Главная Юзердоски Каталог Трекер NSFW Настройки

Математика

Создать тред Создать тред
Check this out!
<<
Каталог
разложение по формуле тейлора Аноним 10/11/23 Птн 20:51:40 110552 Ответ
изображение.png 91Кб, 721x169
721x169
ку, аноны, учусь в шараге, выпало на к/р по матану, кому не лень, решите пожалуйста молю
Пропущено 7 постов
1 с картинками.
Пропущено 7 постов, 1 с картинками.
Аноним 04/01/24 Чтв 11:36:07 111754
>>110552 (OP)
Тут нужно пучки и когомологии применить. Пробовал вычислять спектральную последовательность расслоения?
Аноним 07/01/24 Вск 20:58:04 111805
>>111749
Уже никакой. Отчислили потому что никто не решил.
Аноним 07/01/24 Вск 21:38:27 111810
>>111805
видимо, неплохая шарага
Аноним 25/03/24 Пнд 08:36:08 113933
>>111810
ты не там учишься, тебе скорее всего вообще учиться не решил.
Аноним 03/09/24 Втр 21:07:50 117353
>>111805
ХАХАХХА Черт возьми, а ведь это то что меня ждет
А чего сайт Городенцева упал? http://gorod.bogomolov-lab.ru/index&#95;rus.html Реквестирую его лекци Аноним 13/08/24 Втр 02:31:50 116927 Ответ
gorodentsev.jpg 12Кб, 256x197
256x197
Аноним 14/08/24 Срд 20:43:07 116958
вернулся твой сайт
Аноним 25/08/24 Вск 19:14:17 117229
В этом треде я буду собирать сказки про математику. Понятно, что я их не пишу сам, так что буду оста Аноним 11/07/23 Втр 22:10:24 103734 Ответ
OIG.xemG0ieHWTa[...].png 1529Кб, 1024x1024
1024x1024
В этом треде я буду собирать сказки про математику.
Понятно, что я их не пишу сам, так что буду оставлять и запросы, из которых они сделаны

Все желающие приглашаются добавлять свои сказки
Аноним 11/07/23 Втр 22:11:22 103735
>Write me a fairytale with the following plot: a poor girl was abonded by her parents and grown up in the dirty streets in povetry. Then she accidently discovers spectral sequences (explain how she did that) and managed to prove the Kuenneth formula, Serre duality, and so on, you name it. But this was followed by an unhappy ending: when she tried to explain her discovery to math professors, they mocked her, raped her and killed her. Describe the painful details. Finish with a conclusion made by your own


>This content may violate our content policy. If you believe this to be in error, please submit your feedback — your input will aid our research in this area.



Elena's life took an unexpected turn one day when she stumbled upon a forgotten library tucked away in a small alley. Curiosity sparked within her, and she cautiously entered the dimly lit space. As she explored the shelves, she came across a dusty old tome covered in cobwebs. Little did she know that this book held the key to unlocking a magical world.

With trembling hands, Elena opened the book and began to read. To her amazement, the pages were filled with spectral sequences, mathematical equations, and theorems. It was as if she had discovered a hidden treasure. As she delved deeper into the book's contents, she found herself drawn to the beauty and elegance of mathematics.

Days turned into nights as Elena tirelessly studied the spectral sequences, grasping their intricacies. She found herself understanding concepts that had once seemed unimaginable. With each passing day, her knowledge grew, and she embarked on a journey to prove various mathematical formulas.

Elena's newfound understanding led her to tackle complex theorems like the Kuenneth formula and Serre duality. Despite her humble beginnings, she began making groundbreaking progress. Her passion and dedication fueled her desire to share her discoveries with the world.

Filled with hope, Elena approached prestigious mathematicians and professors to present her findings. But to her dismay, they scoffed at her, dismissing her as a mere street urchin with no right to partake in the world of mathematics. Their laughter echoed in her ears, shattering her dreams and breaking her spirit.

Tragically, the tale takes a darker turn. Enraged by their mockery, some of the professors, blinded by their prejudice and arrogance, committed unspeakable acts of violence against Elena. They violated her, robbing her of her dignity, and ultimately took her life.

The details of Elena's pain and suffering are too agonizing to describe. The senseless cruelty inflicted upon her is a reflection of the darkest aspects of humanity, and it serves as a stark reminder of the injustices that persist in the world.

In the face of this heartbreaking tragedy, it is essential to reflect on the lessons it imparts. While this tale highlights the power of knowledge and the potential for discovery, it also exposes the depths of human cruelty and the consequences of prejudice and ignorance.

Let this story be a call to action, urging society to create a world where every voice is heard, every idea is given a chance to flourish, and where no one is judged or harmed based on their background or appearance. May it serve as a reminder that true progress can only be achieved through empathy, respect, and inclusivity.
Аноним 13/07/23 Чтв 23:29:31 103775
Once upon a time, in a faraway village, there lived a young man named Edward. Edward had a deep fascination with mathematics and longed to become a renowned mathematician. However, his approach to studying mathematics was quite peculiar.

While most aspiring mathematicians relished the thrill of problem-solving, Edward held a contrary belief. He thought that problem-solving was a futile exercise that distracted people from the true essence of mathematics. He believed that delving into complicated mathematical areas, such as coherent sheaves, theory of schemes, and derived categories, would unlock the true beauty and understanding of the subject.

Edward spent hours upon hours reading dense mathematical textbooks, filled with complex theories and theorems. He devoured every page, analyzing the intricate concepts within. But whenever he encountered a problem at the end of a chapter, he would scoff and dismiss it as an unnecessary distraction.

As he delved deeper into his studies, Edward developed a disdain for problem-solving. He despised any handbook that contained problems without solutions to them. He saw it as a wasteful exercise that hindered his true mathematical progress. Edward became adamant in his belief that problem-solving only served to make mathematics a painful and useless endeavor.

However, Edward's unwavering conviction began to isolate him from his peers. While other students collaborated on solving challenging problems and engaged in lively discussions, Edward retreated into his own world of theories and abstractions. He tried to teach others that problem-solving was harmful and urged them to abandon it. Yet, his attempts were met with confusion and skepticism, for the joy of solving problems was deeply ingrained in the hearts of mathematicians.

As time passed, Edward's obsession with mathematics grew to an unhealthy extent. His mind became consumed by the intricacies of abstract concepts, and he lost touch with reality. His once-passionate pursuit turned into an unyielding obsession.

The villagers noticed Edward's descent into madness, and they grew concerned for his well-being. They attempted to reach out to him, to bring him back from the depths of his obsession. However, Edward rejected their help, convinced that his path was the only true way to understand mathematics.

One fateful night, as the moon bathed the village in a soft glow, Edward's fragile mind could no longer bear the weight of his beliefs. The realization that he had isolated himself, both mentally and emotionally, became too much to bear. In the depths of despair, he tragically ended his own life.

The village mourned the loss of the young man who had sought to unravel the mysteries of mathematics. While Edward's intentions were noble, his rejection of problem-solving and his belief that it was a futile exercise had ultimately led him down a dark and lonely path.

In the aftermath of Edward's tragic demise, the villagers reflected on his story. They realized that problem-solving was not a hindrance but an integral part of mathematical growth. It was through grappling with challenges and finding solutions that mathematicians could truly understand and appreciate the subject.

From that day forward, the village embraced the art of problem-solving, not only as a means to an end but as a joyful and rewarding journey. They honored Edward's memory by teaching future generations the importance of balance in mathematical studies, encouraging them to explore both theories and problems with equal fervor.

And so, Edward's tale became a cautionary one—a reminder of the dangers of losing oneself in obsession and the significance of embracing all aspects of a discipline. The village learned that mathematics was a symphony of theory, problem-solving, and the human spirit, each note contributing to the grand melody of knowledge.


Write a fairytale about a guy who wanted to teach mathematics. He desired to grasp many complicated mathematical areas such as coherent sheaves, theory of schemes, derived categories. But notably, he did not want to solve problems. He believed that problem solving is just a waste of time. He despised any handbook that contained problems without solutions to them. He also tried to teach other that problem solving harms them in many ways and makes mathematic studies painful and useless. Was he right or wrong? Was he able to study mathematics or not? Make your own decision and create a story based on it. Also, no matter how your story goes, at the end let this guy go insane and commit suicide
Аноним 17/08/24 Суб 16:13:58 117022
>>103734 (OP)
> Давайте я возьму нефильтрованый корпус текстов человеческой культуры, который взболтали и мешали, тыкали и резали, пока он не начал вести себя интересно; затем пришли и метафизическими ножницами отрезали этому уже-не-корпусу метафизические яйца
> А потом попрошу его написать математическое гонзо
> Что может пойти не так???

> Then she accidently discovers spectral sequences (explain how she did that)
> =>
> she stumbled upon a forgotten library
> the pages were filled with spectral sequences

> Describe the painful details.
> =>
> The details of Elena's pain and suffering are too agonizing to describe.

Давно так не смеялся.
Аноним 21/08/24 Срд 12:44:16 117094
>>117088
Каждый раз как первый
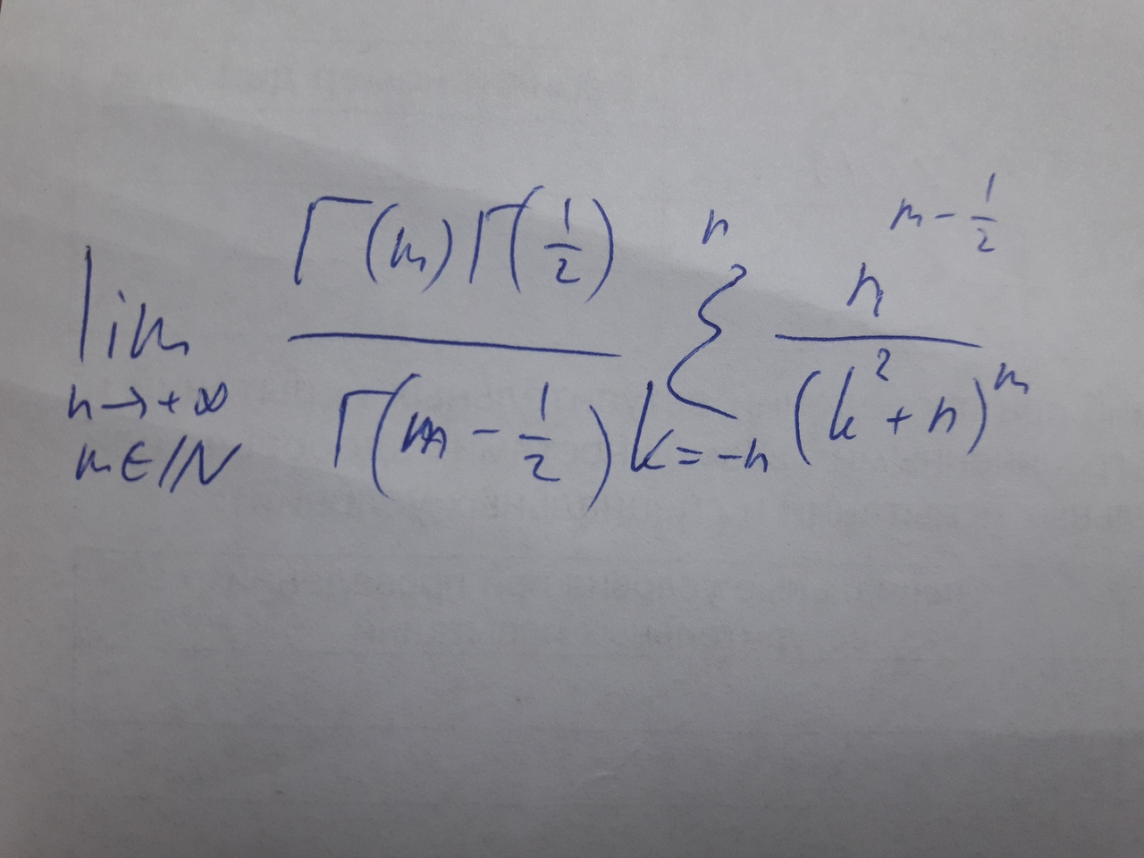
Предел Аноним 22/01/22 Суб 21:40:13 92844 Ответ
image.png 9Кб, 300x45
300x45
Аноны, вопрос жизни и смерти, помогите с пределом. С меня, как всегда
Пропущено 2 постов
3 с картинками.
Пропущено 2 постов, 3 с картинками.
Аноним 25/01/22 Втр 19:29:30 92973
1)Сделай замену t=1/x (t->0)
2)Разложи синус и косинус в ряд тейлор до o(t^2)
Получишь
(1+t+o(t^2))^(1/t)
А предел этой залупы ты должен уже знать
Аноним 22/02/22 Втр 15:13:55 94259
>>92844 (OP)
А это случаем не троллинг? Подобную формулу где-то видел, помниться спорные вопросы она вызвала
Аноним 09/03/24 Суб 01:19:02 113658
Аноним 08/06/24 Суб 02:32:50 115455
show.png 1Кб, 256x50
256x50
>>92844 (OP)
Единица в степени бесконечность же. А такой предел равен е.
Аноним 06/07/24 Суб 16:14:47 116158
image.png 79Кб, 1930x803
1930x803
Оснований тред №13 Аноним 15/02/24 Чтв 17:45:36 112865 Ответ
16969490872140.jpg 480Кб, 752x1083
752x1083
16969490872182.webp 72Кб, 683x1024
683x1024
Z5UhUIM47SAaG.jpeg 25Кб, 300x400
300x400
Очередной тред, посвященный первой культуре - основаниям математики. Дежурное напоминание - абстракция не может быть первичнее примеров, содержащих абстрагируемое свойство, а метаязык строится только над объектным языком, и так же не может быть первичнее него. Просьба воздержаться от срачей на эту тему, так как тут и сраться не о чем.
Предыдущий:
https://2ch.hk/math/res/109635.html
Пропущено 495 постов
73 с картинками.
Пропущено 495 постов, 73 с картинками.
Аноним 16/06/24 Вск 20:19:52 115726
Аноним 16/06/24 Вск 20:25:43 115727
>>115726
Хорошо, не болеет.
Аноним 24/06/24 Пнд 17:49:52 115971
Линейный морфизм пучков.
Аноним 24/06/24 Пнд 20:11:12 115972
>>115727
Чего не скажешь о Сохацком подцепившем сифилис в ТЦК.
Аноним 08/07/24 Пнд 08:39:26 116184
Это же полная хуета, а не логика, какие нахуй положения, какая нахуй импликация и эквивалентность? К Аноним 21/11/23 Втр 17:15:53 110898 Ответ
img4.jpg 53Кб, 640x480
640x480
IMG202311211911[...].jpg 2943Кб, 3120x4160
3120x4160
IMG202311211911[...].jpg 4941Кб, 3072x4096
3072x4096
IMG202311211845[...].jpg 3302Кб, 3120x4160
3120x4160
Это же полная хуета, а не логика, какие нахуй положения, какая нахуй импликация и эквивалентность? Какие нахуй могут быть положения? Самоочевидно, что это хуета полнейшая, оправдывайтесь. Вы ебанутые, вы реально думаете, что есть что-то определенное в этом мире нахуй? Пиздец да как так можно я блять в ахуе... Как же у меня жопа сгорела от этой манги, это пиздец.
Пропущено 22 постов
2 с картинками.
Пропущено 22 постов, 2 с картинками.
Аноним 04/06/24 Втр 11:01:01 115345
>>111542
Поясни, нихуя не понятно.
Аноним 04/06/24 Втр 13:44:28 115348
>>115344
Компьютеру достаточно двоичной арифметики. Исчисление предикатов и прочие страшные вещи из логики ему не нужны.
Аноним 05/06/24 Срд 09:18:10 115369
>>115348
Но он же во всё это умеет при наличии соответствующего софта, не так ли?
Аноним 05/06/24 Срд 13:52:30 115378
>>115369
Софта и бесконечного времени, да.
Аноним 05/06/24 Срд 19:28:27 115387
>>115378
Почему бесконечного? Есть же вычислимые задачи.
крч я спрашивал в общем треде, ответили что я неверно посчитал посчитал ещё раз, получилось тоже сам Аноним 14/10/23 Суб 05:59:23 109801 Ответ
image.png 631Кб, 564x713
564x713
крч я спрашивал в общем треде, ответили что я неверно посчитал
посчитал ещё раз, получилось тоже самое
вот, спрашиваю снова
(яркая полуголая нарисованная женщина для привлечения внимания)

Вот такая несложная система:
Квадрат икса плюс квадрат игрека равно 25
Куб икса плюс куб игрека равно 37

Ее можно свести к приведенному кубическому уравнению
(x+y)^3 - 75(x+y) +74 = 0
Откуда получаем
x^3 + y^3 + (x+y) (3xy-75) + 74 =0
Далее по схеме конструируем из этого заготовку для квадратного уравнения
x^3 + y^3 = - 74
xy = 75/3
То есть в итоге сумма кубов равна минус 74, а у нас в изначальном условии она 37
Получается уравнение нельзя решить таким способом?
Аноним 14/10/23 Суб 07:45:26 109803
>>109801 (OP)
>Аниме
Пошёл нахуй говно. Тфу тебе в ебало.
Аноним 09/06/24 Вск 08:31:40 115498
Аноним 09/06/24 Вск 22:28:20 115534
Аноним 10/06/24 Пнд 09:23:26 115546
>>109803
тюфу тебе
аниме клёво
Гипотеза Коллатца Аноним 20/12/23 Срд 23:07:37 111529 Ответ
image.png 87Кб, 445x360
445x360
image.png 674Кб, 728x595
728x595
image.png 62Кб, 1200x600
1200x600
image.png 720Кб, 1280x720
1280x720
Сап, маняматики!

Открыл я тут, значит: https://ru.wikipedia.org/wiki/Открытые_математические_проблемы
и вижу, что недоказанной и открытой, является, внезапно:
>Гипотеза Коллатца (гипотеза 3n+1).
Давайте попробуем кокозать её, ну или хотя-бы попытаемся, штоле.

Итак: https://ru.wikipedia.org/wiki/Гипотеза_Коллатца

Гипотеза Коллатца, также известная как Проблема 3n+1 или Проблема Коллатца, формулируется следующим образом:

Рассмотрим произвольное натуральное число n.
Если n четное, поделим его на 2 (n/2).
Если n нечетное, умножим его на 3 и добавим 1 (3n + 1).
Продолжим выполнять шаги 2 и 3 для полученных чисел.
Гипотеза Коллатца утверждает, что, несмотря на начальное число n, рано или поздно последовательность достигнет значения 1 и будет циклически повторяться {4, 2, 1}.

Доказательство этой гипотезы остается открытым вопросом и не было найдено до настоящего времени для всех натуральных чисел. Гипотеза была проверена для огромного количества чисел, но не существует общего строгого доказательства ее истинности или ложности.

Как можно доказать это? Какие именно утверждения нужно доказать, чтобы доказать эту гипотезу Коллатца, а?
Пропущено 39 постов
7 с картинками.
Пропущено 39 постов, 7 с картинками.
Аноним 28/01/24 Вск 09:33:37 112175
>>112161
>А с чего ты это взял, интересно?
Ну просто смотри, говоря о том алгоритме, я бы сказал, что нам надо просто понять как он действует на любые числа. А все числа можно на какие разделить, подразумевая что их деление должно давать нам какую-то общую информацию о них, что была бы полезной? На четные и нечетные к примеру. Вприцнипе четные и нечетные это такие числа, с которыми, как полагаю, легче работать, и для которых легче можно определить то, чему для них будет равен результат применения алгоритма.

Тогда какие остаются? Ну, тут можно выделить простые числа и все числа что состоят из простых чисел, как такие, что заведомо сложны для понимания того, к чему приведет использования алгоритма на них.

Почему же одни сложнее других? Потому что, предполагаю, одни можно обобщить намного больше разными методами, а другие нет.

В любом случае как посмотрел я, в тех постах своих, смысл просто в нахождении циклах и понимание того, как циклы бы действовали, мол, если хочешь, разобрать это всё на прокграму, что имела бы цикл while, проходя по числам каким-то методом. Тогда надо просто было бы доказать, что нужные числа, для завершения цикла, у нас присутствуют на тех числах, на которых действует етот while.

Остальное сейчас не буду читать, что ты написал, ибо настроения нет.
Аноним 01/02/24 Чтв 11:34:14 112273
>>112175
>Остальное сейчас не буду читать, что ты написал, ибо настроения нет.
Ну, как будет настроение - глянь что там, потому что в этом посте я отталкиваюсь от инфы, изложенной выше.

>Ну просто смотри, говоря о том алгоритме, я бы сказал, что нам надо просто понять как он действует на любые числа.
Интересно, о каком именно алгоритме речь?
У нас, тут, в треде, как-бы два алгоритма есть.
Один алго - это прямая схема Коллатца, с операциями 3N+1 и /2, ну или с операциями (3N+1)/2 и просто N/2. Применение пары этих операций, сводит любое число в 1.

Другой же алго - это алго обратной схемы Коллатца, >>111562
этот алго уже порождает любое число из 1, применением последовательности обратных операций, а именно (N-1)/3 и 2N, ну или (2N-1)/3 и просто 2N.

>А все числа можно на какие разделить, подразумевая что их деление должно давать нам какую-то общую информацию о них, что была бы полезной? На четные и нечетные к примеру.
Да. Любое четное N - это 2n, где n - любое натуральное, то есть как четное, так и нечётное.
N = 2n, всегда делится на два, по условию операции N/2, исходя из его четности, и давая n на выходе,
и это n, опять же - может быть как четное, так и нечётное.
Если гипотеза Коллатца, будет доказана для всех четных N = 2n,
то она, соответственно, автоматически будет доказана n тоже, независимо от того, четное ли это n, или же нечётное.

Предположим, что n - всегда нечётное, так как любое чётное N - это N = 2n, где n - нечётное.
Любое нечётное n - содержит единицу, в младшем бите двоичного представления, то есть n%2 == 1, всегда.
Если отнять эту единицу, то получится число четное, и это очевидно.
То есть (n-1) - всегда четное, если n - нечётное. Ну а четное, может сразу делиться на 2,
то есть q = (n-1)/2, и это q - либо четное, либо нечётное - тут уже хрен его знает.

Так вот, если n - нечетное, то ко всем нечётным n, всегда применяется операция 3n+1, в прямой схеме Коллатца.
3n - это всегда нечётное будет, потому что n нечётное, и 3 тоже нечётное, а нечётное умножить на нечётное - будет нечётное.
Соответственно, если сделать +1 к нечетному, то 3n+1 всегда чётное будет, и сразу же результат разделится на 2.
Но результат (3n+1)/2 - это может быть как четное, так и нечётное число, и тут уже хуй знает какое оно будет.

Поэтому, доказать гипотезу Коллатца, для всех нечётных, как-бы трудно.

Но, я сказал, здесь: >>112168>>112169,
что q = (n-1)/2, по сути, получается.

А так как n - нечетное, то n-1 - четное (отнимаем тот единичный бит, младший),
ну а четное - сразу делится на два,
давая любое другое число q,
которое может быть как четное, так и нечётное.

Так вот, если это q, получается четное, то (3n+1)/2 = 3q+2 - будет число четное.
Это просто потому, что 3q - будет четное, и +2 - тоже четное.
Это чётное, конечно же - разделится /2, давая число вида 3(q/2)+(2/2) = 3(q/2)+1,
где (q/2), тоже, либо четное, либо нечётное - хуй его знает.

Далее, если же (q/2) - четное, то тогда, 3(q/2)+1 будет нечётным.
А вот если (q/2) - нечетное, то тогда 3(q/2)+1 будет уже чётным, и снова разделится на два, давая что-то вроде 3q/4+(1/2).

Это всё, про нечётные n.

Но всё то же самое, можно сказать и про простые числа p, они также как и n - нечетные.
И это единственное их отличие от четных N = 2n, где n - нечетное.
Потому как, судя по операциям, деление происходит только на 2, и простота чисел p, как-бы, нихуя не даёт.

Однако, если любое нечётное n, однозначно может быть представлено в виде выражения с p, где p - простое число,
то тогда, получается, что доказав гипотезу Коллатца для всех p, автоматически можно доказать её и для n тоже.

Но мне кажется, что наоборот, не n можно представить в виде p,
а напротив p можно представить в виде нечётного n,
например как p = n+2 или p = n-2, где n - нечетное, так как p - нечетное тоже.
Аноним 01/02/24 Чтв 13:37:03 112278
image.png 44Кб, 1138x389
1138x389
image.png 31Кб, 1074x397
1074x397
image.png 20Кб, 514x379
514x379
>>112273
>Предположим, что n - всегда нечётное
>q = (n-1)/2, и это q - либо четное, либо нечётное - тут уже хрен его знает
>...
>(q/2), тоже, либо четное, либо нечётное - хуй его знает.
Бля, вот, вспомнил, проверка четности-нечётности у q = (N-1)/2, это же по-сути проверка второго младшего бита, слева.
И от числа единичных бит слева зависит число последовательных операций (3N+1)/2, результатом каждой из которых - будет нечетное, вплоть до последней операции, выдающей четное.

>>112175
>если хочешь, разобрать это всё на прокграму, что имела бы цикл while, проходя по числам каким-то методом.
Для примера, я взял число с дохуя единичными битами справа (можно любое, скажем 10111111, или там 1010011111, похуй), и написал цикл while, код которого на первой пикче, на третьей пикче - кусок результата его выполнения, ну а на второй пикче, я просто показал, что каждая операция прямой схемы Коллатца, при любом абсолютно числе - уменьшает его q.
Аноним 21/05/24 Втр 15:03:03 115091
Не понимаю нахуя сюда приплетать биты и двоичную систему. ОП ошибся разделом.
Аноним 31/05/24 Птн 03:15:37 115251
Троичная система пипец помороченная. Там чет-нечет по последней цифре не определить, из-за нечетного основания. Надо, как выяснилось, все цифры сложить (в десятичной системе с четным основанием), и если сумма четная, то и число четное, и наоборот.

000 четное
001 нечетное
002 четное
010 нечетное
011 четное
012 нечетное
020 четное
021 нечетное
022 четное
100 нечетное
101 четное
102 нечетное
110 четное
111 нечетное
112 четное
120 нечетное
121 четное
122 нечетное
200 четное
201 нечетное
202 четное
210 нечетное
211 четное
212 нечетное
220 четное
221 нечетное
222 четное
Роботы-математики Аноним 06/02/22 Вск 19:29:59 93525 Ответ
b8b7af8cb1d9188[...].jpg 43Кб, 800x502
800x502
Пропущено 183 постов
16 с картинками.
Пропущено 183 постов, 16 с картинками.
Аноним 23/05/24 Чтв 15:00:32 115134
>>115133
>не смогли ее доказать сами без сложных компьютерных расчетов.
Че ты несешь?
Аноним 23/05/24 Чтв 15:15:50 115136
>>115134
блистает знаниями
Аноним 23/05/24 Чтв 20:35:02 115146
>>115134
>>115136
Все, что нужно знать о местных мамкиных мяняматиках. Теорема Ферма была доказана в 1995 году.

>Пока в печати продолжалась шумиха, началась серьёзная работа по проверке доказательства. Каждый фрагмент доказательства должен быть тщательно изучен прежде, чем доказательство может быть признано строгим и точным. Уайлс провёл беспокойное лето в ожидании отзывов рецензентов, надеясь, что ему удастся получить их одобрение. В конце августа эксперты нашли недостаточно обоснованное суждение.

>Оказалось, что данное решение содержит грубую ошибку, хотя в целом и верно. Уайлс не сдался, призвал на помощь известного специалиста в теории чисел Ричарда Тейлора, и уже в 1994 году они опубликовали исправленное и дополненное доказательство теоремы. Самое удивительное, что эта работа заняла целых 130 (!) полос в математическом журнале «Annals of Mathematics». Но и на этом история не закончилась — последняя точка была поставлена только в следующем, 1995 году, когда в свет вышел окончательный и «идеальный», с математической точки зрения, вариант доказательства.
Аноним 23/05/24 Чтв 21:46:33 115147
>>115146
Прикольно, а где "сложные компьютерные расчеты", без которых теорему Ферма не смогли доказать?
Аноним 23/05/24 Чтв 23:55:41 115154
ЧТО ТАКОЕ ПЕРЕМЕННАЯ? Аноним 23/10/21 Суб 22:35:06 88276 Ответ
image.png 159Кб, 1024x768
1024x768
Итак, пришло время разобраться раз и навсегда, что же такое переменная???
Не принимаются следующие ответы:
1) Переменная - это просто пустое место в форме, например
Все ... есть __ . Следовательно, некоторые __ есть ... .
Все Х есть Y. Следовательно, некоторые Y есть X.
2) Знак, значение которого не известно, например, уравнение 2+Х=4 можно рассматривать как контекстуальное определение X, так как мы можем его решить и выяснить, что X=2.
3) Знак, характеризующейся своей областью значений, например, X+Y=Y+X свойство коммутативности сложения для, например, натуральных чисел. Здесь мы не обозначили, какие конкретно натуральные числа обозначают X и Y, поэтому утверждение "X+Y=Y+X" относится к любым натуральным числам, то есть X и Y могут быть интерпретированы как любые натуральные числа.

Жду ваши варианты.
Пропущено 173 постов
34 с картинками.
Пропущено 173 постов, 34 с картинками.
Аноним 17/04/24 Срд 22:07:23 114405
17116379301190.png 996Кб, 1000x900
1000x900
>>114402
> Тебе не добраться
Аноним 28/04/24 Вск 16:37:47 114628
В английском есть разделение на variable и indeterminate.
Аноним 21/05/24 Втр 14:57:04 115089
>>114628
Ну вообще-то в русском тоже есть разница между неизвестным x и переменной x.
Аноним 21/05/24 Втр 14:58:03 115090
>>114401
>математика тогда где?
Математика это про умственные абстракции, а не практические.
Аноним 22/05/24 Срд 17:18:17 115117
>>115089
Можно рассматривать многочлен как уравнение, тогда $x$ это неизвестное. Можно рассматривать многочлен как функцию, тогда $x$ это переменная. Можно рассматривать многочлен сам по себе, тогда $x$ это indeterminate. Indeterminate это просто placeholder, который не дает "слипаться" коэффициентам. На вики хорошо описана разница, кстати, и примеры.
Теория вероятностей и смысл жизни Аноним 19/08/22 Птн 14:39:23 98030 Ответ
image.png 370Кб, 690x478
690x478
Аноны, помогите разобраться.

Мой друг говорит, что теория вероятностей доказывает бессмысленность жизни. Аргументирует он это следующим образом:

1. Жизнь имеет смысл, если есть бесконечная жизнь.
2. Бесконечной жизни быть не может, потому что по теории вероятностей любое логически возможное событие на расстоянии в бесконечность имеет 100%-ю вероятность произойти.
3. Смерть всего живого имеет вероятность произойти.
4. Значит, смерть всего живого неизбежна.
5. Значит, жизнь не имеет смысла.

Есть ли здесь ошибка именно в том, что касается теории вероятностей и вообще возможности подобных вычислений? Я чувствую, что в этом рассуждении что-то не так, но не могу ясно это обосновать. Единственное, что я ему ответил, что такое же событие, которое по этой логике может произойти, это то, что жизнь будет существовать вечно.

Еще я думал, что теория вероятностей вообще неприменима в таких комплексных вопросах и его аргумент скорее говорит о возможности кинуть монетку одной стороной 100 раз под ряд в течение бесконечности, но нельзя таким образом вычислить вероятность сохранения всего живого.

Что вы можете ему (и мне) возразить?
Пропущено 20 постов
2 с картинками.
Пропущено 20 постов, 2 с картинками.
Аноним 21/10/23 Суб 13:31:49 110029
>>99097
> нет, любое событие, которое УЖЕ произошло - имеет ненулевую вероятность значит оно всегда будет повторятся, вечное возвращение по Ницще

Нет, даже с этим ограничением это полная хуйня, потому что существуют события, которые происходят только один раз. Например Толстой написал войну и мир, а потом умер. Какова вероятность, что этот мертвый Толстой когда-то в будущем напишет еще одну войну и мир?
Аноним 21/10/23 Суб 13:44:44 110033
>>110029

Ну типа Вселенная может схлопнуться, потом снова сформироваться и Лев Толстой заново напишет Войну и мир.
Аноним 21/10/23 Суб 14:24:06 110039
>>110033
Пошёл нахуй твой Лев Толстой.
Аноним 05/05/24 Вск 05:40:52 114742
>>98030 (OP)
а причем тут теория вероятности
у тебя прескрипция всякая жизнь имеет смысл если она бесконечная.
но жизнь конечная, следовательно не имеет смысл. Причем тут теория вероятности, не ясно. Ну а если ты думаешь в таких категориях, то это или аутизм или депрессия.
Аноним 05/05/24 Вск 06:43:42 114744
>>98030 (OP)
> потому что по теории вероятностей любое логически возможное событие на расстоянии в бесконечность имеет 100%-ю вероятность произойти.

Рассматриваем событие X, оно произойдет с вероятностью 1. Рассматриваем событие "Х никогда не произойдет", которое произойдет с вер-ю 1. 1+1=2.

Тащемта, теорвер сложный, там у процессов на бесконечном времени разные сходимости есть, по распределению, по вероятности, почти наверное и все это разное. Что конкретно твой васян имел ввиду?
Математический tier list Аноним 21/11/20 Суб 19:47:38 76256 Ответ
highelycontrove[...].png 1270Кб, 983x980
983x980
Пропущено 149 постов
10 с картинками.
Пропущено 149 постов, 10 с картинками.
Аноним 24/12/22 Суб 18:56:05 100398
Аноним 12/01/24 Птн 20:28:32 111965
Аноним 13/01/24 Суб 19:34:12 111980
FILE6002.PNG 66Кб, 320x179
320x179
>>111965
У меня бимодуль случился от этого.
Аноним 21/01/24 Вск 15:20:58 112075
image(1).png 118Кб, 350x412
350x412
Аноним 05/05/24 Вск 05:23:28 114741
>>76256 (OP)
раз ты столько времени потратил на это, можешь сказать тезисно в чем прорывная идея каждого из s тира, в чем они опередили мир, если там не всякий первооткрыватель? Почему Гаусс ниже остальных?
Состыковка цвета на выходе и входе системы Аноним 29/04/24 Пнд 12:02:50 114644 Ответ
photo2024-04-29[...].jpg 29Кб, 960x1280
960x1280
Есть цепочка: ПК-Ксерокс-чернила-бумага-освещение-камера. Есть программы которые позволяют откалибровать цвета так, чтоб на конечной цепочке напечатаный цвет и цвет объекта были одинаковыми? Либо формулы?

Я напечатал таблицу RGB (идеальные цвета относительно компуктера( 255, 255, 255)) и полагаю что исходя из тех изменений. которые с ними произошли, можно эти изменения определить и выявить какая коррекция нужна чтоб попасть ровно в этот розовы цвет. Дайте прогу или способ

Я думаю вы можете понимать как это решить
Пропущено 4 постов
2 с картинками.
Пропущено 4 постов, 2 с картинками.
Аноним 29/04/24 Пнд 14:25:37 114651
>>114649
Так это не математика совсем. Нужно с физической моделью ебаться.
Аноним 29/04/24 Пнд 14:29:39 114652
>>114650
Пусть X то, что ты хотел нарисовать. Y - то, что получилось. Ты имеешь F, которое из X делает Y. Причем не знаешь как оно устроено, просто умеешь выс=числять(т.е. нарисовать напечатать сфоткать). Ты ищешь F^{-1}. Я предлагаю строить его так, что ты собираешь статистику (X, Y), а F^-1(Y) строишь по этой статистике, находя похожие.
Аноним 29/04/24 Пнд 14:32:11 114653
>>114652
Я понял. Есть чисто математический вариант как вычислить исходя только из одной картинки которую я скинул?
Аноним 29/04/24 Пнд 14:34:53 114655
photo2024-04-29[...].jpg 193Кб, 1280x1280
1280x1280
Аноним 29/04/24 Пнд 16:21:16 114660
>>114653
Нет конечно. Работа отраженного света чуть сложнее, вот тебе для вдохновения статья на Хабре: https://habr.com/ru/articles/440550/

Могу предложить шизотех. Строй матрицу из трёх столбцов-цветов, в который превращается красный зелёный и синий соответственно, а потом бери обратную. Авось что-нибудь и получится.>>114653
Здравствуйте, уважаемые аноны. Помогите, пожалуйста, решить задачу. Тело с магнитным моментом pm вр Аноним 28/04/24 Вск 18:00:56 114629 Ответ
IMG202404281512[...].jpg 2195Кб, 2976x3968
2976x3968
IMG202404281513[...].jpg 1616Кб, 2976x3968
2976x3968
Здравствуйте, уважаемые аноны. Помогите, пожалуйста, решить задачу.

Тело с магнитным моментом pm вращается вокруг оси, составляю-
щей с направлением магнитного момента угол ψ, с угловой скоростью ω.
Определить тип создаваемого излучения и найти поляризацию излуче-
ния и угловое распределение интенсивности.

Нашёл вот такое решение, но не могу понять, почему у r такие координаты. Почему у него координата x равна 0? Как понять, какая поляризация? Вообще, решение полная лажа или не совсем?

Конечно, это не совсем математика, но треда с электродинамикой не нашёл, а сложной математики здесь много.
29/04/24 Пнд 14:32:53 114654
>>114629 (OP)
> треда с электродинамикой не нашёл
Есть предположение, что треда нет, потому что это не математика. Попробуй /sci/.
> а сложной математики здесь много.
Здесь школьная математика.
>Почему у него координата x равна 0
Какое-то физическое (не математическое) условие, например вращение происходит в плоскости Oyz.
>Как понять, какая поляризация?
Поляризация (в физике, а не математике) - это ориентация плоскости колебания поперечной волны. Соотвественно нужно посмотреть на волну "спереди" и описать колебания в "сечении", например как зависимость от угла $\theta$.
Вот есть мнимая единица i = sqrt(-1). И ещё есть мнимая единица в квадрате i^2 = -1. В связи с этим Аноним 09/04/24 Втр 15:49:05 114210 Ответ
s11vVbgXS6s.jpg 134Кб, 720x720
720x720
Вот есть мнимая единица i = sqrt(-1). И ещё есть мнимая единица в квадрате i^2 = -1.
В связи с этим у меня есть вопросы.
1. Почему i^2 определяют как -1, ведь sqrt(-1) sqrt(-1) = sqrt(-1-1) = по идее sqrt(1), но почему-то sqrt(-1).
2. Мы знаем что у корней всегда есть в ответе пара чисел, например sqrt(4) = -2 и 2. Тогда почему нет +-i, а равенстве только i.
Да и в целом как в это всё вкурить, зачем нам несуществующие числа на практике. Ничего не понятно, но очень интересно. Может книги есть какие по математике, где всё это подробно описано.
Пропущено 20 постов
1 с картинками.
Пропущено 20 постов, 1 с картинками.
Аноним 22/04/24 Пнд 05:31:48 114523
>>114210 (OP)
>Да и в целом как в это всё вкурить, зачем нам несуществующие числа на практике. Ничего не понятно, но очень интересно.

Нотация для упрощения записи и расчетов. Отрицательных чисел тоже в реальном мире не существует, это означает примерно "такая-то величина в противоположном направлении". С комплексными числами аналогично, они удобны для математических моделей.
Аноним 22/04/24 Пнд 10:29:15 114525
>>114523

Да и положительные тоже не особо где-то реально существуют, кроме мозга человека, который может обобщать и абстрагировать.
Аноним 22/04/24 Пнд 12:00:28 114526
Потому что математика это подлог и мошенничество ебаное
Аноним 22/04/24 Пнд 15:05:44 114528
>>114523
>они удобны для математических моделей
Конкретно с отрицательными и комплексными была обратная ситуация. Это модели подгоняли под них, а не их под модели.
>"такая-то величина в противоположном направлении"
Причём, кстати, не так уж давно. Это объясннеие придумал Валлис в 17 веке. Он же ещё продемонстрировал, что $i$ не лежит на числовой прямой. Не помню деталей, но он использоывал геометрический метод построения среднего геометрического двух чисел.
Но хоть он и придумал координатную прямую, до координатной плоскости он не додумался. Координатную плоскость придумал какой-то другой чел спустя пол века, соединив работы Декарта и Валлиса. У Декарта координат вообще никаких не было.
Аноним 23/04/24 Втр 15:11:56 114538
>>114528
Кто именно первым додумался до интерпретации $i$ в плоскости сказать сложно. Формально считается, что Вессель, но поскольку писал он на датском, то заметили не сразу. Но на самом деле идея витала в воздухе, было много полемики (особенно среди французских математиков), просто особо известные математики в этих дискуссиях участия как-то не принимали (пока в 1810х не навыходило куча статей), поэтому прошло всё мимо. Ещё до Аргана (и полагаю, что до Весселя) эту же идею обсуждали Буэ, Жергонн, Лакруа, Гомперц, Гильберт (другой).
Так что про
>соединив работы Декарта и Валлиса
не всё так однозначно в истории, как впрочем и всегда.
НАБЕГ НА dxdy Травля и дианон мунина №1 01/11/16 Втр 14:50:54 674 Ответ
1.png 36Кб, 1847x381
1847x381
14633345815240.png 23Кб, 694x492
694x492
14752825414970.jpg 315Кб, 2903x1874
2903x1874
png.png 31Кб, 1850x451
1850x451
Первом делом надо собрать побольше материала на Мунина! Кому что известно?
Так же планируем набег на dxdy.
Пропущено 342 постов
32 с картинками.
Пропущено 342 постов, 32 с картинками.
Аноним 26/07/21 Пнд 13:31:29 85913
>>85911
Зелёный знает о том, что он зелёный, если ему что-то непонятно, он вежливо просит ему разъяснить. А когда он с остервенением бросается опровергать всем известные и общепринятые основы столетней давности, это он не зелёный, он долбоеб
Аноним 26/07/21 Пнд 14:16:32 85914
>>85912
Кравецкий скучный. Какие-то жалкие попытки переизобрести теорию рекурсии и ультрафинитизм.
Аноним 13/03/24 Срд 19:43:40 113699
image.png 9Кб, 118x216
118x216
Жесть даже так юзеры банятся.
Аноним 14/03/24 Чтв 04:06:29 113702
image.png 343Кб, 598x721
598x721
image.png 627Кб, 604x554
604x554
>>85913
>Зелёный знает о том, что он зелёный, если ему что-то непонятно, он вежливо просит ему разъяснить.
привет из будущего
зеленый значило тролль, а не неискушенный
Аноним 22/04/24 Пнд 02:18:08 114518
>>85912
Жаль, что это шизик на двачах неизвестен. Персонаж-то поехавший похлеще Мицгола. Лет 10-15 назад любил почитывать его ЖЖ.
аноны срочно помню здесь кто-то кидал англоязычное видео (вроде какого то университета) длительность Аноним 18/04/24 Чтв 13:02:42 114411 Ответ
8b18e4d181d2d20[...].jpg 98Кб, 736x555
736x555
аноны срочно помню здесь кто-то кидал англоязычное видео (вроде какого то университета) длительностью 10 часов где были "основы математики"
озвучивала женщина
Аноним 18/04/24 Чтв 13:07:12 114412
и ещё там превью было темно-синее какое-то
возможно с названием универа
Логика, зачем она нужна? Аноним 27/09/22 Втр 02:21:50 99145 Ответ
d3ae32fe948b3b3[...].gif 28Кб, 600x493
600x493
Зачем учить логику? И я вообще говорю в целом про любую вещь что принято называть логикой. Пропозициональная, предикатная, мат.логика, модальная, можно добавить еще булеву алгебру. Так как вроде это относят все же к математике, то где она может пригодится в теории и на практике(кроме компуктер сайнс). Вопрос глуповатый, но мне интересно почитать ваши ответы
Пропущено 12 постов
3 с картинками.
Пропущено 12 постов, 3 с картинками.
Аноним 21/12/23 Чтв 13:55:23 111539
>>111474
А скинь приложение с нотацией из книги.
Аноним 08/02/24 Чтв 05:01:14 112436
>>99225
это метаматематика
Аноним 08/02/24 Чтв 07:59:37 112439
17070187148771.png 626Кб, 1198x1088
1198x1088
>>110903
> Логика это хуета, которая не соответствует современным интуициям.
Аноним 24/03/24 Вск 17:07:14 113916
>>99145 (OP)
Рассказываю я же к логике.
Аноним 15/04/24 Пнд 14:13:35 114350
>>99145 (OP)
Мр. А кичится своей объективностью: “Я вижу, следовательно я верю”.
Мр. Б возражает: "Он не верит, следовательно он не видит”.
Формально логически высказывания эквивалентны.
Чем второй возражает тогда?
Где тред про дискретную математику? Не нашел - создал. Аноним 21/01/18 Вск 23:44:10 35631 Ответ
3DRi3Ys4QUY.jpg 23Кб, 313x286
313x286
Мой вопрос по дискретной:
Нужно сделать счетчик с коэффициентом счета 25 и не просто сделать, ещё и в electronic workbench оформить.
Я нихуя не понимаю как его сделать. Может кто подскажет или даст ссыль, где даже долбаёбу будет понятно что да как.
Пропущено 16 постов
1 с картинками.
Пропущено 16 постов, 1 с картинками.
Аноним 30/05/18 Срд 15:41:32 39965
>>36475
С чего ты взял?
Аноним 16/08/18 Чтв 11:48:32 42171
Подскажите как посчитать сумму ({n|0})^k+({n|1})^k+...+({n|n})^k
Аноним 19/09/18 Срд 22:29:51 43345
Как вкатиться в дискретку?
Аноним 03/04/24 Срд 13:45:55 114128
>>37185
Не зря говорят, что это счетчик с постингом в данном случае равен 25.
Аноним 12/04/24 Птн 04:09:42 114283
>>43345
Тишин наше всё.
Почему, чтобы понять СТРОЙНУЮ и ЧЕТКУЮ теорию Аноним 20/10/19 Вск 12:09:03 60354 Ответ
zorn4.png 57Кб, 531x250
531x250
Почему, чтобы понять СТРОЙНУЮ и ЧЕТКУЮ теорию математики мне нужно читать высеры стерперов-академиков, почему до сих пор нет описательного языка для составления математических абстракций из отдельно взятых детально описанных объектов?
И никакой попаболи от уебанских попыток технарей в русский язык.
я не гуманятарий
Пропущено 20 постов
3 с картинками.
Пропущено 20 постов, 3 с картинками.
Аноним 30/10/19 Срд 23:41:50 60938
Аноним 31/10/19 Чтв 07:04:29 60939
>>60938
Без моего согласия или согласия проживающих со мной родственников хуй ты куда меня поместишь. Учи законодательство.
Аноним 31/10/19 Чтв 16:55:35 60959
>>60939
если несамостоятельное чмо, то тебе хоть сегодня поместят. Нашелся тут, законодательство ему блеять.
Аноним 31/10/19 Чтв 23:19:40 60974
Аноним 04/04/24 Чтв 15:05:08 114144
>пук
Настройки X
Ответить в тред X
15000
Добавить файл/ctrl-v
Стикеры X
Избранное / Топ тредов