Главная Юзердоски Каталог Трекер NSFW Настройки

Математика

Создать тред Создать тред
Check this out!
<<
Каталог
Как вкатиться в вышмат? Аноним 22/09/22 Чтв 19:54:11 99060 Ответ
koshi.png 96Кб, 300x400
300x400
Аноны, помогите.

В школе реально кайфовал от матеши, ибо интересно, не сложно, проблем не было в понимании. И вот попал я в норм уник, конкурс ебанутый был. Спецуха около айтишная, матана дохуя, причём хардкорного такого. Первый курс кое-как пережил, на втором началось осознание того, что я то нихуя не шарю в матеше (первый курс +- пинал хуи и садился учить только перед сессией или коллоквиумами).
Вокруг меня сплошные гении, которые моментально соображают, что да как работает, я же не понимаю вообще нихуя. На лекциях тупо аутирую, записывая слова лектора в конспект на автомате ибо из-за скорости диктовки могу лишь писать, без понимания. Пытаюсь как-то разобраться дома, перечитываю лекции, но один хуй, чтобы хоть что-то понять приходиться тратить много времени + по итогу понимание лишь частичное. Осознание того, что я что-то понял приходит только, когда мне какой-нибудь чел всё максимально разжует.
Но, когда поступает новый материал, я опять сижу в диком ахуе, не могу связать одно с другим.
Практические задачи решаю только по шаблону, понимания не хватает, чтобы приходить к решению самостоятельно, а даже если и вроде как понимаю, то на практике попускаюсь.
Если есть понимание темы, то становиться дико интересно, но когда материала много и не получается его осознать, просто опускаются руки и я скатываюсь к обычному заучиванию в надежде, что в будущем это поможет.
Например доказательства теорем, для меня это просто лютый пиздец, любое доказательство больше чем на страницу в большинстве случаев превращается ебанутый ад для моего мозга.


Как правильно читать научную литературу с кучей терминов, чтобы понимать без заучивания?
Как научиться моментально понимать о чем идёт речь и связывать одно с другим?
Как вообще изучать математику с кайфом, не чувствую боли в заднем проходе?
Как вообще хоть что-то понять?
Аноним 23/09/22 Птн 20:28:45 99079
Учи логику. Но это совет от человека, который располагает временем.
Аноним 20/01/23 Птн 00:52:02 100866
>>99060 (OP)
1) Что у тебя со школьной математикой и БАЗОЙ?
2) Больше половины населения планеты мозгом не вышли и чисто физически никогда не смогут понимать сложную математику. Есть вероятность, что ты среди их числа.

Но, однако, возможно ты способен, но просто не раскрыл свой потенциал. Тут поможет только больше тренироваться и учить, все.

Еще есть вероятность, что у тебя хреновый препод и хреновые учебники. Иногда одну тему смотришь у одного человека - ничего не понятно, потом ее же смотришь у другого - все оказывается понятно.
Народ, а как пользоваться latex? Где его можно бесплатно в полной комплектации скачать? Там можно св Аноним # OP 30/12/22 Птн 02:49:42 100549 Ответ
d8fZFQISxqNbqyr[...].jpg 58Кб, 720x405
720x405
Народ, а как пользоваться latex?
Где его можно бесплатно в полной комплектации скачать?
Там можно свои формулы клепать?
Как жить?
Помогите, ананусы
Пропущено 10 постов
1 с картинками.
Пропущено 10 постов, 1 с картинками.
Аноним 01/01/23 Вск 15:08:09 100606
$ 0 \longrightarrow \mathbf{G}_{m, X} $
Аноним 01/01/23 Вск 15:08:41 100607
$ 1 \longrightarrow \Gamma (U, \mathcal{O}_ U^) \longrightarrow k(U)^ \longrightarrow \bigoplus \nolimits _{y \in U_0} \mathbf{Z}_ y $
Аноним 08/01/23 Вск 23:05:55 100667
>>100549 (OP)
Латех тред теперь???
$Z_+$
[math]
f: \mathbb{C} \rightarrow \mathbb{R} \\
z \rightarrow Imz
[/math]
Аноним 09/01/23 Пнд 09:47:17 100675
Аноним 09/01/23 Пнд 17:47:36 100683
$n\times n$
Как жить? Аноним 02/01/23 Пнд 01:19:40 100612 Ответ
eoGzaYg5GEeYhcK[...].jpg 135Кб, 759x742
759x742
Народ, мне из треда посты с ссылками потерли, как доджить?
Сотрут ли Яндекс.Диск ссылку?
как вам система Трахтенберга? правда что если её отточить можно такие числа в уме умножать не медленнее калькулятора? Аноним 20/12/21 Пнд 23:59:44 91185 Ответ
YfieVui1plY.jpg 38Кб, 1080x397
1080x397
как вам система Трахтенберга? правда что если её отточить можно такие числа в уме умножать не медленнее калькулятора?
Пропущено 1 постов
2 с картинками.
Пропущено 1 постов, 2 с картинками.
Аноним 21/12/21 Втр 05:37:04 91217
математикам не нужно умножать в уме никакие числа, и ни про какую "систему Трахтенберга" они не знают

скорее всего, данная "система" это профанация, поскольку научной теории, позволяющей как-то особо перемножать числа, не существует

рискну предположить, что умножать в уме не медленнее калькулятора едва ли человеку по силам в принципе
Аноним 25/12/21 Суб 11:06:56 91467
2021-12-25-12-0[...].jpg 123Кб, 600x450
600x450
>умножаю числа в голове как калькулятор
Аноним 25/12/21 Суб 17:26:53 91477
>>91467
На пикче мальчик или девочка?
Аноним 04/01/22 Втр 15:30:00 91921
Аноним 02/01/23 Пнд 00:36:56 100610
Ковач, ты что-ли?
Всем привет, помогите пожалуйста, с решением. Аноним 12/12/22 Пнд 23:48:39 100221 Ответ
Безымянный.png 63Кб, 704x1012
704x1012
Всем привет, помогите пожалуйста, с решением.
Аноним 26/12/22 Пнд 13:17:26 100410
>>100221 (OP)
Простейшая хуйня. Расписывать на пеке - самое сложное тут.
Аноним 26/12/22 Пнд 14:26:13 100415
>>100221 (OP)
>Всем привет
Привет.
>помогите пожалуйста, с решением
Если ты учебник читаешь также хорошо, как и прикреплённый тренд, то зачем нам тебе отвечать?
ПОМОГИТЕ Аноним 20/09/22 Втр 19:16:40 99039 Ответ
gettyimages-157[...].jpg 103Кб, 1000x750
1000x750
Дващ, помоги. Я ваще в математике не бом бом. Например я не смогу сразу сказать сколько будет 7 + 3. Также в душе не ебу как решать всю эту хуйню с буквами. Есть ли какой нибудь такой волшебный сайт, что бы наверстать упущенные знания?
Начиная этак с 7 класса
Пропущено 5 постов
1 с картинками.
Пропущено 5 постов, 1 с картинками.
Аноним 09/11/22 Срд 21:13:05 99747
>>99746
ну да, 1+1 чуть попроще будет
Аноним 13/12/22 Втр 11:23:24 100224
>>99039 (OP)
Спрошу сюда же. Уровень чуть выше чем у ОПа, могу быстро сложить 38 + 25 в уме, и даже 326 + 166. Последнее что помню со школы, как складывать дроби с разными знаменателями.

Вопрос такой: я 28 лвл уже, имеет смысл изучать математику как хобби, или в треде только студентота и школьники?
Я уверен что высот я не достигну, матешу в школе и в шараге очень плохо преподавали, потому не знаю браться или нет (и главное зачем?), но тянет немного, даже несмотря на то, что учителя выработали отвращение и страх к этому предмету
Аноним 13/12/22 Втр 11:24:12 100225
>>100224
>в треде
на борде
фикс
Аноним 13/12/22 Втр 11:45:15 100226
>>100224
Хочется - читай. Ну глупый же вопрос, да. Хобби оно хобби и есть. Не нужно себя сравнивать с другими или рефлексировать насчёт школы и шараги. Берёшь книжки по интересующим темам, смотришь какие у них пререквизиты, читаешь их. Ну будешь ты 5 лет читать то, что математики проходят за полгода, какой ужас.
Аноним 13/12/22 Втр 18:06:24 100230
>>100225
>в треде
>на борде
>фикс
Пиздец.
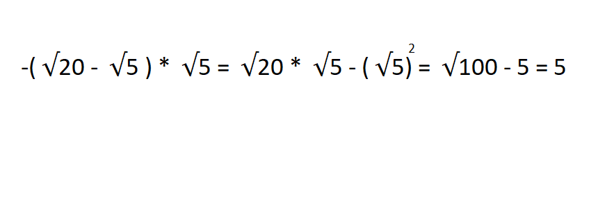
Помогите, пожалуйста, понять простейший пример. Вопрос: В начале есть минус перед скобочками -( √20- Аноним 05/09/22 Пнд 20:02:14 98683 Ответ
Безымянный1.png 3Кб, 860x284
860x284
Помогите, пожалуйста, понять простейший пример.
Вопрос:
В начале есть минус перед скобочками -( √20- √5), куда он пропал? На примере умножали, как будто его нет.
Аноним 26/10/22 Срд 21:50:33 99527
Аноним 12/12/22 Пнд 12:13:54 100212
Можно знаки в скобках поменять, и тогда минус не нужен. А ответ -5 кста.
Прикладная математика и все что с ней связанно Аноним 30/04/17 Вск 22:34:54 16786 Ответ
квантовый круг.jpg 19Кб, 400x400
400x400
Тред создание которого назревает в прикрепленных.
В этом итт треде мы будем тихонько обсуждать и делится прикладным применением математики, как то физика, шизофрения, проктология, теория вероятности ака как сдетектировать пучк-ребенка, теория игр ака как обыграть опарыша в дурака.

Вычисление площади эллипса и физический смысл пучка, касательные плоскости к многомерным медицинам в частных производных, дифференциалы высших степеней для поиска разрыва в анусе, подводная акустика для биолокации, создание мемов и ядерных форсов с неоконченными классами церковно-приходной школы, все это и не только обсуждаем тут, не разуплотняем прикрепленные треды.
Пропущено 93 постов
6 с картинками.
Пропущено 93 постов, 6 с картинками.
Аноним 01/06/17 Чтв 20:01:32 19540
>>19530
>но если ты уже несколько раз слился и подтверждал свою некомпетентность,
И где же?
Аноним 01/06/17 Чтв 20:03:19 19541
>>19536
У меня порвался мирок от этого. Маленький, уютный мирок.
Аноним 02/06/17 Птн 00:18:52 19575
>>19541
в новых изданиях поправили этот косяк
Аноним 01/12/22 Чтв 23:44:38 100077
Где можно работать сейчас студенту 2 курса ПМ (распиздяю с пиздецом в учебе)?
Аноним 03/12/22 Суб 16:33:11 100100
>>100077
Там же где и выпускнику ПМ с красным дипломом, может быть разве что кроме кафедры. Кричать "свободная касса" например. Хотя сейчас наверное даже это не вариант.
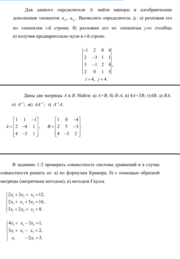
Господа аноны, прошу помощи. Совсем жэс туплю. Задача такая: Определите количество последовательнос Аноним 23/11/22 Срд 20:56:46 99977 Ответ
16050535986380.jpg 68Кб, 640x640
640x640
Господа аноны, прошу помощи. Совсем жэс туплю. Задача такая:

Определите количество последовательностей (v1, v2, v3) в пространстве Z5^3, которые линейно независимы.

Рил не выкупаю как размутить.
Аноним 23/11/22 Срд 21:56:43 99979
аааааааа, помру, помогите
школьная математика Аноним 09/11/22 Срд 21:45:17 99748 Ответ
19724.970.png 458Кб, 970x893
970x893
Привет!

Мы команда Анонов, которая разрабатывает IT-продукт. С его помощью школьники смогут понимать, насколько они готовы к выпускным экзаменами. И сейчас нам очень важно проверить несколько наших гипотез с помощью исследования!

Мы предлагаем тебе пройти небольшой тест по математике.
Он состоит из 10 вопросов про твои ощущения от задачи и 9 несложных задачек по одной математической теме.

Очень просим тебя решать задачи самостоятельно, не искать ответы в интернете или других источниках. Иначе это повлияет на точность наших исследований.

Мы не замеряем время, поэтому решай задачи в своём темпе и не торопись.

Всю информацию мы собираем в обезличенном виде, и твои результаты останутся строго конфиденциальными (почту собираем на всякий случай, чтобы мы имели контакт с нашими респондентами)

Спасибо, что согласился пройти опрос!

Вот сам тест https://docs.google.com/forms/d/e/1FAIpQLSc-4SNyI-iwyTdjkQDCeL33HkTfLwZa-8UoWaNSrOpF2nv_KQ/viewform?usp=sf_link
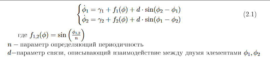
Помогите, пожалуйста найти частоту Аноним 07/11/22 Пнд 12:02:12 99665 Ответ
изображение.png 36Кб, 922x195
922x195
изображение.png 70Кб, 919x382
919x382
изображение.png 28Кб, 651x404
651x404
изображение.png 57Кб, 514x236
514x236
1) Есть формула для фаз.
2) Частоты бёрстов
3) Требуется найти частоты спайков
Тензоры Аноним 27/10/22 Чтв 19:31:30 99543 Ответ
Screenshot20221[...].jpg 15Кб, 371x139
371x139
images.png 2Кб, 313x112
313x112
Screenshot20221[...].jpg 34Кб, 720x241
720x241
Интересующая меня тема является как физического, так и математического плана. Меня конкретно интересует прояснение некоторых моментов как с одного, так и с другого аспекта, потому что, как я выяснил для самого себя, — не шибко понимаю теноры. Прошу не пинать.

Существует два интересующих меня тензора: один — тензор электромагнитного поля, другой — тензор энергии-импульса электромагнитного поля. Причём последний состоит из первого. Если посмотреть на них в матричной форме, то станет очевидным, что в первом след матрицы равен нулю, а у второго он не по нулям: $$T^{00} = w$$ — плотность энергии, а остальные компоненты диагонали — тензоры напряжения Максвелла, которые тоже не могут быть нулевыми. В некотором справочном материале я наткнулся в на ехидное пояснение, что и этот тензор также является бесследным. В чём, собственно, загвоздка, если плотность энергии и максвелловские тензоры у условного фотона всегда не равны нулю? Я прошу помощи у реально знающих анонов.
Аноним 27/10/22 Чтв 19:47:07 99544
Фиксану: перепутал порядок первого и второго пиков.
Аноним 28/10/22 Птн 10:16:07 99550
Новая математика Аноним 26/10/22 Срд 19:52:11 99524 Ответ
Screenshot20221[...].png 128Кб, 572x200
572x200
03/11/22 Чтв 20:27:28 99608
>>99524 (OP)
Напомнило записи одних фейлософских "семинаров" где фейломаньки сидят и с умным видом рассуждают о высоких материях типа квантовой запутанности или теоремы Геделя в которых абсолютно нихуя не понимают.
Сколько всего уникальных четырёхзначных чисел возможно отобразить кинув одновременно 4 игральных кости ? Аноним 09/11/21 Втр 07:06:37 89500 Ответ
000000210201.png 410Кб, 800x800
800x800
kartinki-znak-v[...].jpg 124Кб, 1504x1128
1504x1128
Сколько всего уникальных четырёхзначных чисел возможно отобразить кинув одновременно 4 игральных кости ?


надеюсь все видели игральную кость ?
1 игральная кость обычно представляет собой куб на каждой грани которого присутствует цифра от 1 до 6 (см фото)


итак у нас таких игральных костей 4 штуки

кидая 4 кости одновременно мы сможем составить четырехзначную комбинацию цифр

причем

самое маленькое возможное число у нас получится 1111

а самое большое возможное число у нас получится 6666


ВОПРОС :

Сколько всего уникальных четырёхзначных чисел возможно исполнить кинув одновременно 4 игральных кости ?

Ответ обоснуйте


Пропущено 14 постов
2 с картинками.
Пропущено 14 постов, 2 с картинками.
Аноним 09/10/22 Вск 11:31:48 99285
>>89500 (OP)
Ответ банальный, мозги ломать не стоит. Чела выше бампаю потому что 6 в 4 степени ответ правильный.

В игральной кости всего 6 сторон, значит, у нас ограничение 6. Такое же ограничение есть у остальных трех костей так что ответ будет: 6x6x6x6 = 36x36 = 1296 aka 6^4;
Аноним 10/10/22 Пнд 14:18:06 99305
>>89500 (OP)
7^4=2401. Почему 7, а не 6 догадайтесь сами.
Аноним 17/10/22 Пнд 19:13:45 99406
Первый раз в этом разделе и вообще не понимаю какого хера вы игнорируете факт что это игральные кости и у них нет порядкового номера, т.е. это не числовой ряд а просто рандомный набор цифр. И если у вас выпадает 1112 то каким хуем вы собираетесь отличать его уникальность от 2111. Особо упоротые сразу достают множитель количества граней на количество кубиков, с дополнительной извилиной делают дополнительные мансы подсчитывая количество, но про дубли 0 пуков, как так математики хуевы. И ты оп пидар - если так заковыристо вопросы задавать можно заебать кого угодно. Внеси ясность.
Аноним 17/10/22 Пнд 21:36:56 99408
>>99406
Хочешь сказать тут сочетания с повторениями? Т.е. ответ 126.
Аноним 17/10/22 Пнд 22:29:57 99410
>>99408
Хочу сказать что тут условия немного размыты. Если бы было написано кидаем 1 кубик и записываем получившееся 4х значное число, тогда это не дубли. Если бы были не кубики а просто цифровой ряд от 1111 до 6666 тоже дублей не должно быть. Но кубики кидаются и как они лежат в каком порядке, почему об этом никто не думал, странно.
Вкат в IT для посредственого математика Аноним 22/07/22 Птн 23:08:18 97203 Ответ
code-3477973128[...].jpg 64Кб, 1024x574
1024x574
Ребзя, хочу совета. Знаю что меня могут отправить в другую доску, но хочу мнение именно математиков.

Ситуация такая. 28 лвл, ожидаю получить свой PhD по матем. в скором времени. Сразу скажу, я не умник и близко, ничего сверхестественного не делаю, просто так совпало, что случайно попал в асп. и кое-как пошло, решил, что надо завершать начатое. Так что я не выёбываюсь, а признаю свою никчёмность и тем не менее жду доброго совета.

Навык кодинга был околонулевой, но на меня вышла одна контора мирового класса, даже немного вложилась в меня. Так что, чутка прокачался в c++. Ожидаю попасть на стажировку, но суть не в этом.

Знаю чувака в похожей ситуации, которому так же фартануло, но он тупо не выдержал уровня сложности того, чем ему предложили заниматься и отвалился по собственному желанию в конце стажировки, хотя ему предлогали-таки попробовать взять проект.

Я не сильно превосхожу этого чувака в способностях, так что вероятно меня ждёт та же сама судьба, НО! Прошу совета. Как максимально извлечь для себя пользу из стажировки?

И ещё, вот допустим есть я, который посредственный, но математик с низкими прогерскими скилами, во что мне можно вкатиться параллельно? Какие альтернативы? Имею большой запас времени и кеша, так что год-другой готов работать тупо на становление "хоть кем-то в IT".
Пропущено 19 постов
2 с картинками.
Пропущено 19 постов, 2 с картинками.
Аноним 04/09/22 Вск 20:05:43 98658
>>98657
машинное обучение, нейросетки и всякое такое
Аноним 05/09/22 Пнд 09:22:32 98672
>>98658
Все про это говорят, но пока никто не объяснил, что куда и как.

Ну, в любом случае, мне уже в конторе сказали что изучать, перед работой. Так что хуй с этим.


ОП
Аноним 05/09/22 Пнд 16:05:14 98680
Аноним 05/09/22 Пнд 23:26:29 98701
>>98680
)))))))))))))))))))))больше скобо, Богу скобок))))))))))))))))))))
Аноним 06/09/22 Втр 15:29:58 98730
НМУ / IUM / Независимый Московский университет Аноним 24/10/20 Суб 07:30:53 75139 Ответ
нму0.jpg 81Кб, 700x393
700x393
нму1.jpg 108Кб, 893x1190
893x1190
нму2.jpg 142Кб, 893x1190
893x1190
нму3.jpg 92Кб, 893x1190
893x1190
Тред для обсуждения листочков и лекций НМУ. Можно обсуждать и другие связанные вопросы, поднимать разные темы. Всё во имя того, чтобы ходящий в НМУ анон не был одиноким.
Пропущено 165 постов
14 с картинками.
Пропущено 165 постов, 14 с картинками.
Аноним 18/08/22 Чтв 23:44:14 97971
>>96901
Так а на что ты в НМУ хочешь учиться? Если что-то связанное с естественными науками так тебе от математики никуда не деться и с хуевой математикой лучше не суйся, на первом же семестре жопа трещать начнет. А если с вычислительной техникой - то же самое, как минимум дискретная математика и линейная алгебра на первом же семестре порвут тебе жопу. Так что какой-то школьный базис тебе все равно нужен будет.
Ну а если на гумунитарные дисциплины тогда и на математику поебать абсолютно.

Но в целом если тебя интересует не сама математика, а ее прикладное использование сильно упарываться тебе ей не нужно, она лишь инструмент для расчетов. Однако рубить в ней все же нужно.
Если ты не умеешь пользоваться молотком ты не забьешь гвоздь чтоб сделать стол.
Аноним 19/08/22 Птн 00:03:18 97986
>>85424
Это база.
Математики идите на завод, там от вас будет больше пользы.
Аноним 19/08/22 Птн 00:04:17 97987
>>85191
А оно тебе надо?
Аноним 25/08/22 Чтв 08:39:30 98241
>>85424
>мимо-успешнофизик
Нахуй иди, быдло обоссанное.
Knuth Аноним 06/09/22 Втр 09:44:59 98717
1.png 33Кб, 1134x316
1134x316
2.png 78Кб, 1136x848
1136x848
3.png 46Кб, 1138x417
1138x417
4.png 2Кб, 395x44
395x44
Сорян за копипаст себя же.

Здравствуйте! Крайне слаб во внимательности и умственной ловкости для потуг в математике. Белой завистью завидую мехматовцем и студентам НМУ, олимпиадникам и прочим гениям. Но интересно, блин)) Может кто-нибудь мне поможет понять почему определении функции (n,pp,1) две буквы "p". Спасибо!
Школьная математика Аноним 17/10/19 Чтв 11:47:14 60101 Ответ
file-20181022-1[...].jpg 19Кб, 496x331
496x331
Предлагаю писать о том, что вам известно о школьной математике. О том, чему там учат, что на самом деле неправильно.
Я начну: понятие "переменная". Нигде в математике его нет, оно не определяется. В школьной математике смотрят на функцию, как на "переменную". Мало того что это отношение, так еще они и само правило и само отношение смешивают в одно понятие и называют это "переменной".
Продолжайте.
Пропущено 146 постов
19 с картинками.
Пропущено 146 постов, 19 с картинками.
Аноним 27/08/22 Суб 09:18:19 98327
>>60775
Да ты просто тупенький.
Аноним 02/09/22 Птн 01:23:37 98603
>>60101 (OP)
Чел, переменная на уровне школьной алгебры это достаточное и понятное определение. При переменной Х есть функция f(x). То есть при подставлении любого значения Х в качестве аргумента в функцию f(x) ты получишь какое-то одно значение.
Х это не функция, это значение, аргумент для функции f(x). И так школотрон и должен понимать что такое этот Х или любая другая буква.
А функция это функция, это никак не переменная.
Благо такие ебланы как ты в школе не преподают, ибо школьники бы нихуя еще больше не поняли и возненавидели математику абсолютно все.
Аноним 02/09/22 Птн 01:32:43 98604
>>60370
>В реальности умение брать интегралы и вычислять пределы в обучении математике никак не поможет.
Дауну-аутисту идущему на теоретическую математику? Мож и не поможет, тебе виднее. Только на одного полоумного долбоеба, идущего после школы надрачивать абстрактную никому не нужную хуету, есть 100 человек, выпускающихся после школы в инженерные, прикладные и естественно-научные направления, и им как раз эта часть матаппарата и нужна. А что там тебе, хуйлу, нужно или не нужно тебя забыли спросить когда в школе математикой обучали. Хочешь то что тебе пригодится в надрачивании своей абстрактной параши? Идешь в интернет, открываешь Вербицкого, параллельно подрочив на его небритое ебало свой вялый пиструн, и по списку начинаешь хуярить всю эту никому не интересную поеботу.
А цель школы - подготовить ученика к ВУЗу, любому, и дать формальное образование.
Аноним 02/09/22 Птн 11:09:08 98612
хочет жрать водовку под картофанчик
Аноним 02/09/22 Птн 13:25:29 98614
>>98604
Ну посчитал ты интеграл по всем правилам, и что? Тебе какая-то истина открылась?
Лучше уж об алгоритме Риша рассказать.
Образование математика Аноним 27/01/17 Птн 00:02:44 9453 Ответ
emblemavysshejs[...].png 108Кб, 2000x2000
2000x2000
145530222213877[...].jpg 237Кб, 887x634
887x634
145520740318148[...].jpg 36Кб, 532x530
532x530
DSC7693.JPG.jpeg 208Кб, 1004x670
1004x670
Последнее время в треде для начинающих было несколько вопросов о том, куда поступать, если хочешь стать математиком, и необходимо ли вообще куда-то поступать. Предлагаю тут обсудить российские (и не очень) учебные заведения с точки зрения преподавания математики и выяснить, передается ли математическая культура через соцсети и видеолекции.

модер, не удаляй, тред не про егэ и поступление, а про заведения и образование вообще
Пропущено 406 постов
30 с картинками.
Пропущено 406 постов, 30 с картинками.
Аноним 30/08/22 Втр 11:26:40 98488
>>98486
Да не трясись ты так.
Аноним 30/08/22 Втр 12:58:47 98491
>>98417
>понимание матана
>зорич
Каков пиздец. А ведь Лузин ещё в начале 20 века учил интегралу Лебега, топологии, рассказывал о кривой Пеано, о которой у Зорича лишь упоминание на 600+ странице, и пр. Спустя 100 лет анализу учат хуже, чем раньше.
Аноним 30/08/22 Втр 13:38:47 98498
>>98491
Интеграл Лебега в отдельном курсе функана рассказывают абсолютно везде, как и топология это отдельный предмет, хули ты бухтишь
Аноним 30/08/22 Втр 14:28:07 98505
>>98491
У Лузина строгость довоенная, уровня Фихтенгольца. Хотя Зорич не особо нужен т.к. есть божественный Кудрявцев.
Аноним 30/08/22 Втр 14:36:27 98507
16444116694650.gif 63Кб, 56x56
56x56
>>98487
Рожа твоей мамаши напоминает жирную целлюлитную жопу.
А ну-ка, головы запилите дешёвенький пример Найти х x/3-4-x/3=x-1/5+1/10 Аноним 28/08/22 Вск 14:35:27 98385 Ответ
qDMk8DpYss.jpg 36Кб, 590x390
590x390
А ну-ка, головы запилите дешёвенький пример
Найти х
x/3-4-x/3=x-1/5+1/10
Интересные учебники по матану и линалу Интересные учебники по матану и линалу 01/06/21 Втр 16:11:23 84027 Ответ
математика и пе[...].jpg 278Кб, 2560x1567
2560x1567
Подскажите интересные (!) учебники, а лучше записи лекций или онлайн курсы по матану и алгебре(можно на английском).

В вузе математический анализ по Зоричу, алгебра по Кострикину, вполне неплохие учебники, но там просто излагаются разные теоремы и доказательства, мне бы хотелось чтобы помимо этого были какие-нибудь интересные математические факты, отступления и прочее.

Что я понимаю под словом "интересны"? Например, мне понравилась книга "Теорема Абеля в задачах и решениях", в школе еще нравились брошюры от МЦНМО Гельфанда и Шеня. Вообщем, для меня интересная книга по математики - это та, где упор делается на понимание основных концепций, объяснение того, как автор какой-либо теоремы дошел до нее, интересные повествования о пременении математики в других сферах науки и жизни.

Очень надеюсь, мне кто-нибудь посоветует чего-нибудь годного!



Пропущено 80 постов
4 с картинками.
Пропущено 80 постов, 4 с картинками.
Аноним 25/08/22 Чтв 07:26:07 98238
>>98234
>это умные дяди долго думали и придумали"
Ну потому что это так. Исторически было несколько определений топологии. Традиционное через открытые множества стало де-факто стандартным после книги Бурбаков (и Келли). Но аксиоматизировать можно и другие понятия как ты уже и сам понял, читая Ишама - например точки сгущения (Рис), окрестности (Хаусдорф), замыкание (Куратовски) или идти через фильтры (Картан).

Ну невозможно весь исторический пласт знаний и обобщений, которые в итоге привели к этим определениям, описать в коротеньких учебниках. Это верно и для других областей и понятий.
Так что Ишам хоть и мотивирует (что уже хорошо), но исторически всё развивалось по-другому - сначала были разрозненные знания из анализа (и даже понятие окрестности не было стандартным языком), потом Рис, Хаусдорф, и Куратовски, и только много позже фильтры и "стандартное" определение.
Аноним 25/08/22 Чтв 16:44:35 98247
>>98234

Изначально была мотивация из свойств метрических пространств выделить такие, шобы от понятия расстояния отказаться, но сохранить непрерывность и предел. То есть изначально набор аксиом тополгии это небоходимые свойства метрики.
Если брать бесконечные пересечения, то это испортит всю конструкцию, типа все множества будут и открытие, и замкнутые и т.д.
Аноним 25/08/22 Чтв 19:37:03 98256
>>98238
>коротеньких учебниках
Да ты охуел 90% макулатуры "учебной" томики в over 800 страниц.

Помню очень меня порадовал отзыв на одну книгу на амазоне - Zeidler КТП в трех томах и каждый по тысяче страниц. Там человек офигевает от того что определение дельта символа в книге приводится раз десять, а какая то реально нужная вещь - ее предлагают посмотреть в другом томе. Так что проблема скорее в головах писателей, чем в каких то "ресурсных" ограничениях
Аноним 26/08/22 Птн 00:36:10 98282
>>98234
Никогда не называй книгу чем-нибудь со словами "новый" или "совеременный", через 30 лет будет смотреться тупо.
Аноним 26/08/22 Птн 01:05:49 98283
>>98282
Через 30 лет может одни выжевачеры будут по катакомбам от ядерной пыли прятаться, кому не похуй. inb4 поговорил с пастой.
Настройки X
Ответить в тред X
15000
Добавить файл/ctrl-v
Стикеры X
Избранное / Топ тредов