Главная Юзердоски Каталог Трекер NSFW Настройки

Трёхмерная графика

Тред закрыт.

Check this out!
<<
Назад | Вниз | Каталог | Обновить | Автообновление | 574 271 170
Добро пожаловать в юбилейный 264-й тред Блендера Аноним 12/06/25 Чтв 23:19:51 345779 1
Untitled.jpg 290Кб, 1300x1046
1300x1046
Screenshot134.jpg 115Кб, 971x1100
971x1100
image.png 1463Кб, 1288x1284
1288x1284
image.png 1166Кб, 1493x1257
1493x1257
Добро пожаловать в юбилейный 263-ий тред программы Blender — лучшего бесплатного 3D-редактора современности!

Прошлый тред: https://2ch.hk/td/res/344700.html

Blender — это бесплатный 3D-редактор с открытым исходным кодом, который поддерживает моделирование, скульптинг, анимации (2D и 3D), развёртку, текстурирование, монтаж, композитинг, симуляции и многое другое. На данный момент Blender является одним из самых популярных и многофункциональных 3D-редакторов, поддерживающих множество разных режимов работы. Что бы вы не собирались делать с 3D моделями, в Blender наверняка есть инструменты для этого. Blender подходит как для создания рендеров в виде изображения или видео, так и для создания моделей для последующего экспорта в Unity/UE/другие игровые движки.


Скачать: https://www.blender.org/download/

Список хороших аддонов: https://github.com/agmmnn/awesome-blender/

Магазин платных аддонов: https://blendermarket.com/

Подарок от анона: https://disk.yandex.ru/d/aW6oMKJrev1c6Q (самые популярные платные аддоны, актуально на сентябрь 2024го)

Сборник ссылок из старых тредов: https://anon.to/wBZdex



Начальное изучение

Не пытайся освоить Blender методом тыка! Это путь к бессмысленному страданию, в результате которого ты не будешь знать и сотой части реальных возможностей редактора. Оптимальным способом изучения являются видеоуроки на YouTube. При выборе уроков обязательно обращай внимание на версию Blender, используемого в видео — иногда там используются устаревшие версии, которые могут использовать различные способы и инструменты, ставшие неактуальными в нынешнем издании Blender. Обязательно и первым делом посмотри несколько видео по знакомству с интерфейсом и устройством окон.

Примеры хороших туториалов для совсем начинающих:

Английский:

- https://www.youtube.com/playlist?list=PL3GeP3YLZn5ixsnIOIx9tB4v6s-rsw48X

- https://www.youtube.com/playlist?list=PL3UWN2F2M2C8-zUjbFlbgtWPQa0NXBsp0

Русский:

- https://www.youtube.com/playlist?list=PLkxXQ3ugQK2PEUO9a2_FZMmXGXy83P4XN

- https://www.youtube.com/playlist?list=PLW-edvk8DPoAiurQIgT06jfR720tP3GFC


Углубленное изучение

Полноценное изучение инструмента невозможно без практики. Когда ты получишь базовые знания из уроков, то сразу приступай к созданию своих моделей с параллельным гуглежом непонятных моментов. Не рекомендуется начинать сразу со сложных объектов: оптимальнее идти от простого, постепенно повышая сложность. Хорошие объекты для обучения моделированию: пончик, чайник, наковальня, различная мебель. После этого можно переходить к более сложным объектам, таким как автомобили, танки, здания.


«У меня вопрос»

Дабы не быть посланным нахуй с порога перед вопросом в треде поищи в интернете: с вероятностью 95% этот вопрос давно известен и решён. Если же найти ответ не удалось, то задать вопросы по Блендеру можно в следующих местах:

— В этом ИТТ треде

— На реддите https://www.reddit.com/r/blenderhelp/

— На стековерфлоу https://blender.stackexchange.com/

Шапка: https://writeurl.com/HG7mAR4JWpjU96bL

Пердыдущйи тред - https://2ch.hk/td/res/344700.html
Аноним 12/06/25 Чтв 23:21:39 345780 2
image.png 1175Кб, 1523x822
1523x822
image.png 382Кб, 796x410
796x410
image.png 1186Кб, 1528x875
1528x875
image.png 785Кб, 879x1157
879x1157
Аноним 12/06/25 Чтв 23:22:51 345781 3
image.png 785Кб, 879x1157
879x1157
image.png 1165Кб, 1780x947
1780x947
image.png 465Кб, 947x950
947x950
image.png 1369Кб, 775x819
775x819
Аноним 12/06/25 Чтв 23:24:22 345782 4
image.png 2040Кб, 966x1018
966x1018
image.png 538Кб, 544x1064
544x1064
image.png 492Кб, 1014x667
1014x667
image.png 1217Кб, 1172x942
1172x942
Аноним 12/06/25 Чтв 23:25:56 345783 5
image.png 426Кб, 824x1070
824x1070
image.png 460Кб, 896x665
896x665
image.png 448Кб, 787x544
787x544
image.png 1291Кб, 855x892
855x892
Аноним 12/06/25 Чтв 23:27:36 345784 6
image.png 757Кб, 670x821
670x821
image.png 723Кб, 723x918
723x918
image.png 474Кб, 723x812
723x812
image.png 638Кб, 847x746
847x746
Аноним 12/06/25 Чтв 23:28:54 345785 7
image.png 1556Кб, 1269x758
1269x758
image.png 630Кб, 675x819
675x819
image.png 562Кб, 600x1035
600x1035
Аноним 13/06/25 Птн 01:46:17 345787 8
image2025-06-13[...].png 233Кб, 677x1087
677x1087
image2025-06-13[...].png 245Кб, 668x1090
668x1090
image2025-06-13[...].png 1172Кб, 862x1026
862x1026
Перекотился
Аноним 13/06/25 Птн 02:45:07 345788 9
image 296Кб, 1335x826
1335x826
Аноны, как сгладить луч, чтобы он был как на картинке? Не понял, что чел нажимает для этого (9:57)

https://youtu.be/dlEnOUBRBcA?t=597
Аноним 13/06/25 Птн 07:59:25 345789 10
>>345788
Он нажмал ктрл+2 в режиме объекта. Это сабдив.
Аноним 13/06/25 Птн 13:50:47 345790 11
>>345788
Сабдив + режим keep corners или расставить кризы где надо
Аноним 13/06/25 Птн 13:52:29 345791 12
ОП молодец и мать его приличная женщина.
Спасибо, что перетянул работы в начало треда.
Аноним 13/06/25 Птн 15:27:05 345792 13
image.png 510Кб, 1056x1280
1056x1280
image.png 383Кб, 1349x1261
1349x1261
sketch2.jpg 2005Кб, 3535x2747
3535x2747
Аноним 13/06/25 Птн 21:13:26 345795 14
54656.png 40Кб, 472x302
472x302
Что означают эти стрелки? не бейти, чатжпт не дал ответ
Аноним 13/06/25 Птн 21:45:56 345796 15
>>345779 (OP)
там для тебя челенж выкатили
https://t.me/slipgate/2023

давай покажи чего ты стоишь, хватит заниматься онанизмом
Аноним 13/06/25 Птн 22:26:08 345797 16
>>345795
Анимация привязана. Собст-на, разверни объект (та стрелочка-галочка слева от иконки объекта, как на папках в Проводнике) и посмотри.
Алсо, не забывай, что анимации, модификаторы, зависимости и т.п. - это тоже объекты, и ты можешь скопировать их в другую геометрию, перетащив из одной геометрии в другую мышью.
Аноним 13/06/25 Птн 22:39:02 345798 17
>>345797
Спасибо! Я даже когда иду по туториалам для нубов постоянно туплю
Аноним 13/06/25 Птн 22:48:00 345799 18
>>345798
Туториалы - говно. К ним обращайся только когда прочухаешь интерфейс, и тебя не будет сбивать с толку скорстное кликанье мишью, которое еще и часто между кадров происходит. Сначала запасись книжкой для нубов с рутреккера, распечатай ее и делай заметки на распечатке. Чаще обращайся к справке самого Блендера. И, разумеется, отрасти железобетонную задницу. Без усидчивости Блендер не осилишь.
Аноним 13/06/25 Птн 23:52:32 345801 19
>>345799
Как регулярно преподающий и, более того, публикующий уроки, всячески подтверждаю.

1. Большинство уроков и сделанных под их влиянием продуктов — неграмотный и вредный кал.
2. Даже если урок хорош, автор может что-то забыть, что-то пропустить нечаянно или считая известным по умолчанию. Что-то срежется в монтаже или попадёт между кадров. Во время записи отвалится показ нажатий или он не зарегистрирует нажатие.
3. Даже если всё хорошо, ученики во-первых смотрят весьма невнимательно, во-вторых не понимают насколько важны некоторые вещи, которые они пропускают или повторяют автоматически.

Потому большинство учеников, спрашивающих о занятиях я гоню на ютуб. Им реально не надо, не по знаниям и не выгодно. А мне скучно разжёвывать нубятину, да и цели нажиться на них нет.
Аноним 14/06/25 Суб 00:40:22 345804 20
image.png 779Кб, 1290x1228
1290x1228
image.png 803Кб, 1283x1220
1283x1220
image.png 841Кб, 1182x1189
1182x1189
Аноним 14/06/25 Суб 02:38:48 345805 21
image.png 511Кб, 1425x1039
1425x1039
Как сделать, чтобы углубление было диаметром ровно 10 мм, но без булина, инсетом?
14/06/25 Суб 03:09:45 345806 22
>>345805
Создай вспомогательный объект (кривую или круг) диаметром как надо. Отмасштабируй стенки выемки по нему с помощью привязок. Алсо, булинь тоже выход. Просто топология объекта-инструмента должна согласовываться с объектом-заготовкой. Алсо²: если под печать делаешь - забей на топологию, слайсер и так сожрёт.
Аноним 14/06/25 Суб 03:21:53 345808 23
image.png 23Кб, 115x105
115x105
2025-06-14032122.jpg 146Кб, 1416x714
1416x714
>>345804
вот такая симметрия-бабочка на шве не очень хорошее дело. Я понимаю, что это из-за оверлапа развёртки и экономии на текстуре, но можно чуть пошатать развёртку рядом, например.

Оверлап не исчезнет, экономия тоже
Аноним 14/06/25 Суб 03:22:36 345809 24
>>345808
смотри на область между глазами
Аноним 14/06/25 Суб 04:21:25 345810 25
image.png 1524Кб, 1920x1080
1920x1080
>>345779 (OP)
Блять чуваки, это пиздец
Я просто разучился скульптить, навык просто ушел
Я раньше(год назад) делал вполне неплохие модели, но на год забросил и сел плотно за хардсурф. Вернулся поскульптить, думал сейчас тяночку сбацаю симпатишную и....блять я просто не могу. В башке мешанина, руки не делают как надо. Пиздец, аноны, неужели всё заново осваивать придётся? Я реально не ожидал такой хуйни. Я мог не рисовать в 2д по нескольку лет, потом возвращаться и как только я брал стилус в руки у меня сразу всё получалось, а тут как будто всё стерли. Начал смотреть те видео по скульптингу которые смотрел когда учился, делал всё точно по ним и получается какая то хуерга новичковая. Открываю работы которые делал тогда и понимаю что это запредельный для меня уровень...ептваю мать, чё случилось то? Неужели так бывает? Я психанул, меня трясёт всего от злости и волнения одновременно...
Аноним 14/06/25 Суб 09:13:57 345811 26
>>345808
В принципе согласен. Но допиливать уже не буду т.к. челлендж был сделать скульпт+лп+текстуринг за 1 день в виде челленджа.
Аноним 14/06/25 Суб 11:20:48 345813 27
>>345810
Превозмогай, че я могу сказать.
Попробуй сделать портрет по гайду HUMAN - Realistic Portrait Creation with Blender
Я именно там на скульпт в блендере подсел из-за его деликатной техники деления на плоскости.
Аноним 14/06/25 Суб 14:49:14 345820 28
IMG202506141446[...].jpg 22Кб, 709x859
709x859
>>345813
А есть чтото на таком же уровне,только про скульп тела?
Аноним 14/06/25 Суб 14:53:35 345821 29
>>345820
>на таком же уровне
Типа на околонолевом?
Аноним 14/06/25 Суб 15:00:30 345822 30
>>345821
Нет, дурачок. На уровне гайда из поста, на который я ответил.
Аноним 14/06/25 Суб 15:56:58 345823 31
Всем, кто хуярит бошки, бапп и вот это вот фсе, что вы фсе так охуенно хуярите, хвастаясь гигапиксельными текстурами, настоятельно рикамендую нахуярить из собственных моделей хоть простенький трехпанельный комикс. Тогда может быть до вас дойдет, что вы хуярите цифровой шум без всякой практической цели.
мимо-постановщик-сцен
Аноним 14/06/25 Суб 16:26:32 345826 32
>>345806
>Создай вспомогательный объект (кривую или круг) диаметром как надо. Отмасштабируй стенки выемки по нему с помощью привязок.
Оно, спасибо.
Аноним 14/06/25 Суб 18:04:43 345832 33
>>345823
Постановщик хуев, иди в пизду
Аноним 14/06/25 Суб 18:49:49 345833 34
>>345823
Покажи как надо, только своё. Заодно и в тредик контента добавишь.
Аноним 14/06/25 Суб 20:04:52 345834 35
image.png 362Кб, 2041x1130
2041x1130
Почему так нахуй? Вот в каком месте это nearest surface point?
Аноним 14/06/25 Суб 22:46:05 345842 36
>>345834
Покажи где распологается твой меш с отключенным модификатором
Аноним 15/06/25 Вск 17:55:42 345852 37
image.png 81Кб, 243x303
243x303
>>345833
>Заодно и в тредик контента добавишь
Уверен? Я тут кидал свой рендер в предыдущем треде, хуй чё добавили. Даже пикрил добавили, ёбаный блять куб с хдркой, но только не нормальный рендер.
Аноним 15/06/25 Вск 19:44:36 345856 38
>>345823
Я с 2005 года делаю раскадровки. То есть умею делать монтажные фразы, чтобы один кадр в другой переткал.
Аноним 16/06/25 Пнд 04:24:47 345859 39
image.png 344Кб, 504x659
504x659
image.png 265Кб, 417x390
417x390
Пилю тут модельку для игры (текстуры пока временные набросал, развертка там тоже уг) и встало два вопроса, вдруг кто знает:
1) на одежде планирую сделать два вида фактуры, как на первом скрине: где 1- косые линии, где 2- вертикальные. И мне надо чтобы фактура была видна не всегда, а по принципу как втором скрине: только в тени. Не знает никто как такую фактуру настроить, делается ли это в блендере или уже в анриле и через текстуру или можно как- то программными методами?
2) Как вам по полигонам? Не маловато?
Аноним 16/06/25 Пнд 09:08:35 345860 40
>>345859
https://youtu.be/faz3oSuDivE
В блендере так делается, в анриле по тому же принципу, наверное. Гугли cell/toon shading
Полики норм.
Аноним 16/06/25 Пнд 11:21:24 345861 41
>>345860
В урине внутри материал эдитора вообще нет отдельного доступа к информации освещения. Ощутили МОЩЬ движка номер 1 в индустрии?

Тун шейдинг там по традиции делается костылями в постпроцессе, а в постпроцессе такие полоски, огибающие формы модели, как на его скрине, ты хуй сделаешь. Для этого нужен доступ к увхам модели, которого в пп нет. Хотя мб как-то и можно их передать через кастомный буфер

В общем лихие манипуляций шейдерами, как на видосе, нуждаются скорее в новой уриновской системе материалов под названием субстрат. Вкуривать как делать тун шейдинг в ней придется скорее всего самому, т.к. туторов на неё сейчас довольно мало.

Ну или можно просто забить хуй на выравнивание халфтон паттерна по ув и юзать постпроцесс материал с наложением халфтона в скринспейсе или в воплдспейсе, если это не критично
Аноним 16/06/25 Пнд 11:23:06 345862 42
>>345861
Немного проебался с разметкой с мобилы
Аноним 16/06/25 Пнд 20:20:54 345864 43
>>345852
Залей еще раз, прошу тебя. Я хоть посмотрю из за чего ты так завелся.
Аноним 16/06/25 Пнд 20:58:07 345865 44
render6.png 9377Кб, 2560x2560
2560x2560
Аноним 16/06/25 Пнд 22:23:10 345866 45
>>345852
Хули ты хотел от треда, который перекатывает сам знаешь кто и в шапку пихает половину своего кала.
Аноним 16/06/25 Пнд 23:35:07 345867 46
Screenshot 2025[...].png 253Кб, 548x373
548x373
>>345823
весь целиком ваш блендор - шум, чтобы максимум сделать ролик для ютуба, который будут смотреть по кликабельности превью. лучше всего если ты фертильная тянка моложе 25, тогда можно в ролике про блендер не показывать блендер вообще - очень удобно.
https://www.youtube.com/watch?v=ywsi8pshAp8&pp=0gcJCdQJAYcqIYzv
еще хорошо, если ты фертильная тянка, которая шарит, и которая умеет говорить без монтажных склеек, но и тут свои нюансы, и блендер там чисто как чать иннструментария уже не самая основная
https://www.youtube.com/watch?v=3HS0Lto135A
Аноним 17/06/25 Втр 02:48:51 345868 47
>>345865
Абсолютно неинтересный скучно говняный кал из жепы. Слава Б-гу это не добавили в шапку.
Аноним 17/06/25 Втр 08:06:24 345869 48
>>345865
Хорошо, что тут сказать. Получилась почти как живая (но скучная). Ну а про шапку - забей. Было б чего напрягаться. Тот постер выше дело говорит и выбор контента в шапке на опе (очевидно). Вон опу не понрав, мой коколориализм и нигру из пр. треда тоже не перкатили (да и хуй с ней).
Аноним 17/06/25 Втр 08:08:39 345870 49
>>345792
А чего за игра то будет по Зигмару? Опять ебучая ртс какая?
Аноним 17/06/25 Втр 09:16:13 345871 50
>>345870
Это для return of reckoning
Аноним 17/06/25 Втр 12:11:57 345872 51
>>345869
Мда, кожа, волосы и вообще выглядит очень качественно. Мне до такого уровня, как до луны. Но если смотреть на неё с позиции обывателя (нравится/ не нравится) - не цепляет. Без обид.
Аноним 17/06/25 Втр 23:38:37 345873 52
2025-06-18 02-2[...].mp4 7943Кб, 1920x1080, 00:00:24
1920x1080
Поставил весь 0 на кирасу и при движении шеи она все равно дрыгается. Сделал то же самое с костью головы и кираса на нее не реагирует, как мне и надо. Почему так?
Аноним 18/06/25 Срд 00:06:10 345874 53
>>345873
Учи Майю, блендер говно в плане рига, анимации.
Аноним 18/06/25 Срд 01:17:57 345876 54
>>345867
Мне хватает фрагментов Блендера, чтобы спокойненько работать чисто в нём.
Ищи еду в другом месте.

>>345873
Если ты хочешь, чтобы кираса была твёрдым куском, отделяй её вовсе и пэренти к кости как объект.
Скорее всего шейная вертелка тянет за собой ряд костей, а они за собой кирасу. У тебя же какой-то авториг, а у таких штук обычно скрытые кости и слои
Аноним 18/06/25 Срд 03:18:07 345877 55
>>345876
>Ищи еду в другом месте
а как насчет еды буквально? так сам тогда будь честным до конца, еду тебе процентов на 90 приносит бусти и прочее инфоцыганство (я без негатива) или вообще чего-то совсем другое, а не 3дэшка сама по себе. сомневаюсь, что на гонорары от условного енотика живешь.
а блендер это омут ютуб ленты, натуральная секта, которая туда всасывать столько народу сколько никогда не будет востребовано на 10 плантеах, сетевая пирамида классическая. они над превьюхой для видео дольше корпят, чем над самим очередным пончиком. ладно бы еще пиндосам там, у них хоть 3 копейки упадет с монетизации, за сожженный свет от рендеринга заплатить.
Аноним 18/06/25 Срд 04:33:42 345878 56
Господа блендерасты, имеется оче сложный и неочевидный вопрос:
Можно ли делать векторные текстуры? Ну, то есть не рисовать текстуру в стороннем редакторе, растеризовать ее и т.д., а прям в Блендере. Мне видится путь через неочевидное использование кривых в процедурном макаронном монстре, но я не настолько силен в нем.
Аноним 18/06/25 Срд 05:30:15 345879 57
>>345878
Вектора чего? Дисплейсмента? Или что-то типа флоумапы из направления "мазков"?
Аноним 18/06/25 Срд 08:56:00 345880 58
>>345871
>return of reckoning оценить не получилось. разрабы поборники "демократической правильной свободы (не для всех)" к сожалению...
Аноним 18/06/25 Срд 09:19:10 345881 59
images (1)~2.png 2Кб, 201x197
201x197
Solidify работает как на изображении 1, просто по всей поверхности одинаково даёт объём. Есть ли способ заставить его давать объём как на изображении 2, один край тоньше другой толще? Я сейчас через alt+S с proportional editing добиваюсь такого же эффекта выбрав нужную грань, но может из коробки можно так делать?
Аноним 18/06/25 Срд 09:20:03 345882 60
>>345880
Мнение обиженного игрожура очень важно (нет)
Аноним 18/06/25 Срд 11:57:45 345884 61
>>345877
Софтошиз лечиться пробовал?
Аноним 18/06/25 Срд 12:25:36 345885 62
>>345881
вертекс группа же, ну. где надо сильней вес 1.0, где слабей вес 0.6, например
Аноним 18/06/25 Срд 12:29:33 345886 63
>>345885
Бля, а чё в пределах одной группы можно степень воздействия модифаера регулировать?
Аноним 18/06/25 Срд 12:36:23 345887 64
>>345882
Вот и не делись им, глупый.
Аноним 18/06/25 Срд 12:39:54 345888 65
>>345886
всм в пределах одной группы? ты бы хоть погуглил что это. в группе каждому вертексу задается вес, этот вес задает интенсивность воздействия. 2+2=4 еще, не забудь
Аноним 18/06/25 Срд 14:32:30 345889 66
519135f03dd083c[...].jpg 91Кб, 564x701
564x701
>>345779 (OP)
Какие есть способы дёшево и сердито анимировать одежду? Я допустим хочу что бы она вела себя по людски, но НЕ прям супер в духе поведения ткани в марвелусе и так, что бы это не была бленедровская симуляция ткани т.к. пека тупо с первого же кадра подыхает либо ткань ломается.
Аноним 18/06/25 Срд 15:22:05 345890 67
>>345884
а конкретный софт тут не причем, в 3дэшке щас какая-то польза только от САПР, все остальное занято своими людьми давно и труд там коллективный на серьезный продакшон, либо нахуй не надо будет еще через год-два. от того, что ты через казахского протыка своего выложишь на сток очередную бочку, никому пользы нет, хотя купишь себе шоколадку. и это всем понятно, иначе бы тут треды за 2015 год смыло давно
Аноним 18/06/25 Срд 15:35:56 345891 68
image.png 20Кб, 800x156
800x156
>>345878
В нодах вся математика есть, если знаешь формулу, любой вектор можешь сделать. Можешь хоть собственный кейер зеленого экрана заебошить по формуле.
Аноним 18/06/25 Срд 16:06:24 345892 69
>>345891
Судя по тому что путаешь rgb значения с векторами, уровень ниже плинтуса. На ютабе есть умельцы по процедурным материалам, для начала стоит посмотреть этого https://www.youtube.com/@RyanKingArt

Из опыта наблюдения за подобными умельцами, процедурка никогда не сравнится с растром и всегда выглядит генераторно и узнаваемо (для своих). Даже особо сложная процедурка с нодграфом в сотни нод и попутным улетанием рендертайма в бесконечность.
Аноним 18/06/25 Срд 16:52:02 345893 70
image.png 259Кб, 446x421
446x421
>>345892
Да, хуйню сморозил. Простите меня пожалуйста. Я так больше не буду.
Аноним 18/06/25 Срд 22:04:46 345896 71
>>345880
Это не имеет значения. Я русский и у нас в команде тоже несколько человек из рф и отношение исключительно положительное.
Но публичная политика такова чтобы у большей части игроков не вызывать бурление говна.
Аноним 19/06/25 Чтв 00:00:09 345898 72
image.png 102Кб, 534x242
534x242
>>345877
> еду тебе процентов на 90 приносит бусти и прочее инфоцыганство
Кек, наивный.
На Бусти у меня 12 подписчиков. Ноль рекламы на канале.
Всё это альтруизм для тех немногих, кто ценит.

Таки нет, я зарабатываю как специалист. В 3д. Почти всё в Блендере. Геоноды, моделинг, веб3д.

>они над превьюхой для видео дольше корпят
Торговцы ебалом может быть. Я не они.
У меня пикрил.


Среди моих знакомых небольшая пачка отличных спецов, которые так же почти не вылазят из Блендера. Работают чаще на крупные компании. Или на богатые (недвижка например).

То, что большинство в Блендере это нубасы/хоббисты/дилетанты и то что инфошума вокруг полно, ещё не означает, что спецов нет.
Аноним 19/06/25 Чтв 00:03:47 345899 73
Аноним 19/06/25 Чтв 00:09:13 345900 74
>>345878
Ничто не мешает тебе писать вектора как RGB.
нормализуешь вектора (делишь все на максимальную длину)
делишь на два, прибавляешь 0.5. Все отрицательные числа попадают в диапазон 0.0—0.5
Пишешь в текстуру. При чтении обратное преобразование.
В силу хуёвого разрешения сразу ставь максимальную битность.
Как вариант — писать отрицательные значения в одну текстуру и положительные в другую. Так увеличишь битность ещё вдвое.
Аноним 19/06/25 Чтв 00:45:36 345901 75
>>345898
> я зарабатываю как специалист. В 3д.
да почему ьы и нет, ток это рассуждения уровня пикрил
а 99% остальных освоивших и въебавших кучу времени почему-то нет, наверно они плохо старались, ниасиляторы.
можно сказать, что это везде так типа мир несправедлив, ток это неправда, 90% курьеров доставки устроятся и получит те же деньги, что миддл на галере, потому что они нужны. а куча молодых людей, насмотревшись красивых превьюх просто въебу кучу времени многолетние дэбилы из компас 3д не могут на лого приделать анимешную девочку, чтобы малолетние учили КАД на пользу себе и стране.

>Среди моих знакомых небольшая пачка отличных спецов, которые так же почти не вылазят из Блендера.
так об чем и речь, черрипиккинг + нетворкинг (ака связи, кумовство), с тем же успехом можно удачно выйти замуж за 3д специалиста, азаза
Аноним 19/06/25 Чтв 00:46:55 345902 76
16725273646070.jpg 24Кб, 480x360
480x360
отклеилось
Аноним 19/06/25 Чтв 01:21:41 345903 77
>>345901
>неосилятор порвался
Аноним 19/06/25 Чтв 01:21:47 345904 78
>>345901
>так об чем и речь, черрипиккинг
Тут не черрипикинг. Тут просто соразмерные навыкам знакомства. К нубам я захожу чего-нибудь рассказать, помочь с нетривиальными вопросами.

При этом я состою в пачке каналов. И там даже те, кто чё-то может делать упорно и систематически, всё равно танцуют по граблям и учиться нормально не изволят. Хотят чтоб всё интуитивно как-то само по ходу жизни. Чтоб прошёл один урок на ютубе, сделал полторы модели и всё, заказы посыпались.
А надо постоянно доучиваться.

Ну нанимали таких. Люди не вывозят. Одну модель со скрипом, вторую — в отказ. Почему? Потому что вместо 1го рабочего дня тратят больше недели. Естественно оплата получается маленькая, фрустрация и нежелание. А у нас нежелание нанимать таких.

Почему так медленно? Потому что банально плохо знают инструменты, хоткеи, приёмы, модификаторы.

Их не берут не потому что они никому не знакомые. Не берут потому что они даже пару связных задач (например ретопология/развёртка/упаковка) не умеют делать нормально, причём согласно условиям ТЗ а не так как на курсах.
Просто нормально чтоб не плеваться, чтоб работать с этим можно было.

Вон чел выше хэндпэйнт и лоуполи пилит нормально и хорошо. Наверняка трудоустроен. А если нет, то я бы с удовольствием пригласил при наличии проекта.
Аноним 19/06/25 Чтв 01:25:34 345905 79
>>345804
Я так подозреваю, ты на геймдев уже работаешь?
Может оставишь контакт? А я при случае подкину работёнку.
Ну или сам постучись в телегу @zavrzavr
Потому что нет у меня текстурщика знакомого и хотя б иногда свободного, а самому пока некогда дообучиться нормально.
Аноним 19/06/25 Чтв 01:36:21 345907 80
>>345901
>а 99% остальных освоивших и въебавших кучу времени
1. Въёбанное время нихуя не значит. Обучение идёт только когда есть здоровая петля обратной связи и итеративное улучшение.
2. Как я и сказал, подавляющее большинство людей вокруг Блендера это хоббисты, дилетанты, развлекающиеся, но никак не кандидаты в начинающие специалисты.

Очень частый подход на уровне «Ну ладно, я вот сделал часть, которая мне нравилась, проводить работу над ошибками не буду, дальнейшие этапы чё-то как-то муторно, брошу на этом». Разумеется, такая работа не котируется. Разумеется, в реальной работе много рутины и правок бывает прилично. Даже не потому что ТЗ говно или заказчик мудак. Просто так сложились обстоятельства, не зависящие от заказчика и исполнителя. Например движок при подключении технологии X просаживает фпс вдвое на одном из классов целевых устройств. Всё, отказ, ищем новый путь, переделываем. Работать должно у всех, у кого должно.
Аноним 19/06/25 Чтв 01:38:13 345908 81
>>345903
сектант бы так и ответил. но в успешной секте накинулись бы толпой для иллюзии всеобщего порицания, а тут нет никого для этого почему-то
Аноним 19/06/25 Чтв 01:56:57 345910 82
Есть ли бесплатный аналог офсет ката меш машины?
Аноним 19/06/25 Чтв 02:03:43 345911 83
йвйцй.jpg 111Кб, 595x885
595x885
Аноним 19/06/25 Чтв 02:07:40 345912 84
>>345910
Вероятно только bevel after boolean со специфичной настройкой бевела.
А вообще такие трюки это для CAD.
Аноним 19/06/25 Чтв 02:14:59 345914 85
>>345907
> подавляющее большинство людей вокруг Блендера это хоббисты, дилетанты, развлекающиеся
ну хоббисты вон хотя бы удовольствие получают https://rutube.ru/video/1960ded6bcdf6a7b6b67cca7b5ba9562/?r=wd&t=225
а вкотуны на серьезных щщах только думмоделят (есть такой термин? это тип как дуумскроллинг, а то щас придумал,есдли что пользуйтесь бесплатно мы же в блендер-треде)
Аноним 19/06/25 Чтв 04:20:39 345915 86
>>345914
Дык к хоббистам вопросов нет. Разговор про то, что большинство не попадёт на работу именно по скиллам, а не по отсутствию блата.
Ну и по скисшему ебальнику и прочему негативному впечатлению. Да, почти все хотят весёлых найсгаев. И только угрюмые профессионалы понимают, что ценнее всего угрюмый ещё не полностью огранившийся алмаз.

думмоделинг — норм определение, мне нраица.
Аноним 19/06/25 Чтв 11:04:17 345917 87
>>345905
>Я так подозреваю, ты на геймдев уже работаешь?
Ну да,и можно сказать что достаточно давно. Начинал ещё как 2д художник в геймдеве на мобилках, так что наверное я не совсем с нуля вкатывался.
Халтурке буду всегда рад, так что чирканул.
Аноним 19/06/25 Чтв 15:37:02 345918 88
image.png 321Кб, 707x771
707x771
>>345876
Спасибо, помогло. Там действительно была маленькая дополнительная кость которая все портила. А вот с этим что делать? Я называю это "проклятые вертексы", они были в 90% моих проектов. Часть вершин за кто-то намертво прикреплены и тянутся без всякой причины, за два года удалось решить эту проблему только удалением вертексов и созданием там новых.
Аноним 19/06/25 Чтв 16:07:30 345920 89
+56a8345bca9ed0[...].jpg 475Кб, 1000x1763
1000x1763
Есть ли курсы по порнухе в Блендере?

Анимация, скульптинг, моделинг и т.д.
Аноним 19/06/25 Чтв 16:41:21 345923 90
>>345918
Вероятно, продукт автонормализации.
Например есть у тебя вершина в трёх группах. Везде она имеет вес 0. Но в какой-то предельно близко к нулю а не ноль.
На фоне остальных нулевых значений этот вес работает как единственный.

Попробуй выделить все эти вершины и Ctrl+G delete from all groups.
По итогу они должны перестать тянуться вообще куда-либо, после чего можно накинуть веса уже.

>>345920
Нет. Есть курсы по анимации, скульпту, моделингу, есть уроки по симуляции жидкостей и шейдингу.
Порнуха ничем не отличается от прочей анимации. Внимания к деталям и взаимодействию мягких тел больше требует.
Аноним 19/06/25 Чтв 16:51:32 345924 91
>>345918
п.с. а ты уверен, что эти вершины именно тянутся, а не наоборот остаются на месте? Попробуй выделить все кости в позе и сместить. Если вершины на месте, у них просто нет нигде весов, вот и стоят.

Нужно в weight paint с шифтом повозюкать чуть в режиме Smooth или Average, выбирая соседние кости, веса сгладятся и распределятся. Ну или так, как ты делал: новые вершины приобретают усреднённые веса прародителей.
Аноним 19/06/25 Чтв 18:06:23 345926 92
image.png 432Кб, 950x760
950x760
Аноним 19/06/25 Чтв 20:22:11 345928 93
>>345911
Хороший гайд кста для старта.
Аноним 19/06/25 Чтв 20:44:47 345929 94
EpMDQVTVoAAoyvk.jpg 15Кб, 622x419
622x419
>>345779 (OP)
Напомните, как сделать что бы волосы не проходили внутрь головы при анимации? (не партиклы, на жигл костях) на волосах и голове колижн, дальше хуй вспомню, ни на что не влияет вообще.
Аноним 19/06/25 Чтв 21:00:03 345930 95
Почему Knife project часто режет с большой погрешностью? Ну то есть если рядом идёт эдж, он режет по нему, а не по проекции. Так часто запарываю идеальные окружности(если по большой сетке режу).
Как у него повысить чувствительность? Есть ли аддон чето типа Knife Project Pro, который будет резать как надо?
Аноним 19/06/25 Чтв 21:13:30 345931 96
Аноним 19/06/25 Чтв 21:29:52 345932 97
>>345926
Интересно как авторы на ютубе выкручивались. Выпиливали соски?

>>345928
Таки да, следующий шаг после соло-объектов и бревна.

>>345929
по идее коллизия и на голове и в волосах включённая.

>>345930
Покажи.
Может дело в мелком масштабе или в большом диапазоне обрезки камеры, что снижает точность. У меня режет аккуратно.
Аноним 19/06/25 Чтв 21:49:13 345933 98
>>345932
>Может дело в мелком масштабе или в большом диапазоне обрезки камеры, что снижает точность. У меня режет аккуратно.
Хм, не могу повторить почему-то, ну ладно, в следующий раз попробую камеру подвигать(хотя всегда делал ортогонально) или поскейлить.
Аноним 19/06/25 Чтв 23:36:06 345934 99
Аноним 20/06/25 Птн 01:29:00 345937 100
2025-06-20012635.jpg 177Кб, 740x836
740x836
2025-06-20012728.jpg 269Кб, 1362x918
1362x918
>>345934
нихрена. Ни сломанные ни даже вывернутые нормали не влияют никак.

А вот задранный размер дальности обрезки ещё как бьёт по точности. И да, это связано с подразделением долей позиций на всё выделенное пространство. Тупо глубины битности не хватает.
Аноним 20/06/25 Птн 11:45:03 345941 101
images.jpg 7Кб, 226x223
226x223
>>345929
Удваиваю ещё раз. Что они сука наделали, жигл бонов нет, раздела dynamics нет, софтбоди тоже какой то поломанный, коллизия там только собственная, в cloth нет выбора выбрать меш, В СУКА МОДиФиКАТОРЕ КОЛИЗИИ Shape: Mesh, Distance: - НЕТ.
Нейронка в ахуе, единственное что я не тестил это геометрические ноды, просто потому, что никогда не притрагивался к ним.

Я не ебу что это и где это, что такое sdf где оно:
Метод 4: Geometry Nodes (для продвинутых)
Создайте систему:

python
Mesh → Mesh to SDF → Compare Distances (vs головы)
→ Set Position для смещения вершин
Настройка:

Используйте Geometry Proximity для расчета расстояния до головы

Применяйте Set Position с условием:

ini
if distance < 0.03:
position += normal * (0.03 - distance)
Аноним 20/06/25 Птн 12:01:29 345942 102
>>345888
Слыш, а можно тупо выбрать края в группе, выставить одному краю 0,3 а другому 1 условно и шоб оно само веса пересчитало сделав плавный переход? Вручную это делать шоб ступенек не вышло запарно когда у меня там между краями 30 промежуточных эдж лупов.
Аноним 20/06/25 Птн 13:38:27 345943 103
>>345941
>Mesh to SDF
Это тебе нейронка напиздела? Или экспериментальная ветка Блендера? В стандартной во-первых не существует SDF, а во-вторых фигуры произвольные в SDF не переводятся. Ну разве что каждая плоскость/полигон будет SDF

Geometry proximity не сработает, так как ему что под поверхностью, что над, он измеряет скаляр. Так что склоняюсь к тому, что это либо совет нейронки либо идиота.

>>345942
Разрешаю
Аноним 20/06/25 Птн 13:51:17 345944 104
>>345943
>Разрешаю
Спасибо, тащ командир! Но как это сделать автоматически?
Аноним 20/06/25 Птн 14:11:02 345945 105
>>345943
Да это все советы нейронки, потому что в клирнете хуйма инфы. Единственный видик который нашёл это этот https://www.youtube.com/watch?v=lUSbJSfGoFU&ab_channel=JohnnyMatthews но тут опять таки система волос. Я всё же решил попробовать по сути и на обычные должно работать, но тут незадача ОПЯТЬ - долбоебы снова перелопатили все ноды, но я то в гейометрических провёл 0 часов, поэтому даже если заменять старые на новые - конектить и изменять я не понимаю что..
Аноним 20/06/25 Птн 14:36:18 345946 106
>>345942
>можно тупо выбрать края в группе, выставить одному краю 0,3 а другому 1 условно и шоб оно само веса пересчитало сделав плавный переход?
Нет. Но можно сделать меш-тубус, соединив два этих края, а потом скопировать с него веса на основной меш в режиме интерополяции дата трансфером
Аноним 20/06/25 Птн 14:42:01 345947 107
>>345945
Ты свою физику прям в гоеноде чтоле пытаешься сделать? Или только выталкивание?
Аноним 20/06/25 Птн 15:01:38 345948 108
1750420502891.mp4 18437Кб, 1920x1080, 00:00:37
1920x1080
>>345947
У меня не получилось через тряпки и софт бади сделать коллизию, потому как там тупо нет параметров выбрать меш и прочее, поэтому теперь пытаюсь как то через ноды.
Выталкивание и физику не понял, просто повторил из видика всё, но вот видрил. В физике коллизия на голово-тело и на волосы, менял, отключал - коллизия ни на что не влияет, возможно причина проёба эта кость как раз, но если сепарировать кости волос то всё ломается в пизду, если сделать что бы кости волос следовали скелету то по какой то оси всё наёбывается, по этой причине я обьединил всё.
Аноним 20/06/25 Птн 15:31:31 345949 109
>>345948
Нах тебе волосы симулить, если достаточно, чтоб кости волос колизились с башкой?
Аноним 20/06/25 Птн 15:36:19 345950 110
>>345949
Потому что они не колизятся. длинные локоноы просто впиваются в кожу и прочее, ну и движения естественного никакого нет.
Аноним 20/06/25 Птн 15:38:44 345951 111
>>345949
>>345950
а блять, не так прочитал, ну в общем нету никакой колизии в любом случае я хуй пойму что делать. Я просто хочу что бы они дрыгались от естественных движения и не впивались..
Аноним 20/06/25 Птн 16:47:25 345953 112
Безымянный.png 227Кб, 1443x464
1443x464
>>345948
Видос не смотрел, но у тебя какой-то нодсетап джокера. Ты позицию сэмплишь как интегер, а в сэмпл нормали даже геометрию не подключил. Конечно оно не работает
Аноним 20/06/25 Птн 16:56:56 345954 113
>>345953
Я искренне не вдупляю что я делаю, просто интегер не ломал волосы, по этому принципу я его и выбрал наугад его. Можешь обьяснить как починить? или что посмотреть хотя второе займёт охуевшее время и все ради волос..
Аноним 20/06/25 Птн 17:21:55 345955 114
000000000.png 508Кб, 2541x1311
2541x1311
>>345954
Держи, вот тебе даже с настраиваемым смузингом и оффсетом от поверхности.
Сама бошка кстати должна быть желательно максимально мягкой поверхностью, без резких переходов нормалей, для избежания артефактов. Лучше сделать ваще прокси-версию башки ремешнутую смузнутую, чтобы на неё прожектить волосы
https://dropmefiles.com/DcWfj
Аноним 20/06/25 Птн 18:21:51 345956 115
image.png 1724Кб, 1458x857
1458x857
>>345942
рисовать градиенты alt+ЛКМ в версиях 3хх. в 4хх не стал разбираться, переназначил по старому. как там оно сейчас по дефолту - без понятия
Аноним 20/06/25 Птн 18:30:13 345957 116
image.png 53Кб, 509x370
509x370
>>345956
нашел, вынесли в отдельную кнопку. омг. так и до кнопки "сделать збс" недалеко
Аноним 20/06/25 Птн 20:22:52 345958 117
>>345955
От души анонище, но из за версий бендера ни в 3.6 ни тем более в последней ничего не происходит, либо я такой тугодум ребёнок солнца и чего то не уловил. всё приконектил, в твоём проекте к примеру ничего не происходит, в моём моделька тупо исчезает
Аноним 20/06/25 Птн 20:32:46 345959 118
000000000.png 128Кб, 2026x605
2026x605
Аноним 20/06/25 Птн 20:37:37 345960 119
>>345959
ОХУЕТЬ! оно работает! а что ты поменял если не в падлу рассказывать?
Аноним 20/06/25 Птн 20:54:06 345961 120
>>345960
Что именно? С 4.1 на 3.6? Просто переподключил 3 макаронины. А саму ноду с нуля делал
Аноним 20/06/25 Птн 23:19:00 345962 121
>>345948
У костей вроде нет коллижена. На этом застрянешь
Аноним 20/06/25 Птн 23:43:08 345963 122
2025-06-2023-39[...].mp4 15670Кб, 2560x1440, 00:03:02
2560x1440
>>345944

1. градиентом весов

2. геонодами нарисовать
Аноним 20/06/25 Птн 23:48:24 345964 123
2025-06-2023-46[...].mp4 4946Кб, 2560x1440, 00:01:18
2560x1440
Аноним 21/06/25 Суб 02:41:37 345965 124
oJe4ICZXiE.jpg 181Кб, 1024x1024
1024x1024
Как подойти к стратегии моделирования такого нейроговна с прицелом на печать? Скульптить, собирать из кривых, ватэвар?
Аноним 21/06/25 Суб 02:55:41 345966 125
>>345965
Пропустить через хуйнян 2.5 и получить нейроговно в квадрате. Хотя разницы никто и не заметит
Аноним 21/06/25 Суб 11:55:11 345967 126
image 466Кб, 476x790
476x790
>>345965
>>345966
Ну кстати если эта хуета типа кулон размерном макс 2 см, то разницы из говноедов действительно никто не заметит.
Аноним 21/06/25 Суб 16:13:49 345968 127
>>345965
хм… Я бы попытался извлечь карту гребней и автоматом превратить в кривые или последовательности рёбер и уже от них плясать. Это если нужен прям охуенный чистенький вариант лучше чем на картинке.

>>345966
>>345967
таки да, первая мысль. Только я бы обесцветил
Аноним 21/06/25 Суб 17:12:38 345969 128
>>345937
Погоди, так что тут нужно? Эти два объекта поближе держать просто? Я режу только в ортографии, так что камера не должна влиять на это?
Аноним 21/06/25 Суб 19:41:28 345971 129
image.png 1125Кб, 1917x1017
1917x1017
image.png 1799Кб, 1919x1015
1919x1015
Бляяять в мертвый запостил
Аноним 21/06/25 Суб 19:47:06 345972 130
image.png 869Кб, 821x935
821x935
>>345785
>1
О это же моя деталька от башен близнецов
Аноним 21/06/25 Суб 19:49:43 345973 131
>>345971
>Бляяять в мертвый запостил
Тут живой, аккуратней
Аноним 21/06/25 Суб 19:54:42 345974 132
>>345973
Я про другой, я в 261 запостил сегодня. Нашел посвежее
Аноним 21/06/25 Суб 23:14:41 345975 133
Нубовопрос. Хочу сделать аниме фигурку, но полный нуб в скульптинге. Насколько это хорошая идея делать голову перса в Vroid Studio, потом импортировать в блендер и мержить с телом которое я взял от аниме перса со смутбазы?
Или может быть есть другие методы?
Аноним 21/06/25 Суб 23:17:01 345976 134
image 296Кб, 676x780
676x780
При вертекс пеинте в реж. атрибутов нельзя менять настройки материала вьюпорта? Т.е. кручу параметры рафнес и металик, а мату похуй, он как бы как на дефолтных настройках остается.
Только дрочить то что есть, дефотные маты (ну и плюс маткапы) или настраивать новые, другого пути нет?
Аноним 22/06/25 Вск 04:33:03 345977 135
>>345975
Самая хорошая идея - найти этого персонажа для DAZ, поставить в позу, перекинуть в Блендер и там подготовить.
Ещё лучше - найти сразу в Блендере.
Ну и совсем заебись - прошерстить тематические каналы в телеге и найти готовую под печать stl.
Аноним 22/06/25 Вск 05:25:02 345979 136
17505589856500.png 129Кб, 349x281
349x281
17505589856551.png 1287Кб, 1121x764
1121x764
17505589856793.png 1557Кб, 1159x758
1159x758
17505589856692.png 1454Кб, 1125x767
1125x767
Почему снг челы так срут всем в чан. Вот нахуя так дико демпинговать. Американец или европеец такой ассет пак минимум за сотку бы продавал, чел продает его за 11 баксов. Сами же берут и обесценивают свой труд.
Аноним 22/06/25 Вск 13:42:51 345980 137
>>345977
Я пробовал daz но там плохо с аниме формами.

>найти сразу в Блендере
Те модели что я видел - на уровне PS2. Хотя вроде бы популярный когда-то персонаж Харухи, но нормальных моделей нет.

Поэтому я решил попробовать сделать модель сам..
Аноним 22/06/25 Вск 13:54:41 345981 138
>>345979
И кто его за сотку купит?
Аноним 22/06/25 Вск 17:36:59 345983 139
1750595914512.mp4 4606Кб, 1440x1080, 00:00:10
1440x1080
>>345779 (OP)
Как вкатиться в постпроцессинг и всё что с ним так или иначе связано? Как "клеить" как в музыке это делают клеи-компрессоры на груповых или мастер шинах обьекты в сцене что бы они не выглидили как сепарированные друг от друга куски кала особенно на светлых участках?
Аноним 22/06/25 Вск 18:33:27 345984 140
>>345979
Наёб какой-то. Такой титанический труд за 11 баксов?
Аноним 22/06/25 Вск 18:51:51 345985 141
Нужно ли выделять весь меш и ctrl + T в треугольники превращать если планирую в игровой движок модельку экспортировать? Или там все автоматом сделается
Аноним 22/06/25 Вск 19:48:46 345986 142
>>345984
Игры тоже не 60 баксов стоят в производстве, а продаются так.
Аноним 22/06/25 Вск 22:13:45 345987 143
>>345779 (OP)
Ебаный в рот блядь этого казино какого хуя видюха не реагирует на ебаный рендер в блендере? Только что отренедерил видео в eevee и все было норм. начал делать статичный кадр в сайклсе и сука винты на видюхе не крутятся суку сука сука заебал блядь, с 22 года эта хуйня бесит как новую видюху купил 3060. НИХУЯ НЕ СДЕЛАЛИ С ЭТИМ. Нив однйо другой программе такой хуйни нет.

Все чеки везде проставил где надо все равно не хочет карту будить пидор тупой.
Аноним 22/06/25 Вск 22:24:44 345988 144
>>345976
Можно только сменить маткап/студиолайт на всё. Или уж включать Иви сразу, скармливая атрибут в шейдер.

>>345975
плохая идея. Нужно искать хорошую голову. И тело со скелетом, либо со смутбазы, либо из МБЛаб.
Прилепить голову через бридж — изи.

>>345984
расчёт на большое количество продаж. Титанического там особо нет, это генераторы и рекомбинация. Вероятно даже деталей, которые автор для себя сделал и попользовался уже.
Аноним 22/06/25 Вск 22:32:56 345989 145
>>345985
Не нужно. Максимум что есть смысл сделать — повесить модификатор триангуляции и при экспорте выбрать «применять модификаторы». Но чаще всего экспортёр в конкретный формат движка триангулирует.

>>345987
Дрова либо несвежие либо глючные.
Потому что с невидией Блендер всегда из коробки работает.
Сам на 3060.
Аноним 22/06/25 Вск 22:48:24 345990 146
>>345988
>со смутбазы
Ну тело оттуда. Риг есть, можно подогнать форму шейпкеями.
Аноним 22/06/25 Вск 22:55:32 345991 147
>>345989
>всегда из коробки работает.
Да ладно блядь, я в момент покупки видюхи с этим столкнулся, всегда дрова были новые. Причем если "раскрутить" видюху и рендерить постоянно то она помнит Блендер, а если долго им не пользоваться то не помнит.
Аноним 22/06/25 Вск 23:03:36 345992 148
0.jpg 83Кб, 798x1047
798x1047
photo2025-06-13[...].jpg 97Кб, 1280x935
1280x935
Как же заебала персонажка... Надеюсь ща это доделаю и мой аутизм больше потом не потянет ничего переделывать ещё один раз.
Максимум нейромережу потыкаю, если какая-то гуманойдоподобная форма ещё окажется необходима
Надо уже кубы дотаскать под красивые ракурсы, порендерить их и начать шиллить
Аноним 22/06/25 Вск 23:41:24 345993 149
image.png 1453Кб, 1919x837
1919x837
бамп
Аноним 23/06/25 Пнд 00:12:27 345994 150
>>345991
хз, ниибу тогда что у тебя за магическая видюха такая.
Но дело едва ли в Блендере.
Аноним 23/06/25 Пнд 00:17:53 345995 151
Можно ли как-то сплитнуть окно в блендере, чтобы в одном окне был вид с первой камеры, а во втором был вид со второй камеры?
Вид имеется ввиду, который на нумпад ноль включается.
Аноним 23/06/25 Пнд 00:51:21 345996 152
.mp4 3400Кб, 704x480, 00:00:13
704x480
Линканите плиз гайд по текстуркам-материалам хороший именно в плане рисования. Я просто нихуя не понимаю как люди это делают даже на самых лоурез лоуполи модельках будто что-то самое базовое упускаю.
Аноним 23/06/25 Пнд 01:26:24 345997 153
>>345995
Можно в любом из окон установить локальную камеру. Да, на неё будет прыгать при нажатии Num0

>>345996
люди умеют рисовать вообще и набираются опыта в 3д.
ты упускаешь скорее всего то, что тебе не гайд нужен а систематические занятия по рисованию по классической программе.
Аноним 23/06/25 Пнд 01:41:29 345998 154
>>345997
Рисовать-то на каком-то базовом уровне я умею, но текстуры это раскрашивание со всякими переходиками и тд.
Аноним 23/06/25 Пнд 04:46:57 346002 155
>>345998
ищи уроки по хэндпэйнту.
обычно там пайплайн таков: общие цвета заливкой поликов, затем эту заливку отдельно пекут, отдельно пекут АО, иногда два прохода (потоньше и пошЫршЫ).
Затем всё доразмазывают. И сверху детали. Всё по слоям.

Можно начать познание в целом отсюда:
https://habr.com/ru/companies/vk/articles/334712/
Аноним 23/06/25 Пнд 11:06:56 346003 156
image.png 20Кб, 647x190
647x190
>>345997
>Можно в любом из окон установить локальную камеру
Не. Прыгает только на главную камеру в обоих окнах.
Аноним 23/06/25 Пнд 12:21:24 346004 157
image.png 192Кб, 1144x429
1144x429
Аноним 23/06/25 Пнд 12:24:56 346005 158
>>346004
Может потому что у меня версия блендера 3.5
Аноним 23/06/25 Пнд 12:31:02 346006 159
>>346005
Биляд. Да хоть 2.48. use local camera есть во всех. N-панель, вкладка view. Всё на пикриле выше
Аноним 23/06/25 Пнд 12:45:30 346007 160
>>346006
Да реально. Спс большое.
Аноним 23/06/25 Пнд 15:57:03 346008 161
356885Снимок.PNG 220Кб, 769x566
769x566
Почему у него арматура не в виде костей, а каких-то штук вокруг модельки?

Как это сделать? Как это называется?
Аноним 23/06/25 Пнд 16:15:29 346009 162
Аноним 23/06/25 Пнд 17:10:15 346010 163
>>346008
Это пустышки, кастомной формы
Аноним 23/06/25 Пнд 17:40:38 346011 164
>>346008
>Как это сделать? Как это называется?
Когда используешь auto rig pro или аддон от mixamo то они создаю атматуру и генерирую такие цеплялки для управления. Любой гайд по этим программам
Аноним 23/06/25 Пнд 20:05:33 346012 165
image.png 17Кб, 552x175
552x175
Аноним 23/06/25 Пнд 20:07:39 346013 166
2025-06-2320-06[...].mp4 11908Кб, 2560x1440, 00:00:59
2560x1440
Аноним 23/06/25 Пнд 22:56:41 346014 167
>>346013
>ЧЯДНТ?
Вот что: ты снова пытаешься выебнуться используя чужой ответ, но как всегда ловишь тупого и не можешь этот ответ с первого раза воспроизвести, так как впервые это видишь. То есть всё с тобой в норме, не переживай, не первый год же с тобой такое.
до того как мой пост снесут осталось три... два... один...
Аноним 23/06/25 Пнд 23:19:57 346015 168
Работал кто с ювелиркой или может попадались гайды? Посоветуйте что-нибудь хорошее по основам рендера колец, как свет ставить, а главное как материал настраивать, чтобы серебро было похоже на серебро, как правильно добавлять всякие дефекты, следы шлифовки и всё такое.
Аноним 24/06/25 Втр 00:40:28 346016 169
image.png 91Кб, 905x377
905x377
>>346014
>Вот что: ты снова пытаешься облить меня помоями из личной неприязни.
Если бы я хотел скрыть, что затупил, ища нужную строку, я бы переписал видос. Этим я отличаюсь от тебя, мне насрать и я не выдумываю бредовых/удобных маняисторий к тому, что вижу.
1. Миниатюру без сопроводительного текста я даже не посмотрел.
2. Первоначальный ответ я и дал
3. Иди нахуй лечись
Аноним 24/06/25 Втр 00:51:35 346017 170
>>346015
Не работал. Но давний специалист из тех, кто делится чем-то — Рачинский.
Попробуй найти инфу от него.
Касательно света — лучше знают фотографы.
Касательно дефектов — такую степень реализма наоборот не применяют в рекламе ювелирки. Это про реалистичные материалы.

>чтобы серебро было похоже на серебро,
иметь под рукой табличные данные, специальные шейдеры и непосредственно серебро, чтобы рассматривать и воплощать.

С версии 4.3, если не ошибаюсь, введёт Metallic BSDF, который куда более адекватно показывает поверхность чистых металлов.

У меня вот такие есть для основы
https://disk.yandex.ru/d/a3PfoKRRXR77YA
откуда спизжено не помню

Нужно помнить, что большинство металлов покрыты оксидами.
Аноним 24/06/25 Втр 01:59:15 346018 171
Аноним 24/06/25 Втр 03:18:16 346020 172
15865middle.jpeg 4Кб, 250x250
250x250
15876middle.jpeg 8Кб, 250x250
250x250
10730middle.jpeg 14Кб, 250x250
250x250
15779big.jpeg 6Кб, 250x250
250x250
>>346015
>следы шлифовки
В ювелирке это назывется "крац" и если не секешь, как это делается технологически - просто делай ровный металл Metallic BSDF, иначе спецы заклюют.
Аноним 24/06/25 Втр 09:22:59 346021 173
>>346009
поднятие поднятия.
Аноним 24/06/25 Втр 18:09:57 346025 174
>>345983
Что как?
В идеале тебе нужны объекты созданные одной рукой/группой рук, чтобы было близкое качество и проработка. Потом уже начинаешь пердолить настройки освещения, туманы, газы и прочее. В композе крутишь чего нибудь.

Но щас в эпоху мегасканов и прочей стоковой хуеты, тебе надо сперва попердолить ассеты, чтобы привести их к примерно близкому качеству и проработке. Где-то цвета материалов подтянуть, где то масштаб и т.д. И уже потом пердолить свет, туманы, газы, и композитить
Аноним 24/06/25 Втр 18:56:19 346026 175
>>346015
>>346020
В субстанс пейнтере это фильтр brushed metal.
Аноним 25/06/25 Срд 13:09:17 346030 176
photo2025-02-21[...].jpg 55Кб, 400x337
400x337
Как можно сделать вот так же скрутить полосу? Ютуб по запросы всякие веревки выдает
Аноним 25/06/25 Срд 14:44:20 346031 177
Закруточка.png 570Кб, 1289x771
1289x771
>>346030
Деформировать полосу вдоль кривой. Часть точек кривой провернуть (Ctrl-T) на 90 градусов.
Аноним 25/06/25 Срд 16:19:08 346032 178
>>346030
>>346031
Через софт селекшен просто покрутить. Нахера там кривая?
Аноним 25/06/25 Срд 18:16:35 346034 179
>>346032
Софт селекшн в максе. В блендере Proportional editing. Не надо тут лишнюю путаницу разводить
Аноним 25/06/25 Срд 18:40:15 346035 180
>>346034
Нихуя се... до сих пор помню и использую, начинал с макса 15 лет назад
Аноним 25/06/25 Срд 19:02:06 346037 181
image.png 991Кб, 1613x1001
1613x1001
Я новичёк
Аноним 25/06/25 Срд 20:36:32 346038 182
>>346030
Деформация клеткой
Аноним 25/06/25 Срд 21:27:49 346039 183
>>345923
>Попробуй выделить все эти вершины и Ctrl+G delete from all groups.
Со всей модели скелет отваливается
Аноним 26/06/25 Чтв 00:22:19 346040 184
Editor.mp4 39032Кб, 1280x720, 00:00:31
1280x720
>>346037
есди тянет в тридэ, то в учи компас 3d и устраивайся на предприятие с соцпакетом и 200к, а блендер оставь копротивленцам
Аноним 26/06/25 Чтв 00:54:17 346041 185
>>346040
>200к
>компас 3d
Лол. Таких нет. Либо есть, но ты едущий инженер, либо это контора работает черную
Аноним 26/06/25 Чтв 01:04:35 346042 186
>>346041
ну сотка. это не важно, зато у него будет чувство созидания и тянучки на работе и карьера, а не кресло проперженное и постоянный экзистенциальный ужас.
Аноним 26/06/25 Чтв 01:08:04 346043 187
>>346039
проблемные же только надо выделять а не все

>>346040
Там тоже не сахар.
Искал человека с сапром на реверс-инжениринг.
Большинство свалило из профессии. Кто заработал, инвестировал и плюёт в потолок, а кто потерял работу и пошёл в курьеры. Сам понимаешь, кого больше.
Аноним 26/06/25 Чтв 01:32:22 346045 188
>>346043
Я разумеется выделил только проблемные
Аноним 26/06/25 Чтв 01:47:45 346047 189
>>346042
Уже ближе к реальности.
>будет чувство созидания и тянучки на работе и карьера
и это тоже
>кресло проперженное
А еще ноющая спина от долгоц работы за компом.
Мимо бывший инженер на заводе
Аноним 26/06/25 Чтв 02:05:02 346049 190
>>346045
так если ты убрал только проблемные из групп, весь меш от рига отваливаться точно не должен. Потому что меш к ригу крепится в одностороннем порядке.
Аноним 26/06/25 Чтв 02:17:01 346050 191
image.png 929Кб, 1021x1313
1021x1313
image.png 363Кб, 991x1303
991x1303
image.png 2081Кб, 2325x2560
2325x2560
>>345804
Хаоситский баннер. Сделал и почти доделал
Аноним 26/06/25 Чтв 03:01:01 346051 192
Аноним 26/06/25 Чтв 11:27:48 346052 193
>>346043
>Искал человека с сапром на реверс-инжениринг.
Чуве, это настолько безблагодатное, геморойное и низкооплачиваемое дело, что легче в Блендер с нуля вкатится.
мимо-инженегр
Аноним 26/06/25 Чтв 11:52:05 346053 194
>>346040
Мне блендер больше нравится
Аноним 26/06/25 Чтв 14:30:55 346054 195
rings.png 1181Кб, 1920x1080
1920x1080
>>346020
Наоборот, как это делается в жизни я знаю, потому что с ювелиркой работаю, а вот как это повторить в блендере хз.
Попробовал Metallic BSDF, разницы особо не вижу, дальнее это металлик, ближнее обычный принципл с металлик на 1.
>>346017
>У меня вот такие есть для основы
Спасибо, попробую с ними поиграться. Хотя это все равно не совсем то, они все еще выглядят слишком искусственными.
У меня кольца такие, КРАФТОВЫЕ, мне наоборот хочется побольше дефектов, окислов, следов обработки и все такое.
Аноним 26/06/25 Чтв 15:53:44 346055 196
image.png 73Кб, 932x792
932x792
image.png 57Кб, 922x725
922x725
image.png 172Кб, 1214x793
1214x793
Аноним 26/06/25 Чтв 17:58:44 346058 197
image.png 1926Кб, 1341x916
1341x916
Насколько сложно сделать через геоноды траншеи чтобы вот так кастомно их расставлять?
И посоветуйте какой-нибудь хороший курс или гайд для новичка в геонодах. Как туда лучше вкатиться?
Аноним 26/06/25 Чтв 18:48:08 346059 198
image.png 1951Кб, 1227x1011
1227x1011
image.png 1429Кб, 1063x1017
1063x1017
Меня возьмут на работу в тарков? Я им делаю для локации домик. Готово на 50%, текстурки надо еще по уму сделать и сетку плотнее в пробоинах
Аноним 26/06/25 Чтв 19:02:28 346060 199
image.png 712Кб, 841x1082
841x1082
image.png 755Кб, 1130x917
1130x917
>>345779 (OP)
Как же блядь меня это заебало. Сделал плашку брони с отдельной костью на одну ногу. Работает заебись, успех! Сделал точно такую же ан вторую ногу. Пикрелейтед. Пытаюсь удалить, удаляются нахуй обе. Еб вашу мать сука блядь по одному гайду делал одно и то же.
Аноним 26/06/25 Чтв 19:31:50 346061 200
>>346059
Оно процедурное?
Аноним 26/06/25 Чтв 19:46:37 346062 201
>>346060
Нахуй ты вообще ригаешь хайпольки, ты долбаеб?
Аноним 26/06/25 Чтв 19:47:19 346063 202
>>346062
Потому что могу. Комп даже мой сейчас это позволяет. Разницы никакой, два ляма полигонов или 2 тысячи.
Аноним 26/06/25 Чтв 19:48:08 346064 203
>>346062
И да, Бахлычову скажи что он долбоеб раз неделю не тратит на ретолпологию. Тупой пиздец просто, у тебя советы не спрашивает.
Аноним 26/06/25 Чтв 19:58:39 346065 204
>>346064
Бахлычев умный мужик, знает что делает. А ты долбаеб.
Аноним 26/06/25 Чтв 19:58:51 346066 205
>>346061
Нет в ручную все сделал
Аноним 26/06/25 Чтв 20:23:58 346067 206
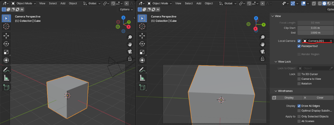
Аноним 26/06/25 Чтв 20:38:54 346068 207
>>346067
Им надо чтобы генерили?
Аноним 26/06/25 Чтв 21:18:32 346071 208
>>346068
Ну не то, чтобы надо. Но просто если ты это руками моделил, то это уровень школьника. Нормальный энвирщик за час лучше сделает, а ты сколько на это потратил?
Что по тримшитам, модульности? Сабстенс дизайнер знаешь? В анрыло это все нормально запихивать умеешь?
Аноним 26/06/25 Чтв 21:20:38 346072 209
>>346071
Да у меня модульный. Можно двигать хаты внутри и лестницы по отдельности. А нахуй в анриле это все собирать?
Аноним 26/06/25 Чтв 22:33:12 346073 210
>>346072
Ну можешь в юнити, если ты прямо в такрков метишь. Но если думаешь, что нормально заимпортить и настроить все в движке - это изи задача без подводных камней, то ты сильно ошибаешься.
Аноним 26/06/25 Чтв 23:56:21 346075 211
>>346058
Пиздуй в гудини с такими запросами.
Аноним 27/06/25 Птн 03:07:31 346076 212
image.png 381Кб, 1076x1314
1076x1314
image.png 970Кб, 1218x1313
1218x1313
image.png 859Кб, 1164x1319
1164x1319
>>346051
Спасибо.

>>346050
Долго думал что ещё допилить. В итоге поднял контраст и всё.

По итогу в этом году сделал 10 баннеров и прочих штук.
Аноним 27/06/25 Птн 08:14:33 346077 213
2025-06-2708-05[...].mp4 6694Кб, 2560x1440, 00:01:15
2560x1440
>>346054
у тебя на картинке два диффуза.

разница довольно тонкая и проявляется в оттенках бликов в центре и по краю. Principled для металла использует тот же Metallic bsdf в режиме Tint.

>они все еще выглядят слишком искусственными.
так это чистые настройки металла. Поверх них нормали, дефекты, оксиды уже кидаешь.
Просто чтоб самому не лазить по таблицам.
Аноним 27/06/25 Птн 08:15:48 346078 214
>>346058
>Как туда лучше вкатиться?
в геоноды лучше вкатываться через постель математику.
Если не шаришь и не собираешься учиться, выкатывайся сразу.
Аноним 27/06/25 Птн 08:17:37 346079 215
>>346062
Почему нет? Ригают, чтоб хайпольку в позу поставить. И дальше доскульпчивают. Захотел сменить позу — куда проще, чем перелепливать.
Аноним 27/06/25 Птн 08:34:48 346080 216
>>346079
>Ригают
Ригаешь, ты, один
Аноним 27/06/25 Птн 09:14:35 346081 217
>>346080
Учи русский, заебал
Аноним 27/06/25 Птн 11:16:56 346082 218
7ff3de0c4bbaffb[...].jpg 41Кб, 597x680
597x680
>>345779 (OP)
Как переконвертировать блядский меш волос в hair particle system?
Вроде простая операция и что то такое делал когда то, но как только понадобилось нихуя найти не могу. сука
Аноним 27/06/25 Птн 15:22:00 346083 219
>>346081
Жду аналог Рига на русском, лол
Аноним 27/06/25 Птн 16:32:32 346085 220
>>346081
Не, ты не понял, ты буквально один ригаешь хайполи, никому в здравом уме делать это в голову не приходит, ты либо сразу скульптишь в нужной позе, либо делаешь в т-позе и ригаешь запеченную лоуполи
Аноним 27/06/25 Птн 16:39:01 346086 221
>>346083
Долбоеб, ты русский не знаешь и исправляешь у других множественное число на единственное. Букварь прочитай сначала, потом других учи. Еще про риггинг скульптов жду ахуительные истории как 20м в 60 фпс летают на прокрутке костной анимации.
Аноним 27/06/25 Птн 17:46:30 346087 222
Аноним 27/06/25 Птн 19:42:34 346088 223
>>346086
За щеку тебе залетел на 60фпс, проверяй
Аноним 27/06/25 Птн 21:53:26 346089 224
лицо.mp4 1458Кб, 640x480, 00:00:35
640x480
Нормальная сетка лица для анимирования?
Никак не выходит избавиться от звёздочек.
Делаю с нуля без скульпта, сабдив 1 уровня.

>>345823
>цифровой шум без всякой практической цели
Вкатился в 3D и Blender только из-за геймдева.
Аноним 27/06/25 Птн 22:18:31 346090 225
Untitled002.png 5044Кб, 2000x2000
2000x2000
По-быстрому доделал и заригал хай-поли модель. ARP в блендере ригает ее вполне уверенно, 1.4 миллиона поликов.
https://www.artstation.com/artwork/mAPLo9
Аноним 27/06/25 Птн 23:24:13 346091 226
>>346090
Чёто ты даунгрейднулся. Тебе надо определенно ткань подтягивать, а то выглядит как ебаный пластилин везде
Аноним 28/06/25 Суб 00:34:33 346092 227
>>346091
>>346091
>Чёто ты даунгрейднулся.
Я сделал 4 работы за 15 дней, конечно они проще чем те которые делал месяцами. В основном упор на анимацию. Следующая опять будет крутой.
Аноним 28/06/25 Суб 01:08:13 346094 228
Безымянный.jpg 267Кб, 1385x630
1385x630
>>346092
Да и на прошлых тоже проблемы с тканью есть. У неё силуэт слишком плавный, как у кривой безье. Выглядит будто она сабсерфом сделана.
Ещё такая рваная ткань на краях должна немного пушиться, утоньшаться, становиться полупрозрачной. У тебя она на обрывах же слишком толстая и ровная.
С фактурой тоже что-то не то. То ли сабсерфа не хватает, то ли бамп просто слишком сильный хз.
Аноним 28/06/25 Суб 01:16:27 346095 229
image.png 179Кб, 795x730
795x730
>>346080
я не он. Но да, я тоже кусочно ригаю скульпты, так удобнее.

>>346082
именно меш? Сначала в кривые волосы, потом в партиклы.

>>346087
О, матрас наконец свежачок выдаёт. Я даже не знал, что такое завозят.

>>346089
зачем избавляться от звёзд? Звёзды — это следы экструзии и место перехода на более детальную топологию. Если пытаться обойтись без них, будет уплотнение сетки на крупном и разрежение на мелком, что обратно задаче.
Аноним 28/06/25 Суб 02:36:55 346096 230
>>346087
Вангую: все третьи аватары, следующие тридцать трилогий звездных войн и все блокбастреры марверлюниверс будут теперь в блендере делать.
а матрас продолжит из каждого пердежа в лужу делать эпик-видео что бы в них три рекламы говна вставить и полторы копейки заработать
Аноним 28/06/25 Суб 03:40:13 346097 231
>>346096
Да хоть в софтимейдже. Кого их проперженные оверблоатнутые приприетарные бумерские пайплайны по вываливанию соевой похлёбки гоям вообще волнуют?

Грех жаловаться, что работягам такие мощные, и главное легкодоступные инструменты забесплатно предоставляют.
Вот покажи мне, где ещё полностью кастомную волюметрик симуляцию можно так же завести буквально за пару минут, даже будучи полным имбецилом? То-то же
Аноним 28/06/25 Суб 12:23:21 346098 232
1f7c28a82b20a9a[...].jpg 19Кб, 525x525
525x525
>>345779 (OP)
Кароче блять, спустя пару месяцев включая перегоревшую нахуй жопу и полное забитье хуяки на блендеропидора нашёл выход из ситуации с анимацией костяных волос в свежем бендере (не по пидорской системе волос) и рабочими для костей волос колижинами - Swingy Bone Physics. Всё сука, никаких ублюдских клос симуляций софт бади и прочего кала. Пока я не до конца прощупал возможности, скорее всего идеально будет работать только если разбить весь меш волос на части но оно УЖЕ работает кликнув пару кнопочек, главное не ложить слишком близко кости как это на макушке к примеру и ничего не поломается и не будет флексить по всему бесконечному сетчатому миру блендеропидора.
От души душевно благодарю анона ИТТ который аж проект с геонодами кинул, ахуеть можно, он действительно работал, но подводные для меня конкретно были в версии бендера.
Аноним 28/06/25 Суб 14:01:41 346099 233
>>346097
>полностью кастомную волюметрик симуляцию
А где ты её в видосе увидел-то? А вообще в гудини. PyroFX как раз максимально просто сделан, но при этом вытворять в нем можно очень сложные вещи.
Аноним 28/06/25 Суб 14:26:14 346100 234
>>346099
>А где ты её в видосе увидел-то?
Ну он же показал, что есть ноды get named grid, sample grid и store named grid. С помощью них легко любой волюметрик солвер можно запилить теперь. И это будет сделать проще, чем где-либо еще, из-за простоты и интуитивности геонод в принципе.
Пирофх насколько я знаю не даёт в подкапотную настолько глубоко залезать. Да и в нём даже для базовых вещей надо ВЕКСы расчехлять и разбираться в сложном интерфейсе гудини.
Аноним 28/06/25 Суб 14:35:49 346101 235
image.png 284Кб, 677x749
677x749
Скульптинг Башки!!!
Кто какую для работы во вьюпорте Focal Lenght выставляет. Щас у меня 50мм, дефолтная, не менял еще. И, короче, проебался - краниальный отдел черепа получился великоват (особенно по вертикальной оси, пришлось эластик деформом приплюснуть чердак), но заметил я это только, когда камера подальше отъехала. Вблизи казалось, что я - умничка. К мэтрам не ходил, а гугл говорит, что надо накрутить от 80мм до 120мм. Но это всё равно широкий диапазон, а у меня опыта нихуя нету, чтобы конкретики нагнать. Я сразу к вам! Кто сколько выставляет? Это дело вкусовщины или есть какие-то объяснения?
И ещё вопрос, когда модель "обрастает" - появляются тело и конечности, чтобы не проебаться с пропорциями, вы меняете значение или нет? Или вы просто по фронтальной проекции сверяетесь?
Аноним 28/06/25 Суб 14:49:40 346102 236
>>346101
80-100, я на 88 струячу, полёт отличный, колян так же до 90 советует, а он хуйни не посоветует.
Аноним 28/06/25 Суб 14:58:17 346103 237
>>346102
Спасибо. А Колян - это лысый болгарин?
Аноним 28/06/25 Суб 14:58:42 346104 238
>>346101
>>346102
>И ещё вопрос
Похуй чел, поставь комфортное и разумное значение и не еби мазга дёрганьем фокала, только время потеряешь и возможно или скорее всего накосячишь. Да и проебать пропорции не совсем про фокал, ноги ты к примеру одинаково что на 50 что на 100 отличить то сможешь типо где коротко где длинно и т.п.
>по фронтальной проекции сверяетесь
По фронталке мегахуёво сверяться, мб на блокинге какие то самие максимально примитивные очертания набросить и сойдёт но дальше привыкай вообще к ней не обращаться, смотри под углом крути туда суда, заглядывай под сисечки, с макушки головы и прочее, фронталка часто искажает восприятие от чего начнётся головоёбка - тут слишком остро - там широко - там узко и так далее.
ищи в общем курс коляна и подкрепляй вопросами в чатике на стримах спидчар, единственный годный курс по скульпту
Аноним 28/06/25 Суб 15:00:22 346105 239
>>346103
>>346104
ТАк точно, нашь стесняшь, землячок.
Аноним 28/06/25 Суб 16:46:11 346106 240
>>346101
для работы над портретом/головой нужен соответственно портретный фокус. 135 ставлю.

Для фигуры в целом 55
Аноним 28/06/25 Суб 19:02:08 346107 241
>>346094
Да говно тряпки. Я и такие еле сделал, больше всего сними потел на противогазе. Я не ебу как делать у объемной тряпки рваные края с помощью текстур. Вот я беру меч, делаю в нем объемную зазубрину альфой в сабстансе. А в мармозете она смотрится как две плоскости между которыми ничего. Как фиксить?
Аноним 28/06/25 Суб 19:03:13 346108 242
>>346100
>есть ноды get named grid, sample grid и store named grid. С помощью них легко любой волюметрик солвер можно запилить теперь.
Ими можно только с кэшем готовой симуляции работать. Для постобработки это годится, да. Но солвер ты легко не сделаешь. Нет инструментов что бы высчитывать математическую ебанину типа изменения в вокселях и перенос между ними температуры, плотности, количества топлива, адвекции-хуйевекции и вот всей этой хуерги. Ноды которые ты назвал они могут только модифицировать готовые значения записанные в кэш, а симить не могут ничего.
Кроме того: чисто в волюметриках симить - это пиздец медленная ебанина. Как и симить на партиклах. Именно поэтому куда ни плюнь везде их гибрид flip-fluids используют.

>>346100
>Пирофх насколько я знаю не даёт в подкапотную настолько глубоко залезать
Там можно залезть в самые глубины солвера и перекурочивать его под любые свои нужды.

>>346100
>даже для базовых вещей надо ВЕКСы расчехлять
А что ты базовыми вещами называешь?

>>346100
>разбираться в сложном интерфейсе гудини
Да нет там нихуя сложного. От слова "совсем". С интерфейсом блендера же ты разобрался.
Аноним 28/06/25 Суб 22:08:18 346110 243
image.png 1736Кб, 2135x727
2135x727
>>346090
Колян говорит, что слабые работы понижают уровень портфолио в глазах работодателя. Если еще хочешь вкатиться в тридешку скрой в приват все старое и технически слабое. Создай уже себе именной тред и пости туда, раз так хочется внимания. Я буду коментить. Без негатива.
Аноним 28/06/25 Суб 22:39:24 346113 244
Безымянный.jpg 79Кб, 1177x704
1177x704
>>346108
>Ими можно только с кэшем готовой симуляции работать.
Если можно записывать данные внутрь грида, то значит что угодно можно делать вообще.
>Нет инструментов что бы высчитывать математическую ебанину типа изменения в вокселях и перенос между ними температуры, плотности, количества топлива, адвекции-хуйевекции и вот всей этой хуерги
Какие там особые инструменты-то нужны? Сэмпла и записи в сетку вместе с базовыми математичиским операциями хватит, чтобы базовый флуид солвер сделать. Ничего сложного в этих адвекциях и турбулентностях нет. Понятно что с индустриальными солверами ты не посоревнуешься, но суть и не в переизобретении велосипеда.
Суть в том что в солвер можно хоть змейку закодить, хоть игру жизни, хоть что угодно вообще, что необходимо будет для твоей специфической цели, с минимальным порогом входа.
Да это технически говоря и в нынешних нодах накостылять можно, обладая терпением.

>А что ты базовыми вещами называешь?
Ну я например поле скоростей выравнивал вдоль поверхности меша. Хз можно ли такое сделать без векса, но в туторах на эту тему все его юзали.

>>346107
Когда квакал QA модели васянов под сабдив для стоков, если нужно было добавить рванье в силэуте, рекомендовал делать вот так - утоньшаешь оригинальный меш ближе к краям и фигачишь на самый край полоску с рваной альфа-мапой.
Васянам даже сложнее приходилось, ибо такие полоски по ТЗ не положены. Вместо этого совмещали текстуры рванья с обеих сторон и еще следили чтоб на утоньшениях меш не начинал клипать через другую сторону. А если наоборот недостаточно близко свести 2 стороны, то будет как у тебя с мечом.
Поэтому лучше конечно отдельную плоскую плашку юзать.
Аноним 29/06/25 Вск 00:26:24 346114 245
>>346110
>Колян говорит
Кто такой, чем знаменит?
мимо другой
Аноним 29/06/25 Вск 00:33:58 346115 246
image.png 2985Кб, 2733x1687
2733x1687
>>346114
Человек глыба, великий скульптор, мыслитель, философ, лучший болгарин современности, миссия блендера. На своем канале проводит стримы с обзорами портфолио артстанции.
Аноним 29/06/25 Вск 02:36:30 346117 247
>>346110
>Колян говорит
Не знаю кто это

> слабые работы
Охуеть ты "слабые" работы зачеркнул, угу.

>Если еще хочешь вкатиться в тридешку скрой в приват все старое и технически слабое
И с бубном поплясать еще надо.
Аноним 29/06/25 Вск 02:39:43 346118 248
>>346115
У меня давно работы лучше чем у него, а вката все не видно. Это давно не от навыков зависит, года три как.
Аноним 29/06/25 Вск 03:06:12 346119 249
>>346118
Вполне вероятно что у тебя просто неадекватная оценка своих работ. И они не лучше
Аноним 29/06/25 Вск 03:17:51 346120 250
>>346119
Пшел нахуй. Этот пидор дальше кривого скульпта не продвинулся ни разу. И он никуда не устраивался работать года так с 2005-го, только одинаковые видосы пилит. Советчик блядь.
Аноним 29/06/25 Вск 06:52:53 346121 251
>>346110
Верная мысль, но две правые в верхнем ряду можно не вычёркивать. Остальные намного слабее.
Аноним 29/06/25 Вск 06:57:40 346122 252
image.png 979Кб, 1301x705
1301x705
>>346120
>>346118

Посмотрел, кого вы там обсуждаете.

Работы вроде и не продеталенные, только вот он чётко понимает, как придать выразительность малыми средствами.
Именно это дорогого стоит, а не обмалафьить детальками

Вот это хороший драфт. Даже при несходстве деталей ухмылочку уцепил верно. И этой цепкости не хватает большинству.
Аноним 29/06/25 Вск 10:28:51 346123 253
Аноны, встал вопрос покупки 14 дюйм ноута, может кто посоветовать модель подходящую для блендер (скульпт, едит мод, без рендера офкоз).
Аноним 29/06/25 Вск 11:06:47 346124 254
>>346123
Моделил на планшете Chuwi UBook X. Но не уверен, что они еще есть в продаже. Китаезам тогда не хватило N100 и они запихнули туда i5. Не думаю, что такое опять случится. А так, интересный экспириенс с покраской стилусом.
Аноним 29/06/25 Вск 11:29:58 346125 255
>>346123
Если на макпук хватает, то его. Даже древние М1 нормально работают для эдита. На поновее и рендерить уже можно.
Аноним 29/06/25 Вск 12:19:50 346126 256
>>346122
У него под сотню готовых геймрэди персонажей. На стримах это чисто развлечение на публику и прорекламировать свои курсы. Он как-то показывал что делал в своей конторе. Портфель у него только с персами по его курсам.
Аноним 29/06/25 Вск 19:16:52 346128 257
>>346107
Так ты поверх объёмного края чуть нарасти всяких плашек с мохнатостями и неровностями.
А объём рвать конеш геометрией надо.

>>346123
Вообще не советую ноуты, тем более такие мелкие.
Если прицел прям на скульпт и его покраску, то планшет со стилусом твой выбор.

>>346126
А где посмотреть полноценки его?
Аноним 29/06/25 Вск 20:16:01 346129 258
2025-06-2920-12[...].mp4 36833Кб, 2560x1440, 00:03:06
2560x1440
Аноним 29/06/25 Вск 21:49:10 346130 259
Аноним 29/06/25 Вск 23:25:58 346131 260
>>346130
Умничка, молодец, стало намного лучше.
Аноним 29/06/25 Вск 23:43:31 346132 261
>>346130
лучница тоже норм.
мышь, доспехи и рогатая прежде всего очень страдают от унылого одинакового материала на всё. Мышь ещё и мятая, но можно на стиль списать.
Мужик с лопатой и рогатый шлем материалами не спасти, они по форме мятые. Можно выбросить и забыть.

Я понимаю, что оно в целом так в Блендере и цифровом скульпте, склонно мылиться, но больше это от опыта.
Аноним 30/06/25 Пнд 01:14:25 346134 262
image 925Кб, 678x663
678x663
>kill me pls
Аноним 30/06/25 Пнд 09:10:33 346136 263
3dcb9c997dc9ee2[...].jpg 29Кб, 480x600
480x600
>>345779 (OP)
Какие есть лайфхаки аддоны что бы быстренько развернуть ювишку? буквально 0 ручной работы, просто кликнул получил +- вменяемую развертку и попиздовал намалёвывать, и вот так вот БАМ БАМ БАМ замоделил говно кликнул развернул намалювал текстурку, замоделил говно кликнул развернул намалювал текстурку, замоделил говно кликнул развернул намалювал текстурку, замо....
Аноним 30/06/25 Пнд 09:52:14 346137 264
image.png 711Кб, 906x460
906x460
>>346134
Здесь как раз всё збс. Это укладывается в концепцию, которую задают первые две работы страшных монстров.
Аноним 30/06/25 Пнд 10:51:00 346138 265
>>346137
Она не страшная, она всратая.
Аноним 30/06/25 Пнд 10:53:03 346139 266
>>346136
UV -> Cube Projection
UV -> Cylinder Projection
Но будет говно. Ручная резка нужна затем, чтобы у тебя текстура боле-мене равномерно натягивалась, а не "на жопу приходится 1 пиксель, а на глаз - 100500".
Аноним 30/06/25 Пнд 11:04:29 346140 267
>>346136
Поставил кароче Zen UV в надежде на скорость, а по итогу получил головоёбку: в ручном порядке создавай карты на каждый обьект, именует он одинаково, распознает грани мега ублюдски, потом ещё и не проебись с коннектом в текстурпеинте, либо будешь страдать как сука создавая бесконечные текстуры в надежде что оно заработает и так дале.. А официальный (?) гайд вообще прикол ржака какая то, за 10 минут ёбки и подгона можно было уже закончить резать + паковать юв и начинать текстуринг.
Походу ручками всё придётся..
>>346139
Даа, босс.
Аноним 30/06/25 Пнд 13:07:27 346141 268
Можно как-то сделать, чтобы грани вырезанные булином автоматически в какой-то цвет окрашивались?
Аноним 30/06/25 Пнд 19:44:25 346143 269
Аноним 30/06/25 Пнд 21:35:34 346144 270
>>346137
>>346138
Чел прав. Дело не в страшности а в косяках технического исполнения.
Не будь нубасиком, говорящим «етатакой стиль!»
Аноним 30/06/25 Пнд 21:37:10 346145 271
Аноним 30/06/25 Пнд 22:25:11 346146 272
>>346140
>Zen UV
Так это шняга потому что. Там из хорошего опции с островами мб. Типа повернуть, оквадратить, флипнуть. Но это в МиоЮВ бесплатном есть, или UniV тоже бесплатном.
А паковка всратая, лучше пакмастера пока ничего нет для авто-паковки.
Аноним 01/07/25 Втр 00:22:44 346147 273
>>346144
>в косяках технического исполнения
Там нет косяков технического исполнения, даун. Там технический все идеально. Всрато/не всрато вообще не связано с техническим исполнением. Следи хотя бы за тем что пишешь в коротеньком абзаце, учись удерживать фокусировку на мысли. >>346144
>Не будь нубасиком, говорящим «етатакой стиль!»
Там идеально передан стиль концепта и сходство с ним.
Аноним 01/07/25 Втр 00:39:04 346148 274
Аноним 01/07/25 Втр 08:11:49 346151 275
17513217694150.mp4 16467Кб, 2560x1440, 00:01:02
2560x1440
Аноним 01/07/25 Втр 11:45:50 346153 276
>>346147
И ты идеальный, не жирное тупое чмо, а упитанный красавец.
Аноним 01/07/25 Втр 12:52:08 346154 277
>>346151
это не автоматически
Аноним 01/07/25 Втр 13:17:02 346155 278
>>346115
Moth Knight - full game character in Blender course
Утек кстати, можно пиратить. Этот курс по-моему интересен в первую очередь тем, что там фулл Блендер процесс, без стороннего по (или почти). Такое интересно, хотя вроде как и не шибко правильно с точки зрения индустри
Аноним 01/07/25 Втр 13:25:00 346156 279
Без названия (1).png 414Кб, 1057x913
1057x913
>>346155
Уже ворую, думал даже купить его через знакомого. 30 баксов вообще копейки за 50 часов балдежа и кулсторей от Коляна.
Аноним 01/07/25 Втр 13:58:52 346157 280
>>346156
Тоже вчера собирался пару курсов купить по 50$ и чисто случайно наткнулся на их слив в ВК, сказать что охуел ничего не сказать.
Аноним 01/07/25 Втр 14:15:30 346158 281
>>346156
>>346157
А качать все равно через телегу и файлообменки? Торрента нету?
Аноним 01/07/25 Втр 15:19:52 346159 282
>>346158
На торрентах есть но немного, вся самая редкая годнота и свежак в тг.
Аноним 01/07/25 Втр 15:39:20 346160 283
>>346155
Сравни результаты курсов только в блендер и курсы в связке blender + substance painter + marmoset. Особенно персонажку. Первые всегда заведомо хуже потому что софт "всё-в-одном" никогда не заменит специализированный
Аноним 01/07/25 Втр 15:55:12 346161 284
>>346160
Ну какая-нибудь манямемазня сейчас почти полностью на блендер ушла. С развитием Ucupaint, мне кажется вообще нпр и всякую стилизацию можно будет в блендере без попаболи делать.
Меня вообще удивляет, как мало внимания этому аддону уделяют. Особенно с учетом того, что можно пибиар без ювих делать.
Аноним 01/07/25 Втр 17:47:27 346163 285
174888045660895[...].webm 3773Кб, 1920x1080, 00:00:12
1920x1080
Анонсы, какой курс для абсолютно начинающего глянуть (eng не проблема), а то что-то от скульптинга лица как-то слишком больно, да и я больше монстряков разных лепить хочу, но и 3д вайфу по итогу хочется? Или лицо это база основа фундамент? Еще поясните за блокинг, это фишка для начинающих или реальная схема? Мне для души, а не вката.
Аноним 01/07/25 Втр 17:59:45 346164 286
>>346163
>3д вайфу
Если не хочешь дрочить скульпт, смотри в сторону матахумана или character creator или Daz/
Аноним 01/07/25 Втр 18:44:54 346165 287
>>346163
Для абсолютно начинающего советую не начинать с персонажки, если нет художественного бэкграунда.
Аноним 01/07/25 Втр 18:51:25 346166 288
>>346163
Для начала, начни изучать инструмент которым собираешься пользоваться. Кури ютуб, оф. хелп и прочие интродакшены в софт.

Что за игорь на видео?
Аноним 01/07/25 Втр 19:33:26 346167 289
image.png 1335Кб, 1280x720
1280x720
>>346166
Raven 2
Она пока не релизнулась для мира, как я понял. Только собирается в глобал
мимо
Аноним 01/07/25 Втр 19:53:32 346168 290
1751378537682.png 419Кб, 531x753
531x753
1751374092583.png 427Кб, 489x813
489x813
4751355536434.png 150Кб, 535x312
535x312
1751367556402.png 376Кб, 1074x631
1074x631
>>345779 (OP)
Моделил себе всякое говно и дошёл до ванны, и тут встал вопрос - как подобное разворачивать?

Первый пик smart UV project Angle limit 66, по бокам впорядке но есть резкие резы в самой ванне и так же по бокам впивающиеся в глаза на текстурке.

Второй третий и 4ый пик minimum stretch. Этот вариант с текстуркой выглядит в целом и особенно внутри ванны хорошо, без резкого дерьма хотя по бокам так и не скажешь судя по пикам. (4ой пик, быстро накинул текстурку)
Дабы резких резов не было по всей площади я просто дно в тупую квадратом засимил.
Аноним 01/07/25 Втр 20:12:36 346169 291
>>346168
У тебя сетка очень плоха.
Лучшее решение - переделать модель, и потом ручками швы наложить.
Аноним 01/07/25 Втр 21:40:28 346170 292
>>346169
и всё, только из за сетки? Я не планировал делать её хорошо, а именно что как то так ублюдошно/неровно и исходя из этого, если поправлю все равно получится неровная сетка.
Аноним 01/07/25 Втр 22:18:22 346171 293
2025-07-01221605.jpg 110Кб, 1370x848
1370x848
>>346168
например так.

1. всё равно печь нормалки
2. швы на плоскости — минимальное палево расхождения нормалок.
Так что не режь по скруглению, режь под ним.
3. У тебя топология — адово говно, выправь её для начала, а потом уже разворачивай.
Аноним 01/07/25 Втр 22:26:19 346172 294
image.png 605Кб, 1515x887
1515x887
>>346160
Как искренний поклонник Блендере всё равно удваиваю.
У него адовы проблемы с текстуированием.

Нормали можно норм запечь, но топовый результат всё равно не получится. Нет коррекции скоса.

>>346163
Ошибочно считать, что для монстряков не надо анатомию знать.
Это две большие разницы, делать уродливо потому что не умеешь и делать уродливо так, как задумал, потому что умеешь, знаешь анатомию и человеческую психологию.
Без знаний дерьмодемонов делать будешь.

>>346165
удваиваю. Прям начиная с разбиения на простые формы или построения из них.

>>346166
Так же удваиваю.

>>346170
про рез вне кривизны — вот так. Причём на шве нормали не должны быть расщеплены. А то гуляет поверие, что каждый сим это шарп. Идиоты блять
Аноним 01/07/25 Втр 22:38:57 346173 295
>>346160
Да это чисто рофел, типа выебонов, мам смотри без рук еду. Так же и тут, мол смотрите я такой профи, что затектурю это в кривом блендере продается курс наверно лучше, когда только одна прога. Это не для новичков курс, все понимают, что сабст это фундамент, а варик текстурить в блендере, если ты на необитаемом острове остался с одним только блендером.
Аноним 01/07/25 Втр 22:59:38 346174 296
>>346173
Текстурить в Блендере можно если ты по сути мажешь только маски смешения шейдеров и если у тебя острова без острых вогнутостей, а так же пользуешься заливкой.
Большие кисти умирают даже на средних текстурах в Блене.
Плак-плак.
Аноним 01/07/25 Втр 23:40:00 346175 297
>>346172
>гуляет поверие, что каждый сим это шарп. Идиоты блять
Не, там вроде каждый шарп это сим. Тость там где шарп обязательно надо класть шов. Впрочем тоже хуйня, шарпы можно без швов оставлять
Аноним 01/07/25 Втр 23:45:07 346176 298
>>346174
Зачастую этого достаточно
>>346173
Не для новичков конечно. В превью курса, Колян об этом прямо и говорит. Это в принципе для энтузиастов, кто хочет посмотреть пипелайн от нуля до финиша в солопроге. Ну и самого Коляна
Аноним 01/07/25 Втр 23:52:12 346177 299
image 214Кб, 1239x635
1239x635
>>346175
>Впрочем тоже хуйня, шарпы можно без швов оставлять

Это правило из гейдева про запекание нормалей, если ты на шарп эдж хочешь запечь фасочку в свою лоуполи то, чтобы у тебя нормали не плыли и все было чики пуки там обязательно надо резануть юв.
Аноним 02/07/25 Срд 01:10:02 346180 300
2025-07-0200-47[...].mp4 18381Кб, 2560x1440, 00:03:04
2560x1440
>>346175
Там именно такое поверие, перевернувшееся из того, что ты сказал.

На деле же симы на шарпах ставить выгодно да. Но на куске с флэтшейдом это адово раздробит развёртку и нахуй надо обычно.

>>346177
Ты не то приплёл. Это куда более тонкий вопрос. На кубиках примеры приводить не надо. На кубиках делаются первичные тесты, не раскрывающие всех нюансов.

Вот прекрасная исчерпывающая статья. Лучше пока не было.
https://render.ru/ru/articles/post/10701
Аноним 02/07/25 Срд 01:40:06 346181 301
>>346180
>Ты не то приплёл
Но ты тоже самое приплел, ты хоть сам то смотрел эту статью или просто захотелось выебнуться? Там те же кубики взятые с поликаунт вики.
Аноним 02/07/25 Срд 02:43:26 346182 302
>>346180
Лол, посмотрел видос, думал ты не мне запилил его.
Ты че там нажрался?

про кейдж, слышал? алсо попробуй не в блендере печь, а в стандарте индустрии
Аноним 02/07/25 Срд 07:54:17 346183 303
>Там те же кубики
Там далеко не только кубики, в этом и разница.

Раз уж речь зашла про нормали, то вот ещё
https://boosty.to/bzikarius/posts/9148e8c1-4c8d-47d1-a39f-7afc1b0aad82 (доступ открыт)


>>346182
Кейдж является источником луча, а не приёмником.
Луч запечки летит от кейджа к ЛП по направлению нормали ЛП и сквозь до достижения ХП или лимита.
Ну либо он летит от ЛП к кейджу в обе стороны от ЛП так же по нормалям до достижения ХП или лимита. Вроде так в xNormal
Аноним 02/07/25 Срд 10:43:12 346184 304
2025-07-02103920.jpg 40Кб, 833x723
833x723
>>346177
Нашёл, откуда ноги растут про установку Seam на Sharp.

Если не поставить, то некуда будет расширять padding. В итоге будут подсасываться неправильные нормали с соседнего полигона.

Так что да, я не прав. Для геймдевной запечки нормалей необходимо, если будут использоваться мипмапы или интерполяция текстур.

-------

Надо бы разобраться, как они пекут, особенно марма и нажжужать разрабам Блендера. Забавно, что в прошлый раз про max ray distance я из практики догадался. А оказалось, что примерно такая схема и работает в других движках.
Аноним 02/07/25 Срд 11:08:16 346185 305
>>346183
Эк тебя понесло, надеюсь проспишься.
Аноним 02/07/25 Срд 11:44:23 346186 306
cd1309f1e8da2dc[...].jpg 19Кб, 736x840
736x840
>>345779 (OP)
Субстенс тред как всегда мёртвый, посему попытаю удачу спросить здесь и не нарваться на вопли о сьёбе отсудава в соответствующий тренж.

[Scene 3D] Failed to load 3D scene.
Cannot replace mesh with strokes preservation. The new mesh does not overlap the previous one. Retry without strokes preservation or fix your mesh transformation.

Как фиксить подобное или как-то по человечески сохранить слои что бы можно было реюзать?
Такое сообщение появилось после ~3 иттераций с разными обьектами, если к примеру проследовать и убрать Preserve strokes positions on mesh, то меш ломается и нормально покрасить ничего не даёт, а при экспорте текстурок так и воовсе всё в пизду ломается.
Аноним 02/07/25 Срд 11:54:34 346187 307
2x.webp 4Кб, 56x56
56x56
>>346186
сьёбывай отсудава в соответствующий тренж
Аноним 02/07/25 Срд 11:59:55 346188 308
Аноним 02/07/25 Срд 12:02:16 346189 309
17500980944120.mp4 1399Кб, 720x672, 00:00:07
720x672
Аноним 02/07/25 Срд 12:32:18 346190 310
>>346186
ты даже не загуглил, сука!
Аноним 02/07/25 Срд 12:34:36 346191 311
>>346188
>калограм
>>346190
1 ебаное слово исправил и поиск заработал, рот ебал этой хуйни.

В общем можно было просто закинуть все в 1 папку в слоях и сохранить её как смарт материал

Всем не спасибо, всем не тонну нефти
Аноним 02/07/25 Срд 13:09:51 346192 312
Аноним 02/07/25 Срд 23:06:26 346195 313
image.png 500Кб, 1355x832
1355x832
Аноним 03/07/25 Чтв 11:19:49 346197 314
001.png 253Кб, 2322x1237
2322x1237
000.png 543Кб, 1433x1075
1433x1075
Запилил триангулятор, который эджи ставит вдоль направления формы.
Хз почему такой еще не придумали в стандартном модификаторе. В документации блендера для одежды рекомендуют longest diagonal, но он явно не всегда справляется.
Аноним 03/07/25 Чтв 19:57:26 346201 315
>>346197
Красава.
А я как раз ругался на вывод вокселизации из SDF-моделинга.
Аноним 03/07/25 Чтв 20:11:43 346202 316
>>345822
Эм... Гайда на околонулевом уровне скульпта?

Мимо
Аноним 03/07/25 Чтв 22:53:39 346204 317
Блять пиздец, только заметил, что в новом блендере с его новой системой кистей (скульпт) , настройки кисти в файле не сохраняются, т.е. такие базовые параметры как жесткость, размер от нажатия пера каждый раз сбрасываются на дефолтные после перезагрузки блендера... Как-нибудь фиксится?
Аноним 03/07/25 Чтв 23:17:28 346205 318
>>346204
Попробуй сохранить кисть как кастомную.
Аноним 03/07/25 Чтв 23:23:13 346206 319
>>346197
Сел разбираться. у тебя алгоритм уязвимый, он и косячит и расчитан на то, что у тебя квады примерно равносторонние.
Аноним 03/07/25 Чтв 23:26:31 346207 320
>>346205
Нахер мне плодить кисти? И тут немного другое, вот смотри в процессе скульпта продвигаясь по детализации я меняю например жесткость клея, чуть поскульптил -заебало, выключил блендер, отдохнул - включаю, а ебаная кисть которой я несколько часов назад скульптил откатилась, приходится опять "нащупывать" величину жесткости.
В 4.1 все сохранялось.
Хуету сделоли, снова.
Аноним 03/07/25 Чтв 23:35:49 346208 321
Аноним 04/07/25 Птн 00:11:16 346211 322
>>346206
В каком месте он косячит?
Если ты про блюр, то его можно отключить или вывести в параметры.
А так это элементарное сравнение углов между соседскими фейсами по диагональным направлениям. В какое направление угол круче - перпендикулярно ему и триангулирует.
Объясни где я обосрался плс
Аноним 04/07/25 Птн 00:19:16 346212 323
>>346208
Вроде не спирачено еще
Аноним 04/07/25 Птн 00:57:28 346213 324
>>346212
На днях точно видел где-то, но сейчас не получается найти
Аноним 04/07/25 Птн 03:10:29 346215 325
unnamed (2).png 10Кб, 405x198
405x198
132177931-b83e9[...].png 36Кб, 807x625
807x625
Почему при рендеренге карте на полностью загружена? Как исправить?

Gpu compute стоит.
CUDA в настройках тоже выбрана.
Аноним 04/07/25 Птн 03:11:36 346216 326
>>346215
>рендеренге карте
Блять.
*Почему при рендеринге карта не полностью загружена?
Аноним 04/07/25 Птн 08:12:00 346217 327
2025-07-04081054.jpg 133Кб, 1510x1053
1510x1053
>>346211
Я потестил на сюзанне, нечётко работает.
Кстати не обязательно извлекать чистый угол через арктангенс, дотпродукт показывает непараллельность нормалей и сам.

Насчёт равных квадов соврал. Вчера сонный не учёл что это нормальки ты считаешь а не расстояния. Думал, надо нормализовать перед скалярным умножением.
Evaluate on faces перед запросом в этот же домен не требуется.

у тебя нормаль поверхности уже является усреднёнкой от соседних поликов. А полики если неплоские, то нормалка уже косячная. Ты блёром это и компенсируешь частично. Но опять же

Идея у тебя правильная — понять в какую сторону перелом больше и так разрезать. А метод зыбковат.

Вот так без лишних узлов твой метод выглядит. Ща буду думать свой.
Аноним 04/07/25 Птн 08:25:04 346218 328
image.png 5Кб, 328x145
328x145
>>346215
Карта не обязательно грузится вся.
Возможно, ты используешь небольшую простую сцену, текстур мало или размер самой картинки небольшой

Вот на картинке сначала плато рендера сюзанны в 8к, а потом маленький пук для fhd, где даже в пике не такая загрузка.

Это ж вопрос технической возможности распараллелить задачу на все конвейеры.

Кстати, ты Optix выставил?
Аноним 04/07/25 Птн 09:24:21 346219 329
image.png 3Кб, 233x81
233x81
>>346215
>Почему при рендеренге карте на полностью загружена?
Потому что у тебя проц ботлнекает.
Аноним 04/07/25 Птн 14:34:24 346220 330
81a89845bccf5a5[...].jpg 49Кб, 732x772
732x772
>>345779 (OP)
В рот ебал этого пидорбендера.
>Какого то хуя ухо отьебнуло от сетки, на юв гриде они белые
>выделяю сепарирую, подключаю, теперь всё ок.
>кликаю по телу и обнаруживаю что он будучи не подключённым в шейдере к развёртке с юв гридом нахуй по какой то причине иМЕЕт ёбаный юви грид
>ЛАДНО думаю я и подключаю тело и обьединяю с ухами без какой либо уверенности что экспортируя в сапстенс всё не наебнётся как обычно.
>Экспортнул в сапстенс, УХИ НАХУЙ СЕПАРирОВАНЫ
Аноним 04/07/25 Птн 14:54:06 346222 331
0000.png 1142Кб, 2281x1969
2281x1969
000000.png 760Кб, 1586x773
1586x773
>>346217
>А полики если неплоские, то нормалка уже косячная
Она не косячная, она усреднённая. Если бы ты этот непланарный фейс превратил бы в идеально гладкий лофт, то средняя нормалка фейса осталась бы такой же.

>Я потестил на сюзанне, нечётко работает.
Как ты на ней тестил? У неё все фейсы примерно планарные. Там практически никакой разницы нет между направлениями триангуляции.
Надо тестить на очевидно худших возможных сценариях типа пикрела. На моей машине работает.
На ретопе куртке тоже уже затестил. В целом норм.

Что я думаю, можно улучшить - это не просто проверять угол между нормалями, а проверять угол именно вокруг оси эджа триангуляции
Аноним 04/07/25 Птн 14:58:46 346223 332
image.png 869Кб, 1328x923
1328x923
Ну что, кто скачал курс бабы-мотылька, моделите-лепите?
Аноним 04/07/25 Птн 15:11:38 346224 333
image.png 192Кб, 743x823
743x823
>>346223
Ну да, скажи красавица?
Аноним 04/07/25 Птн 16:10:40 346225 334
>>346224
Это ведь ты щас только слепил, да?
Аноним 04/07/25 Птн 20:34:18 346236 335
image.png 466Кб, 699x591
699x591
>>346215
98 градусов на процессоре
Аноним 05/07/25 Суб 00:33:52 346238 336
image.png 281Кб, 727x745
727x745
image.png 445Кб, 669x779
669x779
image.png 155Кб, 275x691
275x691
>>346184
От поверхности зависит. Если у тебя деформированный край сильно, то там нужен софт. Иначе получишь артефакт запекания.

Но наверное это в обычной ситуации не нужно. А деформации можно подключить меш-декалями (в урине) или на втором юв-канале (урина/блендер)
Аноним 05/07/25 Суб 01:46:51 346239 337
>>346218
>Кстати, ты Optix выставил?
Нет, CUDA.
Аноним 05/07/25 Суб 01:47:16 346240 338
Аноним 05/07/25 Суб 02:08:50 346241 339
>>346240
Покажи сколько ядер у процессора и поясни за скорость и ширину памяти. Походу они сильно слабже видюхи.
Аноним 05/07/25 Суб 06:49:33 346242 340
image.png 454Кб, 1923x722
1923x722
image.png 65Кб, 813x487
813x487
>>346222
>Как ты на ней тестил?
Сабдив 3, применить, скульпт, воксельремеш

>она усреднённая. в том числе усреднённая от соседних точек.
Не особо надёжно, но да, только на один фэйс опираться тоже нельзя.
Так же Fixed может отработать по-разному, он опирается на индексы.
Пикрил. Идентичные квады, но индексы перемешаны.

Так что пока единственное топорное решение, которое приходит на ум, это делать предварительную триангуляцию двух типов Fixed и Fixed Alternate, брать угол по ребру в том и другом случае и из этого делать вывод, как ломать.
При равных (и почти равных) углах — включать второй этап, который будет сверяться с усреднённой нормалью.
Эпсилон равенства оставить пользователю на выбор, уровень блёра нормалей тоже.

>>346238
согласен.

>>346239
Ну так выставь. На RTX серии оптикс рулит.

>>346240
bottleneck, узкое место. Процу (а может шине между ним и оперативой, между оперативой и видяхой) не хватает мощей снабжать видеокарту достаточным потоком задач, чтобы загрузить в потолок.
Учитывая, что у тебя 98°C на проце, он скорее всего троттлит (сбрасывает частоты и производительность). В любом случае проверяй прилегание, меняй термопасту. Меняй кулер, если это боксовый кал или башня на 2 теплотрубки. Хоть проц и холодненький но минибашенка всё равно лучше, а избыточная ещё и тише и снижает резкость перепадов температуры, что продляет жизнь процу.

У тебя он формально 65 Вт а по факту в турбобусте будет долбиться в 130. И чтобы хорошо себя чувствовал при любых раскладах, нужна башенка на 6 теплотрубок и хорошая паста. Говорю как зионщик с жёстким лимитом тдп в 145Вт. Проц даже при стресс-тесте в жару до 60° не добирается. А сейчас приятное утро, так что 50° при стрессе.
Крышки пришлифованы, паста какой-то nanodiamond, башня типа снеговика на 4 трубки, но чуть получше
Аноним 05/07/25 Суб 07:01:56 346243 341
image.png 190Кб, 1199x637
1199x637
>>346242
Нашёл.
idcooling se-224-xt
Менял чисто попробовать, будет ли «бренд» лучше «китая» и из-за жирного скидоса/купона. По факту он может капельку лучше снеговика. Без скидки он стоил на 300 дороже, со скидкой на 400 дешевле.

Но вентиляторы у него зашумели через полгода и я поставил снеговиковский, который до сих пор уже пару лет не шумит.

Так что бери снеговик. На него за всё это время даже цена не подросла.
Топкража. Сборщики его оправданно любят.

У меня была версия с двумя вентиляторами, но тесты показали, что второй погоды не делает а на малой скорости ещё и мешает. Имеет смысл покупать, если тебе нужен второй вентилятор с хорошей скидкой, т.к. отдельно они дороже.
Аноним 05/07/25 Суб 14:38:45 346248 342
>>346242
>Так же Fixed может отработать по-разному, он опирается на индексы.
>Пикрил. Идентичные квады, но индексы перемешаны.
Причем тут порядок индексов? Он никак не влияет на работу ноды

>Так что пока единственное топорное решение, которое приходит на ум, это делать предварительную триангуляцию двух типов Fixed и Fixed Alternate, брать угол по ребру в том и другом случае и из этого делать вывод, как ломать.
Я тоже так сначала хотел сделать, но это хуйня. Угол триангулированного ребра может оказаться и больше, если ломать в "неправильном" направлении. Надо сравнивать формы окружающей геомеотрии, а не один квад в изоляции.
Аноним 05/07/25 Суб 14:55:29 346249 343
1185833114-b88b[...].png 34Кб, 387x934
387x934
185833114-b88b-[...].png 31Кб, 722x572
722x572
Аноним 06/07/25 Вск 15:13:56 346261 344
>>345963
Это как будто с колдуном ебучим пообщаться!
Аноним 06/07/25 Вск 15:18:41 346263 345
Посоветуйте пожалуйста как от светляков избавится при рендере кожи
SSS у меня (Skin) светляки даже на 1000 семплов
галочка адаптив семпл кудато пропала у меня в 4.3
в итоге на персонаже почти нет шума до денойза, а светляки торчат под носом ничем их не уберешь(((
Аноним 06/07/25 Вск 20:03:16 346269 346
>>345779 (OP)
Cупстенс тренж пока молчит поэтому продублирую сюда:
Почему КУРВАтура запекается по дебильному? всё тело норм, но вот именно торс по UV шву обосранный,как будто на нём не применился шейд смуз хз. Да на самом деле по всему телу курва обосранная, но вот на торсе максимально шакально.
Аноним 06/07/25 Вск 23:04:36 346271 347
>>346269
Меньше говна и выебона в предложениях, чел. Тебя почти не понятно, кроме того, что все обосрано. И скриншоты прикладывай
Аноним 07/07/25 Пнд 09:14:37 346272 348
>>346248
Вы просто оба с довольно наивными идеями заступаете в область топологических алгоритмов, которая весьма хардкорная. Лучше сперва прошерстить статьи тематические, возможно для этой задачи вообще нету устойчивого алгоритма.
Аноним 07/07/25 Пнд 09:17:26 346273 349
>>346263
Иногда помогает банальный клампинг света в рендере. Но в целом это контекстная задача и причины могут быть разными.
Аноним 07/07/25 Пнд 10:33:35 346274 350
>>346271
Потыкался нашёл сам пока ждал, просто авто tonemapping отключить нужно было и всё.
Аноним 07/07/25 Пнд 15:31:00 346275 351
000000000.jpg 266Кб, 1441x736
1441x736
0000000000.jpg 168Кб, 1730x916
1730x916
photo2025-07-07[...].jpg 141Кб, 812x1069
812x1069
>>346222
>>346242
Ну с проверкой угла вокруг оси потенциальной триангуляции макака действительно выглядит лучше. Видимо "боковые" смещения нормалей в некоторых случаях сильно сбивали измерение угла.
Хотя на куртке я особой разницы не заметил.

>>346272
У тебя выученная беспомощность. Топология здесь задействована примерно никак. Да даже если и делать топологический обход - найти диагонального соседа в квадовой сетке для сравнения фейс нормалей напрямую было бы элементарно.


Переделал кстати опять волосы, а то прошлые чёт слишком несбалансированно "мелко" выглядели в общей композиции после добавления куртки.
Аноним 07/07/25 Пнд 19:21:18 346276 352
000000000000.jpg 190Кб, 1417x1257
1417x1257
>>346275
Бля, тупанул и вместо эвалуейта позиций подключил эвалуейт нормалей. Вот так должно быть.
Аноним 07/07/25 Пнд 19:45:29 346277 353
0000000000000.jpg 65Кб, 789x701
789x701
>>346276
Хотя ща еще поэкспериментировал и пришёл к выводу, что надо не просто так нормали на углах сравнивать между собой.
Вот на пикреле выделенные нормали например довольно схожие, но очевидно, что кривизна формы идёт как раз вдоль диагонали между ними, а по углу "вес" у этой диагонали выходит мелкий. Надо их сравнивать с нормалью самого фейса и суммировать/усреднять эти углы в финальном весе, иначе такие случаи неправильно будут обрабатываться.
Аноним 07/07/25 Пнд 23:21:25 346278 354
image.png 222Кб, 586x815
586x815
>>346276
опять дублируешь зря.
Аноним 07/07/25 Пнд 23:40:25 346279 355
2025-07-0723-36[...].mp4 36954Кб, 2560x1440, 00:03:28
2560x1440
>>346272
Котик, важно то, что я знаю, как работает конкретно Блендер, конкретно со входящими данными геометрии.

>>346248
>Причем тут порядок индексов? Он никак не влияет на работу ноды
Потестировал. Я не прав. Сортировал индексы, это не повлияло. Однако же Fixed словно приклеена к топологии, то есть порядок каких-то элементов задаёт направление разреза. Видеорилейтед.
Аноним 07/07/25 Пнд 23:41:55 346280 356
>>346248
> Надо сравнивать формы окружающей геомеотрии, а не один квад в изоляции.
А я потому и написал, что усреднённую нормаль нужно учитывать.

Но вообще надо всё проделать руками и понять закономерности, как и почему режешь в этом направлении.
Аноним 07/07/25 Пнд 23:43:11 346281 357
>>346277
во-во. Верно мыслишь. Я ж тебе про то и говорил, что сама по себе позиция или нормаль ещё не показатель.
Аноним 07/07/25 Пнд 23:53:49 346282 358
image.png 106Кб, 500x243
500x243
Пацаны, а где вы воруете платные модельки? А вот только p3dm.ru знаю, да опенлаб со смузбазой. Где еще можно опрокинуть 3д кабанчиков?
Аноним 08/07/25 Втр 00:20:48 346283 359
>>346282
а нахуя?
если тебе в Анриале чето поковырять, то там Фаб ресурсы. Слитые оттуда же валяются где ни попадя
В остальных случаях можно и самому сделать.
Ну если ты дохуя визуализатор и/или унитазник, то нахуй вообще таким вопросом задаешься?
Аноним 08/07/25 Втр 00:51:36 346284 360
>>346280
Ну может я неправильно понял тогда тебя, думал ты тупо угол между двумя треугольниками предлагал считать.

Короче я остановился на варианте со сравнением обеих нормалей одной диагонали - с центральной нормалью фейса по оси другой диагонали. Работает стабильнее остальных вариантов и даже блюр не нужен. Шейдинг складок прямо таким стилистически выскульпченным становится.

Если конечно какую-то методику получше придумаешь, то мне будет интересно. А то я ебал каждую складку обводить на ретопе чтоб они лесенкой не шли.
Пускай триангуляция выручает
Аноним 08/07/25 Втр 01:01:20 346285 361
Кто нить пробовал новую Вулканистую версию Блендака?
Аноним 08/07/25 Втр 01:59:39 346286 362
>>346249
Ну и как? Всё менять?
Как поставить дефолтную позу при скульптинге? Аноним 08/07/25 Втр 02:05:52 346287 363
azA5dAEx700w0.jpg 56Кб, 700x541
700x541
Приделал скелет к модельке. Поменял позу.

При входе в Edit mode моделька встаёт в дефолтную позу, к которой я привязал скелет. А вот при скульптинге поза та, в которую я поставил модельку при помощи рига позже.

Это как-то фиксица?
Аноним 08/07/25 Втр 02:15:18 346288 364
image.png 33Кб, 616x177
616x177
Аноним 08/07/25 Втр 02:29:36 346289 365
>>346288
Спасибо, вечером попробую.
Аноним 08/07/25 Втр 03:28:33 346290 366
>>346286
У тебя проц не поспевает за видеокартой. Так то не все, но замена проца потянет за собой и мать и оперативку. Я не знаю что из себя представляет твоя мать, но можешь попробовать взять бу 10700 например или 11700. Только обычные, а не k, чтоб TDP такой же сохранился
Аноним 08/07/25 Втр 10:04:14 346291 367
>>346286
Ну нищий вариант - взять 11600KF какой-нибудь. Но у тебя и оперативка пиздец медленная. У тебя точно хотя бы XMP выставлен?
Аноним 08/07/25 Втр 16:51:56 346293 368
00.jpg 298Кб, 1810x1100
1810x1100
Ну теперь точно всё
Надо только с прокси-мешем для симуляции ткани в урине разобраться
Аноним 08/07/25 Втр 18:16:33 346294 369
image 129Кб, 624x657
624x657
>>346293
>Ну теперь точно всё
Осталось только игру сделоть.

хорошо получилось, но как по мне, одежда уж слишком грязная и изношенная, как будто ее с бомжа сняли, а еблет и волосы чистые, у миня диссонанс
Аноним 08/07/25 Втр 18:49:19 346295 370
>>346294
Если это у тебя чистый еблет, боюсь представить что тогда грязное
Аноним 08/07/25 Втр 19:48:20 346296 371
>>346295
Я имел ввиду по сравнению с одеждой естественно.
Аноним 08/07/25 Втр 19:49:35 346297 372
>>346294
Да, с материалом волос мб еще пошаманю что-нибудь. Но в принципе тут по лору сложнее найти новую одежду чем подмыться
Аноним 08/07/25 Втр 21:25:46 346299 373
>>346285
Чуть-чуть. Тыркаю иногда 4,5, который переключён на Вулкан. Поверхностно норм, без эксцессов.

>>346284
Ну и норм, что прокачал.
То что я придумал, я пока даже не особо понимаю, как реализовать.
Надо курить матан. Задача составить обобщённую векторную карту потоков топологии. Хз на что её опирать. Вроде как на троицу векторов нормаль-тангенс-битангенс. Но с ними пока понимания нет.

Разрабы волос на UV опираются. Но я опять же не понимаю, как они там через разрыв островов шагают. Хочется непрерывное пространство же, чтобы сделать blur, получив разные уровни обобщения перегибов.
Аноним 08/07/25 Втр 22:50:19 346303 374
Снимок.JPG 84Кб, 1920x1046
1920x1046
- ало это блендер-тред?
- да
- вобщем я провёл вечер за моделированием, заскучал и решил поделиться фоткой
- а блендер при чём?
- ...
Аноним 08/07/25 Втр 22:52:47 346304 375
2025-07-08220635.jpg 264Кб, 2560x1440
2560x1440
2025-07-08221148.jpg 147Кб, 1691x936
1691x936
2025-07-08221614.jpg 794Кб, 2412x1289
2412x1289
>>346276
Причесал. Работает. Неплохо. Лучше просто триангулятора.
Надо с разрабами поговорить.


Не знаю, как ты делал расхождение угла вокруг оси, я сделал так.

В сравнении. Исходник/обычный/твой
Аноним 08/07/25 Втр 23:00:59 346305 376
Петросян (3).jpg 94Кб, 604x403
604x403
Аноним 08/07/25 Втр 23:35:57 346306 377
>>346303
Нормально упрлс.
Аноним 09/07/25 Срд 01:29:56 346307 378
>>346288
Чё-то не работает.
Или я не на то шму.


Объект просто встаёт в дефолтную позу.

Мне надо, грубо говоря:
1) поставить объект в позу
2) поста в дефолтную позу
3) отскульптить некоторые части
4) поставить в ту позу, которая была до этого
Аноним 09/07/25 Срд 01:34:37 346308 379
Untitled112121.png 230Кб, 415x824
415x824
Untitled11212.png 186Кб, 248x842
248x842
Аноним 09/07/25 Срд 02:19:10 346309 380
изображение.png 18Кб, 404x199
404x199
Аноним 09/07/25 Срд 03:00:24 346310 381
>>346309
Вообще не знал о такой штуке. Вечерем опять попробую.
Аноним 09/07/25 Срд 03:03:20 346311 382
17520167515160.png 18Кб, 404x199
404x199
Аноним 09/07/25 Срд 03:19:40 346312 383
изображение.png 687Кб, 3511x2007
3511x2007
>>346304
>Не знаю, как ты делал расхождение угла вокруг оси, я сделал так.
Ну ты получается сделал сравнение углов напрямую. Если сделать с учётом описанной проблемы >>346277 , то так должно выглядеть

>>346299
>Задача составить обобщённую векторную карту потоков топологии. Хз на что её опирать. Вроде как на троицу векторов нормаль-тангенс-битангенс. Но с ними пока понимания нет.
Ты имеешь в виду, что нужно описать потоки форм меша в тангентспейсе? Или именно "топологии", типа потоки лупкатов? Если второе, то я не совсем понял, нахуя.

В создании такой карты 2 довольно сложных момента видится.

Первая - это то, что векторы потока надо будет каким-то специальным образом обрабатывать из-за отсутствия у них одной чёткой направленности. Т.е. например, векторы (1,0,0) и (-1,0,0) теоретически обозначают одно и то же направление потока, но в операциях типа блюра они будут взаимоаннигилироваться.

Второе - как ты и описал, разрывы. Вот тут мы уже в стену упираемся - ты никак тангенты без "швов" не выстроишь, иначе игроёбы уже давно бы это придумали для нормалмапок своих. Как минимум из-за этой проблемы мне кажется, что смысла переводить потоки в тангентспейс нет.
А насчёт развертки - она здесь не нужна в любом случае, ибо тангенты могут существовать и без неё.

И кстати насчёт непрерывного пространства в UV есть интересный факт - его уже давно изобрели, но я имплементацию этой технологии еще ни в одной софтине не видел:
https://www.youtube.com/watch?v=YW9Gwn6cJ9o
А ведь столько полезных применений можно придумать, типа простых бевелов за счёт блюра обжектспейс нормалей, эдакий бевел шейдер на стероидах. Или нормальный блюр курватуры без швов в сабстанс завезти.
Аноним 09/07/25 Срд 03:38:39 346313 384
>>346299
Чё за разрабы волос кстати?
Аноним 09/07/25 Срд 07:12:18 346314 385
2025-07-09070124.jpg 160Кб, 1715x680
1715x680
2025-07-09070117.jpg 217Кб, 1840x827
1840x827
2025-07-0907-06[...].mp4 29682Кб, 2560x1440, 00:02:59
2560x1440
>>346312
Или я чего не понял, или ты перемудрил.
Аноним 09/07/25 Срд 07:13:27 346315 386
>>346313
Имею в виду тех, кто пилил новую систему Curves в Блендере.
Аноним 09/07/25 Срд 08:04:33 346316 387
Покупал на недельку чатгпт новый.
Спрашивал шутки ради разное про геоноды, шейдеры, питон.
В основном хуйню прогоняет. Ну точнее нужно знать сильно лучше него в чём дело, чтобы исправить то, что он насоветовал.
Советы его работают только в очень простых случаях, которые и так гуглятся.
Хотя помощь иногда есть.

С кодом как-то повеселее в том смысле, что его не надо читать. Запустил и код либо сработал либо нет.
------------------

>>346312
>Т.е. например, векторы (1,0,0) и (-1,0,0) теоретически обозначают одно и то же направление потока, но в операциях типа блюра они будут взаимоаннигилироваться.

Верная мысль. Но с проблемой я уже сталкивался и решал проблему.

> ты никак тангенты без "швов" не выстроишь
Без швов можно. Но нельзя «причесать ежа» без вихрей или диполя.


> его уже давно изобрели
Каефчик.
Вкинул разрабам в чятег.
Аноним 09/07/25 Срд 13:59:33 346317 388
>>346285
Работает плавнее и немного пошустрее. Вылеты присутствуют.
Аноним 09/07/25 Срд 14:11:14 346318 389
>>346312
А потом ты дойдёшь до обработки частных случаев и осознаешь, что вообще не понимаешь как и что с ними делать.
Без профессиональных знаний в этой области никуда.
Аноним 09/07/25 Срд 14:55:49 346319 390
00000000.jpg 429Кб, 2015x1003
2015x1003
>>346314
Ну ты под конец правильно понял про блюр. Он там не нужен, тащемта как я и написал.
Почему надо сравнивать именно через угол к центральной нормали? Наглядно - поэтому
Аноним 09/07/25 Срд 15:17:01 346320 391
Аноним 09/07/25 Срд 16:27:18 346321 392
2025-07-0916-23[...].mp4 13592Кб, 2560x1440, 00:01:08
2560x1440
>>346319
В целом и общем лучше чем стандартный, но в частности всё равно оставляет много наломанного не туда. Особенно после воксельремеша.

А для деформации тканей как раз придумали longest diagonal, потому что складка вытягивается обычно вдоль линии приложения силы, ребро растягивается тоже вдоль этой линии
Аноним 09/07/25 Срд 16:40:48 346322 393
изображение.png 277Кб, 2255x617
2255x617
>>346321
У тебя условие похоже инвертировано
Аноним 09/07/25 Срд 16:44:39 346323 394
изображение.png 179Кб, 1876x639
1876x639
>>346321
Ну или что-то с проверкой угла вокруг оси не так. У меня вот так оно выглядит навайбкодил в гемини с помощью math formula
Аноним 09/07/25 Срд 16:57:07 346324 395
>>346321
Окружающая кривизна собирается за счёт эвалуэйта угловых нормалей в вертексном домене т.к. в вертексе собирается усредненная нормаль всех приконнекченных к нему фейскорнеров
Аноним 09/07/25 Срд 17:11:44 346325 396
Аноним 09/07/25 Срд 19:23:16 346327 397
>>346325
у меня 404 без впн и повисание с ним. никачаеца.

>>346323
нормализовать нормали не надо, dotproduct+scale это и есть project, вроде. Дальше я пока теряюсь, что за хуйня, не видно чо куда подключено.
Аноним 09/07/25 Срд 20:57:47 346329 398
Артстанция ВСЁ в РФ
Аноним 09/07/25 Срд 21:09:46 346330 399
>>346329
У меня на Мегафоне она уже больше полугода не открывается без запрета.
Аноним 09/07/25 Срд 23:14:31 346332 400
>>346329
Зачем тебе арта, когда есть русский православный мессенджер макс.
Аноним 10/07/25 Чтв 00:08:43 346333 401
>>346329
Открывается спокойно и без всяких обходов. Хз о чем ты
Аноним 10/07/25 Чтв 01:06:10 346334 402
Аноним 10/07/25 Чтв 02:21:45 346335 403
>>346329
Уже как пару дней не заходит, лол
>>346333
Город какой?
>>346334
И сейчас тоже
Аноним 10/07/25 Чтв 02:26:48 346336 404
>>346335
>какой
Саратовская область, провайдер Сибирский медведь
Аноним 10/07/25 Чтв 12:46:50 346340 405
>>346335
>Город какой?
Кубань, ростелеком.

Гундя, ты вроде тоже с Кубани, у тебя работает?
Аноним 10/07/25 Чтв 12:53:00 346341 406
>>346325
о, сегодня скачалось, ща гляну
Аноним 10/07/25 Чтв 13:13:16 346342 407
>>346340
И я оттуда. С Билайна работает.
Аноним 10/07/25 Чтв 13:33:23 346343 408
>>346342
А хотя нет, не работает без обхода.
Аноним 10/07/25 Чтв 15:33:12 346344 409
2025-07-1015-30[...].mp4 12018Кб, 2560x1440, 00:02:26
2560x1440
Аноним 10/07/25 Чтв 16:11:19 346345 410
изображение.png 903Кб, 2065x2541
2065x2541
изображение.png 24Кб, 863x235
863x235
>>346344
Не, ты чёт перепутал. Я конечно глубоко не вдавался во что там гемини наговнокодил, кроме того факта что углы вроде правильные выдает, но там оба дотпродакта могут быть ненулевыми.

Это от конкретного набора векторов и оси зависит. Просто в данном случае на меше все наборы вводов по совпдаению результируют в нули
Если ввод чуть менее кошерным сделать, то видно как они отрабатывают оба

А суть кросспродакта не в его направлении, а его длине.

Я бы скинул полное объяснение от "автора", но за такие мувы тут пост потрут
Аноним 10/07/25 Чтв 16:25:11 346346 411
Аноним 10/07/25 Чтв 16:38:20 346347 412
Аноним 10/07/25 Чтв 18:44:10 346348 413
image.png 523Кб, 1268x1278
1268x1278
image.png 266Кб, 1204x1275
1204x1275
image.png 260Кб, 1202x1294
1202x1294
Аноним 10/07/25 Чтв 20:17:08 346349 414
>>346345

>то видно как они отрабатывают оба
да, да, Cross product с единицей разной длины.

Короче скачай и глянь, что осталось. Арктангенс двойной не нужен
Аноним 10/07/25 Чтв 21:24:34 346350 415
>>346340
без лекарства недоступна.
и вроде давно так.
Аноним 11/07/25 Птн 12:34:23 346355 416
image.png 588Кб, 1440x1289
1440x1289
image.png 498Кб, 1179x1288
1179x1288
image.png 523Кб, 1361x1268
1361x1268
>>346348
Тяжело быть "перфекционистом.
Проснулся, понял что некоторые моменты не нравятся — решил переделать. Мне кажется стало поприкольнее.


>>345808
Прислушался к совету анона. Немного подвигал увишку и вроде как стало интереснее. Спасибо за фичу — буду пользоваться.
Аноним 11/07/25 Птн 13:02:46 346356 417
>>346355
А че у него глаза как у робота?
Аноним 11/07/25 Птн 13:13:49 346357 418
HELM01.jpg 603Кб, 3026x2168
3026x2168
SHOULDERS01.jpg 766Кб, 3026x2168
3026x2168
Аноним 11/07/25 Птн 13:17:12 346358 419
.webp 44Кб, 1000x562
1000x562
>>346357
На концепте дефолтный светящийся глаз, а у тебя жидорептилоид 4 глазый как в аниме, я про это.
Аноним 11/07/25 Птн 13:31:12 346359 420
>>346358
А ты об этом. Ну это один глаз просто с тонким длинным зрачком горизонтальным. Мне показалось это будет выглядеть странно что в случае с Тзинчем — маленький плюс.
Аноним 11/07/25 Птн 13:38:21 346360 421
image.png 753Кб, 1349x1291
1349x1291
Хотя так тоже норм выглядит.
Аноним 11/07/25 Птн 14:10:05 346361 422
>>346165
>Для абсолютно начинающего советую не начинать с персонажки
вон на видео у бабы сиськи дергаются как кисель из холодильника, и ничего - в продакшене
Аноним 11/07/25 Птн 14:26:17 346362 423
>>346361
В этом весь смысл и есть
Аноним 11/07/25 Птн 17:52:15 346363 424
>>346349
Ну для триангуляции да, не нужно это. Арктангенс там для нахождения знака поворота относительно оси
Аноним 11/07/25 Птн 18:33:48 346364 425
>>346346
>>346345

А без регистрации и смс можно выложить? Хотя бы просто скрин, чтобы потом самому собрать ноды. Благодарочка вам.

Хз когда получится опробовать, главное не забыть.
По опыту, не так чтобы много косяков было и много времени тратилось на эти фиксы, при ретопе/триангуляции, но забиты были на хоткеи и квик меню "эдж ротейт" (если нужно было триангулировать) и "флип квад теселейшон" (если нужно было сохранить квады).
Аноним 11/07/25 Птн 20:04:49 346366 426
Аноним 11/07/25 Птн 20:46:03 346367 427
Аноним 11/07/25 Птн 20:52:29 346368 428
Аноним 11/07/25 Птн 23:22:46 346369 429
Подскажите курсы по моделингу тел персонажей
Аноним 12/07/25 Суб 01:29:36 346370 430
>>346369
Вот буквально выше тут обсуждались курсы Найденова. Некоторые есть на русракере, некоторые в телеге
Аноним 12/07/25 Суб 01:40:32 346371 431
Замоделил своего друга, как вам?
Аноним 12/07/25 Суб 01:41:15 346372 432
вот реф
Аноним 12/07/25 Суб 03:07:11 346373 433
Аноним 12/07/25 Суб 03:51:27 346374 434
Аноним 12/07/25 Суб 09:25:54 346375 435
Аноним 12/07/25 Суб 12:52:11 346376 436
image.png 12Кб, 408x92
408x92
image.png 38Кб, 853x250
853x250
image.png 53Кб, 783x314
783x314
image.png 51Кб, 613x312
613x312
>>346375
Пиздец, игори 2000х менее требовательные
Аноним 12/07/25 Суб 13:31:23 346377 437
>>346375
Интересно, а движок этот.. Блендер гейм который отсоеденили ради общего блага?
Аноним 12/07/25 Суб 21:24:24 346378 438
>>346364
ну с дропфайлза скачай выше по ссылке, работает так же.
Едва ли ты заметишь разницу на чём-то кроме миллионных мешей из-за моих оптимизаций. Это так, перфекционизм ради анимации.

А вообще разбалованный ты. На халяву инструмент дают, а тебе пару телодвижений лень совершить.
Аноним 12/07/25 Суб 21:26:55 346379 439
>>346377
да.
Тупо ресурсы не тратить на мёртвый движок, при наличии более продвинутого опенсорсного Годо.
Некому и некогда поддерживать игродвижок при том, что на нём никто ничего не пилит.
Аноним 12/07/25 Суб 21:41:42 346380 440
>>346375
5 минут выдержал. рваный фепс, рваный звук, игры нет.
Весьма прискорбно.
Приятный визуал вообще не окупает.
Аноним 12/07/25 Суб 22:11:44 346381 441
>>346380
Выпизживание тридэчников на мороз и завод пока что откладывается. Как обычно хайпа много (да и есть с чего), но практически замены человеческому труду не густо.
https://youtu.be/KoQlm-Slwo4?feature=shared
Аноним 12/07/25 Суб 22:38:21 346382 442
15150005558060.jpg 65Кб, 600x901
600x901
>>346381
>этот механизм
Напомнило.
Аноним 12/07/25 Суб 23:03:32 346383 443
>>346379
>>346377
Не совсем. Я так понимаю этот чел форканул блендер гейм энжин.
https://armory3d.org/engine/

Хотя кроме него это походу никому не нужно
Аноним 12/07/25 Суб 23:29:55 346385 444
>>346378
>А вообще разбалованный ты. На халяву инструмент дают, а тебе пару телодвижений лень совершить.

Да нет, просто инструмент сейчас не нужен и хз когда пригодится, да и самое главное вообще нухуя не понимаю, что вы там правили дрочили и какая версия рабочая)
В любом случае спасибки и респект за тулзу, скачаю, надеюсь не забуду про этот инструмент когда он нужен будет.
Аноним 13/07/25 Вск 00:31:13 346386 445
image.png 86Кб, 580x1095
580x1095
>>346382
Ну тут стоит винить людей так-то.
Я такие шестерни часто вижу в поделиях «N в стиле стимпанк». Плююсь всегда. Насколько надо быть чмом корыстным и тупым, чтобы затирать рукоделие, при этом лишь имитируя увлечение стимпанком, не вдаваясь в самую элементарщину, не бросая на свою поделку даже тени сомнения!


>>346384
Да и сегодня весело.
Gpt4.1, DeepSeek, Grok4 все обсираются на вопрос, можно ли попить из кружки, если дна нет, а верх запаян.

ИИ хорошо если на уровне двухлетки, просто саванта-идиота, прочитавшего энциклопедии мира. Уровень доверия должен быть соответствующий.
Пока что тотальный успех это нейропоиск. Ссылается откуда взял инфу, резюмирует почти всегда верно. Ну и спецмодели статистической фильтрации больших данных

>>346385
Работают оба, ориентируясь на кривизну. Моя версия просто почищена от «вайбкодинга» и дублирующих вычислений.
Аноним 13/07/25 Вск 01:35:40 346387 446
>>346386
> не вдаваясь в самую элементарщину, не бросая на свою поделку даже тени сомнения!
Именно на такое больше всего донатят. Симпы тоже по уровню образования три класса церковно-приходской школы, и им такая хуита кажется дохуя ракетными науками. Всегда так было.
Аноним 13/07/25 Вск 17:59:22 346388 447
44778832881.png 429Кб, 1108x855
1108x855
>>345779 (OP)
Как фиксить пикрил? (вены)
если поменять на обжект спейс и т.д в нормал мапе то.. они просто исчезают
Аноним 13/07/25 Вск 18:26:19 346389 448
Заканчиваю курс с пончиком, осталось только запустить рендер. Я так пынямаю мне придется 6,5 часов рендерить видос в ~10 секунд?! Это какие тогда видеокарты имеют челики которые часто выпускают 2 минутные ролики в твиттере?
Аноним 13/07/25 Вск 18:55:08 346390 449
>>346389
Пончик нет смысла рендерить в суклексе. Рендери в иви и не еби мозги.
Аноним 13/07/25 Вск 19:04:30 346391 450
>>346390
В иви он выглядил как уродливое говно без выставленного освещения, этот движок не подходит для нормальных результатов
Аноним 13/07/25 Вск 19:13:11 346392 451
>>346391
Конечно в cycles нужно рендерить, иначе hrы не оценят твой пончик и не предложат оффер
Аноним 13/07/25 Вск 19:29:10 346394 452
>>346392
Для себя хочется вменяемую анимацию как результат вложенных усилий, работа у меня в 2д
Аноним 13/07/25 Вск 20:18:25 346395 453
Блядь это зависание из-за булинов уже просто доебало. Чуть не так порядок поставишь, чуть какую-то лишнюю кнопку нажмешь, и все, эта сука будет буллинить небулимое до бесконечности. Почему до сих пор нет кнопки отменить этот расчет, каждый раз только перезапуск и если не сохранился ну иди нахуй че
Аноним 13/07/25 Вск 20:54:17 346396 454
image.png 10Кб, 480x166
480x166
>>346391
Твой рендер пончика по умолчанию говно, в любом рендере. Хочешь поебаться, гугли на ютабах оптимизацию cycles. В основном это дрочка сэмплов и уровня шума. Зашумодавить можно отдельно в нюке или афтере.
Аноним 13/07/25 Вск 22:45:52 346398 455
>>346391
Для предметного рендера, а не коплексных сцен, ты литерали того же результата, что и в суслике можешь достичь. Да и в сценах, если у тебя нет кучи стекла и зеркал, то риалтайм движки выдают гуд энаф качество. Просто руки нужно иметь, а не рассчитывать на то, что миллионом баунсов тебе свет нормальный сделает.
Аноним 14/07/25 Пнд 00:46:29 346399 456
Аноним 14/07/25 Пнд 03:29:01 346401 457
>>346395
ебучий депсграф ебуч
Кто не подписался на мой канал?
Ты не подписался.
Вот метод сбережения нервов.
https://www.youtube.com/watch?v=Pu4PvZbEMJk
Добавь к этому аддон quick instances сверху.
Аноним 14/07/25 Пнд 10:46:18 346403 458
Аноним 14/07/25 Пнд 11:45:33 346404 459
010696301e67f52[...].jpg 39Кб, 646x731
646x731
>>345779 (OP)
Куда контактные тени запрятали блять? их выпилили что ли? Хули это говно с каждым обновлением что то выпиливает сука или прячет, доебало уже, только привыкнул к одному - на тебе сука ищи ублюдышь, читай внимай запоминай мануальчики.
Аноним 14/07/25 Пнд 13:13:25 346405 460
image.png 1441Кб, 1586x1231
1586x1231
image.png 1532Кб, 1557x1237
1557x1237
>>346355
Менее двух недель до дедлайна. Закончил наконец.
Аноним 14/07/25 Пнд 13:42:09 346406 461
image.png 150Кб, 1083x435
1083x435
Аноним 15/07/25 Втр 01:21:28 346408 462
image.png 325Кб, 483x433
483x433
image.png 149Кб, 1896x241
1896x241
>>346404
Только привык к четырке, а уже выкатили альфу пятерки.
Аноним 15/07/25 Втр 11:53:11 346411 463
17500725671940.mp4 1024Кб, 1146x720, 00:00:07
1146x720
>>346408
хорошо что я забил огромную хуяку на ноды, надеюсь в новом обновлении там снова снесут нахуй всё, переименуют, "удобно запрячут в N ноду" и тп
Аноним 15/07/25 Втр 14:45:05 346412 464
>>346411
На что потратил сэкономленное время?
Аноним 15/07/25 Втр 14:56:41 346413 465
>>346412
скульпт + текстурка ну и мочелирование. Текстурка по скольку по стольку, т.к. гоол на хендпейнте, а я никогда не любил разукрашивать и результат пока всратый.
Аноним 15/07/25 Втр 19:03:07 346417 466
>>346413
Так новая версия на Вулкане, вроде попиздаче работает с много-полигонкой
Аноним 15/07/25 Втр 22:08:18 346418 467
>>346388
так ты карту покажи и куда воткнул её. А то как ванговать-то?
Мож просто карта говно. Где карту взял? Если универсальная, то ещё и зелёный канал инвертируй, она DX, а Блендер Gl.
Аноним 15/07/25 Втр 22:10:25 346419 468
>>346408
выкатили 4,5 LTS.
Ждём патча три чтоб переехать
Аноним 16/07/25 Срд 02:02:05 346425 469
Аноним 16/07/25 Срд 08:51:47 346426 470
>>346418
Это стандартная назначалка вызываемая путём сочетания клавиш ctrl + shift + T, всё что я менял это просто проставил udim tiles вместо сингл имаж каждому.
Уже похуй, просто повторил с гайда под уринуэнжин с инвертированиями каналов под opengl и прочее говно, все заробило, возможно я еблан и на самом деле вены были и так видны (в последствии подправил, т.к. совсем не видать, но похуй уже, с уриной текстурки компактнее).
Аноним 16/07/25 Срд 18:19:04 346435 471
>>346425
апбге поддерживают полтора землекопа на большом интересе и энтузиазме. И вроде ещё чисто для своего удобства.
Аноним 16/07/25 Срд 20:47:13 346439 472
image.png 254Кб, 1658x1006
1658x1006
>>346401
О, охуенчик, спасибо. Вот би в блендере это додумались без костылей сделать.
Аноним 16/07/25 Срд 20:47:40 346440 473
>>346439
Пик анрелейтед, случайно вообще прилепился.
Аноним 16/07/25 Срд 21:41:07 346442 474
Шалом. Вопрос к людям, которые ригают и анимируют в блендере. Суть такова: сделал риг, накидал пару анимаций, а потом обнаружил, что у одной кости неправильный roll. Если его поменять, то все анимации идут по пизде. Гуглёж особо ничем не помог. Это не фиксится? У меня кости в режиме кватернионов, если чо
Аноним 16/07/25 Срд 22:01:42 346443 475
>>346442
Ладно, в моём случае нужно поменять трансформации по двум осям местами. По идее, тригонометрическими функциями можно эту зависимость выразить
Аноним 16/07/25 Срд 23:03:15 346445 476
>>346439
Это задача с двумя звёздочками на переписывание основы из основ Блендера, на которой держится очень много интерактива.

Если костыль делать, то придётся кучу костылей насыпать по всему Блендеру типа галочек «это неинтерактивная хуйня, не трогай». Разработчикам такое не по нраву.
Аноним 16/07/25 Срд 23:04:25 346446 477
>>346442
я не ригаю, но мысль лишь в том, что надо запилить правильную версию рига и как-то на неё затрансферить движение.

Аналог запечки между разными развёртками.
Аноним 17/07/25 Чтв 00:31:28 346447 478
>>346446
Не знаю, в том-то и дело. Кто-то предлагал там как-то в 5-6 шагов создать копию, зарепарентить её к скелету, накинуть констрейнты, ещё чё-то. Больно много гемора.

Завтра попробую накидать скриптик на питоне, чтобы в полуавтоматическом режиме обновлять трансформации кости при повороте roll'а
Аноним 17/07/25 Чтв 00:52:16 346448 479
blenderUFBbXDpW[...].png 179Кб, 1824x1233
1824x1233
Почему аддон не находится?
Аноним 17/07/25 Чтв 00:53:16 346449 480
>>346448
Больше вводных анон
Может ты забыл установить, может обновился и забыл прожать "наследовать с предыдущей версии". Может ты там каким клинером АппДату прочистил, хз что у тебя там
Аноним 17/07/25 Чтв 00:58:32 346450 481
blenderviNFrrmm[...].png 23Кб, 1074x279
1074x279
>>346449
Следую тутору с ютуба, там они вводят в поиск название и устанавливают данный аддон. Когда я ввожу название ничего не находится. Нейронка подсказала пикрил проверить с этим все ок
Аноним 17/07/25 Чтв 01:02:29 346451 482
>>346450
Бля я понял этот аддон только до 4,2 версии поддерживается. А все туторы по снегу только про этот аддон вот же блин
Аноним 17/07/25 Чтв 01:04:47 346452 483
image.png 675Кб, 1420x842
1420x842
>>346450
А понятно.
Ну смотри, этот Real Snow - в экстеншонах был, а не в аддонах. Это первое, второе - разработчик перестал его поддерживать. Ты можешь скачать сетап геонод, либо экстеншон со страницы

https://extensions.blender.org/add-ons/real-snow/
Аноним 17/07/25 Чтв 01:52:38 346453 484
image.png 1088Кб, 1313x1251
1313x1251
image.png 1058Кб, 1345x1253
1345x1253
image.png 719Кб, 1491x1571
1491x1571
>>346405
Почти сделал гоблянские наплечники сверх своих тасков до дедлайна. 1.7к трисов на оба. З

>>346406
>Хорошая работа
Благодраю.
Аноним 17/07/25 Чтв 12:07:45 346455 485
image.png 4560Кб, 2560x2560
2560x2560
image.png 4780Кб, 2560x2560
2560x2560
>>346453
Ладно мне в целом ок. Финал.
Аноним 17/07/25 Чтв 17:31:43 346459 486
blenderADpQqJaN[...].png 1151Кб, 1893x841
1893x841
Анончики, как вейтпеинтить только одну сторону? пробовал front faces only, не работает
Аноним 17/07/25 Чтв 17:44:22 346460 487
>>346459
Мне кажется, или у твоего меша толщины нет?
Аноним 17/07/25 Чтв 22:19:11 346461 488
>>346447
>попробую накидать скриптик
Сказано - сделано, лол
Аноним 18/07/25 Птн 08:52:45 346462 489
obx1naiuz015ypk[...].webp 89Кб, 596x1200
596x1200
Вопрос. Есть ровный цилинд. Поверх него кривыми сделаны нитки. Можно ли как-то процедурно сделать, чтобы нитки сжали цилиндр как эту палку колбасы? Очевидно что можно ручками слепить, но я в рот ебал руками это делать.
Аноним 18/07/25 Птн 11:48:00 346466 490
>>346462
>Очевидно что можно ручками слепить, но я в рот ебал руками это делать.
пиздец ты ленивое хуепутало. работай блять.
Аноним 18/07/25 Птн 12:44:09 346467 491
Аноним 18/07/25 Птн 14:27:59 346469 492
>>346450
не следуешь. Невнимательно смотришь. Addons — то что установлено на компе. То что в сети — Extensions
Аноним 18/07/25 Птн 14:31:53 346470 493
>>346462
ткань с давлением изнутри, закрытая оболочка и стягивать нитки как коллижены.
Аноним 18/07/25 Птн 16:02:30 346472 494
3c4c929e60b0c09[...].jpg 19Кб, 851x793
851x793
>>345779 (OP)
Не подумав взял почистил слепленную в марвелусе одежду, привёл в человеческий вид, затекстурил и т.п. а про манямацию в последующем забыл.
Посему вопрошаю: Какие есть годные блендеровские плагины по анимации одежды +- как в марвелусе? суперреалистично не нужно, просто что бы хоть как то елозило по телу, да и пека помрет с концами от реализма
Аноним 18/07/25 Птн 17:53:02 346473 495
>>346472
алсо, почему когда пытаюсь анимировать блендеровской тканью, ткань просто косоёбит и "взрывается", колизия есть, собственная тоже, но она как будто пытается сшиться друг в дружку (цельный меш без швов) или пройти внутрь себя
Аноним 18/07/25 Птн 19:15:48 346474 496
>>346473
Дистанцию коллизии проверь. Такое бывает когда ткань внутри оказывается.
Аноним 18/07/25 Птн 19:38:42 346476 497
Как вкатиться в скульптинг? ПРОСТО садишься и лепишь, что душе приятно?
Аноним 18/07/25 Птн 20:10:40 346477 498
47734554311.png 293Кб, 686x477
686x477
>>346474
Поигрался с дистанцией - один хуй, попробовал расслабить всё что можно что бы не еблось между собой, но всё так же просто взрывается и кажется блять коллизия тела наебнулась, но почему то в районе пуза останавливается.. да ну ёбжишь рот блять этой хуйни ебаной, раньше всё работало с пол тычка, но с 4ки постоянно ебатня и выпилы прежнего РАБОЧЕГО инструментала.
нормали проверены, коллизия в самом верху модификаторов, кроме неё на теле есть ещё риг, correctivesmooth (его я пробовал отключать, он ни на что не влияет),
Аноним 18/07/25 Птн 20:16:39 346478 499
>>346476
2ое предложение прочитал как насмешку, но если это не она, то для начала опиши свои цели епта. Если хуманы - очевидный колян aka speedchar, для животных и прочих.. а я хуй знает, пройдя первое в принципе допрёшь сам до остального.
Аноним 18/07/25 Птн 23:39:30 346480 500
>>346477
Перед экспортом из Марвелуса в квады переведи. Или поставь галку "remesh" у всех деталей.
Алсо, тупо прибей гвоздями одежку к костям скелета.
Аноним 19/07/25 Суб 01:06:23 346482 501
>>346473
В блендере ткань капризная. Там нужно калибровать вес вершины под меш и желательно симулить в 10х масштабе.
Аноним 19/07/25 Суб 01:07:41 346483 502
>>346476
С 1 стороны, да. Главное-сесть начать. С другой стороны изучать пропорции соотношения 2 д рисование, блокинг, дизайн
Аноним 19/07/25 Суб 01:41:33 346484 503
>>346480
нет никакой нужды Марвеловская сетка с равномерными трисами отлично годится для симуляции
Аноним 19/07/25 Суб 11:55:40 346493 504
image.png 3214Кб, 1915x1015
1915x1015
image.png 2914Кб, 1913x1015
1913x1015
310 треугольников стена game ready.
Рейт
Аноним 19/07/25 Суб 12:05:28 346494 505
image.png 1171Кб, 600x900
600x900
image.png 1112Кб, 900x600
900x600
>>346493
Крайне маловероятно, что стена будет разрушена так как у тебя на пиках. Ну вот чтобы какая то залупа торчала, тем более так аккуратненько. Плюс на кирпичах в сломе остается раствор, крошка и т.д., а у тебя они чистые
Аноним 19/07/25 Суб 12:30:36 346496 506
>>346494
я так не смогу затекстурить это надо декали а потом еще запекать а я не умею и босюь
Аноним 19/07/25 Суб 12:38:35 346497 507
dbd90c95fb44310[...].jpg 17Кб, 322x480
322x480
>>346494
Нормально там разрушилось.
Аноним 19/07/25 Суб 12:49:56 346499 508
Аноним 19/07/25 Суб 13:31:51 346500 509
Есть какие интересные не очевидные вещи которые можно knife project функцией делать?
Аноним 19/07/25 Суб 14:10:36 346501 510
>>346500
Ну я сегодня сделал стенку кирпичную с кнайфом
Аноним 19/07/25 Суб 16:00:25 346505 511
image.png 1003Кб, 1590x995
1590x995
Аноний помоги пжлст. Я чет взялся за текстурирование в этот раз простой модельки (одежду вытянул из нее) и чет ахуел. Делаю марк симы там и сям, по тутору для того чтобы перегнать в криту, но выходит поебень уровня пик. Есть 3 разных тутора по этой теме но все немного не про то (или я просто не ухватываю сути) 2 про текстурирвание модельки из разных мешей,1 с моделькой в один меш, но автор забил хуй на покрас тела и сделал только башку.
Есть ли у тебя какой, ок гайд для тупых по теме?
Аноним 19/07/25 Суб 16:32:42 346506 512
dee9c2e16d55d2a[...].jpg 80Кб, 735x490
735x490
>>345779 (OP)
Как навсегда запретить блендеропидору закрываться через возврат действия ctrl+Z? Меня уже доебало эта хуйня, хорошо если автосохранялка насохраняла бекап, аналоболь если 5 минут пошли под пизду свиноматки разраба..
Аноним 19/07/25 Суб 16:54:06 346507 513
>>346505
не понял, сформулируй че тебе конкретно надо и что смутило? если ты проблему видишь как отображение калар грида вместо своей текстуры, то тебе нужно просто в шейдер эдиторе выделить (кликнуть) принципид бдсм нажать ctrl + T и выбрать текстурку, ну или вручную проделать тоже самое. кинуть картинку прямо в шейдер эдитор и привязать к бейскалар
Перечитал, в крите не разбираюсь, исходя из текста ты хочешь в крите что ли красить? ну тут я хуй знаю
Аноним 19/07/25 Суб 17:09:54 346509 514
Как сделать так, что бы ручка двери отдельный обьект следовала за дверью?
Делаю сцену: ручка прокручивается, у неё собственный орижин, а дальше.. а дальше я хуй пойму как заставить следовать её за дверью ведь у двери собственный орижин.
Аноним 19/07/25 Суб 18:01:36 346510 515
>>346509
Запарентить
выделяешь ручку, потом дверь, потом ctrl + p -> object
Аноним 19/07/25 Суб 18:04:53 346511 516
Аноним 19/07/25 Суб 18:07:29 346513 517
>>346510
благодарю аноний
ебать, в конец сшизел, пытался 20 минут копи трансформ и что угодно сделать для сраной ручки, a про самое очевидное забыл напрочь
Аноним 19/07/25 Суб 18:14:01 346514 518
>>346509
Ты же анимацию делаешь? Паренты это же база базовая
Аноним 19/07/25 Суб 23:27:36 346525 519
>>346507
Ну как тебе сказать, тонкости самого процесса не ясны. То как я красил ранее (чернушка что мелькала в прошлых тредах + рыжая еще раньше), перенос опыта из 1 и того же гайда, где автор порезал текстуру головы и красил соответсвтенно только её (тело же я красил, тупо по сетке модели). И сейчас, я хочу углубиться в процесс так сказать, сам заскульптил сам сделал ретоп и покрасил по сетке и выглядит такой покрас плохо. А хочется понимания и красоты. И из того следуют вопросы , ответы на которые я либо не увидел лиюо увидел в 2х др гайдах и не понял. Сейчас же на повестке понимание процесса: как оптимально резать меш, может лучше аддон какой юзать для упращения процесса и тп. В криту я смотрю, тк та единственная кисть, что есть в блендере делает только один тип мазка (внезапно). Но если есть путь это побороть красил бы в бледном без скачков по софту.
Аноним 20/07/25 Вск 01:02:09 346527 520
16352201032023a[...].jpg 233Кб, 1540x1155
1540x1155
>>346525
посмотри как разворачивать к примеру в персонажном курсе ниворда, тоже самое что с твоей жабкой, только у тебя выйдет попроще без изьйобов.
А на счёт кистей есть CR brushpack или paint system от индуса какого то но если тебе так уж вставляет хендпейнт, то тебе дорого в 3dcoat, пизже для хенпейнта проги ещё не завезли, в бандераче анус перегорит красить так что..
Аноним 20/07/25 Вск 07:26:21 346529 521
>>346493
жуткая хуита, бро. Дерьмо последнее. Я не из злобы говорю.
Реально хуита.
1. все кирпичи в проломе целые
2. все одинаковые
3. в них нет раствора.

Это смотрится как кринж 90х из видосов за 3 копейки, где нужно было символьно показать пролом.
Аноним 20/07/25 Вск 07:29:35 346530 522
Аноним 20/07/25 Вск 08:38:38 346531 523
>>346529
Я щас добавлю декалей
Аноним 20/07/25 Вск 09:10:01 346532 524
Аноним 20/07/25 Вск 12:40:31 346533 525
>>346531
там не только декалей, там нужно обгрызть кирпичи. Иди на улицу траву потрогай найди такую стенку, поизучай, обфоткай, запиши особенности по пунктам.

И пытайся реализовать хотя бы в меру способностей. Не надо там глубочайший скульпт пиздец. Даже если у тебя несколько кирпичей будут просто плоскостью под разными углами срезаны и раствор в дырках — уже хорошо. Микрорандом по повороту кирпича — тоже.
У тебя же есть рандом по цвету и смотрится это вполне. То есть сама поверхность правдоподобна. А пролом жесть.
Аноним 20/07/25 Вск 15:22:25 346535 526
image.png 2984Кб, 1745x811
1745x811
Аноним 20/07/25 Вск 15:40:18 346536 527
Аноним 21/07/25 Пнд 00:19:15 346541 528
Снимок экрана 2[...].png 25Кб, 776x523
776x523
Чета я ахуел, при открытых двух файлах субстанса и одном блендера. Пиздец... надо походу еще 32 ставить
Аноним 21/07/25 Пнд 09:25:54 346542 529
>>346541
Файл подкачки сделай
Аноним 21/07/25 Пнд 09:27:48 346543 530
>>346541
Текстуры прожорливы, многомиллионные меши тоже.
Вот потому я и сел плотно на Зионы, доски для которых при невысокой цене позволяют ставить хоть 256.

Да и такой многопоток/производительность на современных потребительских процах обойдётся раз в 5 дороже.
Аноним 21/07/25 Пнд 11:31:44 346544 531
>>346543
>Да и такой многопоток/производительность
Не хочу тебя огорчать, но большая часть блендера на одном ведре считается, в многопоточность он не может по большей части. Поэтому новый потребительский проц типа 9600 рязани за щеку даст зиону и почем штеудам даже не напрягаясь.
Прост ради прикола попробуй там хуй знает забулить меши в пару мультов, или вексель ремешнуть что-нибудь тяжёлое и посмотри загрузку по вёдрам. Охуеешь.
Аноним 21/07/25 Пнд 14:29:44 346545 532
>>346543
>Да и такой многопоток/производительность на современных потребительских процах обойдётся раз в 5 дороже.
Это актуально только если рендерить на проце. А я хз, кем надо быть, чтобы в 2к25 на цпу рендерить. А все остальные задачи твои многопотоки никак не раскрывают. Потому даже нищий современный проц будет комфортнее, так как однопоток будет лучше.
Ну а ОЗУ такая тоже медленная что пиздец.
Аноним 21/07/25 Пнд 15:55:15 346546 533
image.png 32Кб, 719x359
719x359
>>346544
Я геонодевом занимаюсь и иногда скульптом, там везде с многопотоком весьма неплохо или даже хорошо.

Воксельремешнул на 6 лямов Все вёдра из разрешённых. Я два оставляю, чтобы комп не тупил и ютубчик крутился. Prio прога. Советую.

> проц типа 9600 рязани
~ 20к стоит против скольки там за Зион? 2 тыщщи, три? не считая смены системы. А мне нужно памяти 64.

А мне этих мощей более чем хватает. Редко нагружаю в полную.
Я уже советовался с железятниками, обсуждали круг задач и от оптимистичного «тебе подойдёт ряженка» пришли к «ну… да… тут пока зионы никто не перебил, жди тредрипперов б/у»

>А все остальные задачи твои многопотоки никак не раскрывают.
Ой, давай, научи дедушку кашлять!
Аноним 21/07/25 Пнд 16:49:54 346547 534
8790890.PNG 438Кб, 2435x878
2435x878
Я скачал модель шарнирного маникена и хочу использовать его как базу для своей фигурки, но там все детали в отдельных файлах. Когда я импортирую их в Блендер, то они разложены отдельно, а ориджин у всех в 0 координат.

Можно ли в Блендере как-то связать отдельные тела что бы собрать маникен? Типо сделать их соосными или сопрячь по плоскости?
Аноним 21/07/25 Пнд 19:01:33 346548 535
>>346547
1. ты можешь выставить ориджины и воспользоваться итерацией «ориджин к выделенному/курсору → курсор к месту → объект к курсору»

Базово можно ко всем сделать «ориджин к центру на дне» например через Asset Creation Tool

2. можешь воспользоваться аддоном (я адаптировал под 2,8 и он работает везде до 4.4 точно) Ori, чтобы вернуть объектам правильные ориентации
https://hitrpr.gumroad.com/l/Ori280?a=784689267
Аноним 21/07/25 Пнд 19:02:23 346549 536
>>346547
п.с. сбрось кастомные нормали и проверь вывернутые, а то уёбищно смотрится чото
Аноним 21/07/25 Пнд 19:16:21 346550 537
17269891877820.jpg 112Кб, 510x494
510x494
Можно ли в Блендоре сделать хоткей на прокрутку HDRI на Shift+ПКМ, как в Сабстанс Пейнтере?
И есть ли какой-нибудь аддон на Блендер чтобы просматривать материалы было удобнее в нём? Ну то есть на те же HDRI, чтобы их было побольше, чтобы свет расставить быстро и всякое такое. Есть что-нибудь?
Аноним 21/07/25 Пнд 20:11:11 346551 538
67897890.PNG 43Кб, 937x636
937x636
>>346548
>«ориджин к выделенному/курсору → курсор к месту → объект к курсору»
Хмм.. Так я смогу подогнать координаты, но мне нужно чтобы еще и плоскости совпадали, а они часто повернуты. Придется руками править. Буду пробовать, спасибо.

>вернуть объектам правильные ориентации
Ну это вряд ли прокатит. Там каждая деталь импортируется из отдельного .stl файла.
И аддон не ставится на мо1 4.2 (пикрил)

>>346549
Если соберу. Мне все равно не надо его рендерить, только моделирование и печать.
Аноним 21/07/25 Пнд 20:21:14 346552 539
>>346551
>чтобы еще и плоскости совпадали
Ori или архитектурные аддоны.

хм, может я фиксил что локально… ща…

https://disk.yandex.ru/d/jUROq-0DjVG7WA

Манифест какой-то…
попробуй кинуть тупо в папку аддонов. …Blender\4.2\scripts\addon\
Аноним 21/07/25 Пнд 20:21:56 346553 540
Аноним 21/07/25 Пнд 22:16:34 346555 541
image.png 402Кб, 675x695
675x695
image.png 2251Кб, 1500x1753
1500x1753
image.png 383Кб, 1073x1111
1073x1111
image.png 796Кб, 873x863
873x863
Проект на один день. Переработка концепта и создание новой модельки слаанешитского трофея. Текстура 128х128
Аноним 21/07/25 Пнд 22:21:31 346556 542
image.png 331Кб, 975x541
975x541
Аноним 21/07/25 Пнд 22:50:00 346557 543
>>346556
Кстати, хорошая идея. дефолтным методом слишком много усилий нужно, чтобы хдр добавить и покрутить. Нашёл ещё похожие аддоны в репозитории.
мимопроходил
Аноним 21/07/25 Пнд 23:41:15 346558 544
>>346557
Да хз. Вроде ничего сложного - дропнул картинку, подцепил маппинг и сиди крути
Аноним 22/07/25 Втр 00:43:48 346561 545
>>346558
ещё проще с нодранглером. Ctrl+t и указал картинку.
В файлбраузере у меня 123 забиты на разный тип иконок/превью
Аноним 22/07/25 Втр 11:24:16 346563 546
>>346556
Во! Спасибо! Прям то что нужно. Жаль что там каждый раз нужно подтверждение поворота, ну типа кликнуть мышкой. Может можно это убрать как-то? Хочу чтоб было максимально по-сабстански.
Аноним 22/07/25 Втр 11:57:06 346564 547
image.png 105Кб, 400x167
400x167
>>346563
Ну то есть, я поставил на Shift+RMB и хотелось бы чтобы оно перестало крутиться как только я отжимаю кнопку мыши. То есть как-нибудь переставить местами, чтобы райт маус баттон был для апплая, а левая кнопка для отмены. Есть тут прогромисты кто может в коде это поменять если там вообще возможно?
Аноним 22/07/25 Втр 12:09:18 346565 548
>>346564
Так, значит я кнопки поменял местами, стало прям вообще чётко. Но там есть такой косяк, что за один прокрут прокручивается максимум на 360 градусов, а я хочу чтобы бесконечно было, ну или в пару раз больше. Без этого ограничения.
Если кто знает как это увеличить, то скажите что надо дописать в его __init__.py
Аноним 22/07/25 Втр 16:50:07 346566 549
Снимок123453345[...].PNG 221Кб, 517x597
517x597
Что делать?

Скачал с инета модельку, сделал риггинг с автоматическими весами и Auto IK

Когда меняю положение центральных костей (в туловище) то начинает колбасить всю модельку.

Как прилепить модельку ступнями к полу, чтобы она не летала при смене позы?
Аноним 22/07/25 Втр 18:34:06 346570 550
image.png 4Кб, 307x340
307x340
Сап тридач, нид хелп. Наверное платина. Как такие вопросы гуглить я не знаю.

Есть полусферический (но не совсем) наплечник мужебрата, есть 3д рельеф геральдики ордена. Как сделать так, чтобы 3д рельеф деформировался ровно по полусферической (но не совсем) плоскости наплечника? Модификатор Shrinkwrap или бросок геральдики сверху как ткань выдаёт какое-то говно.
Аноним 22/07/25 Втр 18:35:12 346571 551
image.png 5Кб, 307x340
307x340
Да блядь!
Аноним 22/07/25 Втр 18:37:59 346572 552
>>346570
Деформация клеткой как вариант. Вначале придаешь форму в клетке, потом лепишь шринк, по группе касательных вершин.

Можно заскульптить, используя геральдику как штамп. Ну, сделав из нее карту высоты разумеется.
Аноним 22/07/25 Втр 18:50:55 346573 553
Аноним 22/07/25 Втр 18:51:45 346574 554
>>346570
По ув-мешу можно. Примерно так же, как и ретопо одежды делается.
Т.е. тебе нужно сделать для поверхности наплечника шейпкей, который плоско её расплющивает его, забиндить геральдику сурфейс деформом на расплющенную поверхность, и потом откатить шейпкей плющенья обратно в 0.
Аноним 22/07/25 Втр 19:35:13 346575 555
>>346573
Спасибо! Помогло.
Аноним 22/07/25 Втр 22:14:36 346578 556
50c0a512feed728[...].jpg 47Кб, 735x695
735x695
>>346566
сноси дефолтный риг к чёрту дружище, он ублюдошен, бесполезен, муторен и тернист, что бы это исправить тебе вероятно потребуется дрочить скейл, переделывать всё по новой и так далее, в обще ад ёбаный.
Накатывай auto rig pro и балдей, + проще и больше контроля, не уверен на счёт того, что там стабильно работает колижн (только с одной моделькой делал) но в остальном все ахуенно, колижн можешь другим аддоном добавить если не заработает.
Аноним 22/07/25 Втр 22:34:28 346579 557
>>346578
Ты это пишешь человеку который вместо самого рига натянул БОЛВАНКУ этого рига и удивляется чиво лыжи ни едуть
Аноним 23/07/25 Срд 02:10:09 346583 558
>>346578
>>346579
Ну других ответов здесь я и не ожидал.
Аноним 23/07/25 Срд 09:34:00 346584 559
>>346544
Геоноды работают на CPU и там вся производительность на распаралеливании держится. Это особенно актуально под новый функционал для физических симуляций и волюметрики в 5.0+. Так что проц нужен нормальный.
Аноним 23/07/25 Срд 14:03:01 346586 560
>>346570
https://www.youtube.com/playlist?list=PLnqmLZKRm5CZTWha35qKtQlvEBkAyFQQ-
Там отдельно где-то видос был у этого чела как именно на наплечник прихерачить ровно эмблему, но мне впадлу искать, а в плейлисте его нет. Сам аддон спокойно в телеге найти можно скачать бесплатно без смс.

Вообще этот канал турбо полезный если ты ебенячих человечков под печать делаешь, дохуища полезной инфы именно в этой нише.
Аноним 23/07/25 Срд 14:29:14 346587 561
Посоветуйте пожалуйста источники бесплатных текстур. Желательно чтобы полный набор с нормалями и всем таким
Аноним 23/07/25 Срд 15:50:53 346588 562
Аноним 23/07/25 Срд 16:19:44 346589 563
>>346588
Спасибо, даже если бы были доступны платёжные системы, как-то жалко отдавать кровные за обучение тому, что через неделю заброшу скорее всего.
Аноним 23/07/25 Срд 16:35:17 346590 564
котэ-гифки-бесо[...].png 221Кб, 446x590
446x590
>>346566
Что, реально сложно ступни модельки к полу без танцев с бубном?
Аноним 23/07/25 Срд 16:45:52 346591 565
>>346587
Рутрекер. Дери их из игр, заодно со стандартами индустрии познакомишься.
Аноним 23/07/25 Срд 16:52:10 346592 566
>>346566
Я просто скачивал персонажей с ригом и смотрел как у них там сделанно. У нормальных персонажей с кинематикой таких проблем нет. Дальше есть куча гайдов как настроить эту самую кинематику будь она неладна.
Аноним 23/07/25 Срд 17:22:36 346593 567
Аноним 23/07/25 Срд 17:34:46 346594 568
>>346593
Это было давно и неправда, пруфов не будет. А так готовые персонажи для всякого есть на смутбазе https://smutba.se
У мейкхумановской MHX тоже крутая арматура сразу со всеми контроллерами.
Дальше допиливать под свои личные фетиши хотелки.
Аноним 23/07/25 Срд 17:40:09 346595 569
>>346590
тебе уже ответили, либо сноси и переделывай по гайдам, либо накатывать авториг
Аноним 23/07/25 Срд 17:57:42 346596 570
image.png 1215Кб, 989x1140
989x1140
image.png 1596Кб, 989x1140
989x1140
Народ! Нид хелп. Вот эти вертексы надо разделить т.к. они на УВ при нарезке имеют две вершины, а на модельке одну. В 3д максе это всё делать в ручную заебусь. Есть какой-то алгоритм по которому это делается автоматически или на худой конец как хотя-бы так же их выделить в блендере?
Аноним 23/07/25 Срд 18:03:51 346598 571
изображение.png 23Кб, 634x496
634x496
изображение.png 96Кб, 827x519
827x519
изображение.png 105Кб, 606x654
606x654
изображение.png 84Кб, 1091x478
1091x478
>>346596
Seams from Islands -> выбираешь один из эджей-швов и жмешь Select Similar - Seam -> Mark Sharp -> Edge Split с отключенным углом и включенным Sharp Edges
Аноним 23/07/25 Срд 19:42:46 346599 572
>>346598
Море чая тебе анонче!
Аноним 23/07/25 Срд 23:45:45 346603 573
>>346590
Это мемный кошмар VFX артистов
Аноним 23/07/25 Срд 23:58:50 346607 574

Check this out!

Настройки X
Стикеры X
Избранное / Топ тредов