Главная Юзердоски Каталог Трекер NSFW Настройки

Трёхмерная графика

Ответить в тред Ответить в тред
Check this out!
<<
Назад | Вниз | Каталог | Обновить | Автообновление | 502 155 137
Blender Thread #242 Аноним 23/05/23 Втр 15:43:06 321467 1
16832278252380.jpg 233Кб, 1613x1080
1613x1080
48d63b5473dabd6[...].png 579Кб, 1600x1000
1600x1000
BlenderUnity3DB[...].png 217Кб, 1176x741
1176x741
Добро пожаловать в тред Blender - лучшего современного 3D-редактора!

Blender - это свободный опенсурсный 3D-редактор, который поддерживает моделирование, скульптинг, анимации (2D и 3D), развёртку, текстурирование, монтаж, композитинг, симуляции и многое другое. На данный момент Blender является одним из самых популярных и многофункциональных 3D-редакторов, поддерживающих множество разных режимов работы. Что бы вы не собирались делать с 3D моделями, в Blender наверняка есть инструменты для этого. Blender подходит как для создания рендеров в виде изображения или видео, так и для создания моделей для последующего экспорта в Unity/UE/другие игровые движки.

Скачать: https://www.blender.org/download/
Список хороших аддонов: https://github.com/agmmnn/awesome-blender/
Магазин платных аддонов: https://blendermarket.com/
Подарок от анона: https://disk.yandex.ru/d/aW6oMKJrev1c6Q (самые популярные платные аддоны, ссылка актуальна на май 2023)


Начальное изучение
Не пытайся освоить Blender методом тыка! Это путь к бессмысленному страданию, в результате которого ты не будешь знать и сотой части реальных возможностей редактора. Оптимальным способом изучения являются видеоуроки на YouTube. При выборе уроков обязательно обращай внимание на версию Blender, используемого в видео - иногда там используются устаревшие версии, которые могут использовать различные способы и инструменты, ставшие неактуальными в нынешнем издании Blender. Обязательно посмотри несколько видео по знакомству с интерфейсом и устройством окон. Примеры хороших туториалов для совсем начинающих:
Английский:
- https://www.youtube.com/playlist?list=PL3GeP3YLZn5ixsnIOIx9tB4v6s-rsw48X
- https://www.youtube.com/playlist?list=PL3UWN2F2M2C8-zUjbFlbgtWPQa0NXBsp0
Русский:
- https://www.youtube.com/playlist?list=PLkxXQ3ugQK2PEUO9a2_FZMmXGXy83P4XN
- https://www.youtube.com/playlist?list=PLW-edvk8DPoAiurQIgT06jfR720tP3GFC

Углубленное изучение
Полноценное изучение инструмента невозможно без практики. Когда ты получишь базовые знания из уроков, то сразу приступай к созданию своих моделей с параллельным гуглежом непонятных моментов. Не рекомендуется начинать сразу со сложных объектов - оптимальнее идти от простого, постепенно повышая сложность. Хорошие объекты для обучения моделированию: пончик, чайник, наковальня, различная мебель. После этого можно переходить к более сложным объектам, таким как автомобили, танки, здания.

У меня вопрос
Перед написанием вопроса поищи в интернете - с вероятностью 95% этот вопрос давно известен и решён. Если же найти ответ не удалось, то задать вопросы по Блендеру можно в следующих местах:
- В этом ИТТ треде
- На реддите https://www.reddit.com/r/blenderhelp/
- На стековерфлоу https://blender.stackexchange.com/

Шапка: https://writeurl.com/publish/yhs5t24livv4yursmcrf
Аноним 23/05/23 Втр 15:44:56 321468 2
Новая шапка подъехала. Что изменить/добавить/убрать?

Публикую на writeurl вместо стандартного пастебина потому что writeurl позволяет воткнуть в текст ссылку на себя же, благодаря чему ссылка на шапку с разметкой не потеряется при перекате и её будет легко копипастить.
Аноним 23/05/23 Втр 16:12:58 321470 3
>>321467 (OP)
Где ссылка на прошлый тред, шиз? Ты понимаешь, что ты архив проебал нормальный?
Аноним 23/05/23 Втр 16:33:27 321471 4
Аноним 23/05/23 Втр 18:38:35 321472 5
>>321416 →
>Стоимость работы в данной области может варьироваться в зависимости от различных факторов, таких как уровень опыта, регион, размер и сложность проекта, а также длительность работы. В России средняя цена за работу технического художника с указанными навыками и требованиями может колебаться от 1000 до 5000 рублей в час. Однако, уточню, что конечная стоимость может быть оговорена между работодателем и исполнителем и может варьироваться в каждом конкретном случае.

А сколько у вас?
Аноним 23/05/23 Втр 21:32:11 321474 6
Аноним 23/05/23 Втр 21:49:47 321475 7
Turntable010001[...].mp4 30063Кб, 2560x1440, 00:00:08
2560x1440
Ананасы, подскажите железобетонный вариант, где сейчас челику из России можно продавать паки ассетов?
Аноним 23/05/23 Втр 22:02:57 321476 8
>>321475
Там же где и всегда мой друг
Аноним 23/05/23 Втр 22:31:22 321477 9
>>321475
Сейчас только в анрыле. Но если райфайзен съебется таки, то всё.
Аноним 23/05/23 Втр 22:51:57 321478 10
>>321475
Езжай в Казахстан/Армению/Киргизию на недельку и оформи там карту. Или при продаже требуют скан паспорта?
Аноним 23/05/23 Втр 23:05:43 321479 11
>>321474
Работы свои покажи, в следующий перекат добавлю
Аноним 23/05/23 Втр 23:11:29 321480 12
>>321479

Мои годятся для перекота? >>321475

Я новичок в тридэ. До следующего перекота еще пару готовых выложу сюда.
Аноним 23/05/23 Втр 23:12:49 321481 13
Аноним 24/05/23 Срд 02:24:08 321484 14
Проклятая капча, все треды вымерли.
Аноним 24/05/23 Срд 02:27:26 321485 15
123.PNG 137Кб, 493x267
493x267
1171998501.png 428Кб, 600x600
600x600
А как сделать такие приподнятые вентиляционные отверстия как на втором пике? Особенно на неровной поверхности.
Аноним 24/05/23 Срд 02:28:57 321486 16
>>321480
Следующий перекат будет с твоими, неси ещё.
Аноним 24/05/23 Срд 02:52:33 321487 17
test1.png 1492Кб, 1920x1080
1920x1080
test2.png 1485Кб, 1920x1080
1920x1080
test3.png 1528Кб, 1920x1080
1920x1080
Завтра доделываю ресницы, брови и риг. Чё как соска? Моя первая работа в этом месяце
Аноним 24/05/23 Срд 02:53:46 321488 18
Аноним 24/05/23 Срд 06:05:50 321489 19
image.png 342Кб, 1693x1058
1693x1058
image.png 355Кб, 1626x1174
1626x1174
>>321467 (OP)
У меня два вертекса в одной точке, если выбираю прямоугольником их, выделяется только один, как выбрать сразу два?
Аноним 24/05/23 Срд 06:45:53 321491 20
image.png 6Кб, 362x76
362x76
show.png 6Кб, 270x120
270x120
Аноним 24/05/23 Срд 06:49:13 321492 21
show.png 6Кб, 270x120
270x120
show.png 6Кб, 270x120
270x120
show.png 6Кб, 270x120
270x120
>>321489
А ваще хоть какой нибудь базовый курс на ютабчике бы посмотрел, если у тебя такое простое действие вызывает вопросы.

з.ы. новая капча просто пиздец.
Аноним 24/05/23 Срд 07:23:49 321493 22
>>321487
Будто она в даты себе Серет, гавно стекает, и она так выгибается что б меньше соприкасаться кожей и обосраными железяками
Аноним 24/05/23 Срд 08:19:35 321494 23
>>321493
И выражение мурла говорит о том же
Аноним 24/05/23 Срд 08:57:29 321495 24
C8wLC6aU0AAtNu7.jpg 126Кб, 767x364
767x364
>>321487
Про сомнительную позу те уже сказали, а я скажу за глаза.
Глазам нужно обязательно рисовать AO градиент, иначе они выглядят "упорото", мертво или как по тегу "after rape" на руле34.

Самый знаменитый наглядный пример в индустрии, это проеб разрабов Андромеды в том числе с этим и исправление в патче 1.05.
Аноним 24/05/23 Срд 09:05:38 321496 25
>>321487
Пластиковая.
Видно что ты много работы проделал. Может в сусликусе ее зарендеришь.
Аноним 24/05/23 Срд 09:07:54 321497 26
>>321487
Все заебца, только она как-то слишком наклонена вперед, тебе самому это не очевидно?
Аноним 24/05/23 Срд 09:33:40 321498 27
>>321491
Спасибо, а без включения хрея никак?
Истории я так понимаю в блендере тоже нихуя нет? Создал цилиндыр, снял выделения и всё, изменить количество граней и т.д. уже нельзя у него?
>>321492
Мне легче тут спросить, чем ради одного действия пересматривать кучу видосов.
Аноним 24/05/23 Срд 10:02:03 321499 28
>>321498
Если ты не применял никаких действий к цилиндру, а просто снял выделение, то можно нажать F9 чтобы вызвать меню.

Спросить конечно проще, но если заёбывать тут тупыми вопросами, которые гуглятся за пару секунд, то тебя тут захуесосят.
Аноним 24/05/23 Срд 10:06:18 321500 29
>>321498
Еще вроде B вызывает массовое выделение в кружке, что цепляет разом все вершины даже в одних координатах.
Это при риге через Ригифай часто используется, потому что там часто нужно двигать головки костей, что не объединены, но расположены в одних координатах, на вершины по идее тоже должно работать.

По второму вопросу уже ответили.
Аноним 24/05/23 Срд 12:11:12 321501 30
>>321493
Ты хорошо уловил мою задумку. Позу выставлю после рига.
>>321495
Соглы, я до этого делал только глаза мутантам и роботу, поэтому на человеческих глазах мгновенно обосрался.
>>321496
Я делал под урину, так что с кожей поработаю уже там.
>>321497
Делал тело по курсу восхищенного болгара, там такая же наклонная поза была. После рига надеюсь поправить на что-то вменяемое.

Спасибо, пацаны.
Аноним 24/05/23 Срд 20:42:09 321508 31
image.png 50Кб, 526x490
526x490
image.png 75Кб, 672x438
672x438
image.png 121Кб, 802x781
802x781
image.png 5Кб, 141x110
141x110
Аноним 25/05/23 Чтв 15:03:55 321531 32
03.png 2044Кб, 1920x1080
1920x1080
11.png 2723Кб, 1920x1080
1920x1080
Ничего больше переделывать не буду.
Аноним 25/05/23 Чтв 15:22:05 321533 33
>>321531
Да в целом норм, только умоляю пофикси шейдинг зрачков, потому что сейчас у неё как будто стеклянные выпученные глаза. Эта мелочь сильно сказывается на впечатлении.
Аноним 25/05/23 Чтв 15:35:45 321534 34
Аноним 25/05/23 Чтв 15:47:12 321535 35
>>321534
Двачую. На трекере не нашел.
Аноним 25/05/23 Чтв 18:40:49 321538 36
Аноним 25/05/23 Чтв 19:41:04 321540 37
>>321538
>торрент могу закинуть.
У тебя аккаунт лишний, торренты на двачах шарить?
Аноним 26/05/23 Птн 09:27:48 321559 38
>>321540
А че не так? Поясните ка
Аноним 26/05/23 Птн 12:37:38 321563 39
>>321559
Многие приватные трекеры (Персия в т.ч.) запрещают шаринг торрентов. Торрент содержит твой пасскод. Так что заметить подозрительную активность твоего аккаунта с разных подсетей не сложно. Доказывай потом, что просто провайдера поменял несколько раз за день.
Аноним 26/05/23 Птн 13:21:59 321565 40
>>321563
А прост магнету скинуть нельзя
Аноним 26/05/23 Птн 14:44:00 321566 41
Аноним 26/05/23 Птн 15:32:26 321567 42
>>321566
Имеется в виду конкретно торрент-файл, с твоим личным пасскодом внутри. А с контентом что хочешь делай, хоть на мегу, хоть на другой трекер выкладывай. Никто это с твоим аккаунтом свзязать не сможет, даже если захочет.
Аноним 26/05/23 Птн 15:59:11 321568 43
Дело в том, что я ёбнулся и применил edgesplit на технически сложной модели сразу же после окончания моделинга, забил на это хуй, часов десять её ещё потом причёсывал и вот теперь перешёл к шэйдингу, осознал, насколько её просто на кусочки распидорасило и страдаю. Мне лучше поднять бэкап и заново делать или и так сойдёт, и дальше будет полегче?
Аноним 26/05/23 Птн 16:23:07 321570 44
>>321568
А че не замерджишь вертиксы по дистанции?
Аноним 26/05/23 Птн 17:55:37 321574 45
>>321570
Сударь, да вы не артист! Вы не художник!
А как же страдания?
Аноним 26/05/23 Птн 19:28:23 321576 46
>>321570
Ну бля, это все эджи заново делать :С
Аноним 26/05/23 Птн 21:21:02 321577 47
>>321567
Да название просто скажи хотя бы, чел
Аноним 27/05/23 Суб 00:31:24 321578 48
1.PNG 615Кб, 1273x716
1273x716
2.PNG 827Кб, 1918x887
1918x887
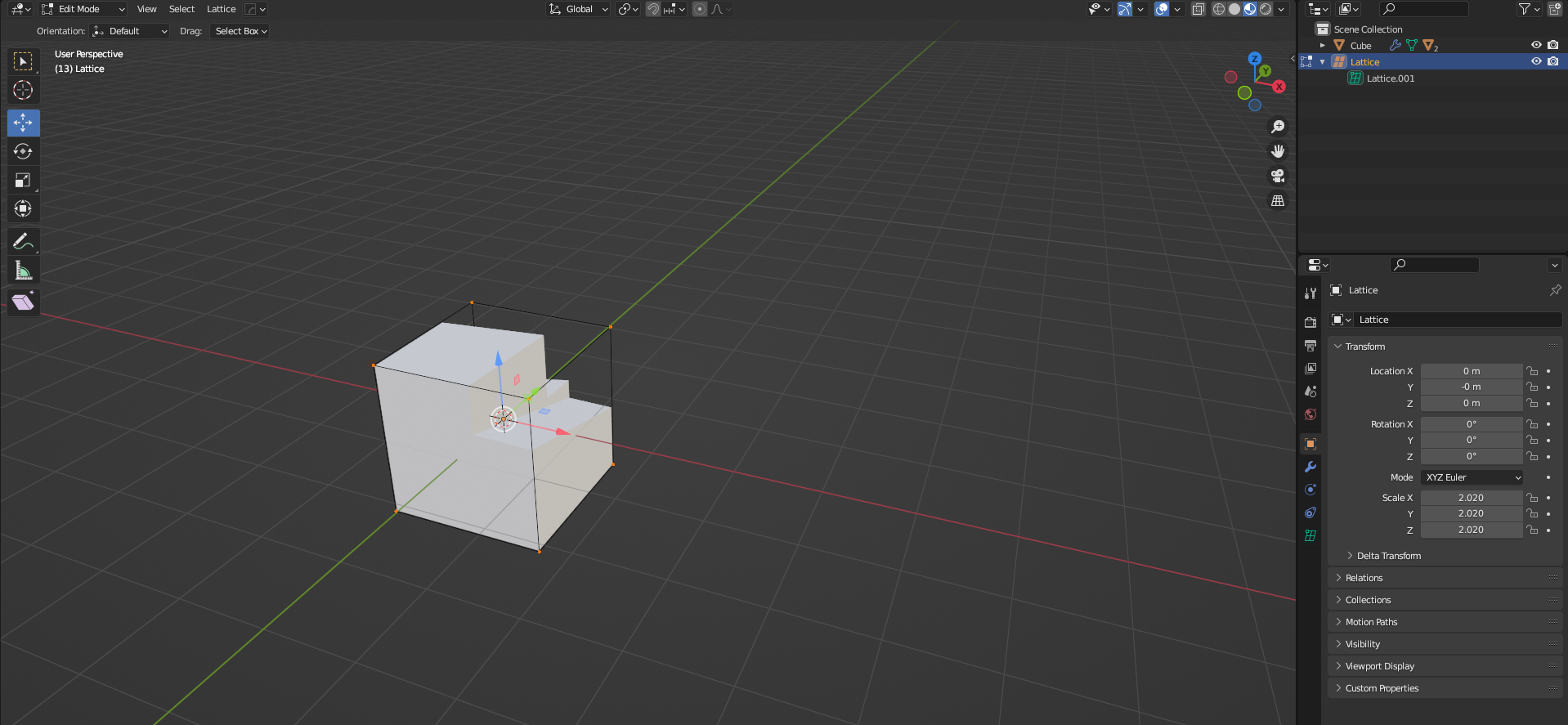
Помогите с Hard Ops, пожалуйста. В видео чел применяет к объекту хардопсовский модификатор Lattice, после чего добавляет на него несколько новых эджей. Как такое сделать? Я добавляю Lattice, но если выбрать его и перейти в Edit mode, то там просто нет кучи инструментов, включая Edge Loop. Ctrl+R не работает. Как новых эджей воткнуть на готовую фигуру Lattice?
Аноним 27/05/23 Суб 04:20:15 321579 49
image.png 2Кб, 68x59
68x59
Аноним 27/05/23 Суб 13:47:09 321583 50
Аноним 27/05/23 Суб 17:50:24 321585 51
Подскажи, анон, каким образом можно сделать аналог симплдеформ на геонодах?
Аноним 27/05/23 Суб 21:08:12 321586 52
Dorchs Warbring[...].png 16Кб, 124x194
124x194
Dorchs Warbring[...].png 1925Кб, 1920x1080
1920x1080
Drochs WarBring[...].png 6643Кб, 1521x951
1521x951
Сап. я доделяль. пушку из аркунума с неприличным названием Droch's warbringer. рендр сайклз, правда в сабстенсе получилось почему-то лучше, но перспектива какая-то не такая.
Аноним 27/05/23 Суб 22:06:35 321587 53
image.png 96Кб, 766x393
766x393
Насколько гойская тема использовать этот персет управленения?
Аноним 27/05/23 Суб 22:39:10 321588 54
>>321585
Обычно хотят сделать бенд, там надо проецировать геометрию на арку по 3м опорным точкам. И немало коррекционного матана, проще купить готовые пресеты за пару долларов, чем разобрать всё это если не шаришь.
Аноним 28/05/23 Вск 10:28:10 321591 55
>>321586
Чем больше смотришь, тем больше охуеваешь от невероятного функционала.
Аноним 28/05/23 Вск 14:34:04 321593 56
>>321586
Охуенно!
Теперь осталось сделать остальные модели из Арканума и можно делать 3д-ремейк
Аноним 28/05/23 Вск 19:35:08 321595 57
Тест Тест Тест.

Заебало, что уже второй день выдает ошибку 8, слишком частый постинг (раз в несколько дней, ага)
Аноним 28/05/23 Вск 20:28:51 321596 58
Аноним 30/05/23 Втр 01:33:57 321622 59
2023-05-3001-29[...].png 1226Кб, 2047x1301
2047x1301
когда-нибудь и я что-то доделаю
Аноним 30/05/23 Втр 01:55:31 321623 60
>>321622
В прошлый раз была одна гусеница, теперь их нет вообще. Ты в обратную сторону работаешь что ли?
Аноним 30/05/23 Втр 01:58:13 321624 61
Аноним 30/05/23 Втр 10:29:27 321632 62
image.png 1785Кб, 1280x720
1280x720
>>321623
уменьшаю полигонаж
думаю вообще колеса сделать и намано
Аноним 30/05/23 Втр 16:09:59 321643 63
Безымянный1.png 1510Кб, 1920x1040
1920x1040
Делал когда-то давно, хуй знает зачем.
Пускай тут полежит.
Аноним 30/05/23 Втр 16:11:10 321644 64
0111.png 1597Кб, 1080x1080
1080x1080
Аноним 31/05/23 Срд 00:01:01 321653 65
StanleyKubrickP[...].webp 19Кб, 768x568
768x568
>>321644
а где процедурная кровища?
Аноним 31/05/23 Срд 09:22:04 321657 66
0001-0424.mp4 5432Кб, 966x1080, 00:00:17
966x1080
>>321467 (OP)
Закончил наконец. Делал с марта 22 года, а на самом деле еще с лета 2015. Тогда дропал из-за того что мак говно кривое и на нем нихуя не работало.
Аноним 31/05/23 Срд 09:58:23 321658 67
image.png 568Кб, 558x772
558x772
>>321657
Это собирательный образ инцелотян?
Аноним 31/05/23 Срд 10:33:56 321659 68
Screenshot 2023[...].png 633Кб, 698x729
698x729
>>321657
Вот этот сабсёрф у тебя какой-то ебейший просто. Будто у неё лампочка красная где-то во рту - не светятся так люди даже при закатном солнце. Вообще у тебя получилась не кожа, а софтскин или софттач, не знаю как правильно, материал, из которого пёзды искусственные делают.
Аноним 31/05/23 Срд 11:16:57 321660 69
>>321644
Начал гуглить этот паттерн и попал в кроличью нору математики для тайлинга.
Аноним 31/05/23 Срд 11:17:18 321661 70
>>321657
Очень круто, молодец.
Аноним 31/05/23 Срд 11:24:24 321663 71
Аноним 31/05/23 Срд 11:57:20 321666 72
>>321659
А вот на этом месте я пригорел, бомбанул и бросил. Я пытался ей косточку в носу сделать как мужику в прошлой работе, делал все по гайду, запекал эту карту SSS ебаную, но все равно просвечивает везде одинаково. Причем я дня три ебалася, перепиливал все с нуля но ничего просто yt работало, как это часто бывает в 3D. Освою мармозет и буду все запекать по-человечески.
печка это пока самое болезненное что я видел в блендере.
Аноним 31/05/23 Срд 11:57:51 321667 73
Аноним 31/05/23 Срд 12:57:42 321669 74
image.png 653Кб, 631x799
631x799
>>321657
Реалистично, жаль не красиво. А портрет можешь показать по которому делал, если очень похоже то увожение. А че губы отдельным мешем? Или Это не под анимацию?
Аноним 31/05/23 Срд 13:07:40 321670 75
>>321669
Это я не ту сетку показал. Это сетка волосков на лице. Сама голова одним мешем, конечно.

> А портрет можешь показать по которому делал
К сожалению нет. Но вот клип с этой тян
https://www.youtube.com/watch?v=vApKq6bMRow
Аноним 31/05/23 Срд 13:12:14 321671 76
>>321670
Фотку по которой портрет я в 2011 делал, если что, а видео 2019.
Аноним 31/05/23 Срд 13:25:31 321672 77
image.png 178Кб, 571x488
571x488
image.png 295Кб, 624x567
624x567
Чому сайклс дает такие артеыакты от шринкврапа а иви не дает?
Dodster !!+ZQBWZkqzA73IKkq 31/05/23 Срд 13:40:08 321674 78
геймдев.mp4 11578Кб, 850x480, 00:01:03
850x480
Аноним 31/05/23 Срд 13:42:39 321675 79
>>321674
> не делай хуйню
База. Надо делать хорошо, а плохо не надо.
Аноним 31/05/23 Срд 13:47:08 321676 80
я вообще физик.mp4 7816Кб, 850x480, 00:00:46
850x480
>>321675
тоже с это проиграл
а как понять что хуйня а что нет эти челики не рассказывают, потому что сами повезло сразу начать не делать хуйню
Аноним 31/05/23 Срд 13:49:23 321677 81
>>321674
>>321675
Я думаю он скорее имел ввиду что не надо распылять силы ан что попало.
Про что хорошо/плохо ты сам поймешь сравнивая свои работы с чужими.
Аноним 31/05/23 Срд 13:52:57 321678 82
>>321676
Бля, тоже на физфаке учился, на радиофизике, микраши кста самые опущенные были, хуже только радиотехники.
Аноним 31/05/23 Срд 13:54:50 321679 83
>>321677
а как ты поймёшь на что распылять силы? чтобы понять что тебе нравится, рисование, анимация, инвайромент, персонажка, оружие, материалы, вфикс и так далее, надо всё попробовать, а пока какую-то базу не освоишь, не поймёшь, ведь без базы по началу ничего не получается. а такие челики как он как будто сразу знают что хотят и просто долбят в этом направлении больше ни на что не отвлекаясь
Аноним 31/05/23 Срд 14:12:12 321680 84
>>321679
> надо всё попробовать
Тебе школа мозги покалечила, чел.

>а пока какую-то базу не освоишь
В триде база одна, топология, риг, текстуринг, шейдинг, материалы. И я делая портреты >>321659 могу медленно, но неплохо делать интерьеры или хард серфейс, например.
То что тебе нравятся спецеффекты. частицы и прочее "нарисуй мне множество" ты поймешь если у тебя IQ выше 130. Другим туда вход закрыт тупа.
Аноним 31/05/23 Срд 14:35:18 321681 85
>>321680
А ты вкатился куда-то? Просто конкретно вот это вот >>321657 ну очень далеко от того качества которое требует рынок.
Аноним 31/05/23 Срд 14:37:04 321682 86
Аноним 31/05/23 Срд 14:42:21 321683 87
>>321681
>которое требует рынок.
хуинок

Какой еще рынок требует фотореалистичные портреты? Где такой рынок находится?
>>321682
Спасибо за прогноз
Аноним 31/05/23 Срд 14:44:32 321684 88
>>321682
Ну так о чём тогда речь. Получается ты ничем серьезно пока не занимался. Если эта летающая голова это пока самое крутое что ты сделал в персонажке, то именно вкатываться тебе еще долго, пару лет минимум
Аноним 31/05/23 Срд 14:45:21 321685 89
>>321683
>Какой еще рынок требует фотореалистичные портреты? Где такой рынок находится?
То есть ты занимаешься тем на что в принципе спроса нет. Еще лучше.
А чо порвался то?
Аноним 31/05/23 Срд 14:57:32 321686 90
>>321683
>Какой еще рынок требует фотореалистичные портреты?
Тащемта VFX, хотя там наверно все фотосканят, но текстуринг шейдинг и риг все равно делать надо.
Аноним 31/05/23 Срд 15:11:24 321687 91
>>321685
>То есть ты занимаешься тем на что в принципе спроса нет. Еще лучше.
Ты даешь советы не зная на что спрос есть, а на что спроса нет. Хуево быть тобой.

>>321686
У меня там охуенный риг, по ролику же видно.
Аноним 31/05/23 Срд 15:16:29 321688 92
>>321687
Я тебе советов никаких не давал. Ты сам сказал что не знаешь где нужны фотореалистичные портреты.
А вот ты даёшь советы по вкату никуда не вкатившись.
Аноним 31/05/23 Срд 15:23:10 321689 93
>>321666
Просвет это же параметр subsurface или в чём проблема? Для кожи он должен быть очень маленьким, в духе 0.01. Помню когда лепестки цветов делал даже 0.03 было уже дофига, просвечивало их как чёрти что.
Аноним 31/05/23 Срд 15:24:47 321690 94
>>321672
Потому что иви более грубый растровый рендер, а циклы педантично все микро косяки отрисовывают. Ты чего не рад?
Аноним 31/05/23 Срд 15:38:43 321691 95
>>321688

А, значит тут ты просто пидел >>321681
Хорошо, прощаю.
Аноним 31/05/23 Срд 15:43:14 321692 96
Screenshot66.png 156Кб, 758x694
758x694
Screenshot67.png 1294Кб, 1147x1128
1147x1128
>>321689
У кожи он стоит 0.02.
Но дело в том что он неравномерный. Надо вереткс пейнтить чтоб кончик носа и уши просвечивали, а косточка носа нет. Блендер мои рисовашки проигнорировал. Пикрелейтед.
Причем на первом портрете такой проблемы не было. Пикрелейтед.
Аноним 31/05/23 Срд 15:48:26 321693 97
>>321676
>>321679
В контексте вопроса "как быстрее попасть в геймдев", ответ "сузить область, бросить туда все силы и вытянуть качество на приемлимое по рынку" - на удивление практичный. Причём этот метод не зависит от нравится и прочих плавающих факторов, в геймдев попадёшь если выдаёшь результат.
Другое дело что в связи с блендером стали совсем неинтересны игры, ведь между реалтаймом и пререндером пропасть, поэтому все эти децимейтнутые обмазанные дешёвыми фильтрами и халтурными методами модельки такое себе. Короче кроме общего артдирекшена в играх нечего ловить, а как с ним обстоят дела в современном конвеерном хламе и так известно.
Аноним 31/05/23 Срд 15:55:03 321694 98
>>321691
где ты там совет увидел? В глаза не долбись
Аноним 31/05/23 Срд 15:57:01 321695 99
>>321693
Сам чем на жизнь зарабатываешь?
Аноним 31/05/23 Срд 16:00:24 321696 100
>>321695
Другая профа, но там тоже фриленс... Ну и в целом 3D хорошо комбиться с кодингом или чем-то таким.
Аноним 31/05/23 Срд 16:17:32 321697 101
>>321692
О, дюк нюкем крутенький. Тоже твой?
Аноним 31/05/23 Срд 16:22:54 321698 102
Аноним 31/05/23 Срд 16:35:07 321699 103
>>321698
А, эта уродливая элементальаня залупа тоже твоя...
Аноним 31/05/23 Срд 16:35:34 321700 104
>>321699
*элементальная
Мышь классная, кстати.
Аноним 31/05/23 Срд 16:39:59 321701 105
>>321698
а какая в итоге цель? персонажка для игр? кино? почему только головы?
Аноним 31/05/23 Срд 16:42:11 321702 106
>>321698
А зачем везде добавлять this is my first blah-blah-blah
Типа чтобы не критиковали? Или чтобы наоборот только похвалили?
Мне правда интересно
Аноним 31/05/23 Срд 16:43:36 321703 107
>>321701
Он ебанутый, таких неадекватов никуда не берут, какой бы скилл у него не был, максимум аутсорс.
Аноним 31/05/23 Срд 16:54:36 321704 108
>>321703
>Он ебанутый
В чём выражается?
Аноним 31/05/23 Срд 16:54:44 321705 109
>>321702
Почему бы и нет? Не врет же.
Аноним 31/05/23 Срд 17:09:28 321706 110
>>321705
Я запрещаю что ли. Просто если это портфолио, то оче странно писать там что какая-то работа первая, да и зачем, к тому у него там они все первые лол
Аноним 31/05/23 Срд 17:26:05 321707 111
>>321704
Контент здесь выкладывает вместо того чтобы пиздеть на других
>>321701
>почему только головы?
Только две головы из 4 работ. Мужская и женская.
Аноним 31/05/23 Срд 17:48:53 321708 112
>>321707
да какая разница сколько голов, вопрос был в другом
Аноним 31/05/23 Срд 19:45:30 321711 113
image.png 6745Кб, 1920x3413
1920x3413
Вы неиронично спрашиваете у чела, который высирал это чуть-ли не год, заспамливая всю борду каждым своим пуком, что-то о работе?
Аноним 31/05/23 Срд 20:03:48 321713 114
>>321711
Лично мне похуй. Мвободное общение, пусть вниманиеблядствует. Челику надо выразиться.
Аноним 31/05/23 Срд 20:56:52 321719 115
>>321711
Как же тебе не печёт, что кто-то делом занят, лол.
Аноним 01/06/23 Чтв 01:49:20 321725 116
Создать кривую, в режиме редактирования уменьшить одну из ее точек до 0. Как теперь увеличить ее обратно? В параметрах нету свойства размера.
Аноним 01/06/23 Чтв 03:18:23 321727 117
>>321725
Alt-S? Не уверен, но попробуй.
Аноним 01/06/23 Чтв 16:08:06 321746 118
у Substience паинтера есть бесплатные аналоги или придётся пиратку качать?
Аноним 01/06/23 Чтв 16:26:35 321747 119
Аноним 01/06/23 Чтв 16:33:35 321748 120
>>321747
Бля.

Сейчас смотрю курс MadRabbit и перешёл на сабстиенс.
Аноним 01/06/23 Чтв 17:51:05 321751 121
>>321746
Есть, но я не помню
Аноним 01/06/23 Чтв 19:35:33 321754 122
>>321746
>или придётся пиратку качать
А сколько он в стиме сейчас стоит? Помню брал что-то за около тысячи всего.
Аноним 01/06/23 Чтв 20:58:33 321760 123
>>321754
2к был на распродаже. Но его больше не продают в ситме. Там какой-то Substance Stager.
Аноним 01/06/23 Чтв 21:11:56 321761 124
image.png 677Кб, 969x784
969x784
Аноним 01/06/23 Чтв 21:23:58 321762 125
Аноним 01/06/23 Чтв 21:26:07 321763 126
WTF.JPG 70Кб, 702x692
702x692
>>321761
Странно. А мне не выдает.
Аноним 01/06/23 Чтв 21:36:30 321765 127
>>321763
Оно не выдает, потому что у тебя регион Россия. Очевидно, что нужно его менять на какой-нибудь Казахстан.
Аноним 01/06/23 Чтв 21:37:22 321766 128
Аноним 01/06/23 Чтв 21:37:27 321767 129
Стикер 383Кб, 512x512
512x512
>>321763
> Странно. А мне не выдает.
> цены в рублях

Угадай, почему?
Ебать братишка почему еще не сменил регион?
Аноним 01/06/23 Чтв 21:45:18 321768 130
>>321676
Где посмотреть работы этого челика?
Аноним 01/06/23 Чтв 21:49:35 321769 131
>>321767
Я просто пропустил момент, когда санкционку из выдачи убрали. Раньше просто купить нельзя было.
Нет смысла менять. Все интересное мне и так продается.
Аноним 01/06/23 Чтв 21:52:32 321770 132
Аноним 01/06/23 Чтв 22:00:12 321771 133
>>321696
>3D хорошо комбиться с кодингом
Какие-то интерактивные 3Д инсталляции/визуализации?
Аноним 01/06/23 Чтв 22:52:39 321772 134
>>321771
Скорее о том, что для кодера 3D база легко и плавно осваивается, тем же кто с нуля всё осваивает придётся пройти через боль.
Аноним 01/06/23 Чтв 22:55:46 321773 135
>>321746
Блендер же, та же математика формочек вид в профиль.
Аноним 01/06/23 Чтв 23:00:57 321774 136
Аноним 01/06/23 Чтв 23:16:34 321775 137
>>321772
>Скорее о том, что для кодера 3D база легко и плавно осваивается
Но ведь научившись кнопкодавству максимумом будет моделинг машинок по чертежам. Для чего-то более серьёзного нужна еще куча художественных навыков, начиная чувством пропорций, заканчивая пониманием света. Для человека с нормальным общим уровнем компьютерной грамотности, эта часть будет в разы трудоемче и времязатратнее, чем научиться нажимать кнопки в 3д софте.
Так что чел, умеющий хоть как-то рисовать, будет в более выигрышной ситуации, чем кодомакака.
Аноним 01/06/23 Чтв 23:18:52 321776 138
Стикер 383Кб, 512x512
512x512
>>321769
> Нет смысла менять. Все интересное мне и так продается.
> хочу сабстенс
> не продается
Аноним 02/06/23 Птн 08:30:09 321779 139
Stirox5.jpg 239Кб, 2160x2160
2160x2160
Stirox4.jpg 320Кб, 3840x2160
3840x2160
Arakh.png 1233Кб, 1920x1080
1920x1080
>>321467 (OP)
Салам блендоры, на связи ваш нелюбимый охуенно крутой аниматор, продолжаю пилить свой очередной проект.
В этом месяце допилил жука рыцаря конкистадора с плёткой и павука. Обосрите чтоль по традиции.
Аноним 02/06/23 Птн 08:34:31 321780 140
IdleStorox1.gif 4651Кб, 512x512
512x512
IdleStorox2.gif 3007Кб, 512x512
512x512
IdleStorox3.gif 1766Кб, 512x512
512x512
>>321467 (OP)
Анимации для него я срисовал с гоблина надсмотрщика из War Of The Ring. Специально раскопал в интернете эту древнюю ртску и на одном дыхании прошёл набрал рефенсов.
Кстати очень примечательно как много хороших анимаций могли уместить в одной игре.
Аноним 02/06/23 Птн 08:45:20 321781 141
StiroxProgres.gif 11568Кб, 1024x1024
1024x1024
Screenshot1.jpg 80Кб, 1206x678
1206x678
Screenshot1.jpg 187Кб, 1212x1114
1212x1114
Screenshot5.jpg 127Кб, 1265x726
1265x726
>>321467 (OP)
На этот раз я специально поэтапно скринил прогресс работы, планирую сделать это привычкой, чтобы понимать на каких этапах происходят изменения.
Аноним 02/06/23 Птн 09:21:40 321782 142
accident.gif 314Кб, 220x165
220x165
Надо в шапке вести счётчик вкатившихся. Кто у нас кроме Гундосого есть?
Аноним 02/06/23 Птн 09:54:13 321783 143
image.png 18Кб, 445x509
445x509
image.png 83Кб, 1124x698
1124x698
Анон, хочу сделать вот такую штуку как на первом скрине, что бы объект 1 можно было по мешам разнести на некоторое расстояние друг от друга(объект 2) при этом что бы меши оставались 1 объектом не зависимо от того из скольки мешей состоит объект, ну и регулировать это дело, типо разнес-собрал. Хочу это сделать через геоноды, знаний в этом не особо попробовал погуглить но слишком много инфы обще о том что это за зверь неоноды и общего, хз скок потрать времени можно на поиск этого добра, скрин 2 вроде как по логике должно это быть так , но это я так думаю, но оно не работвет, где я не прав?
Аноним 02/06/23 Птн 09:56:19 321784 144
image.png 105Кб, 1773x580
1773x580
>>321783
Вот так тоже не работает
Аноним 02/06/23 Птн 10:26:48 321785 145
Screenshot2023-[...].jpg 493Кб, 2400x1080
2400x1080
IMG202306021014[...].jpg 328Кб, 918x1288
918x1288
Screenshot2023-[...].jpg 308Кб, 2400x1080
2400x1080
>>321770
Он правда крутой концептер? По-моему, просто нагромождение пятен рисует в стиле нейросетей, как такое моделить?
Аноним 02/06/23 Птн 10:42:05 321786 146
>>321785
Я о нём от другого художника узнал, который 9 лет работал у близов, он хвалил Соляева. Я сам не художник, но скорее поверю другому художнику, чем ноунейму из коментов на ютубе. Кстати, Соляев активно юзает нейросетки в работе, а в индустрию как художник он вкатился еще 20 лет назад.
Аноним 02/06/23 Птн 11:45:36 321787 147
>>321775
Так их и без кодинга не будет... Но вдобавок ещё сверху гору технической информации придётся освоить по всем направлениям.
Аноним 02/06/23 Птн 11:51:09 321788 148
>>321787
И да есть как раз знакомый профи художник который в свободное время блендер пробует освоить как подспорье. И там видно что художественные скилы в 3D совсем не решают, оно слишком завязано на матан и понимание параметров, другая парадигма мышления.
Аноним 02/06/23 Птн 12:04:37 321789 149
>>321779
>>321780
>>321781
По моделям в целом прикольно, особенно сочно в сел-шейдинге.

На пауке спекуляр лучше в 0 убрать, чтоб он пластиком не отдавал.

Ну и экономия для поликов у тебя странная. На крупных жвалах в три полика съэкономил, а на маленьких сочленениях лап зачем-то по паре лишних лупов накинул.

Лучше накинь по лупу на каждый сегмент лап, а те же пару лупов с сочленений убери, но чуть-чуть по нормалям их надуй. Тогда и сетка будет выглядеть равномерней, и силуэт лап станет интересней простых трубок.

По анимациям у тебя стабильно ниже среднего. Между позингом и блокингом где-то стопарятся и готовыми не выглядят.
Аноним 02/06/23 Птн 12:36:58 321791 150
>>321782
Димка >>321698 ака шиз-катышек.

Гундосый похоже свинтил отсюда (и правильно сделал)
Аноним 02/06/23 Птн 12:40:54 321792 151
>>321791
Лол, сестроеб типа вкатился?
Аноним 02/06/23 Птн 12:44:47 321793 152
>>321792
Ну ты уточняй тогда, куда вкатился. Я думал ты про блендер и итт тренд.
Аноним 02/06/23 Птн 12:45:08 321795 153
рендерщики.mp4 14623Кб, 850x480, 00:01:16
850x480
>>321775
>Для чего-то более серьёзного нужна еще куча художественных навыков, начиная чувством пропорций, заканчивая пониманием света.
>Так что чел, умеющий хоть как-то рисовать, будет в более выигрышной ситуации, чем кодомакака.
Ну это база. Много раз видел когда челики с художественной базой но нули в 3Д чуть ли не сразу начинали неплохо скульптить, моделить и делать интересные рендеры, тогда как всякие айтишники и через год какую-то хуету делали
Я поэтому параллельно увлекся фотографией и вообще много контента на тему искусства в общем смотрю.
3дешники-принтеры со временем станут не нужны. Уже много концептеров которые сразу накидывают концепт в 3д. А уметь что-то придумать и сделать красиво это не кнопочки в блендере научиться нажимать.
Аноним 02/06/23 Птн 13:00:00 321796 154
>>321793
Вкатился в работу за деньги
Аноним 02/06/23 Птн 13:43:10 321800 155
>>321796
В работу за деньги в блендере. А он пишет, что еще не вкатился >>321682
Аноним 02/06/23 Птн 13:53:17 321801 156
>>321789
>Ну и экономия для поликов у тебя странная.
Из-за ригинга, там где активно придётся сгибать модель я увеличиваю полигонаж, чтобы сетку не корёжило.
Аноним 02/06/23 Птн 14:09:16 321802 157
>>321795
Вот только в реальности всё наоборот. Лучше всего делают всякие замороченные на технических мелочах. Тогда как артисты рисующие душой банально не умеют ничего за пределами самых простых методов, то есть не умеют пользоваться 90% возможностями 3D.
Аноним 02/06/23 Птн 14:14:48 321803 158
>>321802
>>321795
Хуйню какую то обсуждаете, если честно. Все индивидуально и смотря кто на что задрочен и как сложен.
Аноним 02/06/23 Птн 14:17:51 321804 159
>>321802
А я где не в реальности живу? О каких технических мелочах речь? Какие еще артисты рисующие душой? Ты что несёшь? Мне кажется ты сам еще ничего не сделал и с дивана рассуждаешь.
Аноним 02/06/23 Птн 14:20:36 321805 160
>>321776
Я не хочу. Просто любопытно стало.
Аноним 02/06/23 Птн 14:52:39 321807 161
>>321803
художники задрочены и сложены делать красивую картинку
айтишник задрочит тратить время на всякую техническую хуйню которая второстепенна для получения красивой картинки. будет 70% времени сетку оптимизировать kek
Аноним 02/06/23 Птн 14:54:39 321808 162
>>321799
Бля она что бомжиха? Денег на новые колготки нет? Еба
Аноним 02/06/23 Птн 15:10:50 321809 163
>>321808
да. помоги девочке донатиком
Аноним 02/06/23 Птн 15:14:45 321810 164
>>321807
> будет 70% времени сетку оптимизировать kek
Лел
Аноним 02/06/23 Птн 15:20:57 321812 165
>>321807
Хуйню пишешь, к реальности вообще никакого отношения не имеющую.
Аноним 02/06/23 Птн 15:21:29 321813 166
>>321812
Хуйню пишешь, к реальности вообще никакого отношения не имеющую.
Аноним 02/06/23 Птн 17:35:38 321817 167
>>321807
>будет 70% времени сетку оптимизировать kek
А ты как думал, малыш. Вон в мобилках каждый полигон считают и лишнюю операцию в шейдере. А ещё есть нинтенда которая ебёт весь игровой рынок лучшей реализацией физики. А есть всякие замороченные на структуре симуляций и объектов челики которые делают обалденнейшую атмосферу, леса, горы и т.д. для процедурного левелдизайна в рейлтайме, или просто те кто рендерят шикарные анимации космоса в 8к благодаря знанию всей этой "ненужной" физики.
Это всё наивнейшие представления дураков не вылезших с казуального уровня будто в 3D можно что-то сделать действительно классное не зная как вся система работает филигранно.
Аноним 02/06/23 Птн 18:21:31 321818 168
>>321799
>Я заметил что люди, которые ничего не добились в жизни начинают проявлять нездоровый интерес к политике и истории
Мне 3000 за эту лекцию заплатили и я преподом истории в университете работал. интерес к истории у меня совершенно здоровый.
Аноним 02/06/23 Птн 19:13:57 321819 169
image.png 660Кб, 1203x795
1203x795
Когда пускаешь волосы по мешу, как можно внутри заполнить, чтобы меньше просвета было?
Аноним 02/06/23 Птн 20:55:29 321821 170
Аноним 02/06/23 Птн 21:34:00 321822 171
>>321818
>интерес к истории у меня совершенно здоровый
Ты учитель истории в школе?
Аноним 02/06/23 Птн 22:50:09 321826 172
изображение.png 884Кб, 1280x720
1280x720
Есть ли способ заменить сабстенс пеинтер внутри блендера хотя бы частично? Сижу с ноута с линуксом, поэтому не могу использовать сабстенс.
Пробовал использовать стенсил браш. Делать текстуры получается, но через стенсил это долго и тяжело.
Аноним 02/06/23 Птн 23:09:24 321827 173
eZETx5F.png 180Кб, 800x698
800x698
>>321826
Тоже думал использовать блендер для текстурирования в каких-то простых моделях, но быстро эту затею бросил из-за уёбищной бесконечной глубины кисти, по сути ты рисуешь по вьюпорту как по 2д изображению.
Аноним 02/06/23 Птн 23:12:49 321828 174
>>321826
так поставь винду
Аноним 02/06/23 Птн 23:26:33 321829 175
>>321827
>о сути ты рисуешь по вьюпорту как по 2д изображению
через модификатор маск можно попробовать скрывать полигоны
странно что в блендере текстур пеинт сделан настолько наотъебись
>>321828
пока нет возможности, как появится доступ к пк пересяду на винду
Аноним 02/06/23 Птн 23:44:51 321830 176
>>321829
копи ноут с виндой
Аноним 03/06/23 Суб 00:53:26 321832 177
image.png 949Кб, 1280x1080
1280x1080
>>321831
Так он даже близко не вышел на тот уровень который сейчас требует рынок. Я вообще не понимаю куда он метит. Летающие головы никому не нужны. Если это фигурки под 3д печать, ему дашь заказ замоделить пикрл, он его и за месяц не сделает, тем более в блендере.
Аноним 03/06/23 Суб 01:12:32 321833 178
Аноним 03/06/23 Суб 03:57:14 321834 179
image.png 702Кб, 1206x773
1206x773
Мужики, приветствую.

Кто-нибудь может посоветовать как в блендере можно без относительной мозгоебли снизить количество сечений на цилиндре?
Делаю лоупольку из хайполи версии и тут встал вопрос как говорится.
Можно конечно просто создать новый цилиндр и натягивать его на хайполи, но мб есть какие-то другие варианты?

Буду благодарен, спасибо
Аноним 03/06/23 Суб 04:19:56 321835 180
>>321834
p.s через чекер десилекст не вариант, не работает как нужно и из всех выделяет только одно сечение по какой-то причине
Аноним 03/06/23 Суб 08:49:18 321839 181
>>321832
Хз, ну курс по скульпту этот историк осилил, с которого мужик, теперь нада ему за пару лет осилить в подготовку к печати и будет бабло сшибать. Не удивлюсь если он ещё и курсы начнет продавать, ВК куча говна курсов где делают всратость похуже домика кайно и тыщ по 5-6 уходит, а ему как историку не сложно будет рассказать охуительные историй о доходе в 50к за неделю на одной модели. Так что ждём очередного тридэ монстра
Аноним 03/06/23 Суб 12:20:12 321843 182
>>321834
Если для этого нет специальной кнопки о которой я не знаю, то:
Выдели грань
Выдели шифтом грань через одну
Нажми и удерживай Ctrl, Shift и Num+
Потом Select -> Select Loops -> Edge loops
Жми Del -> диссолвь грани
Смыть повторить.
Аноним 03/06/23 Суб 12:28:30 321844 183
>>321832
Китайцы замоделят, не боись.
Аноним 03/06/23 Суб 12:29:25 321845 184
Аноним 03/06/23 Суб 13:49:56 321846 185
>>321839
>Хз, ну курс по скульпту этот историк осилил
Не знаю чо за курс, вижу пару летающих голов и странную мышь. Да и какой серьезный скульпт в блендере.
>за пару лет осилить в подготовку к печати
Не знаю что ты там пару лет собрался осиливать, это не rocket science
А вот анатомию как раз пару лет осиливать, но может он её уже знает, хотя по скульптам не видно
Аноним 03/06/23 Суб 15:22:27 321847 186
iebalrotsestroe[...].mp4 592Кб, 628x694, 00:00:13
628x694
>>321834
А ты как дума, что оно 1 кнопкой жмякается -делается?
Аноним 03/06/23 Суб 18:18:34 321850 187
>>321830
>>321833
То есть нормально делать текстуры внутри блендера нельзя и остаётся только винда или ебля с вайном?
Аноним 03/06/23 Суб 19:05:28 321851 188
>>321850
Я тебе так скажу, даже сам блендер лучше работает под виндой чем линукс
мимо gnu адепт
Аноним 03/06/23 Суб 20:53:15 321858 189
asfaf.png 477Кб, 720x720
720x720
>>321851
>сам блендер лучше работает под виндой
Это неудиветельно.
Проблема всё равно в функционале блендера. Даже в UE5 есть инструменты заменяющие сабстенс.

Вот грязь и декали навешанные на коробку через стенсил браш.
Аноним 03/06/23 Суб 21:20:09 321860 190
Screenshot81.png 1898Кб, 2508x971
2508x971
>>321832
>Летающие головы
Не пизди, нет у меня в портфеле летающих голов
Учи мемы чтобы не быть лалкой блядь

>>321839
> ну курс по скульпту этот историк осилил
И автор курса мои работы записал в лучшие

>Не удивлюсь если он ещё и курсы начнет продавать
Никогда блядь. Почкование в педагоги это чума профессии. Я как раз про это диссер писал. Доход с кастрюль есть, обманывать людей мне незачем.

Я вообще считаю что курсы должны вести только работодатели.

>>321846
>вижу пару летающих голов
Уче мемы блядь. Летающая голова это голова без шеи. А там плечевой портрет, даун ты ебливый блядь.
Аноним 03/06/23 Суб 21:27:45 321861 191
>>321860
>Уче мемы блядь. Летающая голова это голова без шеи.
Это ты сам придумал. От того, что ты добавил кривую шею и тряпки, это не перестает быть летающей головой. Мимо
Аноним 03/06/23 Суб 21:43:57 321863 192
Аноним 03/06/23 Суб 21:50:36 321864 193
>>321863
В жопу она тебе летит. Речь о том, что одна башка (даже не бюст по сиськи) не несет никакой нагрузки. Это просто летающая, блядь, бошка. То, что ты с, сука, пикабу какой-то пост принес, не делает тобою сказаное истиной.
https://render.ru/ru/gallery/artwork/225303
https://render.ru/ru/gallery/artwork/187308
https://www.artstation.com/artwork/YBJD66
https://www.artstation.com/artwork/lDGlWz

Ты, агрессивная чушка, опять себе придумаваешь отмазки чтобы казаться лучше, чем есть на самом деле. Пошел нахуй.

Призываю всех игнорировать этого долбаеба. Он очевидно тут просто кормится.
Аноним 03/06/23 Суб 22:04:16 321865 194
>>321864
Ну делает он херню, ну и пусть делает. Похуй.
Аноним 03/06/23 Суб 22:17:09 321866 195
Screenshot87.png 851Кб, 733x797
733x797
>>321864
Ты не заметил что у моих моделей туловище есть? Не заметил? Выпей спермы, дегенерат ебаный. Ты только что провалил тест на IQ и должен ходить в коррекционный класс для даунов.
Аноним 03/06/23 Суб 22:22:45 321867 196
>>321866
А У НЕГО ПИСИК ЕСТЬ? А СИСИК?
03/06/23 Суб 22:24:20 321868 197
изображение.png 556Кб, 732x826
732x826
Аноним 03/06/23 Суб 22:29:02 321869 198
Аноним 03/06/23 Суб 22:57:48 321873 199
>>321866
В чем прикол проебывать столько усилий на нечто не то что бы уродливое, но банально некрасивое, эстетически непривлекательное, серое?
Почему не сделать красивую женщину? Неужели приятно открывать блендер и ковырять эти полигоны?
Аноним 03/06/23 Суб 23:14:53 321875 200
ебать ты чмошник
Баба снаружи, баба внутри.
Аноним 03/06/23 Суб 23:22:33 321877 201
>>321866
>Ты не заметил что у моих моделей туловище есть
Это не туловище. Это хуевая тряпка даже без нормальных складок. Это не делает твои "работы" нелетающими головами.
Аноним 03/06/23 Суб 23:24:43 321878 202
image.png 554Кб, 1280x720
1280x720
image.png 268Кб, 640x360
640x360
image.png 70Кб, 572x445
572x445
>>321866
Осло в очередной раз проиграл с твоей всратой шеей, которой ты так гордишься.
Аноним 03/06/23 Суб 23:28:16 321880 203
>>321858
>заменяющие сабстенс
В анреале можно текстурировать как в сабстансе?

Мимо по ковырялся пару раз в анриале и пека чуть не отъехал.
Аноним 03/06/23 Суб 23:28:50 321881 204
image.png 298Кб, 780x773
780x773
Аноним 04/06/23 Вск 01:15:53 321887 205
>>321880
>В анреале можно текстурировать как в сабстансе?
Полностью не, но там в разы легче смешивать материалы и добавлять декали.
>по ковырялся пару раз в анриале и пека чуть не отъехал
какие спеки пк?
Dodster !!+ZQBWZkqzA73IKkq 04/06/23 Вск 02:24:02 321888 206
2023-06-0402-23[...].png 2231Кб, 2556x1388
2556x1388
пиздос
хз куда еще упрощать
Аноним 04/06/23 Вск 02:24:47 321889 207
>>321873
быт определяет сознание
Аноним 04/06/23 Вск 02:29:00 321890 208
be consistently[...].mp4 25769Кб, 1280x720, 00:01:02
1280x720
>>321860
Если ты рили хочешь попасть в индустрию, советую подтянуть софтскиллы.
Аноним 04/06/23 Вск 02:37:32 321891 209
Dodster !!+ZQBWZkqzA73IKkq 04/06/23 Вск 04:19:20 321892 210
>>321888
пиздос
как один запечь это я понял
а как все 64 запечь 😐
а там потом еще надо scew нарисовать на каждом 😐
Аноним 04/06/23 Вск 09:17:45 321899 211
>>321887
>какие спеки пк?
msi ge 70 2pe apache pro
Аноним 04/06/23 Вск 09:23:56 321900 212
>>321860
> ну курс по скульпту этот историк осилил
> И автор курса мои работы записал в лучшие
Ну это хорошо конечно, только это работы по курсу, пусть хорошая, пусть лучшая из всех, но это работа по курсу, это говорит о том что ты можешь хорошо повторять, . но если вспомнить о том сколько ты срал в тредах о том как у тебя не получается, а своих хороших моделей у тебя сколько? Хотя на артстанции гундоса какой-то кал собачий и хз как он с ним куда-то там устроился, хотя скорее из-за стримов или ещё какой ебалы но явно не через портфель станции.
Аноним 04/06/23 Вск 09:24:46 321901 213
>>321892
Запеки 1, потом дублируй
Аноним 04/06/23 Вск 09:38:25 321902 214
>>321900
>а своих хороших моделей у тебя сколько
Все 4 модели мои. В курсе было совсем другое мужское лицо и не было женского.

>Хотя на артстанции гундоса какой-то кал собачий и хз как он с ним куда-то там устроился
Ты судишь трудоустройство по неким топам индустрии, которые от 100К зелени в год получают во всяких нати догсах. Тот о ком ты говоришь вроде 1500-2000 в месяц получает, живя заграницей.
Аноним 04/06/23 Вск 10:27:36 321905 215
>>321888
Ты че ебанутый? Тебе одно звено нужно было развернуть нормально, а остальные просто продублировать. И то это под сабдив если делать.
Если для игр, то вообще на плоскость запечь просто, а выступы отдельными плоскостями поверх.
04/06/23 Вск 12:15:24 321907 216
Аноним 04/06/23 Вск 13:32:07 321908 217
>>321901
>>321905
а каких потом красить чтобы они все не выглядели одинокого?
Аноним 04/06/23 Вск 13:42:32 321910 218
>>321908
Ну придумай что то, спраси у анонов на дваче
Аноним 04/06/23 Вск 13:46:27 321911 219
image.png 17Кб, 621x495
621x495
Как это лучше реализовать: есть модель, под запекание, если детали пересекаются то лезут артефакты, если раздвинуть то артефактов много, это можно сделать либо в бендере либо в марме, как собственно это лучше реализовать, что бы меньше было рукоблудства? Аддоны может какие или скрипты-костыли?
Аноним 04/06/23 Вск 16:19:17 321917 220
Аноны, а почему сначала делается lowpoly модель, а потом из нее делают highpoly? Разве не проще сначала сделать lowpoly, а потом с помощью сабдива добавить детали?
Аноним 04/06/23 Вск 17:00:59 321918 221
>>321917
Че? Ты там ничего не перепутал?
По разному делают, в разном порядке. Некоторые тупо не умеют в сабдив. Или в нем нет необходимости. Алсо часто, чтобы попасть в бюджет, приходится сильно говнить лоуполи и потом из нее так просто хайполи не сделать. Так зачем делать двойную работу?
Аноним 04/06/23 Вск 17:03:31 321919 222
>>321917
Ты какую-то хуйню сказанул.
Делают сначала хайполи, так как на ней есть детали, которых в лоуполи в принципе нет. Типа если ты накинешь сабдив на лоуполи, то у тебя не будет нормальной геометрии под сабдив в таких местах. И в целом, если делать для игр, то там может использоваться топология, которая в принципе нормально не засабдивится.
Аноним 04/06/23 Вск 17:05:08 321920 223
image.png 112Кб, 1140x859
1140x859
>>321917
Потому что в большинстве случаев получается так как на скрине, хп меньше чем лп и при запекании будут всратости, а если ты хочешь из лп делать хп то нужно учитывать все фасочки хуясочки на которые ты будешь накатывать бэвел вейт, например последний варик хорошо показан на курсе кайно гейм дев, но это скорее исключение нежели практика, чаще хп делают потом лп, попробуй сам и модельке на 2 третьей сам поимешь
04/06/23 Вск 20:09:52 321928 224
>>321866
Пчел это обычная модель человека, причем выглядит как пластилиновая, и как тебе правильно сказали >>321878
, с хуевой осанкой

Ладно бы ты просто постил картинки в тред, ладно бы это была твоя первая работа, но ты так кичишься своей работой и с таким потоком говна реагируешь на любую критику, что тебе въебать охота

Каждый такой додик как ты делает одну работу полгода, засирает все треды скринами, задает уйму базовых вопросов по простым вещам, а потом исходит на говно, когда его критикуют

Я понял, что ты начинающий вкатун, но со своей хуйней съеби пожалуйста обратно в /б/б
Аноним 04/06/23 Вск 20:12:17 321929 225
>>321873
Двачую этого, чел просто получился некрасивый

Как в редакторах типа makehuman, только он проебал на эту модель месяцы, пока кто-то может сделать тот же результат за минуту
Аноним 04/06/23 Вск 20:14:33 321931 226
>>321888
>>321892

Пиздос, про оптимизацию развертки и оверлаппинг мы не слышали?

>>321908

Сделай 3-5 уникальных вариантов звений и продублируй их в случайном порядке
Аноним 04/06/23 Вск 20:23:55 321932 227
>>321929
Цель была сделать реального человека, а не абы кого. И он с ней справился. Прост оригинал не очень красивый, но щито поделать.
Аноним 04/06/23 Вск 21:14:04 321933 228
1.PNG 653Кб, 893x807
893x807
2.PNG 457Кб, 614x605
614x605
3.png 2562Кб, 1920x1080
1920x1080
4.PNG 822Кб, 736x850
736x850
После долгой работы с рыцаршей, на расслабоне, за три вечера слепил лягушонка. Моя первая работа на новом ноуте
Аноним 04/06/23 Вск 21:23:18 321935 229
Screenshot92.png 975Кб, 888x540
888x540
>>321928
> выглядит как пластилиновая
Это вьюпорт, даун, ты не имеешь права судить материалы по вьюпорту. Убери нахуй руки от клавиатуры и не пиши здесь больше.

>пластилиновая
Охуительно похож еблядь.
Аноним 04/06/23 Вск 21:50:38 321938 230
>>321935
>Это вьюпорт, даун, ты не имеешь права судить материалы по вьюпорту. Убери нахуй руки от клавиатуры и не пиши здесь больше.

> эта не палучилась гавно а праграма так паказывает

Долбоеб во-первых мы видели твои рендеры во-вторых даже со скидкой на материалы, говно
Аноним 05/06/23 Пнд 02:36:27 321941 231
>>321933
Мне понравился лягушонок
Аноним 05/06/23 Пнд 03:54:39 321943 232
Аноним 05/06/23 Пнд 03:56:13 321944 233
>>321943
Я хотел сказать отличная работа!
Аноним 05/06/23 Пнд 10:47:02 321948 234
>>321928
Опять камушек исходит на пену, чтобы ни дай бог релейтед не постили. До тебя не дошло, что болтуны как раз здесь не нужны? Съеби в ужасе.
Аноним 05/06/23 Пнд 13:53:46 321955 235
Да уж блять, Гундос по сравнению с этим шизом просто адекват со скилами на сеньере помидоре.
Аноним 05/06/23 Пнд 15:27:41 321960 236
image.png 15Кб, 292x617
292x617
Сап. Есть ли какой-то способ копировать штуки в рамках одного меша. К примеру я вот сделал кубик и как-то его деформировал. И теперь хочу повторить эту деформацию на этом же месте но чуть ниже.
Аноним 05/06/23 Пнд 16:40:56 321964 237
>>321948
У криворучки не горит, твердо и четко
Аноним 05/06/23 Пнд 18:02:32 321965 238
>>321960
В Hard ops можно отзеркалить по горизонтали, если тебе надо просто эту штуку перести вниз. Иначе - отрежь нижнюю часть до нужного места, скопируй часть с утолщением и перенеси, а потом снова срасти их вместе.
Аноним 05/06/23 Пнд 19:17:13 321974 239
Dodster !!+ZQBWZkqzA73IKkq 05/06/23 Пнд 23:33:55 321986 240
2023-06-0523-26[...].png 1169Кб, 1685x1324
1685x1324
2023-06-0523-26[...].png 823Кб, 1688x1325
1688x1325
2023-06-0523-26[...].png 1423Кб, 1685x1325
1685x1325
Наконец-то запёк
Где-то 80% времени занимает переделка всякой мелочёвки и исправление мелких косяков. Это очень нудно и муторно, поэтому у меня такие штуки растягиваются надолго
Теперь можно текстурить. Надеюсь, ничего больше не вылезет
Аноним 06/06/23 Втр 01:32:47 321987 241
>>321986
>Наконец-то запёк
Чета нихуя разницы не видно.

>Где-то 80% времени занимает переделка всякой мелочёвки и исправление мелких косяков. Это очень нудно и муторно, поэтому у меня такие штуки растягиваются надолго
будешь одно звено гусли копировать месяц?
Аноним 06/06/23 Втр 08:17:04 321993 242
>>321986
Фасочки бы крупнее сделать. Тут и правда от лп тяжело отличить
Аноним 06/06/23 Втр 09:22:19 321995 243
>>321993
Да, надо бы по крупнее. В следующий раз уже ☹️ Работа с хп в блендере это ужас.
Аноним 06/06/23 Втр 10:19:26 321998 244
Аноним 06/06/23 Втр 12:32:45 321999 245
>>321998
Потому что так как он делает, делают не многие, я разве что видел концептеров оружия, собственно и тутор где про этот метод про оружие (Industry Ready Weapon & Attachment Creation for Video Games), но анон как всегда не ищет легких путей...
Аноним 06/06/23 Втр 12:34:04 322000 246
>>321998
Тому что я хайполи делал через ремешер. Какие-то правки и тягания туда-сюда это оче долго. В следующий раз через зебру буду делать
Аноним 06/06/23 Втр 12:35:30 322001 247
>>322000
А мог бы просто бевел накинуть на эти кубы и цилиндры.
Аноним 06/06/23 Втр 12:36:31 322002 248
Снимок.PNG 230Кб, 992x783
992x783
Чет я полный еблан. Забросил блендер на 2 года, и забыл как фиксить такое говно
Аноним 06/06/23 Втр 12:44:43 322003 249
Аноним 06/06/23 Втр 12:48:09 322004 250
Аноним 06/06/23 Втр 13:24:29 322005 251
image.png 407Кб, 471x576
471x576
Пацаны, после лягухи набрался сил и готов слепить новую девочку. Хочу сделать супергероиню. Кого посоветуете не из попсы? Или лучше свою оригинальную придумать?
Аноним 06/06/23 Втр 13:38:24 322010 252
>>322005
Сделай сестру сестроеба, но нормальную а не как у него.
Аноним 06/06/23 Втр 13:45:26 322011 253
>>322010
Я редко в треде сижу. Скинь хоть картинку чё за сестроёб.
Аноним 06/06/23 Втр 13:48:12 322012 254
>>322005
Делай пик. Очень горячая
Аноним 06/06/23 Втр 14:07:00 322013 255
>>322002
Нормали - рекулькулейт аутсайд? Иначе не понимаю, что не так.
Аноним 06/06/23 Втр 15:16:00 322014 256
image.png 645Кб, 1746x1688
1746x1688
Засоветуйте, как сделать чтоб крылья ракеты приподнимались при анимации?
Смысл такой чтоб они это делали синхронно группой, это нужен какой то скелет прикручивать?
Аноним 06/06/23 Втр 15:59:04 322015 257
У меня такая фобия есть, я боюсь что я сделаю свою 3д, а потом какой-нибудь мудак на хайскилле на изи воспроизведет мою модель и сделает ее лучше. А я как бы лох.
У кого сейм?
Аноним 06/06/23 Втр 16:50:07 322017 258
>>321986
>Где-то 80% времени занимает переделка всякой мелочёвки и исправление мелких косяков
Такую ебонь в мойке за пару часов с нуля можно сделать, нахуя ты ебался в блендере?
Аноним 06/06/23 Втр 16:57:21 322018 259
>>322017
Отстал от жизни. Теперь модно Пластисити.
Аноним 06/06/23 Втр 17:03:24 322020 260
>>322018
> Пластисити
Блевотня же соевая, мойка пизже, тем более v5 вышел
Аноним 06/06/23 Втр 17:03:53 322021 261
>>322018
> Пластисити.
Бля эти пидоры я так понимаю бетку залочили? у меня не работает, даже после перестановки, теперь только крякнутую иксать?
Аноним 06/06/23 Втр 18:17:31 322024 262
изображение.png 148Кб, 1198x427
1198x427
>>322004
>>322013
Бевел словно гнет нормаль на месте эдж лупа без бевела. Судя по цвету - нормали ок, рекалк не помогает
Аноним 06/06/23 Втр 18:29:27 322025 263
>>322024
Ну так удали бевел если он тебе мешает
Аноним 06/06/23 Втр 18:44:27 322026 264
image.png 538Кб, 1422x919
1422x919
Поебался примерно 25 часов с этой хайполиной
Потом посмотрел как в каде делают похожее за пару часов и охуеть как разочаровался в себе
Есть ли вообще смысл для начинающего хардсерфейс-червя юзать блендер именно для моделинга? Мб сразу на кад переучиваться и покупать пластисити?
Аноним 06/06/23 Втр 18:47:30 322027 265
>>322024
чекни даблы, попробуй флаттен
Аноним 06/06/23 Втр 18:47:50 322028 266
>>322026
Такую хуйню в зебре давно делают.
Аноним 06/06/23 Втр 18:55:35 322030 267
image.png 3378Кб, 3912x2236
3912x2236
>>322026
> Мб сразу на кад переучиваться и покупать пластисити?
С добрым утром епта, уже как лет пять весь хардсюрфейс делают в КАДах кто по умней. Пластисити говно моченное с урезанным функционалом, МОЙ3Д топчик.
Аноним 06/06/23 Втр 19:03:23 322031 268
>>322030
Я первую модельку сделал в марте, ничего не знаю толком еще о мире 3д
На рутрекере только v4 лежит, пятую только покупать?
Аноним 06/06/23 Втр 19:22:24 322032 269
>>322031
>v4 лежит
Ну норм у меня такая же, пятую пока не взломали.
Аноним 06/06/23 Втр 20:25:33 322034 270
>>322032
слышь, гуру.
я а какой смысл тогда в блендере теперь нахуй?
хардсерфис - кад
органика - зебра
запекание - марма
текстуринг - сабстнс
рендр - марма\ анриал
где блендер?
Аноним 06/06/23 Втр 20:43:53 322035 271
>>322034
>запекание и текстуринг - сабстнс
исправлено
Аноним 06/06/23 Втр 20:51:52 322036 272
>>322034
Эти вопросы позникают только у тех кто ещё целиком сцены не делал. Как только дорастают до уровня сцены становится очевидно - только блендер, универсальность для генералиста мастхев. А вся эта возня с идеальными болтами для додиков не творческих.
Аноним 06/06/23 Втр 20:57:22 322037 273
>>322036
>Как только дорастают до уровня сцены становится очевидно - только блендер, универсальность для генералиста мастхев.
Это решение для мамкиных хоббистов. В индустрии это канает только для энвирщиков. Какие сцены у персонажника или вфхера, или аниматора и т.д.?
"Творчество" оставим шизам, у которых в 90% случаев выходит кринж. Остальные 10 для челиков с художественной базой.
Аноним 06/06/23 Втр 21:06:40 322038 274
>>322026
Ну в блендере ты можешь делать наброски концепты всякие. Обычно в кадах делают саму модель потом в зебре допиливают хайполи там фасовки всякие, а в блендере ретопают. Но тут нужно учитывать личные предпочтения, различные методы и техники. Вот ты же когда например суп готовишь ты не ограничивает себя тем что суп ты будешь готовить исключительно ограничив себя только сковородой и ножом, так и тут, юзай то что тебе позволяет комфортно решить твои задачи.
Аноним 06/06/23 Втр 21:07:27 322039 275
>>322034
Ретопологию ты в школе погулял?
Аноним 06/06/23 Втр 21:22:13 322040 276
>>322039
- топоган.
еше я забыл упомянуть развертку - ризом.
Аноним 06/06/23 Втр 21:24:38 322041 277
>>322026
Если ты собираешься этим зарабатывать, то тебе всё нужно знать и уметь. КАД это просто дополнительный базовый скилл которым надо овладеть.
Аноним 06/06/23 Втр 21:27:46 322042 278
>>322034
>запекание - марма
>текстуринг - сабстнс
текстуринг - марма

>>322037
Блендер всегда был для мамкиных хоббистов и творческих шизов и челиков с худ. базой кто и в майнкрафте сделает статую Давида
Ты походу сам себе что-то придумал, сам порвался
Аноним 06/06/23 Втр 21:38:47 322043 279
>>322042
>Ты походу сам себе что-то придумал, сам порвался
Челик спросил, зачем нужен блендер. Ты в ответ заявил, мол такой вопрос может возникать только у тех, кто не делал сцены. Этими словами ты явно выразил, что вот опытные челы только в блендере могут работать, мол он универсальный дохуя.
>Как только дорастают до уровня сцены становится очевидно - только блендер
Или что тогда в твоем высказывании имелось в виду под дорастать?
Аноним 06/06/23 Втр 21:39:04 322044 280
168607645860423[...].jpg 43Кб, 833x862
833x862
Привет анончики. Помогите с решением задачи. Мне нужно добавить в материал текстуру фото, которое надо расположить ПОД рамкой, чтобы при случае можно было просто поменять файл без лишней мороки. Это возможно в блендере? MixShader немного не то, нужно чтобы обе текстуры были изначально насыщены и четки.
Аноним 06/06/23 Втр 21:43:12 322045 281
>>322043
Почему ты в треде блендера? Зачем тебе блендер?
Аноним 06/06/23 Втр 21:54:45 322047 282
>>322040
Ну топоган он кажись схлопнулся и не обновляется но могу ошибаться, а развертка в блендере збс, а если ещё и пакмастером обмазаться то совсем збс
Аноним 06/06/23 Втр 21:56:34 322048 283
>>322043
Ну блендер таки универсальный, вот эта ещё карандашная рисовалка тоже збс, но так можно про все что угодно сказать, хочш в блене работай, хочш нахуй иди
Аноним 06/06/23 Втр 22:00:07 322049 284
>>322034
>я а какой смысл тогда в блендере теперь нахуй?
Ну а какой смысл в Фотошопе если есть Иллюстратор и тот и другой может в вектор, только один полноценно другой так себе.
Я тебе больше скажу в фотошопе можно и в анимацию, если тебе норм конечно. Там дохуя чего можно, теперь уже ИИ там сам рисует объекты.

Вот и тут, кто то ебется в блендере с полигончиками, а кто то максимально упростил эту работу за счет всей простоты КАДов и НУРБС моделирования.

Я вообще ебал этот карго культ софтверный, проще и понятней текстурить в сабстанс ну и заебись.
Блендер мне лично тупо для GL (glTF) експорта нужен лол. Я не моделю в нем, потому что считаю что он уебищный для этого.
Аноним 06/06/23 Втр 22:19:42 322050 285
>>322049
Вот база практически, работай там где удобно, а там где не удобно не работай, нет блядь, давайте вот меняться что лучше скрипка или пингвин.
Аноним 07/06/23 Срд 10:17:12 322053 286
>>322049
Чем упростит то, лол? Кады это скорее комбинирование формочек, ты заебёшься в них те же органические формы делать. Да и не нужны эти вылизанные полигоны на уровне сцены твой асет дай бог на секунду мелькнёт в камере, всегда есть возможность заретушировать недостатки или за счёт ракурса обыграть. Даже не задумываешься о том как он будет использоваться и сколько времени надо чтобы сделать сцену со 100 объектами. Если как додик каждый вылизывать то будешь по году делать, и всё равно они будут дерьмовыми, так как ты не думаешь о композиции сцены, только о полигончиках.
Аноним 07/06/23 Срд 10:20:13 322054 287
>>322050
Как раз сравнение адекватный подход, а работаю как хочу инфантильный.
Аноним 07/06/23 Срд 10:23:38 322055 288
>>322044
Mix color, на 0 фактора будет одна чёткая текстура, на 1 вторая. Если анимируешь фактор будет плавный переход.
Аноним 07/06/23 Срд 10:27:42 322056 289
>>322055
Спасибо, но мне нужно чтобы обе были четкие, без перехода. Как два слоя друг на друге в фотошопе.
Аноним 07/06/23 Срд 11:10:37 322057 290
>>322056
ну вставь в фактор альфа канал хули тут думать
Аноним 07/06/23 Срд 11:17:51 322058 291
>>322057
Бля и правда, вечером попробую.
Аноним 07/06/23 Срд 11:59:43 322061 292
>>322054
Адекватный? Ну то есть это адекватно, имея определенные сроки на работу, вместо того что бы делать так как нужно/удобно ты идёшь разбираться в новом софте. Хотя ты то можешь, ты же за день изучить новый для тебя функционал, да?
Аноним 07/06/23 Срд 12:19:36 322062 293
Аноны, подскажите!
Пытаюсь разбросать по сцене пули с помощью физики (Rigid Body).
После анимации падения я хочу дальше работать с объектами, применив эти координаты. Но когда я пытаюсь с ними взаимодействовать (редачить или передвигать), они возвращаются к координате, привязанной к кадру.

Как применить анимацию, чтобы дальше работать с объектом?
Аноним 07/06/23 Срд 12:34:54 322063 294
>>322061
Имею ввиду что сужать кругозор не есть хорошо. Некоторые инструменты банально устаревают или не имеют функционала для какой-то узкой задачи.
Аноним 07/06/23 Срд 13:03:20 322066 295
Всмысле? Блендер не подходит для хард сарфейс моделинга?
Аноним 07/06/23 Срд 14:16:32 322074 296
Аноним 07/06/23 Срд 14:32:05 322075 297
Аноним 07/06/23 Срд 14:36:13 322077 298
>>322075
Пластисити Фюжен
Аноним 07/06/23 Срд 15:13:36 322081 299
>>322066
Блендер это всё понемногу, но каждую отдельную задачу делает хуево, для базового моделирования это незаметно, но когда замахнешься на что-то сложное, будешь нос воротить от блендера
Аноним 07/06/23 Срд 15:15:40 322082 300
>>322081
>когда замахнешься на что-то сложное
Например? Унитазы двигать?
Аноним 07/06/23 Срд 15:25:56 322084 301
>>322082
Долбоеб, не умеющий в чтение, вот тебе пример выше >>322066

Та же зебра лучше во всем, что касается скульптинга
Аноним 07/06/23 Срд 15:37:56 322085 302
>>322084
Недолбаеб, а при чем хс и скульпт?
Аноним 07/06/23 Срд 15:43:21 322086 303
>>322085
> пошел троллинг тупостью

Разрыв засчитан
Аноним 07/06/23 Срд 15:54:25 322087 304
>>322086
>Сам приплел пример с хс
>Спизданул про скульпт
>ЫыыыыЭТОТИНЕПАНИМАИШ ТРОЛИШЬ ТАПАСТИЮ ЫЫЫЫ
Аноним 07/06/23 Срд 16:36:47 322091 305
>>322066
Как раз моделинг одно из основных применений его в реальном продакшене. Учитывая какую ебически сложную технику с тысячами деталей делают некоторые умельцы, и даже целые города на одних нодах сдаётся мне тут типичное нытьё про мешающие яйца от плохих танцоров. Поймите уже наконец, что все хорошие вещи делают скилом, а не программой.
Аноним 07/06/23 Срд 17:30:07 322100 306
>>322053
>хард серфейс ваш нинужОн!
>глОбальные сцены решают!
>Виды с птичьего полета форева!

проиграв с этих оправданий
Аноним 07/06/23 Срд 19:38:25 322101 307
Аноним 07/06/23 Срд 19:55:52 322102 308
>>322101
Охуенно, можно делать свой калтент не тратя охулиард часов на перетаскивание вертексов.
Аноним 07/06/23 Срд 21:26:01 322104 309
Стикер 383Кб, 512x512
512x512
>>322101
Охуенно, очередное упрощение работы хуйдожников
Аноним 07/06/23 Срд 21:57:45 322105 310
>>322101
Что-то чардиз страшнее некуда, так и задумано?
Пока что из всех этих игрушек единственное реально полезное у фотошопа.
Аноним 07/06/23 Срд 21:58:37 322106 311
>>322100
Когда вылезешь с уровня донышка тогда кривляйся, нытик.
Аноним 07/06/23 Срд 22:32:53 322107 312
>>322101
Пока выглядит как и все эти ИИ приблуды для 3д, где пишешь, а он просто трансформации и модификации хуйрит. Как в рекламах, где кубы создает, меняет им цвет и добавляет свет. Только тут ползункии меняет для персонажа.
Dodster !!+ZQBWZkqzA73IKkq 08/06/23 Чтв 03:13:05 322110 313
2023-06-0803-12[...].png 1799Кб, 2125x1340
2125x1340
Аноним 08/06/23 Чтв 03:25:54 322111 314
1686183956242.jpg 788Кб, 1080x2400
1080x2400
>>322110
Красиво. А как ты делал потёртости на рёбрах?
Аноним 08/06/23 Чтв 03:30:10 322112 315
>>322111
Никак. Я просто накинул смарт материал чтобы сделать скрин по быстрому
Он там так и называется Tank metal
Аноним 08/06/23 Чтв 03:31:20 322113 316
Аноним 08/06/23 Чтв 10:51:51 322115 317
Какого хуя батч ренейм через сраку работает? в папке хай он дает названия в одном порядке в папкее лоу в другом, пиздос какой то
Аноним 08/06/23 Чтв 11:33:36 322116 318
Пиздец, как же охуенно руками переименовывать, ух бля.
Аноним 08/06/23 Чтв 12:54:09 322117 319
>>322042
>текстуринг - марма
Вот поясни за это. Уже не первый раз вижу сообщения от весьма скилловых челиков о том что они в рот ебали сабстенс и все делают в марме. Шо це так? Неужели там реально норм текстурирование?
Аноним 08/06/23 Чтв 13:00:31 322118 320
>>322091
> что все хорошие вещи делают скилом, а не программой.
Представил ебало того, кто на скиле будет вычерчивать геометрию чтобы построить круг.
Аноним 08/06/23 Чтв 13:23:07 322119 321
>>322117
неужели скилловые челики не поясняют?
Аноним 08/06/23 Чтв 13:37:56 322120 322
>>322119
До твоего сообщения мне и в голову не приходило спросить, думал локальный заеб. Но тут уже тенденция походу
Аноним 08/06/23 Чтв 13:46:30 322121 323
>>322057
Сработало, благодарю! А еще до кучи не выставил альфа бленд.
Аноним 08/06/23 Чтв 15:33:27 322122 324
Аноним 08/06/23 Чтв 15:41:26 322123 325
Аноним 08/06/23 Чтв 16:36:01 322124 326
vaY9MQ76L6U.jpg 246Кб, 1920x1080
1920x1080
SmWcbvt6EU.jpg 253Кб, 1920x1080
1920x1080
0yZfz0tCrU.jpg 242Кб, 1920x1080
1920x1080
zFjN5xO5mlI.jpg 239Кб, 1920x1080
1920x1080
Начал изучать этот ваш блендер по cgboost-овому курсу, нравится правда непонятно зачем было коррозию и потёртости делать через ломание сетки, пришлось все всратости под тьюновой стилистикой прятать. Ещё несколько месяцев и смогу сам себе игры делать или порнушку.
Аноним 08/06/23 Чтв 16:47:55 322125 327
Аноним 08/06/23 Чтв 22:17:24 322126 328
image.png 2175Кб, 3682x2196
3682x2196
Подскажите рОбятки! христом богом прошу.
Как мне разобраться с ориентацией оси? как привязать ее к рылу и обратно?
Аноним 09/06/23 Птн 00:47:24 322127 329
>>322126
Я вообще изучаю блендер недавно, но если правильно понял твой вопрос, то тебе надо переместить откуда ориентация оси начинается? Она исходит от этой точки оранжевой, где у тебя сейчас 3д курсор, и когда ты двигаешь мэш в режиме редактирования, то точка остаётся на месте. Включи его и передвинь как тебе надо, а потом верни мэш на место. А ещё на самом верху рядом с ориентацией оси можно потыкать разные способы pivot pointа, чтоб он определял по разным способам без движения в edit mode точку разворота. Возможно есть способы попроще, но я только такие знаю пока что. Если конечно же понял твой вопрос И нахер ты включил русик, все норм гайды на инглише и аддоны и прочее. Лучше параллельно учи английский.
Аноним 09/06/23 Птн 01:13:10 322128 330
Аноним 09/06/23 Птн 01:33:09 322129 331
Аноним 09/06/23 Птн 06:10:09 322131 332
image.png 6Кб, 96x126
96x126
>>322126
Можно включить галку и теребить куда надо, можно выделить то что нужно там точку или ребро или грань и через шифт S прикуячить пивот.
>>322129
А блендер очень любть похрюкать на кириллицу в именах файлов и аддоны могут криво работать, обычно оставляют ангелоский интерфейтс а подсказки на русском.
Аноним 09/06/23 Птн 08:16:03 322133 333
>>322128
Да уж, снгшная клинопись не может считаться нормальным выбором когда доходит до софта.
Аноним 09/06/23 Птн 08:16:47 322134 334
>>322118
Какой кринжевый нубо ответ, ужас.
Аноним 09/06/23 Птн 08:22:04 322135 335
>>322117
Чел, шейдеры везде одинаково работают. Если в них шаришь, то можешь и в блокноте чудеса творить недоступные ни марме ни сабстенсу. Все это нытьё ой мне не добавили формочку, программа плохая плак плак чисто из-за незнания шейдерной математики.
Аноним 09/06/23 Птн 09:17:37 322136 336
>>322127
>>322131
В общем то я может вообще не туда копаю но задача такая.
У меня анимация вращение ракеты, при это хочу сделать чтоб при вращении крылья то убирались то возвращались обратно по своей оси.

Как мне лучше это сделать? Уроков таких не нашел, нечто похожее взмах крыльев только.
Аноним 09/06/23 Птн 09:21:23 322137 337
>>322128
>>русик
Прикол ведь в том, что ты не скажешь испанцу, французу, японцу, немцу и так далее ... почему они выбирают свою локализацию.
Аноним 09/06/23 Птн 09:38:13 322138 338
>>322137
Скажу
Как они тутори пользоваться собираются
Хтьфу
Аноним 09/06/23 Птн 09:48:15 322139 339
>>322138
Нет не скажешь, ты своим баренам такое не сможешь сказать.
Аноним 09/06/23 Птн 13:02:12 322142 340
>>322136
Не совсем понял, что ты хочешь, но я бы сделал так:
1. Курсор в центр мира, твоё крыло к курсору, выставляешь крыло так, чтобы было норм, потом Set Origin > что там к 3d курсору.
2. Применяешь ротацию, да и вообще всё, если у тебя крыло в центре мира. ctrl+a > all transforms
3. Ставишь крылья на место на ракету, вращаешь их по нужной тебе оси, анимируешь.
Аноним 09/06/23 Птн 13:15:37 322143 341
>>321932
Почему не взять реального красивого человека? Актрису какую-нибудь, к-поп няшу?
Аноним 09/06/23 Птн 13:20:26 322144 342
>>321911
Объедини в один меш, удали лишнее, сделай развёртку. Если модель сложная, сделай ретоп и запеки текстурки.
Аноним 09/06/23 Птн 13:22:00 322145 343
>>321933
Как хорошо. Она же отригана?
Аноним 09/06/23 Птн 13:24:55 322146 344
>>322002
Ктрл+А > М > мерж бай дистанс
Аноним 09/06/23 Птн 13:29:12 322147 345
>>322044
Я бы сделал две модели - плейн с фоткой и сверху плейн с толщиной и текстурой стекла.
Аноним 09/06/23 Птн 13:31:37 322148 346
>>322124
Розовые титьки вместо колес.
Аноним 09/06/23 Птн 15:24:44 322152 347
>>322136
Я бы заригал ракету.
Аноним 09/06/23 Птн 18:34:53 322157 348
Аноним 09/06/23 Птн 21:02:01 322162 349
Помогите мне с тем, как подготовить модель из Блендера для запекание в Мармосет.
Я вижу что во всех видео все очень кратко и быстро пыказывают так, что ничего не понятно толком, не объясняют что куда нажимать. Помогите мне с разверткой.
Вот тут не понятно что он делает https://youtu.be/vZzETG7nFcw?t=179
Аноним 09/06/23 Птн 23:07:46 322168 350
>>322143
Потому что сестроеб он такой
Аноним 09/06/23 Птн 23:08:25 322169 351
Аноним 09/06/23 Птн 23:16:39 322172 352
>>322162
Ты не вывезешь без базовых знаний такую хуйню. Тебе нужно отдельно изучать шейдинг (хард/софт эджи), развертку и общие принципы работы с лоу/хайполи.
Это как хотеть сделать 3д бабу и пытаться провернуть это, посмотря 10 минутный таймлапс.
Аноним 10/06/23 Суб 12:00:25 322182 353
>>322145
Да. Выложил на скетчфаб бесплатно. Ссылку кидать не буду, стесняюсь.
Аноним 10/06/23 Суб 12:37:04 322183 354
Аноним 10/06/23 Суб 22:25:54 322185 355
image.png 1004Кб, 675x704
675x704
А может кто пояснить за такого рода стекла? В блендере же там косоебить дико начинает когда видно обратную сторону полигонов после запекания, как это фиксить? Может тутор есть какой?
Аноним 10/06/23 Суб 22:56:49 322186 356
>>321834
>>321835
Вероятно сетка битая.
Вообще тела вращения проще перемоделировать через Screw
Аноним 10/06/23 Суб 22:58:17 322187 357
>>321827
Через новые версии пробуй. Там текстуринг в скульпт завезли, с нормальной глубиной по кисти
Аноним 11/06/23 Вск 01:43:38 322188 358
Снимок.PNG 685Кб, 1139x706
1139x706
анон, поможешь же туторами?
Аноним 11/06/23 Вск 02:51:06 322189 359
>>322187
Лучше бы завезли возможность в пару кнопок вешать отдельную текстуру на эджи и окрестности, чтобы делать потёртости на краях...
Аноним 11/06/23 Вск 05:30:46 322191 360
CityTaliCrush.png 4764Кб, 2160x1606
2160x1606
>>321475
Если нет зарубежных карт инет посредников, то никак.
Аноним 11/06/23 Вск 05:38:49 322192 361
>>321827
Двачую, даже простую маску нарисовать это попаболь пиздос с игрой в рулетку вылетит ли после последнего undo или нет.
Аноним 11/06/23 Вск 09:14:06 322194 362
>>322189
Скорее всего есть в каком-нибудь аддоне, который тупо вставляет нодгруппу с маской.
Аноним 11/06/23 Вск 13:18:20 322205 363
А Сабстанс долго учить? А то я учился в Блендере текстурировать, а тут говорят там текстурирование хуёвое и надо Сабстанс.

Зачем я столько времени угробил на изучение шейдер нод...
Аноним 11/06/23 Вск 13:21:24 322206 364
>>322187
Ты наверно путаешь с вертекс пейнт, это совсем другое.
Аноним 11/06/23 Вск 13:30:16 322207 365
>>322205
Если умеешь пользоваться фотошопом, понимаешь как работают режимы наложения слоёв, маски и т.п., то в сабстант вкатишься быстро. А умению работать с шейдер нодами тебе в любом случае пригодится, так что время просрано не зря.
Аноним 11/06/23 Вск 15:19:05 322212 366
>>322205
Чтобы понимать шейдеры нужно учиться у программистов шейдеров. На уровне нод ты поймёшь про шейдеры примерно ничего - ни в блендере, ни в сабственсе, ни где-то ещё.
За пару гайдов от программистов узнал про шейдеры больше чем за месяцы повторения гайдов по ним в блендере.
Аноним 11/06/23 Вск 15:21:45 322213 367
>>322212
И собственно для чего это нужно, да поскольку без знаний шейдерного матана ты не сможешь ничегошеньки ни в одной программе. Со знанием сможешь в блокноте сделать больше чем любой балабол на ютубе.
Аноним 11/06/23 Вск 15:29:09 322214 368
Аноним 11/06/23 Вск 16:04:10 322217 369
>>322212
>За пару гайдов от программистов узнал про шейдеры больше чем за месяцы повторения гайдов по ним в блендере.
Можно ссылку на эти гайды, пожалуйста?
Аноним 11/06/23 Вск 17:12:24 322220 370
>>322217
Пара гайдов это скорее образная фраза.
Суть в том, что надо понимать как формируются формы / градиенты и как они интерполируются.
Для первого вот такие мануалы полезны:
https://iquilezles.org/articles/distfunctions2d/

Для второго такие:
https://www.youtube.com/watch?v=YJB1QnEmlTs
https://www.youtube.com/watch?v=60VoL-F-jIQ

А дальше на сайтах с шейдерами вроде shadertoy разбираешь готовые скрипты.
Аноним 11/06/23 Вск 17:14:31 322221 371
Аноним 11/06/23 Вск 17:53:55 322223 372
01.jpg 226Кб, 1378x787
1378x787
02.jpg 175Кб, 1328x784
1328x784
>>322221
Если хочешь спросить именно его, сходи в дискорд конфу.
Выглядит как изменение контраста между тёмными и светлыми зонами карты высот, но пресет явно позамороченней в деталях.
Аноним 11/06/23 Вск 18:01:15 322224 373
Аноним 11/06/23 Вск 21:36:16 322236 374
image.png 251Кб, 1523x713
1523x713
image.png 44Кб, 543x531
543x531
Почему идеально ровный цилинд отображается с артефактами?
Да, я добавил edge lines, но верх и низ я скруглил функцией Mesh->Transform->To Sphere.
Если глядеть сверху, то это идеальный круг, так что никаких теней не должно быть на поверхности
Аноним 11/06/23 Вск 22:03:38 322237 375
4uBYw.jpg 100Кб, 1614x994
1614x994
>>322236
Потому что так работает шейдинг - свет накладывается по нормалям, добавляя новую геометрию на кривое тело ты меняешь расположение нормалей (включить их отображение можно пикрил)
Аноним 11/06/23 Вск 22:10:07 322239 376
>>322223
не угадал. на вход подается готовый шейдер
очень интересно как ты буедшь извлекать карту высот с зеленого входа
Аноним 11/06/23 Вск 22:10:21 322240 377
>>322237
А подравнять их вручную нельзя?
Аноним 11/06/23 Вск 22:48:11 322244 378
>>322240
Можно - есть такая штука как кастомные нормали, обычно применяется так: создаёшь модель с нужным тебе шейдингом, выбираешь второй модуль где шейдинг корявый и data transfer'ом переносишь, но потом любое изменение геометрии ломает эти нормали, то есть это делается перед экспортом в движок обычно, а теперь вопрос: нахуя тебе там грани?
Аноним 12/06/23 Пнд 08:30:54 322250 379
>>322185
Прозрачность в игровом движке настраивается
Аноним 12/06/23 Пнд 09:45:03 322252 380
>>322223
А что это, почему у тебя привью есть как в какой-то удобной программе для шейпинг, хотя это блендер?
Аноним 12/06/23 Пнд 11:19:03 322257 381
>>322252
Либо адон, либо это завезли в какуето из версий 3
Аноним 12/06/23 Пнд 11:20:05 322258 382
>>322239
Скрипт на osl, шейдер же не на магии написан. Внутри всё равно есть эта картинка над которой совершаются простые числовые операции.
Аноним 12/06/23 Пнд 11:23:22 322259 383
Аноним 12/06/23 Пнд 20:05:37 322284 384
image.png 170Кб, 1205x605
1205x605
Я это сделал с помощью двух объектов.
Я сначала пытался, чтобы все было целостно, красивенько, но не осилил.
Вопрошаю анонов, как можно было добится такого результата из одного цилиндра? Но чтобы способ того стоил - был не особо сложным и долгим. И желательно без subdivision и boolean
Аноним 12/06/23 Пнд 20:12:52 322286 385
зы
Ну, и вообще, чтобы все было красивенько, целостно - оно того стоит? Вместо того, чтобы делать одну йобу, используя 100 модификаторов и свой мозг га iq 180, делать просто из различных простых кусков?

А то я насмотрелся ютуберов, как они лепят красоту из одного куба, и как-то печально,что я так не могу.

Но оно того вообще стоит? Если выглядит в конечном итоге как надо.

Ладно, у программистов принцип "работает - это главное" не работает, нужно чтобы не просто работало, но и код был грамотным, чтобы можно было легко править/добавлять новые фичи.

Но в td зачем грамотность?

Ладно, если у тебя 20 лет опыта и ты просто можешь лепить Микеланджело, но зачем принуждать остальных?
Аноним 13/06/23 Втр 02:19:47 322288 386
>>322259
>node preview
посмотрел на пирсах, люди говорят он иногда не работает, в общем как все в блендере.
пиздец, а разработчики не могли сделать это сами?
Аноним 13/06/23 Втр 05:52:17 322289 387
>>322288
Ну возьми и сделай, хули ты
Аноним 13/06/23 Втр 12:04:19 322290 388
>>322286
Какая нахуй разница, если ты все равно будешь делать ретопологию? Ты можешь слепить все из частей вообще и стрл+J все слить в один меш и потом ебашить сверху ретопологию.
Аноним 13/06/23 Втр 15:02:38 322291 389
>>322284
Забей на это атомарное ковыряние точек на кривых поверхностях, кидаешь кучу сабдива булинишь всё в 3 слоя, потом ретопишь квад ремешем. В большинстве случаев автоматика сделает всё намного лучше.
Аноним 13/06/23 Втр 15:03:39 322292 390
>>322288
Тоже не понимаю, так то превью весьма удобная штука. Уж могли бы и запилить.
Аноним 13/06/23 Втр 15:45:32 322293 391
>>322258
тогда бы это была одна нода на питоне а не нодгруппа
Аноним 13/06/23 Втр 18:09:04 322295 392
>>322284
>>322286

Нахуй не надо сложные формы делать одним мешем

Это стандартная ошибка новичков когда из одного куба/цилиндра пытаются сделать трансформера. Тебе об этом на любом курсе скажут и здесь на дваче тоже

В случае чего потом заретопить можешь
Аноним 13/06/23 Втр 22:45:11 322302 393
>>322293
Может там не один скрипт, чтобы опции для группы вывести удобно. Чего гадать если он не показал как сделано.
Аноним 14/06/23 Срд 08:29:00 322306 394
image.png 6074Кб, 2377x1326
2377x1326
>>322026
Доделал ружье. Заебись?
Аноним 14/06/23 Срд 09:21:55 322308 395
image 63Кб, 640x559
640x559
Аноним 14/06/23 Срд 11:31:55 322310 396
>>321622
Поясните, когда нужно сращивать всякие округлые штуки с подложкой, а когда нет?

мимонуб
Аноним 14/06/23 Срд 12:18:05 322311 397
>>322306
>Заебись
да
я бы такое год делал
Аноним 14/06/23 Срд 12:20:40 322312 398
>>322308
Делал таких кукол пачками во всяких ммо редакторах.
Из того что стоит пофиксить - цвет помады агрессивный, нужны более нежные тона. Взгляд слишком стеклянный расфокусированный, вокруг глаз жирный чёрный макияж зачем-то, брови тоже выделяются будто пририсованы.
Все эти мелочи заметно влияют на впечатление.
Аноним 14/06/23 Срд 12:21:13 322313 399
>>322310
Если ты не знаешь зачем тебе заморачиваться то не надо, оставляй так.
Аноним 14/06/23 Срд 13:08:29 322314 400
image.png 790Кб, 1080x837
1080x837
>>322110
Норм, но поработай над смартами. Сейчас очень палится то, что ты их используешь без редактуры. К примеру у тебя некоторые места после нескольких месяцев использования, а некоторые будто с завода только зашли. Подобные вещи очень бросаются в глаза. Если уже решил наносить дамаг, лепить грязь, то делай это везде
Аноним 14/06/23 Срд 13:11:39 322315 401
>>322314
гусеницы я бы тоже подразъебал немного, сейчас они выглядят девственно по отношению ко всему остальному будто даже по земле не ездили.
Аноним 14/06/23 Срд 13:23:53 322316 402
Аноним 14/06/23 Срд 13:33:05 322317 403
>>322315
Гусли поменяли к параду. Чего доебался?
Аноним 14/06/23 Срд 13:56:04 322318 404
>>322317
> вот тебе замечания вот это можно сделать лучше, это и это
> РРРРРРРРЯЯЯЯЯ МНЕ ТАК НРАИЦА ЭТО МОЙ ХУДОЖЕСТВЕННЫЙ ЗАМЫСЕЛ
Понятно
Аноним 14/06/23 Срд 14:19:16 322319 405
2023-06-1414-17[...].png 1322Кб, 1755x1263
1755x1263
>>322318
Это мимохуй отвечал. Я выше писал что просто материал для скрина накинул.
Аноним 14/06/23 Срд 14:49:16 322321 406
>>322319
Ебаш, анон. Хорошие текстурки ≈ 80 процентов хорошей работы.
Подрихтовать все и будет заебатая работа для портфолио.
Очень много пиздатых работ портят текстурки на скорую руку.
Аноним 14/06/23 Срд 15:01:03 322322 407
2023-06-1414-59[...].png 3989Кб, 1741x1261
1741x1261
>>322321
kek
я не текстурил, я уже говорил что просто накидал стандартные материалы из сабстенса, даже не настраивал еще ничего
ящик вообще достаточно правильно развернуть, кинуть текстурку и все древесные волокна сами лягут в правильном направлении
Аноним 14/06/23 Срд 15:22:08 322323 408
>>322321
>заебатая работа для портфолио
Зачем оно нужно? Поставят 5 лайков на арте, и ты такой - "заебок, пора делать новую модель для портфолио"
Аноним 14/06/23 Срд 15:35:48 322324 409
>>322323
Портфолио в первую очередь делается для работодателя, а не для сбора лайков. Конечно, если есть цель попасть в индустрию
Аноним 14/06/23 Срд 15:58:33 322326 410
>>322324
>для работодателя
ЛОЛ
Аноним 14/06/23 Срд 16:01:45 322327 411
>>322326
бро, делай ровно, не будь говном и все у тебя получится :)
Аноним 14/06/23 Срд 16:15:44 322328 412
>>322327
Или нет. Как повезет
Аноним 14/06/23 Срд 16:17:12 322329 413
>>322291
А где взять квад ремешер без смс?
Аноним 14/06/23 Срд 16:41:00 322330 414
>>322323
Разве мысль. Хорошо, работы для портфолио не надо делать. А что надо?
Аноним 14/06/23 Срд 16:50:37 322331 415
Аноним 14/06/23 Срд 16:53:01 322332 416
>>322330
Зачем тебе непременно что-то делать? У дидов не было канбуктеров, ходили румяные целыми днями
Аноним 14/06/23 Срд 16:58:02 322333 417
2023-06-1416-57[...].png 6Кб, 489x285
489x285
Аноним 14/06/23 Срд 17:01:24 322334 418
>>322333
Ну жми давай скотина портфольная!
Аноним 14/06/23 Срд 17:12:41 322335 419
>>322308
Да переделаю я эти зрачки, заебали. Времени пока нет.
Аноним 14/06/23 Срд 17:14:11 322336 420
Аноним 14/06/23 Срд 17:22:05 322337 421
image.png 778Кб, 1005x682
1005x682
>>322312
Это старый рендер. Я там часть перекрасил. Глаза только хочу еще доделать. Без шуток это моя первая полноценная 3д баба, ясен хуй у меня скилл еще в зачаточном состоянии, но выдрачивать его на одной модели тоже не хочу. Учту ошибки на следующей бабе.
Аноним 14/06/23 Срд 17:53:41 322340 422
>>322336
>3д монстр нейрошизу словил немного
Так он сам по себе шиз ебаный. Это было даже до пынеходовочки видно. После нее у него совсем кукуха поехала.
Аноним 14/06/23 Срд 18:16:45 322341 423
Порноделы! Аноним 14/06/23 Срд 18:54:03 322342 424
image.png 133Кб, 1115x341
1115x341
image.png 131Кб, 1147x342
1147x342
image.png 158Кб, 1238x353
1238x353
image.png 155Кб, 1174x366
1174x366
Как фиксить одно и не ломать другое без сильной ебли?
Аноним 14/06/23 Срд 20:24:40 322343 425
>>322342
Без сильной ебли - никак. Но как минимум на локти и колени надо сделать шейпкеи и привязать их через драйверы к костям.
Аноним 14/06/23 Срд 22:00:46 322349 426
image.png 9989Кб, 3668x2160
3668x2160
image.png 991Кб, 849x715
849x715
А кто шарит, что это за символ на грудине? В концепте такого не было.
Аноним 14/06/23 Срд 22:07:03 322350 427
>>322348
>Как
Без задней мысли.
Чому аутсорс конторы нанимают рабов из снг? Пушто дешево. Какой-нибудь джон не будет дрочиться с моделями за 2к баксов, у них это зарплата уборщицы. Уезжая из рашки ты сразу становишься 3д нищеебом, если конечно не к таджикам поехал
Аноним 14/06/23 Срд 22:12:17 322351 428
>>322350
>аутсорс конторы нанимают рабов из снг
Сам так работаешь? А деньги как переводят?
Тридэ монстр сказал, что минималка у него 3к. Видеосмайл на стриме сказал, что в Польше минимум трешка у него.
Аноним 14/06/23 Срд 23:38:45 322353 429
>>322351
>Сам так работаешь?
Не, я у бабушки фрилансер
>А деньги как переводят?
Есть много банков, которые не отключены от свифта. Есть посредники, можно съездить к таджикам/казахам за картой
>3к
На жопаде это обычная зарплата, я бы лучше там работал простым рабочим за 3к, чем сидеть целыми днями в кудахтере и без конца учить всякое говно
Аноним 15/06/23 Чтв 00:11:31 322354 430
>>322353
>Есть много банков, которые не отключены от свифта.
А, ну ладно, убедил. Ты только сходи в маркетплейс тред подскажи хоть пацанам че за банки, а то они там всё с конскими комиссиями какими-то ебутся, копейки свои дрочат. Подсоби по-братски.
Аноним 15/06/23 Чтв 07:08:17 322355 431
Аноним 15/06/23 Чтв 08:05:56 322356 432
>>322319
Мне надпись за родину не нравится.
Представь вот ты солдат и тебе надо эту хуйню написать. Ты бы стал канаебиться и писать там, где ступеньки лестницы, или постарался обойтись малыми усилиями и уместить все на одной поверхности? И даже если никак иначе нельзя, где мазки краски на ступеньках?
Аноним 15/06/23 Чтв 08:10:18 322357 433
1686805818465.jpg 88Кб, 800x600
800x600
>>322337
Тебе надо на радужке тень сделать сверху типа пикрелейтед.
Аноним 15/06/23 Чтв 09:34:25 322358 434
>>322354
Подсобил тебе за щеку, даун
Аноним 15/06/23 Чтв 10:08:47 322359 435
>>322356
спасибо, есть над чем подумать
Аноним 15/06/23 Чтв 11:16:37 322360 436
Аноним 15/06/23 Чтв 11:18:34 322361 437
>>322337
Можешь просто отдельно на лицах попрактиковаться. Да даже в ммо редакторе каком просто посмотреть как разные тени и прочие мелочи влияют на вид, чисто для референса.
Аноним 15/06/23 Чтв 12:12:37 322362 438
>>322360
Очкую, там точно не пак с порно-майнерами?
Аноним 15/06/23 Чтв 12:20:09 322363 439
peter-sheppley-[...].jpg 234Кб, 600x900
600x900
Screenshot1.png 1175Кб, 572x756
572x756
>>322361
Я пока начал курс моего любимого болгара по бошкам, так как с анатомией тоже надо задрочится получше. После курса сделаю эту телочку и на ней попрактикуюсь основательнее в покраске ебучки.
https://www.youtube.com/watch?v=dwILSDxXT1o&ab_channel=SpeedChar
Аноним 15/06/23 Чтв 18:56:29 322374 440
изображение.png 27Кб, 340x392
340x392
изображение.png 322Кб, 640x628
640x628
Не моделил никогда, характеристики компа прикладываю, еще и винда седьмая. Хочу делать около-ловполи c рисованными пиксельными текстурами. Я по адресу? Или есть что более подходящее чем блендер?
Аноним 15/06/23 Чтв 19:46:51 322377 441
Аноним 15/06/23 Чтв 20:54:15 322379 442
>>322374
Работал на таком в 2.9. Терпимо.
Аноним 15/06/23 Чтв 23:08:35 322381 443
>>322360
Спасибо анончик! А то я совсем нищий хуй
Dodster !!+ZQBWZkqzA73IKkq 16/06/23 Птн 02:24:30 322382 444
2023-06-1602-03[...].png 2082Кб, 1764x1267
1764x1267
Dodster !!+ZQBWZkqzA73IKkq 16/06/23 Птн 02:31:36 322383 445
2023-06-1602-30[...].png 1786Кб, 1764x1243
1764x1243
🤔
Аноним 16/06/23 Птн 03:43:28 322384 446
>>322383
Тебя нужно на опыты сдать, долбоеба
Аноним 16/06/23 Птн 04:16:01 322385 447
>>322323
> портфолио
> Зачем оно нужно
> двощик а пащиму меня на работу не берут никуда, только тестовые и мы вам перезвоним???77
Аноним 16/06/23 Птн 06:06:08 322386 448
image.png 346Кб, 1053x808
1053x808
image.png 315Кб, 875x830
875x830
Делаю прицел хуйни
Аноним 16/06/23 Птн 08:32:53 322387 449
>>322385
- Алло, вы работаете в блендере? У нас тольк 3д макс
- Работаете в 3д максе? У нас только майя
- Без опыта в гейдеве не берем, похуй что портфолио норм
- Нужны навыки работы с VFX, до свидания!
- Написать шейдер для юнити можешь? Ну и пошел нахуй
- У вас в портфолио только пбр текстуры, нам нужен хендпеинт
- Знание фотошопа обязательно!
- Берем только с художественным образованием
Ну и т.д. и т.п. Идите нахуй со своим портфолио
Аноним 16/06/23 Птн 09:44:33 322389 450
>>322387
Никакой работы в тридэ не существует, никто в здравом уме не будет платить за дрочку виртексов, не вводи людей в заблуждение
Аноним 16/06/23 Птн 09:51:45 322390 451
>>322389
Да ну защо? Я просто хотел попивать кофеек и кушать вкусные печеньки/колбаски в зоне отдыха с плейстейшоном
Аноним 16/06/23 Птн 10:47:31 322394 452
WidowBeachClimb[...].png 9838Кб, 2160x3096
2160x3096
Я в глаза долбюсь или она с фоном сливается
Аноним 16/06/23 Птн 11:06:17 322395 453
>>322394
Сливается. Побольше пальм нахуярь/небо затемни.
Аноним 16/06/23 Птн 11:07:18 322396 454
Аноним 16/06/23 Птн 11:14:08 322397 455
изображение.png 2732Кб, 1080x1880
1080x1880
изображение.png 2814Кб, 1080x1880
1080x1880
Аноним 16/06/23 Птн 12:00:48 322398 456
>>322387
Почти всем студиям похуй где ты работаешь, важно в каком пакете сдавать работу. Из того же блендера в майку или 3дмакс импортнуть модель много ума не надо
Аноним 16/06/23 Птн 12:06:39 322399 457
>>322394
Ракурс странный, отдали чуть чтобы бедро не занимало 2/3 экрана.
Аноним 16/06/23 Птн 12:22:23 322400 458
изображение.png 10298Кб, 2160x3096
2160x3096
>>322399
Ракурс идеальный)

>>322395
Воткнул ей зонтик в жопу, выглядит ахуенно, спасибо за помощь
Аноним 16/06/23 Птн 12:31:23 322401 459
WidowBeachClimb[...].png 6659Кб, 2160x3096
2160x3096
Аноним 16/06/23 Птн 12:32:57 322402 460
b88366ad93e8624[...].mp4 2214Кб, 576x1024, 00:00:08
576x1024
>>322394
просто ёбни голубое небо
Аноним 16/06/23 Птн 12:33:55 322403 461
>>322401
просто сделай чтобы она на челика отбрасывала тень
Аноним 16/06/23 Птн 12:38:36 322405 462
>>322343
Жееесть. Карьера сумена на патреоне отменяется. Слишком сложно.
Аноним 16/06/23 Птн 12:43:58 322406 463
Аноним 16/06/23 Птн 12:52:12 322407 464
>>322405
Кринж, делов мин 5, про драйвера забудь. Это полезно только если онли в блендере работаешь.
Аноним 16/06/23 Птн 13:06:21 322408 465
image.png 64Кб, 456x635
456x635
>>322407
Так а что сделать за 5 минут-то? На ютубе советуют хуйню какую-то, либо нормальное, но там надо в колени лишние кости вставлять а это сложно.
Аноним 16/06/23 Птн 13:17:06 322409 466
>>322408
Что сложного добавить кость в кость и привязку у ней, потом кистью весов доделать? Если сложно пользуйся аддонами.
Аноним 16/06/23 Птн 13:35:16 322410 467
>>322406
Просто ему не дают бабы
И на работу не берут так как блендер там никому не нужен
Вот и пилит курсы
Аноним 16/06/23 Птн 14:18:51 322413 468
>>322410
а.. живет на шее у мамы? ну если продолжать эту логическую цепочку...
Аноним 16/06/23 Птн 14:20:27 322414 469
>>322410
У него есть жена и работа в геймдеве.
Аноним 16/06/23 Птн 14:43:49 322415 470
>>322410
> Просто ему не дают бабы
Но это норма в среде 3д-художников.
Аноним 16/06/23 Птн 14:48:20 322416 471
image.png 1105Кб, 1921x1479
1921x1479
>>322405
Если хочешь просто - воруй готовые модельки со смутбазы, либо портируй с даза. В случае портирования с даза - уже всё идёт с нормальным ригом, шейпкеями, драйверами и прочей хренью. Тебе останется только запозить/санимировать и отрендерить.
Аноним 16/06/23 Птн 15:12:33 322417 472
>>322416
>портируй с даза
Так и сделал. В каком-то из дазотредов даже расписали какие кнопки нажимать.
Но никаких шейпкеев, которые ломают чинят колени и жопу нет.
Аноним 16/06/23 Птн 15:22:05 322418 473
>>322417
Бля, если ты всё портанул то они есть, просто хуй ты нужные найдешь. Если тебе не анимировать, то нахуй тебе это не надо, проще и лучше руками сделать, и красивее будет и практиковаться будешь.
Аноним 16/06/23 Птн 15:37:14 322419 474
image.png 18Кб, 610x204
610x204
>>322417
>каком-то из дазотредов даже расписали какие кнопки нажимать.
Я и расписывал. Но видимо ты что-то делаешь неправильно. Судя по всему, эта хуйня у тебя не отработала, либо ты её просто не нажал.
Аноним 16/06/23 Птн 16:14:31 322420 475
image.png 226Кб, 1580x485
1580x485
>>322418
А кому в 2023 году всрались статичные картинки?
>>322419
Пон.
Аноним 16/06/23 Птн 16:55:00 322421 476
>>322400
Ты тупишь, ракурс паршивый, банально не даёт глазом толком форму отследить и перекрывает всю остальную композицию. Хоть бы азы про пропорции в кадре читнул.
Аноним 16/06/23 Птн 18:04:10 322422 477
>>322398
А если у меня манямация? Точно все будет хорошо в майке после блендера?
Аноним 16/06/23 Птн 18:41:19 322423 478
>>322406
Так он теперь фултайм эту дичь клепает, как я понимаю. Типа даже с работы, вроде, ушел. В болгарской помойке вряд ли платили много.
Аноним 16/06/23 Птн 22:27:04 322427 479
>>322302
я думаю это компот из данных Light path
Аноним 16/06/23 Птн 22:28:11 322428 480
>>322342
ты криво импортировал из ДАз без корректирующих морфов
ПЕРЕДЕЛЫВАЙ
Аноним 16/06/23 Птн 23:35:44 322429 481
На дтф норм варик работу искать?

6 месяцев в тридэ, хочу попробовать применить на практике

Без хуйни типо "да ты никуда не вкатишься". Поясните по факту за рынок
Аноним 17/06/23 Суб 01:07:46 322430 482
>>322428
Переделал. Ух бля ща как хуй приклею
Аноним 17/06/23 Суб 03:37:12 322431 483
>>322429
Портфолио покажи
Аноним 17/06/23 Суб 07:24:48 322432 484
16813419391263.png 523Кб, 1024x1024
1024x1024
16813419391202.png 1101Кб, 1024x1024
1024x1024
Аноним 17/06/23 Суб 10:45:11 322434 485
Привет, тред.
В основном использую для создания моделей Fusion, Solid и другую CAD хуйню, но иногда нужно добавить какой нибудь косметики типа вмятин, сварных швов или текстуры дерева и приходится закидывать STL в блендер. Проблема блядь в том что с топологией там естественно полный пиздец. Есть ли какие нибудь проги для автоматического ретопа? Я пробовал делать модели сразу в блендере, но мне нужна точность и в CAD с этим в разы проще.
Аноним 17/06/23 Суб 11:07:38 322435 486
>>322434
Quad remesh, выше есть ссылка на склад аддонов там найдёшь >>322360
Аноним 17/06/23 Суб 11:33:37 322437 487
>>322434
А нахуя тебе точность? Ты на производство модели делаешь?
Аноним 17/06/23 Суб 11:47:30 322438 488
>>322437
Нет, всякое макетное
Аноним 17/06/23 Суб 12:30:00 322439 489
>>322422
за анимки не скажу, тут соррян
Аноним 17/06/23 Суб 15:11:06 322440 490
12,.jpg 338Кб, 980x739
980x739
Чо за пиздец булиан с моделью сделал
Аноним 17/06/23 Суб 17:09:11 322441 491
>>322432
А это.. Куда-то можно применить?
Аноним 17/06/23 Суб 17:11:25 322442 492
Аноним 17/06/23 Суб 18:16:22 322444 493
>>322440
Ты бы хоть объяснил, что не так и чего ты ожидал ?
Аноним 17/06/23 Суб 20:16:49 322449 494
>>322444
Да я просто забыл что он автоматически все модификаторы применяет.
>и чего ты ожидал
Менее нагруженной геометрии. Там 300к полигонов вышло и файл в 400мб лол
Аноним 17/06/23 Суб 22:32:52 322456 495
Аноним 17/06/23 Суб 23:17:07 322461 496
>>322442
Блендер. Просто бевел накинул и сабдив. Ну типа хайполи)
Аноним 18/06/23 Вск 00:36:13 322463 497
Аноним 18/06/23 Вск 02:00:48 322470 498
>>322441
Можно сделать игру про червей.
Аноним 18/06/23 Вск 02:02:51 322471 499
Приготовились...
Аноним 18/06/23 Вск 02:03:46 322473 500
Аноним 18/06/23 Вск 07:40:04 322483 501
>>322470
Про червей пидоров
Аноним 19/06/23 Пнд 18:02:14 322595 502
Настройки X
Ответить в тред X
15000
Добавить файл/ctrl-v
Стикеры X
Избранное / Топ тредов