Главная Юзердоски Каталог Трекер NSFW Настройки

Трёхмерная графика

Ответить в тред Ответить в тред
Check this out!
<<
Назад | Вниз | Каталог | Обновить | Автообновление | 525 164 84
Blender-тред #213 Аноним 24/05/22 Втр 18:42:34 297073 1
paul-siedler-al[...].jpg 292Кб, 1600x682
1600x682
Тред посвящен прогрессивному, определённо лучшему открытому ПО!
Blender — профессиональный пакет 3D разработки.
Бесплатный, с открытым кодом. Есть моделинг, скульпт, развёртка, покраска, анимация 3D+2D, композитинг, монтаж, трекинг и много чего ещё.

В связи с ситуацией просьба с политикой идти в /po.
Исключения: блокировки софта, зловреды в смежном CG-опенсорсе.
Один из списков опенсорсного ПО пострадавшего от политоты:
https://docs.google.com/spreadsheets/d/1H3xPB4PgWeFcHjZ7NOPtrcya_Ua4jUolWm-7z9-jSpQ/htmlview?pru=AAABf8BafYQ*Trt-CUcCSnQuOgK4c-6BQQ

Основные версии на момент открытия треда:
Релиз 3.1.2 https://www.blender.org/download/
LTS 2.83.19 https://www.blender.org/download/lts/2-83/
LTS 2.93.8 https://www.blender.org/download/lts/2-93/

Сборки (например от Bonestudio): https://blender.community/c/graphicall/
Альфы/беты https://builder.blender.org/download/daily/

Обновы и ответы на вопросы с латиносом по понедельникам в 19:00 МСК на официальном канале блендера: https://www.youtube.com/c/BlenderFoundation
Задавать можно заранее в треде на https://blender.community/c/today/ Там же выходят анонсы релизов и подобное.

Хочешь вкатиться?
Обязательно посмотри пару вводных уроков по интерфейсу. Своё устройство окна, необычно, но очень удобно. И в целом не пытайся освоить тыком — будешь бессмысленно страдать.

Не умеешь моделировать?
Делай пончик, наковальню, шамана по урокам. Читай про моделирование, смотри как делают другие. Сначала сложновато, потом легко и быстро. Учи хоткеи — с ними сильно быстрее. Есть менюшки и быстропоиск всех функций. Найди мотивацию в том, что хочешь создать. Придерживайся идеи, и придёшь к успеху.

Не бойся постить свои работы.
Игнорируй идиотские ответы и агрессивные выпады: поехавшие в меньшинстве, хоть и громко кричат.

Осваивай курсы, проходи туториалы, выкладывай работы и доминируй над местными неосиляторами, которые годами не могут вкатиться в 3D. Не забывай пилить своё, что нравится и хочется, применяя то, что узнал на уроках.

Рекомендуемые (анонами) ютуб-каналы.
На русском:
https://www.youtube.com/channel/UCLYrT1051M_6XkbEc5Te8PA
https://www.youtube.com/channel/UCuFIe_lhJuWwVdaguqNP6_A
https://www.youtube.com/user/fastaboutblender/videos
https://www.youtube.com/channel/UCTsJ31POjQwlPWJvxurINXA

На английском:
https://www.youtube.com/channel/UC9VayT7q3pQ7tdF-TG4Q0yQ
https://www.youtube.com/channel/UCOOmTjuGS9VwH3rziflB7Xg
https://www.youtube.com/channel/UCbmxZRQk-X0p-TOxd6PEYJA
https://www.youtube.com/channel/UCp7EwodJcppc6GqiRcnCpOw
https://www.youtube.com/c/Erindale — матан, геоноды, усложнёнка

Сборник полезных ссылок по теме и рядом: https://anon.to/wBZdex

Список популярных аддонов с краткими аннотациями:
https://github.com/agmmnn/awesome-blender

Прошлый тред: >>296298 (OP)
Аноним 24/05/22 Втр 19:02:54 297079 2
>>297073 (OP)
ещё раз, версии актуальные проставь блэт!
Аноним 24/05/22 Втр 19:13:30 297080 3
1653408808846.jpeg 225Кб, 1386x1040
1386x1040
Даже четырёхлетняя девочка умеет в блендер.
Какие у тебя оправдания?
Аноним 24/05/22 Втр 19:19:30 297081 4
>>297073 (OP)
Славик Гундосый — самый лучший и самый талантливый.

Я бы ему отсосала.
Аноним 24/05/22 Втр 19:20:38 297082 5
сусу.jpg 1Кб, 176x41
176x41
мум.jpg 8Кб, 375x41
375x41
Аноним 24/05/22 Втр 19:21:58 297083 6
>>297081
>Я бы ему отсосала.
Ты бы и собаке отсосал.
Аноним 24/05/22 Втр 19:23:09 297084 7
>>297083
Зарепортила токсика.
Аноним 24/05/22 Втр 19:53:04 297086 8
Аноним 24/05/22 Втр 19:54:02 297087 9
>>297081
Кто такой, чем аппетитен знаменит?
Аноним 24/05/22 Втр 21:27:28 297089 10
>>297087
Так это ж тот самый которог олюбят когда не знают че и как и не навидят когда пончик делают, ты залетный что ли не местный? Это же икона блендотредов
Аноним 24/05/22 Втр 21:41:02 297090 11
>>297087
> чем аппетитен
Тем, что может на серьёзных щах часами с необъятной жирнотой воевать, а когда с него пол треда уже в голос заливается, закатывает истерику еще на несколько часов.
Аноним 24/05/22 Втр 22:44:07 297092 12
>>297079
Зачем нужны версии в треде?
Аноним 24/05/22 Втр 22:51:13 297093 13
Сап, двач, есть ли плейлист где можно посмотреть уроки про блендер 2015 года (выше не идёт)? Желательно не виде где 20 минут полно воды и болтовни, а 3 минуты всё суть.
Аноним 24/05/22 Втр 23:05:36 297094 14
>>297093
Старый Блендер меньше жрет? Хмм..
Аноним 24/05/22 Втр 23:14:14 297095 15
>>297094
У меня просто видюха встроена в проц. Другой нету
Аноним 25/05/22 Срд 00:45:10 297096 16
>>297089
Не залётный, но не давно ту. Осматриваюсь.

>>297089
>>297090
>>297081
Походу какая-то интересная личность, раз есть и сарказм и приг и пригарание.
Аноним 25/05/22 Срд 02:52:32 297097 17
Как сделать массив лампочек? ни у Емпти ни у лампочек нет модификаторов((((
можно конечно сделать лютый эммисив и забить на ампочки - но тогда я останусь без лайтгрупп в 3.2
Аноним 25/05/22 Срд 04:31:17 297098 18
image.png 88Кб, 472x313
472x313
image.png 75Кб, 1370x392
1370x392
Правда сабсервфейс скеттеринг помог. Но на картинке солид шейдинг, а сглаживание на эджах всё равно есть. Интересно.
Аноним 25/05/22 Срд 04:33:43 297099 19
>>297095
У меня 4х поточный проц 2011 года, карта не поддерживается блендером. Для мелких рендеров и моделирования вполне хватает. В старые блендеры и не думаю лезть.
Аноним 25/05/22 Срд 05:22:48 297100 20
image.png 280Кб, 848x766
848x766
>>297097
Ну с помощью частиц. Вот я ректэнгл лайты заскаттерил на середины фейсов геосферы
Аноним 25/05/22 Срд 05:43:43 297101 21
12345.mp4 2139Кб, 960x720, 00:00:10
960x720
прост
Аноним 25/05/22 Срд 05:55:38 297102 22
>>297084
Анус себе зарепорть. Дебил необучаемый.
Аноним 25/05/22 Срд 08:34:27 297103 23
>>297097
Так объекты же тоже добавляются в лайтгрупы.
Аноним 25/05/22 Срд 09:32:20 297106 24
>>297100
ты понимаешь, чтоэто же извращение?
Аноним 25/05/22 Срд 10:35:46 297107 25
>>297102
Кинула еще репорт на токсика.
Аноним 25/05/22 Срд 10:38:06 297108 26
>>297096
> и приг и приг
Гундосный стал еще и заикастым? Отличное додик-комбо.
Аноним 25/05/22 Срд 11:16:18 297109 27
image.png 134Кб, 998x873
998x873
Есть какие финты ушами чтобы чем то кроме симплифай кисти уплотнить сетку, вот есть меш, есть не замаскированная область на которой это и нужно сделать, есть же? аддон там или фильтр какой или чудокнопка
Аноним 25/05/22 Срд 11:29:51 297110 28
а33а3а.jpg 437Кб, 3840x2160
3840x2160
а3а3а.jpg 513Кб, 3840x2160
3840x2160
>>297073 (OP)
Сап блендач в тред призываются композиция куны
В первом пикте вошли часы и картинки во втором только герои. Где лучше?
Аноним 25/05/22 Срд 11:34:45 297111 29
>>297109
В Едит-моде выделить и сбдивнуть. Но зачем?
Аноним 25/05/22 Срд 11:39:19 297112 30
image.png 900Кб, 979x654
979x654
>>297111
пикрил, вот мне нужно уплотнить только тут, не весь меш а только в не замаскированной областе, без симплифая, через эдит моде геморно, сетка кривая до усрачки и ровное выделение проблематично, да и как то геморно это выделять
Аноним 25/05/22 Срд 11:41:17 297113 31
>>297110
Тут больше зависимость от событий, если важно что бы в кадре были часы и фото то первая, если важно показать акцент какойто на героях то вторая
Аноним 25/05/22 Срд 12:11:37 297114 32
Сап двач у меня в блендере 2015 года не освещается другая сторона модели с текстурами. Как сделать чтоб освещалось всё?
Аноним 25/05/22 Срд 12:12:29 297115 33
>>297112
>геморно это выделять
В твоем случае достаточно пройтись разок select circle.
Аноним 25/05/22 Срд 12:16:38 297116 34
>>297112
Гундосюшка, ну приди помоги!
Аноним 25/05/22 Срд 12:21:46 297117 35
image.png 562Кб, 1068x872
1068x872
image.png 208Кб, 962x795
962x795
>>297115
а втаком случае чем проитись? если мне нужно уплотнить только внутренние грани углублении и их охереть как много, и вырезать немогу что бы в эдит моде делать в виду корявости сетки, то есть интересует именно способ автоматического уплотнения а не ручной
Аноним 25/05/22 Срд 12:21:55 297118 36
>>297116
> Гундосюшка
Чего разгавкалась, псина? Я Вячеслав.

Обращайся к наставнику корректно, токсик.
Аноним 25/05/22 Срд 12:22:25 297119 37
>>297118
Простите, ВЯЧЕСЛАВ!!!! Был не прав, а теперь помоги
Аноним 25/05/22 Срд 12:26:07 297120 38
>>297119
> гав гав
Пошел нахуй, пидор токсичный.
Аноним 25/05/22 Срд 12:27:58 297121 39
>>297120
Ясно, ты не Гудяй.
Аноним 25/05/22 Срд 12:30:30 297122 40
>>297121
Ну это репорт.

Моё имя Вячеслав, собака.
Аноним 25/05/22 Срд 12:40:07 297124 41
Аноним 25/05/22 Срд 13:00:26 297125 42
>>297109
Fill в динамеше, правда не знаю, куда его сейчас пересунули.
Но это то же самое, что кистью повозить
Аноним 25/05/22 Срд 13:01:33 297126 43
изображение.png 36Кб, 321x184
321x184
Аноним 25/05/22 Срд 13:03:35 297127 44
image.png 16Кб, 273x154
273x154
>>297126
Да твою же мать ну штоштакоето, ну поищу, спасибо
Аноним 25/05/22 Срд 13:08:06 297128 45
image.png 61Кб, 706x728
706x728
image.png 13Кб, 280x236
280x236
Да как так то
Аноним 25/05/22 Срд 13:10:05 297129 46
Аноним 25/05/22 Срд 13:12:29 297130 47
>>297129
Ага, багодарствую нашел
Аноним 25/05/22 Срд 14:54:17 297131 48
>>297114
>не освещается другая сторона модели с текстурами
Ты про внутреннюю сторону полигонов или модель со стороны?

>Как сделать чтоб освещалось всё?
Если ты про внутреннюю сторону, то никак, потому что освещается только наружная сторона полигонов (на игровых движках внутреннюю сторону принято вообще не отображать). Если ты про модель, то просто подвигай источник света, создай новый источник света или поиграй с настройками environment освещения. По умолчанию глобальное освещение выкручено в ноль, а единственный точечный источник света не может осветить модель целиком.
Аноним 25/05/22 Срд 15:01:09 297132 49
>>297089
>тот самый которог
>которог
Мощно ты его приложил.
Аноним 25/05/22 Срд 15:07:42 297133 50
>>297098
Да наверняка bevel modifier с навернутыми segments.
Аноним 25/05/22 Срд 16:17:42 297135 51
Аноним 25/05/22 Срд 16:18:27 297136 52
>>297131
А... как сделать так, что-бы модель именно целиком освещалась?
Аноним 25/05/22 Срд 17:04:21 297140 53
image.png 33Кб, 247x412
247x412
Почему нельзя модифаеры линковать?
Аноним 25/05/22 Срд 17:11:27 297142 54
>>297122
>Моё имя Вячеслав Cобакин.
Аноним 25/05/22 Срд 19:09:02 297144 55
image.png 138Кб, 254x316
254x316
>>297142
Его имя Вячеслав Собакин
Аноним 25/05/22 Срд 19:22:23 297145 56
Аноним 25/05/22 Срд 19:30:41 297146 57
Посоветуйте туториал, как делать одежду. Конкретно швы интересуют. Чет что скульптом, что моделированием, все не очень получается.
Аноним 25/05/22 Срд 19:36:40 297147 58
вы все такие классные, знаете кучу всего, умеете, а я чмоха, который ничего не умеет и даже не может начать учиться, походу буду бомжом
Аноним 25/05/22 Срд 19:44:14 297149 59
Аноним 25/05/22 Срд 20:14:29 297150 60
>>297147
Это ты, мразь, засрал тред переката в другие страны на параше с пидорским флагом? А ну признавайся!
Аноним 25/05/22 Срд 20:16:29 297151 61
>>297150
я блендер-то скачать не могу, а ты хочешь, чтобы я что-то там засирал и тем более про другие страны
Аноним 25/05/22 Срд 20:46:16 297152 62
>>297100
ну и какой наркоман распределяет лампочки по фейсам одного объекта?
Аноним 25/05/22 Срд 21:02:02 297154 63
>>297151
А почему не можешь? У меня версия 2015 года. Скачай старую версию.
Аноним 25/05/22 Срд 21:14:07 297155 64
>>297154
Наверно я шиз, мне практически физически больно что-то начинать делать, даже если мне это интересно. Тяну до последнего, откладываю, прокрастинирую и т.д.
Аноним 25/05/22 Срд 21:42:26 297156 65
Аноним 25/05/22 Срд 21:56:23 297157 66
После hide masked когда делаю вью ол нихуя не рисует ни маски ни кисти, иногда какую то залупу случайную рисует и все пиздец какой то как фиксить?
Аноним 25/05/22 Срд 21:57:24 297158 67
>>297155
Обычно так выглядит фрустрация.
А фрустрация часто из-за непосильных задач. Нет здорового режима «сделал, получилось, порадовался, получил стимул пилить дальше».
А «физически» это про депрессию уже.
Аноним 25/05/22 Срд 21:58:03 297159 68
>>297157
Возможно баговальня.
Скрин дай.
Аноним 25/05/22 Срд 21:59:15 297160 69
>>297140
Copy attributes аддон умеет выбранные копировать
А линковать можно ГН
Аноним 25/05/22 Срд 22:09:01 297161 70
image.png 329Кб, 1920x1080
1920x1080
>>297145
И где тут выбирать свет?
Аноним 25/05/22 Срд 22:09:42 297162 71
icevideo2022052[...].webm 6055Кб, 976x764, 00:00:39
976x764
>>297159
Хз, перезагружал, в новом файле все норм, кисти, маски работают в этом нет, в первый раз когда так произошло, переключился на другой обьект там все работало перешел на первый тоже заработало, сейчас нет
Аноним 25/05/22 Срд 22:16:36 297163 72
>>297162
Жмякнул кнтрл м появилась маска очистил е и все норм, на верочку попробовал еще сделал хайд макс все работает, что то видимо пошло не так
Аноним 25/05/22 Срд 22:32:30 297165 73
>>297162
Ну так я просто не вижу маску, мож ты отключил её видимость.

Аноним 25/05/22 Срд 23:06:55 297171 74
>>297165
> Ну так я просто не вижу маску, мож ты отключил её видимость.
Это как так?
Аноним 25/05/22 Срд 23:27:00 297173 75
Аноним 26/05/22 Чтв 06:22:53 297179 76
>>297152
>ну и какой наркоман распределяет лампочки по фейсам одного объекта?

Видел так унитазник делал с помощью пфлоу в тридэ моксе
Аноним 26/05/22 Чтв 09:07:48 297181 77
>>297173
Ну да, зачем то забиндили чекбокс отображения маски на контрол м, вот просто хочу разобраться интересно почему заливку маски не забиндили а отображение забиндили, да можно перебиндить, но чому из коробки так, как к этому пришли, типа заливка маски используется реже чем отображение
Аноним 26/05/22 Чтв 11:27:29 297182 78
1573234435456.png 55Кб, 772x410
772x410
1604989465393.png 11Кб, 863x543
863x543
Сделал стежки по этому уроку:
https://www.youtube.com/watch?v=pRbdi3wLYjQ

Получается хуйня - стежки вытягивает в тонкие "иглы" по направлению кривой.
В уроке такой деформации нет.
ЧЯДНТ?

пик 1 - желаемый размер и форма стежка
пик 2 - что получается если применить модификатор
Аноним 26/05/22 Чтв 11:29:59 297183 79
>>297182
Просто ты тупоголовый кретин, который даже не способен повторить то что ему показали по-шагам. Ты хуже ебучей обезьяны.
Аноним 26/05/22 Чтв 11:35:57 297184 80
>>297183
Точно всё повторил и перепроверил - тем нет никаких этапов, которые можно запороть, это же простой урок.
У нас даже версия блендера одинаковая - 2.79
Аноним 26/05/22 Чтв 11:44:04 297185 81
>>297184
Всё, понял, кривую нужно было сгладить саб.сюрфейсом
Аноним 26/05/22 Чтв 14:50:46 297188 82
>>297161
В 3D-вьюпорте (у тебя - левая половина экрана), внизу есть полоска с кнопками, которая "уезжает" за правую границу вьюпорта, вот наведи на эту полоску курсор мыши и покрути колёсико - кнопки приедут с правой части налево, там будут режимы отображения.

Либо попробуй alt+z. Серьёзно, начинай изучать хоткеи.

Также в крайней правой части экрана, где у тебя сейчас открыты настройки текстур, сверху есть кнопка с глобусом - это настройки... "окружающей среды" в сцене, не знаю, как оно правильно называется. Там должно быть глобальное освещение, которое по умолчанию чёрным цветом отображается. Попробуй изменить этот цвет на серый - увидишь, что моделька в тени больше не чёрная, а просто бледная.
Аноним 26/05/22 Чтв 16:39:08 297190 83
>>297149
Пошел качать на Персию, а там пишут он диск вайпает. Страшно устанавливать.
Аноним 26/05/22 Чтв 17:26:51 297191 84
Аноним 26/05/22 Чтв 17:36:20 297192 85
>>297181
>почему заливку маски не забиндили
если у тебя пусто, то заливка — это тупо инверсия.И на неё есть бинд Ctrl+I
Аноним 26/05/22 Чтв 19:42:00 297195 86
как выжить 3дшнику в рашке в условиях санкций?
Аноним 26/05/22 Чтв 20:25:21 297196 87
>>297195
работать внутри
или брать оплату криптой
или казахская карта.

Норм люди всё понимают и готовы обходить санкции вместе с тобой.
Аноним 26/05/22 Чтв 21:06:23 297200 88
Когда в блендер-треде последний раз постили няшных аниме тянок собственного производства? Я помню, раньше тред был креативным, контент постили, а щас одни вкатуны и серуны остались.
Аноним 26/05/22 Чтв 21:12:29 297201 89
>>297200
Можешь попросить Вячеслава Солнцеликого. Уверен, что такому высококлассному специалисту и квалифицированному критику, как он, не составит труда подогнать тебе тяночку по вкусу. Лично я ручаюсь, что буду восхищаться его первоклассной работой. И даже не сомневаюсь, что она будет как всегда безукоризненна.
Аноним 26/05/22 Чтв 22:06:29 297205 90
>>297200
Так олды с тяночками спокойно выкатились в дискорды. Тут-то хуле постить? Помощи/критики не от кого. Новички же.

Аноним 26/05/22 Чтв 23:11:29 297210 91
скачал блендер в стиме
щас буду делать пончик
Аноним 27/05/22 Птн 09:35:57 297215 92
Есть где-то список новых фич от версии к версии? Ну вот пилил я модельку на 3.0, может сейчас что-то удобнее завезли там по юви, каждую менюшку проверять что ли?
Аноним 27/05/22 Птн 10:48:26 297218 93
Аноним 27/05/22 Птн 10:59:00 297219 94
80Level-1521381[...].mp4 3735Кб, 720x720, 00:00:39
720x720
Аноним 27/05/22 Птн 11:54:57 297220 95
image.png 336Кб, 1920x1080
1920x1080
>>297188
Где? И где эти хоткеи брать? И где освещение? Хелп плиз
Аноним 27/05/22 Птн 11:59:00 297221 96
image.png 323Кб, 1920x1080
1920x1080
image.png 292Кб, 1920x1080
1920x1080
>>297188
После альт+зет куб серым становится без текстур
Аноним 27/05/22 Птн 15:02:46 297222 97
>>297220
Лол, это даже не 2.8 версия похоже
Аноним 27/05/22 Птн 15:06:24 297224 98
>>297220
>>297221
Пройди базовые ролики по 2,79 вместо того чтобы ждать в треде ответов на максимально нубские вопросы. Или найми консультанта, который тебе на всё ответит по полочкам.
и ты съебёшь на месяц разбираться со всем этим, по опыту знаю
Аноним 27/05/22 Птн 15:20:52 297225 99
2022-05-2715-15[...].mp4 20259Кб, 1680x1050, 00:01:48
1680x1050
Подкинули ещё задачку, а там настенная панелька-соты.
Сделал прототип, чтобы быстро такие панельки клепать.
Гексы прост из набора.

Божечки, хорошо-то как с ГН стало. Шлёп-шлёп и простой контролируемый генератор на руках.
Аноним 27/05/22 Птн 16:50:50 297226 100
finishing your [...].png 210Кб, 791x423
791x423
В Блендор уже запилили (нативно или аддоном) функцию отзеркалить всё то, что показывает тебе вьюпорт по горизонтали, типа как во всяких Фотошопах? (т.е. штобы никак не меняя саму сцену взглянуть на её отзеркаленный вариант дабы свежим взглядом узреть всратость бытия, ну вы понели)
Аноним 27/05/22 Птн 17:01:01 297227 101
>>297226
Для гп то ли запилили то ли пилят.
Для сцены уж не знаю, востребовано ли такое.

Аноним 27/05/22 Птн 17:16:44 297228 102
>>297226
>отзеркалить
Если мне не изменяет память:
A -> S -> X -> -1 на нумпаде -> Enter -> посмотрел -> ctrl-Z
Или этот способ у тебя почему-то не работает?

Теоретически можно аддон сделать, чтобы он всё это в одно нажатие кнопки/хоткея делал, возможно, кто-то уже делал.

Пик - тру стори, говорю как тот, кто пытался рисовать.
Аноним 27/05/22 Птн 17:32:39 297229 103
>>297226
>>297228
Камеру выключил блять выдели и по Х скейлу -1
Аноним 27/05/22 Птн 17:46:37 297230 104
>>297228
Картинка правдива, но с 3д оно не настолько актуально да и скульптят сначала в симметрии

>>297229
Таки да, это работает
Аноним 27/05/22 Птн 17:46:59 297231 105
>>297229
п.с. нужно скейлить в режиме Local!
Аноним 27/05/22 Птн 17:53:38 297232 106
>>297230
>Картинка правдива, но с 3д оно не настолько актуально да и скульптят сначала в симметрии
Картинка актуальна в 3д в основном для композиции, построения кадра.
Для персов то нахуя, там уже готовая перспектива, симметрия, это надо быть убер пиздоглазым чтобы юзать зеркальный метод на персах в 3д.
Аноним 27/05/22 Птн 18:27:34 297234 107
>>297232
>Картинка актуальна в 3д в основном для композиции, построения кадра
И как эта картинка может помочь с композицией?
Аноним 27/05/22 Птн 18:45:39 297235 108
>>297234
Никак. И для построения кадра тоже неактуальна. Картинка фиксит глюк с детализацией. В Композиции такого глюка нет.
Аноним 27/05/22 Птн 18:56:04 297236 109
640px-Интерфере[...].jpg 85Кб, 640x640
640x640
Как сделать радужные переливы на поверхности? С помощью каких нодов?
Аноним 27/05/22 Птн 19:16:29 297237 110
>>297230
>Картинка правдива, но с 3д оно не настолько актуально да и скульптят сначала в симметрии

>Для персов то нахуя, там уже готовая перспектива, симметрия, это надо быть убер пиздоглазым чтобы юзать зеркальный метод на персах в 3д.

Сразу видно вы не скульптили, маньки)
Аноним 27/05/22 Птн 19:22:04 297238 111
изображение.png 669Кб, 1595x659
1595x659
>>297236
Чего такой немощный?
В простейшем случае так.
Но в нойзе низкая насыщенность и много белого.
Аноним 27/05/22 Птн 19:22:11 297239 112
>>297237
А ты скульптил? Тогда объясни, какой профит дает зеркалирование зеркально симметричной модели?
Аноним 27/05/22 Птн 19:24:21 297240 113
>>297238
Я только изучаю, хочу свой материал сделать, не ругайся.
Спасибо.
Аноним 27/05/22 Птн 19:25:31 297241 114
изображение.png 778Кб, 1680x770
1680x770
потому для ядрёности можно например так, брать высокие насыщенности и дёргать по HSV-сдвигу
Аноним 27/05/22 Птн 19:26:50 297242 115
>>297240
Ну тогда изучи весь набор шейдеров.
Попробуешь и поймёшь как мешать. Пузырики тебе пока ни к чему.
Аноним 27/05/22 Птн 19:28:12 297243 116
>>297238
>>297241
У тебя радуга нихуя не кольцами, а должна быть кольцами. 3 из 10, плохо зделол.
Аноним 27/05/22 Птн 19:33:35 297244 117
>>297243
>а должна быть кольцами
Почему кольцами, расскажи-ка?
Вообще ты прав, от угла есть зависимость, и я забыл про неё.
Но новичку нужно хоть с чего-то начать, и это не трёхэтажные френели, которые ЗАЧЕМ-то там

Аноним 27/05/22 Птн 19:35:10 297245 118
61494534.png 277Кб, 344x416
344x416
Аноним 27/05/22 Птн 19:35:11 297246 119
>>297244
> новичку нужно хоть с чего-то начать
Это хорошо, что ты адекватно осознаешь свой уровень. Весьма похвально.
Аноним 27/05/22 Птн 19:37:40 297247 120
>>297242
Это я и правда поторопился.
Аноним 27/05/22 Птн 19:42:09 297248 121
>>297246
>янизнаюпачиму на фотке один с круговой радугой а другой нет, ща спиздну что-то обидное, чтобы глаза отвести!
Аноним 27/05/22 Птн 19:43:45 297249 122
1601233370108.png 261Кб, 733x626
733x626
>>297248
Просто признай, что ты снова обосрался, Гундой. Не нужно истерику закатывать.
Аноним 27/05/22 Птн 19:44:43 297250 123
>>297247
Отож. Норм пузырь сделать это не так, как выше показано, цветной глосси от балды.
Это надо вспомнить про тонкоплёночную интерференцию,
сделать карту толщин пузыря, учесть угол падения луча, угол зрения и видимой толщины и сместить цвет отражения соответственно.

Физика с математикой, пусть и школьная.
Аноним 27/05/22 Птн 19:50:50 297251 124
>>297250
Я хотел не пузырь, а такое отражение как составной компонент текстуры. Но я все равно нубас даже для этого, пошел конспекты писать короче.
Аноним 27/05/22 Птн 19:54:00 297252 125
>>297250
А после всей этой физики с математикой можно ПРОСТО накинуть готовый шейдер пузыря на произвольную модель не сферической формы (пример - тян)? Или только со сферой сработает?

мимо пытался делать реалистичную прозрачность и ужоснулся кривотой, которая получается после простого уменьшения альфы
Аноним 27/05/22 Птн 19:54:21 297253 126
61523853.png 525Кб, 1641x678
1641x678
>>297249
Ну то есть объяснить почему так на фотке, ты не можешь.
Слепил хуйню с пожатой радугой и довольный сидит…
Ну вот тебе тоже неправильная хуйня. А толку?
Это не карта интерференции во-первых, а во-вторых нубик уже от этого охуеет.
Аноним 27/05/22 Птн 19:56:11 297254 127
>>297253
Мне нравится, как ты оправдываешь свой низкий скилл. Продолжай развлекать меня, глупенькая вниманиеблядь.
Аноним 27/05/22 Птн 19:57:27 297256 128
изображение.png 384Кб, 527x522
527x522
>>297252
Форма любая, учитывается фактическое отклонение поверхности, её видимая толщина, угол падения луча и кажущееся смещение из-за интерференции.
Аноним 27/05/22 Птн 19:58:06 297257 129
Аноним 27/05/22 Птн 20:03:55 297259 130
>>297257
Какой сверхманёвренный нубик. Понятно теперь, почему ты до сих пор безработный клоун и застрял на газпромчане, лол.
Аноним 27/05/22 Птн 20:06:04 297260 131
>>297259
>безработный
Ща фултайм почти, кек.
Чего и тебе желаю. Может меньше злобы будет, как начнёшь зарабатывать.
Аноним 27/05/22 Птн 20:09:48 297261 132
>>297260
Ну вот зачем ты пиздишь, гундой? Я же тебя лучше тебя самого знаю. Ты не умеешь врать, как не умеешь и в трёхмерную графику.
Аноним 27/05/22 Птн 20:14:01 297262 133
>>297261
> Я же тебя лучше тебя самого знаю
В голосину.
Ну строй свои манямиры дальше.
Аноним 27/05/22 Птн 20:16:36 297263 134
>>297262
А кроме отзеркаливания адресованных тебе посланий ты на что-нибудь еще способен? Такое впечатление, что у тебя IQ двузначный и в развитии ты остановился в возрасте семилетнего ребёнка, хех. Тебе бы книжек почитать, мальчик.
Аноним 27/05/22 Птн 20:20:09 297264 135
>>297250
Вот прямо буквально все мимо. Гундяк, тебе не перекрыть своим словоблудием того, что ты просто чсвшный криворучка. Не тащи физику с матешей в качестве аргумента - ты нихуя в этом не пендриш.
Аноним 27/05/22 Птн 20:27:05 297265 136
ГУНДОЙ СКРЫЛСЯ ПОД КРАЙНЮЮ ПЛОТЬ И НЕ ОТВЕЧАЕТ
Аноним 27/05/22 Птн 20:32:46 297266 137
>>297263
> посланий
Посол что ли? Ну и посол нахуй.
Аноним 27/05/22 Птн 20:33:49 297267 138
1500558426970.jpg 159Кб, 661x551
661x551
>>297266
> Посол что ли? Ну и посол нахуй.
Аноним 27/05/22 Птн 20:34:19 297268 139
>>297265
Да ты и правда шизик, а я думал это так, шутят.
>МАААМ! ПОЧЕМУ МЕНЯ ИГНОРИРУЕТ МОЙ ПРОТЫКАТОР?!
Аноним 27/05/22 Птн 20:35:49 297269 140
ГУНДОЙ ВЫШЕЛ ИЗ-ПОД КРАЙНЕЙ ПЛОТИ И БРЫЗНУЛ ГНОЙЧИКОМ
Аноним 27/05/22 Птн 20:49:03 297270 141
0001-0250.mp4 383Кб, 960x540, 00:00:10
960x540
Вот что я сделал.
Аноним 27/05/22 Птн 21:27:26 297272 142
>>297224
>>297222
Да, 2.79 или 2.76. Я не знаю, какие бвзовые ролики смотреть, там либо нудятина с водой на 20 минут, либо тема где-то в одной из сотни видео. Оч прошу, объясните :-(
Аноним 27/05/22 Птн 21:33:24 297273 143
>>297272
У fastaboutblender и у Слаквы неплохие.
Без нудятины никак.

Гугли "Навигация в Blender", "управление окнами Blender"

Пользуйся как справочником по шейдерным нодам:
https://blender3d.com.ua/entsiklopediya-sheyderov-cycles/
Попробуй все, посмешивай.
Загугли «делаем материал такой-то в блендере (какой тебе надо)»

Максимально прицельно на твои нужды только платный препод.
Аноним 27/05/22 Птн 21:49:03 297275 144
>>297273
А... как совещение-то сделать, можешь сказать?
Аноним 27/05/22 Птн 21:57:05 297277 145
шурупы картошка
Аноним 27/05/22 Птн 22:05:34 297278 146
>>297275
Проще всего скачать хдр с polyhaven.com и подключить к миру.
Ну или включить белый цвет в мире, если прям очень равномерно надо.
Как подключить — гуглишь.
Аноним 27/05/22 Птн 22:05:45 297279 147
>>297277
>>шурупы картошка
У твоей мамки в допе ложка
Аноним 27/05/22 Птн 22:06:28 297280 148
>>297278
Как? гугл ничего не выдаёт :-(
Аноним 27/05/22 Птн 22:15:41 297281 149
изображение.png 149Кб, 955x637
955x637
>>297280
Ты или учись гуглить или про 3д придётся забыть.
Оч много инфы нужно переворошить.
Аноним 27/05/22 Птн 22:26:39 297282 150
Аноним 27/05/22 Птн 22:35:13 297283 151
>>297279
картошка капуста
Аноним 27/05/22 Птн 23:13:13 297285 152
>>297270
Бесконечный сперматозоид?
Аноним 27/05/22 Птн 23:15:19 297287 153
>>297282
Я даже не претендую. Поэтому просвети меня: как та вон картинка может помочь с композицией?
Аноним 27/05/22 Птн 23:25:33 297288 154
>>297285
Нет. Это пародия на одно очень известное видео.
Аноним 27/05/22 Птн 23:43:45 297289 155
>>297287
>Я даже не претендую
А хули ебало сове открываешь?
Аноним 27/05/22 Птн 23:45:38 297290 156
>>297289
Я всего-лишь задал вопрос. Почему из-за него у тебя очко до затылка лопнуло?
Аноним 28/05/22 Суб 12:26:45 297300 157
>>297281
Про 2.76 нету.

В 3д - машинки и я могу делать, вот только как их без света раскрашивать-то?
Аноним 28/05/22 Суб 12:47:27 297301 158
>>297300
>Про 2.76 нету.
то же самое, что 2,79 и вообще пересядь на 2,79, разница только в плюс.

> как их без света раскрашивать-то?
Там куча вариантов.
Шейдлесс в солиде
игродвижок BGE
Маленькая превьюха в сайклзе
Аноним 28/05/22 Суб 13:19:43 297303 159
>>297300
Может сначала накопить на пеку, которая хотя бы тянет 2.8 и выше? Думаю тысяч 10 бу обойдеться.
Аноним 28/05/22 Суб 13:43:55 297305 160
Как настроить блендер под использование с ноутбуком?
Аноним 28/05/22 Суб 13:47:38 297307 161
>>297305
а что в ноутбуке не так? Мелкий экран?
ну сделай в стартовом файле два окна, между которыми будешь переключаться, или флипай области и работай в основном на фуллскрине одной области
Аноним 28/05/22 Суб 13:48:48 297308 162
>>297307
Отсутствие мыши нетак. Нужно настроить его на тачпад
Аноним 28/05/22 Суб 13:54:56 297309 163
>>297308
>Отсутствие мыши
блядь, дак купи мышь и подключи, не занимайся хуитой.
Аноним 28/05/22 Суб 13:58:20 297310 164
>>297309
Блядь я и так знаю. Но это еще менее удобно, чем тачпад ибо нужен стол или ровная поверхность, а я постоянно таскаю ноут с собой во всякие неровные места.
Где-то видел переделку шорткеев и кнопок мышки под тачпад и ноут, но не могу найти.
Аноним 28/05/22 Суб 14:55:13 297314 165
>>297310
>постоянно таскаю ноут с собой во всякие неровные места
1. извини, но это не работа, а ебаное хипстерство. Типа работаешь.
2. есть оптические микромыши, которые прекрасно катаются и по ноге и по джинсе.
3. есть минитрекболлы, там шарик крутишь пальцем.

Дрочить тачпэдом — это ебаный мазохизм.
Аноним 28/05/22 Суб 18:28:07 297322 166
>>297301
1) 2, 79 не тянет



>>Шейдлесс в солиде
>>игродвижок BGE
>>Маленькая превьюха в сайклзе

А что это и с чем это едят?

>>297303
Какой тысяч 10? Ты цены давно видел? И речь про сейчас
Аноним 28/05/22 Суб 20:25:23 297323 167
>>297322
>1) 2, 79 не тянет
да как так-то? Что у тебя за древность такая?
Я в 2,79 работал на видеокарте 640 GT
GT блядь! Ещё и в Сайклзе рендерил потихоньку.

>А что это и с чем это едят?
гугли
shadeless/texture mode blender
BGE blender
Cycles blender / rendered mode

>Какой тысяч 10?
За 10 это надо собирать бесплатные детали. корпус, бп, клавиатуры, мышь. Моник минимум 2к стоит.
Провода по 50рэ.
Проц со встройкой…

https://www.avito.ru/krasnodar/tovary_dlya_kompyutera/materinskaya_plata_msi_z97_gaming_3_lga_1150_2413690164 вот чел за 13 продаёт мать, память, проц с графикой.

Искать, торговаться, собирать…
Аноним 28/05/22 Суб 21:44:32 297324 168
Аноним 28/05/22 Суб 21:56:33 297326 169
Аноним 28/05/22 Суб 23:10:53 297328 170
изображение.png 62Кб, 883x468
883x468
изображение.png 472Кб, 1412x443
1412x443
>>297324
срачи какие-то. Где спеки?

>>297326
Редактор узлов, узлы для мира, галка use nodes,

Варианта два, или ты тупой или троллишь, или не имеешь никакого вообще нахуй представления о том, как устроено 3д.
Инфы на юпупе полно.

Повторюсь: или ищешь самостоятельно, или нанимаешь репетитора, который поищет за тебя и всё разжуёт.

Аноним 28/05/22 Суб 23:45:58 297330 171
>>297328
>>297220

У меня 1.76, там этого нету, видеокарты нету , она интегрирована в процессор
Аноним 29/05/22 Вск 00:13:27 297332 172
>>297330
>там этого нету
просто
иди
нахуй

и из 3д иди.

Ты, сука, не в состоянии загуглить урок и найти нужную кнопку на картинке. В 3д тебе делать нечего.

>встроенка
похуй, и на ней работать можно и даже на проце рендер пускать.
Аноним 29/05/22 Вск 00:38:59 297336 173
>>297328
>срачи какие-то
Зато у нас это культурно организованно в одном месте, а у вас тут в каждом треде срут, зафлуживая годные обсуждения.
>Где спеки?
Из того что я помню - у неё G41 Express.

>Варианта два, или ты тупой или троллишь
Она тян из бедной семьи с голубой мечтой создать игру и без каких-либо специальных знаний. Сначала мы тоже думали, что это тролль, но так долго и целенаправленно троллить ни один аутист не сможет, тем более она действительно пришла сюда за помощью, когда мы посоветовали обратиться сюда. В общем, тяжёлый случай, жалко её.

>>297332
>>встроенка
>похуй
Из-за этого часть софта у неё не запускается, какая-то проблема с драйверами. Это не вопрос производительности, у интела просто хрень какая-то с поддержкой их же чипов. Или чип просто слишком старый и на него поддержка драйверов закончилась.
Аноним 29/05/22 Вск 01:12:55 297337 174
>>297336
> тяжёлый случай, жалко её
Мне не очень, если честно.
Есть интернет, есть возможность учиться, искать, осознавать.
Но нет "разжуйте мне и в рот положите".
Я понимаю, когда человеку и не надо, не интересно.
Ну и ладно, попинал хуи и забил.
Но если мечта, чего ж не стараешься?

>игру и без каких-либо специальных знаний
Очевидный заведомый фэйл.
Всё что можно «создать» при таких вводных — это повторить курс на каком-нибудь констракте. Да может и на юньке даже. Но всё равно вторичная хуйня без отладки будет же.

Аноним 29/05/22 Вск 01:14:41 297338 175
>>297336
Ах да, ещё вот это «ну там нудятина, не буду смотреть». Кек.
Аноним 29/05/22 Вск 02:04:52 297339 176
>>297337
>Но нет "разжуйте мне и в рот положите".
Тоже не понимаю таких, всегда старался решить свои проблемы сам перед тем, как спрашивать на форумах.

>Но если мечта, чего ж не стараешься?
Мы же на дваче, тут полно таких мечтателей, которые лежат безвольно на кровати и ноют о том, что ничего не получается. Я и сам такой. Болезнь какая-то меметическая.

>Очевидный заведомый фэйл.
Фейл - пытаться делать игру только ради прибыли (абсолютное большинство игр приносят только убытки). А просто сделать какую-нибудь игру любой ньюфаг сможет, инструменты позволяют, можно посадить мартышку за комп и она тоже игру сделает. Когда-нибудь. Рано или поздно. Скорее поздно, но всё же.

Интересно, что она выбрала CopperCube, и мы даже советом помочь ей не можем, потому что никто им из раздела не пользуется. Но другие движки на её компе без видеокарты не работают, а как вставить видеокарту в компьютер она не знает)

>>297338
>ну там нудятина, не буду смотреть
Вот тут на 200% согласен с ней, сам ненавижу видеотуториалы, стремлюсь найти текстовую версию или быстрой перемоткой найти нужное в видео, если альтернативы нет.

Типичный видеотуториал:
>— Пук среньк логотип с анимацией. Здравствуйте, дамы, господа, коты, собаки, попугаи... У меня проблемы в жизни, переезд, бла-бла-бла... извините... Гм, вот, значит, туториал начинаем. А, погодите, рекламная пауза, играйте в танки, танки сами в себя не поиграют. Возвращаемся к теме. Вот, значит, берём кубик, крутим-вертим, ага, значит. Падажжи... Но оно так не работает! А почему не работает? Думайте, думайте. Ага, вот почему не работает. Значит, нужно по-другому. А как по-другому - будет в следующем выпуске нашего бесплатного курса моделирования. Подписывайтесь, ставьте лайки, пишите комментарии, бла-бла-бла, как жить плохо, помогите мне кто-нибудь, о, полчаса наболтал, можно заканчивать. Пук заставка.
И ладно бы только это, можно перемотать.
НО СЛЕДУЮЩЕГО ВЫПУСКА-ТО НЕТ, И КАНАЛ ЗАБРОШЕН!
Аноним 29/05/22 Вск 03:39:50 297340 177
>>297339
> а как вставить видеокарту в компьютер она не знает)
ебать…
Ну вот не знал я как сваркой пользоваться.
А на ютубе хуяк, профессионал, он там и про сварку и про электроды и про ток с напряжением и про ТБ и про сварочную маску.
За недельку научился кое-как, взяв у соседки-бабушки древний аппарат (я ей помогаю, она без проблем заделилась).

>нудятина
так я не про воду, а про то, что в 3д полно рутинных технарских скучных штук, но освоить их надо.

Да, пуксреньки с растягиванием минутной инфы до 10 монетизируемых минут это пизда…
Аноним 29/05/22 Вск 03:45:57 297341 178
Какой есть бесплатный аддон чтобы удобно и быстро создавать трубы, провода и всё в таком духе?
Аноним 29/05/22 Вск 04:09:45 297342 179
>>297341
окей, гугл, бесплатный аддон чтобы удобно и быстро создавать трубы, провода blender
Аноним 29/05/22 Вск 04:13:32 297343 180
Аноним 29/05/22 Вск 05:48:28 297345 181
>>297343
Спасибо! Как раз что то похожее на него искал
Аноним 29/05/22 Вск 06:32:57 297346 182
цац.jpg 6Кб, 300x168
300x168
Я не понял? Блендер треде завелась тян?
Аноним 29/05/22 Вск 07:47:45 297347 183
image.png 2020Кб, 1920x832
1920x832
image.png 7794Кб, 1777x2000
1777x2000
image.png 1143Кб, 1500x750
1500x750
Аноним 29/05/22 Вск 07:58:33 297348 184
Аноним 29/05/22 Вск 09:11:54 297350 185
Аноним 29/05/22 Вск 12:42:04 297356 186
>>297347
Да, молодец. Бесформенную монстроту и ассетики кидать, каждый дурак может. А китаец не дурак, создаёт истории тонкими элементами, особенно на второй.
Аноним 29/05/22 Вск 13:17:49 297357 187
изображение.png 14Кб, 506x105
506x105
>>297350
Функции такой не видел, да и не особо нужна. В редких случаях это два нажатия: Alt+H проявить (будет выделено) и Shift+H спрятать невыделенное.

Посмотрел в код…
Пиздец…
Блядь…
Ебать…
Индийского гашиша сожрал килограмм походу…
Говна натри развёз…

Там в простейшем случае 3 строчки.
Записывай.

Разумеется, можно кормить не все объекты сцены. А только те, что подключены во view layer, но это тоже несколько строчек.

Аноним 29/05/22 Вск 13:30:33 297358 188
Screenshot37.png 263Кб, 930x605
930x605
Screenshot71.png 285Кб, 668x575
668x575
День 37. Допиливаю одежду, потратил половину дня чтобы первый пик превратить во второй. Нашел ошибку в швах только через 4 часа.
Аноним 29/05/22 Вск 13:36:57 297359 189
>>297358
Бывает, молодец, старайся дальше. Главное, что ты делаешь и учишься. Но после этого КМБ нужно будет сделать работу над ошибками и поднимать качество.
Аноним 29/05/22 Вск 13:50:20 297360 190
Screenshot72.png 529Кб, 877x720
877x720
>>297358
Швы еще добавил
>>297359
Потому я делаю три модели сразу
Аноним 29/05/22 Вск 14:55:10 297363 191
image.png 417Кб, 1920x1080
1920x1080
image.png 534Кб, 1920x1080
1920x1080
image.png 934Кб, 1920x1080
1920x1080
Сап, двач, с освещением всё ок, спасибо вам огромнейшее. У меня вопрос - а как в эти квадратике вставлять текстуры, а то выходит то что на пике.

Закрашивает всё а не квадратик.

Прошлый вариант раскраски - с ним что-то не так, так как объект остаётся без текстур. Хотя другой - с текстурами. В общем, я хз как в квадратик вставить пикчу, прошу дать совет :-(
Аноним 29/05/22 Вск 15:13:42 297367 192
>>297363
окей, гугл, как делать uv развёртку спичечного коробка
Аноним 29/05/22 Вск 15:26:13 297368 193
>>297367
>окей, гугл, как делать uv развёртку спичечного коробка

Это бес полезно, он непробиваемый.
Аноним 29/05/22 Вск 15:42:07 297369 194
>>297367
>>297368
Гугл ничего не даёт, говорю же. Мне нужно именно текстуры в квадратик вставлять
Аноним 29/05/22 Вск 15:45:17 297370 195
>>297369
Гугл даёт всё, просто ты тупая/упёртая.
Аноним 29/05/22 Вск 15:46:25 297371 196
>>297370
Да нету же. Там создание текстур с нуля, а мне нужно впихать 2 картинки для каждой стороны
Аноним 29/05/22 Вск 15:49:10 297372 197
>>297371
Скинь картини. И скрин модели на котрую ты пытаешься наложить.
Аноним 29/05/22 Вск 16:02:55 297373 198
image.png 20Кб, 200x112
200x112
>>297372
>>297363
>>297372

Вообще, я могу вставлять и для каждой грани отдельно, но мне сказали делать по-другому.
Аноним 29/05/22 Вск 16:04:56 297374 199
image.png 340Кб, 1920x1080
1920x1080
image.png 360Кб, 1920x1080
1920x1080
Аноним 29/05/22 Вск 16:06:02 297375 200
image.png 934Кб, 1920x1080
1920x1080
>>297374
297373 (You)
>>297372
297363 (You)
>>297372

И что характерно, куб в куперкубе который аптечка с текстурами, а Гипнотоид - без :-(
Аноним 29/05/22 Вск 16:13:06 297376 201
>>297374
Ещё раз. Это называется UV развёртка
кури ютуб/гугл
Аноним 29/05/22 Вск 16:15:57 297377 202
image.png 545Кб, 1920x1080
1920x1080
Лол.>>297376
Там НИЧЕГО НЕТ, говорю же
Аноним 29/05/22 Вск 16:26:29 297378 203
image.png 559Кб, 1920x1080
1920x1080
Вот что не так :-(? Я сохраняю, а оно белое и без текстур, а другой объект сохранённый так же - цветной.
Аноним 29/05/22 Вск 16:32:14 297379 204
>>297357
>да и не особо нужна
Поэтому она в майе по дефолту есть, а в блендоре нет? Потом сделают и будешь говорить, что молодцы годноту завезли
>Там в простейшем случае 3 строчки.
>Записывай.
Ты не понял что нужно, и почему там изъеб такой, твой код переключает все объекты, а нужно выделить несколько невидимых и несколько видимых и переключать только их. Там наверняка изменили немного, можешь поправить исходный скрипт, чтоб по горячей клавише работал?
Аноним 29/05/22 Вск 16:42:53 297380 205
>>297379
Окей, мне не нужна, моим знакомым не нужна, никогда не видел, чтобы кто-то юзал, после того как узнал, нужнее не стало.

>>297379
>а нужно выделить несколько невидимых и несколько видимых и переключать только их.
Гнать ровно тот же цикл по выделению аутлайнера.
Какие проблемы?

> чтоб по горячей клавише работал?
Мне лень, я не кодер, прост побырику нашёл операторов нужных.
Оборачивать в аддон или кормить аддону-макроделу…
Давай сам, а?
Аноним 29/05/22 Вск 16:43:29 297381 206
п.с. вот рил, была бы полезная мне хуйня, я бы сделал, а так не нужно
Аноним 29/05/22 Вск 16:50:37 297382 207
>>297380
>Гнать ровно тот же цикл по выделению аутлайнера.
Хуя ты умный кокой, ну прогони, там же три строчки всего, тупица, куда ты лезешь нахуй, тебе же пишут что неспроста изъеб
Аноним 29/05/22 Вск 16:51:36 297383 208
>>297381
Это полезная хуйня, просто для твоих донных занятий ненужная
Аноним 29/05/22 Вск 17:02:07 297384 209
Запись202205291[...].mp4 39999Кб, 2112x1112, 00:05:51
2112x1112
Аноним 29/05/22 Вск 17:22:04 297387 210
Аноним 29/05/22 Вск 17:34:41 297388 211
>>297387
>индус дохуя ненужного кода накидал всё равно
Пиздишь про вещи о которых не знаешь
Аноним 29/05/22 Вск 17:41:29 297389 212
image.png 332Кб, 1920x1080
1920x1080
>>297384
А на 0:19 как ты сделал?
Аноним 29/05/22 Вск 17:42:10 297390 213
image.png 337Кб, 1920x1080
1920x1080
Аноним 29/05/22 Вск 17:43:27 297391 214
image.png 281Кб, 1920x1080
1920x1080
Аноним 29/05/22 Вск 17:46:00 297392 215
image.png 337Кб, 1920x1080
1920x1080
>>297384
0:45 - ой, у меня что-то не то :-(
Аноним 29/05/22 Вск 17:47:22 297393 216
image.png 294Кб, 1920x1080
1920x1080
>>297384
>>297392
Вот так по активным граням получается. ХЗ, правильно или нет
Аноним 29/05/22 Вск 17:53:08 297394 217
image.png 722Кб, 1920x1080
1920x1080
>>297384
>
>
Как ты вызвал эту штуку????
Аноним 29/05/22 Вск 17:56:04 297395 218
16538356442000.png 297Кб, 1920x1080
1920x1080
>>297393
Правильно развёртку располагать внутри поля.
Аноним 29/05/22 Вск 17:56:47 297396 219
Аноним 29/05/22 Вск 17:58:23 297397 220
image.png 365Кб, 1920x1080
1920x1080
Аноним 29/05/22 Вск 18:01:36 297398 221
>>297397
Возьми выдели куб -> A
Потом перейди в окно развёртки, нажми S. Подбери размер и перемести мышкой в цент окна.
Аноним 29/05/22 Вск 18:07:38 297399 222
image.png 365Кб, 1920x1080
1920x1080
>>297398
>
>
А, вижу. И перемещаю клавишей G
Аноним 29/05/22 Вск 18:08:42 297400 223
>>297396
>>297398

А какой клавишей вызвать эту >>297394
Штуку? Я даж не знаю как она называется.
Аноним 29/05/22 Вск 18:10:02 297401 224
>>297394
Там я ошибся не на ту галку нажал.

Тебе надо Z + 7 и в режиме материалов работать

Если у тебя комп слабый то он в реальном времени может не отображать рендеринг.
Аноним 29/05/22 Вск 18:11:29 297402 225
16538359899990.png 785Кб, 1920x1080
1920x1080
Аноним 29/05/22 Вск 18:13:37 297403 226
image.png 360Кб, 1920x1080
1920x1080
>>297402
Вот, Z+7, такой результат.

Тут вот эти вот штуки даже не высвечиваются - Material, Texture, ну кнопки в смысле, на которые ты на 2 секунде наживаешь :-(
Аноним 29/05/22 Вск 18:15:41 297404 227
>>297403
>>297402
У меня в левом нижнем углу появляется Слои с числом ?, а не рендер :-(
Аноним 29/05/22 Вск 18:19:29 297405 228
>>297403
ТЫ ПЕРЕШЁЛ НА 7й СЛОЙ!!
z + 7 означает, что ты должен одновременно нажать z и 7.
Или нажать Z а потом мышкой выбрать 7
Или на иконке внизу выбрать материалы.
Нажми цифру 1
Затем z и 7 одновременно.
Аноним 29/05/22 Вск 18:21:47 297406 229
image.png 363Кб, 1920x1080
1920x1080
>>297405
Я нажимаю и одновременно, и удерживаю Z. Ничего не происходит. Только то что на пике, эти штуки которые надо нажимать не вылезают :-(
Аноним 29/05/22 Вск 18:22:35 297407 230
Ебать, здесь походу уже все аноны орут с постов.
Аноним 29/05/22 Вск 18:25:32 297408 231
16538377088450.png 362Кб, 1920x1080
1920x1080
>>297406
Нажми на эту иконку и выбери из списка материал.

Потом просто нажми цифру 1 так ты перейдёшь на 1й рабочий слой
Аноним 29/05/22 Вск 18:29:56 297409 232
image.png 379Кб, 1920x1080
1920x1080
image.png 359Кб, 1920x1080
1920x1080
>>297408
Так. Нажимаю. И...???
Аноним 29/05/22 Вск 18:33:44 297410 233
image.png 374Кб, 1920x1080
1920x1080
>>297409
>>297408
А нельзя как-то иначе рендер включить? У меня после нажатия ф12 такая фигня
Аноним 29/05/22 Вск 18:42:23 297411 234
>>297410
рендер Blender
а материалы под какой?
Аноним 29/05/22 Вск 18:44:03 297412 235
>>297411
Что - материалы под какой?

Как на видосе делаю >>297384
Аноним 29/05/22 Вск 18:44:28 297413 236

>>297410
Всё правильно, куб с белым материалом, пока без наложенной текстуры. Рендеринг не включай это только проверка. Работаешь пока только на материале. Теперь выбирай нужные грани и присваивай им нужный материал с текстурой который ты уже добавил.

Делай всё как в видео. Единственно а вторую текстуру неправильную назначил, но потом исправил.
Аноним 29/05/22 Вск 19:10:28 297414 237
image.png 390Кб, 1920x1080
1920x1080
image.png 359Кб, 1920x1080
1920x1080
image.png 334Кб, 1920x1080
1920x1080
>>297413
А как применять материал граням? У тебя на видео они сразу натягиваются. Я так же наживаю, в Мире ставлю галочки как и ты, а ничего не видно :-(
Аноним 29/05/22 Вск 19:23:17 297415 238
Аноним 29/05/22 Вск 19:37:29 297416 239
На данный момент проще всего будет скинуть ей готовый куб с развёрткой и текстурой-шаблоном, пусть дальше сама красит эту текстуру в пейнте. Смысл учить её здесь тому, что она могла бы сама прочитать в интернете? Это же база, её в 100500 туториалах раскрывали уже.

>>297384
А ты крут, что пытаешься помочь, молодец. Но, по-моему, это бесполезно, она так до бамплимита будет кубик красить.

>>297407
Сижу в этом треде с попкорном.
Даже захотел что-нибудь сам поделать, а то забил на 3D.
Аноним 29/05/22 Вск 19:50:18 297420 240
>>297415
Проблема не в том, что нельзя получить скрытые, можно.
Проблема в том, что напрямую выделение аутлайнера недоступно.
Автор сего поделия не разобрался, что такое context
Аноним 29/05/22 Вск 19:51:22 297421 241
>>297416
Тоже сижу с минералочкой после салатика. Улыбаюсь.
Может это и добродушно,пытаться помочь необучаемой, но наивно и даже вредно.
Аноним 29/05/22 Вск 20:25:07 297422 242
Мне кажется все её вопросы можно прогуглить спокойно, даже я сейчас нашёл про материал и грани за одну секунду.
мимо открыл блендер в третий раз в жизни
Аноним 29/05/22 Вск 20:42:34 297423 243
>>297422
Да, ленивая упёртая пизда с заявкой «гугл ничего не даёт».
Литералли!

>>297280
Аноним 29/05/22 Вск 21:13:17 297424 244
>>297423
Да, представь себе, не даёт

>>297422
Ну, я в компьютерах как вы не разбираюсь



>>ленивая

По жизни - нет.

>>упёртая

Есть такое :-)
Аноним 29/05/22 Вск 21:24:16 297425 245
>>297424
Здесь в компьютере разбираться не надо. У тебя нет желания искать информацию и обучаться, а есть желание только получить хуй за щеку всё готовое в рот, когда за тебя всю работу сделали, даже показали пошаговый тутор. Ты изучала вообще навигацию в софте? Есть подозрение, что нет. Ютуб завален видосами по теме, да даже официальная документация тебе даст нужные знания.
Аноним 29/05/22 Вск 21:47:52 297426 246
Ащемта глядя на нубасов разной степени ленивости и неспособности обучаться, я мегаспокоен за то, что они мне конкуренцию не составят никогда.
Будут драться между собой за то, кому иконки для мобилодрочильни делать.
Аноним 29/05/22 Вск 21:50:02 297427 247
>>297425
>>У тебя нет желания искать информацию и обучаться

Есть. Говорю же, нету на 2.76 ничего :-(

>>а есть желание только получить хуй за щеку всё готовое в рот, когда за тебя всю работу сделали, даже показали пошаговый тутор

Я же говорю, там не запускается рендеринг :-( Этого нигде нету. Там именно иконки не открываются.

>>Ты изучала вообще навигацию в софте? Есть подозрение, что нет.


Я вообще не имею понятия, где и как этому учат.

>>Ютуб завален видосами по теме, да даже официальная документация тебе даст нужные знания.

Знания документация не дал, она сухая и негибкая, мого там по еме нету, + всё очень неподробно.

А вообще посмотри мои прошлые комменты, у меня прогресс.


Аноним 29/05/22 Вск 22:06:00 297428 248
>>297427
> на 2.76 ничего :-(
одинаково с 2,79

>не запускается рендеринг
запускается, просто ты не одупляешь почему так выглядит, тебе объяснили, не вкурила. Пиздуй учить азы. Навигацию в окнах, материалы, присвоение, развёртку, вот это всё.
Как всосёшь, приходи.

>не дал
Большинство как-то осиливает, новичкового контента, рассказанного на все лады, включая ебанутые шоу — полно.

> у меня прогресс
ты текстуру на куб не можешь натянуть нормально.
Это прогресс уровня «я перестал срать в штаны, но ещё ссу»
Аноним 29/05/22 Вск 22:09:10 297429 249
>>297426
>я мегаспокоен за то, что они мне конкуренцию
Я смотрю, кто то давно на станцию не заглядывал?
Да блядь, даже на рендере, когда заходишь, самооценка дрожит, как осенний лист. И думаешь тем ли я занимаюсь.
Аноним 29/05/22 Вск 22:12:33 297430 250
>>297428
>>запускается, просто ты не одупляешь почему так выглядит, тебе объяснили, не вкурила. Пиздуй учить азы. Навигацию в окнах, материалы, присвоение, развёртку, вот это всё.

Говорю же, нажимаю залить материалом, но куп всеравно белый.


И нормальных видосов нет, одна вода. А даже если делаю по видосам, на аптечке текстура есть, а на Гипнотоиде почему-то нет.


Аноним 29/05/22 Вск 22:15:56 297431 251
>>297427
Если тебе тяжело изучать видео туторы. Вот сайт с текстовыми туторами.
Вот о развёртке
https://blender3d.com.ua/uv-razvertka-v-blender/
Здесь можно нарисовать свою текстуру.
https://blender3d.com.ua/teksturirovaniye-nizkopoligonalnogo-dinozavra/
Здесь можно посмотреть как текстурировать материалами
https://blender3d.com.ua/bilyardnue-sharu-v-blender/

Аноним 29/05/22 Вск 22:27:47 297432 252
>>297430
> но куп всеравно белый.
скрин материала
В нём текстура подключена?
Почему блендеррендер вместо сайклза?
Аноним 29/05/22 Вск 22:35:07 297433 253
1.jpg 392Кб, 2046x1131
2046x1131
2.jpg 175Кб, 936x1099
936x1099
3.jpg 323Кб, 2002x1038
2002x1038
4.jpg 379Кб, 2024x1122
2024x1122
>>297430
>Говорю же, нажимаю залить материалом, но куп все равно белый.
1. если назначила материалы. Выйди из режима правки.
2.Натягивают текстуры здесь в текстурах
3.Подключи аддон атлас
4.Запекай

Если и после этого не дошло вот скачай свой куб и смотри как сделано
https://disk.yandex.ru/d/W1q0I7HjJsm3SA


Аноним 30/05/22 Пнд 11:23:35 297439 254
61731509.png 2568Кб, 1680x708
1680x708
>>297429
А что станция?
У меня вот так тренды выглядят.
Тонна вторичной хуиты и девочки.

Тем ли я занимаюсь вообще вопрос не стоит, я занимаюсь тем, чем нравится.

Видел мульт от Миелго? Последняя серия Любовь Смерть Роботы.
Вот там да, я охуел просто.
Какой-нибудь Сприггс тоже даёт жару.
И вот им уже я не конкурент и никогда не стану. Но их так мало.
Аноним 30/05/22 Пнд 12:03:09 297440 255
>>297439
Даже на твоем пике половина "вторичного" и "девочек" неисчислимо выше твоего скила.
Аноним 30/05/22 Пнд 12:22:28 297441 256
>>297440
Мне ща заплакать от того что конвейерный рабочий гайки в сто раз быстрее меня крутит?
Техничность важна, но без истории ничто.
А из-за тех, кто считает обратно нет ааа игорей, играйте в графон. Ах да, графона тоже нет, оказывается, что становится люто заметно на 4к монике.
Аноним 30/05/22 Пнд 13:26:47 297444 257
>>297441
Ебать у тебя помои в голове, даже стройно мыслить не можешь.
Откуда ты знаешь сколько люди с твоего пика потратили времени на свои работы и как они вообще их делали?
Что ты подразумеваешь под "историей"? При чем тут она?
И при чем, блядь, тут вообще игры?

Короче по форме того что ты пишешь становится очевидным что ты обыкновенная завистливая криворучка, плюющаяся желчью в тех кто хоть немного лучше тебя.
Аноним 30/05/22 Пнд 13:56:57 297445 258
>>297444
>Что ты подразумеваешь под "историей"? При чем тут она?
сторителлинг, юноу?
содержательность иллюстрации, интересность.
А нет её, ахахахах


>желчью
Зачем? Прост унылота. От хороших работ никакого падения самооценки. Я возрадовался и насладился об китайца >>297347
Он могёт, красава.
Аноним 30/05/22 Пнд 15:09:06 297447 259
>>297445
>сторителлинг
Может у тебя глаза на жопе? По твоему скрину мало что можно увидеть, но персонажи вполне с характерами, огрызки сцен тоже не нагромождение бездумное. Плюс еще хохол вполне себе историю нарисовал (могучий всушник убивает орду зомби-русни только на картинках им перемогать и осталось). К концептам и цепляться с "историей" - верх тупости. И портреты должны на сходство опираться а не на "историю". Ты уверен, что у тебя с восприятием все в порядке?

Короче да, из тебя прет обыкновенные вкусовщина и зависть.
Аноним 30/05/22 Пнд 15:13:12 297448 260
>>297445
>>297447
БИТВА ТИТАНОВ ДУХОТЫ

Два дебила - это сила.
Аноним 30/05/22 Пнд 15:39:47 297449 261
>>297447
История — это то, что ты додумываешь за кадром благодаря зацепкам в кадре.
Ещё раз, посмотри на 2ю картинку китайца.
Внимательно.

>орду зомби
Ну ок, на этой что-то происходит и рассказывается.
На остальных нет.
>вполне с характерами
дооо…

>вкусовщина
ок
>зависть
Да зачем? Я не понимаю. Зависть плохое чувство, оно делает неприятно. Зачем себе делать неприятно?!
Аноним 30/05/22 Пнд 15:57:33 297450 262
first animatrion.mp4 7535Кб, 2000x2000, 00:00:04
2000x2000
Аноним 30/05/22 Пнд 16:04:50 297451 263
>>297449
Да отъебись ты со своим китайцем. Про него речь не идет.

Речь вот об этом:
>На остальных нет
>дооо…
Ты все прекрасно видишь, но от бессильной зависти принижаешь. Ну и конечно всячески отрицаешь что тебе завидно. Можно было бы опуститься до уровня местных кукареков и затребовать твои работы типа что бы ты доказал что шаришь, но я шквариться о такое не хочу - это удел долбоебов.
Аноним 30/05/22 Пнд 16:16:24 297453 264
>>297451
>от бессильной зависти
А, я понял. Ты не можешь себе представить другой мотивации.
Ну ок, чо…
>принижаешь
Лично мне не нравится по конкретным причинам.
Хомяки хавают, работа в топе!!!111.

> я шквариться
Ты ещё школу не закончил? Или сидел?
Я не буду это делать из-за отсутствия интереса.
Ты понимаешь отсутствие интереса?
Типа "не нравятся копчёные помидоры". Нахуй мне завидовать коптильщику помидоров или принижать помидоры или поедателей сего блюда?
Прост не считаю его ни вкусным ни полезным, готовить не буду.
Аноним 30/05/22 Пнд 16:16:59 297454 265
Аноним 30/05/22 Пнд 17:12:41 297456 266
>>297453
>Ты не можешь себе представить другой мотивации
С такими людьми как ты другой мотивации и не может быть. Я насмотрелся на таких вдоволь. Сидите, колупаете 3д/2д, или графоманите и т.д., потеете, ничего у вас не выходит, а как увидите что у кого-то лучше вас получается - начинаете говном их работы обмазывать и выдумывать "конкретные причины".
Нет бы просто скинуть с себя ярмо предвзятости и зависти и оценивать работы неискаженным взглядом. На твоем скрине объективно годные работы, не топчик и качество блуждает, но годнота.

>Нахуй мне завидовать коптильщику помидоров или принижать помидоры или поедателей сего блюда?
Да ладно? А это что:

>>297439
>Тонна вторичной хуиты и девочки.
>>297441
>конвейерный рабочий
>>297441
>без истории ничто
>>297453
>Хомяки хавают

Это твоя оценка тех работ. Желчная, ядовитая, принижающая как авторов, так и тех кто это смотрит. Вот просто сходу палится манера поведения завистника.
Аноним 30/05/22 Пнд 18:28:52 297458 267
>>297456
> другой мотивации и не может быть
> Я насмотрелся
проекции

>А это что
Хуита из-за вторичности, так-то может и красиво, но не интересно.
конвейер — скучно
без истории — скучно
хомяки — скучно (хотя иногда по кайфу пожить хомяком пару дней)
Аноним 30/05/22 Пнд 18:30:05 297459 268
>>297456
> Желчная, ядовитая,
Проекции, на самом деле не то чтоб прям похую, неприятно, что артстанция приуныла. Но такова жизнь, таковы массы.
Аноним 30/05/22 Пнд 20:42:16 297461 269
>>297458
Вот видишь: опять ты за свое. Опять душниш на авторов, и тех кто принимает их творчество. Заметь: их много, а ты один из считанных единиц. Объясни: с чего ты взял что вот это большое количество людей внезапно вторичные и хомяки, а ты - прохаванный ценитель-эстет, а не похабненький брюзга, желчный завистник с неудовлетворенным чсв?
Аноним 30/05/22 Пнд 21:00:43 297462 270
>>297461
>желчный завистник
Да что же ты все к зависти-то сводишь? Как будто нельзя брюзжать просто так.
Аноним 30/05/22 Пнд 21:11:37 297463 271
>>297462
Это шизик местный. Мир у него чёрно-белый и может существовать только по придуманным им и понятным ему правилам.
И скорее всего он думает, что ОБСЫКАЕТ гундоса, чела, который его многократно макнул в говно лицом.
Ащемта макнуть не сложно. Достаточно попросить портфолио и показать чо умеет.
Аноним !GGGGGGGMQQ 30/05/22 Пнд 21:22:18 297464 272
0001-0070L.webm 575Кб, 2688x756, 00:00:02
2688x756
Вр куб
Аноним 30/05/22 Пнд 21:39:13 297465 273
>>297462
Источник брюзжания всегда есть. А зависть - это самый типовой источник.

>>297463
>шизик
>гундоса
Ага, а вот и местный поехавший шизолов которому везде вокруг какой-то его вымышленный шизик гадит.

>попросить портфолио
Выше уже было на счет чмошности требования портофолио. Добавлю: надо быть конченым кретином, что бы требовать портфолио при отстраненном обсуждении чужих работ.
Аноним 30/05/22 Пнд 21:42:44 297466 274
Сколько примерно Блендерппидор может рендерить источников света&&
у меня больше 30 повесил винду на Importance map
Аноним 30/05/22 Пнд 23:22:48 297468 275
2022-05-3023-21[...].mp4 18069Кб, 1680x1050, 00:00:21
1680x1050
>>297466
multiple importance не имеет смысла при большом количестве источников, особенно когда они более или менее равны по вкладу в сцену. Наоборот больше шуметь будет.

ХЗ что там у тебя виснет, у меня всё бодренько.
Аноним 30/05/22 Пнд 23:26:20 297469 276
2022-05-3023-23[...].mp4 26636Кб, 1680x1050, 00:01:12
1680x1050
>>297468
Короч на 5000+ лампочках мне надоело
Анонс поддержки большого количества источников это не про поддержку вообще, это про качественный счёт и распределение сэмплов между ними по локальному вкладу.
Аноним 30/05/22 Пнд 23:51:05 297470 277
>>297468
Не multiple importance, а стадия рендера Importance map если ее как то можно отключить то где? Fast GI отключен
Но скорее всего переполняется какой то кэш не видимый в винде в таблице использования памяти
памяти мало используется
стоило мне сделать пару рендеров так он завис именно на этом
Аноним 31/05/22 Втр 00:27:49 297471 278
изображение.png 63Кб, 667x221
667x221
>>297470
Падажжи
Так импортанс-мэп это вообще для карты окружения вроде.
Её разрешение меняется тут
Аноним 31/05/22 Втр 01:02:54 297472 279
>>297471
Гуня, тут целая область матана. Слава богу уже складно объясненная без интегралов с дифурами. Начни с чтения документации, потом загугли о чем речь, заодно посмотри как это в других рендер-движках работает. И если осилишь ты - не осилишь - можешь скромненько так уточнять что человеку надо и только после этого влезать своим свиным рылом и давать советы.
Аноним 31/05/22 Втр 01:28:14 297473 280
untitled.png 806Кб, 960x540
960x540
Одобряете такое? Благодаря геометри нодесам удалось сделать посыпку без пересечений. Непересекающуюсю.
Аноним 31/05/22 Втр 01:45:38 297474 281
>>297472
Ты о чём наркоман?
Рендер повис. Какой матан?

>>297473
Одобряем. Но смотри референсы.

Аноним 31/05/22 Втр 02:07:37 297475 282
>>297474
Так это пончик ради посыпки был, а не ради пончика
Аноним 31/05/22 Втр 02:15:07 297476 283
>>297475
Тогда без вопросов. Но посыпка таки на глазурь ложится и может её вдавливать слегка
Аноним 31/05/22 Втр 05:59:48 297477 284
>>297473
Гомно какое то, ты где видел, чтобы присыпка выдавливалась из глазури? Ты вообще хоть когда-нибудь пасочку кушал?
Аноним 31/05/22 Втр 09:20:46 297480 285
Приветствую анонов
Я после двух лет учёбы на гуманитарном решил вернуться в блендер и полностью перекатится в 3д и геймдев(уже были попытки вката до поступления) крч подводных вроде нет..

Вижу тут до сих пор гундосый обитает, интересно как он апнул свои навыки может работает уже где-то
Аноним 31/05/22 Втр 10:36:15 297482 286
-ATR6ZOYQUo.jpg 84Кб, 1080x587
1080x587
Блядь ну почему так?!
Я просыпась каждый день в 5.30, в 6 я уже сижу за пекой и пытаюсь, что то сделать, но сука не могу ничего из себя выдавить.
10.30, а я уже 2а раза пожрал, 3и раза почитал мемчики, просмотрел весь ньюсач, открыл/закрыл юнити, но так и ничего не сделал?
Зато после 23 часов просыпается внутренний творец и начинается активный процесс и нахуй тебе этот сон давай творить!
Блядь, ненавижу себя за это.
Аноним 31/05/22 Втр 10:50:10 297483 287
>>297101
Такое можно в цайклах сделать? в смысле не используя постпроцессинг
Аноним 31/05/22 Втр 10:53:45 297484 288
>>297483
Под пост процессингом я имею ввиду композинг.
Аноним 31/05/22 Втр 11:47:54 297485 289
Какие отдоны посоветуете для рисования текстурок? Цветовой круг какой то маленький, пипетка неудобная, слоев нет.
Аноним 31/05/22 Втр 11:51:34 297486 290
image.png 348Кб, 1920x1080
1920x1080
>>297431

Смотрю уроки. Неужели с более крупными развёртками всё так сложно ? Как на пике?

>>297432
>>скрин материала

??? Какого материала? Тут вот скрин>>297414
>
>
>>297410
>>297409
>>297408



>>В нём текстура подключена?

???

Там же материал стоит


>>Почему блендеррендер вместо сайклза?

А... разве есть разница?????

>>297433

>>2.Натягивают текстуры здесь в текстурах

В смысле - не через материал, а через текстуры???


>>3.Подключи аддон атлас

А как???


>>4.Запекай

?????
Аноним 31/05/22 Втр 11:55:32 297487 291
image.png 548Кб, 1920x1080
1920x1080
>>297431
>>297432
>>297433

Дык текстуре на кубе-то есть, и на аптечке, только почему-то они в куперкубе не видны на гипнотоеде, а вот на аптечке видны :-(

>>297375
>>297374

Вот. Не понимаю, что именно с ипнотоидом не так? Текстуры пробую и в ПНГ, и в ЖПГ, но аптечка отображается с текстурами, а гипнотоид нет :-(






И, ребят, вопрос, можно как-то одну грань выделить и по одной грани накладывать текстуру, как с кубом????


Аноним 31/05/22 Втр 12:03:19 297488 292
>>297487
Любой обьект нужно развернуть uv разверткой, это как бумажную коробку развернуть. Я пажилой гипнотоид кста.
Аноним 31/05/22 Втр 12:04:31 297489 293
>>297482
Потому что режим сна надо соблюдать. Ложиться до часу ночи (в идеале - до полуночи), спать 7,5-9 часов.
Аноним 31/05/22 Втр 12:04:39 297490 294
image.png 375Кб, 1920x1080
1920x1080
image.png 421Кб, 1920x1080
1920x1080
>>297487
Вот, так вот крашу, но оно не закрашивается :-(

Нельзя вот так сохранить? Так же проще.

>>297488
А как на пике?

>>Я пажилой гипнотоид кста.

Я о том что из баунца. Помню в 3 классе была игра мечты :-)
Аноним 31/05/22 Втр 12:06:52 297491 295
image.png 437Кб, 1920x1080
1920x1080
image.png 368Кб, 1920x1080
1920x1080
>>297490
>>297487
Если что, нажимаю U и РАЗВЕРНУТЬ.

Но всеравно, в куперкубе не видно :-(

Может, развёртку надо после создать?

Аптечку же видно

И как теперь боковую панель вытащить, она скукожилась ? :-(
Аноним 31/05/22 Втр 12:07:34 297492 296
Аноним 31/05/22 Втр 12:09:58 297493 297
image.png 426Кб, 1920x1080
1920x1080
>>297491
>>И как теперь боковую панель вытащить, она скукожилась ? :-(

F? dc`? yjhv? cjhhb

Так почему аптечка видна в куперкубе, а гипнотоид не виден? Может по особому что-то надо делать?

Мне вариант с текстурой для каждой грани больше нравится
Аноним 31/05/22 Втр 12:13:02 297494 298
image.png 311Кб, 1920x1080
1920x1080
Как по мне, легче выделить много граней и наложить текстуру, например шерсть на обезьяну. Вопрос - почему не сохраняется :-(

Когда та же аптечка сохраняется нормально. В чём секрет? Вроде всё делаю одинаково.
Аноним 31/05/22 Втр 12:14:03 297497 299
>>297490
Материал(гладенький/шероховатенький) вешаешь на грузовичок, к материалу цепляешь текстуру(картиночку), теперь у тебя на грузовичке гладенькая шероховатенькая картиночка, а развертка когда лежит на картиночке то берет свой цвет оттуда где лежит. Как гипнотоид в плане секса мммм, брыкается?
Аноним 31/05/22 Втр 12:16:03 297498 300
>>297491
Раскукоживай, она же задохнется
Аноним 31/05/22 Втр 12:19:15 297499 301
image.png 553Кб, 1920x1080
1920x1080
image.png 453Кб, 1920x1080
1920x1080
>>297497
Пчел.... спасибо тебе, от всего сердца.......

И вообще всем вам, всему треду, особенно пчелу, который на меня выделил время и записал уроки...


>>297498
Уже раскукожилось. На линию просто не наводила мышь...
Аноним 31/05/22 Втр 12:30:53 297500 302
image.png 15Кб, 131x105
131x105
>>297492
А как сделать так чтобы следы оставались?
Аноним 31/05/22 Втр 12:52:07 297501 303
>>297500
Включить и настроить motion blur.
Аноним 31/05/22 Втр 13:17:02 297502 304
>>297500
Да я там честный моушн блюр включил. Хотел на постпроцессе с помощью велосити, но хуйня получалась
Аноним 31/05/22 Втр 13:43:38 297504 305
untitled.jpg 117Кб, 1014x709
1014x709
>>297473
Попытка номер 2. Одобряете?
Аноним 31/05/22 Втр 14:33:35 297507 306
>>297501
>>297502
0 очков стиля. Вы проиграли.
я хотел поинтереснее ответ
Аноним 31/05/22 Втр 14:44:43 297511 307
>>297504
Нет. Что там за опарыши под шоколадом ползают?
Аноним 31/05/22 Втр 14:58:04 297512 308
>>297504
Ебать у тёбя там опарыши под глазурью.
Аноним 31/05/22 Втр 15:24:57 297513 309
Screenshot84.png 186Кб, 722x580
722x580
Screenshot85.png 152Кб, 603x559
603x559
>>297073 (OP)
>>297073 (OP)
Ну и хули с эти ебаным капюшоном делать?
Проверил, геометрия идеальная. Месте с которого выебывалась перемоделил и все равно вот такой пиздец выходит при переходе из эдит мода в обжект мод. Ебаное триде, ебаное блядь триде.
Аноним 31/05/22 Втр 15:29:24 297514 310
Аноним 31/05/22 Втр 15:42:22 297515 311
korobka-sladost[...].jpg 991Кб, 3200x1200
3200x1200
163223292624-my[...].jpg 197Кб, 1920x1080
1920x1080
>>297514
>Это спринклс под шоколадом.
У тебя походу как и у меня детство тяжёлое было и ни спринклс, ни пончиков ты не видел?
Хорошо хоть сейчас можно посмотреть на всё это в интернете.
Аноним 31/05/22 Втр 16:13:12 297521 312
>>297513
деформации пробовал обнулять фризить?
Аноним 31/05/22 Втр 16:58:40 297523 313
>>297513
Дам тебе хороший совет: не симь в блендере.
Аноним 31/05/22 Втр 17:21:16 297524 314
>>297523
Касательно ткани — присоединаяюсь. Только оч простые штучки. Дым хороший. Но не такой быстрый как мог бы.
Аноним 31/05/22 Втр 17:25:40 297525 315
>>297523
>>297524
За симуляцией ткани в марву, либо в макс симулить через тифлоу, на куда ядрах. Во всех остальных пакетах, ткань тормозная параша, даже велум в гудини, где на сотнях точках уже умирает, я хз какое там железо надо.
Аноним 31/05/22 Втр 17:26:10 297526 316
>>297482
>после 23 часов просыпается внутренний творец
Ты, скорее всего, сова. Гугли, как жить, будучи совой. Лучше всего быть фрилансером, т.к. даже ночные смены на работе - не выход, поскольку у сов проблема не из-за времени суток, а из-за длины суток - у сов биологические сутки длиннее 24 часов (у жаворонков - короче 24 часов, поэтому у них обратная проблема).

>>297489
>Ложиться до часу ночи (в идеале - до полуночи)
Жаворонок, тебя не просили повторять банальности, которые на практике не помогают. Ложиться рано для совы = валяться с открытыми глазами или плохо/недостаточно спать. И нет, усталость никак не помогает, сова даже после тяжёлой физической работы будет бодрствовать дольше жаворонка, а жаворонок отключится раньше положенного даже без каких-либо нагрузок. Принудительное пробуждение раньше времени тоже не работает, да, будет меньше сил с утра из-за недосыпа, но само время бодрствования больше 16 часов, поэтому уснуть вовремя эта усталость никак не поможет, скорее уснёшь посреди дня и проснёшься через 1-2 часа, полный сил. Я многое перепробовал, биологические часы не перестроить, как в детстве спал - так почти до самой старости будешь. Мониторы и "синий свет" тоже миф, я в детстве в полной темноте бодрствовал до 2-3 ночи, когда у меня вообще никаких электронных устройств не было, а телевизор в другой комнате. Тупо не мог уснуть раньше времени, лежал, мечтал... Сейчас порой засыпаю в обнимку с телефоном, никакой "синий свет" не будит и не мешает уснуть.

мимо хикки-сова, никак не могу наладить т.н. "здоровый" сон
Аноним 31/05/22 Втр 17:29:06 297527 317
Алсо,
>>297482
>10.30, а я уже 2а раза пожрал, 3и раза почитал мемчики, просмотрел весь ньюсач, открыл/закрыл юнити, но так и ничего не сделал?
Это похоже на симптомы СДВГ. Пройди онлайн-тесты и почитай советы, как с этим жить, к психиатру в СНГ с этим бессмысленно ходить, а все действующие лекарства под запретом.

Почему юнити? Переходи на Godot.
Аноним 31/05/22 Втр 17:30:22 297528 318
image.png 128Кб, 600x800
600x800
>онлайн-тесты
Аноним 31/05/22 Втр 17:36:42 297529 319
>>297528
>— Эээ, пук, простите, я вот чё-та не могу... эээ, сфокусироваться на работе... в интырнете сижу... отвлекаюсь... вот....
>— Патамушта работать на заводе нада, а не в игрульки ваши играть, савсем маладёш от рук отбилась! Ета всё от кампудахера вашего! А теперь кыш отсюдава, симулянт, мне ещё бумажки заполнять надо...
Альтернатива: заберут в дурку и пропишут какую-нибудь шизу, заставляя каждый день галоперидол глотать, чтобы "симптомы" сильнее проявляться начали. А что, никакой ответственности за неправильный диагноз у них нет, и доказать неправильность ты не сможешь, ты же шиз по их мнению, зверушка в зоопарке с кучей других таких же недолюдей.
Аноним 31/05/22 Втр 17:39:02 297530 320
untitled.jpg 91Кб, 960x540
960x540
>>297504
Попытка номер 3. Одобряете спринклс?
Аноним 31/05/22 Втр 17:41:55 297531 321
Причина бабаха? >>297529

даже не читал высер
Аноним 31/05/22 Втр 17:44:06 297532 322
>>297513
>при переходе из эдит мода в обжект мод
1. Нажми шифт+стрелка влево, чтобы сбросить анимацию в 0 кадр, затем запусти симуляцию снова, нажав пробел или шифт+пробел. Делай так после каждого редактирования сетки, потому что без сброса симуляции получается такая хрень.
2. Поиграйся с настройками симуляции. Некоторые настройки могут вызывать глюки, типа взлетающей в бесконечность ткани.
3. Если ткань трясёт, увеличь число шагов симуляции. Особенно нужно увеличивать число шагов, если уменьшил массу вершин ткани, чем меньше масса - тем больше шагов симуляции нужно.

Я на днях баловался с симуляцией ткани и знаю, что говорю. Симуляция нормальная, но её нужно тонко настраивать. От самой сетки адекватность результата мало зависит, но лучше, конечно, симулировать ткань с минимальным числом вершин, а уже симулированный результат сглаживать соответствующим модификатором. Порядок модификаторов тоже влияет на симуляцию, убедись, что сглаживание идёт после (ниже) симуляции ткани, а симметрия, если есть - перед (выше) симуляции.
Аноним 31/05/22 Втр 17:51:49 297533 323
>>297524
>Дым хороший
Ну он тоже, в общем, больше для чего-нибудь простенького годится.
Аноним 31/05/22 Втр 17:52:55 297534 324
>>297525
>даже велум в гудини, где на сотнях точках уже умирает
Я что-то такого не замечал. Такое при плохих настройках может быть. Но железо гудини и правда любит хорошее и это совершенно нормально.
Аноним 31/05/22 Втр 17:56:55 297535 325
>>297526
>Жаворонок
Хуяворонок. Не лечи меня бабкиными сказками. Что жаворонки, что совы уехав в условную америку (+-12 часов разницы) после акклиматизации спокойно перестраивают "биологические часы" на местную смену дня и ночи.
Остальное это либо проебанный режим сна, либо надо к доктору идти что бы он причину расстройства сна искал.
Аноним 31/05/22 Втр 17:57:13 297536 326
>>297534
>Но железо гудини и правда любит хорошее и это совершенно нормально.

Это рассплата за ювелирную точность вычислений в соп контексте. В хелпе так написано.
Аноним 31/05/22 Втр 17:58:26 297537 327
>>297532
>эксперт
>на днях баловался
Мда.
Аноним 31/05/22 Втр 18:00:59 297538 328
>>297526
>Жаворонок, тебя не просили повторять банальности, которые на практике не помогают. Ложиться рано для совы = валяться с открытыми глазами или плохо/недостаточно спать.
Полная херня. Оправдание для неумеющих в режим дня. Был "совой" с детства. К 30ти годам режим сместился до того, что ложился спать в 9 утра. Из-за работы перешел на дневной образ жизни. Да, было тяжело первое время. Все как ты пишешь. Потом организм привык. Главное не засиживаться и не залеживаться, а ложиться и вставать в одно время.
Аноним 31/05/22 Втр 18:02:12 297539 329
>>297530
Опять вплавил в шоколад.
Аноним 31/05/22 Втр 18:03:37 297540 330
>>297534
>это совершенно нормально

Почему бы им не добавить движок физикс для ткани и симуляции?
Я попробовал решение в гудини, как на видеорил, но это не юзабельно.

https://youtu.be/6ZJFNSgbsNs
Аноним 31/05/22 Втр 18:06:30 297541 331
>>297539
Прямо как на референсных картинках. Взаимодействией с шоколадом.
Аноним 31/05/22 Втр 18:07:16 297542 332
>>297536
Тут еще роль играет что в веллум-солвер собрано все "на любой случай". Под капотом может быть шелуха которая в разных конкретных случаях может быть не нужна, но тем не менее время на вычисления тратит.
Аноним 31/05/22 Втр 18:08:02 297543 333
>>297533
Ну вот нет. Намазывание детализации, в том числе шейдером даёт оч неплохой вид при вполне домашних затратах.
Аноним 31/05/22 Втр 18:12:10 297544 334
>>297540
Physx вроде для чистого риалтайма же. Из-за кучи читов в вычислениях с точностью проблемы. Гудини все-таки в сторону продакшен-качества работает. Хотя может и прикрутят physx когда-нибудь, если смысл будет.
Или ты о каком-то другом physx?
Аноним 31/05/22 Втр 18:14:27 297545 335
>>297542
Да там не только за велум, а вообще. Тут один додик где то писал, что гудини тормозит на пару лямах. Ну так оно и понятно в соп контексте мы же работаем с точками, этот контекст как эдит мод в блендаке.
В хелпе и говорится, для ускорения вычислений, лучше двигать и деформить гео через обж контекст.
Аноним 31/05/22 Втр 18:17:51 297546 336
>>297543
Суть ведь не в детализации и визуализации. Нет возможности полноценно управлять симами. Если просто дефолтный дымок из мультяшного паравоза, то это еще как-то можно справиться, но вот замутить, например, подрыв небоскреба что бы огонь и клубы дыма + пыль себя вели эффектно, или взрыв в воде/космосе - тут я даже не представляю сколько гемора и времени на это уйдет.
Аноним 31/05/22 Втр 18:20:31 297547 337
>>297545
>как эдит мод в блендаке
Самое близкое сравнение, да.

>деформить гео через обж контекст
А вот тут я тебя немного не понял.
Аноним 31/05/22 Втр 18:22:47 297548 338
>>297546
> Нет возможности полноценно управлять симами.
Есть.
Есть и сами силы и свойства огня/дыма, которые влияют и куча читок.

Ты думаешь, в Гудини взрыв небоскрёба это как растыкать точки взрыва и смотреть как комп делает остальное?
Аноним 31/05/22 Втр 18:27:44 297549 339
>>297547
. Преобразование поверхностей на уровне геометрии (например, с помощью узла Transform surface) является более точной деформацией и потенциально может занять гораздо больше времени для вычисления Houdini, чем простое преобразование геометрии статического объекта на уровне сцены.
Аноним 31/05/22 Втр 18:33:56 297550 340
>>297513
Выяснил что когда я мув брашем подвигал капюшон он стал в обжект моде и в скульпт моде выглядеть иначе чем в эдит моде. Теперь при любых действиях в эдит моде его распидарашивает. В Версии до двигания все работало нормально. Че делать? Я челый день скульптинка могу проебать.
Аноним 31/05/22 Втр 18:36:55 297551 341
>>297550
Тут надо разбираться
Аноним 31/05/22 Втр 18:38:01 297552 342
>>297548
Ты не понимаешь о чем я говорю. Силы - это силы. Управлять ими симуляцией - дело безблагодатное. Придется потратить массу времени на то что бы двигать силы по сцене и дергать настройки для того что бы получить нужный результат. Гудини же дает доступ непосредственно к самим данным симуляции и дает инструменты что бы работать с этими данными. В итоге ты буквально можешь "дирижировать" симами. В общем-то конкретно из-за этой фишки гудини и стал популярным софтом для vfx.
Аноним 31/05/22 Втр 18:39:19 297553 343
>>297521
Я не знаю как это. Ты про шейп кейс?
>>297523
С симуляцией проблем не было.
>>297532
>затем запусти симуляцию снова
Да какая нахер симуляция, она уже давно проведена и сохранена в шейп кей.

Аноним 31/05/22 Втр 18:39:53 297554 344
>>297550
Ты что, за весь день ни одного сейва не сделал?
Аноним 31/05/22 Втр 18:41:24 297555 345
Screenshot89.png 716Кб, 1048x922
1048x922
Screenshot90.png 656Кб, 1109x930
1109x930
>>297358
День 38
Разобрался с капюшоном. Просто пересадил его от позапрошлого сейва в крайний. Уффф... Ничто так не помогает в 3D как навыки сейвлоада из древних видимоигор.
Аноним 31/05/22 Втр 18:41:38 297557 346
>>297550
А если сдублировать весь мэш в эдит моде и отсоединить?
Аноним 31/05/22 Втр 18:41:39 297558 347
Аноним 31/05/22 Втр 18:44:50 297559 348
>>297553
>Я не знаю как это. Ты про шейп кейс?

Нет. Через меню кнтрл + А
Аноним 31/05/22 Втр 18:48:54 297560 349
>>297549
что значит «простое»?
Типа как разница между дисплейсом-модификатором и дисплейсом точек руками?

>>297552
Аа, это да, вещь хорошая, чего нет, того нет.
Но, думаю, дело не за горами: прогнать частицы вместе с дымом, а затем уже накладывать на частицы какие-то эффекты в гн.
Аноним 31/05/22 Втр 18:52:11 297561 350
>>297560
>что значит «простое»?
>Типа как разница между дисплейсом-модификатором и дисплейсом точек руками?

Ну как если бы ты звял мэш на прау лямов, зашел в эдит мод и начал сдвигать все точки, вместо того, что бы в обжект моде все это сдвигать куда надо.
Ситуативная какая то хуйня
Аноним 31/05/22 Втр 19:03:54 297562 351
winter park ble[...].mp4 606Кб, 1280x720, 00:00:14
1280x720
>>297073 (OP)
Посоветуйте зион для блендера. Мой комп не тянет уже ничего.
Даже на попытке заснежить скамейку вылетает.
Аноним 31/05/22 Втр 19:04:44 297563 352
>>297560
>прогнать частицы вместе с дымом, а затем уже накладывать на частицы какие-то эффекты в гн
Ну тут скорее нужное все таки другое. А именно что бы в гн можно было работать с данными и параметрами симуляции, потом скармливать их нужному солверу, которой после вычисления степа\сабстепа результат возвращал обратно в гн, где можно было бы опять ими манипулировать, плюс если бы гн мог как-то удобно передавать данные между разными гн-сетками, при чем даже находящимися на разных объектах, то в этом случае мы бы получили функционал похожий на гудиневский. Это было бы полезно.
Аноним 31/05/22 Втр 19:06:50 297564 353
image.png 37Кб, 421x480
421x480
>>297544
>Или ты о каком-то другом physx?

О том самом, что б можно было быстро порисовать с физикой. Вон лабсы же выпустили, вот это вот да и в солярисе там есть физический движок в реалтайме, позволяющий укладывать. Вот физикс бы и подошле под такие вещи, т.к. он супер быстрый и насколько я знаю, он под бесплатной лицензией
Аноним 31/05/22 Втр 19:10:24 297565 354
>>297562
Ну так оперативка и гпу роляет
Аноним 31/05/22 Втр 19:11:21 297566 355
>>297565
Оперативки 24гб, правда ддр3. Гпу это встройка.
Аноним 31/05/22 Втр 19:12:44 297567 356
>>297557
Я от старой модели приделал часть к новой, со скульптом

Аноним 31/05/22 Втр 19:14:08 297568 357
>>297566
Видиопамети кста нада многа
Аноним 31/05/22 Втр 19:14:53 297569 358
3432543.mp4 27188Кб, 1280x720, 00:01:10
1280x720
>>297566
>Оперативки 24гб

Как же люди раньше работали...

>year 2008 on Xeon E5205 4Gb RAM machine
Аноним 31/05/22 Втр 19:17:03 297570 359
>>297569
Это на цпу рендерилось?
Аноним 31/05/22 Втр 19:18:18 297571 360
>>297570
Да, вирей тогда еще был только на цпу. Да и сейчас в большинстве своём рендерят на цпу, большие проекты
Аноним 31/05/22 Втр 19:19:58 297572 361
>>297571
Чому у меня 3 версии блендера вылетают? И лагает безбожно, если вершин несколько миллионов.
Аноним 31/05/22 Втр 19:38:44 297573 362
>>297561
дык если все разом, то это воздействие на объект.

>>297562
Работал на e5450 с 16Г
было туговато.
Сейчас на относительно холодном 2660v3 в анлоке.
И 64Г
Комфортно.
Видяшка едет.
Аноним 31/05/22 Втр 19:40:22 297574 363
Аноним 31/05/22 Втр 19:41:16 297575 364
>>297563
Понял тебя, полезная хуйня.

> если бы гн мог как-то удобно передавать данные между разными гн-сетками
Ща можно уже.
Сливаешь для одного объекта данные в атрибут. А в другом объекте подхватываешь его.
Аноним 31/05/22 Втр 19:42:20 297576 365
>>297572
Ну в эдитмоде несколько миллионов боль.
А во вьюпорте вообще не должно быть проблемой.
Аноним 31/05/22 Втр 19:43:12 297577 366
image.png 305Кб, 1920x1080
1920x1080
image.png 304Кб, 1920x1080
1920x1080
image.png 312Кб, 1920x1080
1920x1080
image.png 310Кб, 1920x1080
1920x1080
Сап, как объеденить ячейки или удалить грани? Получается это, когда объединяю или удаляю грани..
Аноним 31/05/22 Втр 19:43:21 297578 367
>>297574
Из Китая, вестимо, с Алика.
Не в ДНС же за х2 покупать.
Аноним 31/05/22 Втр 19:44:24 297579 368
>>297578
Поделись ссылкой.
Аноним 31/05/22 Втр 19:46:51 297580 369
image.png 324Кб, 1920x1080
1920x1080
>>297577
А, всё, там с боку...
Аноним 31/05/22 Втр 20:07:09 297581 370
Аноним 31/05/22 Втр 20:08:14 297582 371
Аноним 31/05/22 Втр 20:45:01 297584 372
image.png 315Кб, 1920x1080
1920x1080
image.png 273Кб, 1920x1080
1920x1080
Пытаюсь в меч сурта. Не знаю как подступиться. Ваши советы?
Аноним !GGGGGGGMQQ 31/05/22 Втр 20:52:06 297586 373
Аноним 31/05/22 Втр 21:50:14 297591 374
СУКА КАК EMPTY В ГЕОМЕТРИ ПРОКСИМИТИ ПРИКРУТИТЬ ОНО НЕ РАБОТАЕТ СУКААААААА
Аноним 31/05/22 Втр 21:51:35 297592 375
>>297474
>Ты о чём наркоман?
>Рендер повис. Какой матан?
с виндой вместе
а в памяти блендер занимает 500мб
лол
Аноним 31/05/22 Втр 22:01:48 297593 376
>>297591
СУКА У МЕНЯ ЕСТЬ МЕШ И Я ХОЧУ ЧТОБЫ НА КАЖДОМ ЕГО ФЕЙСЕ БЫЛО РАССТОЯНИЕ ОТ ПУСТЫШКИ. НО ОНО ВЫДАЁТ 1 ЗНАЧЕНИЕ ДЛЯ ВСЕХ ФЕЙСОВ
Аноним 31/05/22 Втр 22:10:13 297594 377
Аноним 31/05/22 Втр 22:19:54 297595 378
image.png 49Кб, 1676x650
1676x650
мненье
Аноним 31/05/22 Втр 22:21:02 297596 379
>>297595
Это динамическая авторазвёртка.
Аноним 31/05/22 Втр 22:28:51 297597 380
>>297596
Значит я смогу повторить тут свой ассет эдж декалей из гудини.
Там динамически берётся правило расстановки юви островов с плэйна.
Аноним 31/05/22 Втр 22:34:07 297598 381
image.png 58Кб, 228x243
228x243
>>297593
Используй указатель.
Аноним 31/05/22 Втр 22:40:23 297599 382
>>297575
>Ща можно уже.
Значит для меня настало время еще раз поиграться с гн. А возможность напрямую работать с атрибутами не вернули?
Аноним 31/05/22 Втр 22:42:21 297600 383
>>297599
Именованые атрибуты вернули, я хз что значит напрямую.
Ввод-вывод атрибутов тоже есть
Аноним 31/05/22 Втр 23:51:14 297602 384
>>297600
Ну как в первой версии. Напрямую обращаться к всяким position, scale, normal и вот это вот все, создавать свои атрибуты, модифицировать ими "именованные".
Аноним 31/05/22 Втр 23:59:30 297603 385
>>297602
Да. 3.2 уже норм в этом плане.
Аноним 01/06/22 Срд 00:04:13 297604 386
>>297603
Гут. Поиграюсь в свободное время.
Аноним 01/06/22 Срд 06:28:19 297605 387
Кароче немного запарился пилить проект в долгую, осознавая, что мало кто будет смотреть его дольше 2х минут, поэтому решил разделить проект на части и выкладывать по кускам.
В конце склею и выдам как детский контент. Хотя уже сейчас по коментам вижу, что это не совсем контент. Слишком грустно.
https://www.youtube.com/watch?v=yoYpMFzN7GY
Аноним 01/06/22 Срд 07:15:17 297609 388
Аноним 01/06/22 Срд 10:28:19 297611 389
>>297605
Ну норм, жду второй ГРУСТНОЙ части
Аноним 01/06/22 Срд 10:29:22 297612 390
Screenshot100.png 472Кб, 818x832
818x832
Screenshot101.png 589Кб, 827x834
827x834
Ну че, текстурки легли идеально. Думаю модель головы можно на стоки выставлять, она вполне профессионально сделана. Какие стоки в 2022 посоветуете?
Аноним 01/06/22 Срд 10:45:39 297613 391
>>297612
И кому она нафиг нужна?
Аноним 01/06/22 Срд 10:47:30 297614 392
>>297613
А кому нафиг модели на стоках нужны?
Аноним 01/06/22 Срд 11:13:56 297615 393
>>297612
Годные к использованию нужны. А это просто башка лысая. Что с ней делать?
Аноним 01/06/22 Срд 11:26:00 297616 394
Аноним 01/06/22 Срд 11:39:09 297617 395
>>297616
>The primary software and workflow consisted of an animation pipeline in Blender that would be exported and rendered in Houdini using the GPU renderer Redshift. Final compositing was finished in After Effects
Достойно.
Аноним 01/06/22 Срд 11:41:02 297618 396
>>297612
Рендер будешь делать?
Аноним 01/06/22 Срд 12:19:04 297619 397
Аноним 01/06/22 Срд 12:21:37 297620 398
Screenshot102.png 42Кб, 484x473
484x473
ААААА БЛЯЯЯДЬ СУКА ЕБАНАЯ ЧТО ТЕБЕ НАДО ЧТО ТЕБЯ НАДО БЛЯДОТА ТУПАЯ ЕБ ТВОЮ МАТЬ!!!!!

Хуле у пидараса из гайда все блядь работае нормально хуле он не объясняет че делать если такая залупа? Ну он же блядь говорит что это пиздец опасный момент, но хуле не объясняет как с косяками бороться? Что мне делать? Куда идти? Куда ползти блядь???? Ебанео триде ебаное триде! Я блядь только подумал что дальше все пойдет как по маслу после >>297612 но НЕТ БЛЯДЬ ПОЛУЧИ ЗАЛУПУ В РОТ ЕБАНУЮ!!!!

Сука ну хуле это триде такой ебаный рокет саенс нахуй?


Аноним 01/06/22 Срд 12:34:23 297621 399
>>297612
Надо чтобы всё синее было
Аноним 01/06/22 Срд 12:43:12 297622 400
Screenshot103.png 245Кб, 707x670
707x670
Screenshot104.png 378Кб, 571x832
571x832
>>297620
Ну окей, решил эту проблему. Надо было показатель физики отключить, как же это блядь очевидно еб твою мать. Единственный человек в сети знал про это и написал, спасибо ему огромное. Сделал все по гайду получил пик 1 вместо пик 2. Ну и хуле с этим делать блядь?

>>297621
Пошел нахуй, еблан.
Аноним 01/06/22 Срд 12:46:22 297623 401
>>297622
Синие полигоны гарантируют качественное наложение текстуры.
Аноним 01/06/22 Срд 12:47:22 297624 402
>>297623
ИДИ В ПИЗДУ БЛЯДЬ! ТЕБЕ РУССКИМ ПО БЕЛОМУ НАПИСАЛИ ТРОЛЛЬ ЕБАНЫЙЙЙ!!!!!!

Аноним 01/06/22 Срд 12:57:11 297625 403
>>297622
Даже специально версию Блендера как у инструктора скачал, похуй, выдает тоже самое. Шиза с синим полигонами игнорьте, он слышал звон да не знает где он.
Аноним 01/06/22 Срд 13:01:19 297626 404
>>297622
>>297624
>>297625
Я из-за этого говна два раза связку Zbrush - Maya бросал учить, в 2014 и в 2015. Дисплейсмент не работал и вообще карты не переносились из одной программы в другую. Прошло 8 лет, тридесофт все такое же кривое говно.
Аноним 01/06/22 Срд 13:06:21 297627 405
>>297612
Лол, нахуй ты ему ебало порезал, а затылок нет?
Наоборот надо. Ебало режется только если там симметрия.
Уши тоже не надо нарезать, отрезать можно.
Аноним 01/06/22 Срд 13:07:50 297628 406
>>297627
>а затылок нет?
бля эта шея. все норм.
Голову зря порезал один шов должен быть на затылке, либо 2 за ушами и выше на макушку.
Аноним 01/06/22 Срд 13:08:02 297629 407
>>297627
>Лол, нахуй ты ему ебало порезал, а затылок нет?
Ты в глаза ебешься?
>>297627
>Ебало режется только если там симметрия.
Она там
>>297627
>Уши тоже не надо нарезать, отрезать можно.
Как инструктор показал так и сделал

Аноним 01/06/22 Срд 13:10:14 297630 408
>>297629
>Ты в глаза ебешься?
Да, я поправился - >>297628

>Она там
Это не она, ебанько.

>Как инструктор показал так и сделал
Инструктор тоже ебанько, кто такой ебало его в студию.
Аноним 01/06/22 Срд 13:15:15 297631 409
0c75cb59891ee79[...].jpg 6Кб, 240x240
240x240
>>297630
Ты что такой дерзкий?
Аноним 01/06/22 Срд 13:16:03 297632 410
>>297630
Ты же карту не подключил.
Аноним 01/06/22 Срд 13:20:23 297633 411
>>297631
У него хоть портфель есть?

Аноним 01/06/22 Срд 13:21:52 297634 412
Аноним 01/06/22 Срд 13:36:12 297635 413
image 2416Кб, 1633x1024
1633x1024
>>297634
Чем аргументирует что так надо порезать?

Вообще норм ювишка должа выглядить примерно как пикрил.
Аноним 01/06/22 Срд 13:36:54 297636 414
>>297616
Если не особо всматриваться, то годно.
Аноним 01/06/22 Срд 13:42:07 297637 415
>>297623
ты только кубики разворачивал, видимо?

Аноним 01/06/22 Срд 13:44:04 297638 416
>>297635
плюсую, обычно лицо стараются не резать, чтобы шов на крупных планах не вылез.
Аноним 01/06/22 Срд 13:46:16 297639 417
>>297635>>297638

>Чем аргументирует что так надо порезать?
>
Те что сейчас не 2007 год и нормальная ювишка должна быть со швом посреди лица

>>297637
Он скорее всего не переключал режим оценки. В одном режиме у меня все синее, во втором >>297612 и это лучше чем у инструктора.
Аноним 01/06/22 Срд 13:53:36 297640 418
>>297639
>должна быть со швом посреди лица
Ты хотел сказать "может"?
Аноним 01/06/22 Срд 13:55:12 297641 419
>>297639
>Те что сейчас не 2007 год и нормальная ювишка должна быть со швом посреди лица
Ты сам сейчас придумал, потому что инглиша не знаешь?

Аноним 01/06/22 Срд 13:57:43 297642 420
Screenshot2022-[...].jpg 478Кб, 1080x2340
1080x2340
Тупой вопрос у меня, но почему луч идёт из камеры и в конце концов заканчивается в источнике света? почему не наоборот? я не понимаю логики, объясните на пальцах, пожалуйста.
Аноним 01/06/22 Срд 13:57:48 297643 421
>>297641
"Иф ай воулд до зе сейм фифтин еарз агоу ит воулд пут кринж он ми" - переводи как хочешь
Аноним 01/06/22 Срд 14:01:42 297644 422
Screenshot107.png 835Кб, 748x596
748x596
Вот, нормали нормально запеклись. Только с дисплейсментом проблемы.

Аноним 01/06/22 Срд 14:11:49 297645 423
>>297635
Посмотрел щас тот видос. Чел говорит что это ОК, если для минимизации искажений швы расположены на видном месте. Потому что сейчас это не так критично, как раньше, когда текстуры делали в фотошопе.
Аноним 01/06/22 Срд 14:12:11 297646 424
>>297643
Ну хуй знает, если работа чисто для художественных целей без клоузапов, с мапой в 8к, то норм, можно не заморачиваться.
В гейдеве за такую оптимизацию врдя ли бы погладили по голове.

>>297644
Не нормально вижу артефакты.
Аноним 01/06/22 Срд 14:13:41 297647 425
>>297645
Я понимаю, прожекшен хуекшен, но не прокатит это с мапами 1к, 2к, там пиксели под углом друг к другу будут и шов будет палиться.
Аноним 01/06/22 Срд 14:15:37 297648 426
>>297646
>В гейдеве за такую оптимизацию врдя ли бы погладили по голове.
В геймдеве сейчас тоже 2022-ый год, а не 2007-ой.

Аноним 01/06/22 Срд 14:18:00 297649 427
Аноним 01/06/22 Срд 14:21:15 297650 428
>>297648
Такой же 2007, только разрешение моделей и текстурок подняли.
Аноним 01/06/22 Срд 14:25:12 297651 429
Аноним 01/06/22 Срд 14:28:42 297652 430
>>297651
>>297647
Поридж, прожекшен пеинт был уже в 2007.
Аноним !GGGGGGGMQQ 01/06/22 Срд 14:46:08 297653 431
На не игравом драйвере брендер лучше как то работыет
Аноним 01/06/22 Срд 15:11:27 297654 432
0001-0240.mp4 207Кб, 490x378, 00:00:10
490x378
Съели бы данный девайс?
Аноним 01/06/22 Срд 15:20:04 297655 433
Может есть способ превратить normal maps в displacement maps?
Аноним 01/06/22 Срд 15:44:30 297656 434
1620195544059.png 460Кб, 930x765
930x765
Аноним 01/06/22 Срд 15:48:05 297657 435
Аноним 01/06/22 Срд 15:55:13 297658 436
Screenshot109.png 917Кб, 972x749
972x749
Screenshot107.png 835Кб, 748x596
748x596
>>297656
>>297657
Теперь нормалы какие-то убогие стали, хоть и без артифактов
Аноним 01/06/22 Срд 15:57:43 297659 437
Аноним 01/06/22 Срд 16:05:12 297660 438
>>297657
> подскажи че дальше
Подсказываю. Я сделал это не в бесплатном тридэмаксе для лгбтшных либерашек.
Аноним 01/06/22 Срд 16:10:56 297661 439
>>297657
Сабстенс дезигнер.
Аноним 01/06/22 Срд 16:11:24 297662 440
>>297660
Скажи как гуглить название процедуры, о семпай тридемакса. У меня не гуглится нифига, только познавательные видео о том что такое нормал мепс и дисплейсмент мепс. С меня нюдисы.
Аноним 01/06/22 Срд 16:19:08 297663 441
Screenshot20220[...].png 375Кб, 720x671
720x671
Снимок экрана ([...].png 1197Кб, 1587x1007
1587x1007
Пиздец нодов
Аноним 01/06/22 Срд 16:27:04 297664 442
>>297663
Ноды, нодушки, геонодики.
Аноним 01/06/22 Срд 16:37:58 297665 443
>>297662
Вот этот твитерный токсик >>297661 всё лучше меня знает. У него дальше спрашивай.
Аноним 01/06/22 Срд 16:40:04 297666 444
Аноним 01/06/22 Срд 16:42:07 297667 445
Аноним 01/06/22 Срд 16:45:41 297668 446
>>297667
Я-то нет. Я же не называю никого токсиком без причины.
Аноним 01/06/22 Срд 16:46:05 297669 447
ПОНАД УСЕ!
Аноним 01/06/22 Срд 16:48:21 297670 448
>>297668
Ты тут новенький? Учи мемы, чтобы не быть баттхёртом.
Аноним 01/06/22 Срд 17:12:34 297671 449
>>297662
https://youtu.be/uPwEdDXIpoo
Ноду битмап подключить к фильтру нормалТуХеигхт и вывести на Хеигхт. Вот и вся процедура.
Аноним 01/06/22 Срд 17:43:21 297672 450
Screenshot111.png 467Кб, 963x753
963x753
Аноним 01/06/22 Срд 17:45:22 297673 451
Screenshot112.png 608Кб, 1225x708
1225x708
>>297671
>>297672
Блядь, пять часов ебался. В триде не бывает ничего простого походу
Аноним 01/06/22 Срд 17:47:39 297674 452
Screenshot113.png 599Кб, 1207x838
1207x838
>>297673
>>297672
День 39, заборол проблему способом, который никому не пришел в голову фотошоп. Научился в дисплейсменты
Вот, даже две сделал.
Аноним 01/06/22 Срд 18:04:09 297676 453
>>297673
Так то от неопытности. В следующий раз быстрее управишься.
Аноним 01/06/22 Срд 18:40:00 297677 454
>>297674
Это уже другое. Можешь перевести этот вариант опять в нормал мап и посмотреть что оно значительно отличается от первоначальной мапы.
Аноним 01/06/22 Срд 18:59:37 297678 455
Посоветуйте базу по созданию материалов. Хочу именно знать как воссоздавать материалы из реальной жизни. Я не прошу гайды где нужно повторять за автором как делать конкретные материалы, типа дерева, стекла, пластмассы и т.д, а именно хочу знать базовую базу как это всё работает. Чтобы сам, посмотрев на референс, мог выделить особенности материала и воссоздать его. А то я максимум могу покрутить principled bsdf и всё.
Аноним 01/06/22 Срд 19:03:55 297679 456
image.png 5Кб, 308x72
308x72
>>297674
Не забывай, что все карты, кроме альбедо, должны быть нон колор
Аноним !GGGGGGGMQQ 01/06/22 Срд 19:34:14 297680 457
image.png 321Кб, 604x496
604x496
Я созрел делать курс.
Аноним 01/06/22 Срд 20:07:33 297682 458
>>297677
Да мне похуй. Это художественный элемент, не более. Этой хуйней учитель будет возюкать по покрасу чтобы правдоподобнее было. Ну и смотрится на модельке заебись, прям щас в игру можно.

>>297679
Я помню. Я в 2014 вручную рисовал дисплейсмент мэп для барельефа.


Аноним 01/06/22 Срд 20:08:12 297683 459
>>297679
А что на скрине? Я сохранял в фотошопе все в грейскейле.
Аноним 01/06/22 Срд 20:39:09 297684 460
Почему-то вспомнилось слово НАИЗЖОП, когда я прочитал последние сообщения в этом треде. Где я мог слышать это слово и откуда мне известно его значение?
Аноним 01/06/22 Срд 21:06:28 297687 461
>>297684
Гугль говорит из Ведьмака. А какое значение?
Аноним 01/06/22 Срд 21:11:36 297688 462
>>297687
> А какое значение?
Именно такое, какое приходит на ум при прочтении. Через заднюю дырку ональной жёппы.
Аноним 01/06/22 Срд 21:31:55 297690 463
image.png 205Кб, 432x324
432x324
>>297682
>в 2014 вручную рисовал дисплейсмент мэп для барельефа.

И я. И тоже в 2014
Аноним 01/06/22 Срд 21:38:44 297691 464
>>297636
если вспомнить что это бесплатно
то это охуеть какой вин
Аноним 01/06/22 Срд 21:40:10 297692 465
>>297663
дайте плиз
хотя обычно ноды стекла и воды -ситуативный кал
даже у акватика похеротина в волюме
Аноним 01/06/22 Срд 21:56:31 297693 466
Аноним 01/06/22 Срд 22:18:07 297694 467
Аноним 01/06/22 Срд 22:35:36 297695 468
>>297691
А с чего вообще это должно быть платно?
Аноним 02/06/22 Чтв 00:11:39 297698 469
Аноним 02/06/22 Чтв 09:29:42 297705 470
image.png 147Кб, 835x202
835x202
Аноним 02/06/22 Чтв 09:35:33 297706 471
>>297705
Смотрел этого пидора, показывает в своих видосах явные фейки, грозится нехороших соискателей в "черный список" добавить. Петух чеесвешный и клован анальный.
Аноним 02/06/22 Чтв 10:37:13 297707 472
>>297678
Вот такую базу знаю Gnomon.Workshop.Practical.Light.and.Color
Аноним 02/06/22 Чтв 11:42:20 297708 473
сап блендоры.
Как сейчас с работой? Вкатунов на вакансию больше было чем год назад?
Занимался год 3д, пытался в разные вакансии, не взяли, пошел работать на дно за еду. Это лето смогу усиленно заниматься, только стоит ли свеч? Как у вас опыт трудоустройства?
Не хочу еще год потратить, и остаться 1001 вкатуном-неосилятором
Аноним 02/06/22 Чтв 11:45:46 297709 474
Еще вопрос, куда можно пойти работать, если не смогу в 3д. Где нибудь могут принодиться 3д/2д таорческой направленности навыки? Может быть даже не за компьютером работа
Аноним 02/06/22 Чтв 11:53:35 297710 475
+ как там гундос, жив еще?
Аноним 02/06/22 Чтв 11:54:15 297712 476
>>297708
>>297709
Я вкатываюсь в 3d с 2002 года. Просто чтоб ты знал с кем в треде сидишь и у кого советы спрашиваешь.

Аноним 02/06/22 Чтв 12:10:28 297713 477
>>297712
принял, спасибо.
Ну я думаю у тебя скилл ебейщий за 20 лет выработался.
Тут точно сидели наносеки, вроде даже перекатившие забугор, поэтому спрашиваю.
Аноним 02/06/22 Чтв 12:14:43 297714 478
>>297695
>>297695
Челик это сделал в свободное от выживания время
я про это
Аноним 02/06/22 Чтв 12:18:31 297715 479
>>297712
Лол, а я с 2004. Ну как вкатываюсь. Месяц поковыряюсь и забиваю на год. Или два.
Аноним 02/06/22 Чтв 12:22:04 297716 480
>>297713
Я просто отвлекался на всякую хуйню. У меня 32 профессии, при этом одна из них - дизайнер интерьеров, с рендерами разумеется. Но я не собираюсь даже пытаться на этом зарабатывать, сыт ебаными стройками по горло и дизайнер может норм работать только если следит за рабочими, а они всегда были не сахар, а сейчас в полном охуевозе.
>>297715
Сейм.
Аноним 02/06/22 Чтв 12:25:14 297717 481
>>297707
Так там для фотографов и для тех кто рисует. Ошибся ты немного.
Аноним 02/06/22 Чтв 12:49:35 297718 482
>>297717
Ошибаешься, там именно базовая база. Физика. Свойства материалов это способности взаимодействия со светом. Гладкий отражает, шероховатый поглощает и т.д.
Или что тогда тебе надо, обзор шейдера?
Аноним 02/06/22 Чтв 12:51:06 297719 483
>>297718
А эффект под названием френель там есть?
Аноним 02/06/22 Чтв 13:02:43 297720 484
Аноним 02/06/22 Чтв 13:20:37 297722 485
Screenshot116.png 767Кб, 1800x969
1800x969
Жму на BAKE и блендер вылетает. И че делать? Как эту карту пор извлечь в другой проге? Пробовал на любом уровне сабдива, похуй, вылетает.
Аноним 02/06/22 Чтв 13:46:05 297724 486
>>297722
Мармозет попробуй.
Аноним 02/06/22 Чтв 14:01:05 297725 487
>>297722
Активируй шиндовс сначала.
Аноним 02/06/22 Чтв 14:03:01 297726 488
>>297714
Так это ж абсолютно типичное дело, ничего сверхординарного. И потом - он не один это делал.
Аноним 02/06/22 Чтв 14:23:40 297727 489
Screenshot118.png 194Кб, 1610x459
1610x459
>>297722
>>297724
>>297725
Боже мой, я смог. Поставил файл подкачки 70 гигабайт и смог. При 97% памяти комп вытянул эту ебаную текстуру. Как почувствовать себя победителем, сидя на стуле? Занимайся тридеграфикой ебта блядь. Я больеш трех часов ебал комп пытаясь это сделать, пришлось даже старую версию блендера поставить, но я смог. Теперь у меня есть все четыре карты. Я сделал то, что не смог в 2014 и в 2015 годах.
Аноним 02/06/22 Чтв 14:50:49 297728 490
Screenshot119.png 44Кб, 673x462
673x462
Screenshot120.png 410Кб, 1246x785
1246x785
Почему у меня половина полоски черная, а у него вся? Когда назначаю цвет модель исчезает.
Аноним 02/06/22 Чтв 14:52:53 297729 491
>>297727
8гб? Ого там все скрипит небось.
Аноним 02/06/22 Чтв 16:25:13 297732 492
image 263Кб, 1052x576
1052x576
Аноним 02/06/22 Чтв 17:27:48 297733 493
>>297732
>пик
какие ноды использавали?
Аноним 02/06/22 Чтв 17:32:54 297734 494
>>297726
Ты ординарно попробуй сделать подобное я на тебя посмотрю
Аноним 02/06/22 Чтв 18:11:54 297735 495
>>297734
>а вот ты
При чем тут я вообще? Речь-то о том, что роликов подобного качества в одно жало сделаных, или небольшой компашкой не меньше десятка в год появляется. Пет-проджекты и фан-мувики клепают уже больше двух десятилетий. И это не считая короткометражек и клипов со спецэффектами - этого полно на ютубе и вимео. Или у тебя критерий что бы в блендере сделано было, иначе не существует?
Аноним !GGGGGGGMQQ 02/06/22 Чтв 19:27:52 297737 496
Аноним 02/06/22 Чтв 21:07:56 297738 497
Есть уже какой ни будь аддон, что б можно было сохранять свои сетупы ГН нод, в обход с ручной еблей ассет браузера?
Вот был такой аддон для материал эдитора - нод пресетс, там просто выделаяешь ноды или группу, нажимаешь кнопочку и этот сетап сохраняется в json файл, потом можно подгружать через N панель, где можно было создавать свои категории и т.д.
Аноним 02/06/22 Чтв 22:37:55 297741 498
>>297663
всё равно смотрится как говно
Аноним 02/06/22 Чтв 22:38:26 297743 499
>>297654
не съел бы, но наливается неплохо для новичкового
Аноним 02/06/22 Чтв 22:39:44 297744 500
>>297639
>сейчас не 2007 год
дык в том и дело. И можно не заниматься адовой экономией на 4к текстуре для лица
Аноним 03/06/22 Птн 09:51:27 297751 501
Screenshot128.png 227Кб, 633x658
633x658
Откуда вот эта пежня на затылке?
Аноним 03/06/22 Птн 11:59:45 297754 502
>>297751
Пинхед прорывается в мир.
Не знаю. Глюк шейдера?
Аноним 03/06/22 Птн 17:33:20 297765 503
Screenshot130.png 430Кб, 813x756
813x756
День сороковой. Нарисовал альбедо кожи, настроил камеру и свет.
Заборол проблему >>297751
Аноним 03/06/22 Птн 17:43:18 297768 504
image.png 114Кб, 225x225
225x225
>>297765
Винду активируй, скульптурист.
Аноним 03/06/22 Птн 18:52:05 297772 505
image 374Кб, 473x555
473x555
>>297765
Слишком контрастно и солидно намулевал, как будто- с какого-то рефа, где нюфагам выделяют где какие оттенки.
Мене контрастно и больше разнообразия, у тебя сейчас выглядит как верхний пикрил
Аноним 03/06/22 Птн 19:41:15 297773 506
Screenshot135.png 312Кб, 639x733
639x733
Screenshot136.png 294Кб, 783x751
783x751
>>297768
зачем?

1 в 1 как у инструктора


> у тебя сейчас выглядит как верхний пикрил
Вот не пизди. под нос посмотри на обеих пикчах и много где еще.

Аноним 03/06/22 Птн 19:44:37 297774 507
>>297772
И под уголками рта у меня тоже желтое. Практичеси нижний пик. Но кун реально бородатый так что полностью так не получится
Аноним 03/06/22 Птн 20:28:55 297779 508
>>297773
>>297774
Чел, ты сам не замечаешь как превращаешься в блендераста: агрессивного, душного и токсичного.
Аноним 03/06/22 Птн 21:04:26 297780 509
>>297773
У инструктора просто не такие жёлтые пятна на лице и не так много серого.
Аноним 03/06/22 Птн 21:26:27 297781 510
>>297774
>>297773

Вижу, ты тутор повторяешь, так что тут хз, мб афтор там шейдингом наверстает.
Но даже сравнивая два пика, твой контрастнее как я и написал выше.
Аноним 03/06/22 Птн 23:27:38 297784 511
>>297779
>агрессивного, душного и токсичного.

Типичный максист, собака кидающаяся на всех и ищущей под кроватью блендерастов.
Аноним 03/06/22 Птн 23:47:07 297785 512
16542890293790.jpg 66Кб, 1080x1350
1080x1350
>>297765
Эта кожа потом станет белой как человеческая? Или будет мультяшной?
Аноним 04/06/22 Суб 00:30:49 297786 513
>>297784
>самооправдания
Чел, а ведь твой пост как раз необоснованно агрессивен, душен и токсичен. И ты не способен этого осознать. Все по-классике, по-блендерастски.

истинно-просветленный-блендан
Аноним 04/06/22 Суб 03:56:59 297789 514
pepeW.gif 899Кб, 112x112
112x112
pepe tired+.png 220Кб, 1079x827
1079x827
https://www.youtube.com/watch?v=16YEMiNxNCs
видео анрелейтед

Пару дней назад начал перекат с 2.9 на 3.1
Кое-што не работает, вот.
Значит, включил стотистику, которая белыми буквами в левом верхнем углу вьюпорта, в 2.9 в скульпт-моде она у меня отображалась нормально, в 3.1 же только до тех пор, пока не включу Dynamic Topology, после включения статистика начинает показывать "Vertices 0 Triangles 0" вместо прежних чисел. Как сделать её великой снова отображаться с включеным Dynamic Topology?
Аноним 04/06/22 Суб 05:53:13 297790 515
SEND HELP.mp4 3539Кб, 1920x1080, 00:00:56
1920x1080
SEND HELP.jpg 34Кб, 686x672
686x672
>>297789
мне даже гугл не помог, спаси, анон
Аноним 04/06/22 Суб 08:27:18 297796 516
>>297785
Там еще 100500 проходов до реализма.

>>297779
Пройди нахуй

>>297780
У меня модель более бородатая


Аноним 04/06/22 Суб 08:37:18 297797 517
>>297790
Когда создаешь кую жми ctrl+5
Так у него стане много геометрии
Потом пробел и печата to sphere и тяни курсор во вьюпорте вправо. Потом внизу слева открой менюшку "to sphere" и там добей до полной сферы. И лепи.
Аноним 04/06/22 Суб 10:31:11 297800 518
>>297796
О, да ты уже сложившийся блендераст. С почином тебя.
Аноним 04/06/22 Суб 12:45:26 297807 519
image 157Кб, 1081x1080
1081x1080
Можно ли как нибудь подредачить дефолтные настройки модификатора?
Например в мирроре, чтобы чекбокс клиппинга был включен и другое значение мержа?
Заебывает каждый раз это говно включать, вводить. Знаю что можно копировать модификатор с др. объекта, но это тоже лишние движения, хочу просто альт М нажимать.
Аноним 04/06/22 Суб 21:50:26 297825 520
Аноним 04/06/22 Суб 22:37:39 297829 521
double slit exp[...].jpg 84Кб, 1024x1023
1024x1023
>>297797
лепить отказавшись от dyntopo и используя вместо неё сабдивижн/мультирез - не вариант, она мне как мать.
Нужно лишь починить отображение статистики.
Аноним 05/06/22 Вск 18:41:19 297877 522
>>297829
Я понял что мой совет тебе не подходит, извини. Но я не предлагал отказаться от динотопо.
Аноним 05/06/22 Вск 22:02:12 297920 523
EnergeticAdmira[...].gif 970Кб, 400x224
400x224
Аноним 07/06/22 Втр 15:56:24 298034 524
>>297765
Тебе реально интересно скульптить это унылое ебало?
Аноним 07/06/22 Втр 20:05:26 298047 525
>>298034
Я два дня его скульптил и да, интересно.
Настройки X
Ответить в тред X
15000
Добавить файл/ctrl-v
Стикеры X
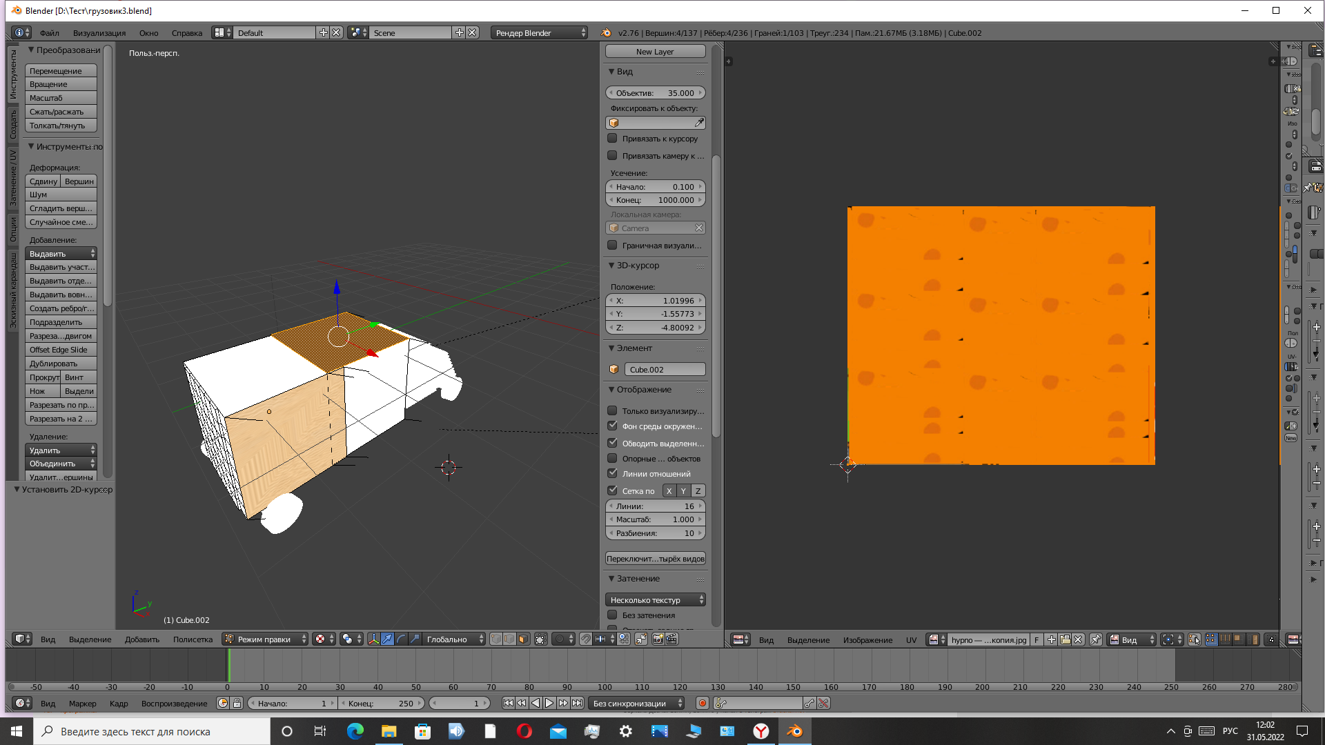
Избранное / Топ тредов