Главная Юзердоски Каталог Трекер NSFW Настройки

Трёхмерная графика

Ответить в тред Ответить в тред
Check this out!
<<
Назад | Вниз | Каталог | Обновить | Автообновление | 501 108 139
Пожалуй лучшего 3д пакета нить Аноним 30/12/21 Чтв 17:25:10 287837 1
image.png 23Кб, 520x520
520x520
Пожалуй лучшего 3д пакета нить
Аноним 30/12/21 Чтв 17:29:49 287840 2
image.png 21Кб, 32x868
32x868
Как в 19 версии включить отображение вертексов? Ну или как впихнуть на эту панель?
Аноним 30/12/21 Чтв 18:30:26 287845 3
>>287840
Так ведь не было конкретно вертексов, вроде. Поинты за место них.
Аноним 30/12/21 Чтв 18:31:50 287846 4
>>287845
Не, именно показывало вертексы относящиеся к конкретным полгонам
Аноним 30/12/21 Чтв 18:35:01 287847 5
image.png 644Кб, 1219x833
1219x833
Аноним 30/12/21 Чтв 19:13:03 287849 6
>>287837 (OP)
сколько акю надо что бы работать в этой програма?
Аноним 30/12/21 Чтв 19:20:39 287852 7
>>287849
Смотря что делать. Прога слишком обширна и большая часть функционала возможно тебе не нужна и хватит соп контекста с базовым набором нод, что б делать тоже самое, что и в других 3д пакетах без какого либо напряга.
Аноним 30/12/21 Чтв 19:21:03 287853 8
>>287849
Как минимум не быть мелкобуквенной пидорахой.
Аноним 30/12/21 Чтв 20:20:25 287858 9
>>287853
что это дает в програме? подскажите кто ни чорт
Аноним 30/12/21 Чтв 21:44:02 287867 10
image.png 1012Кб, 1101x850
1101x850
Какие есть уроки по вексу или книжки?
Аноним 30/12/21 Чтв 23:03:12 287874 11
Вкатился. Юзает кто UE? C чего начать? Скачал пару сцен и ахуел от того как быстро рендерит это все дело и выглядит ахуенно.

Все эти редшифты и прочее дерьмо - сразуй нахуй. Так что уверен я тут не один такой кто познал жизнь.

Как вообще из гудини в анрил перекинуть что-либо?Допустим я сделал симуляцию,как ее перекинуть?
Аноним 31/12/21 Птн 00:11:26 287878 12
>>287874
>быстро рендерит это все дело и выглядит ахуенно.
>Все эти редшифты и прочее дерьмо - сразуй нахуй
Во всем свои плюсы и минусы.

>Как вообще из гудини в анрил перекинуть что-либо?
Так на ютабе же полно видосов по теме.
Аноним 31/12/21 Птн 00:36:58 287879 13
Нюфаня итт. Не могу понять парадигму соляриса и вообще рендеринга в гудини, если я допустим хочу просто полукдевить в процессе работы. Вот есть тормозная мантра и есть годная карма на гпу.
Правильно ли я понимаю, что в гудини нет возможности, так же как в других дцц, включить рендер и просто вносить праквки, не перескакивая из контекстов?
Смотрел несколько туторов, но там чет пиздец, какие то часовые приготовления
https://www.sidefx.com/tutorials/solaris-and-lops/?collection=66
Аноним 31/12/21 Птн 01:16:07 287883 14
image.png 212Кб, 1280x994
1280x994
>>287879
>включить рендер и просто вносить праквки, не перескакивая из контекстов
Для мантры - есть. Да и для соляриса то же самое. Не совсем понятно что ты под лукдевом подразумеваешь, честно говоря.
Аноним 31/12/21 Птн 12:48:25 287906 15
>>287878
Дай топовые... Или зачем тред? На ютубе все есть, это не значит что нельзя спросить.

>>287879
солярис не нужен
Аноним 31/12/21 Птн 15:51:08 287942 16
Аноним 03/01/22 Пнд 00:39:54 288083 17
Блядь, я же хотел завязать с гудини. А сейчас в голову стрельнула идея и сижу вот пробую и думаю как к ней подойти.

Завтра продолжу и вроде многое уже получается,но боюсь финальная и главная часть выйдет обосрамсом
Аноним 03/01/22 Пнд 08:58:21 288089 18
image.png 187Кб, 473x360
473x360
ьамп
Аноним 03/01/22 Пнд 12:24:27 288093 19
>>288083
ОП прошлого треда ты?
покеж че делаешь
Аноним 03/01/22 Пнд 18:20:00 288112 20
Зачем столько нод, которые по сути дают тот же самый результат? Я уже молчу про дублирующие ноды, но с другим названием, где только пресет изменен.
Помоему проще всё самому собрать для себя, чем копаться во всей этой помойке.
Аноним 03/01/22 Пнд 20:25:10 288117 21
>>288112
Ну так собери, чего ноешь-то? Можешь сразу в блендеровский гн утекать - там вообще нихуя нет и все самому "собирать" придется.
Аноним 04/01/22 Втр 14:06:55 288148 22
>>288093
Да,делаю требушет. Но чувствую в соло хуй я его сделаю... Ну то есть я хотел засимулировать его а не вручную.

У меня получилось добиться основного действия + нитка, а вот снаряд как присобачить чтоб красиво - хз

Сложно все-таки в гудиньке учиться если чето не стандартное пытаешься сделать.
Аноним 04/01/22 Втр 19:16:23 288177 23
>>288117
Блядь и сюда блендер приплели, пиздец товарищи.
Аноним 04/01/22 Втр 21:45:18 288190 24
Я придумал, какой аасет я буду делать, для изучения гудини.

мимо кондиционеры кун
Аноним 05/01/22 Срд 00:04:25 288195 25
>>288190
Найс,в изучении чего-либо важно делать то что тебе самому интересно. Тогда процесс идет легче и мозгу проще напрягаться.

Аноним 05/01/22 Срд 17:43:12 288242 26
>>288190
>какой аасет я буду делать
Ну и какой же?
Аноним 05/01/22 Срд 17:48:04 288244 27
Под спойлером ссылка на инстаграм:
https://www.instagram.com/quobl/tv/CYWg-R2BNn8/?utm_medium=copy_link

Я не выдержал и вернулся, вот сделал симуляцию. Да не идеально, но довольно прикольно как по мне. Буду ли продолжать хз, мне просто очень захотелось сделать требушет,лол. А вы чего ничего не постите ,ребзи?

Кстати сейчас вот подумал как же ахуенно, я пользуюсь бесплатным Гудини и в нем есть всё для обучения. Топ софт, что по сути,что по доступности.


Аноним 05/01/22 Срд 18:09:39 288246 28
>>288244
Могу тебе стенку заебенить, что бы покрасивше разъебывалась.
Аноним 05/01/22 Срд 18:20:47 288247 29
>>288246
Да я ее так чисто поставил, когда понял что снаряд куда-то должен лететь а раз летит то лучше бы куда-то ему врезаться. Вообще красивее когда вверх он больше летит но тогда он бы три часа падал и летел,лол.

А ты получается за модклинг процедурный в груди шаришь?

Вообще процедурнлк моделирование важно. Я глянул что по работе и заметил что в наших снгешных краях чаще ищут модельеров процедурных а не вфксеров или генкралистов где от тебя и пропсы и простые эффекты требуются. Так что думаю тоже надо бы взяться и в этом деле мальца разобраться.но тут же две стороны : одна умение и знание нод а второй именно понимание как из чего можно процедурно вылепить. Я вот бывало смотрел на работы людей и кажется ого сложнейшая штука,а по факту то нет, много простого и применено с умом.

Кстати а чат местный в телеге жив, общаетесь? Тут шапку не перекатили, в нем были ссылки на телеги дискорд. Но главное что перекатили.
Аноним 05/01/22 Срд 18:32:26 288249 30
>>288244
Механизмы на динамике или вручную анимировал?
покажи сетап
Аноним 05/01/22 Срд 18:54:20 288252 31
>>288249
Все засимулировано, всего два кейфрейма - это отцепление снаряда от нитки.

Рбд:
Рама - колизия. Балка и вес отдельными объектами рбд. Объект что является весом выставлен чтоб перевешивал палку.
Велум
Нитка,которая присобачена к симуляции балки.
И последний этап рбд:
Спавним сферу на точке велума, делаем из этой сферы рбд и в нужный момент пробуждаем ее и она становится самостоятельной и улетает.

Хотя меня все ещё удивляет что оно как-то хорошо считает это, вроде сфера неподвижна а потом бабах и всю энергию ровненько подсчитывает и гравитация врубается.
Аноним 05/01/22 Срд 20:37:08 288258 32
Малаца, хорошо зделол
Аноним 05/01/22 Срд 23:31:48 288271 33
>>288247
Я вот типа как на вебмрилейтед ввиду имел, только не наспех сделанное.

>А ты получается за модклинг процедурный в груди шаришь?
Не мог сказать что шарю, но кое что знаю.

>Кстати а чат местный в телеге жив
Я уж помянуть его успел.

Аноним 05/01/22 Срд 23:32:34 288272 34
0001-0096.webm 2314Кб, 1280x720, 00:00:04
1280x720
>>288247
Я вот типа как на вебмрилейтед ввиду имел, только не наспех сделанное.

>А ты получается за модклинг процедурный в груди шаришь?
Не мог сказать что шарю, но кое что знаю.

>Кстати а чат местный в телеге жив
Я уж помянуть его успел.

Аноним 06/01/22 Чтв 17:58:48 288288 35
untitled.mp4 1981Кб, 1280x720, 00:00:10
1280x720
>>288272
Я пока думаю,что буду делать дальше. Хотел бы сделать какой-нибудь щит энергетический типа, в него летит он спавнит частицы по себе как-то красиво а то что летит или сжимается как софт бади и отскакивает или типа об щит испепеляется.

Но я пока не знаю как оно должно выглядеть+ боюсь обосрусь с реализацией, но все-таки по туториалам ходить мне лень, повторять просто скучно. Когда делаешь что-то из головы удовольствие настоящее.

Сейчас вот от нечего делать попробовал сделать простенькую анимацию типа листья летят на ветру. Самое забавное,что казалось бы простая вещь а все равно можно споткнуться.

poptorgue обнуляет n, поэтому надо через orient изначально рендомизировать листья, если через n во втором кадре они все будут смотреть в одну сторону и только затем начнут крутиться вертеться.
Аноним 06/01/22 Чтв 21:27:00 288304 36
Все, я знаю что буду делать...
Аноним 06/01/22 Чтв 21:33:29 288306 37
Аноним 06/01/22 Чтв 22:13:06 288312 38
Можно ли как то сделать чтоб хелп в браузере открывался?
Аноним 06/01/22 Чтв 22:15:58 288313 39
Аноним 06/01/22 Чтв 22:18:24 288314 40
image.png 67Кб, 640x571
640x571
>>288313
Подскажи пожалуйста...
Аноним 06/01/22 Чтв 22:37:49 288316 41
16298067464190.jpg 373Кб, 1081x1080
1081x1080
>>288314
Не знаю я.. и вообще, я выше тебя спросил чего ты делать будешь а ты не ответил.. а мне интересно!
Аноним 06/01/22 Чтв 22:43:02 288317 42
>>288316
Это не я был, а другой анон. Вот это я >>288190
А что делать я буду, понятно из подписи.
Я в сабстанс дизайнере делал, сейчас хочу ассет в гудини сделать, что б можно было разные кондиционеры получить, крутя вертилки, на этом как раз и планирую изучать гудини.
Аноним 06/01/22 Чтв 22:48:21 288318 43
>>288317
Понял. А зачем тебе вообще кондёры делать? Какое то практическое применение или просто как референс для изучения?
Аноним 06/01/22 Чтв 23:36:46 288324 44
почему эта хуйня такая сложная?
Аноним 06/01/22 Чтв 23:38:00 288325 45
>>288306
В общем довольно популярная тема.

Объект раскалывается/разделяется на объекты и затем по кругу крутятся эти объекты и затем обратно собираются.

Я пока не знаю как буду делать, думаю через вороной+ поп. Но в целом это довольно популярно в моушн дизайне и рекламе а заодно и практика мне самому.

Я как уже писал обожаю делать что-то из головы, тогда удовллсьвтик получаешь и заставляешь мозги находить задавать вопросы и находить решения, а это в Гудини главное
Аноним 06/01/22 Чтв 23:39:22 288326 46
>>288324
Ничего сложного в ней нет, другое дело что бывает сложно найти внятное объяснение или что какая функция вроде не очевидная а играет важную роль... Но сама прога логичная и понятная, у всего есть причина следствие и это круто. Ощущается как компьютерная игра когда понимаешь,что делать.
Аноним 06/01/22 Чтв 23:40:07 288327 47
image.png 1916Кб, 915x877
915x877
image.png 1898Кб, 1078x732
1078x732
>>288318
>Какое то практическое применение

Для начала просто что б научиться. Начну с малолго. А в дальнейших планах, запилить генератор гонконгских застроек по типу как на пике
Аноним 06/01/22 Чтв 23:46:30 288328 48
>>288326
интуитивно понятно только стакан сделать, сложнее его не могу
Аноним 06/01/22 Чтв 23:54:25 288330 49
мантра или карма?
Аноним 07/01/22 Птн 00:00:52 288331 50
>>288330
Вроде мантрой ещё кто-то пользуется а карма вообще мертворождённая, от опытных людей ничего хорошего отней не слышал, только то что непонятно зачем она
Аноним 07/01/22 Птн 00:10:31 288333 51
>>288331
а чем пользуешься ты?
Аноним 07/01/22 Птн 00:13:07 288334 52
>>288330
Карма, это новый молодёжный рендор, тот же сайклс по сути.
Мантра, устарвеший кал мамонта, уровня ментала, которую скоро выпилят
Аноним 07/01/22 Птн 00:18:29 288337 53
>>288333
Пользовался редшифтом, многие советуют Арнольд или рендермен.

Но я уже давно не рендерю, моей видюхи мало для комфортного рендера и обучения, решил когда будет втдюха тогда и возьмусь за рендеринг.
Аноним 07/01/22 Птн 00:22:36 288338 54
>>288334
>Мантра, устарвеший кал мамонта, уровня ментала, которую скоро выпилят
У мантры единственный минус - скорость. Но ей и рендерят на фермах. При этом она крайне наворочена и по самое небалуйся интегрирована с остальными приблудами гудини. Так что врятли ее скоро выпилят и она уж точно не говно мамонта. Ну а карма пока еще не доросла до мантры.
Аноним 07/01/22 Птн 00:24:11 288340 55
>>288330
Короче по рендердвижкам положняк такой - для коммерции - редшифт/октан, джля студий - арнольд
Аноним 07/01/22 Птн 00:27:09 288341 56
>>288327
У тебя та же мечта что и у меня. А раз у нас мечты одинаковые, то дам подсказку по рефам. Ищи про город-крепость Коулун, благо фоток и даже документалок о нем немеряно. Кстати именно он чаще всего на фотках "гонконгских/китайских трущоб". И это не смотря на то, что его уже много лет как снесли. И еще его очень часто использовали как рефы для всяких киберпанков в различных медиа.
Аноним 07/01/22 Птн 00:56:49 288342 57
>>288325
Сеычас до меня дошло что можно и вручную это все сделать через exploded view и transform. Завтра буду пробовать.
Аноним 07/01/22 Птн 13:23:57 288381 58
bandicam 2022-0[...].mp4 236Кб, 592x440, 00:00:03
592x440
Аноним 07/01/22 Птн 14:34:35 288388 59
untitled.mp4 2701Кб, 960x960, 00:00:04
960x960
>>288381
Не,у меня все намного проще,я даже не думал что так просто оно делается

А у тебя как я понимаю, ты делишь две фигуру вороным на одинаковое количество точек, делаешь експлод а затем блендишь 1 во 2?А как блендишь? Или как сделал?



Аноним 07/01/22 Птн 14:36:51 288389 60
>>288388
О,сечас заметил что у меня почему-то дырки видны, сейчас буду думать в чем причина... во вьюпорте такого нет
Аноним 07/01/22 Птн 15:08:46 288397 61
>>288389
Проблема с отображением флипбука, на рендере все ок.

>>288381
В общем рассказывай как сделал.
Аноним 07/01/22 Птн 15:42:38 288408 62
>>288388
>ты делишь две фигуру вороным на одинаковое количество точек
Да
>делаешь експлод
Да, но не эксплоуд нодой а в вопе, как - не скажу, думай сам, и смешиваю в этом же вопе, сетап на самом деле простецкий, будет круто если ты повторишь или хотя бы попытаешься

Аноним 07/01/22 Птн 15:45:24 288410 63
>>288388
А ты можешь в повороте крутануть каждый кусок на рандомный угол?
Аноним 07/01/22 Птн 15:45:54 288412 64
>>288408
Понял, попробую! Интересненько
Аноним 07/01/22 Птн 16:16:47 288437 65
>>288341
>город-крепость Коулун

Годно, спс
Аноним 07/01/22 Птн 16:18:38 288439 66
>>288410
Вот это хз, как-то можно, они же каждый отдельный кусок и имеют наименование каждый, думаю через векс или воп можно,но мне пока лень этим заниматься.

А пока просто добавил еще вращение каждому куску на 360
Аноним 07/01/22 Птн 18:59:10 288474 67
2022-01-07 18-5[...].mov 555Кб, 2560x1440, 00:00:04
2560x1440
>>288408
>>288381
Я пока что хз, думал попробовать что-то с волюмами но это не то вообще.
Аноним 07/01/22 Птн 19:15:27 288475 68
>>288474
Занятный морф, это ты в вдб их сконвертировал что ли а потом смешал? Просто структура какая то странная
Аноним 07/01/22 Птн 19:41:07 288479 69
>>288475
Ага, давай подсказку по вопу этому. Я чет хз, так ничего в голову и не приходит, скорее всего и не знаю какой-то функции. Вопом никогда не пользовался только вексом,который и то забыл после 3 месяцев без гудини.
Аноним 07/01/22 Птн 19:49:34 288480 70
>>288479
Давай в телеговском чатике https://t.me/joinchat/rvWsEESlRiE0MjI6 обсудим, тут не хочу, и аноны которых там еще нет заходите или если вышли то возвращайтесь
Аноним 07/01/22 Птн 19:56:23 288481 71
>>288480
Вступил,тут круто ребзи!
Аноним 07/01/22 Птн 21:18:33 288484 72
>>287837 (OP)
В гудини ничего без кодинга нельзя сделать, ну кроме обычного дайрект моделинга для мазохистов. Прога чисто для командной работы.
То что вы тут пытаетесь делать, можно с лёгкостью и комфортом сделать в любом другом софте используя плагины сделанные для людей.
Зачем вам гудини? Или у вас там супервайзер стоит за спиной, который постоянно просит сдвинуть унитаз чуть левее и поменять ему тип слива?
В чем я не прав?
Аноним 07/01/22 Птн 21:45:16 288485 73
>>288484
>В чем я не прав?
Ок, поехали:
спойлер: во всем
>В гудини ничего без кодинга нельзя сделать
Это не так.
>Прога чисто для командной работы
Нет.
>То что вы тут пытаетесь делать, можно с лёгкостью и комфортом сделать в любом другом софте используя плагины сделанные для людей.
Нет.

Если хочешь аргументации, то вот она: начни по-настоящему изучать гудини и сам все поймешь. Пока что у тебя в голове гудини который ты сам себе нафантазировал, а с таким бодаться бесполезно.
Аноним 09/01/22 Вск 05:21:19 288711 74
image.png 17Кб, 513x157
513x157
Чому не срабатывает? Я не хочу группу создавать
Аноним 09/01/22 Вск 11:55:26 288719 75
Аноним 09/01/22 Вск 16:28:56 288748 76
>>288719
Я привык, что точка может экструдиться, образуя примитив
Аноним 09/01/22 Вск 17:36:51 288759 77
2022-01-09 17-3[...].mov 4092Кб, 2560x1440, 00:00:05
2560x1440
Когда пишешь блендерастам,что они гундосы.
Аноним 10/01/22 Пнд 12:43:18 288877 78
Я так понимаю, гудини платный. Но исходный код запросить можно после оплаты или нет?
Вроде в Unreal Engine, тоже проприетарном софте, можно
Аноним 10/01/22 Пнд 12:54:44 288878 79
>>288877
Хз, пользуюсь бесплатной версией, в ней все есть только сторонние рендеры не работают.
Аноним 10/01/22 Пнд 13:04:33 288879 80
>>288877
Конечно нельзя. Это проприетарный продукт.
Аноним 10/01/22 Пнд 15:31:37 288901 81
>>288879
А вот в блендере можно, ну и нахуя ваш гудини надо? Платить бабки за нихуя?
Аноним 10/01/22 Пнд 15:57:54 288909 82
>>288901
Гудини для того что бы работать. А исходники для этого на хуй не упали.
Аноним 10/01/22 Пнд 18:13:12 288923 83
2022-01-10 18-0[...].mp4 20973Кб, 1364x768, 00:01:25
1364x768
Процедурные перила, хехе.
Аноним 10/01/22 Пнд 20:17:21 288937 84
image.png 13Кб, 672x685
672x685
image.png 166Кб, 750x696
750x696
Как пустить по курве, без пересечений на углах?
Аноним 10/01/22 Пнд 20:21:26 288938 85
>>288937
мб зафьюзить как то, хз
Аноним 10/01/22 Пнд 20:31:04 288939 86
image.png 46Кб, 498x326
498x326
Аноним 10/01/22 Пнд 20:32:14 288940 87
image.png 175Кб, 1280x994
1280x994
image.png 180Кб, 1280x994
1280x994
>>288937
Так-то sweep на ура справляется, но надо следить что бы это был один примитив, иначе попидарасит, да.
Почему у тебя пидарасит - хз. Это надо посмотреть что ты сделал.
Аноним 10/01/22 Пнд 20:36:44 288941 88
>>288940
А, блядь, он про это... а я думал он спрашивал как ювиху без пересечений вдоль геометрии пустить
Аноним 10/01/22 Пнд 20:55:51 288944 89
image.png 1537Кб, 1673x927
1673x927
image.png 962Кб, 1913x992
1913x992
>>288940
Работает, у меня там с какого хуя три точки было в углу, а я и не заметил.

>>288941
Да, а теперь бы придумать, как избежать юви дисторшена. Хочу как в максе
Аноним 11/01/22 Втр 07:16:00 288960 90
худини.mp4 28936Кб, 1280x720, 00:12:45
1280x720
Аноним 11/01/22 Втр 11:30:30 288961 91
>>288960
Пытается шутить, но не смешно как-то.
Аноним 11/01/22 Втр 14:27:16 288969 92
>>288960
12 минут, ебанулся? пересказывай что там
Аноним 11/01/22 Втр 17:49:33 288974 93
Запустил курс по процедурке и сразу же обосрался. Куча блядь информации о которой я никогда не слышал и не касался. Одна часть идет пятнадцать минут - сидишь по часу и больше.

Аноним 11/01/22 Втр 17:55:04 288975 94
>>288974
С одной стороны пиздец а с другой понимаешь,что только так можно разобраться в гуди. Векс, лупы, хскрипт и прочие радости.
Аноним 11/01/22 Втр 18:00:22 288977 95
Аноним 11/01/22 Втр 18:12:54 288980 96
>>288977
Его нет в открытом доступе.
Аноним 11/01/22 Втр 18:16:11 288981 97
>>288974
Надеюсь ты вкатываешься в гудини не с нуля, уже прошаренным и есть опыт как миниму в пару тройку лет работы с 3д?
Аноним 11/01/22 Втр 19:00:58 288985 98
2022-01-11 18-5[...].mp4 11849Кб, 1364x768, 00:00:48
1364x768
Продолжаю забавляться. Запилил ниши для ламп и порандомил позиции/размеры что бы не выглядело черезчур искусственно.
Аноним 12/01/22 Срд 02:05:45 289039 99
>>288985
Рандом это правильно. Кстати, наклон тоже отличается.
Ну и на базе кривой бы это всё, чтобы можно было строить любые контуры, а не только прямую. А чего тормозит? Не инстансы что ли?
Аноним 12/01/22 Срд 03:39:04 289043 100
>>288960
Бля, ор. Вместо того чтобы написать багрепорт о двойной тулзе, её узаконили и описали в справке…
Есть подозрение, что это разные алготитмы (буль и куки), делающие одно и то же. Но в таком случае они должны быть под одной кнопкой как выбор. Просто на случай, когда один фэйлит, а другой нет, или один быстрее другого оказывается. Так бывает.

Про полисуп я понятия не имел, но чел очевидно не прав.
Ведь наверняка может создаваться автоматическое выделение перед полисупом, численность которого заведомо неизвестна. И настройка минимума предохраняет от ненужного дробления.
Название сомнительное конечно.

С выделением авторасширение это плохой ход, который должен быть опциональным (расширять или нет, по дефолту нет).

Есть подход независимых выделений в максе, то есть они вообще бессвязны по умолчанию и есть трансфер (конверсия) этих выделений. И даже это лучше.
Конверсия без расширения оптимальна, расширение, как опция, необходимо и удобно. Возможность сохранять любой из типов выделений в буфер так же необходим. Ибо два ребра одного квада на сетке при конверсии в фэйсы дают или пустоту или 3 фэйса. Ни то ни другое обратно в 2 ребра не конвертируется ни по какой логике.


Аноним 12/01/22 Срд 03:42:34 289044 101
43102541.png 72Кб, 650x618
650x618
43091841.png 80Кб, 691x637
691x637
>>289043
Кек, а блендер-то конвертирует фэйсы обратно в рёбра, являющиеся общими. Забавно.
Аноним 12/01/22 Срд 10:45:48 289051 102
Аноним 12/01/22 Срд 10:48:11 289052 103
>>289043
Похуй вообще. Гудини не про полимоделинг.
Аноним 12/01/22 Срд 12:34:40 289057 104
>>289052
Ванную через 10 лет уже и не будет Гудини, все в блендере будут. Вырастит новое поколение + блендер прокачается.
Аноним 12/01/22 Срд 12:56:51 289058 105
>>289057
Эту мантру я слышу уже >10 лет.
Аноним 12/01/22 Срд 17:00:05 289069 106
Смотрите поцоны, вот у меня древо и там в конце происходит бэйк с хай на лоу поли. Есть ли такая возможность, что б после бейка, текстура уходила в коп контекст, производилась там с этой текстурой нужная манипкляция, которую я заранее подготовил и затем текстура прилетала обратно из коп контекста?
Аноним 12/01/22 Срд 17:35:04 289070 107
>>289052
>>289057
Гудини вообще по сути 3д вьюпорт не нужен. все манипуляции производятся исклчючительно с нодами, как в сабстанс дизайнер. Я уже и не помню, когда в последний раз что то напрямую с гео делал.
Гудини это про процедурность и создание алгоритмов. А если ты лезешь что то делать с геометрией напрямую, че то там моделить, как в других пакетах, как то выделять точки руками, т.е. нарушая принципы процедурности, то гудини тебе и не нужен. Т.к дайрект моделинг в нём нулевой.
Аноним 13/01/22 Чтв 19:07:15 289142 108
2022-01-13 19-0[...].mp4 23730Кб, 1364x768, 00:01:36
1364x768
>>288985
Не, ну оно же должно же на чем то стоять?! Верно же говорю? Вот ограждениям дорожка, как положено: с рандомом.
Аноним 13/01/22 Чтв 19:48:09 289143 109
Как на клаве ввести этот знак | ?
Аноним 13/01/22 Чтв 20:37:41 289149 110
>>289143
Вот так: |
он в английской раскладке справа от "э", вводится с шифтом да ты и сам разобрался
Аноним 13/01/22 Чтв 20:45:42 289152 111
>>289149
Лол, серьезно не знал. Я уже в таблицу полез смотреть, как там через альт символ вводить
Аноним 14/01/22 Птн 02:11:00 289161 112
Уххх, создал свои первые фракталы вексом без тутора, следуя тому что написано в википедии. Застрял на одном моменте и уже хотелось полезть в туторы но останавливал себя, в итоге перечитал ещё раз что написано и понял,что проебался и вообще все время копал не то что надо было... Возможно и не понял бы в чем проблема но дебагнул систему через добавления цветов.
Аноним 14/01/22 Птн 16:28:31 289213 113
image.png 58Кб, 529x486
529x486
>>289161
Заебись.
Может и нюфане поможешь?
Что написать в вексе/собрать в вопе, что б вектора крутанулись во внутрь циркла?
Аноним 14/01/22 Птн 16:53:37 289221 114
>>289213
Хм. Ставишь точку в ноль ,что является центром твоего круга и затем от позиции точки отнимаешь позицию точек(или наоборот, постоянно путаю) и у тебя получится направление от точек к точке в центре.
Аноним 14/01/22 Птн 16:55:16 289222 115
>>289221
Ну хоть можно точку и не тсавтть если у тебя центр 0 0 0 то можно просто прописать это.
Аноним 14/01/22 Птн 16:59:25 289226 116
>>289213
Пиздец ты тупой, какой тебе векс, иди в блендере кнопочки нажимай, макака.
Аноним 14/01/22 Птн 17:02:53 289227 117
>>289226
А в блендере разве нет чего-то типа векса? Думаю должен быть,в маях же всяких есть.
Аноним 14/01/22 Птн 17:03:55 289228 118
Еще раз увижу что кто-то помогает нюфагам, буду спамить говном все гудини треды.
Аноним 14/01/22 Птн 17:08:53 289229 119
как скачать худини?
Аноним 14/01/22 Птн 17:10:39 289230 120
>>289228
А чем тогда в треде заниматься можно?

Алсо как добавить нормалы на объект?
Аноним 14/01/22 Птн 17:14:54 289231 121
>>289227
В блендере питон. Но это не то же самое.
Аноним 14/01/22 Птн 17:15:42 289232 122
>>289230
>Алсо как добавить нормалы на объект?
Можно нодой normal, facet, вексом можно. Да по всякому можно, на самом деле.
Аноним 14/01/22 Птн 17:16:53 289233 123
>>289228
Чел, если высраться охота, то есть блендертред - там как раз как в привокзальном сортире, блендерасты его весь усрали в хламину.
Аноним 14/01/22 Птн 17:18:21 289234 124
>>289228
Герман Викторович, ну не трясись ты так.
Аноним 14/01/22 Птн 17:25:07 289235 125
Вы правда не понимаете почему у меня горит с подсказывальщиков? Вам так нравится плодить конкуренцию чтобы потом на собеседовании конкурировать с макакой которой что-то там подсказали пока вы читали мануалы и горбатились над трехчасовыми туторами?
Аноним 14/01/22 Птн 17:26:48 289236 126
Хуй знает каким выродком нужно быть чтобы собственно добытые знания по такой редкой программе просто так радужно высирать рандому на сосаче, пиздец.
Аноним 14/01/22 Птн 17:29:24 289237 127
>>289231
Поясни, в Гудини же тоже питон есть, но насколько знаю это уже для совсем прошаренных.

>>289235
>>289236
Больше не будем, сорян....
Аноним 14/01/22 Птн 17:36:04 289238 128
>>289235
Ты ради денег 3д хуячишь?
Аноним 14/01/22 Птн 17:37:19 289239 129
image.png 145Кб, 1788x675
1788x675
Всем спс
Аноним 14/01/22 Птн 17:39:39 289240 130
>>289237
>для совсем прошаренных
Нет. Он в основном для автоматизации и интерфейса. В нем можно, конечно, и аддночики/инструменты пилить, но большого смысла нет, векс справится лучше.
В блендаке же просто иного выбора нет - путон и точка. К тому же апи в блендере откровенно уродский. Ну либо кодь на c/c++, опенсорс же.
Аноним 14/01/22 Птн 17:42:32 289241 131
image.png 290Кб, 1280x994
1280x994
>>289239
Молодец. Но можно проще. )
Аноним 14/01/22 Птн 17:45:05 289242 132
>>289240
Понял, ну хуево тогда. Я если честно вообще не представляю как без векса можно. И в другом софте тоже хуй пойми как живут.

С вексом у тебя руки развязаны, только умей...
Аноним 14/01/22 Птн 17:46:44 289243 133
Алсо там в 19 Гудини переработали Пиро, надо бы глянуть. Раньше чёт лень было а сейчас по божески сделали, надо бы замутить что-нибудь
Аноним 14/01/22 Птн 17:48:24 289245 134
>>289235
>>289236
Чел, это только твои проблемы. И мне тем более не понятно какой "конкуренции" ты боишься сидя на дваче.
Так что если ты не хочешь - так и не подсказывай ничего никому. Но других не поучай, это уже тебя не касается. Я, например, делился знаниями и буду ими делиться, как это принято в гудиневском комьюнити.
Аноним 15/01/22 Суб 15:02:01 289297 135
У меня тут вопрос возник. А как много вообще гудинистов в СНГ? Насколько это популярный софт среди людей? Большая ли конкуренция у людей, которые уже что-то умеют?

В общем представим ситуацию контора ищет гудиниста средненького и моделера в мае/блендере. Как много откликнется гудинистов и как много моделеров? Кого больше и намного ли?

В общем делитесь своими мыслями и наблюдениями.

Аноним 15/01/22 Суб 17:53:16 289325 136
>>289235
Пидораха спокуха.
Аноним 16/01/22 Вск 11:16:14 289359 137
>>287837 (OP)
>Пожалуй лучшего 3д пакета нить
Гудини это реально параша же
Аноним 16/01/22 Вск 11:42:54 289364 138
>>289297
>СНГ
>Большая ли конкуренция у людей, которые уже что-то умеют?
Конкуренция очень млаенькая, другое дело что в снг они нахуй не нужны.
Аноним 16/01/22 Вск 13:33:06 289388 139
>>289364
К этому я и веду, а снгешный скам на западе тоже никому не нужен по многим причинам. В общем хз, грустно это. Вроде есть программа, вроде нравится, вроде знаешь что-то ,но если нет хотя бы 5 лет активного пользования нахуй ты кому не всрался. Причем зарплата не сильно отличается от зарплаты какого-нибудь моделящего блендераста.
Аноним 16/01/22 Вск 14:00:08 289391 140
>>289388
>а снгешный скам на западе тоже никому не нужен
Странно только что в топовых студиях снгшный скам - привычное дело. Да? Во всяком случае русские и хохлы там не в диковинку.

>Причем зарплата не сильно отличается от зарплаты какого-нибудь моделящего блендераста.
Да как сказать. Гудинщики хотя бы не маняденьги зарабатывают, а настоящие.
Аноним 16/01/22 Вск 16:42:57 289407 141
>>289391
У меня есть ирл знакомые, которые зарабатывают маей/блендером а вот в гудини таких не видал,даже в интернете. Не считая,людей которые уже по 10 лет в нем варятся.
Аноним 16/01/22 Вск 16:58:19 289408 142
>>289407
Так это твой личный опыт. Я например лично не встречал ни одного блендана который бы зарабатывал, но знаю что такие существуют, пусть и в следовых количествах.
Аноним 16/01/22 Вск 19:52:47 289414 143
>>289408
Ты не увиливай, я потому вопрос и задал, чтобы тут люди своим опытом делились. Свой я описал, у тебя много знакомых, которые Гудини зарабатывают? Сколько лет они в нем работают?
Аноним 16/01/22 Вск 20:43:08 289419 144
>>289414
>Ты не увиливай
И где же я увиливал-то? Я сказал как есть.
А на счет знакомых, то ирл знакомых гудиньщиков у меня нет. Но вот это:
>>289407
>а вот в гудини таких не видал,даже в интернете
очень странно. Ты наверное сидишь в каких-то особенных интернетах. В том же ютубе полно интервью с трыдэшниками у которых гудини либо один из инструментов, либо вовсе основной инструмент. И это вовсе не бородатые деды которые сто лет назад в гудини вкатились, полно молодежи которые только еще год-два его используют за тебя искать не стану, если интересно сам все найдешь. Плюсом еще всем известное: vfx голливудского уровня почти исключительно в гудини делается. У игроделов можно гудини увидеть начиная с инднюков и дальше через всякие плариумы вплоть до юбисофтов.

То есть то что у тебя или у меня нет знакомых гудиньщиков, это значит только то, что мы крутимся на самом днище, где даже ходят слухи мол в блендере деньги нормально зарабатываются.
Аноним 17/01/22 Пнд 19:49:42 289515 145
image.png 820Кб, 1907x1002
1907x1002
Аноним 17/01/22 Пнд 21:49:31 289516 146
>>289515
Я сам вопрос не понял.
Но attrib(.....) можно заменить на point(1, "Cd", @ptnum)
Аноним 20/01/22 Чтв 15:34:27 289745 147
Около года изучал 3d, пол года Гудини. Я всё, пора жить реальностью и развиваться в сферах где есть реальная возможность профессионального роста и денег. Надеюсь моё увлечение трид дало мне какие-то скилы и понимание, сделало меня более эрудированным.

Дрочить дома для себя ещё 3-5 лет прежде чем попасть хоть куда-то я не готов, да и не тот возраст уже. В общем ливаю, удаляю софт и забываю о Гудини. А то у меня уже давно Гудини мешается в голове, создаёт ситуацию когда я вкладываю энергию и надежды не туда куда стоило бы, а надо бы сосредоточиться на реальности.

Всем добра и удачи в изучении и построении карьеры в будущем.
Аноним 20/01/22 Чтв 17:05:47 289753 148
>>289745
Сам занимался? Постоянно сомневаюсь в том, что двигаюсь в правильном направлении, но нахожу в себе силы продолжать. Буду ебашить пока оффер не получу.
Аноним 20/01/22 Чтв 18:19:47 289762 149
>>289753
Сам, после работки. Если тебе это нравится и ты себя больше нигде не видешь - ебашь. Я просто для себя осознал,что у меня это шиза, где я сам себе выдумал чето. Хотя по факту у меня есть более простые варианты, где в принципе мне тоже нормально. Ну и я конечно читал отзывы опытных гудинистов даже из-за рубежа, так что уверен мое представление о моей работе Гудини слишком радужное по сравнению с реальностью.
Аноним 20/01/22 Чтв 19:54:09 289770 150
>>289762
>отзывы опытных гудинистов даже из-за рубежа
>мое представление о моей работе Гудини слишком радужное по сравнению с реальностью
А можно подробнее?
Аноним 20/01/22 Чтв 21:46:47 289787 151
>>289770
Vfx сабредит, частенько всплывают вопросы о том стоит ли учиться, о специфике работы и тд. Опытные люди рассказывают, многие из этих опытных людей довольно известные, так что не фейк истории. Почитай сам.

Ещё как-то слушал подкасты от русских ребят и те жаловались,что Гудини очень крутая тулза но в работе мало творческого так как тебе дают конкретную задачу и ты ее выполняешь, ты как бы сам становишься инструментом. Пример сам можешь подставить: вот у нас человек, у него надо веллум сверху добавить, справа взрыв частиц,чтоб управа летели, а снизу вода бурлит, но чтоб не ниже и не выше такого уровня.

Я не говорю,что у всех так и так далее, но пишу,что слушал. Подкаст не вспомню, но мне как уже работающему в смежной сфере - это знакомо и понятно.

Аноним 20/01/22 Чтв 21:58:04 289788 152
>>289787
При этом при всем мне кажется работая в Гудини я бы себя увереннее чувствовал. Я как-то уважаю опытных Гудини артистов. С другой стороны я понимаю,что нанимателю и клиенту плевать в чем ты работаешь, главное результат.
Аноним 20/01/22 Чтв 21:59:11 289789 153
>>289788
Кстати думаю может чем-то другим для себя ещё займусь, с нуля. Если у кого какие есть идеи пишите. Ведь когда-то я и о Гудини не знал. В любом случае заниматься изучением нового/творчеством я не прекращу.
Аноним 20/01/22 Чтв 22:33:46 289796 154
>>289787
Так это старая история: есть ремесло, а есть творчество, редко кто может их совместить.
Аноним 21/01/22 Птн 23:29:10 289889 155
Поясните за финализацию ассетов в гудини для игровых движков.
Как вообще происходит этот процесс. Если подразумевается процедурность ассета (допустим домик или пропс какой), то текстуринг тоже должен быть процедурным с использованием всяких ворлд, обжект позишинов, и т.д.? А если используется сабстанс пейнтер, короче говоря любой способ текстурирования подразумевающий уникальную покрску и использование юви, то что тогда? Это же надо будет каждый раз перетекстуривать, как только изменился ассет.
Я не пойму, как объеденить процедурность и текстурирование, если даже в самом гудини использовать cop, то это пиздец тормозная хуйня получается.
Аноним 22/01/22 Суб 00:16:04 289890 156
Аноним 22/01/22 Суб 18:53:43 289964 157
>>289889
Тут уж скорее надо готовые базовые текстуры иметь + выдергивать им всякие ao, cavity и вот это все и дошаманивать все это в шейдерах. Так-то вполне процедурно получается, даже uv. Если про тормоза говорить, то можно сначала напроцедурить модели, отобрать годные, а потом уже все их скопом допекать.
Аноним 25/01/22 Втр 07:15:01 290106 158
Частенько вижу как некоторые рендерят редшифтом сцены из Гудини в синеме, есть ли в этом смысл? Может в синьском редшифте функционала больше или он стабильнее работает?
25/01/22 Втр 11:47:01 290116 159
>>290106
кто поможет этому ньюфагу - будет изгнан из треда и посажен на бутылку
Аноним 27/01/22 Чтв 16:20:37 290333 160
Когда я узнал о генодах в блендере, то подумал "Вау, наконец-то хотя бы в моделинг начали завозить процедурщину" Я тогда пользовался только блендером
Потом я посмотрел вводной туториал по Гудини и офигел с того как тут всё хорошо сделано и сбросил наивный вес о том, что процедурщина это что-то новое. И также я не понял, а зачем в блендак добавили геоноды в том виде, в котором они есть.

Жаль, что гудини не опенсорсный. Придётся самому писать аналог.
Аноним 27/01/22 Чтв 17:25:33 290345 161
>>290333
>Жаль, что гудини не опенсорсный. Придётся самому писать аналог.
Уже есть опенсорсные аналоги. Но и им до гудини как до луны.
Аноним 27/01/22 Чтв 17:40:24 290347 162
>>290333
>а зачем в блендак добавили геоноды в том виде, в котором они есть.
Изначально задача была совсем простой. Насеять инстансов. Кустов, камней, цветов на полянку. Чтобы покрасил кисточкой там, где они нужны и они там вылезли.

Система волос уже не вывозила запросы типа: индивидуальные диапазонсы масштаба, взаимная непересекаемость, автоматическая очистка вокруг деревьев…
Аноним 27/01/22 Чтв 17:42:55 290349 163
Господа гудиньщики, есть вопрос, можно ли в этом чудном пакете реализовать следующее?

1. Есть шарик, к нему прикреплён один кусок нити
2. есть второй конец нити, из которого она растёт по мере вытягивания, как макаронина из экструдера
3. На клубок накручивается нить, но симулируется она только на участке от экструдера до клубка и чуть вперёд, чтобы сильно разгрузить сим. А уже намотанное не колышется и не симулируется, ибо нахуй надо.
Аноним 27/01/22 Чтв 17:54:21 290351 164
Аноним 27/01/22 Чтв 18:05:15 290352 165
>>290333
Представил ебало этого чма и ахуел. Даже в шутку на анонимном сайте такую хуйню писать про аналог - пиздец, есть ли что-то более кринжовое?
Аноним 27/01/22 Чтв 18:06:37 290353 166
>>290349
Нюфаг, запомни одну вещь - в Гудини возможно всё, другое дело хватит ли у тебя мозгов и знаний чтоб это сделать.
Аноним 27/01/22 Чтв 19:35:58 290363 167
>>290353

>возможно всё

Как и в любом пакете, если ты знаешь пайтон, мел, макс скрипт , подставить нужное.
Другое дело, что векс паралелиться.
Аноним 27/01/22 Чтв 19:36:38 290364 168
>>290353
Так мозги можно заебать и переписать под задачу физический солвер. Нахер надо. Вопрос подразумевает, можно ли собрать это типовыми средствами и минимумом кодинга
Аноним 27/01/22 Чтв 20:15:47 290369 169
>>290364
Можно и без кодинга многое делать. Есть один очень популярный чел в кругах гудинистов, который делает потрясные вещи, при этом не написав ни одной строки на вексе, ну кроме всяких стационарных выражений.
Аноним 27/01/22 Чтв 21:28:29 290373 170
>>290363
>>290364
Чё ел, может тебе ещё и без запуска 3д пакета сделать? То что ты описал - базовая хуйня для Гудини, максимум прописать одну строчку кода и то насколько помню в велум уже добавили отключение включение параметров и без кода, главное зайти в солвер.

Аноним 27/01/22 Чтв 21:40:14 290374 171
Аноним 27/01/22 Чтв 21:53:05 290376 172
>>290374
Если честно непонятно зачем тут анрил? Можно это все отрендерить в само же Гудини без лишней еботы с анрилом
Аноним 27/01/22 Чтв 22:10:30 290377 173
>>290376
Ты тупой. я даже объяснять не буду почему.
Аноним 27/01/22 Чтв 22:28:40 290380 174
>>290377
Как я и думал, просто разрабы анрила спонсирует гудини и у разработчиков гудини нет выбора, приходится тратить время на такие внутренние проекты. Ну ладно, хотя бы деньги заносят.
Аноним 27/01/22 Чтв 22:31:03 290381 175
>>290376
К примеру virtual production. ILM сняв мандулорца показали что это ебейший инструмент. И сделали они это именно в уече. И как следствие теперь студии толпами в vp вкатываются.
К тому же рендер в уе для таких видосов и рендер для игр - очень разные вещи. От рендера для мувиков не ждут 120+фпс, поэтому там например мясистейшие шейдеры и прочие gi c rtx можно использовать. Реалтайм тут не нужен, но качество будет топовым и быстрее чем у мантр/редшифтов/итд. понятно что для высокобюджетных говнатаров, трасматриц, звшлака и прочей марвелопараши уе вряд ли будут использовать. тем более что рендерфермы никто не отменял
Ну и еще вот уеч вполне себе топовый движок имеющий большой спрос. Да к тому же еще и бесплатный с огромной базой пользователей.
Ну то есть вот прямой путь к бабосам - интегрировать возможности гудини во все эти ништяки. И сайды уже давно этим занимаются. Приткнули гудини уже даже к юнити, максу и майке. Молодцы, работают на весьма радужную перспективу.
Аноним 27/01/22 Чтв 22:33:13 290382 176
>>290376
Пиар копро-движка.
Аноним 27/01/22 Чтв 22:33:20 290383 177
>>290381
Кстати пробовал смотреть мандалорца, это пиздец. Прям видно,что пусто кругом и мыльно. Я надеюсь оно минимум раз в 5-10 дешевле выходит, иначе непонятно зачем такая халтура нужна. Разок по рофлу респект им конечно, но смотреть сериалы с таким визуалом не очень хочется
Аноним 27/01/22 Чтв 22:34:08 290384 178
>>290380
>разрабы анрила спонсирует гудини
Гудини, как бы, сама может спонсировать эпиков. Сайды вообще ни разу не бомжи, как блендер, например. Хотя эпики с сайдами плотно сотрудничают - это да.
Аноним 27/01/22 Чтв 22:37:17 290385 179
>>290383
Что-то не понимаю о чем ты. Я смотрел в 4к и все выглядело достойно.
Аноним 27/01/22 Чтв 22:37:33 290386 180
>>290384
Открой гугл, клоун. Пока ты свои маняфантазии описываешь, я оперирую фактами.
Аноним 27/01/22 Чтв 22:38:32 290387 181
>>290385
В 4к на мобилке в окошке? Понимаю...
Аноним 27/01/22 Чтв 22:39:26 290388 182
>>290386
Неси мне эти факты. Учиться хочу.
Аноним 27/01/22 Чтв 22:39:53 290389 183
>>290387
Не крути сракой. Ты понял о чем я.
Аноним 27/01/22 Чтв 23:19:06 290396 184
Код или ноды в вопе?
Аноним 27/01/22 Чтв 23:32:35 290397 185
>>290396
И то и другое по случаю.
Аноним 27/01/22 Чтв 23:34:59 290398 186
>>290397
Плюс питон, если уже серьезное что-то.
Аноним 27/01/22 Чтв 23:36:39 290399 187
>>290398
Питон вроде только для ui же сейчас пользуют. Родной векс и скомпиленные ноды и возможностей больше имеют и многопоточные же.
Аноним 27/01/22 Чтв 23:49:13 290402 188
Скомпиленные ноды всегда быстрее. Даже тот же трансформ с кучей переменных, работает быстрее, чем врангл с одной строчкой. Так что любители писать каждый пук во врангле, даже если надо просто передвинуть меш по какой либо оси, задумайтесь.
Аноним 27/01/22 Чтв 23:57:01 290403 189
>>290402
Так ведь от задачи зависит.
Аноним 28/01/22 Птн 00:14:57 290404 190
>>290403
Ну я за то, чтоб врангл использовать для случаев, когда нужной ноды нет или когда создаешь какой то алгоритм.
Просто знаю есть челы, которые например пишут допустим во врангле свой "Peack", ну просто трансформ по нормалям и всё. Хотя есть уже такая скомпиленная нода и она делает тоже самое.
Аноним 28/01/22 Птн 00:18:40 290405 191
>>290404
>челы, которые например пишут допустим во врангле свой "Peack"
Хм... Я так делаю... Правда потому что про peak никак запомнить не могу... С другой стороны векс многопоточный и много плохого от него не будет...
Аноним 28/01/22 Птн 00:25:33 290406 192
>>290405
Пока дома балуешься - все так. Если когда-нибудь устроишься работать - будет больно.
Аноним 28/01/22 Птн 00:30:41 290408 193
>>290406
>Если
Вот ключевое слово, да. Правда если это "если" случится, то старшие товарищи и об этом расскажут, и о многих других нюансах. Менторство, слава богу, всегда было в моде если ты не человек-говно, конечно.
Аноним 28/01/22 Птн 00:34:50 290410 194
Аноним 28/01/22 Птн 00:42:28 290414 195
>>290410
>Есть факты
Ты в курсе, что инвестирование != спонсорство? От слова "совсем".

>>290410
>Дело не в унриле.
Правильно. Дело в том что новая профитная ниша открывается и уже скоро ее займут. И блендероебы правильно в нее метят но очевидно как всегда пролетят мимо.
Аноним 28/01/22 Птн 00:57:27 290415 196
>>290414
Не я писал про «спонсировать», но думаю, чел имел в виду простое и бытовое «дают денег, чтобы получить что-то», не разбираясь в нюансах и терминах.

>ниша открывается
Ниша давно есть. Называется «удобные и доступные инструменты (желательно сразу в любимом пакете)».
Аноним 28/01/22 Птн 01:19:23 290416 197
>>290415
>не разбираясь в нюансах и терминах
Ну короче эпики купили акции сайдов посчитав какой профит они принесут. Эпики вообще ловкие деляги. Да и с сайдами сотрудничают.

>Ниша
Ниша образовалась теперь конкретно у киношников. Жирнющая очень такая. При чем от рекламы, до высокобюджетных проектов. До этого она на сопле болталось и колупались в ней в основном энтузиасты, но после мутки ILM с мандой все увидели реальный потенциал. А ILM - это не хуй собачий. Почти уже сорок лет топовый инноватор в своей сфере и все без промахов. В итоге та же юнька что бы не отстать извернулась и умудрилась приобрести r&d самой weta, в продакшене возрос спрос на гигантские lcd-панели, эмберлабовские (и не только их конечно) технологии захвата камеры выстрелили и все такое что вписывается в vp. Даже в крупных москвах мира ренталы кинулись закупать всю эту техническую/софтовую ебалу и организовывать под такие съемки помещения.
Уе тут выделяется тем, что хоть и не были первыми, но дали самые сочные возможности. До этого вон юньки тоже выдавали ролики поразительного качества, но они чего-то не догоняют.
Короче - кто с амбициями, тому надо срочно запрыгивать в этот поезд, пока он не разогнался.
Аноним 28/01/22 Птн 01:19:46 290417 198
image.png 94Кб, 1756x705
1756x705
Можно еще мониторинг производительности запускать. Компиленая нода пик, практически ничего не жрёт
Аноним 28/01/22 Птн 01:27:04 290418 199
>>290417
Да я и не спорю даже. Честно говоря я даже не в курсе векс как-то компилится перед запуском, или только интерпретируется. Технически же он вообще язык написания вертекс шейдеров.
Но это не значит что он плохой же. Все равно многие вещи не только удобнее, так еще и по производительности выгоднее на нем делать.
Аноним 28/01/22 Птн 13:55:25 290434 200
Тред превратился в пристанище инфоцаган и пирамидчиков. Какой кринж.
Аноним 28/01/22 Птн 16:57:59 290450 201
>>290434
Это как ты к такому выводу пришел?
Аноним 28/01/22 Птн 18:57:14 290462 202
>>290396
>Код или ноды в вопе?

Т.к. я гуманитарий и вообще векс этой мой первый язык, мне пока ещё сложно сразу на нём писать, но я учусь.
Пока делаю так, собираю что мне нужно в вопе, а потом это же самое переписываю, но уже начисто во врангле, получается действительно короче и более понятнее, чем в нодах. Вот так учусь потихоньку.
Аноним 28/01/22 Птн 21:46:25 290478 203
image.png 21Кб, 385x252
385x252
>>290462
Про то что на пике уже знаешь?
Аноним 28/01/22 Птн 22:25:15 290479 204
>>290478
Да, но там много лишнего. Объявляются куча каких то левых переменных. Даже если удалить всё внутри вопа и вставлять только байнды со ссылками на необходимые атрибуты. Разбирать тяжело.
Короче я как то сам, хелп под рукой, да и ещё всё записываю.

Все нормальные люди используют пуререф для рефов, а я туда прикрепляю "нотесы" в которые записываю векс выражения с прикрепленной картинкой, что получилось, лол.

Аноним 28/01/22 Птн 22:29:46 290480 205
Аноним 28/01/22 Птн 22:49:26 290481 206
>>290480
О, годнота. Благодарю.

Я еще вот это штудировал, прям очень помогло въехать
https://www.tokeru.com/cgwiki/index.php?title=JoyOfVex

Потом просмотрел серию VEX Isn't Scary, тоже норм. После просмотра уже мог применить знания в своих задачах. Циклы, массивы.
Хотя там в коментариях уже под вторым видео, писали что "ну вот это уже сложно и непонятно, векс это страшно".
Аноним 28/01/22 Птн 23:56:36 290484 207
>>290481
>tokeru.com/cgwiki
Знаю об этом. Это чуть ли не библией гудини уже считается. Но вот еще важно: у этого чувака есть канал на тытрубе. Тоже очень познавательный. И дискорд, но он платный.

>VEX Isn't Scary
Тоже топовая штука для вката. Мне очень легко заходило потому что уже был знаком с синтаксисом си-подобных (за счет c#/js) и с cg/glsl/hlsl.

Плюс еще вот этот https://www.youtube.com/c/JunichiroHorikawa и энтагма топчики. Но их ты наверняка и сам знаешь.
Аноним 29/01/22 Суб 02:12:07 290488 208
>>290484
>Плюс еще вот этот

Не знал, спасибо.
Аноним 29/01/22 Суб 10:31:27 290497 209
>>290484
Кстати японец пока в больничке лежал 3 месяца говорит блендером занимался, хвалил и сказал,что планирует в будущем будут туториалы по геометрии нодес. Я после этого полез в интернет и ахуел от того ,что блендер может. Имхо в будущем блендер заменит синему и гудини в моушн дизайне, гудини останется в vfx а синема просто не нужна будет.
Аноним 29/01/22 Суб 10:57:17 290503 210
>>290497
Про остальные сферы и так понятно,что уже сейчас блендер закрывает их на 100% В общем я открыл глаза и понял,что я незаслуженно хейтил блендер, может из-за гундоса, может из-за тысяч новичков,которые ничего не умеют.
Аноним 29/01/22 Суб 13:07:29 290506 211
>>290497
>>290503
Ну нахуя так-то толстить. Ты в тонкоту совсем не можешь?
Аноним 29/01/22 Суб 13:10:16 290507 212
>>290506
Ты - это я, до момента пока не прозрел и понял,что мир не черно-белый где гудини с одной стороны и мая с другой.
Аноним 29/01/22 Суб 14:52:40 290511 213
>>290507
Не, я никогда не был настолько жирным.
Аноним 30/01/22 Вск 23:43:08 290666 214
Я настроил свой воркспейс, расставил окошки как мне удобно и сохранил. Как сделать, чтоб при запуске гудини загружался мой воркспейс, а не тот который Build?
Аноним 31/01/22 Пнд 10:58:03 290694 215
>>290666
С такими вопросами ой как сложно тебе будет в гудини.
Аноним 31/01/22 Пнд 23:15:54 290799 216
image.png 242Кб, 1280x994
1280x994
Аноним 04/02/22 Птн 15:57:24 291277 217
Аноним 04/02/22 Птн 15:58:00 291278 218
Забил пока на гудини, заболел короной. Оче хуёвит
Аноним 04/02/22 Птн 19:58:04 291311 219
>>291278
Выздоравливай браток
Аноним 06/02/22 Вск 01:56:38 291445 220
awjdiawdnwaidaw[...].webm 7304Кб, 1360x704, 00:01:56
1360x704
Сегодня немного попрактиковался, сделал вот такой простенький мостец.
Аноним 06/02/22 Вск 04:11:33 291450 221
123123213321.webm 1060Кб, 1360x704, 00:00:50
1360x704
Сделал чтобы мосты проходили вдоль курвы с каким то расстоянием между собой и с пороговым значением для удаления мелких частей.
Аноним 06/02/22 Вск 10:51:54 291460 222
>>291445
>>291450
Мусор. Лучше пончик замодель в блендере.
Аноним 06/02/22 Вск 10:58:29 291462 223
>>291450
Молодец, но если делаешь процедурку старайся делать так чтобы это можно было в игру поместить. То есть делай не процедурку ради процедурки а конкретный асет для посещения в ту или иную игру. Придумывай,что за игра, что за асет, какими качествами должен обладать ну и само собой достаточно ли он красив и проработан, чтобы в игре смотрелся органично?
Аноним 06/02/22 Вск 21:13:29 291543 224
Насколько стоит того собирать новый ПК с отличным процессором? Насколько быстрее с ним будет? А то я чёт на своем 5 летнем уже подзаебался ждать по три часа каждого пука.
Аноним 07/02/22 Пнд 14:07:01 291591 225
>>291543
Всё важно. Собирай. Просто убедись что твой новый процессор не какой нибудь пентиум G, а минимум i5.
Аноним 11/02/22 Птн 17:13:03 291796 226
Будет комфортно работать но средне-дноуте? хочу вкатититься, вероятно, поможет мне оптимизировать некоторую работу. i3 8 gb, видюха писюнная, но какая то, точную модель сейчас не могу подсказать, чёт типа 640м нвидии
Аноним 12/02/22 Суб 01:07:21 291827 227
>>291796
А что делать будешь? Cимуляции или процедурить?
Аноним 12/02/22 Суб 01:39:52 291829 228
>>291796
С такими раскладами - некомфортно. Но работать будет.
И вот да мудрый анон правильно интересуется: >>291827
Аноним 12/02/22 Суб 11:28:06 291847 229
>>291827
В основном процедурить, но иногда, думаю, и симуляция нужна будет. Само собой понимаю, что комп говно для этих задач, но я готов подождать просчётов или рендера, тут больше вопрос в том, не заглохнет ли комп при работе.
Аноним 12/02/22 Суб 13:02:25 291852 230
bandicam-2022-0[...].webm 2271Кб, 1360x700, 00:02:37
1360x700
>>291847
Тут все индивидуально, вот из чего состоит мой дноут - видюха нвидия жфорс 710м, двухядерный проц интел 5 3230м и озу 8гб, и вроде достаточно шустро отрабатывает, вот допустим засимулил воду и ничего, подпёрдывает конечно но не крашится и героически продолжает течь, а там 300 тысяч частиц, понятно что это избыточно и можно сделать хорошее качество симуляции и на 100к частиц, но я просто показал что даже при таких настройках можно засетапить простецкую симуляцию, разница только во времени ожидания. А, ну и еще у меня стоит ssd, он кстати нихуево так бустит производительность, в общем с каждым железом все индивидуально, ставь гудиню, заходи и тестируй, если хочешь, могу скинуть тебе эту сцену с водой и объяснить куда тыкнуть чтобы снизить качество. А вообще, если ты говоришь что тебе гудиня нужна для оптимизации работы то может тебе как то помочь, чтобы ты время не тратил на изучение? мне как раз лишняя практика не помешает, помогу бесплатно если нужно. В общем, в любом случае удачи тебе и успехов в освоении.
Аноним 12/02/22 Суб 16:02:48 291859 231
Как бы хотелось позитивные истории от анонов, которые устроились на работу в гудиньке. А так я пока мониторили работу понял,что гудини вне анрил енжина никому у нас не надо. Так что советую учить паралельно и анрил.
Аноним 14/02/22 Пнд 06:58:44 291939 232
>>291859
Ну Гудини сам по себе в принципе бесполезный, его надо внедрять в пайплайн и делать конкретные вещи для которых Гудини и был создан. Вообще грустно все это, вот сейчас я что то совсем опустил руки и загрустил, вроде столько времени потратил на изучение а с основной работой и психическим здоровьем эти знания смешались в какую-то кашу и поделились надвое. Сейчас решил, что нужно все таки изучать что-то менее заебное и пользующееся спросом, а гудиню использовать как доп инструмент, пока еще не знаю на что бросить оставшиеся силы, скорее всего анрил, изучу блюпринты и попробую внедрить какой нибудь эффект из гудини в игровую логику + разберусь с гудини энжином. Еще есть мысля синему немного подучить с афтером + внедрить в эту связку гудини и попробовать в моушн дизайн, но вроде моушн не так пользуется популярностью в студиях, это больше работа на себя и создание имиджа для заказчика и опять же есть вероятность проебать время впустую.
Аноним 14/02/22 Пнд 10:05:43 291941 233
>>291939
>моушн не так пользуется популярностью в студиях, это больше работа на себя
Реклама, тв-заставки, контент для ютуб-каналов, музыкальные клипы... Ну вот даже хуй знает что для тебя "популярно". Но твое незнание хотя-бы объясняет почему гудини тебе кажется бесполезным.
Аноним 14/02/22 Пнд 21:47:26 291970 234
>>291939
История во многом похожа на мою мне так же гудини понравился и сидел учил с надеждой что пригодится и смогу куда-то попасть. В итоге уже неделю на новом месте в 2d работаю, чё дальше будет хз, но зарплата достойная и чёт в гудини идти джуном уже и не особо хочется. Всё-таки уже не школьник и время и силы и зарплата - все это имеет значение.

Но думаю в unity с частицами буду баловаться, это может входить в мои обязатюнности в будущем, судя по тому что пишут на HH.

В целом больше я никуда не полезу с надеждой на последующее трудоустройство. Даже если буду в гудини или где ещё - чисто для себя по фану. И то когда работаешь за компом ,лучше хотя бы после работы не сидеть за ним.
Аноним 14/02/22 Пнд 22:11:02 291973 235
>>291970
>unity
Почему не уеч?
Аноним 14/02/22 Пнд 23:09:28 291976 236
>>291973
Мобильные игрушки в основном на юнити клепают, анрил это уже для более серьезных проектов как я понял.
Аноним 14/02/22 Пнд 23:20:35 291977 237
>>291970
>в unity с частицами буду баловаться
Но ьам ведь своя система частиц, гудини не понадобится. С другой стороны тот же плариум для свих мобильных дрочилен гудинщиков держит. Как раз в юньке клепают.
Аноним 14/02/22 Пнд 23:30:27 291978 238
>>291977
Так я не для Гудини а вообще. Я знаю, что Гудини юзают для создания синематиков и рекламных материалов для мобилок.
Аноним 14/02/22 Пнд 23:34:05 291980 239
>>291978
Уровни генерят, например.
Аноним 17/02/22 Чтв 11:02:35 292127 240
Скажите, все техартисты настолько слабоумны в практическом смысле?
https://twitter.com/80Level/status/1494212519887609864

Если у тебя возникает вопрос "а что не так?", у меня для тебя плохие новости
Аноним 17/02/22 Чтв 11:35:45 292130 241
>>292127
Что ты имеешь ввиду?
Аноним 17/02/22 Чтв 20:56:46 292144 242
image.png 64Кб, 1020x518
1020x518
Каким способом зафилить это полигоном? Нужно что б и внутренний круг тоже был зафилен одним полигоном.
Аноним 17/02/22 Чтв 21:37:14 292146 243
image.png 65Кб, 366x351
366x351
Аноним 17/02/22 Чтв 21:50:33 292148 244
image.png 15Кб, 633x469
633x469
Аноним 17/02/22 Чтв 21:52:26 292149 245
image.png 65Кб, 386x345
386x345
>>292148
И что ето за линия? типа ребро что ли? Один примитив с одним ребром?
Аноним 17/02/22 Чтв 21:53:20 292150 246
>>292149
Ой блядь, я не хотел его отправлять, просто загрузил, забыл, и ответил
Аноним 17/02/22 Чтв 22:00:00 292151 247
image.png 26Кб, 641x551
641x551
>>292149
Ну да, вот как должно быть
Аноним 17/02/22 Чтв 22:02:42 292152 248
Короче как после использования булеана
Аноним 17/02/22 Чтв 23:00:38 292154 249
image.png 56Кб, 401x363
401x363
Аноним 18/02/22 Птн 00:27:57 292157 250
>>292154
Да. А как? Я б начал костыль на вексе строить.
Аноним 18/02/22 Птн 07:03:27 292165 251
IMG202202180817[...].jpg 15Кб, 282x448
282x448
>>292157
Да я тоже костыль собрал, только на нодах, в общем раздал разные неймы на точках каждого серкла, объединил и подал в конектаджасментписес, там выбрал минимальное число связей чтобы была одна линия с каждой точки и заскинил, это получился внешний радиус, но там мало точек и если заскинить и объединить его с изначальным круглым серклом то они будут пересекаться, вырезаешь булином изначальный серкл из получившегося внешнего радиуса и получился сглаженный внутренний радиус, потом просто мержишь с внутренним серклом. Вот сейчас еще один вариант придумал, не знаю рабочий ли, нет возможности проверить, короче накопмровать линии на точки внешнего серкла и подогнать к внутреннему, замержить, потом зафьюзить.
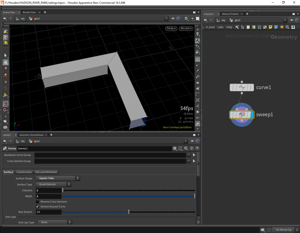
А как интересно это на вексе организовать?
Аноним 18/02/22 Птн 09:02:33 292169 252
>>292130
Имею в виду, что только даун-техартист будет таким образом укладывать ящики в баржу, потому что не понимает и не хочет понимать того, что понимает тупой вася-грузчик.
Аноним 20/02/22 Вск 19:23:48 292388 253
В телеге по гудини опрос был о средней зарплате и чёт как-то слабо. Зарплаты на уровне любой другой спецы в cg , кажется всем похуй ,что гудини намного затратнее по времени обучения.
Аноним 20/02/22 Вск 23:11:04 292413 254
>>292388
>что гудини намного затратнее по времени обучения.
Одинаково, чтобы стать средненьким.
А топы всё равно прежде всего учат не гудиню, а всякую углублённую фундаментальную херь и математику.
Аноним 21/02/22 Пнд 18:11:28 292460 255
image.png 69Кб, 329x849
329x849
Напомните, какой символ в лсистем ставить, что б удлиннять отрезок, но без создания промежуточных точек?
Аноним 21/02/22 Пнд 19:53:55 292470 256
image.png 0Кб, 300x168
300x168
Есть мысли каким способом можно паковать юви острова исходя из цветовой маски? Типа есть готовый текстурный атлас и есть маска этого атласа и нужно вписать юви шелы в эти квадратики, рандомно или нет, похуй.
Аноним 21/02/22 Пнд 20:01:37 292474 257
Ну или как то по другому может реализовать, маску это я как пример привел. Нужно просто забирать текстуры с таласа
Аноним 21/02/22 Пнд 21:14:43 292477 258
Аноним 21/02/22 Пнд 21:28:05 292478 259
>>292477
Ну там просто создание атласа. А мне нужно процедурно раскидать юви шелы по моим правилам, в данном случае исходя из уже существующего текстурного атласа.
У меня есть модели книг и текстурный атлас с множеством книжных обложек, нужно раскидать юви шелы, что б они попадали в текстурки.
Аноним 21/02/22 Пнд 23:56:31 292491 260
>>292478
Ну если атлас как у тебя выше на картинке, то можно раскорячивать uv "обложки" на весь 0-1, а потом ремапить uv координаты в 0-0,25 и рандомно двигать их с шагом 0,25.
Скинул бы файло, я может смог бы предметнее ответить (если ума хватит, конечно).
Аноним 22/02/22 Втр 00:29:40 292493 261
>>292491
Благодарю, попробу.
У меня кстати назрел вариант попробовать использовать второй вход у ноды ювилэйаут и запулить туда плэйн. Накинуть на него текстуру с атласом и нарезать так как мне нужно, получиться таргет правило для паковки, вроде должно сработать.

Подсмотрел сейчас вот тут, годная фича кстати. Если тайм не сработает, то с 8:32
https://youtu.be/U-Y38fwuO38?t=512

Сейчас попробую оба варианта, если не получиться, то скину файло
Аноним 22/02/22 Втр 00:34:22 292494 262
image.png 8Кб, 506x139
506x139
>>292493
А в самой ноде указать, что при паковке использовать второй инпут
Аноним 22/02/22 Втр 22:07:33 292559 263
bandicam 2022-0[...].mp4 968Кб, 520x468, 00:00:07
520x468
Аноним 28/02/22 Пнд 12:23:19 292923 264
proj.mantraipr.[...].mp4 7241Кб, 1280x720, 00:00:05
1280x720
В общем вчера узнал про wargaming forge, у них там был набор на бесплатный двухмесячный курс по vfx с возможностью получить оффер и работать у них, прием заявок заканчивался сегодня, то естт на все про все у меня было часов 8, и я решил а че б и не попробовать, заполнил анкету и дали тестовое задание показать горящий стог сена, ну я решил быстренько наклепать что нибудь за вечер, ну и вышло немного коряво, накосячил с пламенем, оно у меня распространяется по поверхности как текстура, хотя в начале шло нормально, заметил я этот косяк после рендера, еще думал сделать чтобы сено отваливалось на местах распространения пламени, вроде сделал но из за проёба с пламенем этого не видно, времени на корректировки уже не было и я подумал похуй, отправлю как есть. там я ещё кринжанул на оффлайн видео интервью, суть в том что было заранее заготовлено 6 вопросов, и тебе нужно на вебку ответить на каждый, при чем на каждом вопросе на раздумье дается минута а далее запись автоматически включается и заканчивается через 3 минуты без возможности остановить или перезаписать, а это быдл часа в 4 ночи, ой какой же я хуйни наговорил, а еще и на вебку, сонный, с грязной башкой, ну и похуй, отправил, будь что будет, терять все равно нечего, а если возьмут то хоть будет возможность получить оффер и съебать с завода, такие дела. через 2 недели отпишусь приняли меня или нет.
Аноним 28/02/22 Пнд 22:12:34 292941 265
>>292923
Знаем мы как ты вчера узнал, ну смотри анончик, подставляя других, сам далеко не уедешь. В итоге и тебя не возьмут и аноны не получили шанс.
Аноним 28/02/22 Пнд 23:02:27 292945 266
>>292923
Я в начале той недели думал к ним притереться. Но передумал.

>>292941
Главное что бы конкретно тебя не взяли. Ну разве что в армейку, на корм хохлам.
Аноним 28/02/22 Пнд 23:28:53 292946 267
>>292945
Ты просто или молод,или глуп и не понимаешь как жизнь работает. Почитай хотя бы тематические форумы по графике в США, а иначе так до конца жизни и будешь гнить на заводе.
Аноним 01/03/22 Втр 06:34:24 292951 268
>>292941
Ты бредишь? Кого я подставлял? Ты посмотри вебмку, думаешь если бы я заранее знал про курс с первого дня я бы сделал такую хрень?
>>292945
>Я в начале той недели думал к ним притереться. Но передумал.
Почему передумал?
Аноним 01/03/22 Втр 10:18:20 292953 269
>>292951
Ну это да, но может сойдёт. А там вообще какой софт? Там писали? А то мне кажется там не факт что Гудини вообще, может реалтайм какой в анриле
Аноним 01/03/22 Втр 13:23:43 292959 270
>>292953
>А там вообще какой софт?
Анрил.
>может реалтайм какой в анриле
This.
Аноним 01/03/22 Втр 18:42:07 292963 271
>>292959
Ну тогда хз чё там ловить у них. Работы в анриле просто куча, что для джунов,что для мидлов.
Аноним 02/03/22 Срд 00:48:26 292984 272
>>292946
Ты бредишь, прекрати.
Аноним 02/03/22 Срд 00:50:12 292985 273
>>292951
>Почему передумал?
Работа и так есть. А вот времени нет.
Аноним 02/03/22 Срд 09:50:04 292993 274
>>292985
В чем проблема за 300$ поработать джуном?
Аноним 02/03/22 Срд 12:06:39 293000 275
>>292993
Потому что у меня сейчас зп вдвое больше (и таки в долларах). Но не исключено что все пойдет по пизде и мне придется искать новую работу, тогда буду рассматривать и такой вариант.
Аноним 02/03/22 Срд 23:17:10 293020 276
>>293000
Зажрались нынешние 3дешники, раньше и за просто так работали бы, на опыт.
Аноним 03/03/22 Чтв 00:18:19 293024 277
>>293020
Когда ты не школьник/студент у мамки на шее и живешь только на свои деньги, то дауншифтинг, особенно с перекатом в другую профессию, как-то не особо привлекает.
Аноним 03/03/22 Чтв 21:15:12 293067 278
Тем временем я месяц отпахал уже на новом месте работы, рад,что забил хуй на гудини и пошел туда где есть реальные перспективы и в плане роста профессионального и в плане зарплаты. Работать за копейки ради идеи - теперь чёт не очень прельщает. Когда увидишь как люди считают деньги и не могут себе позволить даже нормальную обувь - мировоззрение меняется. Конечно это все при условии, если работа в принципе устраивает и интересна. От добра добра не ищут.
Аноним 03/03/22 Чтв 21:41:09 293068 279
>>293067
Ты всерьез думаешь что кого-то своим высером наебешь или сдизморалишь? Вернись в блендертред, дурачок.
Аноним 03/03/22 Чтв 22:34:12 293069 280
Аноним 04/03/22 Птн 08:30:18 293079 281
>>293067
Что за новое место, тоже с 3д связно?
Аноним 04/03/22 Птн 11:39:00 293095 282
>>293079
Смотри в сторону персонажной 2d анимации для игр и рекламы, 2d моушн дизайн для рекламы и тд , 3d моушн дизайн для того же. Даже у нас в СНГ все это очень востребовано.
Аноним 15/03/22 Втр 10:15:20 293759 283
>>288330
чел, если ты погуглишь что такое мантра, то узнаешь что сначала написали ее, а гудини было тупо что бы покрутить проект, только потом уже сделали отдельным софтом(мантра если че тоже отдельный софт, который запускается когда ты нажимаешь кнопку рендер), думаю из за уважения к старичку, он будет всегда, да и дохуя проектов вокруг мантры крутятся
Аноним 15/03/22 Втр 21:07:05 293791 284
>>293759
Про ментал так же говорили. И я точь в точь таки же строки писал, как и ты. Т.к. был фанатом ментала. Теперь посмотри где он, отовсюду выпилили.
Только зря время потратил на его плотное изучение в майе. В сравнении с мантрой, это как детский сад.
Аноним 16/03/22 Срд 23:19:06 293846 285
>>293791
Ну надо отдать должное, что я техническую базу подкачал на этом прям очень неплохо. Так что не совсем время в пустую потратил
Аноним 16/03/22 Срд 23:22:22 293848 286
Есть инсайд, что в MRP на карму и USD недавно перешли. На западе крупные студии тоже потихоньку переходят на нее. Но мантра все еще много где используется в индустрии. Стоит их задрачивать, только если на студии собираетесь работать. Во фрилансе все редшифтом рендерят.
Аноним 17/03/22 Чтв 00:06:38 293849 287
>>293848
Бред если честно. Учиться ркнлкрингу, композиции, шецдмггу, лацтингу и тд на цпу ренлкрах - бред. Слишком много времени в никуда уйдет. А если человек все это уже умеет,то ему плевать карма это или редшифт. Такого человека возьмут в любом случае и все детали на месте изучит
Аноним 19/03/22 Суб 12:56:47 293946 288
>>293095
>персонажной 2d анимации для игр и рекламы
Спайн стоит 300 баксов(про версия), остальное не так удобно/продуктивно.
>2d моушн дизайн для рекламы и тд
Это интересно, но лично у меня сложилось впечатление, что 2д немного отмирает, всё крутое в 3д. Да и вообще в моушене почему-то очень много платных плагинов, прям как-то бросилось это в глаза. Понятно, что можно спиратить некоторые, но не все и всё будет криво. А чтобы хорошо платили без ебического 3д не обойтись+музыку надо уметь подбирать/заказывать. Да и вообще в 3д миллион этапов, которые нужно сделать ДО самого собственно моушена.
Аноним 19/03/22 Суб 18:46:20 293959 289
Аноним 19/03/22 Суб 18:58:22 293960 290
image.png 37Кб, 316x312
316x312
image.png 50Кб, 909x322
909x322
Пацаны я почти доделал тул который полностью автоматизирует создание эдж декалей. Выложу скоро сюда.
Короче самый трюк внутри, это нода ювилэйаут, которая использует таргет правило раскладывание ювишелов в зависимости от подаваемого на второй вход текстуры атласа с декалями накинутой на заранее разрезанный плэйн.
Просто подаёшь трим и всё.
Сам атлас сделал с помощью лабсовой эдж дэмэдж, просто запёк с кубов и раскидал в атлас. Опасити текстура создаётся процедурно через коп контекст из входящей текстуры нормалей, там происходит всякий разблюр краёв.
Аноним 20/03/22 Вск 02:03:24 293994 291
>>293960
Выглядит слишком лоу-польно.
Аноним 20/03/22 Вск 02:43:25 293996 292
1.gif 1629Кб, 635x331
635x331
2.gif 878Кб, 459x459
459x459
>>293994
Сам трим любой может быть, каким сделаешь
Аноним 23/03/22 Срд 18:30:49 294178 293
Есть здесь те кто в гудини редшифтом рендерит? Я правильно понимаю что самая актуальная народная рабочая связка это гудини 17 и редшифт 2.6.41?
Мне кажется эта связка с 17 гудини слишком устарела и вообще извращение какое-то, а еще вроде нельзя ставить несколько версий гудини, так можно было бы работать в 19 и перекидывать в 17 для рендера. Ну есть еще вариант, накатить 18 синему с редшифтом и рендерить там сцены из Гудини.
Сейчас ковыряю анрил, изучаю материалы и свойства рендера, может что то из этого выйдет. В общем рассказывайте в чем рендерите.
Аноним 23/03/22 Срд 23:33:31 294194 294
image.png 1080Кб, 1200x829
1200x829
>Procedural Furniture placement

Как болезнь называется?

Аноним 25/03/22 Птн 01:06:35 294297 295
>>288485
А по моему он во всём прав.
На ютубе во всех гудинисрачевидосах(кстати, откуда на руси развелось столько гудиньщиков? в вузах начали его преподавать чтоли?) - все кричат что без питончика и векса нехуй там делать как и докторской по математике
Посмотрел потом зарплаты топовых гудинистов в сша - 120к. Ну круто - но как зарплата топчика из тамошнего пту или дна с вышкой.
Да пошли они нахуй шизоиды.
Аноним 25/03/22 Птн 02:51:35 294300 296
>>294194
Отсутствие жизненного опыта и нежелание работать с референсами. На расстройство аутистического характера похоже.
Аноним 25/03/22 Птн 02:56:37 294301 297
>>288484
Кодинг/матан автоматически подтягивается, когда начинаешь работать. Ну потому что где-то удобнее ноды, где-то кусочек кода.

>командной
Скорее ты пишешь кусочек чего-то, инструмент/генератор, который пойдёт в более крупную работу. Это ж не художка, это программирование, пусть и визуальное для ЦГ

>плагины
Заточены под популярные частые задачи. А тут кастом для процедурки.

>>293960
Это ты хорошо придумал.

>>293959
И это рабочий случай.

>>294194
А это какая-то чушь ебаная.
Аноним 25/03/22 Птн 02:58:59 294302 298
>>288909
>что бы работать. А исходники для этого на хуй не упали.
Для работы даже небольшой компании ох как ты ошибаешься.
Минимум нужен API хороший. Исходники — охуенно помогут.
Думаешь, у Пиксара нет части исходников Майки по запросу?
Аноним 28/03/22 Пнд 23:18:15 294493 299
>>294297
Уже сто раз говорили. В цгтнадо идти если нравится, с тем временем которое ты вкладываешд в Гудини ,ты в любой другой сфере такого же результата добьешься( исключая прям совсем сложную хуйню и нереальное типа военным летчиком и тд)

Ну и само собой зарплаты гудинщиков у нас и в США разные. У нас не лучше зарплат у любого другого цгешника, ибо востребованность слабая
Аноним 30/03/22 Срд 20:01:34 294561 300
Аноним 30/03/22 Срд 21:21:21 294566 301
Тут вообще остался хоть кто-нибудь до сих пор изучающий Гудини? Че делаете?
Аноним 30/03/22 Срд 21:31:47 294567 302
>>294566
Я тут новенький. Продолжаю изучать, но лениво, особенно в свете текущих событий, не особо получается на чем то сосредоточиться.

>Че делаете?

Ну вот первый ассет, который я собрал >>293996
Аноним 30/03/22 Срд 21:42:59 294568 303
>>294567
А ты с какой то целью Гудини изучаешь или просто ковыряешься во всем подряд?
Аноним 02/04/22 Суб 00:26:11 294639 304
А рисует тут кто-нибудь? Я вот решил ещё рисование попробовать. Пока что хочу больше изучить хоткеи и тд Фотошопа, лайфхаки и все такое, чтобы быстро и удобно было. Рисовать планирую для себя поэтому выдрачивать технику не собираюсь.
Аноним 04/04/22 Пнд 08:47:01 294701 305
>>294639
Я в зебре леплю, но щас забросил гудини на время. Завяз в зебре.
Тоже испытываю боль от отсутствия навыков рисования, когда нужен быстрый концепт, но не потяну.
Аноним 09/04/22 Суб 09:27:09 294899 306
image.png 10Кб, 377x153
377x153
Аноним 09/04/22 Суб 15:26:17 294908 307
image.png 23Кб, 567x307
567x307
Аноним 09/04/22 Суб 17:41:31 294913 308
image.png 196Кб, 1920x1050
1920x1050
Вариант эджи в круву и второй с помощью заготовленной для этого супер тормозной ноды от лабсов.
Аноним 09/04/22 Суб 17:47:16 294914 309
image.png 65Кб, 507x873
507x873
Аноним 10/04/22 Вск 10:21:14 294920 310
>>294913
Вероятно потому, что нода лабсов рассчитана на гибкость и универсальность, а твоя на конкретную задачу.
Аноним 10/04/22 Вск 11:54:17 294921 311
image.png 505Кб, 1920x1046
1920x1046
>>294920
Нода от лабсов как раз расчитана на конкретную задачу, при том, что ладно там дополнительные свитчеры под крутилки, но то что до этого подключено, куча не нужного кода, какие то блять костыли.
Такое в сетап для создания своего тула не пойдёт. Я же просто хочу сделать подобный тул как на видео.
https://youtu.be/pzgPZQBYB4w

Конверт нужен, чтоб поресемплить, для равномерного дистрибьютинга по выбранным эдж лупам. Нода от лабсов слишком тяжелая для сетапов
Аноним 10/04/22 Вск 15:53:06 294922 312
>>294921
они че интерфейс изменили? почему так приятно и красиво у тебя?

мимо давно не заходил
Аноним 10/04/22 Вск 17:54:51 294925 313
>>294922
Мне кажется, потому что панелей по минимуму.
Аноним 10/04/22 Вск 19:06:58 294927 314
Аноним 13/04/22 Срд 20:00:57 295005 315
Ребят, а как вообще закэшировать процедурную анимацию? Я вот накрутил ёбу, а проиграть не могу, очень тормозит. Или надо это в кейфреймы запечь и потом уже кэшировать?
Аноним 14/04/22 Чтв 17:12:29 295036 316
>>295005
Просто берешь и кэшируешь нодой FlieCache.
Аноним 14/04/22 Чтв 18:27:16 295037 317
image.png 440Кб, 1352x567
1352x567
А вы знали что можно вставлять картинки в нодвьювер нажав shift + i? Я вот только что узнал, прикольно.
А ctrl + i можно редактировать их, передвигать там или с прозрачностью поиграться.
Аноним 19/04/22 Втр 20:38:48 295317 318
image.png 38Кб, 903x640
903x640
>>295037
А ты знал, что к нодам можно применять цвет и задавать саму форму? А если это сделать с зажатым контролом, то выбранный цвет/форма будут назначены как дефолтные для выбранного типа ноды?
Аноним 21/04/22 Чтв 15:13:59 295381 319
>>295317
>>295037
А вы знали, что блендерасты - хуесосы?
Аноним 23/04/22 Суб 17:41:15 295475 320
Как у поинта может быть нормальный @N, НО point(0, "N", @ptnum); возвращает {0,0,0} пока я не изменю эту геометрию как-то (банально подвигав точки)? Понятно что изменение приводит к пересчёту нормалей, но они ж бля есть уже на геометрии, и после экспорта в fbx они идентичные оным во вьюпорте, т.е. это не прикол режима шейдинга вьюпорта.
Причем если по этой же геометрии пройтись setpointattrib(0, "N", @ptnum, @N, "set"); то нормали явно другие, не те что были до.

ЧЯДНТ?
Аноним 23/04/22 Суб 17:45:16 295476 321
>>295475
Или дело в том, что я долбоеб и считывать/записывать нормали надо по вершинами, а не поинтами?
Аноним 23/04/22 Суб 20:08:50 295483 322
Как сделать кнобку возврата всех параметров на дефолтное значение в своём ассете?
Аноним 24/04/22 Вск 15:26:44 295504 323
>>295483
Через питон наверное.
Аноним 24/04/22 Вск 17:22:02 295512 324
>>295504
Да, сейчас посмотрел видос про ассеты на канале у СТАСА, он там как раз показывал, как делать ссылки на питон скрипты при выполнении различных условий
Аноним 24/04/22 Вск 19:39:32 295518 325
>point(0, "N", @ptnum); возвращает {0,0,0}
Куда возвращает? Может ты в какой-нибудь флоат пытаешься записать вектор? Попробуй v@N1 = point(0, "N", @ptnum);
Бтв, нормаль может быть как на вертексах, так и на поинтах. Убедись, что во врангле у тебя выставлен соответствующий режим Run over.
Аноним 26/04/22 Втр 02:32:08 295537 326
>>295518
>нормаль может быть как на вертексах, так и на поинтах
Проблема в том и оказалась, что у поинта нормаль сама по себе не всегда существует (и вроде по умолчанию в поинт нормаль и не пишется), и в этом случае @N будет на ходу рассчитан. Поэтому @N всегда выдаёт какой-то не нулевой вектор, а point(0, "N", @ptnum) даёт {0,0,0}. У вершин корректная нормаль была, её и взял.
Аноним 26/04/22 Втр 15:30:12 295560 327
2022-04-26 15-2[...].mp4 1424Кб, 1920x1080, 00:00:09
1920x1080
прост
Аноним 26/04/22 Втр 16:13:54 295566 328
>>295560
Показывай врангл, чего стесняешься?
Аноним 26/04/22 Втр 16:20:09 295567 329
>>295566
Там ничего сверх такого

float remap_uv = chramp('remap_uv', @uv.x);
float power = chf('Noise_Power');
float freq = chf('Noise_Frequency');
vector noiseXYZ = noise(@Pfreq);
vector displace = fit(noiseXYZ, 0,1, -1, 1)
power*remap_uv;
@P += displace;

Перед вранглом только юви кинуть на точки, в режиме ров и колумнс
Аноним 26/04/22 Втр 17:01:25 295570 330
Хотя наверное можно еще использовать атрибут curveu из ресэмпла, вместо юв
Аноним 26/04/22 Втр 18:27:25 295579 331
flat,1000x1000,[...].jpg 59Кб, 658x901
658x901
Когда изучаю гудини, чувствую себя одновременно гением и долбоебом. А я просто хотел создавать процедурные ассеты.
Аноним 26/04/22 Втр 18:32:18 295580 332
>>295579
Пынямаю... Но по большей части процедурные ассеты не нужны, если ты не командный чел или не работаешь над каким то огромным проектом.
Мне вот только тулы нужны, которые можно создать с помощью гудини, в противном случае пришлось бы учить плюсы, что б писать плагины для другого софта.
Аноним 27/04/22 Срд 15:11:15 295637 333
Ну чё, кто-нибудь устроился на стажировку, работу, любительские проекты какие? Как прогресс в изучении? Делитесь результатами, планами ёпт!

Мимо забивший, сначала ломало но затем отпустило
Аноним 28/04/22 Чтв 09:35:12 295672 334
3.gif 307Кб, 554x890
554x890
image.png 149Кб, 504x389
504x389
как..
Аноним 28/04/22 Чтв 16:32:58 295691 335
image.png 49Кб, 645x249
645x249
>>295672
Ьлядь ему всего лишь 21 год а он уже мега-йоба-фрилансер тридешник 300кк/сек...
Аноним 28/04/22 Чтв 17:47:53 295701 336
image.png 210Кб, 546x410
546x410
Аноним 28/04/22 Чтв 19:07:36 295703 337
>>295701
Вот сссучара...
А вообще умная деваха, у нее еще есть офигенский крутой курс про процедурный домик у озера который она блядь целиком написала на вексе.
Аноним 28/04/22 Чтв 19:17:19 295704 338
>>295701
Слыш, чел, а давай в конфу телеговскую по гудини заходи, а? Будем там общаться по теме гудини и обмениваться опытом, а то мне например в одиночку как то тяжко дается изучение, да и там какие-то вопросы решать легче в формате сообщений а не ждать по 2 дня пока тебе тут ответят, давай, заходи!
https://t.me/joinchat/rvWsEESlRiE0MjI6
>>295580 и ты заходи
>>295560 и ты тоже
Все все все заходите не стесняйтесь!
Аноним 28/04/22 Чтв 19:54:26 295705 339
Аноним 29/04/22 Птн 18:33:08 295750 340
>>295637
Там это, ващет война идет и из России ушли все бренды и заказчики, о каких стажировках или проектах может идти речь? Сейчас главное до конца дня дожить и то хорошо, да и мотивация как то снизилась и взгляд в будущее уже не такой оптимистичный.
Лично про себя могу сказать что стараюсь после работы вечерком несколько часов заниматься, или смотрю туторы либо просто сажусь и импровизирую, но дал себе еще 2-3 месяца на изучение, и если результатов не будет то придется дропнуть и прыгнуть в синьку с афтером и двигаться в сторону моушндиза.
Аноним 29/04/22 Птн 18:49:48 295751 341
Аноним 29/04/22 Птн 18:55:38 295752 342
>>295672
Создаешь стеклу-плейну uv что бы он целиком занимал весь квадрат. Масштабишь uv под нужный размер тайла, ставишь в начало координат. Генеришь рандомом координаты х в диапазоне 0-3 и у в диапазоне 0-5. Множишь это на шаг тайлов (тут по х шаг 0,166, по у 0,25). Добавляешь эти значения к имеющимся uv-координатам.
Вроде нигде не ошибся...
Аноним 30/04/22 Суб 11:02:57 295778 343
bandicam 2022-0[...].mp4 1355Кб, 1360x768, 00:00:05
1360x768
Можно ли сделать такое в гудыне?
Аноним 30/04/22 Суб 12:20:17 295781 344
Аноним 30/04/22 Суб 16:49:43 295800 345
Аноним 30/04/22 Суб 17:16:34 295801 346
>>295778
Кек, это новая сунема? Я чет с блюндером спутал.
Аноним 01/05/22 Вск 00:09:22 295840 347
>>295750
Я просто не из России и не знаю, что там у вас реально происходит. А так ты здраво мыслишь, если не доволен своей текущей работой ,то лучше учить то, что поможет сменить ее. А потом уже можно и как хобби смежное учить.
Аноним 01/05/22 Вск 00:09:36 295841 348
image.png 25Кб, 498x476
498x476
Как эта хуйня работает? Я пробовал компилить тяжелые блоки, но оно еще медленнее стало отзываться
Аноним 01/05/22 Вск 10:32:31 295859 349
>>287837 (OP)
Тема такая.
Работаю с харсерфейсом
Хочу начать осваивать гудиню
Посоветуйте наиболее полный и хороший курс
Спасибо
Аноним 02/05/22 Пнд 11:22:59 295941 350
>>295859
>Работаю с харсерфейсом
Тогда зачем тебе гудиня?
Аноним 03/05/22 Втр 21:02:07 296021 351
>>295941
надоел хардсерфейс, люблю 3д, тянет в ВФИСК
Аноним 03/05/22 Втр 21:55:43 296024 352
Аноним 03/05/22 Втр 22:04:20 296025 353
image.png 20Кб, 524x311
524x311
image.png 34Кб, 537x455
537x455
як мне вывести селектор компонента во врангле, как тут?
Аноним 04/05/22 Срд 02:15:34 296028 354
Аноним 04/05/22 Срд 08:35:15 296030 355
Аноним 11/05/22 Срд 01:24:27 296346 356
Аноним 11/05/22 Срд 19:42:01 296374 357
Поможет ли мне знание Гудини при создании рилтаймовых VFX'ов в анриле?
Могу ли я запилить что-то интересное в гудини, и допилить в Ниагаре?
Как это работает вообще? Может кто-то из анонов имеет представление о пайплайне.
Аноним 11/05/22 Срд 22:19:36 296380 358
бля, часто падает с ошибкой "сегментации", особенно когда с юви работаю.
Аноним 11/05/22 Срд 22:31:56 296383 359
>>296374
Нет, если говорить о вфкс то Гудини для кино,рекламы, роликов игровых и тд. А тебе надо смотреть в сторону реалтацм вфкс, в котором свои пацплацны, софт и скилы.
Аноним 11/05/22 Срд 22:32:10 296384 360
>>296374
Поможет.
Можешь.
На ютубе все рассказывают.

>>296380
>падает с ошибкой "сегментации"
Проверь оперативку. Вылеты из-за сегментации чаще всего из-за нее и не только в гудини. мне один раз помогло тупо контакты на плашке протереть ластиком и проблемы закончились
Аноним 13/05/22 Птн 17:06:38 296486 361
>>296384
>контакты на плашке протереть ластиком

Спасибо, помогло.
Аноним 13/05/22 Птн 17:38:25 296487 362
image.png 375Кб, 886x943
886x943
Охуенное чувство, когда получается то, что ты задумал. При этом почти случайно
Аноним 13/05/22 Птн 20:42:35 296492 363
>>296487
Я что-то не могу прохавать твой алгоритм...
Аноним 13/05/22 Птн 21:17:47 296494 364
>>296492
Ну короче мне надо было полуарку и топологией а-ля веер.
Я сделал полуцилиндр, добавил потом точку в 0 координате, затем во врангле соединил полилайном через цикл, пройдясь по всем точкам. Воооот...
Аноним 13/05/22 Птн 23:34:30 296505 365
image.png 238Кб, 1280x994
1280x994
>>296494
Ты не подумай что я выебываюсь, но может как на моем пике будет проще?
Аноним 14/05/22 Суб 00:11:41 296511 366
4.gif 502Кб, 887x910
887x910
>>296505
Да, так лучше. Я там еще и на детэйл перед этим записывал ёптыть...
А функцию ближайших точек я для этого
Аноним 14/05/22 Суб 00:28:26 296515 367
>>296511
А в целом цель какая?
Аноним 14/05/22 Суб 13:07:53 296530 368
>>296515
Делаю инструмент, генератор окон
Аноним 18/05/22 Срд 20:09:54 296780 369
Скочал тутор от Опары и понял, что мне ещё рано такое смотреть...
Аноним 18/05/22 Срд 22:13:39 296783 370
>>296780
Оно всегда так в жизни. Сначала рано а затем уже поздно...
Аноним 19/05/22 Чтв 00:31:52 296787 371
>>296783
Потому что я ничего не понимаю. Вернусь к нему, когда знаний побольше будет, тогда и будет понимание. Я ж не повторять пришёл смотреть
Аноним 19/05/22 Чтв 01:01:48 296790 372
>>296787
Наська не для вкатунов снимает. А вообще лучше бы она не гудиней занималась, а онлифансом. Я бы на эту всратку полимонил бы.
Аноним 20/05/22 Птн 10:28:44 296890 373
>>296790
Ну вот и остались одни сперматоксикозники да гундосц в гудини треде.
Аноним 20/05/22 Птн 15:34:24 296900 374
Аноним 23/05/22 Пнд 03:48:43 296987 375
Всё больше и больше, я начинаю понимать фундаментальную базу. Теперь возвращаясь к тем туторам, которые я смотрел до этого и мало что понимал, теперь уже спокойно смотрю. И другие туторы тоже, когда смотрю теперь уже наперед знаю, что и как можно реализовать, что и где как прописать на вексе и т.д..
Аноним 23/05/22 Пнд 22:02:42 297024 376
>>296987
Пока ты смотришь туторы - ты нихуя базу не понял. Когда базу понимают - уже делают свое и обращаются к туторам только по конкретным проблемам.
Аноним 23/05/22 Пнд 22:08:36 297025 377
1213.mp4 14996Кб, 1920x1080, 00:01:35
1920x1080
>>297024
Ну я уже сделал несколько тулов, под возникающие у меня задачи.
Вот такой например. И выше уже показывал генератор эдж декалей
Аноним 23/05/22 Пнд 22:49:20 297027 378
Аноним 24/05/22 Втр 00:28:23 297029 379
>>297025
Тогда молодец, надеюсь у тебя получится и когда-нибудь станешь чадом гудини
Аноним 24/05/22 Втр 18:44:44 297075 380
>>297025
А как ты это сделал? Мне сейчас как раз такое надо.
Аноним 24/05/22 Втр 19:33:31 297085 381
image.png 72Кб, 492x878
492x878
Аноним 25/05/22 Срд 17:00:49 297138 382
>>297085
Спасиб.
а все на вексе делать -это такое. если уже готовые ноды есть, то зачем их снова писать?
Аноним 25/05/22 Срд 19:39:48 297148 383
>>297138
>а все на вексе делать -это такое. если уже готовые ноды есть, то зачем их снова писать?


Наверное больше для тренировки и для тешения самого себя. Я заметил, что многие, кто хорошо знает векс, делают свои велосипеды для простых операций, при этом игнорируя готовые ноды. Как пример - распределить точки по окружности, вместо того, что бы добавть ноду "циркл" и потом нодой эдд удалть сегменты, они пишут формулу окружность на вексе и т.д.. Зато одна нода типа.
Аноним 25/05/22 Срд 20:50:49 297153 384
>>297148
Где-то слышал что такое уже оверкил. Ну то есть если надо выставить несколько векторов или атрибутов, то это и правда в вексе сделать несколькими строчками проще, чем паре нод нужные параметры выставлять. Но строить геметрию если уже готовая нода для этого есть. Не знаю...
Аноним 25/05/22 Срд 22:34:06 297166 385
>>297153
Олды не в курсе всех этих новых нод ,что добавляют для нбфагов. Они так делали когда этих нод не было и продолжают так делать отчасти по привычке отчасти потому что так удобнее. Годы меняются добавляются удаляются - а векс код остаётся таким же.
Аноним 25/05/22 Срд 22:52:43 297168 386
https://vimeo.com/709704287/7c93431c5f

пример рила джуна, который сейчас ищет работу или стажерство из Америки. Пиздец, вовремя я соскочил
Аноним 26/05/22 Чтв 02:42:21 297176 387
>>297166
>оды меняются добавляются удаляются - а векс код остаётся таким же.

Ох вэй кстати да, беру свои слова обратно, я и забыл, это же гудини. Тут такое в прорядке вещей, они даже некоторые функциям из векса делают приписки, что в будущем это уже возможно будет "легэси".
Аноним 26/05/22 Чтв 07:39:26 297180 388
image.png 149Кб, 504x389
504x389
>>297168
>After several months of learning

Аноним 26/05/22 Чтв 14:04:49 297186 389
>>297180
Так там же очевидные туториалы.
Аноним 26/05/22 Чтв 21:38:30 297202 390
>>297186
Пишет в комментах что один или два тутора всего. Ну и само качество рендера пздц, даже если не смотреть на симуляции и тд.

У нас в СНГ такое можно в продакшн без вопросов отправлять
Аноним 26/05/22 Чтв 22:12:53 297206 391
>>297202
>качество рендера

Последнее на что стоит обращать внимание. Сейчас даже даун сможет нормально отрендерить и закомпозить приемлимого качества шот. Прошли времена, когда надо было по несколько часов ебаться с настройками, без нормального фидбэка и т.д.. Тот же рендэрмэн это теперь, не тот что был раньше.
Аноним 26/05/22 Чтв 22:37:07 297208 392
>>297206
такую где хуйню несешь. может и эффекты любой может делать? прошли времена когда в гудини надо было все вексом и питоном писать и даже документации не было, щас раз два накинул нод и готово
Аноним 26/05/22 Чтв 22:47:33 297209 393
>>297202
>Пишет в комментах что один или два тутора всего
Побольше. Я там минимум ребелвей увидел.

>>297206
>Сейчас даже даун сможет нормально отрендерить и закомпозить приемлимого качества шот.
Судя по работам на том же артстейшоне только один из трех может в освещение, меньше чем каждый пятый в композицию, а в пост может и того меньше. Вот, например, на что в блендертреде вздрачивают: https://www.youtube.com/watch?v=14-D3SDczNc И это видос от чувака который на полном серьезе 3д преподает.
Аноним 06/06/22 Пнд 17:36:01 297980 394
Как бы так сделать, что б текстуры рандомно забирались из папки?
Аноним 06/06/22 Пнд 17:46:35 297982 395
>>297209
>И это видос

Там даже не рендер, а реалтаймовый иви
Аноним 07/06/22 Втр 05:40:51 298022 396
image.png 365Кб, 570x577
570x577
Хуёвая авторазвёртка
Аноним 08/06/22 Срд 20:24:51 298103 397
>>297982
Какая разница если кал. На иви тоже можно сделать хорошо, если иметь вкус и скил.
Аноним 08/06/22 Срд 21:07:01 298105 398
>>298103
Нужно просто было с унитазов начинать и 3д мэкса.
Аноним 12/06/22 Вск 11:34:54 298232 399
Мда, по мере потужного изучения векса, понял что надо поменьше смотреть на чужие снипетсы со всяких рандомных блогов, это может быть вредно. Зачастуюпопадаются васянские решения, на которые ссылаются из блога в блог все кому не лень, а ты принимаешь всё это за первую инстанцию. И только потом, через пару месяцев понимаешь, что это пишется гораздо проще и правильнее.
Ну и само собой тоже самое и со своими костылями происходит, которые отправляются на помойку.
Аноним 12/06/22 Вск 22:39:16 298243 400
>>298232
Так ты их не повторяй, а разбирай что в них происходит. Логику и алгоритм вкуривай а не говнокод копипасть. Суть то именно в этом.
Аноним 12/06/22 Вск 23:32:04 298245 401
>>298243
Так вот я только как месяц уже начал разбираться, что происходит в этих говнокодах лол.
Теперь уже не пугают вексовые циклы, массивы, различные математические операции над векторами, функции, синтаксис и т.д. Вот матрицы и квантерионы еще чутка не допонимаю, кроме самых примитивных операций над ними. И еще совсем уже инопланетные half эджи.
Аноним 13/06/22 Пнд 01:12:40 298247 402
>>298245
>матрицы
На khan academy покури, если собачью мову знаешь. На ютубе, если постараться, тоже можно найти доходчивое объяснение.

>квантерионы
А и не надо эту муть из четвертого измерения понимать. В вексе все функции уже есть что бы с этим работать. Само считается, главное знать что тебе надо.

>half эджи
Если грань общая для двух примитивов - это общий эдж. Если принадлежит только одному - это халф. Правда я не понимаю почему это так важно.
Аноним 14/06/22 Втр 00:34:48 298288 403
Там вышел видос о том как делался последний эпизод про рыцарей любви роботов 3 сезона.

Можно увидеть и гудини для симуляции воды и процедурки растительности, может еще чего, это то что я заметил
Аноним 14/06/22 Втр 00:45:39 298289 404
>>298288
Копнешь чуть глубже и внезапно обнаружишь что гудини уже полтора десятилетия почти во всех высокобюджетных голливудских говняках используется. От топовых зв и гейской марвелопараши до самого бросового отстоя. Ну и гейдевы все чаще гудини юзают как для синематиков, так и для левелдизайна (например тизер дияблы 4 от близов, или опенворлд для Ghost Reconот юбиков).
Аноним 14/06/22 Втр 00:56:43 298291 405
>>298289
то что ты описал - параша, упомянул выше, потому что реально годно сделали и команда не такая большая как у кала типа звездных войн и марвела
Аноним 14/06/22 Втр 01:47:58 298296 406
>>298291
Парашей я назвал конкретно марвел, но это не о качестве спецэффектов было а об общем дегродстве всей франшизы. Не понимаю почему ты именно к этому слову присрался. Кроме того у тебя явно болезненная предвзятость какая-то. Спецы по vfx творят такую магию, что ты, критикан, и одной четверти не замечаешь.
Аноним 14/06/22 Втр 10:04:26 298301 407
>>298296
Нет никакой привзятости, я согласен с тобой что и марвел и звездные - говнина для детей, когда конкретный эпизод выше из любви роботов - ахуенное и самотыбное произведение.
Аноним 14/06/22 Втр 10:05:27 298302 408
>>298301
ну или как я начинаю понимать для тебя марвел и звездные чем-то отличаются, ну тогда пиздец, земля тебе пухом
Аноним 14/06/22 Втр 11:07:42 298304 409
>>298301
>ахуенное и самотыбное произведение
Чел, я говорил конкретно про качественный уровень vfx, а не про самобытность и "нетаковость".
Аноним 14/06/22 Втр 11:10:12 298305 410
>>298302
Конечно зв лучше марвелопараши. Ты, кстати, можешь сколько угодно изображать из себя возвышенного нетакусика, но от этого зв не станут плохой франшизой.
Аноним 14/06/22 Втр 15:04:59 298319 411
Хм, не знал что можно сразу перебирать массив таким образом

i@group_pts=len(pointprims (0, @ptnum)) == chi('count');

А вот с интринсиками чет не работает, хотя они могут возвращать массив:

i@group_prims=len(primintrinsic(0, 'measuredperimeter', @primnum)) < ch('count');
Аноним 15/06/22 Срд 17:23:55 298369 412
Посмотрел стрим по пдг и получил ответ на свой вопрос >>297980

https://youtu.be/i0k5PtGA5AY

А вообще это охуеть какая крутая штука, ебануться просто.
Аноним 15/06/22 Срд 18:17:48 298374 413
>>298369
А я все никак не доберусь до пдг...
Аноним 20/06/22 Пнд 01:05:59 298707 414
image.png 220Кб, 1193x636
1193x636
В чом не прав?
Аноним 20/06/22 Пнд 11:39:51 298723 415
>>298707
Этот чел вообще не одупляет 3д в целом, а не только гудини.
Аноним 20/06/22 Пнд 13:49:57 298727 416
>>298707
Неосилятор, инсайт ему подавайте через две недели!
Аноним 21/06/22 Втр 21:51:33 298910 417
>>298707
Просто еблан какой-то. Ряя, языки кроме русского непонятны и хуевы, ряяя
Аноним 25/06/22 Суб 18:19:13 299145 418
Как вообще работает pcloud и функции pcopen и т.д. Чем это отличается от функции поиска ближайших точек?
Аноним 27/06/22 Пнд 00:12:50 299235 419
>>298707
Прав лишь в одном, что создатели софта слишком его усложняют. А ведь реально сделали из гудини жупел ордена тайных знаний в который войти могут не только лишь все.
Аноним 27/06/22 Пнд 10:19:40 299264 420
>>299235
Никогда не понимал вот этого мифа про сложность гудини.
Аноним 27/06/22 Пнд 13:13:00 299281 421
>>299264
В принципе да, для решение большинства задач достаточно знания математики и геометрии за 9 класс школы. Художникам гуманитариям будет сложновато.
Аноним 27/06/22 Пнд 14:53:37 299285 422
>>299281
>Художникам гуманитариям будет сложновато
Наверное. Но таки и им освоить будет достаточно просто, как мне кажется.
Суть в том, что в школе реально было непонятно по куй хуй тебе эти вектора с косинусами и что с ними вообще делать потом и поэтому все эти математические абстракции тяжело могли идти. В гудини же можно увидеть как работает эта математика и абстракции становятся инструментами, а наглядность помогает их вкурить. Ну это если не абсолютный идиот и не лентяй, конечно. Наверное так.
Аноним 28/06/22 Втр 10:36:30 299351 423
>>299285
>Но таки и им освоить будет достаточно просто, как мне кажется.

Всё так. У меня вообще 9 классов образования. И как оказалось все не так страшно. Мне было достаточно одного вводного курса с ютуба и той самой вики по вексу (ну еще бурята посматриваю).
Теперь ебашу на вексе. Кто говорит, что кодинг и знание матана не нужно в гудини, тех можно слать сразу нахуй.
Нужно!
Аноним 29/06/22 Срд 01:48:38 299426 424
2022-06-29 01-4[...].mp4 12766Кб, 1920x1080, 00:01:00
1920x1080
Осталось теперь придумать как крутить и учитывать положение предыдущей копии и дохуя чего еще каких атрибутов надо для точек.
А идея, что на вход будет приходить группа выделенных полигонов. Типа выделил полики где надо расставить книги и оно расставляет.
Аноним 29/06/22 Срд 14:04:11 299461 425
>>299426
>как крутить и учитывать положение предыдущей копии
Попробуй не на точки расставлять, а по одному инстансу создавать и выравнивать с помощью match size. Так и крутить без проблем можно.
Аноним 01/07/22 Птн 09:20:37 299515 426
>>299351
>>299281
>>299264
Вы не совсем правы. Вы говорите о гудини специаласте, который делает простые задачи или повторяет туториалы. А вот чтобы над серьезными вещами работать - там уже реально надо тип мышления технический.

Это как с художниками, можно уметь рисовать но если ты концептер, тебе надо уметь и выдумывать и находить важное и неважное и прочие вещи. А не просто технически владеть стилусом.

Гляньте того же ентагму и поймете о чем я, это не просто знание синтасиса векса - это уже другой тип мышления и обилие знаний в подкорке
Аноним 01/07/22 Птн 10:15:44 299516 427
>>299515
Ты путаешь tdшника и художника. Энтагма, кстати - tdшники.
Аноним 01/07/22 Птн 10:19:45 299518 428
>>299516
так в гудини и работают тдешники, которым художники указывают что хотят увидеть
Аноним 01/07/22 Птн 11:23:38 299524 429
>>299518
Давно уже не только тдшники.
Аноним 01/07/22 Птн 20:46:09 299542 430
image.png 38Кб, 1173x167
1173x167
В чем не прав?
Аноним 02/07/22 Суб 13:21:08 299574 431
>>299542
Знать бы кто это и о чем пишет.
Аноним 02/07/22 Суб 16:51:48 299581 432
Аноним 02/07/22 Суб 18:05:28 299585 433
>>299542
Все просто на самом деле, у неосилятора припекло что даже тянка может успешно ебашить в гудини
Аноним 02/07/22 Суб 20:40:07 299592 434
>>299581
На персии ее писечку лизать хотят, вот и слюнявятся. А на рендер ру знают что не даст и злятся от этого. Вот так все просто.
А вообще наське годиков-то дай бог двадцать, ей еще учиться и учиться и уже вон чо выдает.
Аноним 03/07/22 Вск 04:41:58 299622 435
image.png 98Кб, 1420x811
1420x811
Ну лабсы выдали нах. Охуенный периодик рандом селектор на 430 строк кода.
Аноним 05/07/22 Втр 18:12:51 299767 436
А как лучше делать? Сразу в правильном масштабе работать или потом уже подгонять каким ни будь там мач сайзом?
А то если в масштабе сразу работать, то не удобно контролировать ползунки, если ассет изначально маленького размера.
Аноним 05/07/22 Втр 21:17:06 299778 437
>>299581
на персии ее тоже обосрали, внимательнее читай комментарии, там прямо пояснили что это хуйня и вообще учиться тут нечему, не испоьльзуется процедурный подход и только дерьмовых привычек можешь нахвататься.

хотя на персии редко засирают, но тут народ уже не выдержал видимо
Аноним 05/07/22 Втр 21:26:21 299779 438
>>299778
Ну, лично мне странным показался подход, что она прям на первой же минуте кидает на кубы волум и вдбхи, убивая производительность сразу же. Хотя там намного проще все можно сделать, тем более она векс знает.
Аноним 05/07/22 Втр 22:08:18 299782 439
>>299767
Сразу в масштабе.
Аноним 06/07/22 Срд 03:22:59 299791 440
sage Аноним 06/07/22 Срд 03:23:42 299792 441
Сука не тот тред
Аноним 06/07/22 Срд 06:50:50 299803 442
Кто еще не видел может быть
https://www.youtube.com/channel/UCRcRU1rCT-BflEP4SWlmSEA/videos

Годные туторы на русском. Одни из немногих бесплатных туторв, где показан фул процес создания ассетов, с процедурной же генерацией ювих под тримы, что обычно остаётся за кадром.
Аноним 06/07/22 Срд 09:22:06 299816 443
>>299791
Можешь в двух словах объяснить что это? А то лень читать эту простыню.
Аноним 11/07/22 Пнд 14:36:42 300259 444
Какая сейчас основная народная сборка Гудини? Ну чтобы экспорт файлов работал нормально.
Аноним 11/07/22 Пнд 16:18:16 300276 445
>>300259
Я качал с персии 19 версию и потом еще обновился до самой актуальной 19.5
Аноним 15/07/22 Птн 20:37:25 300586 446
Аноним 17/07/22 Вск 00:05:03 300683 447
>>300586
И как обычно самое интересное в стене текста в конце видосика, но читать все это лень.
Аноним 29/07/22 Птн 19:43:51 301494 448
image.png 495Кб, 877x606
877x606
Ребятушки, есть мысли как интерполировать нормали расположенные на бордере относительно тех что в середине? Нужно что б все были под углом в 45 градусовю
Аноним 29/07/22 Птн 21:16:50 301502 449
bandicam 2022-0[...].mp4 5336Кб, 2552x1356, 00:00:35
2552x1356
Аноним 29/07/22 Птн 21:42:40 301504 450
>>301502
А бля... тебе еще и те которые в середине нужно интерполировать, я бегло прочитал и почему то подумал что только нижние, ну ёбана, ща подумаю как и верхние тож крутануть.
Аноним 29/07/22 Птн 22:14:12 301505 451
>>301504
Да тоже пробую. Подумалось, что можно вот так, типа
то что в группе (inpointgroup)
считываем на это атрибут нормалей, функцией (point) и нормализуем. Но я обосрался!
Аноним 29/07/22 Птн 22:47:48 301507 452
bandicam 2022-0[...].mp4 13408Кб, 2552x1356, 00:00:55
2552x1356
>>301505
Ну вот я чет накостылял, тебе так нужно было?
Аноним 29/07/22 Птн 22:56:25 301509 453
image.png 85Кб, 871x470
871x470
image.png 63Кб, 880x470
880x470
image.png 927Кб, 875x487
875x487
>>301507
Да, годнота. Добра тебе анонче.
Алсо, да я опять вожусь с этими декалями. Подсмотрел короче у бурята Кодзимы фичу. Они в майке используют специальный скрипт для нормалей
Аноним 30/07/22 Суб 00:04:00 301514 454
>>301509
>Подсмотрел короче у бурята Кодзимы фичу
эту хуйню кто угодно уже 15 лет использует
Аноним 30/07/22 Суб 14:03:16 301545 455
>>301509
Так это накладная геометрия? Поверх цилиндра?
Аноним 30/07/22 Суб 14:15:58 301548 456
>>301514
>уже 15 лет использует

Хз, почти ни кто не заморачивается с нормалями, не видел ни в хитманах последних, ни в контроле, ни в киберпанке.
А тред на поликаунте был, правда потом его снесли из за нда.

>>301545
Да, это обычные эдж декали, но тут про другое
Аноним 30/07/22 Суб 15:01:58 301557 457
image.png 339Кб, 670x599
670x599
Вот вам задачка аноны, каким образом можно вывернуть отрицательные нормали на определенных участках геометрии?
Аноним 30/07/22 Суб 15:19:34 301566 458
>>301548
А, понял, тогда нет вопросов к нормалям.
Правда не знаю, зачем какие-то скрипты. Берёшь и поворачиваешь нормальки. Или в майке такого нет?
Аноним 30/07/22 Суб 15:57:10 301583 459
>>301557
В данном случае легко. Определить сумму между нормалью и направлением на центральную ось цилиндра.
Если сумма >1, то они примерно сонаправлены, нужно выворачивать. Если <1 то в разные стороны и не надо.

Для шара то же самое.

Для сложных поверхностей нужно узнать где внутренний объём и лежит ли нормаль внутри.
Аноним 30/07/22 Суб 16:16:06 301596 460
>>301583
Если не сложно, можешь показать как это делается?
Аноним 30/07/22 Суб 16:26:57 301601 461
изображение.png 70Кб, 860x516
860x516
>>301596
При ориентации цилиндра по осям кординат будет так.
Аноним 30/07/22 Суб 16:28:18 301602 462
>>301601
P и H кординаты точек (ну или вектора от начала кординат).
С надчёркиванием — вектора от точки до точки, направление от оси в точку и нормали.
Если их направления совпали, знач нормаль смотрит наружу.

Аноним 30/07/22 Суб 16:29:00 301604 463
п.с. как считать положение внутри объёма хз, но наверняка есть типовая нода готовая.
Аноним 06/08/22 Суб 15:54:37 301948 464
bandicam 2022-0[...].mp4 673Кб, 1304x904, 00:00:24
1304x904
>>301601
Спасибо! Я немного понял твою мысль, но мой гуманитарный мозг сложновато воспринимает такие формулы без подкрепления практическими примерами, ты можешь показать как это делается непосредственно в гудини?
>как считать положение внутри объёма
Ну можно конвертнуть в вдб и функцией волюмсэмпл получить значения которые будут отрицательными внутри волюма и положительными снаружи, если ты это имеешь ввиду.
Аноним 06/08/22 Суб 15:58:10 301949 465
Эй, вы куда вообще все пропали, А? Неужели я один здесь сижу как фуфел и все ещё продолжаю ковырять гудини? Показывайте чего вы там вообще делаете, чего стесняетесь то...
Аноним 07/08/22 Вск 00:43:31 301961 466
image.png 94Кб, 1104x651
1104x651
Каким образом можно удалить угловые точки?
Аноним 08/08/22 Пнд 01:01:33 302080 467
image.png 310Кб, 1489x872
1489x872
>>301961
Измерить курватура
Аноним 08/08/22 Пнд 01:32:43 302083 468
image.png 11Кб, 601x252
601x252
Аноним 11/08/22 Чтв 18:23:20 302470 469
image.png 50Кб, 811x695
811x695
Узнал полезную штуку, можно нажать alt + shift + t и откроется текстпорт, куда можно вписать exhelp и далее название функции и откроется мини-хелп.
Так же можно вписать exhelp -k для отображения всех функций, или exhelp -k и название функции и тогда откроется список всех функций отфильтрованных по этому названию.
Аноним 20/08/22 Суб 23:35:43 303137 470
Как у вас пончики прогресс ? По скилуя по работе? В двух словах?

Мимо оп нескольких тредов около полугода назад
Аноним 21/08/22 Вск 21:09:55 303225 471
>>303137
Доллар упал. Приходится компенсировать повышенной нагрузкой. Не до гудини, не до 3д. Боль.
Аноним 25/08/22 Чтв 18:29:01 303536 472
Аноним 26/08/22 Птн 07:25:13 303571 473
>>303536
В чем странность?
Аноним 26/08/22 Птн 11:33:07 303576 474
>>303571
Не ясно тянет ли на "продакшен-рэди".
Аноним 27/08/22 Суб 19:58:00 303655 475
>>303576
>продакшен-рэди

Как же вы заебали... Вы хуйдожники или кто?
Аноним 27/08/22 Суб 20:16:39 303656 476
>>303655
Лично я - говнолеп-тинкерист. На галеры не мечу, но все равно любопытно насколько навыки и подходы которые индус показывает могут быть востребованы в реальном продакшене.
Аноним 27/08/22 Суб 22:31:28 303668 477
Мужики вы каким рендером вообще пользуетесь в Гудини? Редшифт народный не работает, арнольд тоже, чем рендерите то?
Аноним 27/08/22 Суб 23:44:10 303671 478
Аноним 31/08/22 Срд 18:43:26 303982 479
image.png 570Кб, 1724x1192
1724x1192
На ноде skeleton из kine fx не отображается эта верхняя панель, кто нибудь сталкивался с подобным? как пофиксить? помогите
Аноним 01/09/22 Чтв 12:02:32 304051 480
16619606066500.png 563Кб, 1724x1192
1724x1192
Аноним 01/09/22 Чтв 12:43:58 304054 481
>>304051
Все равно не отображается. вот зараза. А можно как нибудь сам кинефикс переустановить? Я гуглил, но не нашёл, он наверное вшит в гудини. Походу придётся сносить гудиню и ставить заново...
Аноним 01/09/22 Чтв 13:19:33 304055 482
>>304054
Сделай активной ноду скелетон, нажми кнопку с моего скрина и сделай скрин экрана. Не нужно сносить, тупишь где-то просто.
Аноним 01/09/22 Чтв 17:09:01 304063 483
bandicam 2022-0[...].mp4 2176Кб, 2568x1360, 00:00:33
2568x1360
Аноним 01/09/22 Чтв 19:01:57 304068 484
>>304063
Не знаю, анон, сорри. Действительно херня какая-то.
Аноним 01/09/22 Чтв 22:36:05 304079 485
>>304063
У меня та же херня. А что хоть там должно быть-то?
Аноним 01/09/22 Чтв 23:12:36 304083 486
>>304079
Ну этой нодой ты создаешь точки и по ним строится скелет, там должна быть верхняя панель такая же как и в других нодах которые я показал в вебмке, и возможность создавать направляющие для скелета, но как можно видеть ни того ни другого она не делает, по сути она вообще не работает, и даже хер поймёшь из за чего.
https://m.youtube.com/watch?v=-AFJ5j47pwE&t=500s вот на 33:30 он показывает эту ноду и именно так она и должна работать.

>>304079
>У меня та же херня
А что у тебя? Тоже совсем не работает?
Аноним 02/09/22 Птн 19:23:36 304122 487
image.png 27Кб, 797x514
797x514
>>304068
Слушай, а у тебя же скелетон нормально работает? глянь пожалуйста, какой у тебя здесь путь прописан? Может он у меня ссылается не на тот файл.
Аноним 05/09/22 Пнд 22:16:47 304470 488
image.png 220Кб, 598x429
598x429
Увидел тут слитую картинку из ремейка сайлент хила.
Будем повторить? Вроде легко можно сделать...
Аноним 06/09/22 Втр 12:10:00 304490 489
>>304470
Оно в динамике, или это статика?
Аноним 06/09/22 Втр 14:58:25 304494 490
>>304490
Не знаю. Но тут прям динамика так и просится.
Аноним 08/09/22 Чтв 07:13:58 304578 491
bandicam-2022-0[...].webm 1690Кб, 2544x1348, 00:00:06
2544x1348
>>304470
Как то так получилось. Но это далеко не финальный результат, нужно еще чутка подкорректировать. хотя мне не нравится этот паттерн и возможно я его поменяю. По возможности буду допиливать. Хочу попробовать сделать дезинтеграцию, чтобы они отрывались от силы ветра.
Аноним 16/09/22 Птн 22:46:39 305234 492
Можете пожалуйста объяснить, что такое USD и зачем оно нужно? И так ли это важно для изучения и есть ли в этом какой-то потенциал для применения в базовых продакшн задачах, или это для крутых крупных студий типа пиксар?
Аноним 25/09/22 Вск 18:24:08 305929 493
Аноним 26/09/22 Пнд 23:09:32 306015 494
>>305234
>>305929
Universal Scene Description. Универсальное описание сцены.
Ну то есть стандарт описания сцены. Собрал в нем сцену из муделек, материалов, анимаций, камер, освещения и т.д. и любой софт который поддерживает usd может его прочитать и воссоздать точно такую же сцену из тех же ассетов.
Аноним 27/09/22 Втр 20:26:59 306104 495
image2022-09-27[...].png 53Кб, 951x701
951x701
Продам лицуху Houdini Indie, действует до 06.03.2023. На акке можно привязать новую почту, сменить имя, в общем, будет как новый. Цена вопроса 5000 ₽

Пишите на почту: 1nf0deus.inbox@gmail.com
Аноним 28/09/22 Срд 05:25:21 306130 496
>>306104
Пиздец чел, последние штаны продаёшь.
Аноним 28/09/22 Срд 12:56:49 306160 497
>>306130

Да мне Гудини просто не нужен, что зря лицухе пропадать? Я вообще в нем не сижу и никак не использую.
Аноним 07/10/22 Птн 17:11:21 307197 498
image.png 220Кб, 545x533
545x533
Не перекручивающийся свип
Аноним 07/10/22 Птн 18:12:10 307210 499
image.png 258Кб, 687x486
687x486
Аноним 22/11/22 Втр 00:20:25 312823 500
image.png 552Кб, 1920x1051
1920x1051
Сделал процедурные реснички. Выбираешь луп где нужно и оно само всё делает
Аноним 22/11/22 Втр 13:04:55 312854 501
Настройки X
Ответить в тред X
15000
Добавить файл/ctrl-v
Стикеры X
Избранное / Топ тредов