Главная Юзердоски Каталог Трекер NSFW Настройки

Трёхмерная графика

Ответить в тред Ответить в тред
Check this out!
<<
Назад | Вниз | Каталог | Обновить | Автообновление | 499 198 218
3ds MAX thread #2 Аноним 25/08/21 Срд 23:22:45 275653 1
image.png 648Кб, 854x492
854x492
Аноним 26/08/21 Чтв 13:52:18 275751 2
Каким образом могут узнать что я делал модели в крякнутом максе?
Аноним 26/08/21 Чтв 19:21:18 275853 3
>>275751
Только если сам расскажешь.
Крякнутый 3ds MAX сам не знает, что он крякнутый, иначе бы он не работал
Аноним 26/08/21 Чтв 19:21:53 275854 4
image.png 19Кб, 1062x499
1062x499
image.png 25Кб, 1055x518
1055x518
Был editable poly (пик1), сделал shell, стены как-то криво застыковались (пик2). Почему?
Аноним 26/08/21 Чтв 20:51:19 275870 5
>>275854
Там есть inside и outside или как-то так. Обе хуйни сделай одинаковой толщины и вообще надо изначально объемно а то все равно хуево будет
Аноним 26/08/21 Чтв 22:42:27 275899 6
image.png 271Кб, 980x438
980x438
image.png 19Кб, 180x379
180x379
>>275653 (OP)
Аноны, подскажите. В уроке еще есть CoronaMtl (пик1), но у меня новая корона, тут другие типы материалов (пик 2). Какой надо использовать вместо CoronaMtl?
Аноним 26/08/21 Чтв 23:48:16 275911 7
image.png 132Кб, 1618x956
1618x956
В чем прикол? Это же должен быть куб 10х10х10, а по факту хуита
Аноним 27/08/21 Птн 06:00:28 275938 8
>>275911
Ты его растянул модификатором.
Аноним 27/08/21 Птн 09:12:45 275946 9
>>275938
Почему тогда параметры не изменились?
Аноним 27/08/21 Птн 11:47:22 275956 10
1488645889424.jpg 379Кб, 1582x920
1582x920
1476426839987.mp4 383Кб, 984x576, 00:00:22
984x576
>>275946
Потому что это разные параметры, независимые друг от друга. В этом как раз и кроется весь космический смысл, чтобы одни числа не вредили другим числам.
Аноним 27/08/21 Птн 12:05:01 275958 11
>>275956
Пизда! Ну могли бы повесить какую-нибудь иконочку типа замочка, чтобы эти числа были зависимыми друг от друга при ее нажатии.
Ок, спасибо
Аноним 27/08/21 Птн 12:09:57 275960 12
image.png 247Кб, 1183x705
1183x705
image.png 353Кб, 1006x610
1006x610
Как лучше обводить интерьер по чертежу:
1) как делает Дмитрий Эпов - через сплайн по стенам + несколько экструзий полигона + shell и потом он просто удаляет полигоны там, где окна-двери
пример https://www.youtube.com/watch?v=EFHrKYzJNRU&t=2413s
2) Либо как делает большинство - через сплайн по стенам, экструзию, shell и тупо вырезая квадратики булеаном
Аноним 27/08/21 Птн 12:10:15 275961 13
>>275958
Ну может он где-нибудь и есть, просто лично я за этот счет никогда не парился, мне это не нужно. Но тем не менее я проследил такую закономерность, что после сброса этих значений в окне трансформации и отката обратно через операция Undo, то значения возвращаются уже в параметры объекта, а не в параметры трансформации. Можешь послушать это дело консолечкой и написать себе скрипт. Уверен, он получится очень простой.
Аноним 27/08/21 Птн 12:38:06 275974 14
1554913185850.mp4 2550Кб, 1096x576, 00:01:15
1096x576
>>275960
Что-то как-то мозгоебательно этого Гуру делает.
Аноним 27/08/21 Птн 12:45:32 275975 15
1516318147818.mp4 1952Кб, 1096x576, 00:01:09
1096x576
>>275974
Вырезать окна без платно без смс.
Аноним 27/08/21 Птн 12:51:47 275976 16
1486732565740.jpg 420Кб, 1759x920
1759x920
>>275975
Можно вообще больные вещи делать по той же схеме.
Аноним 27/08/21 Птн 13:04:30 275977 17
>>275956
Мимодругой
Создал несколько копий объекта инстансом. Сам объект растянул, потом применил reset Xform - остальные объекты не изменились. Это норма, или что-то не сработало?
Аноним 27/08/21 Птн 13:07:04 275978 18
>>275977
Если на первый взгляд работает - значит ты всё сделал правильно. Мозгоёбля тут ни к чему на самом деле.
Аноним 27/08/21 Птн 13:12:02 275980 19
>>275977
А, я не так понял, ты траблу устранить запрашиваешь. Ёпт. Чот я совсем заработался.

Короче всякие скейлы и прочее на инстансы не работают. Юзай модификаторы, какие-нибудь там FFD 2x2x2 и в таком же духе. Теперь я тебя понял, сорян за тупизну.
Аноним 27/08/21 Птн 13:13:43 275981 20
1627257872691.mp4 1214Кб, 1096x576, 00:00:25
1096x576
Аноним 27/08/21 Птн 13:28:06 275985 21
1580335018369.mp4 1067Кб, 1096x576, 00:00:17
1096x576
>>275981
На уровне редактирования сетки это дело таки тоже работает кстати, да. Просто всякими FFD проще именно скейлить, так как их всегда можно удалить если что-то накосячил. Удалить увеличение сетки напрямую будет не так просто, если отдельный модификатор Edit Poly не накинуть конкретно для этого действия. А когда их много, на каждый пук по штуке, то это не очень хорошо на производительности сказывается, тем более когда у тебя сотня инстансов. Чем примитивнее модификатор, тем пижже. А Edit Poly нихуя не примитивный модификатор.
Аноним 27/08/21 Птн 13:41:03 275986 22
1506441915378.mp4 2584Кб, 1096x576, 00:01:12
1096x576
>>275985
И держать целый стэк модификаторов очень полезно. Чтобы например производить вот такие типа драматические изменения в конструкции, не теряя общий вид своего дешевого высера безукоризненного шедевра.
Аноним 27/08/21 Птн 13:48:15 275988 23
>>275974
Да у тебя же то же самое как у Эпова, просто ты дверные проемы вырезаешь до, а не после экструда. Ну и потом комбинируешь с булианом для окон.

Просто когда булеаном тот же дверной проем удаляешь, у тебя нулевой полигон снизу остается.
Ну а в подходе где не булиан, а полигоны удаляешь - их еще надо соединять после удаления.

Просто мб есть бэстпрактис, про это спрашиваю
Аноним 27/08/21 Птн 13:53:41 275989 24
>>275988
Я и показываю значительно более бэстпрактис, чем тот бестолковый дядя.
Аноним 27/08/21 Птн 13:58:11 275993 25
image.png 8Кб, 520x413
520x413
>>275989
>бестолковый
Так ты же то же самое показал, блжад!
Ну только объединил метод бестолкового + второго бестолкового. Чем это лучше, чем использование одного метода и для дверей и для окон?

Покажи лучше как ты запилишь такую деталь
Аноним 27/08/21 Птн 14:15:40 276000 26
1481765239923.mp4 6882Кб, 1096x576, 00:02:19
1096x576
>>275993
Вариантов на самом деле много, бро.
Аноним 27/08/21 Птн 14:47:07 276009 27
>>276000
Я стриггерился на бестолкового, вроде годно объясняет мужик
Аноним 27/08/21 Птн 15:04:02 276015 28
image.png 374Кб, 764x904
764x904
Подскажите как избавится от "теней" там где их не дожно быть. Я понимаю, что там вроде как макс решил сделать грань, но место полностью плоское, никаких теней лишних не дожно быть
Аноним 27/08/21 Птн 15:06:34 276016 29
1620585554615.png 1498Кб, 1600x1200
1600x1200
>>276009
Да ладно, дался тебе этот дядька защищать его. Это между прочим твой будущий конкурент и когда придёт время делить рыночек, он тебя первый же и обоссыт долго не задумываясь.
Аноним 27/08/21 Птн 15:13:37 276019 30
2021-08-2714-24[...].mp4 13132Кб, 1680x1050, 00:03:10
1680x1050
2021-08-2714-28[...].mp4 9069Кб, 1680x1050, 00:02:43
1680x1050
>>276000
Чё-то сложно у вас, братишки…
Го к нам.
Хуяк-хуяк и в продакшен.
Ну или почистить топологию, если не хуяк.
Аноним 27/08/21 Птн 15:18:26 276021 31
>>276019
Да это у вас сложно, братишки. Булинить такую простую геометрию и резать её косыми полосками - это дно днищенское, бро.
Ну это моё сугубо личное профессиональное мнение, кто-то может его не разделять.
Аноним 27/08/21 Птн 15:24:08 276022 32
1534323489568.png 10Кб, 194x297
194x297
1534357813156.png 63Кб, 789x586
789x586
>>276015
Попробуй вот эти скрипты. Оба дают примерно одинаковый эффект. Я бы ещё посоветовал группы сглаживания покрутить, но это не даст вот именно такого опиздохуительного результата.
Аноним 27/08/21 Птн 15:55:49 276027 33
>>276021
Ну ничто не мешает сделать лупами и бриджами как в видео выше. Только лишних разрезов изначально не будет.
Аноним 27/08/21 Птн 15:57:13 276028 34
2021-08-2715-55[...].mp4 1749Кб, 1680x1050, 00:00:33
1680x1050
>>276021
Это имеешь в виду?
Аноним 27/08/21 Птн 16:09:18 276032 35
1543564537827.mp4 3072Кб, 1096x576, 00:01:13
1096x576
>>276022
Алсо, если есть дохуя свободного времени, можно и руками подвигать нормальки.

>>276027
Лишнего ничего не бывает кроме блендерной хромосомы. Бывает страховочное и про запас.

>>276028
Уже лучше. Быстро обучаешься. Думал ты тут один остроумием блистать умеешь?
Аноним 27/08/21 Птн 16:23:34 276034 36
>>276032
> Быстро обучаешься
Подходы разные для разных целей. Под игры косые разрезы с экономией поликов.

Под заготовку — не снимать солидифай вовсе, работать от плоских стен.

>и про запас.
тебе 60+? Поговорки поговорочки.
Аноним 27/08/21 Птн 16:35:30 276036 37
1605354681462.png 291Кб, 687x515
687x515
1549063690447.png 249Кб, 711x538
711x538
>>276034
> Под игры
Да даже под игры никто так сейчас не делает архитектуру. Да и в начале нулевых тащемта тоже не делали особо. Я ведь и пруфами напугать могу.

> тебе 60+?
Мне больше 2000 лет, бро. Говорю же, я Иисус Христос из Назарета. Второе пришествие свершилось, а ты и не заметил.
Аноним 27/08/21 Птн 16:47:23 276040 38
>>275980
>>275981
>>275985
>>275986
Благодарствую. Надо будет попробовать.
А ты стандартным скейлингом получается особо и не пользуешься? Или бывают моменты, где он лучше, чем FFD?
Аноним 27/08/21 Птн 16:55:26 276043 39
>>276040
Ну как, пользуюсь конечно, но чаще внутри редактирования сетки, а не прям на модельку целиком. Хотя очень редко могу себе позволить строго юниформно заскейлить прямо всю сцену сразу, но только если у неё пивот в абсолютных нулях. В любом другом случае таки индивидуальный подход на уровне редактирования сетки.
Аноним 31/08/21 Втр 18:16:56 276694 40
image.png 33Кб, 813x595
813x595
image.png 42Кб, 819x599
819x599
У меня есть едитабл поли как на пике 1
Мне нужно добавить на него ребер с двух сторон как на пике 2

Как проще всего это сделать кроме как выделять левую и правую грань и делать бридж?
Аноним 31/08/21 Втр 21:26:58 276737 41
Аноним 31/08/21 Втр 21:39:49 276739 42
66107e084b2d9c3[...].jpeg 58Кб, 554x509
554x509
c4b6e456c2837a8[...].png 132Кб, 590x594
590x594
Антонсы, столкнулся с проблемой - не удаляются слои, импортированные из AutoCAD.

Если удалить родительский объект (Схема_220v.dwg), то удаляется только он, а все дочерние автокадовские слои остаются.Если попытаться удалить дочерние ноды - ни при нажатии на Delete через ПКМ, ни при нажатии на Del, ничего со ними не происходит.

Unfreeze all делал, слои не во фризе.
Аноним 31/08/21 Втр 21:42:13 276740 43
>>276739
Слои только пустые удаляются. Наверно такая защита от дурака, хуй знает.
Аноним 31/08/21 Втр 21:47:05 276742 44
>>276739
Алсо, два раза кликаешь на слой, выделятся все объекты принадлежащие к слою, удаляешь традиционным способом выделенные объекты, а потом пидоряешь пустой слой.
Аноним 01/09/21 Срд 14:05:38 276812 45
image.png 54Кб, 547x497
547x497
>>276740
Ну заебись теперь. И как мне сделать слой пустым?

>>276742
Кликаю на слой, все дочерние элементы выделяются, по del ничего не происходит.
Аноним 01/09/21 Срд 16:58:48 276824 46
>>276812
Если честно мне лень перебирать вероятные варианты, но я совершенно точно уверен, что в твоём случае будет куда проще и быстрее сохранить сцену и сделать Import > Merge конкретно того что тебе нужно в новую сцену. Это точно сработает как надо.
Аноним 02/09/21 Чтв 16:30:12 276931 47
>>276824
Спасибо, так и сделал
Аноним 15/09/21 Срд 10:54:59 278497 48
image.png 2445Кб, 1896x1014
1896x1014
Всем привет, объясните почему в максе текстура стала мыльцом когда в блендере она резкая и отображается как надо? Слой UV выбран нужный, в настройках отображения макса разрешение текстуры 2048, что не так?
Аноним 15/09/21 Срд 12:14:43 278501 49
>>278497
Во-первых, у тебя кое-где явно потерялись текстурные координаты. В некоторых сценариях помогает использование Real-World Scale, но если у тебя не такой сценарий, то придётся пытаться экспортировать/импортировать свою модель с другими параметрами, пока положение дел не исправится. В самом херовом сценарии править косяки неизбежно придётся ручками.
Во-вторых, повышай параметр тайлинга, в твоей ситуации это исправит по крайней мере половину имеющихся проблем.
Аноним 15/09/21 Срд 12:25:05 278502 50
image.png 1244Кб, 1148x1169
1148x1169
>>278501
нет, с моделью все в порядке, одна наполовину прогрузилась как надо, что с остальными - загадка
Аноним 15/09/21 Срд 12:41:05 278503 51
>>278502
Тут вроде действительно всё в порядке кроме мыльца. Ну тогда хуй знает, вариантов много. В настройках материала есть индивидуальный параметр размытия, может с ним что не так. Может просто перезагрузить картинку нужно, это тоже вариант и иногда проканывает. Может графический api в настройках поменять или фильтрацию текстуры выключить. Методов отображения материала во вьюпорте тоже два, Shaded или Realistic, может стоит их поковырять. Это самые очевидные варианты.
А если у тебя какой-то индивидуальный конфликт с железками, то тут я тебе не помощник, тут уже начинается бесконечный океан и нырять туда я не собираюсь. Не мой профиль.
Аноним 15/09/21 Срд 13:04:28 278504 52
image.png 823Кб, 1056x945
1056x945
>>278503
так, я перевыгрузил в начале один домик - сработало, стало круто, перевыгрузил все еще раз и они все теперь резкие лол, хз что это было но все хорошо
Аноним 16/09/21 Чтв 11:04:12 278583 53
5.jpg 797Кб, 2000x2000
2000x2000
Делаю дисплейс через VrayDispalse и такая хуйня выскакивает, какие то ебанутые артфекаты по краям, а мелкие части модели вообще пропали, подскажите как фиксить?
Аноним 16/09/21 Чтв 13:21:07 278589 54
.mp4 1025Кб, 1240x576, 00:00:14
1240x576
>>278583
Я особо не секу в вирее, как-то больше по риал тайму угораю, но в любом приличном софте всё же при работе с дисплейсом обязательно должен присутствовать параметр под названием luminance center, или scale center, или ещё чего-нибудь похожее в том же духе. Артефакт вполне ожидаемый и вот этим параметром он как раз и должен исправляться. Подозреваю, что в вирее этот параметр называется shift, но это не точно. Ещё там есть какой-то smooth uvs, вероятно это что-то из этой же оперы.
Аноним 17/09/21 Птн 22:14:45 278690 55
image.png 374Кб, 1129x706
1129x706
Аноны, почему я не могу назначить материал дерева на выбранный объект?
Аноним 17/09/21 Птн 22:17:44 278691 56
image.png 67Кб, 411x378
411x378
Так ладно, вижу, что это Map, а не Material.
А как его превратить в материал? Пытаюсь соединить с Physical material, но никуда не цепляется.
Аноним 17/09/21 Птн 22:20:32 278692 57
image.png 75Кб, 402x542
402x542
Ну да, я совсем тупой. Всем спасибо.

Посоветуйте актуальный курс по 3д максу, чтобы новые фишечки рассказывались и с упором на интерьеры, если можно
Аноним 18/09/21 Суб 18:10:19 278735 58
Раз уж тридемакс тред возродился, продублирую. У меня 2 вопроса:
как привязаться к пересечению точек
Как удобно двигать объекты в одной плоскости
https://www.youtube.com/watch?v=-iygaiG7aww
Аноним 18/09/21 Суб 19:35:18 278739 59
>>278735
>к пересечению точек
Точка это одномерный объект. Пересечение точек невозможно в евклидовом пространстве. Дальше не читал.
Аноним 18/09/21 Суб 19:41:48 278740 60
>>275653 (OP)
Где можно скачать норм модели мебели помимо PRO-раздела 3ddd за бабки?

На данном этапе мне нужна икеевская мебель с материалами в MAX формате.
Против пиратства ничего не имею.
Но на рутрекере одно старьё.
Аноним 18/09/21 Суб 20:01:37 278741 61
>>278739
я опечатался. К точке пересечения линий
Аноним 18/09/21 Суб 21:05:42 278743 62
.png 339Кб, 640x446
640x446
Аноним 18/09/21 Суб 21:30:07 278744 63
>>278735
Бля, я просто уссался с этого альтернативно одарённого архикадиста. Если в первой половине видео бред, который он несет, ещё тянет на временное помешательство робота-чертёжника от вида несколько более свободного от точных чисел софта, то чем дальше это существо продолжает бредить, тем сильнее бред напоминает явную шизофрению. Не показывайте ему зебраш особенно старый, где ещё современного виджета со стрелочками для перемещения и масштабирования не существовало, а то оно вообще ёбнется наглухо и петлю на шее затянет.
Аноним 18/09/21 Суб 21:39:16 278746 64
>>278744
Ну зибраш это другое. Зибраш только для лепки и раскраски нужен. А кости, ретопологию и запекание текстур всё равно в максе делать.
Я осознаю, что 3дс макс и не должен быть точным. Но нельзя разве задаться какой-то погрешностью? Чтобы привязка может и не в точности привязывала к перекрестию, но хотя-бы с погрешностью до трёх цифр после запятой.
Аноним 18/09/21 Суб 21:41:53 278747 65
>>278744
Я тоже был таким первые два дня знакомства с максом. Но уже прошла неделя и я усвоил, что макс это ТОЛЬКО про визуализацию и нисколько не про инженерные чертежи. И даже сантиметровые погрешности на метровых масштабах либо будут не видны в принципе, либо будут незаметны.
И до него дойдет.
Аноним 18/09/21 Суб 21:52:32 278749 66
>>278747
У нас в сопромате принята точность 3 цифры после запятой. Ещё до ваших тридемаксов допускали эту погрешность - и ничего, всё работало.
Аноним 18/09/21 Суб 22:31:48 278751 67
>>278749
Мы когда мост строили - спиздили 15 тонн металла. Ничего, стоит.
Аноним 18/09/21 Суб 22:34:52 278752 68
>>278746
По-моему ты просто херовый жиротроллер. Иди нахуй со своей жирнотой, я твою мать ебал.
Аноним 18/09/21 Суб 22:51:03 278754 69
>>278751
>>278752
Вот, типичная пидораха - помочь не может, злиться, и всюду его троллят.
Аноним 18/09/21 Суб 22:59:29 278755 70
>>278754
> ться
Это не погрешность, это оглушительное ФИАСКО.
Аноним 18/09/21 Суб 23:01:24 278756 71
>>278755
У тебя ещё и комплексы на счёт грамматики. Точно - типичный пидоран, словно училка русского доёбывается до букв.
Аноним 18/09/21 Суб 23:03:19 278757 72
>>278756
Ты совершенно не владеешь сложившейся ситуацией, сынок. Оставь свои тщетные попытки. Я веду эту игру, а не ты.
Аноним 18/09/21 Суб 23:04:46 278758 73
>>278757
Какую игру? Не наигрался в детстве что-ли?
Аноним 18/09/21 Суб 23:06:21 278759 74
Аноним 18/09/21 Суб 23:08:01 278761 75
Аноним 18/09/21 Суб 23:13:14 278762 76
.jpg 40Кб, 595x441
595x441
Аноним 19/09/21 Вск 00:15:25 278766 77
image.png 987Кб, 1061x676
1061x676
image.png 196Кб, 838x455
838x455
image.png 81Кб, 1627x917
1627x917
Мочему может быть такой полосатый результат на рендере? И еще во вью порте такая полосатая падаль как на пик 2.
Импортнул COLLADA-модель (другой не было).
Шо делать?
Аноним 19/09/21 Вск 13:08:25 278824 78
>>278762
ты ещё боевых картинок с хохлами запости, быдло
Аноним 19/09/21 Вск 13:11:03 278825 79
>>278766
Может быть нормали неправильно повёрнуты, может топология всратая и даёт помехи, может сами боги не хотят нормально отображать объект. Ретопни - и всё будет нормально.
Аноним 19/09/21 Вск 13:14:55 278826 80
>>278824
До бамплимита теперь рваться будешь?
Аноним 19/09/21 Вск 14:07:34 278831 81
>>278826
>рваться
Значение знаешь?
Аноним 19/09/21 Вск 14:22:01 278832 82
>>278831
с погрешностью до трёх цифр после запятой
Аноним 19/09/21 Вск 14:23:18 278833 83
>>278832
то-то и оно и видно.
Аноним 19/09/21 Вск 14:24:58 278834 84
Аноним 19/09/21 Вск 16:22:22 278847 85
>>278825
>Ретопни
Не раскроешь, что сие значит?
Впрочем я уже взял другую модель
Аноним 19/09/21 Вск 16:51:39 278852 86
preview.png 1459Кб, 1456x672
1456x672
>>278847
ну это значит ретопологизировать. К примеру есть простейший куб. Его можно построить из 6 квадратных полигонов. Или можно построить из 12 треугольных полигонов. Или можно построить из 90 прямоугольных и квадратных поллигонов, случайно расположеных по всей поверхности. Форма будет одна - куб, а количество и порядок полигонов - разный. Так вот этот порядок полигонов и есть топология. Иногда, топология бывает весьма странной - например когда импортируешь объект из Архикада, некоторые его полигоны сами себя пересекают, а иные и вовсе закручены случайным образом. Ретопология - это создание объекта той же формы, но с другим порядком полигонов. Вот как на рисунке - был какой-то кал из рандомных треугольников, а стал чуть по ровнее.
Есть плагины для автоматической ретопологии, например qard remesher. В поздних версиях макса, даже оффициальный модификатор retopology есть.
Они не всегда точно работают, но часто выручают.
Например, вот мне сказали, что нужно в проект поставить именно такие стулья - а там какая-то глина из полигонов, хер знает как и чем сделана. Тыкаем "ретопология", и модель становиться гладенькой. Было 712к полигонов - стало 16к. А форма даже лучше отражать материал стала.
Аноним 19/09/21 Вск 16:56:46 278854 87
>>278852
Спасибо, попробую
Аноним 19/09/21 Вск 17:14:05 278857 88
image.png 131Кб, 698x162
698x162
image.png 215Кб, 888x675
888x675
>>276739
Пизда, повторно столкнулся с этой проблемой после импорта FBX-модели с 3ддд, и теперь не могу удалить её.
Строка REEVES.FBX удаляется, но модель остаётся на сцене. При этом, отдельные элементы модели (Back, blanket, carga и далее на слоях) не удаляются вовсе.
Аноним 19/09/21 Вск 17:18:48 278859 89
>>278857
Пробовал использовать плагин Prune Scene Master? Очищает сцену от всякого говна - старых текстур, партикал вьювов
Аноним 19/09/21 Вск 17:28:31 278860 90
>>278859
Пробовал, не помог. Ну оно и логично - это все-таки не мусор, а объект, присутствующий на сцене. По какой-то причине неудаляемый.
Аноним 19/09/21 Вск 17:32:36 278862 91
>>278860
тогда уж помочь не могу. Погугли, что это, надеюсь не вирусы.
Аноним 19/09/21 Вск 17:44:56 278863 92
йыы.png 48Кб, 550x662
550x662
Кстати, тридемаксеры, заметили что в Reaction manager слова Slave и Master заменили на Drive и Driver

Повесточка? Или просто для удобства?
Аноним 19/09/21 Вск 17:45:23 278864 93
.png 11Кб, 185x331
185x331
>>278860
Попробуй сколапсить ненужное в один объект и ещё раз пыпаться удалить. У меня всегда прокатывает, когда в обширных работах что-то где-то багается и не желает удаляться. Такое бывает довольно часто. Почти всегда при работе с сотней-другой сабмешей один-два обязательно переглючат и превратятся в сраную жопу.
Аноним 19/09/21 Вск 18:10:11 278871 94
2018-07-0119-58[...].jpg 154Кб, 1080x1080
1080x1080
>>278864
Ебать, спасибо, действительно, сколапсились и удалились. Прогоню еще пруне на всякий случай.
Аноним 19/09/21 Вск 18:40:25 278877 95
Вот я расставил розетки по всей квартире, но теперь мне надо поменять цвет рамок. Но я ведь еблан - я их делал не инстансами, а копированием. Можно ли сделать их инстансами и убрать уникальность?
Аноним 19/09/21 Вск 19:19:05 278891 96
А инстансы, оказывается, не наследуют материал. Т.е. если сменить материал оригиналу, инстансы останутся прежними. Это можно изменить?
Аноним 19/09/21 Вск 19:21:02 278892 97
image.png 5Кб, 295x117
295x117
>>278891
Как всегда поленился погуглить
Аноним 22/09/21 Срд 20:59:09 279209 98
Есть сфера и есть векторное лого (довольно сложное). Как правильно выдавить или вдавить в этой сфере это лого?

ШейпМердж добавляет дохулиард лишних вершин, и либо тридцать дней и три месяца их вручную удалять и править сетку, либо столько-же делать шизобридж, поскольку бордерами он соединяет через жопу. А потом плеваться от поеховших нормалей, и править их еще тридцать лет и три месяца.

Булеаны и прокуттеры уебашивают модель так, что после них проще и быстрее переучиться на физика-ядерщика, устроиться работать на итер, жениться, родить детей, дождаться внуков, проводить их на марс и с миром сдохнуть под плачущей ивой на берегу баренцева моря, чем править сетки, нормали и топологию.

Что делать? Халпхрпрфхх

ЗЫ: Важно хайполи и очень, ОЧЕНЬ крупная предметка.
Аноним 11/10/21 Пнд 16:11:13 281510 99
24568934561.jpg 522Кб, 1920x1040
1920x1040
>>276022
Господа, а как этот скрипт в тулбар то засунуть
обычно все скрипты после запихивания в макс потом спокойно находятся по имени в Customize User Interface - и от туда перетягиваются на "кнопку"
а тут чет не находит ничего
хелпп
Аноним 11/10/21 Пнд 16:17:20 281511 100
>>281510
а все, отбой, сам текст скрипта спокойно перетягивается на кнопку
Аноним 16/10/21 Суб 19:36:21 281821 101
>>281511
>>281510
Пиздец, вы там реально в этом говне скрипты на кнопку перетягиваете? Кто этот бред придумал?
Аноним 16/10/21 Суб 19:41:21 281823 102
>>279209
> Что делать? Халпхрпрфхх
Перестать пользоваться дерьмовым софтом.
Аноним 19/10/21 Втр 00:21:14 282038 103
image.png 784Кб, 1920x1080
1920x1080
Привет анонче, 3д макс после рендера выкидывает такие стяги на швах тектур, нигде кроме макса они не проявлятся, как фиксить??
Аноним 19/10/21 Втр 00:25:14 282039 104
>>282038
а, эта блядина, только на турбосмузе так хуевит, ясно...
Аноним 19/10/21 Втр 07:16:42 282052 105
новикоч!

Подскажите сенсей с курса выделяет 3 точки жмет J и они соединяются.
Я выбираю 3 жму J - ошибка.

В чем я не прав?
Аноним 19/10/21 Втр 07:17:04 282053 106
Анончик я забыл как маппить текстуру так чтобы она блендилась. Напомни плиз
Нод вранглер плохо работает
Аноним 27/10/21 Срд 03:42:35 282646 107
в вашем кале есть маппинг по сцене?
реал ворлд сайз не предлагать
Аноним 27/10/21 Срд 05:25:43 282647 108
>>282646
Модификатор юви дабл ю мэп там смотри
Аноним 27/10/21 Срд 17:33:58 282697 109
Аноним 30/10/21 Суб 01:43:28 282906 110
нужно перегнать материал из циклов в вирей и корону
есть ли гайды?
Аноним 31/10/21 Вск 07:54:00 282998 111
Аноним 10/11/21 Срд 16:29:26 283699 112
>>282998
Конечно .Там копираст из автодеска пришел в комменты.

Учти,сейчас распостранилось "добровольное антипиратство"-пидорская идея,что любой труд должен быть оплачен и поэтому следует пользоватся только лиц.софтом и финансровать копрорации.Увидишь такого пидора-сразу в морду.
Аноним 10/11/21 Срд 21:22:47 283709 113
2021-11-1021-14[...].jpg 18Кб, 770x476
770x476
Аноны, поясните за визуализацию с текстурами.
Если добавить свет в сцену, то он начинает "выжигать" текстуру. Смотрите пикрил.

Как видите, светлые квадратики прям выжглись почти до бела, в то время как темные квадратики практически не поменялись. Как это настраивается? Невозможно подобрать освещение.

У меня при импорте из сабстенса, темные предметы на рендере становятся темнее, и я чтобы компенсировать это, увеличиваю экспозицию или яркость света, но тогда светлые предметы начинают выгорать. Какой-то замкнутый круг.

Почему осветление предметов происходит не линейное? Или это какая-то иллюзия? Я знаю, что линейный градиент выглядит нелинейно и фотошопе делали специальный для этого алгоритм градиента.
Аноним 10/11/21 Срд 21:44:30 283711 114
>>283709
Не сказал какой рендер и какя версия макса.
Аноним 10/11/21 Срд 22:26:05 283714 115
2021-11-1022-24[...].jpg 30Кб, 1070x710
1070x710
>>283711
А какая разница? Так было везде. Макс 2021, вирей 5.

А вот следующий вопрос более конкретный к рендеру. Я покопался с новым типом цветовой передачи OCIO, пошатал экспозицию камеры, и мне удалось приравнять текстуру к визуализации. Но вот во фрейм буффере все та же лютая дичь.

Я уже наплевал на советы автора тутора, потому что у меня тогда вообще хрень получается, что в фреймбуффере, что при сохранении.



Аноним 10/11/21 Срд 22:39:23 283715 116
2021-11-1022-37[...].jpg 28Кб, 1022x626
1022x626
2021-11-1022-37[...].jpg 19Кб, 942x483
942x483
>>283714
Короче в пизду этот OCIO, переключился на Gamma 2.2.
Но осталось чувство неосиляторства.
Аноним 11/11/21 Чтв 01:04:30 283724 117
>>283715
ты аутист? Важна красивая картинка, а как она там во фреймбуфферах выглядит всем насрать.
Аноним 11/11/21 Чтв 17:25:50 283753 118
>>283715
во первых гаммы - там я нихуя не смыслю но на рендере у тебя материал а там спекулар который все мажет белым
Аноним 12/11/21 Птн 19:25:30 283867 119
изображение.png 125Кб, 371x582
371x582
изображение.png 41Кб, 480x813
480x813
Делаю злоебучие лабы. Нужно, по заданию, выбрать материал из этой вкладки (см пик1), но у меня ее нет (пик2). Что делать?
Аноним 12/11/21 Птн 19:53:54 283870 120
>>283867
Дано, допер. Но ждите других охуительных вопросов.
Аноним 12/11/21 Птн 19:54:37 283871 121
>>283870
>Дано
*Ладно (фикс)
Аноним 13/11/21 Суб 00:20:21 283891 122
>>283753
Вот в гаммах я и сам не смыслю. Решил разобраться, а то постоянно трехслойные искажения: в сабстенсе одно, в максе другое, в сохранном рендере третье.

>а там спекулар который все мажет белым
Я его на ноль убрал специально.
Аноним 14/11/21 Вск 21:30:43 283970 123
импортировал ФБХ положил на него текстуру вирея
пытаюсь сохранить - хуяк вылет
пиздец как вы в это глючном кале годами работаете?
Аноним 15/11/21 Пнд 10:55:12 283993 124
>>283970
По привычке. Я UV Unwrap вообще боюсь запускать, он у меня вылетает с шансом 98%.
Аноним 18/11/21 Чтв 08:40:26 284129 125
>>283970
Ни разу такого не было. Но я и макс 2016 юзаю.

>>283993
такого тоже ни разу не было.

А так макс исторически полон намеренных детских косяков на каждом релизе: сначала эти косяки специально сделают, а потом героически побеждают сервиспаками до выхода следующего макса и по-новой.
Ну извините либо так, либо на майке, либо сидеть без работы на таком же старом как макс блендоре, который крашится не меньше, у меня вообще до синих экранов доходило.
Аноним 18/11/21 Чтв 14:47:15 284137 126
>>284129
>как макс блендоре, который крашится не меньше, у меня вообще до синих экранов доходило.
как ты там в 2017?
Аноним 18/11/21 Чтв 23:26:42 284175 127
изображение.png 167Кб, 492x418
492x418
Че-то я не врублюсь, вот эти вот закорючки должны быть только по вертикали или как? Это же ведь балкон? Если кому не сложно, набросайте что в итоге должно получиться
Аноним 24/11/21 Срд 12:36:08 284511 128
>>284175
По идее дольны бать по сему периметру типа для удержания тепла и чтобы окно чётко втало на место
Аноним 24/11/21 Срд 20:55:00 284545 129
image.png 769Кб, 1748x905
1748x905
image.png 1304Кб, 1280x720
1280x720
Аноны, подскажите плз, как проще всего "заправить" штору за стол?
Мои скиллы в максе ограничиваются "замержить модельки и расставить их по сцене", чем собсно я и занимаюсь сейчас :<
Аноним 25/11/21 Чтв 02:06:20 284558 130
Аноним 25/11/21 Чтв 13:17:26 284578 131
>>284545
Выдели нужные подобьекты (вертексы, полигоны) и накинь ffd3x3 или ffd4x4. Двигай точки контейнера. Если нужно точнее подкорректировать, накидывай edit poly, выделяй подобьекты и снова ffd. Годный результат конвертируй в editable poly. Способ грубый, но бытрый.
Аноним 25/11/21 Чтв 20:13:05 284627 132
demo2.gif 2913Кб, 1388x778
1388x778
>>284578
Выделил вертексы, которые хочу заправить за стол, накинул ффд 3х3
Пытаюсь двигать, но двигается весь объект целиком
Видимо, нужно было сделать что-то еще
Аноним 25/11/21 Чтв 20:17:26 284628 133
image.png 252Кб, 1134x790
1134x790
>>284558
Бля, а мне обязательно стол искать в списке из триллиона объектов? Нет "пипетки", которой я мог бы просто ткнуть на стол и он бы выбрался как коллизия?
Аноним 25/11/21 Чтв 20:21:28 284629 134
>>284558
Окей, но штора все равно застряла внутри стола. Ее можно вытолкнуть автоматически при просчете cloth?
Аноним 25/11/21 Чтв 20:25:07 284630 135
>>284627
>>284578
Всё понял, там надо узлы двигать. спасибо
Аноним 25/11/21 Чтв 21:15:26 284632 136
Аноны, как в максе получить геометрические размеры (ДхШхВ) сложного объекта?
Есть ли плагин, который бы постоянно отображал размеры выделенного объекта?
Аноним 26/11/21 Птн 14:46:49 284655 137
>>284632
Выделяшь обьект или несколько сразу, затем Utilites-measure.
Аноним 27/11/21 Суб 15:47:29 284701 138
Аноны, привет, начинаю вкат в 3д. Рисовать нихуя не умею, чувство композии\света в пизде. С чего начинать? какие курсы? нужно ли паралельно обучаться живопоси? Благодарю за ответ.
Аноним 28/11/21 Вск 16:28:21 284786 139
>>284701
Нахуя тебе живопись?
На рутрекере были курсы для новичков.
Аноним 29/11/21 Пнд 16:58:55 284823 140
>>284701
>Аноны, привет, начинаю вкат в 3д.
В тридэ-что?
Судя по треду, в тридэмакс. Но проблема в том, что живопись никаким образом не связана с тем, что мы тут обсуждаем.
Ошибся?
Аноним 29/11/21 Пнд 20:14:14 284845 141
>>284823
Сап. 3ds max. Разве не нужно знать основы композиции\света и прочая ебанистика?
Аноним 29/11/21 Пнд 20:21:37 284846 142
>>284845
Живопись - это искусство рисования красками по холсту. Тебе она максимум в CorelPainter пригодится. А тут доска по 3Д.
А моделить в Максе можно много чего. Если табуретки какие-нибудь, то чувство света ты тоже вряд ли заюзаешь.
Тебе Макс для визуализации интерьеров нужен?
Аноним 29/11/21 Пнд 21:50:46 284848 143
>>284845
>Разве не нужно знать основы композиции\света и прочая ебанистика?
Чтобы клепать 3д-модельки? Нет.
Нужно знать инструменты 3д макса (как работают модификаторы например) ну и основы компьютерной графики - шо такое вершины, полигоны, нормали и т.п.
Аноним 03/12/21 Птн 13:34:24 285055 144
Без названия.jpg 7Кб, 259x194
259x194
>3dsmax 2021
>нельзя скрыть селекшн брекетс групп во вьюпорте
Аноним 03/12/21 Птн 13:35:54 285056 145
>>284701
Найди в интернете или в голове что тебе хочется смоделить и модель. По туторам.
Мне было просто - у меня была машина, по машинам туторов и 10 лет назад было дохрена, а щас так вообще.
Дерзай!
Аноним 04/12/21 Суб 15:39:45 285158 146
kak je vsio zae[...].jpg 81Кб, 650x747
650x747
8b6b8d9e295191e[...].jpg 183Кб, 1920x1080
1920x1080
Пытаюсь осваивать макс и текстурирование. Решил начать с самого простого - тупо коробка, а точнее пачка сигарет. Но когда я делаю анврап то получается херня. По умолчанию все полигоны накладываются. Ок, я делю straighten и получаю примерно что хочу, но масштаб попердолен. Грани которые у пачки поковые и маленькие на развертке большие и наоборот - большие грани маленькие.
Пик 1

Ок, я делаю quick peel и масштабнорм, но прога неровно располагает развертку, типа чтоб лучше влезло в квадрат.
Пик 2

Но мне такое нах не нужно, мне нужно чтоб ровно развертка лежала. Можно крутить ее вручную, но 100% точности и ровности так геморно добиться.

Можно как-то по-человечески развернуть простую сраную коробку, чтоб и ровно было и масштаб граней сохранялся?
Аноним 04/12/21 Суб 17:43:20 285177 147
>>285158
>мне нужно чтоб ровно развертка лежала

Там есть выравнивание, чекай иконки
Аноним 04/12/21 Суб 17:57:51 285178 148
image.png 143Кб, 1202x660
1202x660
>>285177
Не могу найти. Есть что-то приближенное, но все равно или масштаб фиговый или под углом
Аноним 04/12/21 Суб 18:41:52 285181 149
>>285178
Выше смотри, че то там элайн или в этом роде. Макса под рукой сейчас нет
Аноним 05/12/21 Вск 16:01:22 285310 150
XNLuM8SpPTo.jpg 159Кб, 690x920
690x920
Можно как-то настроить, чтоб Snaps Toggle учитывал вертексы Freeze-объектов?
Аноним 07/12/21 Втр 23:38:10 285470 151
изображение.png 49Кб, 1043x582
1043x582
изображение.png 29Кб, 1004x559
1004x559
Антоны, чому когда я хватаю за жеппу этот полигон и тащу его вверх происходит такая хуйня?
Аноним 07/12/21 Втр 23:51:21 285473 152
>>285470
Хотя, походу, сам разобрался
Аноним 08/12/21 Срд 03:40:22 285487 153
>>285470
Ты в МИСиС учишься?
Аноним 08/12/21 Срд 10:02:40 285492 154
>>285487
Нет. Но давай, плс, не будем играть в "отгадай шарагу"
Аноним 08/12/21 Срд 17:31:25 285511 155
image.png 53Кб, 1233x397
1233x397
>>283699
Ну идея то не пидорская, просто смотря на примитивный куб, и то, как он превращается в объемную трапецию, когда меняешь угол обзора, чтобы показать "проекцию" на экране - я охреневаю, сколько монстров работало над этим, чтоб это создать, их работа определенно стоит денег. Другое дело, что какие деньги они за нее просят - тут уж и житель запада задумается - а не спиратить ли, не говоря уже про россиянина. Хотя казалось бы - продавай за 1к-2к и многие бы купили, вместо того, чтоб ебаться с кряками.
Аноним 08/12/21 Срд 21:14:55 285526 156
Я нахуярил модельку с помощью булевых операция сложения и вычитания, пушто так было проще. Теперь вся сетка у модели переёбана. Есть быстрый способ ее пересчитать?
Аноним 10/12/21 Птн 18:39:31 285823 157
Аноны, кто нибудь работал с VrayVolumeGrid? При импорте vdb открывается пустой объект, во "frame info" - "no frame loaded". Как заставить работать? Третий день ебусь...
Аноним 11/12/21 Суб 00:11:23 285856 158
Антуаны, чем рендерить интерьер из встроенного в макс? Не хочу сейчас ничего накатывать стороннего.
Аноним 11/12/21 Суб 00:33:53 285857 159
>>285856
А Корона это сильно "стороннее"?
Аноним 11/12/21 Суб 06:23:03 285870 160
>>285856
>чем рендерить интерьер из встроенного в макс?
Ебашь менталом, чтоб все охуели.
Аноним 11/12/21 Суб 10:33:28 285882 161
>>285857
Она, типа, платная (если не путаю). Можно, канеш, кряками обмазаться, или успеть сделать все за триальный период. Но шо то хуйня, шо это. Хотя, на крайняк, норм. Я уже смотрел видосы по ней.

Кстати, мб есть достойные бесплатные аналоги? Ну или, если все печально, подкинь, плс, ссылку на версию, в которой шанс подцепить сифилис не очень большой, если тебе не сложно.

>>285870
Мне, главное, самому в процессе не охуеть. А что за ментал, кстати? Че то я его найти не могу.
Аноним 11/12/21 Суб 13:54:16 285887 162
>>285882
Цайклс в блендоре.
Аноним 11/12/21 Суб 13:54:53 285888 163
>>285887
А лол, встроенного. Тогда извини
Аноним 11/12/21 Суб 16:09:08 285912 164
>>285888
Ну, не обязательно, прям, встроенного, но нужны для отчета скрины именно из макса. Так что мне подойдет любой бесплатный, но чтобы он работал из под макса. Я это имел ввиду.
Аноним 15/12/21 Срд 17:23:37 286467 165
Почему не хочут ломаться (брейк) один из вертексов двумерного прямоугольника, превращенного в едитабл поли? Сижу дрочу почти час? В 3д (с параллелепипедом )нормально работает.
Аноним 16/12/21 Чтв 10:13:48 286551 166
>>286467
Брейк не ломает вершины. Он разделяет смежные полигоны, делая изменяемую точку отдельной для каждого смежного полигона. У простого двумерного прямоугольника (если он единственный), смежных полигонов нет.
Аноним 17/12/21 Птн 08:29:08 286710 167
>>275653 (OP)
Как сделать шляпу треуголку? Как загнуть поля с трёх сторон?
Аноним 19/12/21 Вск 20:40:57 286928 168
4.png 50Кб, 704x351
704x351
Почему при extrude часть полигонов оказывается вогнутой?
Аноним 19/12/21 Вск 21:47:52 286935 169
Максаны, в Макс завезли маппинг по сцене?
потому что трипланар и юви это как бы позапрошлое демятилетие
Аноним 21/12/21 Втр 14:41:10 287104 170
>>286928
Екструдит как правило вдоль нормалей полигонов. Попробуй изменить тип екструда (local normal, group. (by polygon в данном случае не нужен.) На твоем скрине самая верхняя всплывающая кнопка). Если не сработает пробуй модификатором edit normals-unify исправить нормали и уже потом екструдить.
Аноним 22/12/21 Срд 16:49:45 287219 171
А что можно сделать развертку, а потом сверху применить модификатор Turbosmooth? Вот я сейчас сделал, и получилось.
Аноним 22/12/21 Срд 22:12:52 287251 172
f7kcvWDMNE.jpg 76Кб, 640x769
640x769
Есть какие-то годные туториалы по оптимизации работы с тяжёлыми сценами на не самых сильных системах?
Аноним 24/12/21 Птн 13:59:58 287374 173
image.png 20Кб, 537x259
537x259
>>275653 (OP)
В Чем я неправ?
хочу война сделать
Аноним 26/12/21 Вск 04:14:42 287507 174
>>285178
Делаешь анврап, в анврапе сверху вкладка Flatern, разворачиваешь полики, потом режешь как тебе надо. Ну и еще про тексель не забудь, погугли Texel density tool для 3дмакса
Аноним 26/12/21 Вск 07:21:04 287510 175
>>275653 (OP)
Почему координаты точек плавают? Например между слипнутыми ящиками может появится микрозазор.
Аноним 03/01/22 Пнд 09:19:39 288090 176
Есть какой-нибудь способ развертки симметричного объекта, чтобы можно было развернуть только одну часть?
Аноним 06/01/22 Чтв 10:23:58 288282 177
>>288090
Ты сам на свой вопрос и ответил. Разверни одну часть и отзеркаль, именно так это и рабоатет. Причем делать так можно даже с частично симметричными объектами, после отзеркаливания просто лишнее удалишь и вошьёшь куда надо. Даже после таких карательных манипуляций как удаление полигонов, оно всё еще останется корректно развёрнутым.
Аноним 12/01/22 Срд 03:25:39 289042 178
изображение.png 875Кб, 756x546
756x546
Что-то я в толк никак не возьму, откуда ART рендер, блин, берет вот это вот дефолтное освещение? Я уже методом тыка, переотключал (видимо не везде) все, что только можно было отключить, но он, зараза, все равно светит откуда то. Я, конечно, сам сейчас засяду курить про это все более подробно, но мб кто мне по быстрому подскажет, где его вырубить, чтобы можно было наcтроить свое освещение с нуля?

Сорь за дурацкий вопрос (я совсем нюфаня)
Аноним 12/01/22 Срд 03:50:24 289045 179
>>289042
Ладно, сам уже, вроде, допер.
Аноним 12/01/22 Срд 13:29:42 289059 180
Включённый LightMix сильно замедляет рендер? Кто-нибудь пробовал сравнивать?
Аноним 18/01/22 Втр 12:38:50 289540 181
1348620218.jpg 23Кб, 300x300
300x300
>>275653 (OP)
Подскажите плагин/инструмент для создания гофрированных трубок (НЕ текстура)
Аноним 18/01/22 Втр 19:16:45 289548 182
>>289540
Череда встроенных инструментов.
Аноним 19/01/22 Срд 08:19:23 289592 183
>>289540
дядь, ты совсем?
Это же, буквально, один сегмент из цилинтра смоделить, сделать массив и согнуть по кривой!
Аноним 19/01/22 Срд 13:51:03 289619 184
Как объединить несколько элементов внутри модели? Есть шмотка, которая состоит из пуговиц и ткани, они всё выделяются на уровне element отдельно, как сварить в одно целое? Блять, хз как объяснить, ни одного гайдика нет в инете, везде блять этот attach для разных объектов.
Аноним 19/01/22 Срд 15:23:36 289624 185
>>289619
Ты про уровень подобъектов спрашиваешь? который кнопка 5
Аноним 19/01/22 Срд 18:01:16 289631 186
>>289619
Тип чтоб на уровне элемента по клику выделилось всё разом?
Так не надо делать.
Аноним 19/01/22 Срд 20:11:56 289640 187
>>289624
Да, именно про них
Аноним 21/01/22 Птн 12:01:15 289838 188
>>289619
заходишь в главный объект к которому собрался цеплять, и в меню редактирования выбираешь аттач, и выбираешь что именно надо склеить
Аноним 27/01/22 Чтв 22:24:50 290378 189
image.png 49Кб, 656x678
656x678
Анон, подскажи - хочу заанимировать эту защелку, что бы она гнулась влево-вправо.
Чем лучше это сделать? Всего 4 защелки, как проще и удобнее?
Аноним 08/02/22 Втр 14:49:28 291642 190
>>290378
я бы блендшейпами сделал. Гнешь бендом или любым другимспособом, сохраняешь как блендшейп, а потом ползунком можешь крутить от искодного состояния до блендшейпа плавно. Можно этот ползуноки на таймлайн анимации добавить, чтобы оно гнулось в нужном кадре.
Аноним 09/02/22 Срд 16:58:44 291680 191
Анон, такая проблемка.
Имеется главный объект с костями и анимацией. Главный объект состоит (зааттачен) из нескольких других объектов. Мне их надо как то разлепить друг от друга (detach) и не проебать анимацию.
Такое вообще возможно?

Аноним 15/02/22 Втр 00:30:55 291988 192
>>290378
Можешь либо записать анимацию на каждую защелку, либо можешь объеденить в единый меш и блендшейпом, а потом в анимацию.
Аноним 15/04/22 Птн 12:29:01 295069 193
>>275653 (OP)
На сколько сложно освоить 3ds max и просто хуярить рендеры дизайна квартирок из стоковых унитазов, если я уже имею опыт в Blender и немного работал с Maya
Думал не опущусь до такого, но видимо уже похуй
Аноним 20/04/22 Срд 19:03:35 295341 194
>>276694
slice юзай, будет тебе щастье
Аноним 27/04/22 Срд 06:38:01 295619 195
А макс-2015 сейчас норм юзать?
Аноним 27/04/22 Срд 07:57:15 295621 196
>>295619
ничего не поменялось
Аноним 27/04/22 Срд 14:06:11 295630 197
>>295621
Поменялось многое долбаёб. Как минимум многие модификаторы перешли на многопоток.
Аноним 27/04/22 Срд 19:42:01 295644 198
Посоветуйте хорошие курсы по 3dmax. И есть ли слитые какие-нибудь?
Аноним 06/05/22 Птн 05:36:02 296143 199
>>295644
На ютубе есть Грипинский и polygon stories, мне для начала зашло
Аноним 06/05/22 Птн 19:36:36 296177 200
>>296143
>Грипинский

Топовый чел
Аноним 06/05/22 Птн 20:01:13 296179 201
>>295630
Но почему-то программа стала только тормознутее
Аноним 16/05/22 Пнд 19:50:07 296611 202
image.png 48Кб, 1484x338
1484x338
Почему не взлетело?
Аноним 18/05/22 Срд 23:17:07 296786 203
Какая самая последняя версия макса, на которой работает бесплатная бета tyflow?
Аноним 29/06/22 Срд 10:15:48 299431 204
>>275653 (OP)
Как в версии 2015 ронять покрывало на объекты?
Аноним 07/07/22 Чтв 10:58:38 299870 205
Cтоит уже 2016-й на что-то новее менять?
Затестил 2020-й, но они обосрались с интерфейсом, отчего все лагает по секунде при переключении между суб-объектами, особенно если вкладка справа растянута на два столбца.
Может 21-й норм? Или 22-й?
Аноним 07/07/22 Чтв 18:27:22 299906 206
>>299870
Тормознутое багованное говно с кучей ненужного говна которое только занимает место на харде и увеличивает время загрузки
Аноним 10/07/22 Вск 01:18:08 300110 207
Какое у вас железо для работы в 3д максе и рендеринга в короне? Алсо архикадом пользуются для моделинга и рендера домов или это уже для интерьера и не стоит вникать?
Аноним 10/07/22 Вск 17:42:09 300165 208
Как вернуть материал в слот, после того как я применил другой к объекту? Старый материал все еще значится в сцене, как его можно обратно забрать?
Аноним 10/07/22 Вск 17:46:58 300166 209
Посоветуйте базу по созданию материалов. Хочу именно знать как воссоздавать материалы из реальной жизни. Я не прошу гайды где нужно повторять за автором как делать конкретные материалы, типа дерева, стекла, пластмассы и т.д, а именно хочу знать базовую базу как это всё работает. Чтобы сам, посмотрев на референс, мог выделить особенности материала и воссоздать его.
Аноним 11/07/22 Пнд 01:39:01 300224 210
>>300110
>архикад
Архикад он для чертежей. Никакого рендеринга если не хочешь чтоб от рендера текла кровь из глаз. Можно построить модель в архикаде, оформить с неё все чертежи, саму трёхмерку экспортировать в макс, доработать зубилом и напильником, накинуть материалы и тогда уже рендерить. Экстерьер\интерьер похуй
Аноним 11/07/22 Пнд 03:06:58 300227 211
1626452333012.png 349Кб, 824x718
824x718
1603251246109.gif 710Кб, 1024x768
1024x768
>>299870
Конечно стоит. В 23-ем скорее всего раньше, я просто сразу скаканул туда с 17-го завезли и допилили столько инструментов, что я даже свою папку со скриптами наконец-то сократил аж на две трети, они просто мне больше не нужны, теперь это всё есть из коробки. Особенно круто выделяются обновленные булины и ремешер. А еще очень приятно допил UV-редактор, взвес нормалек, квад-чамфер и опенсабдив. Ну это пока навскидку за пару часов беглого осмотра и перенастройки UI. Я пока еще наебнутый хард восстанавливаю потихоньку и пытаюсь излечить нанесенную этим психотравму, некогда мне моделировать. За рендер ничего сказать не могу и не скажу. По унитазному рендеру я не угараю, у меня риалтайм в приоритете, а там всё немного иначе работает и тридомах мне для этого не нужен.

>>300166
Мне кажется, что и сам автостол признал свои инструменты не вполне дееспособными для этих нужд, внедрив в крайние версии макса бридж для несколько более продвинутого и востребованного .sbsar формата. А что до сути твоего вопроса, то в общих чертах это называется процедурный шейдер и именно этот термин тебе надо ковырять дальше и приглядеться стоит как раз к сабстансу. Вдуплять в производственные тонкости и тем более в скриптинг тебе придётся просто пиздец как дохуя, если ты не прирожденный гений, вроде Славки Кобозёва с 400 пунктами айсикью. Я тута не так давно этим баловался в соседнем блендер-треде и делал процедурные планеты, глаза и анус с пролапсом. Как раз освежил в памяти, какой это геморрой и почему я это бросил, предпочтя этой ёбле мегасканы и миксер. Это всё конечно хорошо, но только когда у тебя под рукой отряд рабов индусов. Сам ты ёбнешься делать что-то сложнее штукатурки и пластика. Даже внушительные кирпичи запилить тот еще вызов и наверно пройдут месяцы, прежде чем на них можно будет взглянуть без слёз.
Нет, тебе не показалось, я действительно написал, что делал анус с пролапсом, лол, там даже шакалистое видео где-то есть.
Аноним 20/07/22 Срд 12:00:26 300921 212
Кто качал с cgpeers вот эту раздачу макса

Autodesk 3ds Max 2022 UPDATE 3 .exe FIX include (NO NLM)

можете скинуть кряк, шедший с этой раздачи?
Торренты с пирса почему-то больше не работают через тор, ни на раздачу, ни на скачку - полный ноль.
Аноним 20/07/22 Срд 13:55:09 300931 213
>>300227
А че там с ув редактором? Вроде как не работало нихуя так и не работает.
Стрейтен селекшен не работает - хуй знает, че еще этот позор не выпилили нахуй. Разнести точки на одинаковое расстояние друг от друга - через раз работает. Хоткеи навигации как отваливались на ровном месте так и отваливаются.
Аноним 20/07/22 Срд 20:14:21 300956 214
Затестил 2022. На одной и той же модели с разверткой, с AAaliasingx4 во вьюпорте суммерно 16млн полигонов средний фреймрейт:

макс 2022: 24fps
макс 2016: 54fps

Не знаю, может что-то еще влияет хз. Затестил с моделькой созданной тут же на тот же полигонаж - аналогичный результат.
Аноним 21/07/22 Чтв 12:56:33 300989 215
>>300931

> не работает
Работает, но только с квадами.
> через раз


А в пизду. Проще тебя нублом обозвать, чем объяснять, почему ты не прав. Заебало одно и то же.
Аноним 22/07/22 Птн 10:23:18 301054 216
>>300989
> работает с квадами
Должна на бумаге, а на деле работает с твоим дедом.
Эта хуйня порой не может даже усеченный конус выровнять.
Аноним 22/07/22 Птн 10:55:42 301055 217
1542371957680.mp4 5606Кб, 1088x576, 00:01:17
1088x576
1592361120672.mp4 3539Кб, 1088x576, 00:00:40
1088x576
1553545578502.mp4 2952Кб, 1088x576, 00:00:42
1088x576
1557074344999.mp4 1998Кб, 1088x576, 00:00:44
1088x576
Нихуя не понял, если честно.
Аноним 22/07/22 Птн 11:37:55 301064 218
image.png 110Кб, 1228x755
1228x755
image.png 106Кб, 1222x751
1222x751
image.png 101Кб, 1322x807
1322x807
>>301055
Зачекал конус - с конусом я чёт обосрался, работает. А вот такая хуйня нет. И дохуя чего ещё себя так же ведёт.
Ещё часто бывает пик 3. Эт я спецом ща точку подвинул для примера, но бывает такое само случается.
Аноним 22/07/22 Птн 12:48:25 301069 219
1634861023951.mp4 4418Кб, 1088x576, 00:01:19
1088x576
>>301064
Зачем ты наёбываешь меня? Не надо.
Аноним 22/07/22 Птн 12:58:02 301070 220
Аноним 22/07/22 Птн 13:02:49 301072 221
>>301070
Что ты пытаешься доказать? Что существуют ебанько, не понимающие сути инструмента в рабочем процессе и как им нужно пользоваться? Ты доказал, молодец. Но зачем? Я и без тебя это прекрасно знаю, лол.
Аноним 22/07/22 Птн 13:10:48 301073 222
Аноним 22/07/22 Птн 13:12:47 301075 223
>>301073
Это я тоже без тебя знаю. Но всё равно спасибо за комплимент.
Аноним 26/07/22 Втр 02:17:47 301297 224
шинима.jpg 43Кб, 872x358
872x358
image.png 26Кб, 868x331
868x331
image.png 26Кб, 888x352
888x352
У кого-нибудь такая фигня была? качал с торента 23 версию
Аноним 26/07/22 Втр 10:45:57 301308 225
>>301297
Битый установщик
Аноним 20/08/22 Суб 15:38:49 303110 226
1600283655289.mp4 129Кб, 944x576, 00:00:07
944x576
1543413710748.mp4 161Кб, 944x576, 00:00:10
944x576
Новые открытия из 2023-го максоныча. Просто нажимаю шифт и тяну за стрелочку. Раньше такого определенно не было.
Аноним 20/08/22 Суб 18:04:16 303119 227
1653904140498.png 41Кб, 633x500
633x500
>>303110
Чамфер вот в таких местах нормально теперь работает одним штрихом. В 2016-ом приходилось еще дохуя руками дочищать и колапсить дырки.
Аноним 20/08/22 Суб 18:30:05 303120 228
1548624998689.png 27Кб, 677x427
677x427
>>303119
Бридж походу тоже солидно поумнел. В 2016-ом его как только не пидорасило в таких вот местах, а иногда он и вовсе не срабатывал.
Аноним 24/08/22 Срд 00:40:43 303420 229
>>303110
Да хорошо зделоли.
Аноним 24/08/22 Срд 07:08:05 303422 230
>>303120
Интерфейс в 23 максе притормаживает при переключении между сабдивами, когда правая панель растянута на 2 колонки?
Аноним 24/08/22 Срд 11:49:10 303447 231
1525956163564.mp4 1152Кб, 1120x576, 00:00:28
1120x576
1632324785163.mp4 866Кб, 1120x576, 00:00:23
1120x576
>>303422
Не замечал ничего такого.
Аноним 24/08/22 Срд 16:18:28 303470 232
>>303447
А я вот вижу эти тормозные перерисовки правых панелей.
Запиши именно переключение в edit poly по хоткеям 1,2,3,4 и 5 и как потешно в этот момент на твоем не слабом железе перерисовываются панели.
У меня железо ОК, кроме видимокарты и это напрягает после молниеносных перерисовок в 2016-м.
Вспомнились вьетнамские флешбеки впервые введенных модненьких и тормозных caddy панелек параметров чэмфера, вэлда и прочих...
Аноним 24/08/22 Срд 17:41:27 303478 233
>>303470
Ты точно уверен, что я тебе чем-то обязан? Ничего не путаешь?
Аноним 24/08/22 Срд 18:17:32 303484 234
1532544118987.mp4 795Кб, 1120x576, 00:00:34
1120x576
Кадобляди нарыдали.
Аноним 24/08/22 Срд 18:31:33 303485 235
>>303478
Не обязан, конечно, просто ты записал не совсем то, о чем речь была.
Я по этой причине вернулся обратно на 2016-й, но у меня горит жопа от ублюдочного тормозного UV-редактора. Вот бы чтоб быстро и стабильно, как 2016-й, но посвежее...
Аноним 24/08/22 Срд 18:52:44 303486 236
>>303485
Ты себе накрутил какой-то ерунды. То что происходит с интерфейсом у меня на видео, случается абсолютно во всех туторах. У меня более ярко выражено просто потому, что я снимаю в низком фреймрейте с интерполяцией кадров, чтобы ролики на 10 секунд не весили по 20мб.
Аноним 24/08/22 Срд 18:58:32 303487 237
>>303484
Какой кринж. Фаска по биссектрисе, без указания желаемого угла.
Аноним 24/08/22 Срд 19:22:24 303489 238
>>303487
> кадоблядь порвалась
Аноним 25/08/22 Чтв 23:31:41 303564 239
>>303485
>Я по этой причине вернулся обратно на 2016-й
Вы затрахали со своим дветыщеседьмым 2016-м. Ебитесь с ним молча уже.
Аноним 26/08/22 Птн 10:57:30 303575 240
>>303564
Ну смотри. Нормальные максы:
2009
2011
2014
2016

Человек, подскажи следующий реально нормально-работающий релиз? Я с радостью перешел бы на что-то посвежее, но чтоб оно отлично работало. Вот тестил 2022-й, но интерфейс на новом движке микрофризит и это раздражает. Например когда ты работаешь быстро и переключения между сабдив левелами происходит с задержкой и ты прям видишь как позорно перерисовываются панельки справа - классический индусский код автодеска.
Аноним 27/08/22 Суб 20:34:47 303657 241
Я с блюнера перекатился обратно на последние версии мэкса, ибо норм зделоли. Автодески плотно прям начали тянуть моделинг в максе, на майку походу вообще забили, судя по апдейтам.
Аноним 01/09/22 Чтв 01:45:36 304032 242
тупое говно обиделось и засрало нулевую некротой

тред на подъем
Аноним 01/09/22 Чтв 23:14:52 304084 243
Что лучше брать под Макс - Intel, или AMD?
Есть где готовые кошерные сборки посмотреть?
Аноним 02/09/22 Птн 09:35:59 304097 244
>>304084
На райзене сборка подешевле будет. В рендеринге на CPU какой-нибудь тест глянь.
А так в целом никакой особенной разницы нет, наверное. Ни в максе, ни в збраше.
Вот видимокарта куда важнее. И тут только нвидиа, конечно, и чтоб памяти как минимум 6.
Аноним 02/09/22 Птн 11:38:32 304102 245
>>304097
Спасибо.
А с оперативой как? Лучше 64Гб DDR4, или 32Гб DDR5?
Аноним 02/09/22 Птн 13:00:19 304105 246
>>304102
Думаю 32DDR4 достаточно.
Сижу на 16, никогда проблем не испытывал.
Конечно, если вопрос финансов не стоит, то можно набрать всего пожирнее, но я не думаю, что у тебя есть или появятся задачи, для которых вся эта мощь реально нужна.
Аноним 02/09/22 Птн 19:29:47 304124 247
>>304105
Я сейчас на 12Гб оперативы и знатно охуел ещё во время обучающих курсов. Собираюсь делать экстерьерку, а деревья обычно по ляму полигонов весят каждое.
С чем таким ты работаешь на 16Гб, что всегда всё норм?
Аноним 03/09/22 Суб 08:35:51 304161 248
>>304124
А, ну если это архивиз с кучами зелени и всякого такого жирного, то наверное оперативки нужно поболее. У меня обычно хардсерфейс, но и там бывает по 20+ млн поликов.
Аноним 04/09/22 Вск 15:23:05 304357 249
anime-girls-ani[...].jpg 1714Кб, 1548x997
1548x997
Кто-нибудь может скинуть установочник 3д макса, скачиваю крякнутые версии и либо нет setup.exe либо винда жалуется что нет dill компонентов. я уже устанавливаю с выключенной безопасностью и без сети и всё равно шляпа. Помогите пожалуйста анон!
Аноним 04/09/22 Вск 17:05:57 304361 250
>>304357
А всё понял посмотрев видос от школьника. Блят по бумерским описаням на торентах нихрена не понятно было епт твою мать лол
Аноним 05/09/22 Пнд 01:36:52 304411 251
Аноним 17/09/22 Суб 01:39:53 305256 252
вот хуле я опять сюда зашел? мне от госуслуг постоянно приходит - выучитесь в ит практически бесплатно. а дальше что, опять сделать кружку/сычевальню/бочку и идти нахуй. лучше бы они платили заказчикам за первые работы мимокроков, чтобы те находили себе исполнителей из новичков, а новички получали мотивацию.
Аноним 18/09/22 Вск 15:06:59 305394 253
>>275653 (OP)
Вылетело из головы. Помню что в настройках камеры или вьюпорта была галочка, которая позволяет все вертикальыне лини делать строго вретикальными. Осбенно ее юзают в архитектурке, чтобы здание не звалвивалось.

Щас лазаю по менюшкам в левом углу вьюпорта и не могу найти. Конечно омжно настроить фокусное расстояние и прочее, но там прям была одна галочка, делающая всё. И работало даже для вирей камеры.
Аноним 19/09/22 Пнд 09:26:42 305423 254
>>303657
Чем макс лучше майки в плане моделинга? Я с блендера в майку укатился, не нравится этот пианизм, в майке все удобно и няшно рассовано по пай меню, на любой чих есть свое, можно вообще весь интерфейс выпилить и работать онли через них
Аноним 19/09/22 Пнд 13:14:04 305441 255
>>305394
Попробуй КоронаКамераМод накинуть
Аноним 23/09/22 Птн 22:21:23 305816 256
image.png 58Кб, 1396x828
1396x828
Можно ли как то произвести селфбулеан? Я просто приаттачил сферы, нужно что б сбулеанило места пересечений.
Аноним 23/09/22 Птн 22:23:48 305817 257
Да, я знаю что в блендере такое есть.
Упреждаю наперед залетных блендерастов с картинками.
Аноним 24/09/22 Суб 00:32:38 305824 258
>>305816
так а обратно оторвать и забулить не?
Аноним 24/09/22 Суб 01:00:41 305825 259
>>305824
Да можно конечно, просто я думал, что может уже запили что то такое или я не нашёл в самом булеане...
Типа чтоб сработало как оперция юнион, но на одном мэше.
Аноним 24/09/22 Суб 01:55:54 305827 260
>>305825
Делай. Ибо самобуля, походу, не завезли.
Люди тож не находят, гуглят и не находят снова…
а в Блендере есть и правда, через странноватый костыль только
Аноним 26/09/22 Пнд 22:22:44 306010 261
3ds max как вер[...].mp4 1290Кб, 1230x720, 00:00:39
1230x720
поставил макс и загуглил на ютубе как убрать с экрана трекбар анимации. выдало это. лайкнул)
Аноним 26/09/22 Пнд 22:46:03 306011 262
image.png 158Кб, 1920x1080
1920x1080
>>306010
Вот так выглядит мой максоныч
Аноним 26/09/22 Пнд 23:04:08 306013 263
>>306011
а скока дюймов экран?
Аноним 27/09/22 Втр 14:55:45 306067 264
пробую короновский рендер, неужели они к 8 версии не додумались сделать горячие клавиши для запуска интерактивного рендера и других кнопок панельки. пиздец, кадый раз кнопку жать и вообще эта панель много места занимает.
Аноним 29/09/22 Чтв 20:13:37 306380 265
>>306067
где кстати своровать 8ую корону?
Аноним 12/10/22 Срд 23:59:10 307812 266
Untitled-1.jpg 776Кб, 3840x2076
3840x2076
>>306067
Отдельные вьюпорты под интерактив и камеравью - охуенная тема. Пол года как перелез с вирея на корону, настроил эту херню и до сих пор не нарадуюсь.
Аноним 13/10/22 Чтв 00:18:03 307813 267
>>305827
>через странноватый костыль
Булеан (любой) - такой же костыль. Если пчел выше покажет сетку после буля, можно на примере пронаблюдать пизду, по которой она пойдет. И это еще простенькая сетка...
Аноним 13/10/22 Чтв 00:25:20 307814 268
Untitled-2.jpg 184Кб, 302x1410
302x1410
Аноним 16/10/22 Вск 02:14:55 308093 269
>>306380
да прям с их сайта тащемт. зайти через любую прокладку к ним на сайт, там ссылку на скачивание взять и ее уже можно напрямую без прокладок быстро скачать.
Аноним 26/10/22 Срд 00:54:42 309752 270
image.png 75Кб, 638x626
638x626
Как проанимировать числовой параметр в модификаторе автоматически? Прочитал что достаточно вбить переменную пикрил, типа будет каждый кадр, но нихуя не работает, точнее не даёт вбивать букву
Аноним 27/10/22 Чтв 21:02:04 310003 271
image.png 207Кб, 1366x768
1366x768
image.png 186Кб, 1366x768
1366x768
image.png 222Кб, 1366x768
1366x768
При определенном приближении появляются темные тени, подскажите почему, уже все облазил не могу решить, при переключении на facets c default shading, они пропадают
Аноним 31/10/22 Пнд 07:17:00 310453 272
>>310003
Потому что перспектива. В перспективе у тебя искажется картинка по Z, особенно это заметно, если у тебя к примеру моделинг весь в сантиметрах, а ты пытаешься сделать что то многометровое.

Исправить очень просто, жмёшь на настройки впьюпорта по perspective и внизу снимаешь галочку Viewport Clipping.

Либо модель как делают все , сразу в ортографии
Аноним 31/10/22 Пнд 17:01:52 310559 273
У короны, случайно, нет бесплатного аналога для создания текстурок\рендеринга?
Аноним 01/11/22 Втр 20:49:41 310654 274
>>310559
D5 Renderer. Но он по моему встраивается не в сам макс а в ревит. Хотя по идее можно его как отдельный софт скачать. Не смотря на то что они пишут, мол - покупай, там можно скачать на шару.

Хотя я бы просто крякнутую корону скачал и не парился бы
Аноним 01/11/22 Втр 21:04:07 310657 275
>>310654
Да мне тупо лабу сделать "на отъебись" один фиг это мне точно не сильно будет нужно в ближайшие пару лет так что ревит, думаю, не подойдет. Нужно что-то именно для макса с возможностью создавать материалы и рендерить.
Касательно кряка - по двум причинам не хочу:
1) Не очень люблю качать всякие стремные экзэшники (только прям в крайнем случае)
2) У меня сейчас макс лицензионный, т.к. по учебе использую. Я хз, будет ли он палить нелицензионные плагины
Аноним 02/11/22 Срд 14:31:41 310699 276
Аноны, подскажите что за чудеса с короной: Сделал сцену, рендерю в 1200х1200 - всё ок. Меняю только размер картинки на 2600х2600 в аутпут сайз (вообще ничего в сцене не трогаю) - полностью меняется освещение. Как такое вообще возможно?
Аноним 02/11/22 Срд 14:38:33 310701 277
>>310699
Блядь, это блюр на хдр-ке. Какого хуя, вообще? Как он связан с размером рендера нахуй?
Аноним 03/11/22 Чтв 02:11:19 310766 278
>>310657
> Не очень люблю качать всякие стремные экзэшники (только прям в крайнем случае)

Макс и рендеры без стремных экзешников. Там просто убрана проверка лицензии. Софт не обращается к сервакам для проверки лицензии. Но дело твое конечно.

> У меня сейчас макс лицензионный, т.к. по учебе использую. Я хз, будет ли он палить нелицензионные плагины

Не будет. Это тупой вброс который сам Autodesk придумал, мол ряяя в пиратской версии все будут знать что вы делали на пиратке. По факту нихуя. Так как эти криворукие мудаки не придумали защиты. С короной там еще проще, она не проверяет себя на лицензию. Там просто поправили dll и прога считает что она уже активирована.

Короче качай и не ссы. Вариантов не особо много. Из совсем бесплатного это Blender. Как вариант можешь просто в fbx вывести из макса меш и кинуть в блендач а там уже рендерить.
Аноним 03/11/22 Чтв 09:39:48 310771 279
>>310766
>просто поправили dll
dll по своей сути мало чем отличается от exe-шника. Там тоже может быть встроен некоторый нехороший код.Такие вещи безопасны, только если поставляются в виде исходника dll, который ты сам потом можешь скомпилить. Впрочем ладно, в целом у меня один фиг, похоже нет выбора
Кстати, если не сложно, мб, чтоб минимизировать мои риски подцепить сифилис, скинешь ссылки на макс и корону с которых ты качал?
Аноним 03/11/22 Чтв 11:06:04 310777 280
>>310771
В ссылку рутрекера допиши:
Макс - /forum/viewtopic.php?t=6032407
Корона - /forum/viewtopic.php?t=6191177
Аноним 03/11/22 Чтв 13:02:24 310786 281
Аноним 15/11/22 Втр 12:12:55 312451 282
>>275653 (OP)
Котаны, в 3дсмаксе есть функция типа Smooth Laplacian для блендера? Она пытается сгладить путь между точками.
Relax не совсем подходит, какие еще варианты есть?
Аноним 16/11/22 Срд 01:16:03 312508 283
Аноним 16/11/22 Срд 18:45:10 312541 284
test.jpg 112Кб, 730x828
730x828
Есть способ вставлять лупы, но чтобы X и Y были равны? Инсет вроде делает как нужно, но он дополнительные полигоны по крайним полигонам делает.
Аноним 21/11/22 Пнд 16:34:00 312801 285
3dsmaxverygood.jpg 516Кб, 1754x1701
1754x1701
>>275653 (OP)
Пацаны, применяю булеаны, прокут и прочую ебалу, при конвертации в едитабл поли программа-клоун, программа-баг пилит сотни треугольников. Можно тупо вертексы и эджи оставить, без дополнительной хуйни?
Аноним 21/11/22 Пнд 17:21:57 312803 286
>>312801
Проблему забодал, вырезал внутреннюю геометрию, оставил только незамкнутую оболочку сверху, вроде нормально сечение сделал.
Аноним 23/11/22 Срд 11:59:26 313008 287
e67a135204aad8f[...].jpg 103Кб, 1280x713
1280x713
Можно как-то рендер от короны рендера перенести в гугл колаб или на другое облако?
Аноним 03/12/22 Суб 22:04:16 313887 288
кнопка перед.png 125Кб, 943x688
943x688
кнопка бок.png 148Кб, 1049x713
1049x713
кнопка изо.png 212Кб, 990x769
990x769
Так, пробуем новый ретоп.
Аноним 03/12/22 Суб 22:27:27 313888 289
Кнопка Ретоп изо.png 145Кб, 1008x779
1008x779
Кнопка ретоп пл[...].png 150Кб, 1041x790
1041x790
Кнопка ретоп из[...].png 161Кб, 900x791
900x791
Кнопка Ретоп Бо[...].png 92Кб, 971x794
971x794
>>313887
Чёто не очень, всё равно нужно настраивать боди объект, а то выдаёт треугольники.
Аноним 03/12/22 Суб 22:30:15 313889 290
Кнопка Ретоп бо[...].png 80Кб, 998x794
998x794
>>313888
И с небольшим количеством поликов справляется плохо.
Аноним 04/12/22 Вск 22:39:06 313981 291
>>313889
Зная автодеск, надо ждать еще год минимум пока допилят ретоп.

Я вообще руками делаю и не ебу мозги.
Аноним 06/12/22 Втр 08:44:01 314107 292
>>275975
Булеан то зачем?
Ему без разницы будет, когда в едитполи конвертируешь.
>>275976
Да кстати, я так всякие смесители делал
Аноним 06/12/22 Втр 17:05:05 314143 293
image.png 12Кб, 911x75
911x75
image.png 32Кб, 898x231
898x231
Аноним 12/12/22 Пнд 01:56:16 314611 294
Давно не пользовался максом, напомните, как там можно из 2 закрытых сплайнов сложной формы сделать трехмерный объект? Lathe и Loft не подходят
Аноним 19/12/22 Пнд 08:08:57 315053 295
>>313888
Косячный этот максовский модификатор. Ради него 3ds max 2022 (или 2021) устанавливал.
Quadremesher в любом случае пизже будет.
Аноним 10/01/23 Втр 00:31:15 316460 296
Меч.png 8322Кб, 2560x1440
2560x1440
Даров, оцените, пж, первую работу. Если можно, то с советами как эффективнее поднять скилл, заранее спасибо
Аноним 11/01/23 Срд 01:36:17 316520 297
>>316460
Типичная новичковая работа. Такие обычно вспоминаешь с фейспалмом через несколько лет или даже месяцев, если продолжишь заниматься.

Научись делать фаски. Научись в metalness и рефракцию. Дизайны пока не научишься норм свои делать, лучше копируй чужие, так поймешь основы и не будешь по граблям бегать.

Начало обычное, как у всех. Смотри туторы, если хочешь ускорить прогресс.
Аноним 11/01/23 Срд 11:40:00 316531 298
>>316520
ппкс.
Новичковая работа. Нужно просто учиться и делать дальше. А такие работы или не показывать (радуясь собственному прогрессу) или показывать столь же неискушённым, которые похвалят.
Аноним 10/03/23 Птн 21:37:55 318921 299
>>275854
точки завэйлдь ебло
Аноним 27/03/23 Пнд 16:29:49 319391 300
Аноним 28/03/23 Втр 00:27:17 319409 301
image.png 272Кб, 1920x1040
1920x1040
Чо за хуйня в 2023 максе, не работает XForm если его добавлять через модификатор. Слева добавил через Utilities > Reset XForm, а после накинул Bent. Справа просто в качестве модификатора XForm и после накинул Bent.
В 2021-22 Максе работало нормально. Кто сталкивался ?
Аноним 28/03/23 Втр 00:28:10 319410 302
Аноним 28/03/23 Втр 09:39:42 319415 303
>>319409
Блядь смотрю я на макс и какая же это шиза ебаная, какие-то сто тысяч модификаторов хуй пойми каких дублирующих обычные инструменты и друг друга, что это нахуя зачем? То ли дело маечка, где все максимально просто и понятно. Ну ещё блендер есть, там тоже эта шиза модификаторная, но они хоть причесали ее как-то, нет пяти модификаторов делающих одно и то же
Аноним 28/03/23 Втр 12:58:27 319431 304
>>319415
Лагающий, пердящий интерфейс из нагрмождения кнопок это конечно пиздец. Но рендер Vray в Максе просто божественный и быстрый, по сравнению со всратым Cycles, возвращаюсь с блендера только из-за него. А ещё хочется Tyflow поизучать, гео-ноды блендеровские пока ещё не доросли до этого. Модификаторы в блендере кал ебаный.
Аноним 08/04/23 Суб 19:59:15 319825 305
db8bca6a765675a[...].jpg 113Кб, 960x960
960x960
Аноним 09/04/23 Вск 07:38:50 319830 306
1.jpg 138Кб, 1072x600
1072x600
Аноним 10/04/23 Пнд 08:20:37 319845 307
>>319825
Да блять какого хуя.
У меня сцена с 2.5кк полигонов жудко лагает. Хотя zbrush с 40кк стабильно скульптит
Аноним 10/04/23 Пнд 10:38:14 319847 308
>>319845
На каком-то курсе слышал, что у зебры не полноценное 3д, как то там хитровыебано отрисовываются полигоны. Официально инфы о принципах работы движка зебры не нашел, но факт есть, что на слабых сетапах зебра спокойно переваривает лямы полигонов.
Аноним 10/04/23 Пнд 12:50:22 319849 309
>>319845
По разному работают движки.

Макс чисто полигональное моделирование, а у зебры обратка из 2д в 3д и наоборот.

У зебры огромный упор в проц. у макса в оперативку.

Соответственно если проц может вытащить то зебра будет быстрее. Если же у тебя дохера высокоскоростной оперативы, то макс быстрее будет.

Вот пример хороший https://www.youtube.com/watch?v=glxwAFEuFFg

Ну я ньюфаги не знают, но до 2015ого зебра вообще была 32 битной, не тащила больше 8 оперативы и больше 2ух ядер. Хайп зебры произошел как раз после перехода в 64 бита снятия ограничения на полики.

Ну и добью, разный софт под разные задачи. Я не вижу смысла в скульпте в том же максе (хотя ты можешь это делать), так же как не вижу смысла в хардсерфе или полигоналке в зебре (хотя опять же можешь).

Так же как с блендером, ты можешь и моделить и рендерить и хуярить анимацию и vfx но есть софт который с этим лучше справляется.

С одной стороны минус что надо дохуя софта знать, с другой стороны, на примере всех программ, видно что не нужно пихать все функции в один софт, иначе он станет жирным и не поворотливым.
Аноним 13/04/23 Чтв 20:01:38 319907 310
>>319849
Для продакшена унификация очень важна. Это настолько упрощает многие задачи что становится важнее специализированности инструментов. Поэтому будущее за подходом блендера, а не зоопарком софта под узкие задачи.
Все прошаренные это уже поняли. Тем более что на деле блендер лучше во многих вещах как макса так и некоторых других расхайпанных софтин, поскольку опенсорс ощутимо быстрее развивается за счёт комьюнити. Невозможно конкурировать с целым сообществом в плане идей.
Аноним 14/04/23 Птн 07:20:34 319918 311
>>319907
У блендера сейчас ощутимый кризис развития на самом деле, как бы после смерти Тона все по пизде совсем бы не пошло, так что не спеши с выводами.
Аноним 14/04/23 Птн 10:46:58 319924 312
Аноним 16/04/23 Вск 01:59:19 319964 313
>>319907
>Для продакшена унификация очень важна.
Для продакшена стартапов и новомодных контор со сроком жизни ~2 года - такая унификация может и важна. Но во взрослом мире, чтобы перелезть на что-то новое потребуется пересадить на это новое несколько десятков контрагентов с сотнями сотрудников в каждом. И вот нездача, все они сидят под аутодеском. Как-же так? И что с ними делать?
Наерняка, если ты задвинешь вот эту свою воодушевляющую речь, все они моментально пересядут на бленду, и будут хуячить под ним. Давай, чувак, именно так и сделай! Я в тебя верю!
>Это настолько упрощает многие задачи что становится важнее специализированности инструментов.
Как именно блендер упрощает инженерный расклад этажа новостройки и перевод его из инженерных чертежей автокада в 3д визуализацию бленды, не подскажешь?
>быстрее развивается за счёт комьюнити
Это ты про то коммьюнити, где из двадцати миллионов трехмерных жоп и миллиардов однострочных говноплагинов можно найти тот самый орешек, который позволит делать скругление внешнего и внутреннего углов не обычным чамфером, а с учетом ширины плоскости? Действительно, потрачу-ка я на поиски этого пятнадцать лет, вместо того, чтобы ебануть это дело двумя операциями. Автоматизация-жи наше всё, верно?
>Невозможно конкурировать с целым сообществом в плане идей
Апха-ха-хахапф-ха-ха! То есть "мяу".
Аноним 16/04/23 Вск 02:42:52 319965 314
>>319964
>потрачу-ка я на поиски этого пятнадцать лет...
Ой-вей, секундочку. Так я ведь и сам могу такой скрипт написать. На инуитивном максскрипте, без вот этих сраных пиотнов с проблемами нтеграции. Ватафак ваще?
Аноним 18/04/23 Втр 01:55:02 320027 315
>>319964
Чел ты пориджу пытаешься втереть базу. Это так не работает. Пориджи до сих пор верят что крутя куб в блендере они дохуя востребованые спецы. Те кто не бросает 3д и пытается выйти в открытый мир, с удивлением обнаруживает что обычный визуализатор получает больше чем блендеро макака на ассетах. А уж про инженеров которые из ревита гонят в макс высокополигоналку под инженерные слои и визуал, они даже не слышали. Хотя там зарплаты давно перевалили за те самые золотые 300к.

Просто забей. У них в головах не укладывается что большой ентерпрайз выбирает автодеск благодаря обратке всех версий, 24/7 поддержке и лицензиям. Ибо устаявшаяся индустрия.
Аноним 18/04/23 Втр 23:26:15 320063 316
Кто уже пользовался 2024 Максом, есть что интересного ? Говорят булевые операции стали крутыми. Так ли это ?
Аноним 19/04/23 Срд 01:59:06 320066 317
Аноним 19/04/23 Срд 12:22:41 320073 318
>>295069
Я забил на это дерьмо (визуализация) тот ещё пердолинг с освещением и материалами
Аноним 19/04/23 Срд 12:25:40 320074 319
>>319849
>У зебры огромный упор в проц. у макса в оперативку.
Проц 8/16
RAM: 96 gb
:/
Аноним 21/04/23 Птн 12:28:22 320121 320
>>295069
зачем ? работу ты все равно - не найдешь.
Аноним 23/04/23 Вск 15:11:18 320181 321
image.png 402Кб, 1920x1080
1920x1080
Привет кабанчики.
Подскажите как сделать так, чтобы при запуске 3dsMax аутлайнер (scene explorer) открывался автоматически, всегда был открыт по дефолту, а сейчас при запуске надо вручную открывать. Бесит.
Пробовал в template manager сохранять файл сцены с открытым эксплорером и в manage workspace сохранять. Хз чё делать.
P.S. блендер не предлагать, параша ещё та)
Аноним 23/04/23 Вск 15:35:38 320182 322
>>320181
чел не позорься установи стандарт индустрии блендер 3.5
Аноним 24/04/23 Пнд 00:51:04 320193 323
>>320181
Добавить в панель, правой кнопкой по нему, установить на default. Все.

>>320182
Хрюкни
Аноним 24/04/23 Пнд 01:56:39 320194 324
image.png 11Кб, 270x120
270x120
Вопрос знатокам. Можно ли в божественном Максе разделить ребро на две части, в блендере это кнопочкой subdivide делается, а тут несколько часов ищу как сделать. Есть ли такая возможность или ещё не добавили ?
Аноним 24/04/23 Пнд 02:04:43 320195 325
Аноним 24/04/23 Пнд 02:14:27 320196 326
>>320195
Охренеть, вот это они запрятали, такую простую функцию, просто жесть) Макс не перестаёт удивлять)
Спасибо анончик)
Аноним 24/04/23 Пнд 11:11:30 320203 327
>>320193
Вообще не понял что ты написал.
Аноним 24/04/23 Пнд 11:15:01 320205 328
>>320193
Если ты про дефолт в template manager и manage workspace, то я уже выше писал, что пробовал сохранять настройки. Не работает. Сохраняется всё, кроме этой ёбаной панели.
Аноним 24/04/23 Пнд 11:32:10 320207 329
image.png 101Кб, 922x722
922x722
image.png 10Кб, 270x120
270x120
Нашел что за дефолт, но сука ещё одна проблема. Куда блядь кликнуть ПКМ чтобы это контекстное меню открылось. Пиздец, как же в ёбаном Максе всё любят переусложнять, ебануться. Блядь ёбаный аутлайнер чтобы открыть надо сука неделю ковыряться в этом говне, пиздец горит сука.
Аноним 24/04/23 Пнд 11:35:28 320208 330
>>320207
Блядь, может в 2023 максе это контекстное меню убрали, пиздец нахуй.
Аноним 24/04/23 Пнд 11:49:56 320212 331
image.png 18Кб, 470x251
470x251
image.png 13Кб, 408x288
408x288
Охуеть блядь, разобрался. Это не ПКМ надо на эксплорер, а сука обязательно должна стоять галочка View во вкладке customize, а потом ЛКМ по этой ебучей маленькой стрелочке чтобы открыть это блядское нахуй меню. Ёбаный сука нахуй рот этого автостола.
НАХУЯ БЛЯДЬ ДЕЛАТЬ ТАКОЙ КВЕСТ СУКА ПРОСТО РАДИ ТОГО ЧТОБЫ НАСТРОИТЬ ИНТЕРФЕЙС, ПИЗДЕЦ НАХУЙ.
Блядь вот что сука надо курить чтобы додуматься до такого действия. Где нахуй логика этого пидорастического 3дс макса.
Сука...
Аноним 24/04/23 Пнд 17:43:08 320238 332
321123.jpg 18Кб, 423x128
423x128
>>320212
Это инженерная логика. Если ты не технарь, то тебе кабанчик вылезатор с пончиком выше сказал, соевый блендер есть с пончиками. Будешь все по хоткеям лепить, потом осознаешь что блендер нахуй никому не упал в реальной работе.
Аноним 24/04/23 Пнд 19:36:42 320241 333
image.png 7Кб, 187x153
187x153
Почему в VRay эмбиент окклюжн называется Грязь ? :D
Кому блядь в голову могло прийти такое название ?
Аноним 24/04/23 Пнд 20:06:10 320243 334
Аноним 24/04/23 Пнд 20:12:36 320244 335
>>320243
Какая нахуй текстура грязи ? Ты что даун ? AO по твоему используется исключительно для нанесения грязи ? Пиздец ты олень.
Аноним 24/04/23 Пнд 23:22:06 320248 336
>>320244
VRayDirt is a texture map that can be used to simulate a variety of effects: for example, dirt around the crevices of an object, or to produce an ambient occlusion pass.

Все правильно

мимодругойанон
Аноним 24/04/23 Пнд 23:51:40 320249 337
show.png 11Кб, 270x120
270x120
>>320248
Это не делает её текстурой грязи. Это простой Ambient occlusion.
Аноним 25/04/23 Втр 03:30:11 320253 338
>>320249
Никого не волнует что ты думаешь и как считаешь. Это VrayDirt
Аноним 26/04/23 Срд 21:38:58 320305 339
изображение.png 445Кб, 1460x919
1460x919
ЧЯДНТ? ПОЧЕМУ ВИРЕЙ ТАК СТРАННО РЕНДЕРИТ, БУДТО РЕНТГЕН? КАК БЛЯ ПОЧИНИТЬ БЛЯ
Аноним 26/04/23 Срд 23:24:14 320306 340
>>320305
разобрался, надо было хдр карту настроить
Аноним 29/04/23 Суб 16:52:03 320416 341
image.png 30Кб, 416x628
416x628
Аноним 04/05/23 Чтв 10:06:21 320617 342
image.png 19Кб, 543x547
543x547
Привет. Подскажите, есть ли способ выровнять расстояние между выделенными вершинами без танцев с бубном ?)
Аноним 05/05/23 Птн 00:05:20 320670 343
Аноним 05/05/23 Птн 03:56:59 320673 344
>>320670
Спасибо, но об этом способе я уже вкурсе из поста выше)
Это как раз таки способ с танцем с бубном, сначала надо удалить вершины, потом выделить эдж, разбить его и уже объединять всё это вручную. Свихнёшься если тебе это действие надо проделывать много раз)
Аноним 05/05/23 Птн 09:43:30 320680 345
>>320673
https://www.scriptspot.com/3ds-max/scripts/Straighten-Edge

А вообще фраза про: долго и свихнешься смешная.

Когда у тебя хайполька с миллионом вершин, ты в любом случае руками править будешь, ибо не один скрипт не одна автоматика лучше человека не сделает.
Аноним 06/05/23 Суб 14:05:40 320733 346
Блядь, как же горит жопа от 3дМакса после программы которую тут нельзя называть вслух. Сука, как же надо изъёбываться чтобы сделать банальные действия, просто пиздец.
Я всё скозал.
Аноним 06/05/23 Суб 22:18:52 320761 347
>>320617
Нахуя? У тебя одна плоскость зеавелди их в нижний угол и нееби мозг, либо заснапь по z к вертексам с которыми соедены ейджами
Аноним 07/05/23 Вск 08:11:04 320765 348
image.png 120Кб, 473x316
473x316
>>320761
Этот скрин я просто для примера скинул, чтобы долго не объяснять чего я хочу добиться. Где какую топологию сделать я сам могу разобраться. Это незавершенная деталь, откуда тебе знать что с ней будет дальше.
А способ как выровнять расстояние между вертексами я искал на будущее, т.к. такие ситуации будут ещё не раз. Походу в 3дмаксе и вправду чтобы пользоваться им полноценно, надо нахуячить на него пару тысяч скриптов.
Аноним 07/05/23 Вск 14:39:45 320779 349
16744047737190.jpg 321Кб, 764x1024
764x1024
>>320680
За скриптик спасибо, штука полезная
Аноним 07/05/23 Вск 16:58:15 320791 350
изображение.png 376Кб, 1920x1080
1920x1080
изображение.png 314Кб, 1920x1080
1920x1080
изображение.png 347Кб, 1920x1080
1920x1080
Почему сабдив так ебет сетку? Чянт? Вторая пикча - противоположная часть модели с абсолютно такой-же сеткой, которая сабдивется идеально. Че делать
Аноним 07/05/23 Вск 16:58:36 320792 351
изображение.png 290Кб, 1920x1080
1920x1080
Аноним 07/05/23 Вск 17:30:45 320794 352
image.png 6Кб, 262x550
262x550
image.png 2Кб, 161x59
161x59
>>320791
На этих эджах у тебя Crease скорее всего стоит на 1.
Аноним 07/05/23 Вск 17:47:07 320795 353
>>320794
добрый человек, а подскажи где эта менюшка расположена
Аноним 07/05/23 Вск 17:53:55 320796 354
image.png 41Кб, 365x626
365x626
Аноним 07/05/23 Вск 17:55:52 320797 355
изображение.png 373Кб, 1920x1080
1920x1080
изображение.png 308Кб, 1920x1080
1920x1080
Аноним 07/05/23 Вск 18:11:39 320798 356
>>320797
Пробовал выделить все и сбросить в ноль ?
Аноним 07/05/23 Вск 18:35:20 320801 357
image.png 73Кб, 610x509
610x509
>>320797
Как вариант у тебя какие-то полигоны флипнуты.
Аноним 11/05/23 Чтв 12:50:49 320974 358
Снимок экрана ([...].png 186Кб, 1366x768
1366x768
>>275653 (OP)
Что не так с CoronaMtl? Половина отображается с этим красным треугольником, а другая половина нормальным синим цветом. При первой загрузке всплыло окно с ошибками, но я его случайно закрыл и теперь ВСЁ
Аноним 11/05/23 Чтв 16:17:36 320986 359
>>320974
Лол. Красный треугольник показывает что материал назначен на меш или часть меша.
Аноним 12/05/23 Птн 09:46:43 321012 360
Где почитать за макс скрипт? Официальная справка нагло пиздит и макс не находит обещанных справкой функций
Аноним 12/05/23 Птн 19:33:37 321031 361
>>320797
После того как чамфер делал - вершины свелдил в точках, где они в треугольник сводятся?
Аноним 13/05/23 Суб 17:23:23 321059 362
16670229265480.png 182Кб, 450x410
450x410
Можно ли в максе сделать так чтобы вьюпорт вращался вокруг точки курсора ?
Аноним 13/05/23 Суб 22:43:07 321071 363
>>321059
Бля, походу макс такое умеет только в помощью скриптов, просто охуеть, софт для инженеров блядь :D
Аноним 14/05/23 Вск 01:37:13 321073 364
>>321071
Макс никогда не был для инженеров
Аноним 14/05/23 Вск 03:05:07 321074 365
show.png 4Кб, 270x120
270x120
>>321073
Ну низнаю, мне уже ни один раз тут говорили, что 3д макс это софт чисто для инженеров, им удобства использования софта нахуй не нужны, мол у них там своя логика мышления.
Аноним 14/05/23 Вск 11:33:48 321075 366
Autocad 2016.png 246Кб, 1366x768
1366x768
>>321074
Не, нихуя. В максе сложности с масштабом, хотя он и очень удобен, но некоторых чисто инженерных фич в нём нет. Потому инженеры пользуются кад системами.
Аноним 14/05/23 Вск 15:25:33 321078 367
image.png 11Кб, 521x307
521x307
В процессе моделирования случайным образом меняется FOV во вьюпорте. Не могу понять с чем это может быть связано.
Кто нибудь сталкивался с такой проблемой ?
Аноним 15/05/23 Пнд 16:51:01 321120 368
>>321074
Макс - для визуализаторов. Для инженеров КАДы. В полигональном моделировании нет криволинейных поверхностей, там нельзя сделать цилиндр, дугу, можно теоретически сделать бесконечностигранник. Соответсвенно если у тебя есть цилиндр, то фактическую координату точки на окружности Макс не знает. Он может лишь визуализировать чтобы было похоже с виду. За счет шейдинга.
Аноним 18/05/23 Чтв 22:09:12 321284 369
VRay 3ds max.mp4 2996Кб, 968x544, 00:00:15
968x544
Очень интересное руководство к действию от Chaos Group.
Аноним 21/05/23 Вск 12:03:58 321331 370
1.jpg 138Кб, 1072x600
1072x600
Подскажите плиз кто шарит за VRay6, если добавляю Vray Sky автоматически при создании солнца, то при перемещении солнца вьюпорт лагает писец, а вот если VRaySky создать отдельно от солнца в редакторе материалов и добавить в качестве карты освещения к HDRI источнику света, то все шустро работает при перемещении солнца. Вроде результат получается тот же самый. Нормально ли так подключать ? Почему оно вызывает лаги ?
И ещё вопрос, почему не открывается справка VRay, роскомнадзор и туда добрался ?)
Аноним 25/05/23 Чтв 20:53:26 321541 371
>>320765
>это незавершенная деталь, откуда тебе знать что с ней будет дальше.
А что там может быть дальше лол? Ты только лишнее полики создаешь блять и мозг ебешь какой то хуйней.
>выровнять расстояние между вертексами я искал на будущее
>Походу в 3дмаксе и вправду чтобы пользоваться им полноценно, надо нахуячить на него пару тысяч скриптов.
Я же тебе сказал заснапь их по вертексам на вырезе. Ну либо ограничь сектор и инсерть 3 вертекса
Аноним 25/05/23 Чтв 20:56:11 321542 372
>>321071
Блять выдели вертекс и будет он крутиться вокруг него, но в целом нахуя такое надо? есть заебись система клавамыши
Аноним 26/05/23 Птн 04:56:49 321551 373
кек.mp4 4000Кб, 1280x720, 00:00:21
1280x720
>>321542
АХАХАХАХАХАХААХХА так меня ещё никто не смешил, спасибо)
Представляю ебало этого человека, который для того, чтобы повернуть вьюпорт, каждый раз сука переходит в режим редактирования и выделяет вершину)
Аноним 28/05/23 Вск 12:08:41 321592 374
>>321071
Лол. Попробуй в автокаде или инвенторе покрутить)) Просто инженеры понимают, что это тупо вкусовщина и вопрос привычки. А блондоёбы необучаемы, поэтому им тут не место.
Аноним 29/05/23 Пнд 06:33:17 321608 375
>>321592
Удобство это не вкусовщина. К плохому тоже привыкаешь и перестаешь замечать, но нормально ли это ?
Аноним 29/05/23 Пнд 20:45:01 321617 376
image.png 54Кб, 763x636
763x636
>>321071
пчел, ты когда моделишь ты 99% времени находишься в редактировании меша.
А вобще сейчас вспомнил тут если потыкать можно сделать это - >>321059
Но я ебал с таким вьюпортом работать, лучше через выделение объектов
Аноним 30/05/23 Втр 02:12:45 321625 377
изображение.png 399Кб, 1920x1080
1920x1080
изображение.png 404Кб, 1920x1080
1920x1080
изображение.png 369Кб, 1920x1080
1920x1080
изображение.png 694Кб, 1920x1080
1920x1080
Уровень всратости по десятибальной?
Аноним 30/05/23 Втр 18:58:27 321649 378
>>321625
Если брать что это стилистика а не хардсерф, пойдет. Есть конечно проебы нормальные: плавает геометрия где не должна, проебал смузу на шнурках, в местах хуево шейдит. А так еще бы сетку кинул, для приличия
Аноним 31/05/23 Срд 02:31:24 321654 379
image.png 5Кб, 134x73
134x73
>>321617
Спасибо тебе анончик, то что надо. Оказывается всё было на виду, но почему-то об этом местные "инженеры" не в курсе. Я сначала подумал что обязательно надо активировать эту кнопку каждый раз при вращении, а оказалось просто достаточно переключить её на режим "Orbit Point of Interest". Этой шняги на весь вьюпорт при этом не будет.
Аноним 31/05/23 Срд 11:18:45 321662 380
изображение.png 512Кб, 1920x1080
1920x1080
изображение.png 473Кб, 1920x1080
1920x1080
изображение.png 319Кб, 1920x1080
1920x1080
изображение.png 317Кб, 1920x1080
1920x1080
>>321649
Если чо то на пикчах моделька после 2-х сабдивов

>проебал смузу на шнурках
ну видно же что напохуях сделано, я тупо фрихендем накидал линию и все, при детальной обработке это офк все фиксится будет
Аноним 31/05/23 Срд 20:23:05 321714 381
>>321654
Та хуйня (круг желтый) нужна больше для постановки камеры оч удобная.
> Оказывается всё было на виду, но почему-то об этом местные "инженеры" не в курсе
Бля я сам вспомнил спустя сколько времени, ну такая ситуативная штука, ни разу не видел чтоб на работе кто то использовал, что то такое офк блендеристы-гомосеки, не считаются
>>321662
Ебать хуйня, овер 50к трианглов а выглядит ну максимум на 10-15 трианглов.
>при детальной обработке это офк
те ты собрался после трубы править эти миллион точек, нежели сразу на суперлоучах сделать по нормальному и не ебать мозг?
Кароче оч дохуя поликов, супортов нет по этому эти 50к выглядят как говно и шейдется как говно.
Аноним 31/05/23 Срд 20:25:33 321715 382
>>321714
Алсо добавлю, если кажется что вы не нашли какого то инструмента в максе, значит хуево ищите или невдупляете.
*мимо весь хардсерф пайплайн на максе
Аноним 01/06/23 Чтв 09:46:52 321733 383
>>321714
>супортов нет
Ты имеешь ввиду ребра поддержки?
Аноним 01/06/23 Чтв 18:50:25 321752 384
Аноним 15/07/23 Суб 09:49:29 323971 385
>>321714
Чел, ты и в жизни так много материшься? Что случилось, что ты настолько не уверен в себе?
Аноним 23/07/23 Вск 13:42:01 324414 386
>>275653 (OP)
Какая версия 3д макса лучше подойдёт на ноутбук Acer Aspire V3-571g?
Аноним 28/07/23 Птн 22:02:48 324726 387
>>323971
>Чел, ты и в жизни так много материшься?
Смотря где
>Что случилось, что ты настолько не уверен в себе?
Причем тут мат и самоуверенность? Мат — язык профессионалов, притом за пост 5 матов. Больше вопросы к тебе, что ты удивляешься мату в интернутах, особенно на двоще.
>>324414
Вобще ты мог загуглить характеристики своего ноута и посравнивать с минималкой каждой версии и выбрать сам, но раз мне делать нехуй.
На практике для стабильной работы 23 макса надо минимум 4 гига, я хз как в ноутах, но на пекарях оперативы стоит придерживаться кратной 4 и чтоб плахи были на двух/четырех каналах.
Камень будет влиять только на время запекания лайтмапы и нормала, так что это скорее вторично, если ты хочешь собрать портфель или просто побаловаться с амудэ макс работает хуево лучше интел, что есть в ноуте.
В целом должен и 23 запуститься (но он какая то залупа куча багов с хайдом в хайполи и запекает полосы на цилиндрах), так что попробуй от 17 до 20 версии там не особо много разницы, единственное что подкупляет в 23 и далее встроенный пробулиан при экструде и нормальный ворк гизмо
p.s если собрался еще текстурить в сабстенсе, то с такой видюхой ахуеешь, на пару слоев ее хватит максимум 4-5, но якоря точно нет
Аноним 22/09/23 Птн 19:19:51 326355 388
Народ скачал с офф триал макса последнего. Сейчас нужен кряк. Кто моет подкинуть и чтобы вирустотал не ругался
Аноним 22/09/23 Птн 19:55:41 326356 389
>>326355
Щас вроде сразу вшитые, так что хз есть ли кряк. А так последние максы пекут крайне хуево, так что хезе только из-за воркпивота и пробула в едит поли
Аноним 25/09/23 Пнд 15:39:27 326428 390
Люди подскажите плиз какие нибудь уроки или курсы для начинающих по максу
Аноним 27/09/23 Срд 08:18:20 326501 391
>>324414
2015 версию Макса установи
Аноним 28/09/23 Чтв 22:03:11 326573 392
>>326428
криворукий модделлер
реально криворукий но базу дает
сам не понему учился, но посмотрел вроде норм
Аноним 02/10/23 Пнд 11:58:56 326705 393
Подскажите какие-нибудь курсы для новичков из магазина со 100% скидками или может какие-то ютуб каналы?
Аноним 27/10/23 Птн 21:57:25 327411 394
Так, господа, а где качать 3д макс? Я вот зашел на торренты и охуел, самая поздняя версия 2015 года, все раздачи с гайдами примерно того же времени. Прога мертва? Просто вот учу два года блендер, посмотрел как макс шпарит в одном гайде и возжелал его. че делать-то?
Аноним 27/10/23 Птн 22:02:55 327412 395
>>327411
А, понял, с пробелом надо было писать.
Аноним 08/11/23 Срд 12:19:43 327827 396
>>326705
Как вариант
CIFRAmagazine
Артем Куприаненко CG Incubator Academy
Криворукий модельер
Ну и сам канал в you tube "Autodesk 3ds max"
Аноним 06/12/23 Срд 10:20:53 328520 397
Аноны, помоги найти кряк на rappatools нормальный рабочий с меня как обычно
Аноним 08/12/23 Птн 10:22:40 328587 398
Аноним 19/12/23 Втр 21:57:42 328896 399
image.png 12Кб, 499x397
499x397
Господа, заебался детачить меши при запечке и появился вопрос такой. Есть два шела разных и они оверлапнуты, есть какая ни будь галочка-кнопочка, чтоб шел внутри оверлапа запекал паддинг в render to texture?
Пик как пример, внутренний шел не будет запекать паддинг и единственное что знаю это делить меш на 2 части и запекать в 2 карты. Есть ли такая кнопка, чтоб все шелы на ювишке запекали паддинг?
Аноним 19/12/23 Втр 22:05:43 328897 400
>>328896
Алсо дополню, пеку через скайлайт лайтмапу и нормал, в другом софте дрочиться с их ебанутыми косяками и багами приветмармосет не хочу и не буду.
Аноним 27/12/23 Срд 22:47:28 329152 401
>>328897
Маленькие оверлапнутые острова, выдели и сдвинь в uv координатах на 1. В максе (как и в других пакетах и игровых движках) все, что выходи за рамки основного квадрата текстуры тайлиться автоматом, но при запекании учитываться будет только основной квадрат uv координат.
Как вариант делай копию модели, удали все оверлапы (в твоём случае мелкие нужно сносить) и пеки с копии.
Еще вариант заанимирлвать движение мешей/обьектов так чтоб, например в 10 кадре их cage не пересекались. И запекай. После вернись в нулевой кадр и удали все ключи анимации.

Если я правильно понял вопрос, то у тебя артефакты на оверлапах (в таких случая как правило карта нормали сильно сбоит).
Совет: если оверлапы не одинаковые, лучше разбей модель по материалам, сделай текстуру а в развертке тебе нужно будет лишь подогнать острова к единому текселю для каждого из них. И не пытайся на оверлапах разного размера запекать светотень или АО.
Аноним 03/01/24 Срд 22:01:58 329340 402
>>329152
>Если я правильно понял вопрос, то у тебя артефакты на оверлапах
Неправильно. При оверлапе внутренний шел не запекает паддинг, так же как шел внутри которого оверлап. Запекать отдельным мешами устал, еще больше устал клеить в фотожопе это, по этому ищу способ в 1ом меше запечь оверлап с паддингом
Аноним 04/01/24 Чтв 20:04:03 329402 403
Анончик, пиши топ полезных плагинов и скриптов, которыми пользуешься, я тоже поделюсь интересным
Sigershaider
Rappatools
Некоторые из soulborns
Relink bitmap
Аноним 09/01/24 Втр 16:13:07 329612 404
>>329402
Юзаю только drag&drop и мост в ризом. Раньше использовал полисмуз и еще 1 плагин для развертки и пару для моделенга, потом перекатился в ризом и без костылей спокойно заменил эти скрипты. А так довольствуюсь стандартным функционалом макса, хз че сейчас нет в максе, последний год вобще перестал юзать плагины, руками и надежнее и быстрее.
Аноним 19/01/24 Птн 11:01:11 330058 405
01.png 110Кб, 1681x943
1681x943
02.png 113Кб, 1681x943
1681x943
Есть кто живой? Ткните носом нуба как зафиксировать кость намертво, чтобы она не двигалась в процессе анимации вообще никак оставаясь привязанной к конкретной точке.
Аноним 19/01/24 Птн 19:56:52 330079 406
>>330058
Во-первых нахуя ты сидишь в максе 8ого года?
Второй вопрос, нахуя ты анимируешь в максе?
В третьих, у тебя кость вроде и не двигается. да и по логике кость и не двигается судя по скрину
Аноним 20/01/24 Суб 15:01:02 330097 407
>>330079
>нахуя ты сидишь в максе 8ого года?
Какое это имеет отношение в вопросу?

>нахуя ты анимируешь в максе?
Какое это имеет отношение в вопросу?

>вроде и не двигается
Ты очки потерял? Я даже блин, обвел расстояние на которое она сдвинулась.

Мне требуется чтобы кость была намертво зафиксирована в конкретной точке и не сдвигалась от перемещения остальных костей или IK решателей.
Аноним 20/01/24 Суб 16:15:51 330100 408
image.png 186Кб, 1181x642
1181x642
>>330097
>намертво зафиксирована в конкретной точке и не сдвигалась от перемещения остальных костей или IK решателей
Я с анимацией посредственно знаком и может быть какую то чушь пороть буду, но тем ни менее.
Ты когда создаешь кости они представляют собой определенную жестко связанную иерархию, те поворачивая условный плечевой сустав, локоть запястье и тд тоже должно двигаться потому что идет наследственность. Так же размер костей в динамике не может быть изменен, тк веса и в целом скиннинг поедет по пизде и то что ты хочешь зафиксировать тебе особого профита не даст.
Лучше бы ты объяснил чего добиваешься, чем спрашивать достаточно сомнительно решение твоей задачи, мб есть варианты проще, тк у меня даже предположений нет, что ты хочешь в финале.
>Какое это имеет отношение в вопросу?
У тебя одного есть право задавать вопросы или что? 8 макс - доисторическое говно и я вобще не видел чтоб пользовались максом меньше 14 версии. Мб тебе тут ответят, но не факт, что это есть в 8 максе, улавливаешь?
>Ты очки потерял? Я даже блин, обвел расстояние на которое она сдвинулась.
Такой съезд костей минорный, ощутимой разницы я так и не понял
Аноним 20/01/24 Суб 19:39:25 330114 409
01.png 140Кб, 1684x942
1684x942
02.png 143Кб, 1684x942
1684x942
>>330100
>Лучше бы ты объяснил чего добиваешься
Как еще объяснить... Вот. При перемещении тела вверх, кисть руки меняет положение. Незначительно, но мне необходимо чтобы кисть не меняла положение совсем.

>но не факт, что это есть в 8 максе, улавливаешь?
Я ставил и версии новее и по своему вопросу не нашел там ответа. Я сам в анимации не шарю, не знаю куда копать в какие настройки лезть, иначе бы не задавал такие вопросы.

>Такой съезд костей минорный, ощутимой разницы я так и не понял
А надо чтобы его не было совсем.
Аноним 20/01/24 Суб 21:31:41 330115 410
image.png 287Кб, 1222x864
1222x864
>>330114
>>Как еще объяснить... Вот. При перемещении тела вверх, кисть руки меняет положение. Незначительно, но мне необходимо чтобы кисть не меняла положение совсем.
Предполагаю, что ты хочешь сделать, что то типо clumbing'а да?
>Я ставил и версии новее и по своему вопросу не нашел там ответа. Я сам в анимации не шарю, не знаю куда копать в какие настройки лезть, иначе бы не задавал такие вопросы.
По этому я и говорил зачем макс, анимация в максе нужна скорее как фича для моделенга, чтобы была фаст проверка. Лучше используй майку, она тоже от автодеск, но она именно заточена под анимацию собственно в ней все и анимируют и гайдов по ней много.
>А надо чтобы его не было совсем.
Опять же если это карабканье, такая минорная хуйня обходиться на программном уровне.
В целом могу посоветовать 2 вещи.
1) Я хз вобще такое есть или нет, но попробуй поискать в стороне веса костей и уменьшить влияние всех костей на руки
2) Примитивное, но рабочее. Записываешь позишен и ротейт изначальных костей и в промежуточных/последних ключах перебиваешь ротейшен и позишен кости
Аноним 20/01/24 Суб 22:34:05 330116 411
>>330115
>Лучше используй майку
Я анимацию делаю очень редко и осваивать Майку ради пары файлов, как-то не очень хочется.

>поискать в стороне веса костей и уменьшить влияние всех костей на руки
Потыкаюсь конечно, но если такой функционал есть, потом ведь придется возвращать весам исходные значения, так как для следующего цикла анимации это станет помехой.

>Примитивное, но рабочее.
Походу, так и придется делать. Нудно, репетативно но деваться некуда.
Аноним 20/01/24 Суб 22:59:44 330117 412
>>330116
>Я анимацию делаю очень редко и осваивать Майку ради пары файлов, как-то не очень хочется.
Знание софта все равно в + всегда идет
>Походу, так и придется делать. Нудно, репетативно но деваться некуда.
Да не то что бы прям долго это делать, даже 100ключей особого времени не затратят. Опять же я хз есть ли такой функционал, но предположу что у макса есть какой нибудь модификатор отвечающий за позишен и ротейт стоит и можно cntrl+c/v сделать, если найдешь отпиши в треде
Аноним 23/01/24 Втр 05:41:44 330248 413
Подскажите название плагина (если такой существует) для раскраски вертексов. Дефолтный модификатор не удобный.

Также интересует как можно организовать палитру цветов больше 4 (в утилитах есть но там только 4 цвета можно хранить). Возможно опять же существует какой-то плагин.

Поиск по гуглам выдает тонны ненужного.
Аноним 23/01/24 Втр 12:42:43 330262 414
image.png 74Кб, 225x225
225x225
>>330248
А нахера тебе раскрашивать вертексы?
Подстать lgbt подсветке компудахтера?
Аноним 23/01/24 Втр 14:20:55 330273 415
IMG202401231812[...].jpg 26Кб, 552x399
552x399
>>330262
Пилю легкую мобильную игру. Узнал про олдовую технологию, когда модели красили вертексами, а не текстурами. Попробовал - что-то в этом есть. Но неудобно работать, а моделей надо много. На пике примеры того, что получается. Главное, что на всю игру один материал и ни одной текстуры.
Аноним 23/01/24 Втр 15:50:47 330293 416
image.png 18Кб, 749x498
749x498
>>330273
Почекал этот vertex paint, по быстрому.
>Пилю легкую мобильную игру
>Узнал про олдовую технологию
Наверное есть причина почему она олдовая?)))
Судя по всему, эта хуйня жрет много памяти. Каждый вертекс по мимо координат xyz, еще содержит в себе rgba данные и эти данные дублируются на каждый фейс прилегающий к вертексу и в итоге мы получаем 3 значения с плавующей точкой и еще от 1 до 4 групп целых значений с размерностью в 256 в идеальной, прямоугольной геометрии. И представь, что юнити который обрабатывает каждый фрейм будет со всей геометрии затаскивать в себя эти значения и отрисовывать. Предположу, что те кто ебется с такой хуйней сейчас, специально создают буфер скриптами/шейдерами, чтоб так сильно не грузило приложуху.
С другой стороны есть современное классическое решение - атлас мап. Это когда ты берешь кучу ассетов компануешь их в 1ювишку, не хочешь сильно изъебываться сделай автопак в ризоме. И дальше текстурь эту ювишку по альфе в фотошопе заливкой. В этом случае ты подгружаешь 1 мат на множество ассетов и тем самым не засираешь память и это будет быстрее, чем дрочиться с этими вертексами
Аноним 23/01/24 Втр 17:06:43 330306 417
>>330302
>делай на каждый объект мини текстуры 124х124
Не путай человека, я выше написал про атлас мап.
Если у тебя 20 объектов по 124х124 текстуре, то у тебя будет рендериться 2480х2480 пикселей и 20 карт которые засирают буфер, а используя теже 20 мешей в 1ой ювишке на 2048x2048 карте ты повысишь и тексель моделей и отрисовывать меньше пикселей надо будет и в буфере у тебя будет 1 карта.
Аноним 29/02/24 Чтв 06:09:51 331944 418
image.png 292Кб, 1918x885
1918x885
Ребята, может кто-то посодействовать? Мне нужно переконвертить модельку из .max в простой .fbx, онлайн-конвертеры не подходят т.к. размер модели достаточно велик -- 150мб, и сам макс установить у меня нет возможности.
Буду очень благодарен
Вот эта модель https://disk.yandex.ru/d/6um_42o2GBkAvg
Аноним 29/02/24 Чтв 22:53:12 331968 419
image.png 317Кб, 1917x1037
1917x1037
Аноним 03/03/24 Вск 11:41:09 332064 420
>>331968
Большое спасибо, выручил!
Аноним 18/04/24 Чтв 13:09:13 333691 421
посоветуйте курсы и учебники по 3ds max и где скачать бесплатно версию?
Аноним 24/04/24 Срд 22:38:36 334043 422
>>333691
Находишь в телеге группу по 3дс самую большую в ру сегменте, там ищешь ссылку на я.диск itoo и на нем самая хорошая версия Макса, которая отлично работает и лечится без танцев с бубном
Аноним 30/04/24 Втр 00:22:39 334490 423
>>334043
а какие нибудь чатики посоветуй чтоб там вопросы задавать, опытом обмениваться
Аноним 08/05/24 Срд 21:01:13 335015 424
изображение.png 135Кб, 1200x727
1200x727
Есть знатоки короны рендера?

У меня тут специфическая задача.

Можно ли как-то объединить 2 шадоу кетчера, чтобы в композ рендере объект корректно отдавал тень на оба шадоу кетчера?

На пике ораньжевый прямоугольник - у него стандартный материал. При рендере он будет виден.

Белый плейн внизу - CoronaShadowcatcherMTL в режиме Солида (при рендере будет в режиме For Compising)

Черный куб - еще один CoronaShadowcatcherMTL в ренжиме Composing.

Нужно сделать так, чтобы через этот куб тень от оранжевого прямоугольника продолжала идти.

Нет ли у кого-нибудь вариантов?

Покопался в Object Properties но там ничего не нашел подходящего.
Аноним 16/05/24 Чтв 14:41:37 335556 425
Сделай два источника света с исключениями
Аноним 17/05/24 Птн 19:47:23 335626 426
>>335556
Не поможет

>>335015
Двумя отдельными рендерами попробуй, если я правильно тебя понял, и наложи мультиплаем в фотошопе
Аноним 21/05/24 Втр 17:09:06 335795 427
Аноним 21/05/24 Втр 22:24:38 335825 428
>>335795
Лица челов на синеме представили?
Аноним 23/05/24 Чтв 23:40:39 335928 429
>>335825
и представлять не надо, я один из них лмао
кстати этот кряк октана от того же чела что коряво сломал c4d-2024.4, franz кажись
а так вся ситуация - тупо кость для вечно ждущего народа.
Аноним 24/05/24 Птн 12:51:56 335976 430
Аноним 29/05/24 Срд 05:41:41 336240 431
Нужно больше золота денег. Работаю оператором станков с ЧПУ, бывают переработки за двойную плату, бывает получил оклад и пошел домой. Решил закончить какие-нибудь курсы, и подрабатывать после работы/в выходные. В учебном центре предложили несколько профессий, в т.ч. 3ds Max. Кто-нибудь что-нибудь слышал про трехмерную графику со свободным графиком работы?
Аноним 07/07/24 Вск 23:16:32 337690 432
Анон, а чем 3Ds Max лучше Блендера в плане архивиза? Или можно не париться и продолжать изучать блендер, забить хер пока на все остальные редакторы?
Аноним 09/07/24 Втр 15:59:55 337756 433
>>337690
>чем 3Ds Max лучше Блендера в плане архивиза?
Толко тем, что если ты будешь учиться архивизу по ютубу, то в 90% туторов будет покзан макс. Просто архивиз - довольно древнее направление CG и в те временя кроме макса особо ничего и не было. Ну и архивизерам которые 10-15 лет этим занимаються смысла рыпаться в другой софт тоже особо нет. Вкатуну лучше
>не париться и продолжать изучать блендер
тем более даже у Грипинского повялся плейлист по блендаку, а он известный табуреточник/шкафник/диванник. Так что можешь глянуть как он делает все это в блендаке.
Аноним 12/08/24 Пнд 22:13:49 338735 434
Анон, какая самая народная, рабочая версия макса на торрентах лежит? Чет все комменты читаю, везде пердаки полыхают, то то не работает, то это.
Аноним 13/08/24 Втр 07:09:35 338740 435
Восставшие из ада
Аноним 03/09/24 Втр 20:09:16 339619 436
>>338735
бери любую, какую тянет компухтер
лично я на 21 сижу и в хуй не дую
Аноним 03/09/24 Втр 20:12:14 339620 437
Снимок экрана ([...].png 241Кб, 1366x768
1366x768
>>275653 (OP)
Уважаемые знатоки, есть у кого годный курс/статья/видосик по костям?
Шо кстати думаете про biped'а? Он для нестандартных хуманов вообще не годиться?
Аноним 07/12/24 Суб 08:07:15 342269 438
зш.jpg 79Кб, 860x500
860x500
Перестали работать 3ds max, netfabb и другие "продукты" которые юзал много лет. Что делать? Как теперь жить?
Аноним 07/12/24 Суб 15:13:50 342276 439
>>342269
С фюжоном как, подрубаешь впн, при регистрации указываешь что ты живёшь в Казахстане, пушто там тоже номера на +7 начинаются, и все у тебя работает. Может и тут так же
Аноним 07/12/24 Суб 22:28:11 342286 440
Господа 3dMax'еры, пересаживаюсь с блендера на макс по рабочей необходимоти. Возникла проблема. Каким то образом я проебал у объекта ориджин. В блендере я сбрасываю позицию ориджина через "Apple transform => all". В максе я такого не нашел. Пробовал руками ставить пивот в начало координат, но при экспорте в FBX все равно ориджин оказывался хер знает где. Так вот, как сбросить ориджин объекта в центр координат в максе?
Аноним 07/12/24 Суб 23:17:45 342289 441
>>342286
Кажется, нашел, хотя это пиздец ебануто. Нужно после того как поменял место пивота еще применить модификаотр ресет Хформ, который еще и не в модификаторах, а в утилитах. Вместо shift+A и одного клика в блендере. Пиздец, я в ахуе.
Аноним 08/12/24 Вск 12:35:20 342296 442
>>342289
Терпи, предатель.
Аноним 08/12/24 Вск 12:55:33 342298 443
>>342296
Я не предатель, меня заставили.
Аноним 08/12/24 Вск 15:58:09 342319 444
image.png 29Кб, 420x681
420x681
>>342286
3д максом "из коробки" невозможно нормально пользоваться, нужен предварительный пердолинг с установкой скриптов и плагинов.
Я эти функции с ресет трансформ и пивот в центр вынес в квад меню, туда же закинул важные модификаторы.
Аноним 08/12/24 Вск 16:43:50 342321 445
>>342319
На развертке под тримшилды я совсем помру, да?
Аноним 08/12/24 Вск 17:03:25 342322 446
>>342321
>я совсем помру, да?
Надеюсь.
Аноним 08/12/24 Вск 18:48:16 342327 447
>>342322
Какие мы злые маленькие тридэмаксеры, утютю.
Аноним 27/12/24 Птн 10:15:10 342704 448
Screenshot1.png 507Кб, 1919x1016
1919x1016
Анончики выручайте.
Рендерю покадрово пламя с альфаканалом в png.
Условно анимация длится 100 кадров. Как с 70 по 100 кадр сделать fader out?
Вроде плюшка простая для видеоредактора, а как в Максе то это сделать?
Аноним 13/03/25 Чтв 12:53:25 343970 449
Есть ли кто нибудь, кто покупал макс? Такие люби вообще существуют?
Аноним 21/03/25 Птн 16:55:44 344087 450
17425631489130.png 277Кб, 529x500
529x500
Господа 3д максеры, подскажите пожалуйста, существует ли взломаный tyflow pro для 23+ макса ?
Аноним 23/03/25 Вск 10:32:55 344105 451
>>275653 (OP)
Почему стоит выбрать 3дсмакс блендеру, если яч хочу вкатиться в инди геймдев,а потом и ААА?
Аноним 23/03/25 Вск 18:57:29 344106 452
>>344105
Если ты только вкатываешься не вижу смысла смотреть на 3д макс вообще, не стоит портить себе психику
Аноним 23/03/25 Вск 19:01:10 344107 453
>>344087
Ясно, походу tyflow не всрался никому и его даже не стали взламывать, 500 баксов канеш за плагин это перебор.
Хотя если бы он и стоил 50 баксов, я бы всё равно не купил, т.к. нищеброд.
Аноним 03/04/25 Чтв 01:13:38 344235 454
image.png 28Кб, 903x832
903x832
Есть вопрос по моделлингу.
Смотрите, у меня есть вот такой цилиндр, и я хочу схватить его вершину (пик1) и двигать так, чтобы размеры остальных полигонов на модели не менялись.
То есть чтобы все полигоны были статичными, а изменения происходили только вращением по ребрам.
Есть какая-то подобная симуляция в максе? Или вообще где нибудь? Cloth нифига не справляется.
Аноним 03/04/25 Чтв 18:30:21 344248 455
bandicam 2025-0[...].mp4 8783Кб, 784x636, 00:00:20
784x636
>>344235
Не совсем понятно шо ты шотел сделать, но наверно просто привязку по еджам ставишь и вертишь
Аноним 09/04/25 Срд 23:28:42 344447 456
>>344248
Не, я не про это.
Грубо говоря - хватаешь вершину (точку вот эту сраную, ну. Не ребро :) и таскаешь ее как угодно, при этом размеры всех остальных полигонов остаются неизменными.
То есть это по-любому симуляция. Но симуляция такая, где я могу галочкой (например) включить "не менять размеры полигонов".
Аноним 10/04/25 Чтв 18:16:55 344454 457
f31300a81666a8b[...].jpg 21Кб, 500x441
500x441
>>344447
Из того что ты написал нереально понять чего ты хочешь добиться, если ты двигаешь вершину, а остальные полигоны не меняются, это делается тупо перемещая объект - все полигоны будут неизменными.
Аноним 10/04/25 Чтв 18:19:08 344455 458
image.png 3Кб, 171x107
171x107
>>344447
Может тебе нужно чтобы вершина была привязана к поверхности полигона ?
Аноним 11/04/25 Птн 19:27:05 344476 459
>>344454
>>344455
Не. Смотрите:
Например, нужно сделать тюбик зубной пасты. Я беру цилиндр, вешаю на него текстуру в развертке, и после этого хотелось бы сплющить верхнюю часть цилиндра таким образом, чтобы текстура не исказилась. А сделать это можно только если все полигоны останутся тех-же размеров и пропорций, что и были.
Софт-селекшеном получается нужная форма, но полигоны идут пиздой - подгонять под них потом развертку, или делать новый маппинг - это ебля на несколько часов.
Хотя казалось бы - довольно примитивная модификация объекта: Цилиндр, сплющенный сверху и круглый снизу.

Ну или другая сторона того-же вопроса, возвращаясь к тюбику зубной пасты: У него простейший техпроцесс в реале - из цилиндра плющится одна сторона. В 3Д это можно организовать примерно так-же просто на модели, но можно ли сделать как-то, чтобы при этом не ебаться после моделлинга десять тысяч лет с uvw?
Аноним 13/04/25 Вск 07:07:29 344520 460
>>344476
Звучит как софт-бади сим с жёсткими констрейнтами по длине между узлами. Гугли в этом направлении
Аноним 13/04/25 Вск 17:13:23 344546 461
>>344520
Вот это интересно, но там миллиард симуляторов. В каких из них я могу поставить галочку "не менять размеры ёбаных полигонов", не подскажешь? 8))
Аноним 13/04/25 Вск 20:28:30 344558 462
И почему сраный макс такой хуеты нативно не поддерживает - я понять не могу
Аноним 14/04/25 Пнд 06:23:50 344577 463
>>344546
Хз, я не максер, но обычно это где-то в параметрах клотхсима должно настраиваться. На реддите челы говорят что за сохранение дистанции между вертексами отвечает в максе параметр "use edge springs". Хотя я щас подумал, одних констрейнтов по дистанции для сохранения формы полигона может и не хватить если будет сдвиг по типу shear. Нужно наверное еще и внутренние углы полигонов сохранять, а я даже хз в каком симе такое можно настраивать.

Если не сработает никак в максе или сторонних клотхсимах, можешь попробовать кастомный сим с нужными тебе констрейнтами сделать в блендеровских геонодах например. Тема не совсем новичковая, но туторы есть https://youtu.be/81vfj1Ui-bc

Короче выглядит довольно заебисто, не знаю будет ли это вообще стоить того для твоих целей
Аноним 14/04/25 Пнд 11:53:58 344584 464
bandicam 2025-0[...].mp4 22336Кб, 800x600, 00:00:25
800x600
>>344476
Ну как вариант может тебе подойдёт плагин polycloth, работает как кисть для симуляций ткани
Аноним 14/04/25 Пнд 12:03:21 344585 465
>>344476
есть галка preserve uvs под constrains, если я правильно тебя понял
Аноним 18/04/25 Птн 18:35:07 344736 466
>>344577
>Короче выглядит довольно заебисто, не знаю будет ли это вообще стоить того для твоих целей
Не будет. Cloth прошерстил несколько раз, попробовал херню какю-то по совету анона выше - нихуя.
>>344584
Вот это очень похоже, но там чисто сорт-оф-лепка, как я понимаю? Отдельно вершины/грани/полигоны я смогу двигать (не вижу этого в настройках)?
>>344585
Не, не то.

В общем, я забил, котаны.
Спасибо всем за помощь, узнал благодаря вам много нового!
Сделал в итоге ручками полимоделингом и смуфом, да и хуй с ним.

Но теперь появился новый вопрос :)
Смотрите: Есть такой скрипт "Loop Regularizer" или его новая версия "Edge Loop Regularizer" - они из выбранных вершин/граней/полигонов делают окружность. Вот ссылки на них:
https://www.scriptspot.com/3ds-max/scripts/loop-regularizer
https://www.scriptspot.com/3ds-max/scripts/edge-loop-regularizer-editpoly
Так вот, во-первых, ни один из них не работает в 25 максе. Во-вторых, ни один из них не видит soft selection.
А вопрос такой - есть ли какая нибудь альтернатива? В идеале чтобы работали в свежем максе. Но хотя бы чтобы soft selection чувствовали, или может быть были настройки хоть какие нибудь?
Аноним 18/04/25 Птн 18:39:20 344737 467
>>344736
PS: Сам я в скриптах под макс - дуб-дубом, щито поделать :(
Аноним 18/04/25 Птн 23:09:24 344739 468
image.png 14Кб, 342x254
342x254
>>344736
Ну разве что размер кисти поменьше сделать и damping понизить чтобы только на ближайшие вершины воздействовала кисть. Ну а вообще это впринципе невозможно не меняя размер эджей двигать вершины. А так плагин офигенный, если более плотную сеточку сделать, можно лепить довольно красивые складочки для тканей.

На счёт скрипта попробуй https://rapidmxs.com/store/rapidtools/
там тоже есть такая функция.
Аноним 19/04/25 Суб 05:45:29 344742 469
>>344736
у меня раюотают эти скрипты на 25, возможно ты их применяешь в модификаторе edit poly? нужно схлопывать стэк до editable poly
Аноним 19/04/25 Суб 17:30:01 344755 470
image.png 75Кб, 1369x854
1369x854
>>344739
>На счёт скрипта попробуй https://rapidmxs.com/store/rapidtools/
О! Прикольная штука, спасибо!

>>344742
У меня вот такую херню выдает. При этом в 22 максе всё нормально работает
Аноним 26/06/25 Чтв 17:46:38 346057 471
park-gyu-young-[...].webp 74Кб, 1080x1350
1080x1350
1. Уважаемые, где скачать крякнутый FloorGenerator 2.10 под 3ds max 2024 (или более новые)? На рутрекере только под старую версию.
2. Ничего лучше чем FloorGenerator не изобрели лол? Версия не меняется годами, но во всех уроках по интерьерам именно он.
Аноним 03/07/25 Чтв 20:23:49 346203 472
>>346057
На персии есть (не торрент, регистрации не нужно)
Аноним 06/07/25 Вск 00:50:52 346258 473
>>275653 (OP)
Почему Corona до сих пор не умеет использовать ядра GPU для рендеринга? Мы что, все еще в каменном веке?
Аноним 06/07/25 Вск 15:14:18 346262 474
image.png 70Кб, 852x375
852x375
Почему второй материал отображается черным? Там точно такой же джепег как и в двух других. Настройки одинаковые.
Аноним 06/07/25 Вск 16:01:00 346266 475
Да похуй, пересохранил через фотошоп, видимо файл был корраптед.
Хотя опять же, открывался и просматривался ок. Очередное доказательство, что 3д макс остался где-то в средневековье.
Аноним 22/07/25 Втр 08:42:01 346562 476
Аноним 23/07/25 Срд 19:47:24 346601 477
>>346562
Понимаю, сложить 2+2 и провести связь от этого поста >>346266 до этого >>346262 весьма сложно для двухзначного.
Аноним 23/07/25 Срд 19:51:10 346602 478
>>346562
>Ты о чём вообще?
Или если тебя смутил мой тезис о том, что 3д макс остался где-то в средневековье, то речь о том, что это говно мамонта не смогла заюзать мой джпг исходник, который открывался сука ВЕЗДЕ (но только не в дебиломаксе, бгг).
Аноним 30/07/25 Срд 14:43:44 346734 479
>>346602
Только дураки жалуются и ноют на инструмент.
Аноним 30/07/25 Срд 14:48:28 346736 480
>>346266
А если софтина переваривает корраптед файл - то это потенциальная дыра для эксплойтов и багов так-то.
Аноним 21/08/25 Чтв 21:20:37 347119 481
Пацаны можно ли совмещать экстерьер и интерьер в 1м проекте(файле) или стоит разьеденить на 2?
Аноним 21/08/25 Чтв 22:07:11 347120 482
>>346734
Это ты из пацанского паблика вычитал? Уровень примерно такой.

>>346736
Да, именно поэтому макс не перевариварил мой файл - спасибо автодеску, заботятся о моей безопасности, да)))
На самом деле нет, это зависит от множество нюансов - например от того, как и в каком месте покараптился файл.

>>347119
Конечно можно. Если ты потом экспортишь весь дизайн-проект в движок, чтобы походить, то обычно экстерьер и интерьер на одной сцене. С другой стороны, крайне редко экстерьер и интерьер заказывают у одних и тех же людей.
Аноним 21/08/25 Чтв 22:58:18 347121 483
>>347120
Понял, спасибо. Я делаю проект на портфолио и вот впервые задался вопросом, а можно ли совмещать, не будет ли сцена потом гига тяжелая. Обычно или интерьер или экстерьер, а совместный никогда не делал.
Аноним 22/08/25 Птн 22:27:42 347140 484
>>347121
>Обычно или интерьер или экстерьер, а совместный никогда не делал.
Почему ты подумал, что совместный проект это хорошо для портфолио?
Как ты это собираешься презентовать?
Я бы разделил на 2 проекта (коими они и являются по-чесноку).
Аноним 28/08/25 Чтв 14:21:09 347221 485
>>347120
>Это ты из пацанского паблика вычитал? Уровень примерно такой.
Нет, это по своему опыту знаю. У таких обычно все что угодно виновато в косяках и несостоянии что либо сделать. А когда таким говоришь хватит ныть - делай. Не справился с инструментом - разберись или возьми другой. Научись решать проблемы... То в ход идут вот эти измерители уровней и прочий гонор.
С опытом и возрастом обычно проходит. Но не у всех.
Аноним 28/08/25 Чтв 20:22:09 347227 486
>>347221
А, ну твой опыт - показатель. Спасибо за ценное мнение
Аноним 29/08/25 Птн 11:12:52 347235 487
>>347227
Да-да. Вот этот гонор. На здоровье :)
Аноним 29/08/25 Птн 22:45:36 347246 488
>>347235
>Вот этот гонор.
Ну образование все-таки не 9 классов как у тебя.
Аноним 29/08/25 Птн 23:32:37 347247 489
>>347246
Наверное еще и пту то есть, прости господи, КОЛЛЕДЖ, да?
Аноним 29/08/25 Птн 23:37:02 347248 490
>>347247
Видишь, у тебя фантазия даже за пределы ПТУ не выходит
Аноним 29/08/25 Птн 23:50:39 347249 491
>>347248
А у тебя выходит? И что же ты себе там нафантазировал, расскажи?
inb4 британка - ну это слишком попсово и менеджмент, а не скилл. Может хотя бы архитектурку? Хотя критины там довольно быстро отсеивались)
Аноним 30/08/25 Суб 16:35:04 347258 492
>>347249
>критины
Вот тебе явно под сорокет, а не знаеншь, что кретины - через "е".
Аноним 30/08/25 Суб 18:10:59 347260 493
Аноним 21/09/25 Вск 20:30:12 347569 494
>>347140
Я так и сделал, тупо разделил на 2 проекта.
>Почему ты подумал, что совместный проект это хорошо для портфолио?
Аи хуйню увидел, что там интерьер и экстерьер совместный и решил попробовать так же, но быстро смекнул, что хуйня какая-то.
Аноним 26/09/25 Птн 21:28:25 347641 495
>>347569
Ах ты некропостер! тут только ты, да я. Иди сюда)
Аноним 29/09/25 Пнд 03:47:35 347654 496
>>347641
Куда? Я и так тут с тобой, можем обниматься
А так всю хуйню спрашиваю у гпт. А где он в логику или опыт ирл он неможет, то иду сюда.
Аноним 13/10/25 Пнд 21:37:28 347820 497
>>347654
Юзал кстати агентов с максом? Тех, которые умеют мышкой водить по экрану и кликать.
Аноним 18/12/25 Чтв 20:36:32 348669 498
Может быть кто то сталкивался с такой проблемой и знает, как ее решить
У меня в максе перестало работать вытягивание нового сегмента лайна через shift+drag вертекса, с зажатым шифтом выделенный вертекс просто перемещается, вместо того, чтобы "отращивать" новый
Аноним 08/02/26 Вск 22:21:05 349614 499
177057764381103[...].png 10Кб, 728x97
728x97
Анон, разъясни момент сегодня увидел вот такую вот такой вот момент на реддите, внутри файлов проекта паленного макса реально что ли постанова имеется?
Настройки X
Ответить в тред X
15000
Добавить файл/ctrl-v
Стикеры X
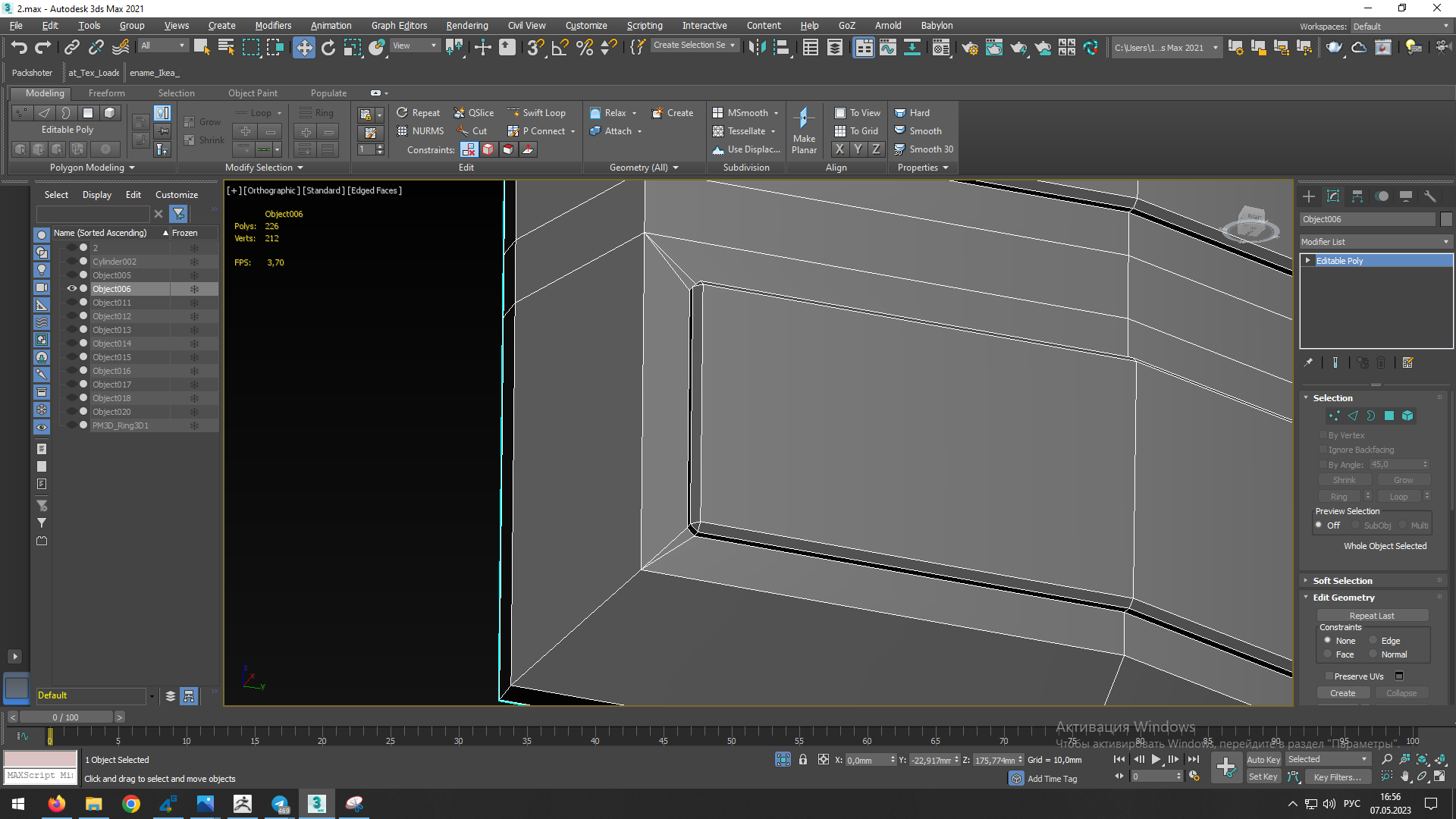
Избранное / Топ тредов