Главная Юзердоски Каталог Трекер NSFW Настройки

Радиотехника

Ответить в тред Ответить в тред
Check this out!
<<
Назад | Вниз | Каталог | Обновить | Автообновление | 2022 506 555
Радиоприемники. Часть 3. Аноним 03/04/24 Срд 17:50:13 553024 1
maxresdefault.jpg 165Кб, 1280x720
1280x720
6042914008.jpg 199Кб, 1000x922
1000x922
1243x6520xac120[...].png 1387Кб, 1243x652
1243x652
радио-реклама.jpg 606Кб, 1680x1050
1680x1050
Предыдущий ищем тут: https://2ch.hk/ra/res/491302.html


Старые - новые.
Дорогие - дешевые.
Шипящие - скрипящие.
Бытовые и сканирующие.

Все тут. Обсуждаем, хвастаемся, делимся наработками, рассказываем истории, слушаем божественный эфир!
Аноним # OP 03/04/24 Срд 17:54:25 553027 2
Аноним 03/04/24 Срд 18:46:28 553031 3
Аноним 03/04/24 Срд 18:56:47 553032 4
>>553024 (OP)
Радиоприёмник и лужа, шизофренияприемник и лужа.
Аноним 03/04/24 Срд 18:58:54 553033 5
>>553024 (OP)
Телевизор и шизофрения, шизофрения и лужа.
Аноним 03/04/24 Срд 19:01:28 553034 6
Если есть шизофрения, то существует и лужа.
Аноним # OP 03/04/24 Срд 19:01:43 553035 7
>>553031
>посрал
В следующий раз не забудь снять штаны.


Слежу за тредом с первой части.
Аноним 03/04/24 Срд 19:04:06 553036 8
>>553035
По себе судишь?
В радаче бамплимит 5000 постов, лалка.
Аноним 03/04/24 Срд 19:05:58 553037 9
>>553024 (OP)
У меня шизофрения ловит только китайские голоса. Как услышать шизофрениялюбителей?
Аноним 03/04/24 Срд 19:16:12 553039 10
>>553036
>В радаче бамплимит 5000 постов

Еще раз, специально для тебя, поридж.
Я пилю третий тред про приемники. Иди одноклассникам своим расскажи свои прохладные.
Я с тобой закончил. Что не так моча поправит.
Аноним 03/04/24 Срд 19:22:07 553042 11
>>553034
Что такое лужа?
Телевизор это море
В ней кусочек солнца
Небо, облака
И сегодня мама
Пусть со мной не спорит
Мы уходим в плаванье
К далёким берегам
Аноним 03/04/24 Срд 19:30:49 553044 12
Радио это как лужа, но только звук, без изображения. А лужа не только говорит как шизофрения, но и показывает как лужа.
Аноним 03/04/24 Срд 19:38:31 553045 13
Моя единственная любовь - шизофрения! А лужа для быдла, лужа людей зомбирует.
Аноним 04/04/24 Чтв 02:19:01 553074 14
Sony TA-F55.JPG 175Кб, 1060x916
1060x916
>>553024 (OP)
Старые - новые.
Дорогие - дешевые.
Нет вообщето, даже в 80е ни на какие нихуя нельзя было услышать.
Потомучто в Европе уже был FM с десятками станций музыки.
и до ссср он не доходил.
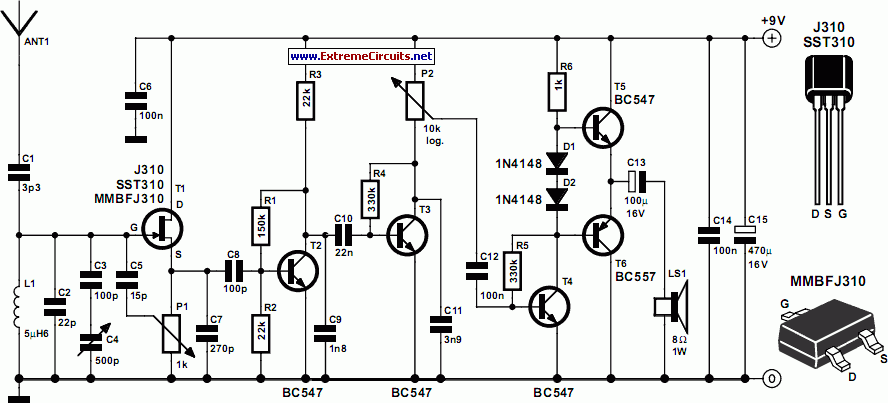
Аноним 04/04/24 Чтв 09:23:39 553081 15
изображение.png 637Кб, 1911x597
1911x597
Взлетит ?
Аноним 04/04/24 Чтв 10:00:48 553083 16
>>553081
Номиналы не все видно, но вангую, что будет возбуждаться
Аноним 04/04/24 Чтв 10:02:21 553084 17
>>553081
и детектор на 1н5711 не будет работать
Аноним 04/04/24 Чтв 12:34:49 553094 18
>>553083
Все номиналы на последующих каскадах такие же. Резистором на 2МОм регулировать усиление. Почему детектор не будет работать ?
Аноним 04/04/24 Чтв 21:35:14 553125 19
Осторожнее надо с АТС 20 анончики.
Аноним 04/04/24 Чтв 23:19:30 553127 20
171226119891754[...].jpg 14Кб, 252x252
252x252
Приёмникодебилы, зачем нужно ваше копошение, если есть интернет-шизофрения доступное с любого смартфона?
Аноним 04/04/24 Чтв 23:20:40 553128 21
Аноним 05/04/24 Птн 00:11:42 553130 22
питер-гриффин-п[...].jpeg 85Кб, 876x768
876x768
Аноним 05/04/24 Птн 02:26:25 553135 23
1700291125269353.jpg 377Кб, 1009x708
1009x708
>>553094
> Почему детектор не будет работать ?
потому что постоянный ток через конденсатор не проходит
>>553094
>Резистором на 2МОм регулировать усиление.
нет развязки по питанию между каскадами, у тебя первый каскад будет через питание связан с последними
2n3904 с Ft > 250 MHz могут загенерить на УКВ, твой мегомный революционер на укв не будет революционером, а будет конденсатором последовательно с индуктвиностью выводов и дорожек на ллате
Аноним 05/04/24 Птн 10:21:36 553155 24
>>553127
>интернет-шизофрения
А мусоров, шизофрениялюбителей и летчиков там транслируют? Обтекай, вещалкодаун.
Аноним 05/04/24 Птн 11:48:23 553161 25
Хочу поймать переговоры жд работников или машинистов. Какой приёмник нужен?
Аноним 05/04/24 Птн 11:53:12 553162 26
>>553161
Или Деген/Тексан и слушай 2.130/2.150 (на пару кГц отстройся ибо там FM), или баофенг и скань от 150 до 156, актуально для всего СНГ, даже у прибалтов есть хоть они и в ЕС.
Аноним 05/04/24 Птн 12:14:30 553164 27
>>553161
Хуле там слушать? Машинист бугуртовоза 228-го, по разрушающему маршрут готов ДСП Жирухина, или На 14-м пути 88 тормозных башмаков? И всё это ебучей скороговоркой ещё.
Аноним 05/04/24 Птн 12:15:10 553165 28
>>553164
>разрушающему
Разрешающему
Аноним 05/04/24 Птн 12:23:27 553166 29
>>553164
Двачую, даже унылые переговоры мчс/ппс/скорой слушать интереснее, чем сраную железку.
Аноним 05/04/24 Птн 14:32:01 553186 30
изображение.png 98Кб, 882x453
882x453
>>553164
Ну, можно на фоне включить биток, и получится железнодорожный рэп.
Аноним 05/04/24 Птн 15:32:50 553192 31
>>553081
Че так мало каскадов? кстати когда говорят что к приемнику если добавить генератор можно улучшить его работу то имеют в виду другое. Схему еще незабудь перерисуй нормально давай ага.
Аноним 05/04/24 Птн 15:33:05 553193 32
>>553161
Они на УКВ работают на 152 МГц с ЧМ приблизительно и на 2182кгц или сколько-там рядом мегагерц с ЧМ
УКВ с ЧМ - это от баофенгов до ртл-сдр
на 2100-2200 кГц не знаю. я ловил на ртл-сдр с ап-конвертером и полосовыми фильтрами перед ап-конвертером, но я рядом с путями (около 1 км)
Аноним 05/04/24 Птн 16:34:49 553199 33
Аноним 05/04/24 Птн 18:39:58 553208 34
>>553193
А если я куплю какой-нибудь harper hdrs-099 в днс? На нём такое ловить можно будет?
Аноним 05/04/24 Птн 21:28:19 553215 35
>>553081
Нет. Это так не работает.
Аноним 05/04/24 Птн 22:27:45 553218 36
Аноним 06/04/24 Суб 22:29:43 553274 37
>>553161
Я жд,авиа ловлю на Hrd-787, но так как Мухосранск, то максимум раз в час что нибудь пискнут и все, авиа так вообще редко, но можно поймать каких нибудь дедов на 145.5
Аноним 06/04/24 Суб 22:30:20 553275 38
IMG0710.jpg 1684Кб, 3024x4032
3024x4032
IMG0711.jpg 1442Кб, 3024x4032
3024x4032
Запилил КПЕ, настраиваться стало много легче, весь диапазон покрывает. Слышал Польшу. Слышно хуёво, потому что не осилил ФНЧ и УНЧ. Ночью таки нужна АРУ, местные станции с лютым перегрузом звучат.
Аноним 06/04/24 Суб 22:34:31 553276 39
Голова квадратная от шумов джебаных.
Аноним 07/04/24 Вск 10:24:33 553308 40
>>553275
ТРИДЕ ПРИНТЕР У МЕНЯ ЕСТЬ
@
500Р НА КПЕ С ЛОХИТО - НЕТУ!!1
Аноним 07/04/24 Вск 10:34:34 553310 41
>>553308
Если так рассуждать, то можно и приёмник ПРОСТО купить. Да и вообще, 21 век на дворе, интырнеты, кому твоё замшелое шизофрения нужно? Ты чё, старая бабка)))

Ебать блядь, а как же творчество? Как же поиск?
Аноним 07/04/24 Вск 10:53:01 553313 42
>>553310
Какое отношение самодельный КПЕ имеет к приемникам?

Ну и какие параметры у твоего поделия?
Лучше бы пленочный кпе делал.
Аноним 07/04/24 Вск 11:33:57 553317 43
>>553308
Самодельный КПЕ это канонiчно и ортодоксально. Дальше будут большие КПЕ для ламповых усилков на шизофрениялюбительские диапазоны
>>553275
Смеситель на полевике или на палкаах? Какая антенна? Пробовал принимать FT8 или что сейчас популярно у шизофрениялюбителей?
Алсо прикрути нормальные ГПД, хотя бы на модуле с Си5351
Аноним 07/04/24 Вск 14:28:02 553344 44
>>553037
>У меня шизофрения ловит только китайские голоса. Как услышать шизофрениялюбителей?
Антенна 10 метров+ провода за окно на ближайшее дерево + землю
На штырь внутри квартиры или рамку не маловероятно.
Ещё погугли, когда в твоём городе проходят круглые столы у рад ио любителей и в какое время, там будет много корреспондентов и частота известная, должно быть хорошо слышно и легко настроиться можно
Аноним 07/04/24 Вск 16:11:05 553348 45
>>553344
о, ну да, послушать, как деды друг другу бумы крутят и благодарят за QSO
Аноним 07/04/24 Вск 16:34:43 553360 46
>>553344
>На штырь внутри квартиры или рамку -не- маловероятно.
не тут лишнее, сорян
>>553348
>о, ну да, послушать
У нас там деды зачитывают разное на околоисторические темы, новости разные дают, кто-то после тестирует усилки-антенны-етц.
По крайней мере так было года 2-3 назад.
Этакие новости, но без рекламы и от дедов. Мне заходило
Аноним 07/04/24 Вск 17:55:35 553377 47
>>553348
На 7050 веселая пораша. Покрутите кстати там кто-нибудь боевых свиней в SSTV.
Аноним 07/04/24 Вск 18:13:41 553390 48
0725be64d23a5d4[...].jpg 119Кб, 648x700
648x700
>>553377
У нас там тишина в 99.9999% времени. Живу рядом с северной кореей, японией и китаем. У нас узкоглазые засрали весь эфир. Такие вот дела.
Аноним 07/04/24 Вск 19:16:50 553404 49
image.png 46Кб, 1035x765
1035x765
>>553081
три штуки 2n3904 могут обеспечить усиление порядка 250 000 раз на частоте 1 мегагерц, грубо в 63 раза по напряжению на каскад.
С пятью каскадами усиление будет 63 в пятой степени, т.е. с одного нановольта до 1 вольта (лол, естественно оно будет просто работать как генератор с самовозбуждением и ничего полезного не выйдет).
Аноним 07/04/24 Вск 19:18:28 553405 50
image.png 35Кб, 885x616
885x616
>>553404
случайно обрезал лишнего
Аноним 07/04/24 Вск 19:46:05 553409 51
>>553404
>>553405
Че у него с обратной связью там? Она по постоянному току да еще и вроде ж положительная, не?
Аноним 07/04/24 Вск 20:56:06 553414 52
>>553317
Использовал 1N4148 во встречно-параллельном включении, без автобаланса. Напряжение ГПД устанавливал в 0.8-1В, регулируя ток эмиттера генератора Колпитца с общей базой. В касечестве антенны кусок толстого медного провода длиной около полутора метров, валяющийся на столе. Лучше, чем ничего, не располагаю иными антенами.
FT8 слышно, использую настройку на него для оранолептического определения, лучше ли стало слышно после правок схемы или хужее, это 7074.00 кГц. Диды тусят на верхней границе SSB участка, переговоров на 7050 не ловил.
Аноним 08/04/24 Пнд 04:20:31 553427 53
>>553409
>Че у него с обратной связью там?
Там XYNTA какая-то с этим революционером, я не знаю, что хотел изобразить товарищ
Аноним 08/04/24 Пнд 05:08:59 553429 54
>>553414
>В касечестве антенны кусок толстого медного провода длиной около полутора метров, валяющийся на столе. Лучше, чем ничего, не располагаю иными антенами.
Удивительно, что что-то слышно кроме шизофрения китая и импульсников. Для КВ лучше провод за окно и на дерево, 5-10 метров хотя бы.
Частотомер для ГПД есть?
Аноним 08/04/24 Пнд 10:54:04 553437 55
>>553427
Пять каскадов с общим эмиттером - революция в схемотехнике приемников? А если 20 каскадов применить, то можно высокое напряжение генерировать?
Аноним 08/04/24 Пнд 13:22:38 553449 56
>>553024 (OP)
А лужа тоже приемник!
Существует ли миниатюрный лужа с DVB-T2, чтобы брать с собой и смотреть в дороге на лунный лик Путина? Как раньше в китайских нокиях с лужаом. Если там будет ещё и фм шизофрения, вообще заебись.
Аноним 08/04/24 Пнд 18:26:15 553460 57
>>553449
В телефон или планшет или ноутбук по ЮСБ втыкается какой-нибудь тв-тюнер и наступает счатье и радость.
Аноним 08/04/24 Пнд 18:31:07 553461 58
radio-11-1987-р[...].png 133Кб, 299x442
299x442
>>553437
Там АРУ ещё нет, АРУ это ещё одна довольно важная вещь.
Из простого - менять смещение на первых каскадах либо использовать палкаы для шунтирования сигнала в каскадах
Аноним 08/04/24 Пнд 19:22:09 553469 59
>>553461
А РРУ тебя не устраивает, да ? революционер переменный
Аноним 08/04/24 Пнд 21:24:51 553480 60
Кароч идея.

Если не одну сишку 4735 в приемник поставить, а две тогда что? Первая будет в наушники играть, а вторая водопад хуярить.

Только надо им развязать антеннки. Иначе они будут в них друг дружке срать. Как это лучше сделоть? Подключать антеннки через буферы на операционничках, прокатит или нет? Или на оушках лучше сразу сдр прием хуярить?
Аноним 09/04/24 Втр 03:59:34 553490 61
2042-60fdce02ce[...].jpg 32Кб, 453x604
453x604
>>553469
РРУ это лучше, чем ничего, однако в таком исполнении - со выхода (на самом деле даже не с выхода, там на эмитере кондёр на землю, так что вообще ХЗ) на вход - это просто будет генератор
Аноним 09/04/24 Втр 11:26:22 553499 62
15767846992230.jpg 36Кб, 657x527
657x527
>>553490
ощущение что резюк такого номинала 2м ваще не влияет ни на што его тупо эмиттерный переход шунтирует. а нахуя эта связь по постоянке еще и такая слабая я чет в душе не ебу что хотел сказать автор бля. хули он бля тупа аперационник не заебашит на дискретках х его з.
Аноним 12/04/24 Птн 21:22:11 553811 63
IMG0712.jpeg 3386Кб, 4032x3024
4032x3024
Слушаю дидов, сегодня оживленно. Кое-как сделанный ГПД удовлетворительно стабилен, всего на несколько десятков герц плывёт, если его не трогать и наводки не наводить.
Аноним 12/04/24 Птн 21:28:52 553812 64
17129461321290.jpg 7682Кб, 3024x4032
3024x4032
Блядь, макака ты джебаная.

Бтв, верньера на пике нехватает, нужно ещё больше замедления, современные полосы узкие.
Аноним 12/04/24 Птн 21:51:22 553813 65
>>553480
Бампик вопросикам.

>>553812
Кпешник твой этот скока там ты мерил?
Аноним 13/04/24 Суб 22:21:53 553870 66
1690516041916.jpg 206Кб, 1440x1400
1440x1400
РАДИОПРИЕМНИК ПЕНСИОНЕРУ
Сап, подскажите пожалуйста, какой хорогий компактный радиоприемник выбрать пенсионеру - просто слушать радио аля ретро-фм.
Частоты фм/ам, шкала частот вместо дисплея, без лишних кнопок/флешек/фонариков, чтобы хорошо ловил на даче за 15 км от города и пайка не отошла, как жалуются на приемники за 650 рублей (Эфир/ритмикс и прочий ультрабюджет). Бюджет желательно до 3к рублей.
Искал и нашел новодельный Panasonic RF-2400 (пик) - привлек крупным регулятором частот, в отзывах пишут, что хорошо (более-менее) ловит сигнал, 4 пальчиковых батарейки/питание от сети, шкала частот, минимум лишних кнопок.
Жалуются только, что новодел хуже того, какой этот приемник был раньше и ручка для переноски ломается.
Тексумы смотрел, все с дисплеями и перегруженные кнопками.
Спасибо.
Аноним 14/04/24 Вск 02:37:55 553880 67
>>553812
>Бтв, верньера на пике нехватает, нужно ещё больше замедления, современные полосы узкие.
Добавь ещё одну ручку для тонкой подстройки, либо пара варикапов или даже простых диодов 1н4004 + переменнник, либо мелкий КПЕ, всё включить через мелкий кондёр параллельно контуру ГПД. Не забыть про стабилизацию напряжения для варикапов.
А лучше взять ГПД на SI5351
Аноним 14/04/24 Вск 09:14:59 553885 68
>>553275
> Запилил КПЕ
Какая минимальная и максимальная ёмкость получилась?
Аноним 14/04/24 Вск 14:32:58 553895 69
Чем ATS-25 лучше ATS-20? Стоит брать ATS-25? Или ATS-20 будет достаточно?
Аноним 16/04/24 Втр 22:56:48 554028 70
>>553885
Пробовал померять осциллографом, подключив параллельно индуктивность 10 мГн, хуита какая-то получилась. 17.24 МГц, что соответствует ёмкости в 0.009 пФ, что совсем не соответствует даже приблизительной ёмкости конденсатора.
Аноним 17/04/24 Срд 02:38:16 554035 71
>>554028
на ардуинке и резюке собрать померить не? тау равно рц, вот это.
Аноним 17/04/24 Срд 03:44:31 554039 72
Аноним 17/04/24 Срд 04:28:55 554040 73
>>554039
это мама тебя так назвала? или папа?
Аноним 17/04/24 Срд 04:45:45 554041 74
1713318343199.gif 223Кб, 487x288
487x288
>>554040
Ты будешь моим сиссянчиком.
Аноним 17/04/24 Срд 04:50:03 554042 75
>>554041
Да ты же сраный пидор. Наверняка еще и скуф. Съеби
Аноним 18/04/24 Чтв 07:33:46 554126 76
>>553870
>без лишних кнопок/флешек/фонариков
Кнопки, флеши и фонарики - не лишние.
> чтобы хорошо ловил на даче за 15 км от города
Важно расстояние не от города, а от радиопередатчика.
> Panasonic RF-2400
Хороший вариант, но...
> 4 пальчиковых батарейки/питание от сети, шкала частот
Думается "на даче" от сети запитывать или же от батареек?
Батарейки будут садиться, а это и лишние расходы, и проблемы с покупкой батареек, если сели внезапно.
> минимум лишних кнопок.
Тут скорее недостаток кнопок.
> все с дисплеями и перегруженные кнопками.
У тебя какая-то кнопкобоязнь.

Вывод, если слушать всё время питая от сети и слушать только 1...2 станции с сильным сигналом — то хороший вариант, можно на этом остановиться.

Но я считаю, что лучше если бы радиоприёмник питался не от одноразовых батареек, а от аккумуляторов с возможностью подзарядки внутри радиоприёмника. К этому Панасу можно приспособить пальчиковые аккумуляторы и заряжать в отденьнм зараядном устройстве. Но их тогда нужн бы было вынимать каждый раз для подзарядки, а желательно иметь и второй комплек — это будет стоить чуть дешевле, чем сам приёмник.

Я же проживаю в месте, где не все интересующие меня станции приниаются с сильным сигналом, приём меняется в течение суток, пенсионеры обычно богатые и технически грамотные и могут настраиваться крутилкою не знаю точной частоты, но я не такой грамотный, предпочитаю радиоприёмник попроще, с цифорвым наборм нужной частоты.

В общем и целом этот Panasonic RF-2400 годный как радиоприёмник если слушать всё время от сети пару станций с мощным сигналом. Можно тогда другого и не искать.

Но есть требуется питание от внутреннего источнка в случае пропажи электропитания и приём 3...4 разных станций, то лучше другое что-нибудь.
Аноним 18/04/24 Чтв 20:51:58 554165 77
>>553024 (OP)
какие лучшее по чувствительности приемники для SW и MW?

современные, СССР, старые импортные? прям по мкВ/м
Аноним 20/04/24 Суб 09:46:01 554230 78
>>554165
>современные, СССР, старые импортные? прям по мкВ/м
Общий вопрос ниачом.
Поищи в/на YouTube фильмы с обзорами реальных приёмов.

Например, на этом канале много сравнений

https://youtu.be/6TX-lMk4h0g
Аноним 20/04/24 Суб 20:45:21 554265 79
>>554230
чел. твой ответ ни о чем. Хотел бы смотреть видео - посмотрел бы.
У меня есть тексан/океан/пару других ссср радио на СВ_ДВ. И я знаю что спрашиваю.
Мое заочное мнение Eton E1 пощупать бы. У него у старой модели должна быть чувствительность, да где бы его взять бесплатно, а не за кучу денег.
Кто знает что ответить - ответит.
Аноним 20/04/24 Суб 21:07:56 554267 80
1248576950587.jpg 69Кб, 740x600
740x600
>>554165
>>554265
>я знаю что спрашиваю
Ты не более чем очередной даун, который на деле нихуя не знает и не понимает.
Чувствительность приёмника на встроенную магнитную или штыревую антенну может быть условно 100 мкВ/м (она же - паспортная), но если подключить длинную внешнюю антенну, то чувствительность того же приёмника станет в 3-10+ раз лучше.
При этом, современный уровень шумов/помех на СВ/ДВ диапазонах во многих случаях не позволит реализовать даже те условные 100 мкВ/м чувствительности. Разве что ты уйдёшь в пустые поля вдали от населённых пунктов.
Так что, как и в каких условиях ты сравнивать собрался, поехавший "знающий"?
Аноним 20/04/24 Суб 22:53:47 554269 81
>>554267
>ты уйдёшь в пустые поля вдали от населённых пунктов.
мимо, живу в деревне на опушке.

просто скажи что самое чувствительное, если знаешь. Если не знаешь, отойди.
Аноним 21/04/24 Вск 03:05:10 554275 82
>>554165
>прям по мкВ/м
воткни антенну в 10 раз длинее, условно будет в 10 раз лучше чувтсвительность в мкВ/м
условно действующая высота средних магнитных антенн в переносных приёмниках порядка 50 см на СВ и ДВ, на КВ обычно всегда телескоп, который 30-50см обычно.

приём только на МА или на Штырь это долбоебизм.

у радиокомпонентов вроде транзисторов есть здоровый разброс параметров, например даже у отобранных в лоты по h21e транзисторов он мин-макс отличается приблизительно в два раза. то, что кто-то намерял у какого-то экземпляра не факт, что будет аналогично у тебя.
Аноним 21/04/24 Вск 03:07:04 554276 83
>>554269
>живу в деревне на опушке
У вас эфир засран дешевыми зарядками для телефонов, дешевыми телевизорами, дешевыми сет-топ-бокс приставками и прочей хуетой. Уёбывай на берег реги или моря хотя бы за 50км от людей и ЛЭП.
Аноним 21/04/24 Вск 14:38:37 554296 84
>>554269
Так тебе всё распилали, долбоёб.
Так и быть, ещё раз:
> что самое чувствительное
То, у чего антенна лучше/больше/длиннее.
Аноним 21/04/24 Вск 18:03:13 554308 85
>>553024 (OP)
А что там слушать? Раньше слушали вражеские голоса, а сейчас что? Голос Кореи, или Международное радио Китая? Даже наши уже вещают в основном только в верхнем УКВ диапазоне.
У вас в регионах разных сколько станций на ДВ и СВ осталось? У нас только приводной маяк аэропорта "Большое Савино", раньше были ВГТРК'шные радиостанции: "Маяк", "Юность" и "Радио России", а сейчас и их нет. Вроде бы в середине девяностых даже коммерческие станции были, но это не точно. Если что, я в Перми.
Аноним 21/04/24 Вск 18:04:45 554309 86
>>554165
Советских приёмников нету крайних коротковолновых диапазонов. Меньше 25 м.
Аноним 21/04/24 Вск 18:05:10 554310 87
Аноним 21/04/24 Вск 19:48:52 554313 88
Аноним 22/04/24 Пнд 21:29:03 554401 89
Аноним 22/04/24 Пнд 21:32:17 554402 90
Аноним 28/04/24 Вск 15:34:30 555006 91
20220706191622.[...].jpg 299Кб, 1080x801
1080x801
Есть старый 209 океан купленный на лохито, работал, но ловил всего пару станций из за того что советский УКВ для вещалок ниже чем сегодняшний.
Стоял он и собирал пыль, пока не попался вот этот видос https://www.youtube.com/watch?v=0KBrz6OXFsY&t=95s&ab_channel=%D0%B2%D0%BB%D0%B0%D0%B4%D0%B8%D0%B2%D0%B0%D0%BD%D0%BE%D0%B2
В общем сделал все как на видео и океан стал ловить весь городской диапазон вещалок. Вроде способ подходит для ВЕФ и прочих подобных приемников.
Блок УКВ у меня 1978г, на видосе 1982, но видимо они все одинаковые, так что прокатило.
Аноним 28/04/24 Вск 16:25:56 555010 92
Не туда сначала вопрос задал. Хочу сделать себе подарок на день рождения и купить всеволновой применик. Два. Присматриваюсь к Малахиту и Белке КВ. Антенну ставить в хрущобе пока не вариант.
Аноним 28/04/24 Вск 17:27:52 555021 93
Аноним 28/04/24 Вск 17:32:04 555022 94
>>554308
>Вроде бы в середине девяностых даже коммерческие станции были, но это не точно. Если что, я в Перми.
В середине 90-ых детекторный приёмник на антенну около 1.5 метров в хрущёвке принимал радио на СВ так громко, что было слышно на в соседней комнате, советсткие зелёные светодиоды вспыхивали, если их включиь после детектора. В конце 90ых мощность заметно убавили. Радиостанций было около 10-12 на СВ. На ДВ была одна (радио россии) и что-то ещё, не помню. Были и коммерческие, и их было большинтсво. В 2000-ых пошло всё на убыль, все перелезли в УКВ, по РФ вещать перестали.
(нынешняя столица ДВ)
На СВ часто слышно узкоглазых, иногда днём, корея-япония-китай
Аноним 28/04/24 Вск 17:33:27 555023 95
>>555021
Вопрос нормальный ли выбор? Мне не нравится в Малахите питание от литиевых аккумуляторов, которые можно вставить в корпус только его РАЗОБРАВ отверткой. Я не понимаю почему там просто не сделали крышку съемную. Во вторых, китайские варианты с рук продают чуть ли не в полтора раза дешевле. А Белка вообще не понятно будет ли ловить в городе.
Аноним 29/04/24 Пнд 03:03:05 555060 96
конкурслисичек-[...].jpeg 517Кб, 1000x750
1000x750
>>555023
>Вопрос нормальный ли выбор? Мне не нравится в Малахите питание от литиевых аккумуляторов, которые можно вставить в корпус только его РАЗОБРАВ отверткой. Я не понимаю почему там просто не сделали крышку съемную.
Крышка съёмная, снимается отвёрткой. Нормальное решение, дешево и надёжно.
Это же не одноразовые батарейки, которые нужно менять раз в три дня. Многие девайсы сейчас идут с аккумуляторами, которые вообще поменять нельзя.
Аноним 29/04/24 Пнд 03:15:02 555061 97
>>554308
>"Маяк", "Юность" и "Радио России",
Все это есть, висят на УКВ, бери да слушай.
У меня приемник прямо возле компа стоит, я телек не смотрю, подкасты в инете не слушаю, радио включил и пускай пиздит.
Новости, передачи, и прочие разговоры, музыка, танцульки мимо.
Чисто разговорное
Аноним 29/04/24 Пнд 13:22:01 555112 98
>>554308
>>555022
>>555061
В чем прикол слушать вещалки? Хоть тогда хоть щас....... А щас можно погодные слушать и сигналы всякие волметы с Мурманска Питера и Ростова или откуда там... Можно еще для атс 20 декодеры всякие наделать.......... не можно памяти нет
Аноним 29/04/24 Пнд 13:39:58 555114 99
>>555112
С SDR КВ нужно за городом играться, где помех нет, дом в деревне или дача.
Так то весело, факсы с кораблей принимать и морзянку из Новой Зеландии
Аноним 29/04/24 Пнд 14:08:13 555115 100
>>555112
>В чем прикол слушать вещалки? Хоть тогда хоть щас.
в чем прикол слушать музыку? хоть тогда хоть щас
в чем прикол слушать новости? хоть тогда хоть щас
в чем прикол слушать разные интервью? хоть тогда хоть щас
в чем прикол слушать тематические передачи? хоть тогда хоть щас
Аноним 29/04/24 Пнд 20:57:07 555158 101
>>555114
ну я факсы в городе на рамку метр на метр квадрат витков 25 ночью и че? еще какую то цифру было... и волметы голосовые тож. ну морзянку канеш. тока нет времени написать детектор чтобы прямо на дисплее рисовал...... и вторую сишку надо на водопад в реальном времени но тогда нужен повторитель антенны на оу, какой взять?

>>555115
музыку надо обязательно но можно и не слушать так-то. новости на 999 все время попадаются потому что ее хорошо слышно. интервью с кем ты слушаешь? передачи на тему кв радио посоветуй плиз..... как то так вот. надеюсь на понимание
Аноним 29/04/24 Пнд 21:15:56 555163 102
>>554308
>Раньше слушали вражеские голоса, а сейчас что?

И сейчас они есть. апиши частоты на всякий случай, когда Чебурнет включат там будут передавать Public Keys
Аноним 29/04/24 Пнд 22:22:11 555172 103
>>555112
>В чем прикол слушать вещалки? Хоть тогда хоть щас.......
Годный контент: новости, музыка, беседы, театральные постановки.
Аноним 30/04/24 Втр 06:18:31 555189 104
Давайте топ станций УКВ

ВЕСТИ ФМ
РАДИО КП
ИСКАТЕЛЬ
Аноним 30/04/24 Втр 10:20:08 555201 105
Аноним 30/04/24 Втр 11:48:55 555209 106
Аноним 30/04/24 Втр 12:34:10 555216 107
1.png 401Кб, 2152x1296
2152x1296
2.png 688Кб, 2470x1844
2470x1844
>>555209
Это какая то ГОЙДА ФМ
Аноним 01/05/24 Срд 22:56:53 555318 108
>>555189
>Давайте топ станций УКВ

Polskie Radio Jedynka
Polskie Radio 24
Radio Jard
Аноним 02/05/24 Чтв 11:48:08 555348 109
>>555318
Пшепшепшешешпшпшпшешпешпешпешешееешешеешеше
Не понятно, то-ли помехи, то ли так надо...
Аноним 03/05/24 Птн 11:24:26 555401 110
>>555189
>станций УКВ
Нижнего или верхнего? В нижнем у нас только "Орфей".
Аноним 06/05/24 Пнд 08:34:44 555541 111
16376821433-pro[...].jpg 1948Кб, 2560x1712
2560x1712
Родиола. Нейропротектор и антидепрессант.
Аноним 06/05/24 Пнд 08:54:27 555543 112
Аноним 06/05/24 Пнд 09:03:53 555544 113
Аноним 06/05/24 Пнд 09:07:40 555545 114
>>555544
На картинке не розовая.
Аноним 11/05/24 Суб 13:47:25 555829 115
IMG202405111436[...].jpg 194Кб, 1280x960
1280x960
Чё эта за лира поясните там есть эпу или нет? Такие аппараты вроде в середине 90-х на ирз делали полторы штуки, вроде похожа на Сириус РМ 229-1с. Просто рестайлинг с другим названием или конструктивно отличается? Помянем пердолу кстати почти сто процентов после пожара на помойку к драгметаллодрочерам отъедет
Аноним 16/05/24 Чтв 12:58:00 556161 116
1715853465687.jpg 1859Кб, 3619x2862
3619x2862
Наконец то дошли руки из жопы до Океана 209.
Блок УКВ на нем я уже перестроил вверх. Все ловит.
Решил я тут убрать колхоз старого владельца и поставить свой колхоз 2.0 А именно подсветку.
Почему то предыдущий хозяин решил что круто будет въебать один зеленый, один белый светодиод, видимо какие были в наличии. Но эта сволочь этим не ограничилась. Диоды были на 3V эта скотина поставила резистор, чтобы они не сгорели. Выпаял я всю эту хуету и получил напругу в 9.25V на линии подсветки. Нормас, мои диоды на 12V. Запаял четыре штуки, по два с каждой стороны, поставил желтые, под цвет лампочки накаливания.
Выглядит куда лучше того, что было.

В принципе по окену все, делать там больше нечего, работает, ловит, слушай и радуйся.
Аноним 16/05/24 Чтв 21:46:53 556200 117
>>556161
Океан 209 не для FM
если ты на нем КВ не можешь ловить, то плохо...
Аноним 17/05/24 Птн 02:09:46 556209 118
>>556200
Он ловит КВ, настройка была только УКВ блока.
У меня там Китайцы, Японцы и прочие поедатели риса. Все хочу его затестить за городом с диполем из витухи.
Аноним 18/05/24 Суб 10:51:40 556250 119
Аноним 18/05/24 Суб 11:17:53 556251 120
>>556250
Пчел я на ДВ, у меня одни китайцы с корейцами по диапазонам
Аноним 18/05/24 Суб 12:29:22 556253 121
Ну что, собрали приемник на ардуине? Или воз и ныне там?
Аноним 18/05/24 Суб 13:03:46 556254 122
image.png 770Кб, 880x603
880x603
Аноним 19/05/24 Вск 00:24:56 556266 123
1000006433.jpeg 400Кб, 1920x1080
1920x1080
>>556253
Могу такой показать, собирал для шараги.
Аноним 19/05/24 Вск 01:21:45 556269 124
>>556266
А теперь давай в подробностях.
Опиши все модули, че кого, куда.
Слей скетч прошивки, расскажи о нем.
Вдруг кто то захочет повторить на досуге.
У меня много рассыпухи, и пердуино есть
Аноним 19/05/24 Вск 01:52:08 556271 125
>>556269
Бамп вопросу. Хочу повторить
Аноним 19/05/24 Вск 10:02:33 556278 126
g05x50r97ls91 c[...].jpg 55Кб, 575x361
575x361
orig.webp 114Кб, 980x1300
980x1300
>>556266
Прикольно но лучше бы на шилдах собирал.
Базарю так лучше.

>>556269
>>556271
Ну а че там повторять так то........ явно на рда5807м собрано. фм приемник 65-108 мгц все. Можно укв еще слушать а не только фм это хорошо но бесполезно ведь на укв ниче нет. Экран 1602 (несовсем понятно как он крепится ведь пины же вроде за границами платы? хоть бы пленку сорвал а то нахуя она пыль собирает) пердуинка нано еще вижу усилок класса Д непомню как называется и левел конвертер для приемника (на самом деле хз зачем нужен усилок ты одизи чтоль раскачивать собрался? рда и так в наушники умеет). Ну и кнопочки видимо скан резет или может еще че. Зачем то юсб разьем видимо для зарядки которая на плате непоказана... Батареечка не понятно как подключена. Реостат для громкости наверное. Как то так вот делишки там обстоят скорей всего ниче сложного нет а че там может быть сложного все внутре рдашки...

Кароч советую шилд взять туда рдашку левел и разъемы антенки и наушничков. Усилок нахуй кнопки экран на лцд шылд заменить готовый, ардуинку уно или есп какой нибудь брать. Батареечку тоже на отдельный шилдик можно поставить.
Аноним 19/05/24 Вск 12:33:31 556282 127
1000006438.jpeg 312Кб, 1920x1080
1920x1080
1000006439.jpeg 627Кб, 1080x1920
1080x1920
>>556278
> лучше бы на шилдах собирал.
Шилды дороже, да и у меня тогда была только нано
> Экран 1602 (несовсем понятно как он крепится ведь пины же вроде за границами платы?
Изначально ыыходили в сторону, перепаял туда прямые. Теперь просто вставляется в кусочек гребёнки на плате.
> хз зачем нужен усилок
На всякий случай поставил, мало ли что.
> Зачем то юсб разьем видимо для зарядки которая на плате непоказана...
Питал через него, потом аккум прикрутил с тп4056 и дс-дс который повышает до 5в.
Автономное питание получилось неособо, с ним сигнал сильно хуже принимается.
> Ну и кнопочки видимо скан резет или может еще че.
Они просто частоту меняют
> Реостат для громкости наверное.
Именно

> на отдельный шилдик
Эпичный бутерброд бы получился.

>>556269
> Опиши все модули, че кого, куда.
Анон с Томоко, в принципе всё правильно описал.
> Слей скетч прошивки, расскажи о нем.
Скетч к сожелению был проёбан, да и из себя он ничего интересного не представлял. Немного изменённый тестовый скетч из библиотеки.
> Вдруг кто то захочет повторить на досуге.
> У меня много рассыпухи, и пердуино есть
Если захочешь собрать ФМ приёмник на ардуинке, лучше бери tea5767 вместо rda. Есть готовые модули с ним, чтоб не мучаться с переходниками. Rda брал чтобы можно было потом rds принимать. Но не дошёл до этого.
Аноним 19/05/24 Вск 12:36:24 556283 128
1000006437.jpeg 484Кб, 1920x1080
1920x1080
>>556282
Вот фотка без экранчика
Аноним 19/05/24 Вск 15:00:44 556288 129
image.png 249Кб, 600x600
600x600
>>556278
Я уже собирал на рда, пикрил, но это хуйня кае игрушка. Хочется заморочиться.
Аноним 19/05/24 Вск 15:12:32 556291 130
>>556288
>игрушка
И че те не хватает? Берешь прошиву пишеш свою и все. Девайсик с пикч выше НИЧЕМ не отличается. Тока кнопок меньше и все. И свето диодов нет.
Аноним 19/05/24 Вск 15:14:12 556292 131
>>556291
Этот без пердуины
Аноним 19/05/24 Вск 15:56:51 556297 132
Аноним 19/05/24 Вск 16:03:24 556298 133
Аноним 19/05/24 Вск 16:04:00 556299 134
>>556291
У >>556283 энкодер или потенцометр хуй знаеткак называца.
Аноним 19/05/24 Вск 16:15:28 556301 135
изображение.png 112Кб, 1509x822
1509x822
Накидал по быстрому скетч к ардуиноприёмнику, работает. Осталось дисплей прикрутить и готово
Аноним 19/05/24 Вск 16:17:15 556302 136
>>556299
>потенцометр
Это, но он только за громкость отвечает
Аноним 19/05/24 Вск 16:28:34 556304 137
>>556299
хуй забей на него. если бы это энкодер для настроечки как у меня в приемничке или в атс 20 то да прикольно. а так это резистор для громкости простой. ниче интересного можно выкинуть просто.
Аноним 19/05/24 Вск 16:33:05 556307 138
Аноним 19/05/24 Вск 17:07:21 556314 139
1000006440.jpeg 500Кб, 1920x1080
1920x1080
>>556307
Про библиотеки знаю, изначально на них и делал. Если буду делать по нормальному с настройкой и разными плюшками, то либу использовать буду.
Пока и так сойдёт.
>>556304
> если бы это энкодер для настроечки как у меня в приемничке
Покажешь?
Аноним 19/05/24 Вск 17:40:31 556317 140
>>556304
А есть треды про ats? Планирую заказать ats25 max decoder 1 версии на али за 8 к.
Аноним 19/05/24 Вск 20:08:35 556323 141
16776245863570.png 314Кб, 800x542
800x542
Пришли два приемника Аноним 21/05/24 Втр 09:04:11 556427 142
1716271439988.jpg 2533Кб, 2501x3492
2501x3492
1716271440081.jpg 3404Кб, 3071x3242
3071x3242
1716271440162.jpg 2468Кб, 2426x3896
2426x3896
1716271440220.jpg 2780Кб, 3071x4081
3071x4081
Ну вот и пришла посылка, HRD 310 и HRD 1032 оба DSP.
Про 310 писать особо нечего, я уже писал в прошлом треде, просто увидя скидон заказал себе второй. Работает эта модель шикарно, в городе даже не выдвигаю антенну.

А вот 1032 эта такая альтернатива FULL BAND за копейки. Его частотный диапазон видно на фото.
В деле на КВ не проверял. И да, у него нет ни одной "КРУТИЛКИ", все управление с кнопок, а кнопки на китайском. Ну хули, русский с китайцем братья на век, разберёмся
Аноним 21/05/24 Втр 09:05:45 556429 143
1716271542008.jpg 2725Кб, 2614x2920
2614x2920
1032 немного больше чем 310, почему то белый ремешок, но за то в комплекте есть питалово от USB
Аноним 21/05/24 Втр 09:27:52 556432 144
>>556429
почем купил с иероглифами 1032?
Аноним 21/05/24 Втр 09:32:28 556435 145
>>556432
Видимо Дядя Ляо решил, если мы братья, то я разберусь.
Там все просто на самом деле.
Аноним 21/05/24 Втр 13:04:50 556469 146
>>556435
так почем? сколько стоит?
Аноним 21/05/24 Втр 13:26:37 556473 147
Безымянный.png 56Кб, 1396x370
1396x370
>>556469
На момент заказа цена была такая
Аноним 21/05/24 Втр 13:45:38 556474 148
А куда все 680 тексаны пропали? Что случилось?
Аноним 21/05/24 Втр 14:59:21 556479 149
>>556473
ну и как?
ловит Китай и Румынию?

или что-то дальнее ловил?
Аноним 21/05/24 Втр 15:09:48 556480 150
>>556474
где пропал? когда пропал?

на Али
26 323 ₽
Таможенная пошлина ≈643 ₽ Цена за 1 лотВ наличии 98 штук

на Озоне
16742₽

на ЯндексМаркете
22671₽

на Вольте??? без понятия что это
16 490 ₽

на Санжане??? без понятия что это
14 900 Р

так что уточняй в следраз где пропали.

P.S. Если пропало на алиэкспрессе в результатах поиска, то там сейчас трахнутые ебанутые механизмы, просто поищи с другого устройства или в другой раз поиска или с поисковой системы попробуй поискать на али.
Они как будто фильтруют твой поиск и не показывают другой конкурирующий продукт, если ты смотрел что-то еще в этой категории товаров.
Аноним 21/05/24 Втр 16:11:26 556482 151
>>556480
Действительно, зашёл на Али с телефона и появились. Но с цена пиздец конечно 24к, ещё недавно 10к стоил
Аноним 21/05/24 Втр 23:10:49 556505 152
>>556479
В пятницу вечером буду тестить.
Сравню 1032 и 310, ну и Океан 209 за одно. он в треде выше с диодной подсветкой.
Океан из квартиры берет уверенно три станции на КВ, два Китая и Японию, но не слышит приводной маяк аэропорта, а вот 310 слышит.
Короче вечер, пятница, условия ДВ жопа мира, первый этаж, кухня. Посмотрим как чуйка с питаловом от зарядки для телефона и на батарейках.

Первые впечатления по 1032 как то не очень. Громкость эта на кнопках, мне не удобно. Кнопку выключения нужно зажимать и удерживать несколько секунд, чтоб вырубился. Хз, вроде вкусовщина, а вроде могли и добавить крутилки. Наверное в качестве настольного все таки 310 оставлю.
Я слушаю радио постоянно, приемник стоит возле ПК, так что удобство это важный аспект.
Аноним 22/05/24 Срд 08:27:02 556526 153
>>556482
а с ценой тоже лайфхак.
Делаешь вид что тебе нахуй не надо за такую цену.
Неделю, Пол месяца, Месяц - хер знает.
Потом раз и цена обычная для такого типа устройств (обычная цена в баксах).
В рублях хер знает какая будет завтра.

Еще вариант купить за дорогую цену, потом когда будешь заходить это же устройство будет продаваться в два раза дешевле.

Щучу конечно, хотя не очень.
Покупал SDR 2500 сначала за 1800-2400 руб. (не помню), а потом у другого продавца али показал за 800-1200? руб. тоже MSI-SDR 2500 немного другую.
Не удержался купил вторую.
Аноним 22/05/24 Срд 08:29:59 556527 154
>>556526
>Потом раз и цена обычная для такого типа устройств (обычная >цена в баксах).
>В рублях хер знает какая будет завтра.
Думаю это ебанутые алгоритмы продажи через рекламу на сайтах, если привели тебя по ссылке рекламной то продавец отбивает в цене расходы на коммисию рекламщика.
А через месяц рекламный платеж протухает и ты покупаешь без коммисии рекламщика.

Но это вообще ощущения, надо спросить торговцев активных.
Аноним 22/05/24 Срд 08:31:53 556528 155
>>556505
океан берет всего три станции на всех диапазонах? или 40-60 станции но все повторяются?
Че и даже Румыния интернатиональ не слышишь?
Аноним 22/05/24 Срд 08:42:28 556530 156
>>556505
>Океан из квартиры берет уверенно три станции на КВ, два Китая и Японию, но не слышит приводной маяк аэропорта, а
Где находится жопы мира на ДВ? И на какой частоте вещает приводной маяк аэродрома?
У меня на ДВ китайцы, японцы и корейцы часто ловятся по вечерам на СВ на приёмник в машине со штатной антенной (штырь 20 см)
Аноним 22/05/24 Срд 08:46:50 556531 157
15665714262450.jpg 568Кб, 741x1280
741x1280
>>556251
>Пчел я на ДВ, у меня одни китайцы с корейцами по диапазонам
А где японцы? что радиолюбителей, что их станции, слышно вегда
Аноним 22/05/24 Срд 15:29:41 556547 158
ананасики а почему у советских приемников типо океана только половина кв диапазона? бросилось в глаза такое прост...
Аноним 22/05/24 Срд 15:52:04 556548 159
>>556547
А зачем им полный? Это же бытовой приемник вещалки есть и норм?
Аноним 22/05/24 Срд 15:52:36 556549 160
Аноним 22/05/24 Срд 16:02:06 556550 161
image 2948Кб, 1400x1141
1400x1141
>>556547
>ананасики а почему у советских приемников типо океана только половина кв диапазона?
Потому что ГОСТ 5651, по которому в СССР вещательный КВ был от 75 до 25 метров. На экспорт они с другими КВ шли, кста. И у приёмников выпуска до 1951 года КВ-диапазоны тоже другие.
Аноним 22/05/24 Срд 16:41:20 556556 162
>>556548
>>556550
но ведь выше тоже вещалочки есть... причем их днем слышно!
Аноним 22/05/24 Срд 18:49:14 556567 163
>>556556
Есть, но КВ у советских приёмников затачивался в первую очередь под внутреннее вещание, которое шло как раз-таки на 75-25 метрах.
Аноним 22/05/24 Срд 20:59:20 556574 164
Лол, теперь это зашкварный тред някающих аниме дебилов
Аноним 22/05/24 Срд 21:08:02 556575 165
Аноним 22/05/24 Срд 22:00:32 556578 166
>>556574
во первых я не някаю! и не смотрю аниме.............
во вторых что ты сам зделол своими руками расскажи м?
тока хлам с алика тащить вот ето вы умеете... ладно что интересное бы
Аноним 22/05/24 Срд 22:19:48 556581 167
>>556578
>хлам с алика тащить
BASED
Аноним 23/05/24 Чтв 00:12:06 556587 168
image.png 411Кб, 960x960
960x960
Планирую брать пикрил за 8 к на али. Какие подводные? Местные олды сенсеи итт поясните.

https://sl.aliexpress.ru/p?key=UYbMsQO
Аноним 23/05/24 Чтв 00:12:40 556588 169
Аноним 23/05/24 Чтв 00:51:27 556592 170
Аноним 23/05/24 Чтв 01:24:01 556595 171
>>556578
Ты собрал ебаное лего из Ардуино и сидишь някаешь.
Спок
Как КВ приемник соберешь из обычной рассыпухи так разевай варешку
Аноним 23/05/24 Чтв 01:25:37 556596 172
>>556588
Ты даун ебаный вообще завали себе защеку
Аноним 23/05/24 Чтв 02:01:48 556599 173
>>556595
>ваш приемник не приемник а ну и что что все современные приемники точно такие же ну и что что я такое не могу зато я могу детекторный из юного радиогубителя из говна и палок а ваши приемники ненастоящие ебаное лего
ясн. тексану и дегену расскажи.
Аноним 23/05/24 Чтв 04:24:17 556602 174
Аноним 23/05/24 Чтв 10:53:29 556618 175
>>556602
дададад пакупайти скорей блять... иди в другое место мракетолог

а к тому как ето делают твои мозги скорей всего тоже не прикасались рас ты тут споришь сидишь с аниме. в планах есть сдр приемник т.к. хочеться водопадика и плавной настроечьки но потом. еще с сишкой не надоело играться да и было бы что слушать. в кач-ве подготовительного шага сначала попарсить всякую морзянку факсы и цифру на том что уже и так есть думаю. да и контроллер надо выбирать чтобы ацпшечка норм была и разводить на нем пердуинку а мне пока лень и немного неохото.......
23/05/24 Чтв 14:53:15 556631 176
>>556618
ты лысый чулочник 35 лвл?
Аноним 23/05/24 Чтв 15:33:41 556632 177
>>556631
ты не угодал мне 39 лет
найс скуфидон трапоблядок триггерится на картинки с маняме чуханкой ахах
23/05/24 Чтв 15:41:26 556633 178
>>556632
аватародебил

и я не скуфидон мне 15лвл)
(Автор этого поста был забанен. Помянем.)
Аноним 23/05/24 Чтв 15:48:06 556634 179
image 44Кб, 604x604
604x604
>>556633
>мне 15лвл
Двач только для совершеннолетних. Накляузничано.
Аноним 23/05/24 Чтв 15:49:50 556636 180
>>556633
борда 18+ репорт!!1

чтож ты вреш то 15 лвл а уже скуфидон ну ты даешь
23/05/24 Чтв 15:50:25 556637 181
>>556634
этот раздел не 18+)))
Аноним 23/05/24 Чтв 15:52:56 556638 182
Стикер 447Кб, 512x512
512x512
23/05/24 Чтв 15:56:08 556640 183
Аноним 23/05/24 Чтв 15:59:10 556641 184
Стикер 319Кб, 512x512
512x512
>>556640
Общие правила, пункт 2:
>2ch.hk является сайтом для лиц старше 18-ти лет. Посещая его, вы подтверждаете свое совершеннолетие.
Вопросы ещё будут?
23/05/24 Чтв 16:36:08 556642 185
image.png 1Кб, 256x50
256x50
>>556641
мне покуй. лучше скажи, стоит ли брать атс25
Аноним 23/05/24 Чтв 16:39:50 556643 186
>>556642

Собери сам, схема есть, детали есть, прошивка есть.
Аноним 23/05/24 Чтв 16:42:48 556644 187
>>556642
Даже манямешник прошивку к атс20 написал, а ты не можешь к атс25.
Аноним 23/05/24 Чтв 16:49:41 556645 188
>>556642
тут два ответа в наличии может быть
1. стоит
2. НЕ стоит
а вопросик может быть один: для чего стоит ?
Аноним 23/05/24 Чтв 17:48:26 556647 189
Есть ли разница между si4732 и si4735 кроме корпуса? 4735 в джва раза дороже стоит. Есть смысл переплачивать?
Аноним 23/05/24 Чтв 18:35:46 556650 190
>>556647
32 вроде не может по цифре выводить а 35 может. мне это ненужно так что это значит что разницы нет.
23/05/24 Чтв 19:35:55 556653 191
>>556644
>написал прошивку

дак я совсем зеленый залетыш
Аноним 23/05/24 Чтв 20:07:38 556656 192
>>556653
Ну с чего то же надо начинать
Аноним 23/05/24 Чтв 20:21:27 556660 193
image.png 1592Кб, 1147x1080
1147x1080
>>556656
Ща скину свой первый самостоятельно собранный приемник. По факту первый собрал из этого набора по инструкции в лет семь
Аноним 23/05/24 Чтв 20:24:10 556661 194
>>556660
Не сильно от приёмника на пердуино отличается
23/05/24 Чтв 20:32:41 556662 195
20240512161718.mp4 11515Кб, 1920x1080, 00:00:05
1920x1080
Аноним 23/05/24 Чтв 20:43:14 556663 196
>>556662
Ну и чем ты не доволен? Покупаешь ардуину и пытаешься повторить, детали берешь из этого приёмника.
Аноним 23/05/24 Чтв 20:47:00 556664 197
>>556663
Повтлрить ATS? Блять там из деталей подойдет только дисплей и динамик
Аноним 23/05/24 Чтв 20:48:29 556665 198
>>556664
Я про твой приёмник с видео.
23/05/24 Чтв 21:31:24 556666 199
>>556665
а зачем мне его повторять? ты меня наверн не понял. >>556662
и есть мой приемник который я собрал. и видрил мой
Аноним 23/05/24 Чтв 21:49:29 556667 200
>>556653
>>556656
вот анончик дело тебе говорит надо с чего то начинать.
начни с просмотра аниме для начала например. хорошее начало полприемника как говориться...
Аноним 23/05/24 Чтв 22:04:13 556669 201
>>556666
Ну ты же его просто спаял из готового кита с алика
> а зачем мне его повторять?
Что бы понять и научиться работе с ардуиной. Если сможешь собрать и запрограммировать самостоятельно приёмник на модуле из этого приёмника, то и аналог атски на 4732 собрать сможешь.
Аноним 23/05/24 Чтв 23:09:25 556678 202
vid-20240523-19[...].mp4 21644Кб, 1080x1920, 00:00:29
1080x1920
VID202405231945[...].mp4 16519Кб, 1920x1080, 00:00:06
1920x1080
Подскажите, почему такой мощный прием каких-то йоба-зарубежных станций на фм? На радиогубителей как-то не похоже, наверное. Впервые такое наблюдаю. И что самое интересное, очень быстро сбивается прием, при перенастройки на эти же частоты бывает что уже только одни помехи, а бывает, что опять те же станции. Что это за станции я так и не понял, в нэте толком ничего не нашел. Ещё удивительно, что на некоторых станциях пробивается даже rds, только какой-то максимально всратый и не понятный. На одной радиотекст передается, в нем пишется "Македонско радио" в нэте действительно есть похожая станция на частоте 93.3 "Македонско Радио 1". Вот только мне до Македонии далековато. На другой Радио Мария, но по ней тоже не понял.
Местность - лес, Воронежская область. Принимал всякие там Белгородские станции, типо Искателя, а тут наткнулся на такое.
Может я чего-то не понимаю, подскажите тупому, не пинайте сильно. За тряску на вебм извините, неудобно было снимать.
Аноним 23/05/24 Чтв 23:12:33 556679 203
VID202405232012[...].mp4 15072Кб, 1920x1080, 00:00:05
1920x1080
VID202405232010[...].mp4 14631Кб, 1920x1080, 00:00:05
1920x1080
Вот ещё например
Аноним 23/05/24 Чтв 23:25:40 556680 204
image 227Кб, 860x676
860x676
>>556678
>Подскажите, почему такой мощный прием каких-то йоба-зарубежных станций на фм?
Прохождение хорошее, значит.
>очень быстро сбивается прием
Особенности РАБоты DSP.
>На одной радиотекст передается, в нем пишется "Македонско радио" в нэте действительно есть похожая станция на частоте 93.3 "Македонско Радио 1". Вот только мне до Македонии далековато.
Прохождение как есть. И в твоём случае оно было с Балкан.
Аноним 23/05/24 Чтв 23:32:30 556681 205
>>556680
Ясно, спасибо. Просто уж слишком мощный прием был, местные бывает не так хорошо ловятся.
Аноним 24/05/24 Птн 02:57:02 556683 206
>>556680
Что значит прохождение?
Аноним 24/05/24 Птн 06:01:27 556685 207
>>556678
берешь с собой сотовый и ищещь македонско радио 1 онлайн
сравниваешь прием (бывает разница музыки онлайн и реалтайм до 1 мин и более) но можно понять это то радио или нет по прослушанному.

Рисуешь линии от тебя до
https://ru.wikipedia.org/wiki/МР_1
Штип: 93,3 МГц
https://ru.wikipedia.org/wiki/Штип
41°44′ с. ш. 22°11′ в. д.

и так по каждой станции.
Есть DX которые фиксируют свои дальние приемы FM на каком то сайте. Можешь втянешься, будешь FM Д-X-ером.

Ну и нам пиши, как стабильность приема в другие дни, вдруг у тебя и Австралия ФМ принимает в этом месте?
Вдруг место хорошее?
Или вдруг приемник чудесный? Мы тогда тоже его купим...
Аноним 24/05/24 Птн 06:05:39 556686 208
Аноним 24/05/24 Птн 06:11:18 556687 209
Аноним 24/05/24 Птн 10:12:01 556696 210
Приехал ко мне малахит, на кв с уровнем S9 только редкие вешалки ловятся, все остальное слабее. Прием ведётся на штатный телескоп в режиме HiZ, преамп включен. Вот думаю - это или приемник глуховат, или прохождение такое, или это в принципе норма для приема на телескоп?
Аноним 24/05/24 Птн 13:24:03 556710 211
Что происходит? Почему в этом треде так много аниме?
Аноним 24/05/24 Птн 14:13:57 556712 212
>>556710
перекрытие всего и вся.
Когда хотят задавить интересную тему, запускают флуд не по теме.
Аноним 24/05/24 Птн 14:27:49 556713 213
>>556712
И какую же тему хотят перекрыть?
Аноним 24/05/24 Птн 14:44:03 556714 214
>>556713
тему радиоприема. Это же очевидно.
Аноним 24/05/24 Птн 15:00:49 556715 215
>>556714
Радиоприема дедов приемником на трех транзисторах? ты голос америки в молодости переслушал, все никак не отпустит?
Аноним 24/05/24 Птн 16:01:13 556717 216
>>556710
Аниме пердуинщики набежали
Аноним 24/05/24 Птн 16:18:06 556718 217
>>556715
хрена се!

а тебя зачем прислали?
Если это так не важно и интересно только старперам?
Аноним 24/05/24 Птн 20:21:49 556731 218
1.mp4 22813Кб, 1920x1080, 00:00:08
1920x1080
2.mp4 13678Кб, 1080x1920, 00:00:16
1080x1920
>>556685
>Есть DX которые фиксируют свои дальние приемы FM на каком то сайте
А можно об этом поподробнее?
>Ну и нам пиши, как стабильность приема в другие дни, вдруг у тебя и Австралия ФМ принимает в этом месте?
Ну последние дни в основном всякая юго-восточная европа принимается, какое-то вот теперь Албанское радио Клан поймалось, только оно официально вещает на 92.9, а я ее словил на 92.1.
Только теперь в ближайшее время я на эту местность не скоро выберусь, отпуск закончился(
>Или вдруг приемник чудесный? Мы тогда тоже его купим...
Xhdata 808 же.
Аноним 24/05/24 Птн 21:34:38 556735 219
image 213Кб, 601x583
601x583
>>556715
>Радиоприема дедов приемником на трех транзисторах?
Именно так, причём приёма Вести ФМ и Радио России на СВ поздним вечером где-нибудь на Кубани, чем мы и будем перемогать на дваче и форумах где тамошние деды такое всерьёз не воспринимают.
Куда уж нам, анимешникам 28 лвл, до них. Вон они какой дальний приём ведут! А мы так - сычуем в KO89WF и пользуемся отключением электричества во всём посёлке, ловим КВ на DSPшный Kipo с КТ0936МВ9 и с телескопом от телевизора Юность, теряемся от огромного количества и разнообразия станций на 31-13 метрах в дневное время и их наибольшей концентрации на 25-метровом диапазоне, находим любителей на 30 и 20 метрах и удивляемся их разборчивой речи на дешёвом приёмнике без SSB, а из вещалок в силу лени распознаём лишь радио Dengi на курдском и Голос Кореи на японском.
Аноним 24/05/24 Птн 22:37:41 556738 220
>>556731
Может место волшебное, а не приемник. Раз дома так не ловит.
Может прохождение.

Сам не ловил FM далеко.
Сайт прям со списком рекордов не найду, но начать можно здесь:
https://fmradiodx.wordpress.com/sections/about-dx/
https://www.apritch.co.uk/rdslogbook_logindex.htm
https://radiodx.com/introduction-to-dxing/introduction-to-fm-dxing/
https://en.wikipedia.org/wiki/DXing
https://en.wikipedia.org/wiki/TV_and_FM_DX
https://xploradio.blogspot.com/p/my-dx-records.html
https://xploradio.blogspot.com/2022/01/troposferyczne-fm-dx-2021.html
Аноним 26/05/24 Вск 11:13:37 556796 221
>>556685
>Есть DX которые фиксируют свои дальние приемы FM на каком то сайте. Можешь втянешься, будешь FM Д-X-ером.
>>556731
>А можно об этом поподробнее?
Например:
https://dxforum.ru/viewforum.php?f=10
Аноним 26/05/24 Вск 11:16:14 556797 222
>>556678
>Подскажите, почему такой мощный прием каких-то йоба-зарубежных станций на фм?
ПРОХОЖДЕНИЕ
Р
О
Х
О
Ж
Д
Е
Н
И
Е


https://dxforum.ru/viewtopic.php?f=10&t=368

Это ненадолго, лови момент пока есть!
26/05/24 Вск 21:45:17 556806 223
>>556797
что такое прохождение?
Аноним 27/05/24 Пнд 02:28:21 556815 224
>>556735
Манямэ-унитазники зохавали етот тред. Хотя на практике могут только копипастить ардуйню, а настоящий приемник они не собирут. Нихуя не понимают и не знают а лезут туда же... Приемники на ардуйне мы кстати тоже так и не увидели. А говорят что тексан свой собрали. Смех да и только.
Аноним 27/05/24 Пнд 05:51:44 556819 225
Аноним 27/05/24 Пнд 06:43:59 556820 226
>>556806
>что такое прохождение?
Это когда куча факторов выстраивается в нужном порядке, и ты можешь услышать пятиваттный передатчик из Антарктиды, в своём Залуподвинске за полярным кругом, на детекторный приемник.
Аноним 27/05/24 Пнд 11:35:07 556829 227
>>556819
Ну где приемник-то твой? Нету? Вот то то и оно. Два транзистора спаять не можешь. Только пердуйню свою ковырять.
Аноним 27/05/24 Пнд 13:01:23 556832 228
>>556815
>Приемники на ардуйне мы кстати тоже так и не увидели.
Вот >>556662
Аноним 27/05/24 Пнд 13:25:18 556834 229
image 76Кб, 1280x720
1280x720
>>556815
Ой, дед, иди дальше спамь на форумах приёмом 1413 на Юность КП-101 в окрестностях Геленджика.
>копипастить ардуйню
А чем это отличается по сути от копипастинга схем из советских книг?
>Нихуя не понимают и не знают а лезут туда же...
Кто бы говорил.
>Приемники на ардуйне мы кстати тоже так и не увидели.
Он несколькими постами выше. И он не мой, а анона с /Томоко на аве - у меня из приёмников только DSPшный Kipo, Mason-супергетеродин с самопальным УНЧ, китайский двухкассетник с рамкой на 31-метровый КВ, автомагнитола LG, кассетный плеер с FM-радио и нерабочий Альпинист-405.
>Смех да и только.
Лишь над дедами-анимехейтерами вроде тебя.
Аноним 27/05/24 Пнд 14:04:42 556836 230
>>556815
> Приемники на ардуйне мы кстати тоже так и не увидели.
Ты бы хоть тред пролистал
Аноним 27/05/24 Пнд 14:38:30 556837 231
image.png 529Кб, 811x811
811x811
>>556815
> Приемники на ардуйне мы кстати тоже так и не увидели
27/05/24 Пнд 15:38:38 556841 232
>>556820
И какие же это факторы? Чтение молитвы?
Аноним 27/05/24 Пнд 17:11:37 556849 233
>>556836
Где приемник? Это пердуйня какая-то, о чем я и говорил! И написано VOL 0, это приемник всегда работающий с громкостью 0? Так что угодно можно сделать с громкостью ноль.

>>556837
Да я и говорю что все у манямешных через жопу. Приемной техникой занимаются люди серьезные и в этой жизни состоятельные как правило. А не манямешные. Манямешные даже катушку намотать не смогут. Они зато придумали что сделали что-то и сидят обсуждают как будто это правда так.
Аноним 27/05/24 Пнд 17:23:40 556851 234
>>556849
> И написано VOL 0, это приемник всегда работающий с громкостью 0? Так что угодно можно сделать с громкостью ноль.
Ну установлена громкость на ноль, покрутить энкодер и будет не ноль. Странный ты какой-то
Аноним 27/05/24 Пнд 17:28:52 556852 235
Аноним 27/05/24 Пнд 17:34:41 556853 236
image.png 131Кб, 500x395
500x395
https://xhdata.com.cn/products/xhdata-d-608-emergency-radio

Преимущества: всё-в-одном, Bluetooth 5.0 и MP3 проигрыватель тоже, диапазон коротких волн сплошной 1711-29999 кГц, в комплекте из коробки аккумулятор аж на 3000 мА·ч (тип 186500), УКВ диапазон от 64 МГц, в дипазоне Weather Band (актуально в США) может принимать автоматические сигналы тревоги (alarm alerts) как бы в спящем режиме, (относительно) приличный звук и большой читабельный экран (по сравнению с HanRongDa HRD-900, например).
https://youtu.be/yHAUURxfigk
Недостатки: нет диапазона длинных волн, нет цифровых кнопок прямого выбора частоты, нет SSB, плейер MP3 не проигрывает по папкам, не отображает названия файлов, нет возможности непосредственного выбора файла цифровыми кнопками, нет альтернативной возможности использовать батарейки AA или ААА, (относительно) крупные габариты (65 × 90 × 55 мм), масса 320 граммов, не для кармана джинсов.
https://youtu.be/yzJgpbiiXlQ

https://radiojayallen.com/xhdata-d-608-emergency-radio/
Аноним 27/05/24 Пнд 17:34:50 556854 237
>>556849
>Да я и говорю что все у манямешных через жопу
Завидуй в другом месте
Аноним 27/05/24 Пнд 17:56:16 556856 238
>>556854
Ты что мою аватарку утащил... как тебе не стыдно... теперь придется сюда без аватарки заходить постить...
Аноним 28/05/24 Втр 15:03:48 556878 239
>>556853
> SOS
И чего он делает? Фонариком морзянку шлёт?
Аноним 29/05/24 Срд 07:28:48 556902 240
>>556878
> SOS Alarm button
>И чего он делает? Фонариком морзянку шлёт?
Это звуковая сирена. Может пригодиться. Это же радиоприёмник для чрезвычайной ситуации.
Аноним 29/05/24 Срд 11:32:51 556905 241
>>556853
ну и нахуя эта параша нужна? если серьезно посидеть подумать так? почему плохо отдельно фонарик сирена приемник итд? фоновое сканирование на экстренные сообщения это интересная идейка кстать... надо пособирать примеры таких сообщений... хотя вопрос имеет ли смысл какой то. ведь если экстренное то тебе уж как нибудь передадут на то они и экстренные а не секретные хули их мониторить... смску получишь если что...

>нет диапазона длинных волн
еще искрового передатчика и когерера нет. непорядок !
>нет SSB
попадаеш такой в имердженси и сразу такой пиздохаешь на хам шортвейв бенд дедов с картошкой слушать они такие 73 73 бля! и ты такой ну все я спасен.
>большой читабельный экран
сегментный блять в 2к24 ебанутся нахуй. как же выживальщиков ебут бляяяя.......

а насрали то ахуеть просто
Аноним 29/05/24 Срд 12:05:44 556907 242
>>556905
>ну и нахуя эта параша нужна? если серьезно посидеть подумать так?
Для того же для чего нужна прочая выживальщицкая параша - продать шизикам немного спокойствия и уверенности.
Аноним 29/05/24 Срд 13:02:27 556910 243
>>556853
У подобных приёмников можно заменить аккумулятор на ионистор?
Валяется древний тексан гр88, никель-кадмиевый аккумулятор всё хуже держит заряд.
Аноним 29/05/24 Срд 15:02:44 556920 244
1000006469.jpg 149Кб, 850x554
850x554
>>556910
> никель-кадмиевый аккумулятор всё хуже держит заряд.
Поставь литий
Аноним 29/05/24 Срд 16:43:28 556926 245
image 292Кб, 554x554
554x554
>>556905
Токсичненько...
>сегментный блять в 2к24
Как будто что-то плохое. Мне вот на моих приёмниках такого дисплея не хватает. Без него настройка на обзорном КВ на нужную станцию, да ещё и в квартире, где весь КВ забит белым шумом - просто издевательство над самим собой. Собирать на шилде приёмник не буду - меня не интересует Ардуино и накатывание прошивок, а вид SMD-деталей начисто демотивирует заниматься электроникой и поднимать свой скилл с нулевого уровня.
---
Я знаю, что ты сейчас скажешь, что вещалки не нужны, но мне не интересно как ты парсить всякую морзянку с факсами - мне нужны именно вещалки, чтобы слушать азиатскую музыку, не заходя ради этого в интернеты.
>>556910
Можно и даже нужно, меняй.
Пикрил, кстати, именно с ионистором вместо аккумулятора.
>>556920
Литиевые аккумуляторы нужно время от времени подзаряжать, и длительное ханение без дела они
Аноним 29/05/24 Срд 16:45:28 556927 246
>>556920
В своей практике обратил внимание, что литий подыхает быстрее чем никель-кадмиевые аккумуляторы.
Вопрос был о суперконденсаторах или ионисторах.
Аноним 29/05/24 Срд 16:46:16 556928 247
>>556920
fix
Литиевые аккумуляторы нужно время от времени подзаряжать, и длительное хранение без дела они не переносят.
Аноним 29/05/24 Срд 17:13:27 556930 248
>>556926
обзорный это че такое? как на дедовом радиво чтоли? ну вот у меня к слову есть и циферка какая частота и обзор диапазона с уровнями замеренных сигналов (как водопад только снимок после скана) и сразу видать где станция есть. а тут какая то залупка как на электронных часах одна цыферка и все. это разве удобно ?
Аноним 29/05/24 Срд 19:19:24 556933 249
image 13592Кб, 2762x4299
2762x4299
>>556930
>обзорный это че такое?
Это один сплошной КВ-диапазон без разделений на поддиапазоны, на котором все станции сливаются в кучу. И это неимоверно доставляет (в плохом смысле) на приёмниках с аналоговой настройкой, когда пытаешься настроиться на что-то определённое и крутишь ручку настройки буквально по миллиметрам, чтобы нужную станцию не проскочить.
>как на дедовом радиво чтоли?
Только если у деда какой-нибудь Невский-402 с одним сплошным КВ на 75-25 м, или китайская магнитола из 90-х, где либо один КВ на 6-18 МГц, либо два на 2-7 и 7-22 МГц.
>как на электронных часах одна цыферка и все. это разве удобно ?
Для настройки на нужную частоту обычному юзеру этого достаточно. К тому же, от обычного 7-сегментного ЖК-дисплея нет помех, чего не скажешь про цветные, которые во всяких Малахитах и ATS-20.
Аноним 29/05/24 Срд 20:00:39 556934 250
>>556910
Покумекал, подсчитал, выходит, что пока дешевле енелупы многоцикловые запихать.
Аноним 30/05/24 Чтв 13:37:50 556978 251
наушнички последовательно на один канал сишки а с другого запись или анализ....... че норм идеечька?
Аноним 30/05/24 Чтв 16:45:55 556984 252
а зочем?
Аноним 30/05/24 Чтв 17:17:41 556985 253
Аноним 30/05/24 Чтв 17:19:18 556986 254
анализ
Аноним 30/05/24 Чтв 17:33:17 556988 255
>>556985
ну ты факсы и морзянку скоростную на слух собрался смотреть? чтобы факсик показать нужно сигнал анализировать.......
Аноним 30/05/24 Чтв 17:34:08 556989 256
Аноним 30/05/24 Чтв 18:49:25 556994 257
понял, годная идея. мне обычно лень с морзянкой разбираться
Аноним 30/05/24 Чтв 20:28:29 556995 258
>>556994
кароч есть много уже чего по идеи можно сделать... и декодинг и расписание но это все нужна запись на сд карту. и часы. часы на шилде и так есть а запись она уже где то валяеться вот ее и надо интегрировать сперва бля...
Аноним 30/05/24 Чтв 21:02:24 556998 259
как думаешь можно на ацп адуинки декодер запилить? шилды это те которые к уно подключаются?
Аноним 30/05/24 Чтв 22:05:55 557000 260
>>556998
декодер морзянки если хз но я думаю наверно можно скорей всего. делают же цветомузыку. ну типо выставить минимальную полосу и смотреть есть там че или нет. и какой длительности. ффт для пердуины уже есть. у меня будет есп32 на нем полегче я думаю да... потому что он быстрее и записать можно а потом декодить. шилды это которые сверху надеваются да.
Аноним 04/06/24 Втр 11:08:22 557189 261
>>556905
>ну и нахуя эта параша нужна? если серьезно посидеть подумать так?
Ты тут нахуй не нужен.
Даже без серьёзного думанья.
Аноним 04/06/24 Втр 14:40:04 557215 262
>>557189
найс подрыв через неделю. причина? приемник свой собрал уже, покаж?

ну так нахуя эта твоя(?) хуитка оранжевая нужна ты так и не ответил. случаи ее эффективного использования не привел. только за аниме картинками бегаешь. значит нахуй не нужна и любой приемник сойдет. в первую очередь ФМ приемник. и еще смсочьки.
Аноним 04/06/24 Втр 21:46:35 557235 263
IMG0820.jpg 6118Кб, 3024x4032
3024x4032
А мы продолжаем. Сделал цифровую шкалу, показывает удвоенную частоту ГПД. Неосиляю посчитать нормальный фильтр и сделать усилитель, постоянно самовозбуд, иначе слышно тихо, заебался уже. Катушка ГПД из старого радио применена удачно - у неё много меньше размер и много выше добротность, чем у тех, что сам делал.
Дедов сегодня слышно плохо, что мне, что через http://websdr.78dx.ru:8901/.


Рекап: приёмник прямого усиления по схеме Полякова, но из чуть более современных деталей. Заземление на батарею, антенна - кусок несогласованного медного провода длиной около полутора метров.
Аноним 04/06/24 Втр 22:13:44 557236 264
Может, потому что белые ночи началися без нормальной антенны только FT8 на слух ловить, да и то ночью ._.
Аноним 05/06/24 Срд 00:54:57 557245 265
>>557235
Че братух долго к такому уровню шел? Шаришь молодец. уважуха
Аноним 05/06/24 Срд 15:12:47 557272 266
>>557235
>>557236
Манямешные обсмотрелись своих мультиков про лупоглазых ссыкух и сидят довольные фт8 на слух принимают. Смех да и только, стыд полнейший... Ну хоть хороший качественный приемник начал собирать а не хуйню на ардуйне, это дает искорку надежды тебе.
Аноним 05/06/24 Срд 22:49:36 557305 267
image 84Кб, 1920x1080
1920x1080
>>557272
Тридэшный начитался своего Юного радиолюбителя и сидит довольный Вести ФМ на СВ принимает. Смех да и только, стыд полнейший... Ну хоть на хороший качественный приемник начал собирать а не хуйню на КТ315, это дает искорку надежды тебе.
Аноним 06/06/24 Чтв 10:00:23 557316 268
Аноним 06/06/24 Чтв 10:02:05 557317 269
Аноним 06/06/24 Чтв 10:02:34 557318 270
>>557317
очевмдно же чтобы ламмпово слушать эфир
Аноним 06/06/24 Чтв 18:17:21 557350 271
tr1104.jpg 452Кб, 1920x1080
1920x1080
Сап аноны... Решил вкатиться в любителя и охотника за радиоволнами... Живу в самом хреновом для этого месте в ДС. Но по работе выбираюсь постоянно в Подмосковье и думаю по дорожке слушать и пытаться ловить что-то интересное. Если зацепит думаю дальше будет больше. Заказал retekess tr 110 как на пикче. Думаю для начинающего рака подойдет. Когда освоюсь и пойму что мне действительно это нравится думаю вкатить в S 2000(использовать дома). Покидайте советов каких нибудь и скажите что думаете о этих девайсах?
Аноним 06/06/24 Чтв 19:37:06 557361 272
Аноним 06/06/24 Чтв 20:23:34 557367 273
>>557361
Я уже рекетесс заказал. Думаю с такой попсовой хуйни круче вкатываться...
Аноним 06/06/24 Чтв 21:30:10 557371 274
>>557350
> S 2000
Абсолютно не вижу смысла в нем, тем более за нынешнюю цену.
Аноним 06/06/24 Чтв 21:31:08 557372 275
Аноним 06/06/24 Чтв 21:40:44 557373 276
>>557361
А чем он лучше? Я может его вторым возьму... Чисто для дома
Аноним 06/06/24 Чтв 23:36:11 557377 277
s-l1600.jpg 340Кб, 1600x1200
1600x1200
Короче заказал для квартиры tecsun pl990... на улице буду шасть с рекетесс 110... А дома баловаться с pl990... потом буду вкатываться в антенны для pl990. Тексан придет уже 7 июня. Хоть побалуюсь завтра. Обратил внимание что бывают экспортные версии. В чем разница?
Аноним 07/06/24 Птн 10:59:20 557393 278
>>557373
Интересный интерфейс и возможность декодирования и ламповоняшный вид
Аноним 07/06/24 Птн 12:28:15 557396 279
>>557393
Да тебе и у собаки.
Аноним 07/06/24 Птн 13:12:40 557397 280
>>557396
Ебать тебя порвало. Что тогда посоветуешь брать?
Аноним 07/06/24 Птн 14:08:30 557401 281
>>557397
манямэшник посоветует собрать пердуину.
Аноним 07/06/24 Птн 14:39:32 557403 282
>>557401
но макс декодер атс 25 и атс 20 и есть пердуина...
Аноним 07/06/24 Птн 14:56:45 557404 283
IMG202406071453[...].jpg 2328Кб, 4000x3000
4000x3000
IMG202406071454[...].jpg 2622Кб, 4000x3000
4000x3000
IMG202406071454[...].jpg 2478Кб, 4000x3000
4000x3000
Nya
Аноним 07/06/24 Птн 15:00:16 557405 284
>>557403
но зато готовая...
Аноним 07/06/24 Птн 15:00:40 557406 285
>>557404
Охуенно. Снимай видосы если че поймаешь интересное
Аноним 07/06/24 Птн 15:08:40 557407 286
IMG202406071507[...].jpg 2130Кб, 4000x3000
4000x3000
>>557406
Хорошо... Осваиваюсь.. Пока только время настроил
Аноним 07/06/24 Птн 15:27:31 557410 287
>>557407
лампово у тебя... зависть
Аноним 07/06/24 Птн 15:30:02 557411 288
1000005646.jpg 10Кб, 300x225
300x225
>>557404
Завидую буржую
пролетарий с 808
Аноним 07/06/24 Птн 15:49:08 557412 289
>>557411
Я в сплит купил на Яндекс маркете... Сразу разом отдавать 30тыс это дорого конечно
Аноним 07/06/24 Птн 15:52:51 557414 290
>>557412
> в сплит
Типа в кредит?
Аноним 07/06/24 Птн 15:55:12 557415 291
>>557414
Рассрочка без переплат
Аноним 07/06/24 Птн 15:57:56 557416 292
image 311Кб, 712x678
712x678
>>557411
>пролетарий с 808
Шёл бы ты отсюда...

люмпен с Kipo KB-408AC и Mason R-908
Аноним 07/06/24 Птн 16:06:32 557417 293
IMG202406071603[...].jpg 3262Кб, 3000x4000
3000x4000
Более менее освоился с приемником... Очень удобное управление и звук классный... Сейчас буду учиться и экспериментировать... В понедельник рекетесс тр110 мне придет, тоже буду осваивать. Если что-то в Москве интересное поймаю буду держать в курсе.
Аноним 07/06/24 Птн 16:10:26 557418 294
>>557417
А зачем те ретекс ещё? В кармашке носить?
Аноним 07/06/24 Птн 16:20:24 557419 295
>>557418
Да... Пока на работу еду и тд.
Аноним 07/06/24 Птн 16:22:28 557420 296
image.png 458Кб, 800x571
800x571
>>557404
поздравляю, анончик
Аноним 07/06/24 Птн 16:34:48 557421 297
KdtwT7jcIak.jpg 330Кб, 1280x740
1280x740
>>557420
Спасибо... Алсо я тоже фурриёб
Аноним 07/06/24 Птн 16:40:03 557422 298
Аноним 07/06/24 Птн 17:22:27 557423 299
>>557421
> Алсо я тоже фурриёб
Фу, блядь. Зашкварили ветку нахуй.
Аноним 07/06/24 Птн 17:30:48 557424 300
VID202406071726[...].mp4 35072Кб, 1920x1080, 00:00:13
1920x1080
Китайцев ловит очень хорошо в Москве...
Аноним 07/06/24 Птн 17:39:59 557427 301
>>557423
репресировали томоко а это она вас берегла от фурей и пидаров... теперь все
Аноним 07/06/24 Птн 17:51:31 557428 302
>>557424
бля 19м и ардуина хорошо ловит... че качество такое плохое кстать? 2к24 да пора 4к снимать
Аноним 07/06/24 Птн 18:02:11 557430 303
>>557377
Срачи на 7055 заменили тебе воздух?
Аноним 07/06/24 Птн 18:18:58 557431 304
>>557430
Что за срачи на 7055?
Что вообще стоит послушать интересного для начала?
Аноним 07/06/24 Птн 18:40:12 557435 305
>>557431
Лови дедов, слушай вешалки китайцев, сходи на 7050 но это губительно для мозга, попробуй найти жизнь на ДВ. Можешь вкатиться в swl пытаться поймать dx станции, вести журнал приема, заморочиться с qsl.
Аноним 07/06/24 Птн 19:59:02 557441 306
Аноним 07/06/24 Птн 20:02:37 557442 307
Аноним 07/06/24 Птн 20:48:30 557447 308
>>557435
7050 не ловит... (Мимо Pl990x кун)
Аноним 07/06/24 Птн 22:02:56 557454 309
>>557447
Модуляцию однополосную поставил?
Может заткнулись наконец то, если интересно просто ищи в ютубе 7050.
Аноним 07/06/24 Птн 22:14:27 557456 310
>>557454
Все на месте, видимо проблема у тебя
Аноним 07/06/24 Птн 22:16:48 557458 311
>>557454
Да поставил... Просто наверное антену мне надо нормальную... Та которая идет в комплекте на катушке слабовата я думаю.. Я за окном ее повесил.
Аноним 07/06/24 Птн 22:35:47 557460 312
>>553024 (OP)
Посоветуйте из чего можно собрать приемник на 1-2 станции для вагончика на дачу.
Аноним 07/06/24 Птн 23:56:33 557464 313
HTB1zEWCaIrrK1R[...].webp 39Кб, 800x800
800x800
pgkmw5m2hh241.jpg 441Кб, 2500x1334
2500x1334
>>557460
Из пердуины и маняме... ) Без шуток, самый простой и надежный вариант.
Аноним 08/06/24 Суб 06:03:11 557467 314
>>557464
да дешевле наверное готовый купить
Аноним 08/06/24 Суб 06:29:30 557468 315
>>557458
Короче поймал я вчера эти срачи и несколько радиолюбителей на волнах рядом. Проблема решилась переносом антенны на катушке за окно которое выходит на южную сторону. Притом пробовал и без антенны и ловило нормально, было понятно что говорят, но с антенной конечно лучше. Теперь хочу антену покруче чем стоковая идет в pl990. Ненашел к сожалению готовых решений которые продавались бы сразу под разъем 3.5
На алижкспрессе покопаюсь на днях. Либо сам что нибудь простенькое приколхожу со временем.
Аноним 08/06/24 Суб 10:55:01 557477 316
>>557467
Ну и хули ты нам мозги ебешь? Конечно, готовый дешевле.
https://youtube.com/watch?v=bLEccB-FaAA

Кстати, на си473х может готовый и не дешевле: в тыщу-полторы можно уложиться. И будет ловить не пару станций, а все и даже срачи, волметч и дедов еще.
Аноним 08/06/24 Суб 11:08:56 557478 317
>>557468
Так сделай переходник с разъема антенны на Джек, ну или купи готовый если такие есть. Какую антенну брать хочешь?
Аноним 08/06/24 Суб 11:09:01 557479 318
>>557468
переходник продается с 3,5 на FMA.
а дальше колхозь что хочешь.
Аноним 08/06/24 Суб 12:08:33 557482 319
Screenshot2024-[...].jpg 295Кб, 1080x2400
1080x2400
>>557478
>>557479
Да я как раз смотрел в маркете переходники и нашел. Антену думаю вот такую с окна свесить.
Аноним 08/06/24 Суб 12:08:57 557483 320
Screenshot2024-[...].jpg 295Кб, 1080x2400
1080x2400
>>557478
>>557479
Да я как раз смотрел в маркете переходники и нашел. Антену думаю вот такую с окна свесить.
Аноним 08/06/24 Суб 12:15:35 557484 321
Бля 2 раза запостилось...
Или подскажите какую нибудь антену для кв и ssb. Желательно без пайки и пердолинга.
Аноним 08/06/24 Суб 12:30:46 557489 322
>>557483
Норм антенна если некуда провод кинуть
>>557484
> Желательно без пайки и пердолинга.
Так в этом же весь цимес радиогубительства не?
Аноним 08/06/24 Суб 15:00:18 557491 323
>>557489
Я наверное скорее радиосталкер... Или любитель постепенно двигаться к хорошему звучанию апгрейдами... Или мамкин радиопасив... Короче мне интересно блуждать по радио искать звуки, станции, подслушивать спецслужбы... Лолировать с хулиганов, фапать на дедов... Медитировать на жужжалку и тд.
Пайка мне не интересна... Интереснее потихонечку покупать девайсы и так делать апгрейды. В планах в след году начать вести эфир и общаться с кем нибудь... Уже потихоньку вникаю в залупу которая будет на экзаменах для получения 1 или 2 категории радиолюбителя. Короче мне интересно всё кроме пайки. Но к любителям пайки отношусь с уважением, просто не моё. Я больше ору с выживальщиков которые переиграли в фоллаут и думают что радиостанция с динамо им очень пригодится и все хобби у них крутится вокруг апокалипсиса в центре которого будет радио...
Аноним 08/06/24 Суб 16:28:30 557503 324
image 149Кб, 736x788
736x788
>>557491
>Пайка мне не интересна
А мне вот наоборот - паять интересно, но скилл нулевой. Собрать устройство по готовой схеме или произвести какой-либо мелкий ремонт (электролиты поменять, провода подпаять, пайку восстановить и прочее) я ещё могу, а вот что-то серьёзнее (нахождение неисправностей помимо очевидных перегоревших деталей и высохших электролитов, настройка контуров, прошивка контроллером, пайка SMD, конструирование схем с поиманием происходящих на ней процессов и т.д.) - увы, нет. Исправные устройства гроблю, сломанные - доламываю окончательно. А из эфира мне интересны лишь вещалки, всё остальное - безразлично.

Очевидно, что электроника с радиолюбительством - это не моё, и в моём возрасте (почти 28 лвл) осваивать всё это уже поздно. Чтение Юного радиолюбителя мне ничего не даст, да и читать такое - моветон по мнению более опытных анонов. В физику с матаном и в программирование я не могу, поэтому в Ардуино для меня дорога закрыта, а сборка транзисторных устройств - осуждаема...

>>556735 и >>557416-люмпен
Аноним 08/06/24 Суб 17:01:15 557507 325
>>557503
>и в моём возрасте (почти 28 лвл)
херню несещь. я ардуинить и паять снова (немного лучше чем в детстве)
начал в 35 лет.
Аноним 08/06/24 Суб 17:26:16 557510 326
1717856771545.webp 72Кб, 800x800
800x800
Где купить пикрелейтед с английскими надписями на шкале?
Аноним 08/06/24 Суб 18:06:51 557512 327
>>557503
>Очевидно, что электроника с радиолюбительством - это не моё, и в моём возрасте (почти 28 лвл) осваивать всё это уже поздно.

Никогда не поздно. А если рили не твое, так занимайся чем нравится. Я вот только недавно на 35лвл понял что мне интересно радиовещание и тд...
Аноним 08/06/24 Суб 18:08:02 557513 328
>>557510
>пикрелейтед

значение знаешь?
Аноним 08/06/24 Суб 19:18:51 557520 329
>>557503
> читать такое - моветон по мнению более опытных анонов.
Мне кажется что это ты зря, тут же в основном любители сидят, а обучение новому это всегда хорошо. Сам сейчас изучаю базу по электронке, хоть и отучился 3 года на профильной вышке.

Сейчас тоже могу только в ремонт по гайдам и простую диагностику, угробил несколько аппаратов по своей глупости/невнимательности/неопытности, но были и успешные ремонты/модернизации.
Главное чтобы было желание этим заниматься.

>>557491
Ну совсем без пайки тоже не обойтись, лучше научиться.
> Уже потихоньку вникаю в залупу которая будет на экзаменах для получения 1 или 2
Тоже сейчас учу вопросы на вторую категорию, летом если всё будет хорошо планирую позывной получить, морзянку конечно тоже надо бы знать, но на обучение ей пока не решаюсь. Может когда-нибудь встретимся в эфире.

>>557510
Так тут и на китайском всё понятно

анон с меридианом 235, ардуиноприёмником и скоро появится 808й
Аноним 08/06/24 Суб 19:31:17 557522 330
>>557503
Да, чтение "Юного радиолюбителя" — типа зашквар по мнению некоторых анонов. Потому что ничего он тебе не даст, просто будешь, как макака, собирать схемы по бумажке, не понимая толком, как они работают, и ебстись с косяками, которые наделать очень просто, и которые при этом к сути отношения не имеют никакого, просто дрочево.

Лучше купи себе модуль с картинки выше, пердуинку уно, пятью проводками (покупай специальные для пердуины, всех трех видов) соедини модуль и пердуинку, залей тестовый пример из библиотеки и осознай, что ты собрал свой приемник. Это тебе не катушки на ферритовых кольцах мотать. Сделаешь простейшее — пойдешь дальше.
Аноним 08/06/24 Суб 20:12:09 557526 331
IMG0823.jpg 3807Кб, 3024x4032
3024x4032
Untitled.png 75Кб, 750x695
750x695
Радиач, смотри, какой у меня верньер, 5:1, я его ещё никому не показывал. Наконец-то пригодился колпачекю от зубной пасты, они просто просятся для применения в качестве ручки. На трудепечатных шестеренках не оче, чуть закусывает. Наверное, лучшим решением будет использовать ролики для супер-плавности.

Что радиач имеет думать про приёмник ATS 20+? Это всеволновой радиволюбительский приёмник на базе SI4732. Хочу на месте касечество самодельного приёмника контроллировать, а не WebSDR для этого использовать. Голоса на 7050 и 7100 слышно, но не разобрать ничего, что у меня, что через WebSDR из Ленобласти.
Аноним 08/06/24 Суб 21:43:44 557534 332
image 32Кб, 956x538
956x538
>>557507
У меня в детстве вообще не было никакой возможности заниматься электроникой. У моей мамки и у её сестёр не было понимания, чем я хочу заниматься и что мне на самом деле интересно, да и им оно не нужно было. А так как я типичный хикка-корзинка, то это всё до сих пор сказывается, несмотря на то, что матери давно в живых нет, а с её родственниками я разорвал все контакты.
>>557512
>если рили не твое, так занимайся чем нравится
То есть ничем? Со всеми остальными моими увлечениями дела тоже плохи...
>>557520
>Мне кажется что это ты зря
Судя по посту ниже - не зря. Тот анон прав.
>угробил несколько аппаратов по своей глупости/невнимательности/неопытности
У меня угробленных аппаратов ещё больше. Из последнего - Альпинист-405, когда я пытался вернуть ему былую работоспособность, каковой она была в начале 10-х. Писал об этом итт даже. И в моём случае это всё сильно бьёт по самооценке, которая и без того ниже плинтуса.
>>557522
>собирать схемы по бумажке
Но мне припаивать транзисторы к плате интереснее, чем подключать готовые модули друг к другу и прошивать Ардуино...
На днях вот собрал УКВ-передатчик по схеме с пикрила. Монтаж - навесной, в качестве С5 и С2 - советские подстроечники, транзисторы - S9014, R6 и С4 из схемы убрал, а на вход добавил переменный резистор. В принципе, работает, но звук идёт с фоном (как УНЧ без контакта с корпусом на входе), а частота варьируется между 64 и 77 МГц и меняется она за счёт изменения длины антенны.
>не понимая толком, как они работают
Да мне оно и не нужно это понимание. Я же не владею ни физикой, ни матаном. Тупо собирать схемы из б/у деталей - вот мой потолок.
>купи себе модуль с картинки выше, пердуинку уно, пятью проводками (покупай специальные для пердуины, всех трех видов) соедини модуль и пердуинку, залей тестовый пример из библиотеки
Такое мне не интересно вообще. Я паять люблю, а не подключать@прошивать готовое.
>и осознай, что ты собрал свой приемник
Не я, а китайские рабочие, спаявшие все эти модули, а вся моя сборка по сути будет поключением одного устройства к другому.
Аноним 08/06/24 Суб 21:51:08 557536 333
prm20.gif 22Кб, 400x566
400x566
>>557526
>лучшим решением будет использовать ролики для супер-плавности
Помню в старинном журнале "Радио", был редуктор из подшипников. Между ними были переходники, передающие вращение сепаратора первого на центральное кольцо второго. И так они собирались в пакет.
Нашел пикчу
Аноним 08/06/24 Суб 22:57:20 557543 334
IMG202406082249[...].jpg 2180Кб, 3000x4000
3000x4000
IMG202406082249[...].jpg 2309Кб, 3000x4000
3000x4000
Бля почему если выдвинуть штырь то ловит на кв и ssb намного лучше чем говнокатушка внешняя которую кидаю за окно или снаружи окна... Я думал что штырь чисто для фм. Послушал сейчас лампово пару подмосковных дилдов... Сейчас залипаю на рисоедах.
Аноним 08/06/24 Суб 23:18:39 557546 335
>>557536
Замечательное применение подшипников как планетарного редуктора, спасибо, что напомнил.
Аноним 08/06/24 Суб 23:21:30 557547 336
>>557543
>Я думал что штырь чисто для фм.
Он на всех приёмниках для КВ, а на некоторых (Qodosen SR-286/DX-286, например) можно задействовать без изменений в схеме и для ДВ/СВ.
Аноним 08/06/24 Суб 23:37:15 557549 337
VID202406082331[...].mp4 36015Кб, 1920x1080, 00:00:14
1920x1080
Сидят маленькие...
Аноним 08/06/24 Суб 23:38:23 557550 338
>>557547
Спасибо Антон... Буду знать
Аноним 09/06/24 Вск 02:41:52 557555 339
>>557526
>про приёмник ATS 20+
Манямешником станешь шутка. А вообще приемник как приемник, типа Tecsun PL-210 или PL-330, на том же чипе построен. Правда, никаких фильтров и преампов на входе нет, но их ты можешь самостоятельно добавить. Радиолюбителей на нем можно услышать.
Аноним 09/06/24 Вск 02:51:06 557556 340
>>557534
>Не я, а китайские рабочие
А транзисторы ты типа сам сделал, по-твоему?
Аноним 09/06/24 Вск 04:22:09 557558 341
image 948Кб, 1560x1564
1560x1564
>>557556
Из транзисторов и других деталей я устройство могу самостоятельно спаять, и это мне принесёт удовольствие.
Аноним 09/06/24 Вск 09:34:29 557570 342
>>557558
Ну так то можно и ардуиносхемы и без отладочной платы собирать. Берёшь микроконтроллер ATMEGA328P-PU например и паяешь к нему обвязку. Получится ардуинка собственными руками. С модулями тоже самое.
Аноним 09/06/24 Вск 09:51:36 557571 343
Еду в Подмосковье на природу тестировать ссб и кв на pl990. Буду ловить вашу девственность щенята.
Аноним 09/06/24 Вск 09:57:46 557572 344
>>557549
Как их ихскать? Как их слушать?
Аноним 09/06/24 Вск 09:58:40 557573 345
Что читать?
Аноним 09/06/24 Вск 10:00:50 557574 346
>>557558
Только вот как модуль работает ты более-менее знаешь, а как транзисторы работают ты НИХУЯ не знаешь...

Это и есть дурное влияние "юного радиогубителя". Типа спаял == все понял. На деле же пердуинщики имеют лучше контроль над своим девайсом, а паяльщики что? А паяльщики "ЕСЛИ ПРИЕБНИК ЗАВЕРЕЩАЛ КАК БЕШЕНЫЙ ТО ПОШУРУДИТЕ КАТУШКУ Л3 НЕ ПОМОГЛО НУ ЗНАЧИТ ГЕНЕРАТОР У ВАС ПОЛУЧИЛСЯ МОЖНО КАК СИРЕНУ ИСПОЛЬЗОВАТЬ". Объяснения все без единой формулы, чисто на пальцах. Ну люмпенская хуета как она есть.
Аноним 09/06/24 Вск 10:01:48 557575 347
Аноним 09/06/24 Вск 10:04:27 557576 348
>>557572
На любительских диапазонах в ssb модуляции
Аноним 09/06/24 Вск 10:35:22 557580 349
>>557576
Какие это диапазоны
Аноним 09/06/24 Вск 10:37:01 557581 350
hamradio-1140x6[...].gif 64Кб, 1140x624
1140x624
Аноним 09/06/24 Вск 10:37:34 557582 351
Аноним 09/06/24 Вск 14:00:39 557595 352
хрюкни.webm 1265Кб, 1280x720, 00:00:03
1280x720
>>557570
>Получится ардуинка собственными руками.
Под которую нет задач. А ещё я не люблю что-либо прошивать и не хочу во всё это ввязываться.
>С модулями тоже самое.
Паять модули самостоятельно? Если только они не из SMD.
>>557574
>Только вот как модуль работает ты более-менее знаешь
Нет, не знаю и не хочу знать. Мне это неинтересно.
>а как транзисторы работают ты НИХУЯ не знаешь
Открытие перехода коллектор-эмиттер и усиление его тока при наличии тока на базе? Впрочем, ты прав, мой токсичный друг.
>Типа спаял == все понял.
Мне не понимание нужно, а рабочее после сборки устройство, которое не нужно прошивать.
>На деле же пердуинщики имеют лучше контроль над своим девайсом
А в чём этот самый контроль заключается?
>ЕСЛИ ПРИЕБНИК ЗАВЕРЕЩАЛ КАК БЕШЕНЫЙ ТО ПОШУРУДИТЕ КАТУШКУ Л3 НЕ ПОМОГЛО НУ ЗНАЧИТ ГЕНЕРАТОР У ВАС ПОЛУЧИЛСЯ МОЖНО КАК СИРЕНУ ИСПОЛЬЗОВАТЬ
Встречал такое лишь в сомнительных статьях из интернетов, написанных сеорастами. Но раз ты сказал, что это всё написано именно в ЮР и советских книгах, то значит ты прав.
>Ну люмпенская хуета как она есть.
Так я и есть люмпен. Причём во всех смыслах. Мне никогда не стать таким как ты. Можешь теперь назвать меня пидарахой/скотоублюдком/ стекломойным/тупым совком/грязножопым, или ещё какой ярлык придумать. Или даже ирл обоссать - предоставлю для этого свой домашний адрес.
Аноним 09/06/24 Вск 14:30:27 557597 353
>>557595
>усиление его тока при наличии тока на базе
Нахуя тогда столько моделей транзисторов, если они все одинаковые? Вот так паялы и "знают", а потом у них их приебники верещат как свиньи.
>не понимание нужно, а рабочее после сборки устройство
Как же ты собрался его заставить заработать, если ты не понимаешь, как оно работает? У транзюков есть разброс параметров, например, а модули одинаковые.

В чем разница между сборкой приебника на трех транзисторах и приебника на трех модулях? Ну кроме той, что на модулях будет лучше работать и ты приобретешь полезные навыки во время его сборки?

>сеорасты говна в штаны залили
>совок говна в штаны залил но это не говно а повидло вы нипанимаити
Причем тут сеорасты, причем тут совок? В совке твоем технику явно не по схемам из "юного радиолюбителя" собирали (ведь она работала). Хотя, вероятно, эта книжонка сыграла свою роль в формировании подхода к электронике у широких слоев населения. А может, и не сыграла. В любом случае вкатываться с нее не стоит.
Аноним 09/06/24 Вск 16:33:07 557603 354
image 650Кб, 647x363
647x363
>>557597
>Нахуя тогда столько моделей транзисторов, если они все одинаковые?
Ну раз ты так сказал, что они все одинаковы, то тут ты тоже прав, значит.
>Вот так паялы и "знают", а потом у них их приебники верещат как свиньи.
Почему тогда собранный мною по схеме из ЮР простейший УНЧ на трёх германиевых транзисторах прекрасно работает в китайском приёмнике? А, стоп - ты же сказал, что он не должен работать, потому что он сделан по схеме из ЮР, значит так оно и есть на самом деле, а вся его работоспособность - лишь мои галлюцинации.
>Как же ты собрался его заставить заработать, если ты не понимаешь, как оно работает?
Тупо собрав по схеме и подключив к источнику питания. Я всё равно не в состоянии понять принципы работы какого-либо устройства, потому что я пил пиво за школой, пока такие как ты зубрили физику с алгеброй и готовились к вступительным экзаменам в технический ВУЗ.
>У транзюков есть разброс параметров, например
У всех деталей есть разброс по параметрам, в том числе и у тех, что применяются в модулях для Ардуино.
>В чем разница между сборкой приемника на трех транзисторах и приемника на трех модулях?
Если модули паять самостоятельно, то больше работы. Казалось бы - больше фана от пайки, но без прошивки устройство на ардуино должным образом не заработает, и этот вот момент руинит весь полученный от пайки фан. От готового же модуля никакого фана нет. Мне не приносит удовольствие тратить деньги на всякую хуйню, под которую у меня нет задач - я из нищей неблагополучной семьи, и с детства приучен давиться за каждую копейку. А ещё я не люблю работать за компьютером. Я люблю физически осязаемый труд.
>на модулях будет лучше работать
В зависимости от того, по какой схеме и как он собран.
>ты приобретешь полезные навыки во время его сборки
Если только эти самые модули паять и настраивать вручную. И то они могут быть полезныыми, если ты намерен открыть бизнес, связанный с производством/ремонтом электроники. Лично я по профессии - разнорабочий, работу свою очень люблю и открывать свой бизнес не хочу, так что для меня эти навыки ничего полезного не принесут.
>причем тут совок?
Ты же его ненавидишь. А если ты не из России, то в твоей стране эта тематика наверняка под запретом.
>В совке твоем технику явно не по схемам из "юного радиолюбителя" собирали (ведь она работала).
Да, и я даже собирал уже устройства по советским заводским схемам. Но кто же тогда писал эту ужасную макулатуру ЮР? Уж не советский ли радиоинженер В. Г. Борисов, который тебе, похоже, чем-то лично насолил?
>В любом случае вкатываться с нее не стоит.
Так я и не в состоянии вкатиться в электронику. Ни с ней, ни с аналогичными по тематике книгами, написанными на Западе, которые ты точно также осудишь. А всё потому что я тупое ленивое быдло и не хочу это в себе исправлять. Мне нравится быть таким. Ты лучше скажи мне: ЧТО ТЫ ДОБИВАЕШЬСЯ ОТ МЕНЯ СВОИМИ ТОКСИЧНЫМИ ПОСТАМИ? КАКОГО РЕЗУЛЬТАТА ТЫ ЖДЁШЬ? Что мне - начать конструировать абсолютно ненужный радиоприёмник с органами управления на Ардуино вместо переменного резистора, КПЕ и переключателя диапазонов для прослушивания тех же самых мощных КВ-вещалок, которые у меня ловит китайская магнитола с мусорки? Или чтобы я покинул тред, чтобы тебе, такой великолепной токсичной сволочи, в одиночестве хорошо было тут сидеть? ЧЕГО ТЫ ДОБИВАЕШЬСЯ СВОИМ ТОКСОМ В ЭТОМ ТРЕДЕ, Я ПОНЯТЬ НЕ МОГУ?
Аноним 09/06/24 Вск 17:22:32 557606 355
>>557571
Короче что в дс что в Подмосковье на природе одну и туже хуету ловишь и разницы нет. Сейчас еду домой и еще сильнее убедился что нужна хорошая антена. Осталось набраться инфы как и какую антену для кв и ссб в квартиру ставить. Дорого быть радиолюбителем... Приемник за 30тыс для дома, приемник ща 10 тыс для ежедневного прослушивания на улице... Антенна еще тысяч в 15 обойдется примерно... Потом нужно будет для вас контент пилить и в итоге самому вещать... А тут денег до бесконечности можно потратить на это...
Зато интересно на самом деле.. Как будто какой то астрал познаешь.
Аноним 09/06/24 Вск 17:55:31 557607 356
>>557606
Ты цены на трансиверы глянь
Аноним 09/06/24 Вск 18:15:38 557608 357
Screenshot2024-[...].jpg 461Кб, 1080x2400
1080x2400
>>557607
Глянул... Не разбираюсь в них... На пике говно трансивер? Стоит как мои два приёмника... Такая цена впринципе норм.. Но мне кажется он гавененький
Аноним 09/06/24 Вск 18:39:16 557610 358
А вы как слушаете в ссб дидов дома в наушниках? Или из колоночки приемника? Шумы жесть конечно в течении дня и ранним вечером.
Аноним 09/06/24 Вск 19:06:16 557614 359
>>557603
а у меня вчера получилось налавить дедов и маяков на мой атс 20 со своей прошивочкой няшной... вооот
Аноним 09/06/24 Вск 19:24:14 557615 360
>>557614
А ты откуда? Я в дс вчера много дидов послушал. Самые прикольные и сигнал хороший был от дидов которые от меня в нескольких километрах. Прямо сейчас каких то слушаю из Брянска.
Аноним 09/06/24 Вск 19:25:10 557616 361
>>557614
Алсо маяки это пищалки около диапазонов дидов?
Аноним 09/06/24 Вск 20:38:36 557617 362
>>557616
ну тип. еще пересадил патч ссб в еепромку у меня терь больше четверти ардуинки свободно ха. куда бы ее потратить
Аноним 09/06/24 Вск 21:12:27 557618 363
Подскажите а фм антенна которые продаются на каждом шагу могут при подключении улучшить Работу на кв диапазоне?
Аноним 09/06/24 Вск 21:28:29 557619 364
>>557618
Смотря с чем сравнивать и что за ФМ антенны ты имеешь ввиду
Аноним 09/06/24 Вск 22:11:54 557621 365
Screenshot2024-[...].jpg 351Кб, 1080x2400
1080x2400
>>557619
Такая например... А сравнивать сто стоковым штырем из приемника.
Аноним 09/06/24 Вск 22:33:23 557625 366
Screenshot2024-[...].jpg 388Кб, 1080x2400
1080x2400
И такая
Аноним 10/06/24 Пнд 00:02:26 557631 367
output.mp4 4231Кб, 480x852, 00:00:31
480x852
Радиач, это уже DX?
Аноним 10/06/24 Пнд 00:31:48 557632 368
Аноним 10/06/24 Пнд 00:41:55 557634 369
бля фильтр зделол 3-30 в антенку подключил... кароч прикиньте вот слушаю дедов на 40м 7100 нихуя не слышно пустота. подключаю фильтр и там ВСË в дидах!!1 громко то пиздец. ахуеть не встать просто... ну в ахуи кароч
Аноним 10/06/24 Пнд 05:35:29 557639 370
>>557634
нарисуй схему фильтра что сделал?
Аноним 10/06/24 Пнд 05:39:59 557640 371
>>557631
да. причем поймал или иностранцев, или наших общающихся с зарубежом
Аноним 10/06/24 Пнд 08:28:27 557646 372
>>557634
>нихуя не слышно пустота. подключаю фильтр и там ВСË в дидах!!1
Я думал фильтр для того чтобы:
ВСЁ В ДИДАХ. СКВОЗЬ ПЕТУШИНЫЙ ГОМОН НЕ РАЗОБРАТЬ РЕЧИ. ВСЕ НАПОЛЗАЮТ ДРУГ НА ДРУГА
@
ВКЛЮЧАЮ ФИЛЬТР И МОГУ НАКОНЕЦ НАСТРОИТЬСЯ НА НУЖНОГО ДИДА
Аноним 10/06/24 Пнд 09:24:14 557654 373
VID202406100922[...].mp4 24047Кб, 1920x1080, 00:00:09
1920x1080
А говорили что в москве на длинных волнах ничего не поймать...
Аноним 10/06/24 Пнд 10:46:42 557661 374
>>557634
Что у тебя там за фильтр? Делись давай.
Аноним 10/06/24 Пнд 11:07:08 557662 375
>>557640
индусов каких то вроде слышно было да
>>557646
ето ты про ширину полосы пропускания говоришь... такой фильтр в микрухи уже есть. а то входной фильтр преселектор.
>>557661
3 порядка простой....... 3 катушки 3 кондера. сложного 0
Аноним 10/06/24 Пнд 11:39:59 557666 376
>>557662
Надо тоже будет себе такой фильтр запилить.

Мне si4732 приехали, буду переделывать свой ардуиноприемник с рда на неё переделывать. Ты какую либу используешь? Эту https://github.com/pu2clr/SI4735 ?
Аноним 10/06/24 Пнд 11:59:09 557671 377
>>557666
вот и как это цепляется к реальной схеме?
что к антенне что к антенномук входу приемника?
Аноним 10/06/24 Пнд 12:16:11 557672 378
>>557671
ты буквально хуже анимешника
гугли band pass filter чтобы не быть батхёртом
Аноним 10/06/24 Пнд 12:25:51 557673 379
image 275Кб, 1024x768
1024x768
>>557618
Не улучшит. Из-за разницы в длине принимаемых волн на КВ нужна своя антенна.
>>557654
Ты радиоточку поймал, третью программу.
>>557666
Ни номиналов конденсаторов, ни количества витков катушек/индуктивностей дросселей. Заебись.
>>557672
>band pass filter
Диапазон пассажирский фильтр? С английским у меня дела ещё хуже, чем с электроникой.
Аноним 10/06/24 Пнд 12:33:00 557674 380
>>557666
тебе не надо пердуинорадио разбирать тебе надо собирать снова. потому что сишке надо больше кода и пердуинки тебе будет скажем так маловато... бери есп32 простой и к нему подключай. еще учти что сишке нужен левел конвертр обязательно вариантов никаких. а у еспшки уже и так 3в3. еще екранчика 1602 тебе не хватит ты на нем ниче не покажешь. а бери олед 128х128 или тфт 128х64 графический типа 12864Г. как то так надеюсь ты меня услышал .

а че с зе баззером кстать? там один шум сплошной был а не бжжж бжжж
Аноним 10/06/24 Пнд 12:37:35 557675 381
IMG202406101230[...].jpg 2957Кб, 3000x4000
3000x4000
IMG202406101236[...].jpg 3866Кб, 4000x3000
4000x3000
Приехал рекетесс 110 наконец-то... Норм сетап или бред?
Аноним 10/06/24 Пнд 13:01:30 557680 382
>>557675
послушай 13881 слышно там че
Аноним 10/06/24 Пнд 13:13:22 557682 383
>>557680
На ретекессе не слышно
Аноним 10/06/24 Пнд 13:31:04 557683 384
КВ-Антенны.jpg 307Кб, 1599x1088
1599x1088
>>553024 (OP)
А если я подобную ебалу поставлю на своих 30 сотках, меня соседи на вилах не донесут до кладбища? Травите кулстори, владельцы подобного.
Аноним 10/06/24 Пнд 13:35:53 557684 385
>>557491
И любитель точек. Мб тебе в сторону азбуки морзе посмотреть?
Аноним 10/06/24 Пнд 13:56:52 557685 386
1000006555.jpeg 451Кб, 1920x1080
1920x1080
>>557674
Понял, буду разбираться в esp32, вроде работа с ней не сильно от пердуин отличается.

>>557675
Норм, мажорный сет получился. У меня такая "коллекция".

>>557673
> Ни номиналов конденсаторов, ни количества витков катушек/индуктивностей дросселей.
Так их под нужный тебе диапазон рассчитывать надо.
Аноним 10/06/24 Пнд 14:04:26 557686 387
>>557685
>У меня такая "коллекция".
Интересно
Аноним 10/06/24 Пнд 14:40:24 557688 388
>>557675
Работает ли RDS на FM у TECSUN?
Аноним 10/06/24 Пнд 15:42:39 557689 389
Аноним 10/06/24 Пнд 16:35:43 557692 390
image.png 557Кб, 800x484
800x484
Как же хочется...
Аноним 10/06/24 Пнд 16:49:54 557693 391
Аноним 10/06/24 Пнд 16:55:10 557694 392
>>557685
Меридиан? хорошо ловит?
Аноним 10/06/24 Пнд 16:58:01 557695 393
этон е1.png 358Кб, 658x389
658x389
>>557692
надо хотеть этот этон
Аноним 10/06/24 Пнд 17:43:13 557697 394
>>557693
Там же есть генератор и R нагрузки, подумай что чем является
Аноним 10/06/24 Пнд 18:37:09 557702 395
IMG2066.jpeg 9Кб, 344x146
344x146
IMG2067.jpeg 533Кб, 3366x1358
3366x1358
Давайте собирать приемники из "Юного радиолюбителя" назло аниме-говну.
Аноним 10/06/24 Пнд 18:41:32 557703 396
>>557694
Да, Меридиан 235. Без внешних антенн из дома на КВ китайцев ловит, редко что-то другое поймать может, на СВ хорошо принимает, УКВ я перенастроил на нынешний ФМ, почти весь диапазон принимает.
Аноним 10/06/24 Пнд 18:58:31 557707 397
IMG2070.jpeg 2581Кб, 2592x1944
2592x1944
IMG2069.jpeg 35Кб, 300x450
300x450
IMG2068.jpeg 39Кб, 600x241
600x241
Аноним 10/06/24 Пнд 19:24:21 557708 398
image 626Кб, 960x500
960x500
image 851Кб, 1000x764
1000x764
>>557692
>>557695
>>557702
Идите нахрен все трое.

А тебя, тридэшный >>557702, неплохо бы заставить смотреть все сезоны Сейлор Мун, а потом ещё K-On c Tamako Market, Dudelki, Love Lab c Love Live и весь Yuru Camp, не говоря уж про Haruhi, Azumanga Daiou и Rozen Maiden. И ещё заставить записывать все эти тайтлы на твои видеокассеты, на которых у тебя сейчас записано какое-то третьесортное американское тридэговно.

Ты можешь сколько угодно ненавидеть ардуинщиков (и я их тоже ненавижу за токсичность и навязчивость), но пока ты потребляешь тридэ-калтент и ненавидишь аниме, ты ещё больший вырожденец, чем они.

>>557603-анимепаяльщик
Аноним 10/06/24 Пнд 19:42:00 557709 399
>>557707
Не, ну я не такое имел в виду. Просто многодиапазонную антеннку, на двадцатиметровой мачте с поворотной ебалой и подъемником. Соседи не начнут жаловаться на радиацию и лучи смерти?
Аноним 10/06/24 Пнд 19:48:11 557710 400
>>557709
Рамку можно типа такой https://swling.com/blog/tag/airspy-youloop/page/2/
Ну или как человек паук из фарфоровых изоляторов и провода полёвки(П-274М) в качестве усов разматывайся. Но это геморройнее.
Программ расчётов под типы антенн и трансформаторов полно.
Аноним 10/06/24 Пнд 20:09:45 557712 401
>>557675
Почему взял именно pl-990x а не pl-680 например?
Аноним 10/06/24 Пнд 20:11:40 557714 402
1621749289.jpg 32Кб, 900x675
900x675
>>557710
Изоляторы такие, если что, см.пик. Полёвку можно в один провод делать.
Феррит трансформаторов и его проницаемость BN-73-302 тоже важны для рамочной антенны по ссылке.
Аноним 10/06/24 Пнд 20:51:24 557717 403
>>557710
>>557714
Это все понятно. Меня больше волнует отношение окружающих и полицаев. Я не собираюсь пока на категории сдавать и вещать, чисто послушать хохлов на 7055
Аноним 10/06/24 Пнд 21:26:28 557718 404
>>557712
Последняя версия.. Прошивка более совершенная, чипы хуипы... Он даже в условиях квартиры на родную антенну ловит пздц круто...
Аноним 10/06/24 Пнд 21:54:41 557721 405
>>557718
Алсо... Ходил сегодня на улицу всякую всячину половить на ретекесс... Конечно стремная реакция у людей которы
Аноним 10/06/24 Пнд 22:08:59 557722 406
>>557721
Осторожно в тренде снайп
Аноним 10/06/24 Пнд 22:57:49 557723 407
>>557717
Когда выхожу из метро, общаюсь с дочерью по рации (Yaesu VX-6R). ДС. Всем похуй.
Аноним 11/06/24 Втр 01:39:29 557728 408
Заказал себе вот эту антенну... Анончики подскажите какой переходник нужен на джек 3.5?
https://ozon.ru/t/1zzGZrG
Аноним 11/06/24 Втр 02:08:52 557729 409
>>557728
>джек 3.5
Переходник тебе самому придется делать, подозреваю. Блять, вот что за манера такая юзать под антенну ебнутые разъемы, которые для этого не предназначены? Переходник блять с СМА на 3.5, ебанись нахуй. Они б еще розетку на 230 вольт поставили в качестве антенного гнезда. И переходник на нее с СМА.
Аноним 11/06/24 Втр 02:16:36 557730 410
>>557729
А какую лучше тогда антену заказать для кв? Чтоб и переходник норм найти.??
Аноним 11/06/24 Втр 02:20:11 557731 411
>>557730
Я сам нубарик, но подозреваю, что ни у одной нормальной антенны не будет разъема миниджек 3.5. Ты можешь просто сделать переходничок для той, которую уже выбрал, там сложного нихуя нет.
Аноним 11/06/24 Втр 02:29:26 557732 412
>>557731
Сейчас почти у всех всеволновых приемников разъем для антенны миниджек 3.5.... Почему ебанные китайцы за столько лет не наклепали антен для этих приемников?... Ппц...
Аноним 11/06/24 Втр 07:51:26 557736 413
>>557703
значит все же чудес не бывает.

В годы СССР было множество своих станций + зарубеж.
Сейчас всек кроме Китая, КНДР, Ирана, Румынии почти ушли.

СССР техника уже и расстроилась и была рассчитана на более мощные станции.
Вот сейчас и ловит тиолько китайцев.
Аноним 11/06/24 Втр 07:52:07 557737 414
>>557703
>на СВ хорошо принимает
сколько станций? какие?
Аноним 11/06/24 Втр 10:14:57 557740 415
>>557730
> Чтоб и переходник норм найти.??
Просто купи паяльник и припаяй разъем который тебе нужен или сделай переходник сам.
Без обид анончик, но это уже начинает напоминать мне пасту про поедание супа ножом
Аноним 11/06/24 Втр 11:29:10 557742 416
>>557732
Я хз ваще кому приебники всрались в наше время кроме радиодедов. Но радиодеды ведь знакомы с сма и бнц коннекторами, и у них у самих не поверю что не бомбит от этих миниджеков... Нахуя тогда эту срань за собой десятилетиями тащить? Типа чтобы разъем не выпирал, что ли? Ну наверное есть какие-то другие более подходящие разъемы, нет?

Хотя о чем тут говорить, если у тексан пл210 даже не было нормального зарядного устройства. Просто напряжение с юсб на батарейки подавалось, и все (лол). А платы выглядели так, будто это еще с 90х оставшиеся запасы.
Аноним 11/06/24 Втр 11:38:47 557743 417
>>557732
Кароче вопрос у меня такой к тебе: почему ты "Малахит", "Белку" или что-то подобное сразу не взял? Или свисток сдрный? Я вообще не представляю себе, как этими "бытовыми" приемниками пользоваться, с таким замороченным управлением (как сохранять что ты там наслушал?), без водопада и т.д.

Нахуя тебе вообще этот хлам? Мог бы попросту через вебсдр слушать, вон в Ярославле охуенный приемник стоит. А в квартире без антенны (да еще и в городе) ты один хер ничего не услышишь нормально, даже на идеальный приемник.
Аноним 11/06/24 Втр 12:08:07 557747 418
>>557685
>буду разбираться в esp32
создание приемника на си4732 это задача скорее из области тру-программирования (а ля энтерпрайз ага) а не эмбеддед или радиосвязи в любой форме. т.е. ты берешь библиотечку и там уже все есть если ты НЕ берешь библиотечку там тоже уже все есть тупо то же самое в регистрах. байтоебить НЕ придется.

а сложность в чем? в том что в отличие от 5807 у 4732 диапазонов (РАЗНЫХ) и настроек ДОХУЯ. у lmw-диапазонов ченнел спейсинг 9 кгц у sw 5 у радиолюбителей вообще ссб и узенько все но ссб не только у них а может быть вообще где угодно а есть еще цифровая связь всякая и морзянка полосы пропускания везде свои есть пара типа ару со своими настройками есть шумоподавление есть поиск есть возможность сделать режим сканирования - а как ты будешь это делать?? для радиолюбителей и пикалок нужен один алгоритм (ну тип 13882.5 это че за частота бля? некратная) для вещалок другой у ссб есть vfo и bfo и ты сам из них должен линейную шкалу сделать а можно еще хотеть сканировать произвольные частоты на предмет всяких хитрых сигналов а еще даже у еспшки память ограниченная для таких задач а еще есть пользовательский интерфейс который тоже надо сделать так чтобы ты сам смог запомнить что где включается, и тд. сам понимаешь.
Аноним 11/06/24 Втр 12:14:35 557749 419
>>557743
Потому что я тупой гречневый скуф......
Аноним 11/06/24 Втр 12:54:39 557752 420
IMG202406101236[...].jpg 3866Кб, 4000x3000
4000x3000
>>557743
Этот набор у меня для вкатывания в тему. Вроде зацепило хотя понимаю что мы пинаем уже полуразложившийся труп, радио медленно но верно уходит в историю. Следующие приемники у меня будут уже более профильные. На белку засматриваюсь... Буду изучать эту тему может другой возьму потом.
Алсо буду придумывать что нибудь с антеннами, ловит более менее диодов и китайцев. Буду потихоньку двигаться к хорошему.
Аноним 11/06/24 Втр 14:24:14 557757 421
>>557752
Ты прост китайские вещалки слушаешь, а есть еще коммуникации всякие, спутники, деды, метео, я уж молчу про вайфай, радары и помехи, из которых тоже можно интересное узнать. А вещалки, ну они и в интернете есть, хули их по радио слушать, если есть доступ к интернету? Дедов тоже хз зачем, 73 73 очень был рад бля, ну охуеть не встать как интересно дохуя.
Аноним 11/06/24 Втр 14:44:22 557760 422
>>557757
Как во всём этом поможет Белка или Малихит?
Аноним 11/06/24 Втр 15:01:30 557761 423
>>557760
или Малахит
быстрофикс
Аноним 11/06/24 Втр 15:13:35 557762 424
>>557743
>Кароче вопрос у меня такой к тебе: почему ты "Малахит", "Белку" >или что-то подобное сразу не взял? Или свисток сдрный?
Нет Малахита и Белки, но есть Тексан.
Есть СДР (от РТЛ до хакрф), не дороже.
+ SDR - водопад
- SDR - хреновая чувствительность на КВ. Что-то более менее добился только с up-convertor + антенны за 1000-2000 руб. (мини whip и магнитное кольцо)

+WEB SDR - лучше прием (правильно у них мачты до 30 метров и более), водопад
-WEB SDR - нет интернета, ты оглох.

+Тексана полная автономность и "ламповость" (хотя он не транзисторный и не с аналоговой шкалой). Не надо покупать антенну (хватает штатной + проводной в комплекте). Не надо ПК, не над интернета, как для WEBSDR.
-Тексана нет водопада

Выводы пользуюсь всем вышеперечсисленным, смотря для чего. Тексан даже может подтвердить что сигнал существует на этой частоте, а не зеркалка/FM/не пойми чего - как на SDR.

мимо другой анон.
Аноним 11/06/24 Втр 15:18:23 557763 425
>>557752
>>557757
>>Этот набор у меня для вкатывания в тему
>Ты прост китайские вещалки слушаешь,
Ну вот же анон пишет тебе:
"Для вкатывания в тему"
легко и просто, не надо ПК, не надо антенн, знакомая скорее всего с детства тема, интересует это (обычные вещалки).
Мож ему плевать на метеокарты или факсы или дедов?
Аноним 11/06/24 Втр 15:19:07 557764 426
image 91Кб, 499x477
499x477
>>557752
>мы пинаем уже полуразложившийся труп, радио медленно но верно уходит в историю
Настолько уходит, что я месяц назад реально растерялся от изообилия самых различных станций на 25-метровом КВ. И ведь я их все поймал не на Тексан или Деген, а на дешёвое говно, которое никто из радиолюбителей всерьёз не воспринимает. На Kipo KB-408AC стоимостью 500 рублей.
>>557757
>А вещалки, ну они и в интернете есть
И ты теперь такой сейчас находишь в открытом доступе онлайн-потоки на локальные азиатские станции и приносишь их сюда.
>хули их по радио слушать, если есть доступ к интернету?
WebSDR жрёт ресурсы как не в себя, может лагать и иметь лимиты по времени на прослушивание.
>>557762
>+ SDR - водопад
>-Тексана нет водопада
Не понимаю - нафиг вам всем этот водопад сдался? Какой профит от него, кроме определения наличия несущей?
Аноним 11/06/24 Втр 15:21:05 557765 427
>>557764
блин хочется все же протестить твое Кипо.
Надеюсь это не тупая реклама.
Кста а можно фото твоего кипо внутри?
Там зоопарк говорят чипов даже для одной и той же модели в разные годы выпуска.
Аноним 11/06/24 Втр 15:25:10 557766 428
>>557764
>Не понимаю - нафиг вам всем этот водопад сдался? Какой >профит от него, кроме определения наличия несущей?
Можно увидеть соседний новый сигнал.
Обычно выгода при прослушивании радиолюбителей.
Можно даже писать сразу всех дедов в диапазоне на SDR.

Для вещалок выгода от водопада миниамальна. Но все же можно увидеть помехи или качество сигнала и т.д.
Аноним 11/06/24 Втр 15:46:42 557767 429
image 585Кб, 728x571
728x571
>>557765
>Надеюсь это не тупая реклама.
Было бы что рекламировать...
>Кста а можно фото твоего кипо внутри?
Лень разбирать. Но внутри ничего особого - обычный дешёвый DSP-приёмник с минимумом деталей на плате и смехотворной магнитной антенной размером 4х0,7х0,4 см но СВ ловит хорошо, на удивление.
>Там зоопарк говорят чипов даже для одной и той же модели в разные годы выпуска.
Тот экземпляр, что у меня - на KT0936MB9, т.е на DSP-чипе. Из примечательного - шкала от супергетеродинной версии с КВ-диапазонами на 49-41 и 31-25 метров, хотя по факту у него КВ3-12 и 13-22 МГц. А зоопарк из чипов (и не только), думаю, и сейчас есть - вполне вероятно, что эти Kipo бывают и с АКС6951, и с гасящим конденсатором вместо трансформатора.
Аноним 11/06/24 Втр 15:51:45 557768 430
>>557766
А вот диды-то ручку настройки весь вечер крутили!
Аноним 11/06/24 Втр 16:10:24 557770 431
>>557757
Радары и маяки тоже ловил... И морзянку хуянку... Прикольно конечно. Но мне нравятся информационные вешалки... И помехи на фоне как в радио в фаллауте дооооаааа...
>>557764
>от изообилия самых различных станций на 25-метровом КВ. И ведь я их все поймал не на Тексан или Деген, а на дешёвое говно
Ты наверное живешь в деревне... Там то изобилие можно словить еще и при удачном местоположении... В дс шума овердохуя...
Аноним 11/06/24 Втр 16:32:42 557771 432
image 243Кб, 1600x1114
1600x1114
>>557770
>Ты наверное живешь в деревне...
Не совсем - в небольшом ПГТ, напоминающим отдалённый микрорайон города, а сычую в квартире на 1 этаже типовой кирпичной трёхэтажки, со всех сторон окружённый источниками помех. QTH: KO89WF, уже засветил в одном из постов выше:3
>Там то изобилие можно словить еще и при удачном местоположении... В дс шума овердохуя...
Просто в тот день в посёлке с электричеством были проблемы, вот я и воспользовался моментом. Обычно у меня весь КВ в белом шуме, и невозможно поймать вообще ничего, даже китайские станции. А тут не просто изобилие, а звучание как у WebSDR (реально!) и станции с направлением вещания в противоположную от Европы сторону.
Аноним 11/06/24 Втр 16:56:46 557772 433
VID202406111653[...].mp4 18240Кб, 1920x1080, 00:00:06
1920x1080
А это хорошее качество для гавеного китайского аппарата бытового в дс посреди дня так вещать вешалку? Ото я просто не разбираюсь...
Аноним 11/06/24 Втр 17:16:33 557773 434
>>557772
не вещать а ловить учи мемы. это во первых. во вторых ну как у меня ардуинка принимает так же примерно да. тока я обычно 19м слушаю днем если.
Аноним 11/06/24 Втр 20:03:30 557793 435
Pl 990-кун на связи...
Короче я нашел антенну которая мне полностью подходит.
https://youtu.be/kDbC3Y19XRw?si=jRx1m4qbmvy-TU9I
Заказал... 17 июня она приедет ко мне, а 18 я ее установлю. Посмотрел много обзоров и антена довольно годная для легкого решения.
Аноним 11/06/24 Втр 20:58:47 557794 436
>>557747
Ну надеюсь получится сделать, пока нет особо времени.

>>557737
Получалось ловить пару станций на русском и пару на иностранном и речь была очень разбочива.

Сейчас собираю антенну, проблема в том что она будет на расстоянии примерно 25 метров подключать планирую кабелем rg58. Хорошая ли это идея? Сильно ли будет затухать сигнал в нем?
Аноним 11/06/24 Втр 21:26:47 557797 437
VID202406112120[...].mp4 26210Кб, 1280x720, 00:00:22
1280x720
Не думал что увбэшку так хорошо слышно в дс на стоковую антенну...
Аноним 11/06/24 Втр 22:41:14 557803 438
Аноним 11/06/24 Втр 23:01:02 557804 439
>>557803
Да меня просто запугивали перед покупкой что в дс кроме фм невозмо на эти приемники ничего поймать... А оказалось что все довольно интересно и замечательно...
Аноним 13/06/24 Чтв 07:58:53 557861 440
Аноним 13/06/24 Чтв 12:40:40 557872 441
Аноним 13/06/24 Чтв 14:16:50 557874 442
>>557872
Спасибо за ссылку.. Добра тебе пирожочек
Аноним 13/06/24 Чтв 16:58:08 557889 443
1718286958694.mp4 7173Кб, 1280x720, 00:00:17
1280x720
1718286958697.mp4 9476Кб, 1280x720, 00:00:23
1280x720
1000006570.png 933Кб, 1280x720
1280x720
>>557874
Да не за что, сам себе такие заказал, внешнюю антенну к 808му подключать

>>557861
Да какое США, взял с озона китайский, но вроде медный

Улов на телескоп 808го из дома. Радио Кореи из Британии и христианское радио с Мадагаскара. Разница в качестве приема с меридианом велика конечно.
Аноним 13/06/24 Чтв 19:41:19 557920 444
image 145Кб, 1024x576
1024x576
>>557889
>Разница в качестве приема с меридианом велика конечно.
Не в пользу Меридиана, как я понимаю. А жаль.
---
Просто мне давно хочется слушать ДВ/СВ/КВ на советском приёмнике, а не как сейчас на всяком несвежем китайском барахле из нижнего ценового сегмента. Но раз советские приёмники хуже Тексана, то придётся их забыть и переключиться на DE-1103 пользоваться своим барахлом и дальше...

Вот прямо сейчас сижу и слушаю КВ на раздолбанном двухкассетнике Milka MK-8383DL с самопальной рамкой. К этому моменту наконец-то стало слышно "Голос Кореи" на 9425 кГц, но и то не особо как - шум и свист громче музыки и речи диктора.

>>557610
>как слушаете в ссб дидов
Не слушаю я их. Я слушаю только вещалки в АМ.
>в наушниках?
Нет. Двухкассетник и WebSDR слушаю через усилитель "Радиотехника". Если электричества дома нет, то переключаю двухкассетник на его внутренний УНЧ (он заколхожен, да). А Кипо с Масоном слушаю на их собственные динамики. Напомню, что у Масона вместо родного УНЧ на D2822 вколхожен самопальный, собранный на трёх германиевых транзисторах по схеме из ЮР :3

Кипо-сан
Аноним 13/06/24 Чтв 23:42:39 557936 445
>>557889
а nhk world слушаешь признавайся ?
Аноним 14/06/24 Птн 09:59:46 557951 446
>>557872
Скинь такой же но для ats 20+, не могу найти
Аноним 14/06/24 Птн 10:02:50 557952 447
a43602f9287b0bf[...].jpg 42Кб, 604x522
604x522
>>557673
>Ты радиоточку поймал
В ДС ещё проводное радио живо O_0
Аноним 14/06/24 Птн 11:57:09 557961 448
>>557951
Есть bnc на джек, но зачем тебе такой?
https://aliexpress.ru/item/1005006125181700.html
Может нужен bnc на sma?
https://aliexpress.ru/item/1005002153408050.html
Что вы пишите в поиск, если не можете найти? Не в упрёк просто интересно.

>>557936
Пока ни разу не получилось поймать, в основном из за времени вещания по будням на русском, а по выходным они не вещают. Да и из дома прием редко хороший бывает, надо бы в "поля" выходить.

>>557920
>Не в пользу Меридиана, как я понимаю.
Правильно понимаешь, но это наверное можно исправить настройкой. Руководств по настройке не нашёл к нему, боюсь его окончательно добить. Про Океаны например полно статей и видео, наверное если и брать советоприемник для использования по назначению, а не для коллекции то их. Есть второй такой же меридиан который на кв вообще молчит. С ним можно поэкспериментировать, но времени пока нет.

>>557673
>третью программу
Не знал что на них разные программы были, я только радио России слышал. В моем городе радиоточки вроде в том году отключили, по крайней мере моя перестала работать.
Аноним 14/06/24 Птн 12:00:33 557963 449
>>557961
>>557961
>Что вы пишите в поиск, если не можете найти? Не в упрёк просто интересно

Просто "переходник для приемника для внешней антенны"
Аноним 14/06/24 Птн 12:04:29 557964 450
>>557963
Тогда понятно, если точно указывать нужные разъемы то все находится.
Аноним 14/06/24 Птн 12:11:25 557965 451
>>557961
>из дома прием редко хороший бывает
11625 вчера слышно вечером было. атс20
>>557951
это на озоне намного быстрей и ненамного дороже
Аноним 14/06/24 Птн 12:35:49 557968 452
>>557965
Я обычно в это время на РАБоте, а так да на японском ловил, но хочется на русском послушать. Корейцев в среду поймал и всю программу с удовольствием прослушал. Сегодня возьму 808й на завод, может и получится чего нибудь услышать. Хотя врядли.

>>557951
Ну в принципе да, на 80 рублей дороже, но доставка 3 дня.
https://www.ozon.ru/product/perehodnik-shteker-bnc-papa-shteker-sma-female-vch-adapter-sb-321-1-sht-1567009698
Аноним 14/06/24 Птн 12:38:17 557969 453
image 872Кб, 1250x778
1250x778
>>557936
Раньше слушал, сейчас нет. Что там в эфире, всё так же повторы уроков японского языка с рассказами про студентку из Вьетнама Там?
Мне вот поймать NHK сейчас и не выйдет, к тому же: на КВ слишком много шума (особенно когда приём ведётся на телескоп), а на СВ у меня прохождение с ~22:45 по 3:40-3:45, когда на 1386 слышно Свободу и УР.
>>557952
Ага. Все три программы. А ещё в Питере и Севастополе, и вещание там тоже трёхпрограммное. Во всех трёх городах оно принадлежит РСВО, и там проводное радио живее некуда.
https://rsvo.ru/wired-radio-broadcasting/
Трёхпрограммники с абонентскими громкоговорителями и те производят до сих пор на ФГУП "Октябрь" в Каменске-Уральском.
А в регионах проводное радио принадлежит Ростелекому, имеет всего одну программу с абонентской платой 400 рублей, в то время как в Москве и Питере абонентская плата за пользование радио всего 140 рублей, а в Севастополе вообще 57.
>>557961
>Про Океаны например полно статей и видео, наверное если и брать советоприемник для использования по назначению, а не для коллекции то их.
Радиогубители колхозили и крутили контуры в советских Океанах только в путь, пока те не закончились. А теперь они и до 225-й модели дотянулись. То же самое, думаю, и с ВЭФами происходит, только колхозится уже перестроечная 317-я модель вместо мейнстримной 202-й. Вот из-за этого я и не хочу связываться ни с Океанами, ни с ВЭФами.
>Не знал что на них разные программы были
С 60-х ещё. А в начале 90-х в планах был переход на пятипрограммное вещание, который из-за всем известных событий не осуществился.
>В моем городе радиоточки вроде в том году отключили
А в моей локации примерно в 2005-2006 годах. Было три программы тогда - РР, Маяк и Ретро ФМ.

Кипо-сан
Аноним 14/06/24 Птн 13:04:44 557971 454
>>557961
Да спасибо вот такой как на второй ссылке и был нужен, только лучше бы с кабелем сразу
Аноним 14/06/24 Птн 13:08:50 557972 455
Аноним 14/06/24 Птн 13:17:20 557973 456
>>557972
На озоне есть такое? Сердечно благодарю бро
Аноним 14/06/24 Птн 13:18:14 557974 457
А че вообще имеет смысл делать или покупать внешнюю антенну для атс20/25?
Аноним 14/06/24 Птн 13:26:32 557975 458
nakaharamisakin[...].jpg 57Кб, 850x1013
850x1013
>>557973
Впиши в поиск "bnc на sma кабель" и найдёшь на озоне

>>557974
Как по мне смысл во внешней антенне всегда есть
Аноним 14/06/24 Птн 13:28:08 557976 459
>>557972
ему такое НЕ подойдет для атс20... бнц неправильный нужен обратный
Аноним 14/06/24 Птн 13:38:02 557977 460
изображение.png 206Кб, 513x522
513x522
>>557976
Да там их много, вот такой ему нужен
Аноним 14/06/24 Птн 15:35:32 557984 461
>>557976
аниме Чуханка че скажешь про атс 25? Про первый max decoder
Аноним 14/06/24 Птн 15:40:48 557985 462
>>557984
тихо чушь ебаная
Аноним 14/06/24 Птн 16:09:23 557991 463
20240614154025.mp4 6093Кб, 1920x1080, 00:00:02
1920x1080
>>553024 (OP)
Сап радач, что за частота 1386kHz? Ехал ночью (мб 23-00 - полночь или первый час, короче поздно) по приколу решил половить на приемник в машине, и там щото на эвой частоте на мове было. Удивилсч сам, ни разу ничего на AM не мог поймать, а там аж штук 10 частот было вещательных.на польском тоже говорили.я с воронежа охуел честно говоря впервые так, так еще и на слабый автомобильный приемничек.
Аноним 14/06/24 Птн 16:28:21 557996 464
>>557991
Это вроде литовская станция, с нее много кто вещает
Аноним 14/06/24 Птн 16:31:04 557998 465
>>557996
>с нее много кто вещает
Это как?
Аноним 14/06/24 Птн 16:33:47 557999 466
>>557998
Ну сам радиопередатчик в Литве и с него вещают разные компании из разных стран на разных языках.
Аноним 14/06/24 Птн 16:34:12 558000 467
>>557985
Ну про атску25 декодер таки скажи что нибудь..
Аноним 14/06/24 Птн 16:36:55 558001 468
>>557999
Есть мб какая-нить программа что ли, расписание что/когда вещают оттуда? случайно я услышал не "Радио Свобода" тогда? Странно, что все это в открытом доступе, в смысле по радиосвязи.
Аноним 14/06/24 Птн 16:37:47 558002 469
>>556678
Я вот от этого охренел, что прохождение такое.
Аноним 14/06/24 Птн 16:42:31 558003 470
>>558001
> Есть мб какая-нить программа что ли, расписание что/когда вещают оттуда?
https://www.novosibdx.info/schedules.html
В поиск по странице вбиваешь частоту и смотришь, но тут правда только программы на русском.
Аноним 14/06/24 Птн 16:48:25 558004 471
>>557991
>Сап радач, что за частота 1386kHz?
Радио "Baltic Waves International", Литва. Передатчик в Вешинтосе, 75 кВт.
>>558001
>Есть мб какая-нить программа что ли, расписание что/когда вещают оттуда?
NHK World 0330-0350 ru, NHK World 0330-0350 ru [Mo-Fr], Radio Poland 0400-0500 be, Radio Poland 0500-0530 uk, Radio Poland 1300-1400 en, NHK World 1500-1510 ru [Mo-Fr], NHK World 1500-1520 ru [SaSu], NHK World 1510-1525 en [Mo-Fr], NHK World 1520-1530 en [SaSu], NHK World 1525-1530 ru [Mo-Fr], Radio Poland 1530-1600 pl, Radio Poland 1600-1630 ru, Radio Poland 1630-1700 de, NHK World 1700-1750 en [SaSu], NHK World 1730-1750 ru, Deutshe Welle 1800-1830 ru, Radio Liberty 1830-2100 ru, Radio Ukraine International 2100-0330 uk
https://www.mwlist.org/mwlist_quick_and_easy.php?area=1&kHz=1386
Аноним 14/06/24 Птн 16:49:44 558005 472
IMG202406141646[...].jpg 64Кб, 640x640
640x640
Аноним 14/06/24 Птн 17:19:54 558007 473
>>558000
че те сказать у меня его нету двацатка ток.
Аноним 14/06/24 Птн 20:56:27 558018 474
output.mp4 1671Кб, 480x852, 00:00:20
480x852
Срем гетеродином в эфире. Только не понимаю, почему: у ППП же ГПД частота же в два раза ниже принимаемой.
Аноним 14/06/24 Птн 21:59:03 558023 475
Аноним 15/06/24 Суб 07:45:21 558034 476
1000006586.jpeg 213Кб, 1344x756
1344x756
1000006573.webp 224Кб, 1589x2010
1589x2010
Вылез вчера до лесополосы с 808ым, наловил дедов, шарманщиков на тройке, ну и множество вещалок, жаль в это время только китайцы на русском вещали. Загородом думаю ещё больше поймать смогу.

Какой-то мужик несколько раз мимо меня проходил и очень пристально смотрел, но ничего не сказал, тревожно.
Аноним 15/06/24 Суб 08:38:19 558035 477
>>558034
>несколько раз мимо меня проходил
Такой же дебил, лол.
Аноним 15/06/24 Суб 09:23:28 558036 478
IMG202406101937[...].jpg 1879Кб, 3000x4000
3000x4000
>>558034
Я в дс когда ретекесс достаю и антенну выдвигаю на меня как на ебаната смотрят...
Некоторые ржут даже если компанией идут... Другие просто как на ебаната смотрят... Сейчас на тебя как на ебаната смотрят даже если у тебя просто наушники проводные...
Надо дедом становиться чтоб на тебя как на ебаната не смотрели с радио в руках... Сейчас уже поколения выросли которые радио никогда не видели... А если с тексаном сесть на тебя смотрят как на более продвинутого ебаната-оператора дронов... Но слышат помехи у тебя с китайскими словами и просто как на ебаната смотрят... Потому что радио слушают только ебанаты либо автолюбители... Зачем слушать радио когда можно слушать любую музыку в интернете и без помех на беспроводные наушники без антенны и помех..
Короче пока привыкнуть не могу что на меня как на ебаната смотрят...
Аноним 15/06/24 Суб 10:49:58 558039 479
>>558036
Ну ты привык уже, да ? Молодец анон, не прогибайся
Аноним 15/06/24 Суб 11:08:18 558040 480
image 71Кб, 1500x843
1500x843
>>558034
>Какой-то мужик несколько раз мимо меня проходил и очень пристально смотрел, но ничего не сказал, тревожно.
>>558036
>на меня как на ебаната смотрят
Вот поэтому я никогда не потащу с собой на улицу приёмник, пусть для радиолюбителя ловить эфир вне дома это база. Даже карманный не буду для этих целей покупать. こわい。
Мне и так в 15 лет хватило предъяв (в т.ч. по этой теме) со стороны собственных родственников, когда мне пришлось с ними ехать в их родную глухую деревню на другом конце региона и куда я взял с собой свой старый Альпинист-405. И там до меня до кучи докапались какие-то бухие мужики, которые являлись приятелями родственников...
Тем более, что когда я выхожу из дома в дневное время, на меня прохожие и без вся<ких приёмников именно так и смотрят. Некоторые начинают обсуждать меня за спиной, смеются надо мной, в открытую между собой говорят о неприязни ко мне, а некоторые ещё и докапываются ради лулзов и самоутверждения. Обитаю в KO89WF, а выгляжу как Коковин. Давно хочу отсюда уехать, но не на что и некуда...

Кипо-сан
Аноним 15/06/24 Суб 11:10:00 558041 481
>>558040
>докопались
фикс.
Аноним 15/06/24 Суб 11:18:49 558042 482
Аноним 15/06/24 Суб 11:19:29 558043 483
Аноним 15/06/24 Суб 11:24:37 558044 484
>>558036
нпцшкам неприятно хуль .
Аноним 15/06/24 Суб 11:25:05 558045 485
Аноним 15/06/24 Суб 11:46:56 558047 486
17140654133330.jpg 572Кб, 1000x1000
1000x1000
Какая лучшая прошивка для ATS?
Аноним 15/06/24 Суб 11:59:51 558049 487
Аноним 15/06/24 Суб 12:04:16 558052 488
>>558036
Гнезда для наушников на приёмнике нет что ли? Возьми и блютуз ему принудительно сделай тогда.
Аноним 15/06/24 Суб 16:06:59 558081 489
>>557969
>А в начале 90-х в планах был переход на пятипрограммное вещание, который из-за всем известных событий не осуществился.
Нет ли на эту тему ссылок?
Или сам расскажи.

Я помню трёхпрограммный проводной приёмник — ну, такое себе. Цена 25...30 рублей, чуть дешевле настоящего радиоприемника, один канал низкочастотный + 2 с модуляцией, кажется 78 и 120 кГц было или типа того — эти каналы хуже были слышны и глуше. Лучше было Selga 404 купить и не придумывать ничего.
Аноним 15/06/24 Суб 18:18:51 558092 490
IMG202406151816[...].jpg 182Кб, 1080x1478
1080x1478
IMG202406151816[...].jpg 226Кб, 1080x1584
1080x1584
IMG202406151817[...].jpg 238Кб, 1080x1664
1080x1664
>>558052
Есть... С наушниками все равно как на дебила ебаната смотрят... Ну хоть не слышат. Хотя сегодня катался и никто не парился... Похуй короче...

Поясните за ATS 20... Каловый приемник? Почему такой дешевый, за 2к можно урвать на маркетплейсе.

Заказал себе три антенны...
Аноним 15/06/24 Суб 18:32:15 558094 491
>>558092
Он собран на той же микрухе что и 300ые тексаны.
Аноним 15/06/24 Суб 19:03:07 558095 492
>>558092
двацашка ето детекторный приемник наших дней. можешь не покупать его а сам собрать. впринципе а зачем тебе усилки зарядка и проч? но лучше все таки иметь широко разошедшуюся железячку (помнишь филип филипыч надо открывать пусть разойдется) потому что к ней будут подходить чужие няшные прошивочьки. вот например моя прошивочка умеет типа снимок водопада рисовать очень удобно.
Аноним 15/06/24 Суб 19:12:07 558096 493
>>557709
>Соседи не начнут жаловаться на радиацию и лучи смерти?

Почти 100%, эта шиза сейчас как никогда прёт

Маскируй!

Сделай огромную щелевую антенну! Пропаяй (провари) и проделай дремелем щель метров 30 водоотливы вдоль борта крыши, лол
Аноним 15/06/24 Суб 19:16:05 558097 494
>>558096
>эта шиза сейчас как никогда прёт
Почему так? Откуда это пошло?
Аноним 15/06/24 Суб 19:27:49 558098 495
https://youtu.be/Kl57IsQmnOU
https://youtu.be/9ABFMOx6lOQ
Тут про передающие. Но жильцам не пояснить. У бабок давление поднимется, а управляющие не дадут доступа на крышу.
Диэксинг уже мало кого интересует при наличии интернета.
Аноним 15/06/24 Суб 19:37:55 558099 496
image 217Кб, 400x533
400x533
>>558081
>Нет ли на эту тему ссылок?
>Или сам расскажи.
В 1990 была анонсирована 4 программа с частотой 52 кГц, и этой 4 программой должно было стать существующее поныне радио Орфей. А вот какая станция должна была стать 5 программой и на какой частоте шло бы вещание, никакой инфы я не находил, но то, что программ должно было быть 5, инфу где-то точно видел.
>эти каналы хуже были слышны
Чтобы они звучали громче, сзади у любого трёхпрограммника была пара-тройка ручек, которые можно было подкрутить.
> и глуше
Щито поделать, амплитудная модуляция десу.
>Лучше было Selga 404 купить и не придумывать ничего.
У трёхпрограммника перед Селгой из очевидных преимуществ это питание от розетки и отсутствие помех, потому они и пользовались спросом.
Аноним 15/06/24 Суб 20:44:16 558106 497
Был в лесу в составе организованной группы, взял с собой приёмник из соображений половить дидов, вдруг лучше ловится (на 40м не поймал). Джва раза назвали шпионом и подозрительно косились.
Аноним 15/06/24 Суб 21:36:29 558110 498
ed113d850db9bc1[...].jpg 654Кб, 2560x1440
2560x1440
>>558106
А могли как колдуна на костре сжечь!
Аноним 15/06/24 Суб 23:01:22 558112 499
>>558098
>собрался ставить на крышу хуету из говна и палок
>РРЯЯ БЫДЛО НИПАНИМАИТ!11
Заорал в голос блять. Обматывать весь двор проводами тоже затея такая себе. Мне почему-то кажется, что соседи у них вполне адекватные. А эти еще и сокрушаются, что никто их "БУЛЬ БУЛЬ БУЛЬ 73 73 73 С УВОЖЕНИЕМ БЛА БЛА БЛА УЛЬЯНА БОРИС ДИМАН" слушать не хочет. Вот хули вы там слушаете? Деды кряхтят там чет как у подъезда на лавке, вещалки полторы китайские на все диапазоны, морзянка? да ну вы серьезно что ли, факсы-хуяксы? в интернете погоду посмотри. И нахуя вы бегаете со своими драндулетами? Что вы там слушаете? Попахивает тупорылым вниманиеблядством. Мамкины выживальщики и генеральные школолоконструкторы суперскуфодинов прямого преобразования на фанерке из германевых транзюков это отдельные категории шизов. Хуяк наводнение землетрясение, а наш хиро уже бежит на ближайшую мусорку, искать кт315 детекторный приебник на бумажке собирать!!1 Так это предполагается? лол блядь
Аноним 15/06/24 Суб 23:28:46 558113 500
>>558092
почем каждая напиши?
Аноним 16/06/24 Вск 00:05:03 558114 501
>>558113
Дорого... Лучше не лезть в это...
Аноним 16/06/24 Вск 00:15:31 558115 502
Аноним 16/06/24 Вск 12:49:41 558134 503
image 224Кб, 2048x1152
2048x1152
>>558112
ЧЕГО ТЫ ДОБИВАЕШЬСЯ ОТ АНОНОВ СВОИМИ ТОКСИЧНЫМИ ПОСТАМИ? КАКОГО РЕЗУЛЬТАТА ТЫ ЖДЁШЬ? Анонам что - побросать свои хобби и покинуть тред ради того, чтобы ты один такой тут в одиночестве сидел, токсичный ты ублюдок, а тред в буквальном смысле превратился в театр одного токсичного ардуинопидараса? ЧЕГО ТЫ ДОБИВАЕШЬСЯ СВОИМ ТОКСОМ В ЭТОМ ТРЕДЕ?
>Попахивает тупорылым вниманиеблядством.
Уж чья бы корова мычала, токсичная вниманиеблядь
Аноним 16/06/24 Вск 13:26:10 558135 504
>>558092
А что там с дегеновской антенной? Работает?
Аноним 16/06/24 Вск 13:38:21 558137 505
>>558134
пали давай свои любимые волны токсик мамкин )
а я седня доделол фм своему радиву атс20 и слушал его.
прикльно что даже есть что послушать там лол. а ты что сделал?
Аноним 16/06/24 Вск 15:11:29 558143 506
gitarist.webm 1213Кб, 1280x720, 00:00:11
1280x720
>>558137
Не обязан отчитываться перед токсичными пидарасами в том, что я делаю и что слушаю.
Аноним 16/06/24 Вск 16:38:02 558147 507
>>558143

ты разрушаеш анимешное единство в этом ламповом тредике... токсик пидарас ето ты получается... бака
Аноним 16/06/24 Вск 16:40:32 558148 508
Аноним 16/06/24 Вск 19:31:04 558161 509
>>558148

дак а хуле уж и порваться нельзя
Аноним 16/06/24 Вск 19:45:43 558163 510
Суп приемников тред, взял атску себе, на даче хочу слушать лампава, хотелось бы внешнюю антенну. Щоб универсальную, и для фм atc. Подскажите, киньте гайды побраццки. какие типы, как сделатт и т.д ну вы короче поняли))

мимо зеленый нюфаг
Аноним 16/06/24 Вск 19:45:59 558164 511
receiver.PNG 85Кб, 873x790
873x790
A2f3f920ffd2f46[...].webp 722Кб, 3893x2527
3893x2527
>>553024 (OP)
Не хочу покупать китайские балалайки. Нашел наш, посконный приёмник. Зацените характеристики!
Аноним 16/06/24 Вск 19:47:46 558165 512
Аноним 16/06/24 Вск 19:53:42 558168 513
Аноним 16/06/24 Вск 20:39:58 558171 514
>>558164
> самостоятельная сборка
> эмф, куча разных кварцев и кастомных катушек
Ну может быть кварцы тут не редкие, но остальное по экземпляру из разных магазинов таскать.
Надеюсь там мелким шрифтом на томик войны и мира нет руководства по настройке с дорогостоящими приборами?
Аноним 16/06/24 Вск 21:02:47 558172 515
>>558168
Всратое повествование ни о чём.
Аноним 16/06/24 Вск 21:04:26 558173 516
>>558099
>У трёхпрограммника перед Селгой из очевидных преимуществ это питание от розетки и отсутствие помех, потому они и пользовались спросом.
Очевидное преимущество Selga 404 был уверенный приём Polskie Radio Program 1 круглосуточно, чего не было в трансляционной сети. В любом случае больше 3-х программ принималось в эфире. Днём из Литвы и Эстонии передачи без замираний днём, из Финляндии чуть похуже днём. Ну, а вечером гораздо больше станций можно было принять.
Аноним 16/06/24 Вск 21:13:49 558174 517
>>558168
>>558172
Брошки, киньте норм гайд плиз. Хоть в печатном отсканированном виде... ну мб советские вырезки из газет/научных журналов/учебных пособий
Аноним 16/06/24 Вск 21:19:22 558175 518
>>558174
Почитай "ротхаммель антенны"
Аноним 16/06/24 Вск 21:21:39 558176 519
>>558171
>но остальное по экземпляру из разных магазинов таскать
Набор деталек с печаткой полностью за 7к+
Аноним 16/06/24 Вск 22:26:07 558177 520
image 390Кб, 1280x1280
1280x1280
>>558173
>Очевидное преимущество Selga 404 был уверенный приём Polskie Radio Program 1
Лишь в западных советских республиках и европейской части РСФСР, да и в годы актуальности Селги не только Польша была на ДВ.
>круглосуточно
World Radio TV Handbook утверждает, что с 2:00 по 3:57/4:30 GMT был перерыв.
>Днём из Литвы и Эстонии передачи без замираний днём, из Финляндии чуть похуже днём.
Разве что в Латвии такое возможно. Было.
>Ну, а вечером гораздо больше станций можно было принять.
И сейчас тоже, ибо свойства СВ-диапазона с годами не поменялись.
Аноним 16/06/24 Вск 23:11:35 558180 521
>>558135
Я отменил заказ с дегеновой антенной и заказал тексановскую такую же... Разница в цене в 2 раза... Дешеновская была на другом маркетплейсе оч дорогая... И мне попалась потом тексановская такая же... Только гораздо дешевле... Ну и душу греет что тексановская антенна для моего тексана... Магия самовнушения мне говорит что однофирма будет работать лучше.
Аноним 17/06/24 Пнд 00:11:27 558188 522
>>558163
>Щоб универсальную, и для фм atc.
нихуя не выйдет. там два разных входа на разные антенки у микрухи. я бы ваще выпаял переключатель нахуй и впаял перемычку на одно положение а для второго вывел доп бнц под другую антенку там местечко даже есть правда сверлить дырочьку придеться....... надо в своем так и сделать как нибуть.
Аноним 17/06/24 Пнд 08:48:31 558199 523
Аноним 17/06/24 Пнд 10:57:45 558207 524
>>558199
макс декодер с авто переключением? ясно ну тогда хуярь универсальную антенку да.

че как оно расскажи
Аноним 17/06/24 Пнд 11:00:20 558208 525
>>558207
Лампаво. Няшно

а антеннку как сделать?
Аноним 17/06/24 Пнд 11:26:53 558210 526
>>558208
хз сам не шарю. юзаю тв наружную. в принципи ловит ок но дв неоч глюки какие то только. на дв св юзаю маленькую квадратную рамку витков в 25 где то полметра сторона самодельную. прием ну так се но есть ночью можно поляков 225 слушать. на тв днем принимал францию нхк румынию ватикан корею (и ту и ту) вьетнам голос америки на китайском (ну про китай молчу его поди на детекторный приемник ловить можно). еще как то было слышно фурусато но казе погугли что ето. ну еще радары и помехи всякие по фану пару раз слушал. ни разу не ловил бибиси и другие европейские станции.

а ваще ты бля нашел где спросить нахуй ебать. на форуме анимешников.
Аноним 17/06/24 Пнд 11:34:49 558212 527
>>558210
Та мне бы только типы узнать. Какая антена для укв/кв/св/дв подойдет
Аноним 17/06/24 Пнд 12:38:52 558216 528
Аноним 17/06/24 Пнд 12:40:16 558217 529
>>558134
По какой причине ты засираешь тред, манямэ-говно?
Аноним 17/06/24 Пнд 12:46:00 558218 530
Аноним 17/06/24 Пнд 12:57:50 558219 531
image 171Кб, 700x1149
700x1149
image 1Кб, 256x50
256x50
>>558217
А по какой причине ты, человечье говно?
Аноним 17/06/24 Пнд 13:02:09 558222 532
>>558218
Большая. Иди уроки делай

>>558219
Успокойся, манямэ говняшка. Умнее казаться будешь.
Аноним 17/06/24 Пнд 13:25:29 558223 533
image 449Кб, 604x453
604x453
>>558222
>Большая. Иди уроки делай
>Успокойся, манямэ говняшка. Умнее казаться будешь.
Аноним 17/06/24 Пнд 13:36:58 558227 534
>>558222
>иди уроки делай

Щас тащетт лето..
Аноним 17/06/24 Пнд 13:38:40 558228 535
image.png 217Кб, 770x1080
770x1080
>>558210
Подобная подойдет.?
Аноним 17/06/24 Пнд 14:17:14 558232 536
>>558228
Да любую уже купи, чуханка.
С первого раза все равно скорее всего хорошее не купишь.
Аноним 17/06/24 Пнд 14:19:02 558234 537
IMG2079.jpeg 36Кб, 300x300
300x300
Аноним 17/06/24 Пнд 14:51:31 558239 538
Аноним 17/06/24 Пнд 14:57:48 558240 539
>>558239
Да сам ты пидорас, что ты доебался до нас?
Аноним 17/06/24 Пнд 15:47:01 558244 540
Аноним 17/06/24 Пнд 16:01:33 558245 541
>>558244
Ты у кого руководство по антеннам выпрашиваешь?
Аноним 17/06/24 Пнд 16:31:37 558250 542
>>558164
Сутки прикидывал нос к хую и решил таки собирать трансейвер. Пока буду паять-ковырять, сдам на категорию и получу позывной. На следующее лето займусь мачтой и антенной.
Аноним 17/06/24 Пнд 16:34:08 558251 543
>>558250
> Сутки прикидывал нос к хую
быстро ты, я этим уже второй год занимаюсь
Аноним 17/06/24 Пнд 16:39:20 558253 544
>>558251
Заказал платку "Десна-М", со следующей зарплаты - ГПД\синтезатор, потом ДПФ на 9 диапазонов, etc.. И напаяюсь от души и говорящая балалайка на полке появится.
Аноним 17/06/24 Пнд 18:06:28 558258 545
>>558253
И проблем поимеешь, если спаяешь неверно и насрешь в эфире. Готовое не думал купить? Оно наверняка не сильно дороже самоделки (а скорее всего дешевле).
Аноним 17/06/24 Пнд 18:21:27 558263 546
>>558258
>Готовое не думал купить?
Думал, но это же не так интересно. Лучше спаяю для начала, а там как попрет. С готовым, если не зацепит, ебаться потом, продавать. А самопал не жалко и в ящик закинуть.
Аноним 17/06/24 Пнд 18:34:44 558264 547
>>558263
Ты можешь это купить, а паять что-то другое.
Аноним 17/06/24 Пнд 18:45:20 558266 548
generatedimage7[...].jpeg 191Кб, 896x1152
896x1152
Почему приёмник стоит в два раза дороже рации?
Обосанный ретекесс, принимающий 30 — 200 МГц — от 4к в среднем.
Квашня, принимающая 50 — 600 МГц, с возможностью прошивки и авиа — 2к на озоне.
Каклофенг вообще за 1к найти можно. При этом приём будет в разы лучше, не говоря уже о возможности передачи.

Чип на КВ / АМ дохуя дорогой и сложный в изготовлении? Или просто рация — массовый ширпотреб с большой конкуренцией моделей, а радио с чем-то помимо фм — штучный товар для ценителей?
Аноним 17/06/24 Пнд 18:56:50 558269 549
>>558245
У радиолюбителей в этом итт
Аноним 17/06/24 Пнд 19:06:03 558272 550
>>558264
>Ты можешь это купить
Ну ОК. И чего купить зеленому радиовещателю? IC-7800?
Аноним 17/06/24 Пнд 19:12:05 558273 551
>>558272
Тут радиоПРИЕМНИКОВ тред.
Аноним 17/06/24 Пнд 23:07:30 558284 552
>>558266
Каклофенг это что?
Аноним 17/06/24 Пнд 23:52:24 558287 553
Аноним 18/06/24 Втр 00:20:08 558290 554
17125183585021.jpg 763Кб, 1024x1024
1024x1024
>>558266
Смотря какие приемники ты имеешь в виду.
Кипо стоит тыщу рублей, даже меньше. Притом что ловит он охуенно, по отзывам (в том числе и в этом треде аватарка говорила).

А еще, подозреваю, спрос на такие "премиальные" обрубки как середнячки Тексаны с Дегенами гораздо ниже, чем на дешевые Кипо и более продвинутые модели для радиолюбителей (сдр и прочее). Кстати, сдр-свистки тоже дешевые. Ну и нахуя нужен твой пл330, если сдрка и ловит все подряд, и водопад покажет, по которому на порядок легче ориентироваться?

Тем более что пл330 вон манямешники за ту же тыщу рублей из пердуины собирают лампово на макетке, еще и экран получше и скан есть.
Аноним 18/06/24 Втр 00:21:43 558291 555
>>558266
>радио с чем-то помимо фм — штучный товар для ценителей?
Думаю так и есть. Ну еще простенький ам это база... В автомагнитолы на похуях добавляют так как им хоть как то нужно. А радиовещание на длинных волнах в мире уже нахуй никому ненужно и оно практически мертво. Средние волны потихонечку умирают. Кв как то еще живой и будет долго жить. Дроч на укв и интернет радио сейчас. Всеволновые приемники нужны только людям работающим в ебенях куда на оленях надо ехать... Либо шизикам типа нас... Имеем в итоге аудиторию потребления довольно небольшую и узкую... Поэтому тираж приемников таких небольшой и ценник высокий для окупаемости. Если взять статистику сколько станций на разных волнах было 15-20 лет назад и сейчас... То становится понятно что эта тема умирает.
Имею тексан 990х и ретекес тр110... Какой следующий приемник брать? Думаю взять ламповый какой нибудь восстановленный... На лампах приемник забавы ради и эстетики шизанутой..
Аноним 18/06/24 Втр 00:50:51 558292 556
>>558291
ты хотел сказать CHINA INTERNATIONAL RADIO еще живое ?
св и то более живые. на кв слушать нехуй.
Аноним 18/06/24 Втр 06:14:32 558294 557
>>558292
>на кв слушать нехуй
На юге РФ эфир забит, куча иранских, индийских, арабских и прочих азиатских станций. Это дс и дс2 нихуя, кроме Китая и Румынии, не ловит.
мимо
Аноним 18/06/24 Втр 09:14:44 558297 558
>>558291
>радиовещание на длинных волнах в мире уже нахуй никому >ненужно и оно практически мертво.
>средние волны..умирают..
не соглашусь,
если на WEBSDR американских и испанских послушать, то немерено живых станций(американских и северо-африканских,испанских?, французских?)
В Англии вроде тоже прилично.
Аноним 18/06/24 Втр 09:17:26 558298 559
>>558294
соглашусь!
Иметь или не иметь КВ и СВ и ДВ дело лично каждой страны.
Наша страна решила не нужно это радио.

Поэтому в центре страны слышны в основном сверхмощные передатчики типа Китая, Румынии, КНДР.

А по краям слышны еще и соседи.
Аноним 18/06/24 Втр 10:09:11 558300 560
>>558298
>Наша страна решила не нужно это радио.
Наигрались!
Аноним 18/06/24 Втр 10:31:00 558303 561
кстати а никто не ловил shortwave radio gold 6160?
ну или на других частотах

>>558294
>куча иранских, индийских, арабских
ток мне они фиолетово ну кроме турецкой мошт. румыны с поляками ближе как то. а на св румынов аж две а поляки на дв (в гордом одиночестве на маленькую рамочьку)... на кв канеш можно и францию и японию поймать но их еле слышно а еще когда?

>>558297
бля в европе ночью все средние волны забиты под завязку ето факт!

>>558298
>Иметь или не иметь КВ и СВ и ДВ дело лично каждой страны.
св трудно иметь каждой стране отдельно. у него же дальность ебать какая.
Аноним 18/06/24 Втр 11:37:58 558305 562
>>558290
>Ну и нахуя нужен твой пл330, если сдрка и ловит все подряд, и водопад покажет, по которому на порядок легче ориентироваться?
>Тем более что пл330 вон манямешники за ту же тыщу рублей из пердуины собирают лампово на макетке, еще и экран получше и скан есть.

Юзер экспириенс. Нахуя мне возиться с сдр+планшет, например, или пердолиться с ардуиной, чтобы послушать абстрактное румынское радио на рыбалке? Вот нахуя, правда?
А если манямешник сделает более ламповое и функциональное поделие, то прекрасно, пусть его выложит на авиту, а я его куплю по цене 330го с удовольствием.
Аноним 18/06/24 Втр 11:48:43 558307 563
Аноним 18/06/24 Втр 11:50:51 558308 564
>>558307
Бывает. Или перед сном в палаточке лампово потрещать помехами.
Аноним 18/06/24 Втр 12:16:52 558311 565
>>558297
>если на WEBSDR американских и испанских послушать, то немерено живых станций(американских и северо-африканских,испанских?, французских?)
Надо отдельный загон для вебщиковсэдэрэщиков делать и пусть прощеблядствуют там...
Аноним 18/06/24 Втр 12:43:26 558313 566
Аноним 18/06/24 Втр 13:25:29 558318 567
>>558311
> для вебщиковсэдэрэщиков
Есть же для сдрщиков? >>551675 (OP)
Пусть там тусуются? Бля, тут и так скорость борды 7п/час, скоро вообще никого не останется.
Аноним 18/06/24 Втр 13:35:18 558319 568
>>558318
>>558318
> тут и так скорость борды 7п/час, скоро вообще никого не останется.

Пчел, в 2к16 году скорость раздела была 3п в час. И никто не ныл.
Аноним 18/06/24 Втр 13:38:55 558320 569
>>558319
>в 2к16 году скорость раздела была 3п в час
Пруфы, Билли? Я тут трусь с 2014, такого уныния не припоминаю. Ньюфаг-треды улетали в бамплимит как горячие пирожки. Я сам был опом почти десяти ньюфаг-тредов.
Аноним 18/06/24 Втр 13:58:51 558321 570
>>558318
Это показывает что приемники нахой никому ненужны кроме полутора челикам тут... и радио само загибается...
Аноним 18/06/24 Втр 15:05:08 558324 571
Что лучше взять icf2001d или pl990? Таскать на улицу не планирую, так что размер не важен. Оба стоят около 30к. У кого лучше прием?
Аноним 18/06/24 Втр 15:11:27 558325 572
>>558319
пиздеж ебаный
>>558321
ты сам что зделол? шилды паять ты нехочешь прошивки писать нехочешь схемы обсуждать нехочешь годноту в эфире палить нехочешь!11
Аноним 18/06/24 Втр 15:22:45 558326 573
image 711Кб, 800x1132
800x1132
>>558290
>Кипо стоит тыщу рублей, даже меньше.
500 рублей, и эта цена не меняется больше 15 лет.
>Притом что ловит он охуенно
В зависимости от условий. На КВ с удлинением штатного телескопа (с помощью удлинителя от Тексана или просто длинной проволокой - не важно) и без электричества в округе он может ловить не хуже этих ваших SDR, а с электричеством же не поймает ничего. А вот супергетеродинный Mason R-908 c транзистором S9014 в УВЧ вместо положенного конструктивно S9018 в таких условиях на КВ на телескоп ловит гораздо лучше, чем DSPшный Kipo, но зато сливает на СВ и FM.
>А еще, подозреваю, спрос на такие "премиальные" обрубки как середнячки Тексаны с Дегенами гораздо ниже, чем на дешевые Кипо и более продвинутые модели для радиолюбителей (сдр и прочее).
Это за счёт обывателей, которым от приёмника не нужно ничего, кроме приёма местных FM-станций.
>нахуя нужен твой пл330
PL330 далеко не самый выдающийся по чувствительности из Тексанов.
>водопад покажет, по которому на порядок легче ориентироваться
На вещательном КВ сетка 5 кГц, можно обойтись и без водопада. Да и на любительских диапазонах тоже.
Этот самый водопад SDRщикам нужен не столько для ориентации, сколько для моментального перехода на частоту с сигналом. Да куда вы все такие торопливые-то? Задолбали. Лучше берите пример с Каэдэ Отори.
>пл330 вон манямешники за ту же тыщу рублей из пердуины собирают лампово на макетке
Они собирают конструктор, у которого нет ни корпуса, ни эргономики, в отличие от покупки готового продукта, где всё это есть.
>>558291
>ценник высокий
Это не ценник высокий, а у нас покупательская способность низкая. В 1970-е годы ВЭФ-202 стоил 99 рублей, и в Союзе на него был огромный спрос. Спидола-232 ещё дороже - 110 рублей, и на него спрос был ничуть не меньше, чем на ВЭФ. А ведь у них были только вещательные АМ-диапазоны, чего не скажешь про современные приёмники стоимостью, скажем, в 10 т.р., в которых есть даже Авиа с SSB и ещё куча фич.
>>558292
>CHINA INTERNATIONAL RADIO еще живое ?
Уже нет - где-то с 2020 на многих языках идут либо повторы старых передач, либо одни и те же музыкальные композиции. Но зато ему на смену появилоь англоязычное CGTN Radio, которое нередко перекрывает собой другие станции (как это происходит при летнем расписании с 19:57 по 20:57 на 12015, где CGTN перекрывает Голос Кореи на русском).
>на кв слушать нехуй
Я б не сказал так, мой дорогой токсичный скуф.
>>558294
В СЗФО тоже много азиатских станций на КВ, кстати. Но легче всего из них поймать 300~500-киловаттные, что вещают из СУАР, да.
>>558297
>В Англии вроде тоже прилично.
ВВС на 198 кГц? Ходят слухи, что скоро прекратит вещание на ДВ по причине износа оборудования. И по той же самой причине возможно сворачивание вещания на СВ в Японии, кстати.
>>558303
>румыны с поляками ближе как то
хохолЕвропа-отаку, значит, так и запишем. Осуждаю.
>на св румынов аж две
603 и 1179? У меня на Кипо и то больше румынских вещалок, лол.
>>558311
SDR-тред давно есть уже, пусть туда и идут.
>>558325
>шилды паять ты нехочешь прошивки писать нехочешь схемы обсуждать нехочешь годноту в эфире палить нехочешь!11
Ты сам свои ТОКСОМ добился всего этого. Что, не нравится? Меняйся тогда, скуфидон.

Кипо-сан
Аноним 18/06/24 Втр 16:02:20 558330 574
>>558023
Похоже на жабий кал.
Аноним 18/06/24 Втр 16:14:02 558331 575
>>558326
каким токсом бля ты о чем ваще? я еще в том году радиво свое делол... а токсичничаеш тут только ТЫ.
>цены
прост тогда приемник ето как щас мабила. а мабилы разбирают как нехуй вот.
>больше румынских вещалок
ну я хз там вроде чет еще было 900 с чем то но я не помню уже (нет не 999 канеш).
>европа
>осуждаю
вещялки из восточной европы нельзя слушать?
>левые отмазки
кто хочет тот делает а кто нехочет тот обидки кидает .
>скуф скуфидон
почему ты именно такую обзывалку выбрал? ты сам скуфик а?
Аноним 18/06/24 Втр 16:16:32 558332 576
>>558330
хз не пользуюсь етой прошивочькой. у меня своя есть охуенная.
Аноним 18/06/24 Втр 16:21:39 558333 577
>>558036
>>558092
Возможно, ты ебанат? Радуйся, что просто смотрят - я б тебе ещё пизды дал.
Аноним 18/06/24 Втр 16:32:32 558334 578
>>558250
>получу позывной
Лох.
Аноним 18/06/24 Втр 16:34:02 558335 579
1000006542.gif 1268Кб, 600x338
600x338
>>558324
Никто не знает и даже мнения не имеет по этому поводу что-ли?
Или тут нужно анимешку крепить что бы ответили
Аноним 18/06/24 Втр 16:47:54 558337 580
image 396Кб, 580x598
580x598
>>558331
>каким токсом бля ты о чем ваще?
Таким вот, который ты пишешь итт.
>ну я хз там вроде чет еще было 900 с чем то но я не помню уже
909? Это я тоже ловил.
>вещялки из восточной европы нельзя слушать?
Как и тридэ-калтент потреблять.
>почему ты именно такую обзывалку выбрал?
Потому что ты сам итт писал, что ты скуф, и тот пост тоже был с Томоко на аве.
>ты сам скуфик а?
В свои 28 я худой, низкорослый (166/~45) и с длинными кудрявыми волосами. А вообще, в целом внешне выгляжу как Коковин (с поправкой на худобу и длину волос), так что нет, не скуф.
>>558335
Тут тебе местные токсичные скуфы будут только навязывать конструирование на Ардуино и красноглазие за ПуКа.
Сам же я тоже ничем не помогу. Могу лишь посоветовать посмотреть отзывы об этих приёмниках на форумах, хотя бы на том же Радиосканере.

Кипо-сан
Аноним 18/06/24 Втр 17:03:35 558338 581
>>558337
ты хуету мне какую то предъявляешь другалек.
про каких еще скуфов я писал лол? какой то пост еще выдумал. как будто один я картинки с томоко могу сюда постить. ты шизик епта?
бля кстать надо свой приемник назвать СКУФОК лол )) или СКУФИДОНЧЕК
Аноним 18/06/24 Втр 17:04:35 558339 582
1000006412.jpg 152Кб, 600x900
600x900
>>558337
Смотрел на оба обзоры и оба хвалят, не знаю что выбрать. Может тут у кого есть эти аппараты, поделились бы опытом использования.
жесть ты худой, почти в три раза легче меня
Аноним 18/06/24 Втр 17:14:25 558341 583
image 35Кб, 813x164
813x164
>>558338
>какой то пост еще выдумал
Да вот же он: >>556632
Можешь не отнекиваться, это твой пост, и написан он в свойственной для тебя манере.
Аноним 18/06/24 Втр 17:42:19 558342 584
>>558341
и че? че ты увидел в этом посте? что он иронизирует над скуфиными подгорающими на ровном месте от анимэ картинок сраками?
Аноним 18/06/24 Втр 17:47:25 558343 585
>>558342
>че ты увидел в этом посте?
Твой возраст, дорогой токсичный скуфидон.
Аноним 18/06/24 Втр 18:02:49 558346 586
>>558343
ахах наивный. признайся зай тя прост ехидное ебальце томоко на моей аватарке бесит и все.
Аноним 18/06/24 Втр 18:08:39 558348 587
Какой продуктивный шизофреник тут поселился.
Аноним 18/06/24 Втр 18:10:10 558349 588
>>558346
Nyet, меня бесят только токсичые аноны и навязывание чего-либо другим в агрессивной манере, как это итт происходит с Ардуино.
Аноним 18/06/24 Втр 18:26:43 558350 589
>>558349
бля я понел тебя не бесит ты завидуеш...
Аноним 18/06/24 Втр 18:37:02 558351 590
>>558350
>ты завидуеш
Твоему красноглазию? Пф...
Аноним 18/06/24 Втр 19:04:45 558353 591
>>558351
моим аватарочькам няшным конечно же!
ну и приемничьку тоже да...
Аноним 18/06/24 Втр 19:20:20 558355 592
Screenshot2024-[...].jpg 438Кб, 1080x2400
1080x2400
Геймпад для нинтендо
Аноним 18/06/24 Втр 19:40:05 558356 593
>>558353
>моим аватарочькам няшным конечно же!
Томоко не моя вайфу, да и твои аватарки повторяются прямо как на CRІ рассказы про гохуа и нефритовый стержень Цао Цао.
>ну и приемничьку тоже да...
Он мне даже не интересен.
Аноним 18/06/24 Втр 20:17:30 558358 594
>>558291
>А радиовещание на длинных волнах в мире уже нахуй никому ненужно и оно практически мертво.
Тыскозал?!
Очень нужно, другое дело, что мало станций осталось.

Кстати, не могу купить переносной радиоприёмник для приёма на длинных волнах. Нету. Не завезли.
Аноним 18/06/24 Втр 20:22:53 558359 595
>>558358
зачем нужны?
ты сначал портативную антенку для приема на длинных волнах найди а потом уже приемник на ардуино собирай или атс20 покупай ведь там есть длинные волны
Аноним 18/06/24 Втр 20:28:49 558360 596
>>558326
>нет эргономики
Там все можно настроить под себя, ведь это опен сорс!
Аноним 18/06/24 Втр 20:49:49 558366 597
Бестолковое анимэ, да сделайте обычные проволочные антенны. Хоть с дополнительной землёй, хоть Г-образные в вертикальном или горизонтальном плане. Балунысимметрирующие трансформаторы можно на ферритовом кольце намотать коаксиальным кабелем.
https://vpayaem.ru/circuits_LW_antenna.html
Аноним 18/06/24 Втр 21:01:42 558367 598
imagessss.jpg 9Кб, 421x120
421x120
>>558359
>портативную антенку для приема на длинных волнах найди
Лол. Зумерки, зумерочки.
Аноним 18/06/24 Втр 21:09:02 558368 599
>>558303
>св трудно иметь каждой стране отдельно. у него же дальность ебать какая.
И тем не менее многие страны имеют. А наша решила экономить на спичках.
Энергия очень дешевая у нас, зарплаты тоже не большие. Почему выключили?
Аноним 18/06/24 Втр 21:12:36 558369 600
>>558311
>Надо отдельный загон для вебщиковсэдэрэщиков делать и пусть >прощеблядствуют там...
Господи...

Я бы наоборот сделал объединяющий тред, кто что принимал: на СДР, на ВЕБСДР, на реальный приемник.

Я к примеру когда хакрф еле-еле на уровне шумов мне КВ станции играл, я включал обычный приемник и убеждался что это не глюки, а реально радиостанция.
Потом стало получше, но я включал также то радиоприемник, то СДР, то ВЕБСДР.
Аноним 18/06/24 Втр 21:48:47 558371 601
>>558369
>Я бы наоборот сделал объединяющий тред
Двачну. Порасползлись полторы калеки и пара шизов по пяти тредам и дрочат себе втихомолку.
Аноним 18/06/24 Втр 21:57:09 558372 602
>>558366
какой же у тебя большой карман ))
>>558367
ну а к этой антенке прежде приемника нужно передачик зделоть... чтобы она смогла поймать хоть что то
Аноним 18/06/24 Втр 22:00:42 558373 603
>>558369
>хакрф еле-еле
А ничего, что даже rtl-sdr по приему и то лучше будет чем крякрф?
Аноним 18/06/24 Втр 22:03:56 558374 604
>>556161
Анон, как ты к нему эти ручки присадил на переменники? У них же штоки углублены в корпус. Нарастил их чем-то?
Аноним 18/06/24 Втр 22:14:36 558375 605
image 571Кб, 1242x759
1242x759
image 101Кб, 954x915
954x915
>>558358
>Нету.
Есть. Новинка, кстати. По чувствительности из приёмников в классическом форм-факторе ему нет равных, и не только на ДВ.
А ещё никто не отменял вторичку с DE-1103 и приёмниками из прошлого века :3
>>558366
>Бестолковое анимэ, да сделайте обычные проволочные антенны.
Бестолковое тридэшное, да сделал я обычную проволочную антенну. Обычная квадратная рамка со сторонами 31 см из сложенного в два витка по линейке медного провода, на концы которого припаян подстроечный конденсатор. Петля связи - из обычного провода, которым обёрнута эта рамка, подключена к приёмнику через длинный экранированный провод. Слушаю с ней КВ в 31-метровом диапазоне. Фоткать ничего не буду.
>>558368
>Почему выключили?
Шмеле&Со. захотели в своё время в Digital Technology поиграть.
>>558369
>Я бы наоборот сделал объединяющий тред
Лучше перекаты после 500-го поста, а то у меня ПуКа не вывозит треды на 2к постов.
>>558372
Токсично.
Аноним 18/06/24 Втр 22:45:25 558376 606
>>558355
Что лучше атс 20/25 или теф?
Аноним 18/06/24 Втр 23:05:43 558377 607
Аноним 18/06/24 Втр 23:08:55 558378 608
>>558376
да кстать надо повозюкаться как нибудь с етим 6686.
у него ссб нету кстать вот в чем его косяк. если те похуй то вроде он лучше сишки. но сам я его не юзал. пока
Аноним 18/06/24 Втр 23:18:55 558379 609
Аноним 18/06/24 Втр 23:19:58 558380 610
>>558378
>если те похуй то вроде он лучше сишки
В чем?
Аноним 18/06/24 Втр 23:50:30 558382 611
Аноним 19/06/24 Срд 00:20:34 558385 612
14683231399610.jpg 97Кб, 1024x1024
1024x1024
>>558358
Бери как у меня pl 990x и будут тебе дв в переносном приемнике...
Аноним 19/06/24 Срд 00:47:19 558386 613
>>558380
Чувствительность выше, теф это чип для автомагнитол.
Аноним 19/06/24 Срд 09:34:30 558393 614
>>558386
Обидно, надо было брать его тогда, но у меня атска уже заказана.
Аноним 19/06/24 Срд 10:38:45 558396 615
Аноним 19/06/24 Срд 11:54:16 558398 616
>>558396
А на ТЕФе дедов не послулаешь че ли?
Аноним 19/06/24 Срд 11:54:28 558399 617
>>558382
бля двочюю анан СУНКХУИ 80286 лутшый приебник самый чуствитильный беги скорей пакупай!!1 ты же не лох (как эти пердуинщеки)
Аноним 19/06/24 Срд 11:59:25 558401 618
>>558398
так в нем ссб нет
Аноним 19/06/24 Срд 12:10:32 558403 619
>>558373
так у меня и rtl sdr есть. Но он КВ без up-конвертора не принимает.

Вот разжился я потом up-convertor-ом и все сравнил.
Аноним 19/06/24 Срд 12:18:22 558404 620
>>558401
Зато чувствительность больше)¡¡!>>>>
Аноним 19/06/24 Срд 16:18:41 558414 621
SUNHUI

DESHIBO

SIHUADON

RADIWOW

ATLANFA


гляди как DESHIBO беги покупай !!!
ахах ору с названий
Аноним 19/06/24 Срд 17:11:16 558417 622
Сяп raбятки. Забрал атс 25 мах декодер, при включении раздается громкий щелчок. Также энкодер работает в неправильную сторону и он слишком жесткий и нечувствительный. Вдобавок ко всему прочему антена валится из стороны в сторону, постоянно падает, еще из претензий: максимаьная громкость от 0 до 60, было сказано что от 0 до 100. Также пока проверял заметил, что при включении в розетку плохо работает и не отображает mono/stereo, а при собственной раьоте от аккумулятора проблем нет. Как фиксить? взял здесь за 6600 деревянных на али.
Аноним 19/06/24 Срд 17:11:49 558418 623
20240619170210.mp4 26736Кб, 1920x1080, 00:00:12
1920x1080
19/06/24 Срд 17:11:54 558419 624
Стикер 319Кб, 511x512
511x512
>>558399
>>558399
>>558414
ДА КАК ЖЕ ТЫ ЗАЕБАЛ СО СВОИМИ ТОКСИЧНЫМИ ПОСТАМИ, ПИДАРАС ЕБУЧИЙ!!!
ВОТ НАХУЯ ТЫ БЛЯТЬ ТАКОЙ ТОКСИЧНЫЙ?
НАХУЯ ТЫ БЛЯТЬ СВОЁ АХУИТЕЛЬНАЕ СОЕВОЕ АРДУУУУИИИИИИИИИИИИНОООООО ВСЕМ В АГРЕССИВНОЙ ФОРМЕ НАВЯЗЫВАЕШЬ?
ДА НАХУЙ ИТТ ОНО НИКОМУ НЕ ВСРАЛОСЬ, В ЖОПУ ЕГО БЛЯТЬ СЕБЕ ЗАСУНЬ!
Аноним 19/06/24 Срд 17:12:18 558420 625
20240619170547.mp4 27565Кб, 1920x1080, 00:00:13
1920x1080
Аноним 19/06/24 Срд 17:12:36 558421 626
20240619170421.mp4 26245Кб, 1920x1080, 00:00:12
1920x1080
Аноним 19/06/24 Срд 17:20:26 558422 627
>>558421
То есть у меня энкодер за один шаг может сразу две частоты пропустить. И че за хрень с mono/stereo? То есть то нет.
Аноним 19/06/24 Срд 17:42:50 558423 628
Помоги двачик ты моя надежда. И еще я когда плерку снимал с экрана там она застряла. Как вытащить, не царапая дисплей?
Аноним 19/06/24 Срд 18:01:13 558424 629
>>558417
>при включении раздается громкий щелчок
это значит что ты получил работающий приемник. ну минимум отчасти ахах.
>антена валится из стороны в сторону
потому что она хуета копеечная
>максимаьная громкость от 0 до 60
а ты дохуя любитель хайреза 192кгц 24бит и слышышь все 256 уровней громкости лол? ето от прошывочьки зависит. у меня в двацатке я ваще 30 зделол.
>при включении в розетку
с добрым утром любой приебник захлебывается на пм при подключении в розетку. кроме фм ты нихуя не услышышь. ну можешь попробовать поставить дроссели с кулак в каждый провод но я хз поможет нет. легче тупа не подключать к розетке. с сдр с тек-ссаными все тож самое да. сдр надо с ноутом юзать от аккума тож.
>ЭНКОДЕР
бля ты мне напомнил как я ваще свою паршывку для двацатки написал. во первых там здох енкодер туда суда скакал хотя я в одну и ту же сторону крутил. заебал я его поменял. потом выяснилось что новый енкодер тоже хуевато елозит. я посмотрел в сериял плоттери он норм. это код хуевый. написал свой. норм ездит терь. но в старую паршиву НЕ ЛЕЗЕТ БЛЯ... вот я взял тогда и просто свою написал тк я много чего еще хотел добавить. так что либо енеодеру пизда с порога либо его хуево паршива читает.

кароч неиронично поздравляю... даже если что то отъебнуло то легко поменять и все просто.
Аноним 19/06/24 Срд 18:06:42 558425 630
>>558424
>на пм
на ам т.е. длинно средне коротких волнах
фикс

>>558419
а ты пидар купи уже себе пердуину и прекрати тряску. разрешаю
Аноним 19/06/24 Срд 19:52:34 558430 631
>>558375
>и не только на ДВ
Папа дробнее.
Polskie Radio Jedynka на 225 кГц принимаеш чисто-конкретно?
Аноним 19/06/24 Срд 21:27:35 558433 632
У китайцев записи меняются хоть раз в год которые на русском языке на кв?... Я уже песни наизусть знаю и про китайскую лапшу...
Аноним 19/06/24 Срд 22:11:41 558435 633
>>558385
Не все такие зажиточные говноеды как ты.
Аноним 19/06/24 Срд 22:13:16 558436 634
>>558403
Нахуй нужен rtl-sdr при наличии клонов sdrplay, в которых не нужно пердолиться с апконвертерами?
19/06/24 Срд 22:16:30 558437 635
Стикер 255Кб, 512x512
512x512
>>558425
>а ты пидар
Ты.
>купи уже себе пердуину
И не подумаю даже.
>>558430
>Папа дробнее.
На форумах.
У меня нет SR-286, сужу по отзывам владельцев этого приёмника. Китайцы из северных провинций пишут, что уверенно на него принимают Монголию на ДВ, находясь за 1500 км от передатчика, что с большинством современных приёмников не прокатывает.
>Polskie Radio Jedynka на 225 кГц
Не нужно, как и все остальные европейские станции. Нафиг вы их слушаете, да ещё и восточноевропейские? Вы небось ещё и тридэ-калтент потребляете, да? Осуждаю за всё это.
>>558433
>У китайцев записи меняются хоть раз в год которые на русском языке на кв?...
Четыре года не меняются. Вернее меняются иногда на Троецарствие, но не более того. Международное радио Китая умерло, да.
>Я уже песни наизусть знаю и про китайскую лапшу...
А про нефритовый стержень Цао Цао?

P.S. Благодаря одному токсичному ардуинопидарасу, это последний мой пост здесь. Меня заебал агрессивный маркетинг ардуиноговна и его токсичные посты. さよなら。
Кипо-сан
Аноним 19/06/24 Срд 22:20:31 558438 636
>>558437
>SR-286
Так уже постили SR-286 здорового человека, вот он: >>558355
Аноним 19/06/24 Срд 22:28:16 558440 637
>>558438
Выглядит как махарайка из клуба юных ардуинщиков
Аноним 19/06/24 Срд 22:28:27 558441 638
>>558435
Возьми в сплит... Там на год даже можно без переплат... Выйдет около 2200 в месяц... Не очень дорого. Я купил в сплит на полгода. Да и если тебе очень нравится то покупка вполне хорошая... Вещь не на год как никак... Но я соглашусь что дорого.
>>558437
Ппц ты нежный... Чулочки носишь? Ты няшный?...
Pl 990x кун
Аноним 19/06/24 Срд 23:40:08 558445 639
>>558436
ну у меня и клон сдрплей есть

Часть софта для ртл-сдр не работает с мси2500
Аноним 20/06/24 Чтв 00:33:46 558447 640
>>558441
>няшный
мне кажется он на самом деле тяночька. альтушка сбежавшая с госуслуг. а может прост потерялась и ищет своего скуфа.......
Аноним 20/06/24 Чтв 00:44:50 558449 641
>>558447
Великовозрастный 39 лвл дебил, спок, тебя спросить забыли
Аноним 20/06/24 Чтв 00:45:33 558450 642
>>558447
>скуфа.......
тебя......
Аноним 20/06/24 Чтв 00:46:26 558452 643
35sQmdpe.png 276Кб, 511x512
511x512
>>558449
Пикча отклеилась
Аноним 20/06/24 Чтв 01:42:12 558455 644
Аноним 20/06/24 Чтв 12:30:45 558468 645
>>558437
>Китайцы из северных провинций пишут, что уверенно на него принимают Монголию на ДВ, находясь за 1500 км от передатчика, что с большинством современных приёмников не прокатывает.
Круто! Это то, что мне нужно. Жаба только душит 127 € за него плотить, но это норм цена за такой радиоприёмник.
Аноним 20/06/24 Чтв 14:40:16 558470 646
С капсом и анимэ это реально тянка альтушка с Кипо? А почему она ушла?
Аноним 20/06/24 Чтв 14:54:19 558472 647
>>558470
Как же хочется нюхать тянучий писик и няшить сисик...
Аноним 20/06/24 Чтв 14:57:04 558473 648
Органолептически потестил самодельный приёмник версус ATS-20+, на сорока метрах. Вышло, самодельный не намного хужее. Что слышит ATS, то слышит и он. Это хорошо, потому что из спичек и желудей вышла рабочая конструкция. Это плохо, потому что без наружной антенны я сосну и буду слушать трех с половиной локальных семсяттрикающих дидов. И никакой передачи.
Аноним 20/06/24 Чтв 15:19:57 558474 649
>>558473
а зачем тебе педерача? ты хочешь двор проводочками завешать и что бы бабки в них запутывались? или рвешься поставить железный дрын на крыше (который домправление засунет тебе в жопу)?

так то атска это наипростейший приемник на бытовой микрухе и ардуине там вообще перед ней нет нихуя кроме разделительного кондера. не пробовал фронтенд к нему собирать анончик?
Аноним 20/06/24 Чтв 17:22:43 558483 650
Аноним 20/06/24 Чтв 17:54:40 558485 651
>>558358
В 808 есть дв по крайней мере номинально
Аноним 20/06/24 Чтв 20:41:43 558502 652
>>558483
Он переносной, но не карманный... Не такой уж огромный... Но я не думаю что длинноволнодрочерам нужен принципиально карманный приемник...
Аноним 20/06/24 Чтв 21:18:38 558504 653
>>558502
>>558485
>>558483
>>558385
>>558430
>>558375
Как вы себе представляете дальний прием радиостанций ДВ-диапазона на карманный приемник? В советское время у таких станций были огромные мощности что и позволяло производить их прием напрямую на внутреннюю магнитную антенну приемника. А в наше время мощности не так велики да и передатчики гораздо-гораздо дальше расположены, так что затея сомнительная.

Есть здесь и еще один крайне важный аспект. А дело в том, что радиостанции в диапазонах средних и длинных волн, а также коротковолновых диапазонов, расположенных ниже по частоте, хоть как-то хорошо принимаются именно в ночное время суток. Я очень сомневаюсь что вы по ночам с приемником гулять собрались.
Аноним 20/06/24 Чтв 21:24:01 558505 654
>>558485
>В 808 есть дв по крайней мере номинально
Есть, но не особо, хотя и получше, чем Radiwow Sihuadon 108, но всё же не особо.

Судя по видео XHDATA D-109 лучше (на длинных волнах) и дешевле.
https://youtu.be/NDwgpBDS9fU

>>558502
>нужен принципиально карманный приемник...
Тема такая, чтоб в чрезвычайной ситуации можно было бы с собою взять. Если не нужен был "карманный", по Panasonic GX-500 сошёл бы.

https://youtu.be/pMxs4bvHkhs
Аноним 20/06/24 Чтв 21:30:57 558507 655
>>558505
>в чрезвычайной ситуации
слушать длинные волны !!! ясн понятн. ето у нас выжывальничек....
Аноним 20/06/24 Чтв 21:53:54 558508 656
как слушать дедов
Аноним 20/06/24 Чтв 21:57:42 558509 657
Аноним 20/06/24 Чтв 22:06:27 558510 658
Аноним 20/06/24 Чтв 22:13:43 558511 659
image.png 268Кб, 1013x597
1013x597
>>558508
Для прослушивания дедов нужно приобрести пикрелейтед.
Аноним 20/06/24 Чтв 22:15:07 558512 660
Аноним 20/06/24 Чтв 22:26:03 558513 661
>>558507
Выживальщики прикольные... Им любую хуйню можно продавать которая есть в Фаллаут 3... От консерв до радио на св с тридогнайтом... И нож... Обязательно нож... И спички охотничьи... И любую хуйню с динамо-машиной...
И баночку витаминов... На длинных волнах... И обязательно с динамо-машиной
Аноним 20/06/24 Чтв 22:51:37 558515 662
Screenshot20240[...].jpg 251Кб, 784x981
784x981
>>558510
Нету че то их щас ни хуя или я дебик. Сижу тоже ищу, но у меня макс декодер
Аноним 20/06/24 Чтв 22:53:34 558516 663
>>558510
У тебя кстати внешняя антенна или такая? Антенна это пмздец конечно, даже у окна ничего нет. И еще вопрос как в ладельцу атс 25, ттже антена не закреплена и болтается?
Аноним 20/06/24 Чтв 23:01:14 558517 664
>>558513
нееее...... надо им зделоть ранец с длинными волнами...... что б они такие па улице в нем шли и он на полную громкость принимал длинные волны.......

ПШПШПШПШПШПШПШПШПШПШПШПШПШПШПШПШПШПШПШРРРРРРРРРРРРРРРР ПРРРПРРРРПРРРРРР прикинь

и что бы можна было ручку динамки вытащить и идти так бжжжжжж.... или солнечную батарею на макушку....

ну и прахожые такие думоют..... хех мда.... ето вот мы лохи галимые нивыжывем а он то мущына с ранцым с длинными волнами ух бля !!!!! во как нада выжывать !!! нитошто мы со своими смсками и фмками соевыми ..... дааааа
Аноним 20/06/24 Чтв 23:05:12 558518 665
>>558515
кароч заходиш на вебсдр какой нить по интернету и смотриш где щя деды лялякают. свой драндулет туда ж подстраиваеш. классика

без наружной антенки ты поймаешь максимум вещалки китайские а скорее всего и вовсе НИХУЯ. имей ето в виду.
Аноним 20/06/24 Чтв 23:10:44 558519 666
>>558098
Кринжулики с них. Жалко бабок и управдома, представляю каково им.
Аноним 20/06/24 Чтв 23:24:55 558520 667
>>558516
обычная антенка. как зайти и слушать дедов не понимаю.
Аноним 20/06/24 Чтв 23:25:49 558521 668
Аноним 20/06/24 Чтв 23:27:11 558522 669
>>558521
>на улицу выйди
Я hikka
Аноним 20/06/24 Чтв 23:29:11 558523 670
>>558521
а хули там проигрывать ето то прикол как раз... а здешний шыз всерьез длинные волны слушать собрался паходу
Аноним 20/06/24 Чтв 23:31:06 558524 671
>>558523
>длинные волны слушать
Минусы?
Аноним 20/06/24 Чтв 23:35:32 558526 672
>>558522
Тогда страдай
>>558523
>ето то прикол как раз
Мне кажется что это не прекол......
Аноним 20/06/24 Чтв 23:47:32 558527 673
>>558526
>нет ето вы тупыи вон как выжываити фм слушаити
не бонбит маленькому........

а ети хипсторы из твоего видиво молодцы ваще. могут ети хуитки терь выжывальным шызам продовать ) даж динамка есть
Аноним 21/06/24 Птн 00:15:11 558528 674
>>558511
это только если ты тоже радиодед,
а так достаточно ртл сдр с ап конвертором или мси2500
Аноним 21/06/24 Птн 00:25:10 558531 675
>>558528
врешь достаточно вебсдр
Аноним 21/06/24 Птн 00:31:24 558532 676
Аноним 21/06/24 Птн 00:34:26 558534 677
>>558532
вебсдр? бля если ты атс боярин то у тя щя отвал жопы буит: бесплатно websdr.org выбирай с нужными частотами
Аноним 21/06/24 Птн 01:44:41 558536 678
>>558534
походу нужен тред объединяющий....

СДР и Вебсдр не знаю про прелести лампового приема.

Тексан и Кипо и атс25 господа не знают про водопад и ВЕБсдры.
Аноним 21/06/24 Птн 06:21:19 558539 679
IMG202406210619[...].jpg 2733Кб, 3000x4000
3000x4000
Как я и предполагал... Антенна кал... Но в принципе ее убогость соотносится с размерами....
Аноним 21/06/24 Птн 07:05:05 558541 680
>1093 кГц
>>558539
>антенна кал...

А что ты собрался принять на частоте 1093 кГц (?!) в дневное время?

Это промежду вещательными частотами 1089 и 1098 кГц.

Неужели talkSPORT из Великобритании?
https://mwlist.org/mwlist_quick_and_easy.php?area=1&kHz=1089
Аноним 21/06/24 Птн 07:07:29 558542 681
>>558541
У меня в режиме сканировки всю дорогу было... Фото рандом волны..
Аноним 21/06/24 Птн 07:09:51 558543 682
>>558507
>>в чрезвычайной ситуации
>слушать длинные волны !!!
А какие волны ты предложил бы слушать в ситуации пропажи по́дачи электроэнергии? Ну, вот, если пропала бы по́дача электроэнергии, а узнать хочется новостей в этой ситуации. Без лирики — какие волны?
Аноним 21/06/24 Птн 07:35:28 558544 683
>>558542
> Фото рандом волны..
Нет, анончик. Так дела не делаются.
Нельзя судить о качестве антенны включив приёмник днём в июне на частоте, на которой нету никакого вещания. Плохая ли антенна, хорошая ли антенна — можно проверять только есть радиосигнал, в данном случае — вещательный.

https://www.anon-co-eu.com/product/tecsun-pl368-am-antenna

Вот приём в городе Муром:
https://www.youtube.com/shorts/sg95uIzkElY (вообще без дополнительной антеннки)

Вотт тут сравшение с внешней антеннкой или нет:
https://youtu.be/vLkCf_idq-U
Аноним 21/06/24 Птн 07:43:55 558545 684
Аноним 21/06/24 Птн 08:54:01 558549 685
Аноним 21/06/24 Птн 10:02:16 558553 686
>>558549
>>какие волны?
>КВ
Видишь ли, на КВ я в локации могу принять передачи из Ватикана, Румынии, Китая, Новой Зеландии, Франции. Это интересно, но из Новой Зеландии могу не говорить о локальной ситуации. А хотелось бы узнать, что случилось, почему нету электроэнергии и не работают вещательный УКВ передатчии.

Услышать новость, касающуюся региона более вероятно на частотах:

225 кГц Polskie Radio Jedynka ( (включая ретрансляции Ватиканского радио) https://jedynka.polskieradio.pl/
198 кГц BBC Radio 4 (включая ретрансляции BBC Wold Service) https://www.bbc.co.uk/sounds/play/live:bbc_radio_fourlw
153 кГц Antena Satelor https://www.antenasatelor.ro/

Может быть не самые лучшие источники информации, но лучше, чем никакие вообще и лучше, чем новости из Новой Зеландии и рассказы о китайской кухне на коротких волнах.
В техническом смысле приём возможен в дневное время на расстоянии даже до 1000 километров.
Аноним 21/06/24 Птн 11:33:10 558557 687
>>558543
те на которых трансляции ГО есть дуралей блять. ты че думаешь тебе при наводнении в твоем усть-мухосрански по 225 че делать расскажут даунито? или ты думаеш что силы гражданской обороны будут хуи ганять и надеятся што твой ДВ маняприебник спасет всех приемом польске радиво едынка? бля я не верю нахуй што ты не тралишь тупостью.

фм трансмиттер блять потребляет хуйню их можно на каждом столбе и куче мусора развешать. дв-св-кв станцыя ето десятки-сотни кВт а фм ето единицы кВт вещательный трансмиттер (и все слышно охуенно в огромном радиусе) разницу чуешь манька тупая? особенно когда лепестричества нет и все на автономке. особенно когда дв приемников ни у кого тупа НЕТУ!11

вот как ты представляеш се дв вещание во время чс блять? все снесенные радиоцентры снова появятся на месте человейников которые на их месте понастроили откуда то возьмут 500 квт мощи в отсуцтвие лепестричества и захуярят трансляцию про чс в усть-продрищенске на всю необъятную страну что бы ты принял на свой пепенхуи ррд-8086? ты дебил? игры блять все скачать с рутрекера не забыл на случай ГЛОБАЛЬНАВО ЯДЕРНАВО КАНФЛИКТА?

>какие волны ты предложил бы слушать
сверхдлинные волны слушай аутист блять.
это же очевидно лол. они дальше всего распространяются ага.

>>558553
>РЯ ТЫ МНЕ ЧЕ ИЗ НОВОЙ ЗЕЛАНДИИ О ЛОКАЛЬНОМ ПИЗДЕЦЕ УЗНАВАТЬ ПРЕДЛАГАЕШ
>В техническом смысле приём возможен в дневное время на расстоянии даже до 1000 километров.
в хуическом шызик блять. витаминки бля выпей которые те дохтур пить велел мушына ты блять выжывальная фалаутная а то у тя башка без приебника паходу длинные волны ловить начинает.
Аноним 21/06/24 Птн 12:07:50 558559 688
>>558557
>фм трансмиттер блять потребляет хуйню их можно на каждом столбе и куче мусора развешать.
Напиши по-русски.
Аноним 21/06/24 Птн 12:22:43 558562 689
ГО.PNG 26Кб, 777x221
777x221
>>558557
Ты бы хоть на сцайт МЧС сходил
Аноним 21/06/24 Птн 13:16:49 558571 690
>>558562
где ты видишь противоречие моим словам?
только прямое подтверждение.

мне и ходить не нужно чтобы догадаться что использовать будут то что наиболее эффективно в плане донесения информации. это фм радио и смс. может еще что но эти каналы точно. дв-св-кв никто использовать не будет пока у всех на руках телефоны а не дедовы св приемники да и передатчики уже давно списали (года с 2015 минимум).
Аноним 21/06/24 Птн 13:17:08 558572 691
image.png 926Кб, 1200x600
1200x600
Вот сейчас прямо происходят стихиный бедствия, техногенные катастрофы, вооружённые конфлиты в/на разных частях планеты — терпилам интересно узать хоть какую-то вообще информацию о происходящем из любого доступного источника.

Логично, что желательно иметь в распоряжении радиоприёмник который принимает вещательные станции доступные в регионе.

В некоторых регионах существуют системы оповещения типа:
в США https://www.weather.gov/nwr/ ( или https://en.wikipedia.org/wiki/NOAA_Weather_Radio )
в Канаде Weatheradio Canada / Radiométéo Canada ( https://en.wikipedia.org/wiki/Weatheradio_Canada или https://www.canada.ca/fr/environnement-changement-climatique/services/radio-meteo.html)
в Мексике Sistema de Alerta Sísmica Mexicano (SASMEX) http://www.cires.org.mx/sasmex_n.php

и так далее.
В Швеции по 4-й программе радио, пишут текст RDS или DAB+
https://www.krisinformation.se/manniskan-i-krisen/p4-din-van-i-krisen

Ну, разных регионах по-разному. Было бы неправильно не иметь в радиоприёмнике тех дипазонов, на которых можно принимать специальные оповещения либо (хотя бы) вещание.

Длинноволнове вещание принимается в некоторых регионах:
https://worldradiomap.com/mn/ulaanbaatar и в этих регионах желательно иметь радиоприёмник. Особенно в условиях, если УКВ передатчики в радиусе 50 километров (по каким-то причинам) накроются.
Аноним 21/06/24 Птн 13:24:12 558575 692
>>558571
>что наиболее эффективно в плане донесения информации. это фм радио и смс.
Вот тут можно почитать:
https://en.wikipedia.org/wiki/7_July_2005_London_bombings
Transport and telecoms disruption
Не вижу ничего эффективного в пропаже мобильной связи.
А ведь это было 4 штуки взрыва всего, причём не было цели повредить мобильную связь специально.
Аноним 21/06/24 Птн 13:24:22 558576 693
>>558572
т.е. в случае чс ты поедешь в канаду сша мексику швецию шизик? ам вещалки принимать на свою пластмассовую хуету с алика. а то тут никаких дв нету вон даже ссылку кинули. по моему ты просто пытаешься выдумать ей применение вот и все.

>Длинноволнове вещание принимается
тебе надо местную гражданскую оборону принимать а не музычку хер знает откуда, шизик. если поблизости с местом твоего пребывания нет ам передатчика то смысла в ам радио для заявленных тобой целей тоже не вижу.
Аноним 21/06/24 Птн 13:27:33 558577 694
>>558575
дададад из метро по своему КРУТОМУ ам приебнику позвонишь и тебя спасут сразу ага
Аноним 21/06/24 Птн 13:28:25 558578 695
>>558571
>дв-св-кв никто использовать не будет пока у всех на руках телефоны
Сейчас в настоящий момент используются для радиовещание и ДВ и СВ диапазоны. Вот прямо сейчас, несмотря на маня-телефоны в руках.
Аноним 21/06/24 Птн 13:30:28 558579 696
>>558578
ты тему не переводи клоун. мы про оповещение при чс говорили
Аноним 21/06/24 Птн 13:43:05 558582 697
>>558579
>про оповещение при чс говорили
В зоне охвата вещанием на средних и длинных волнах пооисходят всякие чрезвычайные происшествия: сейчас буря с градом, были техногенные катастрофы и даже вооруженный конфликт. Уж что ещё может быть чрезвычайнее, чем вооруженный конфликт?
Аноним 21/06/24 Птн 14:37:25 558590 698
>>558582
В зоне охвата ФМ не происходят? Т.е. буря вчера была не в зоне охвата ФМ? А на самом деле в зоне ли охвата СВ и ДВ вещания она была? Назови мне, в зоне каких ДВ и СВ вещалок находилась вчерашняя буря? 999? А она ловится днем в Москве ты хочешь сказать? И почему необходимо было слушать ее тем, кто попал в бурю? И многие ли из них по факту слушали ее? Ты бред какой-то несешь.
Аноним 21/06/24 Птн 15:11:40 558592 699
Аноним 21/06/24 Птн 15:24:51 558594 700
>>558534
А зочем ему вебсдр? На атске же помойму есть сканер
Аноним 21/06/24 Птн 15:41:57 558595 701
>>558594
Во-первых, сигнала нет т.к. эфир в городе загажен.
Во-вторых, в Si4732 нет сканера.
Аноним 21/06/24 Птн 15:55:28 558597 702
20240621154853.jpg 1540Кб, 3422x1544
3422x1544
20240621155059.jpg 888Кб, 2955x1231
2955x1231
>>558594
>>558595
Не слыхать ни черта. Или антена которая в комплекте говно, как говорила томоко. Иак що мой максимум с этой антеной фм.и то шыпит пиздец как.
Аноним 21/06/24 Птн 16:04:31 558598 703
>>558597
никаких дИдов тебе, лох.
Аноним 21/06/24 Птн 16:37:34 558599 704
Аноним 21/06/24 Птн 17:00:46 558600 705
>>558597
>1
НИХУЯСЕ БЛЯ ЧОТКО ТЫ СМАРИ РАДАР ЕБАНА БЛЯЯЯЯЯ
МУЩИНСКО ВАЩЕ ВЫЖЫВАЛЬНО ФАЛАУТНО С ТАКИМ РАДИВОМ НЕ ПРОПАДЕШ...
пиздец театр

ну с т зрения маркетинга все правильно канеш
бля а покажи ретро режим плиз...

а я не пойму у него vfo и bfo тож раздельно штоль еба? шаг 1кгц с подстройкой отдельно ?
Аноним 21/06/24 Птн 17:16:15 558601 706
20240621171148.jpg 1052Кб, 2858x1400
2858x1400
>>558600
>ЧОТКО ТЫ СМАРИ РАДАР
А то...
>покажи ретро
На.
Аноним 21/06/24 Птн 17:48:16 558604 707
>>558600
бля а реально нахуя эта хуевина... тока место занимает. мдэ.
Аноним 21/06/24 Птн 17:57:50 558606 708
>>558604
какая хуевина ? атска что ли ? ну не знаю ты ж купил
Аноним 21/06/24 Птн 17:59:20 558607 709
>>558597
Жди ночи, местных дидов может быть слышно, днём прохождение хуевое.
Аноним 21/06/24 Птн 18:00:52 558608 710
Аноним 21/06/24 Птн 18:01:08 558609 711
>>558607
На сканере из будет заметно?
Аноним 21/06/24 Птн 18:01:24 558610 712
Аноним 21/06/24 Птн 18:32:57 558612 713
>>558609
Если их слышно на слух, должно быть заметно и на водопаде.
Аноним 21/06/24 Птн 20:17:05 558619 714
>>558590
>Назови мне, в зоне каких ДВ и СВ вещалок находилась вчерашняя буря?
https://www.youtube.com/watch?v=2oGNVWdXvp4

https://youtu.be/KiggWfFn97c
225 кГц Polskie Radio Jedynka https://jedynka.polskieradio.pl/
круглосуточно
Тоже можно принять днём:
198 кГц BBC Radio 4 https://www.bbc.co.uk/sounds/play/live:bbc_radio_fourlw
153 кГц Antena Satelor https://www.antenasatelor.ro/
540 кГц Kossuth Rádió https://mediaklikk.hu/kossuth/
>>558590
>В зоне охвата ФМ не происходят?
И даже в зоне DAB+
https://radiomap.eu/pl/katowice

В общем и целом, в случе если бы накрылись УКВ передатчики в радиусе 50 километров от терпилы, то хотя бы в эфире могли бы остаться передатчики удалённые на 200-300-500 километров, из которых можно было почерпнуть хоть какую-то вообще информацию. Об чом вообще дискуссион? Об том что радиовещание не нужно? Это какой вообще тред?
Аноним 21/06/24 Птн 21:15:53 558621 715
IMG202406212113[...].jpg 2084Кб, 3000x4000
3000x4000
Щя вешать пойду
Аноним 21/06/24 Птн 21:38:09 558622 716
Screenshot20240[...].jpg 490Кб, 1568x1236
1568x1236
>>558606
Кстати как я понел в прежних версиях прошифки не было радарчика
Аноним 21/06/24 Птн 21:39:41 558623 717
Screenshot20240[...].jpg 192Кб, 685x518
685x518
>>558622
Извиняюсь не ту пикчу прикрепил
Аноним 21/06/24 Птн 22:17:12 558626 718
В радиаче мне однажды посоветовали использовать металлические конструкции фасадов зданий в качестве антенны. Сперва отнесся скептически, а сейчас попробовал. Диапазон забит дидами, приём удовлетворительный, много лучше, чем в здании, даже с удлинением антенны. Всё в дидах, обсуждают котлетки, микрофоны и как петь диафрагмой. Ловил на ATS-20+, самодельный приёмник всё ещё без корпуса. Таки имеет смысл дальше с ним пердолиться, отсутствие внешней антенны охладило мой пыл сперва.
Аноним 21/06/24 Птн 22:45:50 558628 719
>>558626
Блять я щас два часа сидел ни одного нет. Сканироваь сканироаал...эх бля. Антена моя хуйня
Аноним 21/06/24 Птн 22:56:38 558630 720
>>558626
Какие это были металлические элементы?
Аноним 21/06/24 Птн 23:05:00 558633 721
>>558630
Перила, трубы вентилляции. Естественно, для подключения металл в месте контакта нужно до блеска зачистить.
Аноним 21/06/24 Птн 23:11:02 558635 722
>>558633
На условную батарею можно? К примеру если ты живешь на 3-4 этаже, а у дома всего 9-13 этажей.
Аноним 21/06/24 Птн 23:11:17 558636 723
>>558635
Батарею отопления
Аноним 21/06/24 Птн 23:28:04 558637 724
Аноним 21/06/24 Птн 23:41:58 558639 725
IMG202406212338[...].jpg 2208Кб, 3000x4000
3000x4000
IMG202406212337[...].jpg 2237Кб, 3000x4000
3000x4000
>>558621
Повесил. Ахуй. Теперь приемник можно у окна не держать... а лампово на тумбочке у кровати...
Аноним 21/06/24 Птн 23:47:21 558640 726
>>558639
Давай сравнение с телескопом пили
Аноним 21/06/24 Птн 23:47:25 558641 727
>>558639
Интересно а нпцэшные пидорахи будут верещать если сделать антену на крыше и скинуть кабель и открыть окно и забрать кабель в дом. Технически если кабель не будет задевать вид из чужих окон то ок. У меня кондицинер есть под подоконником и я могу там закрепить кабель. К примеру я живу на 3-4 этаже в доме из 9-13 этажей и свешу с крыши кабель от антены к себе на окно. Что будет?
Аноним 22/06/24 Суб 00:02:12 558642 728
>>558640
В 2-3 раза лучше сигнал на кв и ссб. Дедов хоть нормально слышно стало... До этого еле вытягивал что говорят...
Что касается просто кв теперь ровнее сигнал идет... не скачет как москаль... Шумов и помех в разы меньше... Я приятно удивлен. СВ и ДВ завтра буду тестить... Я полудохлый после работы...
Аноним 22/06/24 Суб 00:05:07 558643 729
>>558642
>СВ и ДВ
А они ваще живы?
Аноним 22/06/24 Суб 00:05:33 558644 730
>>558641
Проще квартиру купить на высоком этаже...
Аноним 22/06/24 Суб 00:07:18 558645 731
>>558643
ДВ вообще практически мертво как по мне... СВ еще надежды подают...
Аноним 22/06/24 Суб 00:20:52 558647 732
>>558641
Кабель от ветра будет болтаться, бить по стенке. Это может надоедать.
У меня три кабеля снижения идут. Но я укрепил так, чтобы не мешали соседям. Но пока только управдомы ТСЖ возбухают, да пидоры из интернет-кабельных сетей вандалят. Вставить иголку в кабель, оторвать его или спиздить кусок, так это после каждого посещения ими крыши.
Сейчас только один кабель работает. Один отрезали, другим не пользюсь.
Аноним 22/06/24 Суб 12:44:05 558662 733
image.png 740Кб, 800x600
800x600
Аноним 22/06/24 Суб 14:16:23 558667 734
ну че разыскали годноту то вчера? я вчера тоже слушал интернет радиво и кучу годноты услышал... на фм тоже частенько слушабельное проскакивает... а на кв обещали типа романтику крутилку крутить волны загадочные принимать а на деле нихуя там и нету слушать нехуй...
Аноним 22/06/24 Суб 21:20:42 558677 735
Корейцев новая база треда, пока китайцы крутят по кругу про лапшу и нефритовые стержни, у корейцев и музычка не народная как у китайцев и рассказы интересные и слышно их не хуже.
Аноним 22/06/24 Суб 21:28:29 558679 736
>>558677
пиши частоты,фигли ты
Аноним 22/06/24 Суб 21:46:01 558686 737
>>558677
Согласен... Слушаю голос Кореи и южных хуевых корейцев сегодня весь день... От китайцев уже тошнит...
Аноним 22/06/24 Суб 21:46:43 558687 738
>>558679
Сейчас на 15265 вещают
Аноним 22/06/24 Суб 21:47:40 558688 739
У вефа и океана звук пизже чем у тесканов серии начиная от 660? Стоит брать для удовлетворения ушей?
Аноним 22/06/24 Суб 21:49:18 558689 740
IMG202406222148[...].jpg 894Кб, 3000x4000
3000x4000
>>558687
Тоже сейчас слушаю... Случайно поймал...
Аноним 22/06/24 Суб 21:52:09 558691 741
1000006604.jpeg 182Кб, 1344x756
1344x756
>>558689
Присоединяюсь, реально хорошо слышно
Аноним 22/06/24 Суб 21:56:53 558695 742
>>558691
ДС?... Ждем вас ровно через неделю... Покааа...
Аноним 22/06/24 Суб 21:58:59 558696 743
>>558662
Раньше в эсэсэсэре часы тоже по сигналу точного времени от радио подстраивались.
Были такие в деревянном ящике с зелёными индикаторами. В отдельная плата ставилась для подстройки на 176-й серии, кажись. И вход для аудио диновский, кажись.
Если не лень будет, то попозже в интернете найду, скину в тред.
Аноним 22/06/24 Суб 22:04:00 558698 744
Аноним 22/06/24 Суб 22:35:15 558704 745
>>558677
>>558686
>>558689
>>558691
КУПИЛИ ПРИЕБНИКИ ЗА СОТНИ НЕФТИ
@
ИЩУТ ЦЕЛЫМИ ДНЯМИ ЧЕ Б ПОСЛУШАТЬ НА НИХ


бля радио орфей че на фм не навернете? ваще фм лучший диапазон
Аноним 22/06/24 Суб 23:00:13 558706 746
Аноним 22/06/24 Суб 23:07:44 558707 747
Аноним 23/06/24 Вск 00:45:34 558711 748
>>558707
бля часы с проходной завода
Аноним 23/06/24 Вск 08:32:19 558720 749
image.png 2346Кб, 1772x1238
1772x1238
image.png 524Кб, 660x660
660x660
image.png 365Кб, 1000x1000
1000x1000
image.png 1989Кб, 1024x923
1024x923
>>558707
Правда, по радиотрансляционной сети сигнал точного времени принимали, но тоже интересно.

Ладно, чтоб 2 раза не вставать расскажу о радиоприёмниках DAB+ тоже могут пригодиться, хотя в локации, где я нахожусь в этом диапазоне нету нихуя, но бывают и прохождения на УКВ, тогда иногда что-то с Швеции может долетать и с Польши.
В общем, передаётся в УКВ дипазоне, частоты чаще https://en.wikipedia.org/wiki/Band_III (174...240 МГц) отсюда и недалёкое распространение сигнала. Отведён ещё и такой диапазон, но вроде как не изпользуется: https://en.wikipedia.org/wiki/L_band

О стандарте вещания DAB+
https://en.wikipedia.org/wiki/Digital_Audio_Broadcasting
О региональном охвате:
https://en.wikipedia.org/wiki/Countries_using_DAB/DMB

Ну, что сказать. Прелагаю посмотреть со стороны вещателя и со стороны слушателя.

Плюсы: На одной частоте с одного передатчика можно передать 12 радиовещательных каналов — разнообразие программ и сбережение электроэнергии (со стороны вещателя), защищённость от помех, звук или есть или нет, но нет шипений на при вещании с модуляцией АМ или ЧМ, можно передавать неподвижные картинки, расписания вещания, то сё, фотографии баб.

Минусы: Ограниченный охват территории, даже меньше чем был у УКВ ЧМ, «кристально чистый звук» от DAB+ может пропасть там, где передачу на УКВ ЧМ можно слушать с шипением. «кристально чистый звук» от DAB+ не такой уж и «кристально чистый» и на УКВ ЧМ всё же лучше звук был. Приёмники сложнее, на ардуине собрать затруднительно, чуть дороже.

В Норвегии уже выпилено вещание в диапазоне УКВ ЧМ (на маняжаргоне - ФМ). Я читывал жалобы, что хотя программ стало больше, но зона охвата сократилась, раньше слушатель мог держать радиоприёмник у кровати, а сейчас приходится ставить на подоконник. Водители жалуются, что сигнал пропадается в тунеллях, так где сигнал УКВ ЧМ был.

Можно посмотреть какие есть программы:
https://radiomap.eu/no/oslo https://radiomap.eu/se/stockholm https://radiomap.eu/pl/gdansk
Одно врмея в DAB+ игрались в Вильнюсе и Риге, был один передатчик, но поигрались и отключили.
Продолжают играться в Таллине ( https://radiomap.eu/ee/tallinn ) и Киеве: https://radiomap.eu/ua/kyiv

Моё мнение с дивана: DAB+ был (бы) нужен, пока не появилась возможность принимать онлайн-радио с мобильных телефонов, пока не было мобильных интернетов в эфире. Сейчас же DAB+ уступает онлайн-радио в мобильном телефоне по числу программ, а по зоне охвата и надёжности хотя и чуть лушче мобильной связи, но не намного.

Не купите по ошибке, аноны, если в вашей локации нету такого вещательного сигнала.
Аноним 23/06/24 Вск 11:44:51 558725 750
>>558720
>нет шипений на при вещании с модуляцией АМ или ЧМ
ну и кому эта хуйня всралась тогда....... НЕ радио
>на ардуине собрать затруднительно
оч легко все тож самое. 4684 бля. поди даж софт уже готовый наговнякали
>В Норвегии уже выпилено вещание в диапазоне УКВ ЧМ
>https://radiomap.eu/no/oslo ДОХУЯ ФМ
лол
>на маняжаргоне
в манямирке у тебя
>DAB+ не нужен
а вот это БАЗА. он и нахуй не нужон нам ваш даб+ когда есть интернеты и полупустой фм.
Аноним 23/06/24 Вск 12:24:28 558726 751
>>558704
Ну ты у нас крутая чуханочка сама собираешь приебники
Аноним 23/06/24 Вск 12:52:58 558730 752
>>558726
Даже манямэ-чуханки умеют делать приемники, а ты нет... )
Аноним 23/06/24 Вск 14:50:05 558737 753
>>558725
Кстати по каждому пункту с тобой согласен...
Аноним 23/06/24 Вск 18:54:01 558763 754
Заказал на авито полностью рабочий океан 209... Приедет в конце июня... А сейчас ножками топ топ иду забирать океан 214... Думаю хоть попробовать побаловаться дв и св поувереннее... Ото тексан в дс почти не хочет в св и дв...
Аноним 23/06/24 Вск 19:23:20 558764 755
13650 NHK WORLD на русском прям щас слышно ахуительно
замирает правда
а в расписаниях нету
Аноним 23/06/24 Вск 19:26:29 558766 756
20240623192429.mp4 10786Кб, 1562x776, 00:00:06
1562x776
Аноним 23/06/24 Вск 19:33:02 558767 757
>>558766
Ps
У меня при этом не телескоп який был в комплекте, а поставил 2,5 метра кабель и вывесил его по периметру окна. Все равно хуйня и кроме fm ничего нет.
Аноним 23/06/24 Вск 19:33:16 558768 758
>>558766
хуево. у меня збс слыхать было. щас там уже радио словакия тоже на русском. тоже ахуенное прохождение. в расписаниях есть.
Аноним 23/06/24 Вск 19:33:45 558769 759
IMG202406231931[...].jpg 2543Кб, 3000x4000
3000x4000
Океанчик 214 у меня... Дедулька лет 80 продал... Радиолюбитель... Наверное в эфир выйдет вечерком и будет лампово рассказывать как продал няшному сосачеру свой приемник...
Аноним 23/06/24 Вск 19:37:57 558770 760
>>558767
у меня на рамку квадратную 50 см витков 15 (лол) тоже в квартире збс ловит. почему то атска звучит гораздо хуже чем бутербродик на пердуине...
Аноним 23/06/24 Вск 19:41:27 558771 761
20240623193409.jpg 348Кб, 1424x2532
1424x2532
20240623194005.jpg 62Кб, 457x762
457x762
>>558768
Хуета или че скажешь? Там такой кабель еще который по серединке провод и потом прозрачная хуйня потом че то типо фольги и потом еще медь. Я все это срезал и в разьем поставил только тот проводок что был по середине. Пик два моя антена с другой стороны. У тебя кстати антенна какая, раз так хорошо слышно? И ты сам с дс?
Аноним 23/06/24 Вск 19:41:39 558773 762
>>558770
бля хотя рсси аж в два раза больше с наружной антенной чем с рамкой лол. снр вроде одинаковое
23/06/24 Вск 19:45:19 558774 763
>>558769
>будет лампово рассказывать как продал няшному сосачеру свой приемник...
>няшному сосачеру
>няшному
>дедулька 80 лет продал

Содомит.
Аноним 23/06/24 Вск 19:51:19 558775 764
>>558771
надо было типо внешний экран подключать я думаю. это ж не фидер у тебя а сама антенна. хотя я хз если честно.

у меня тупа рамка на квадратной картонной коробке см 50 намотанная медным эмалированным проводом (для катушек типо) витков 15-20. из мусора кароч щитай. ширина намотки пара см. сама плоскость намотки вертикально расположена. концы подключаются к атске (один к антенне другой к земле). чет ловит даже днем. дв ловит ТОЛЬКО она. евр часть страны.

купи бнц разъемы с винтовыми клеммниками на озоне
Аноним 23/06/24 Вск 20:09:27 558776 765
20240623181323.jpg 1271Кб, 2018x2112
2018x2112
20240623181330.jpg 1781Кб, 3251x1889
3251x1889
20240623181642.jpg 1412Кб, 3407x2296
3407x2296
20240623181520.jpg 4075Кб, 4080x2296
4080x2296
>>558775
Кстати я заметил что мне прислали атс с другим динамиком, отличающимся от того который должен быть на декодере. И аккумулятор не тот, на 3000 а не на 4000. Поэтому он у меня иногда после включения не успевши загрузиться просто выключается. Или например когда я сегодня fm станции своего города сканировал и в самом конце он так же вырубился. И динамик настолько некачественный, что отваливается и немного задевает внутренние детали.
Аноним 23/06/24 Вск 20:18:51 558777 766
20240623181456.jpg 1496Кб, 3107x2296
3107x2296
>>558776
Тут может контакт сделать надо?
Аноним 23/06/24 Вск 21:41:23 558783 767
>>558776
Чисто по виду охуительный динамик
Аноним 23/06/24 Вск 21:43:24 558784 768
>>558777
На пеивой или второй пикче?
Аноним 23/06/24 Вск 21:47:56 558785 769
>>558784
Динамик? На обеих
Аноним 23/06/24 Вск 21:49:33 558786 770
>>558785
На первом пике динамик очевидно лучше, потому что не приклеен на сопли клей, как у меня.
Аноним 23/06/24 Вск 21:53:23 558787 771
>>558786
С чего ты взял? Сопли хер отдерешь даже специально. Нормально он закреплен.
Аноним 23/06/24 Вск 22:05:42 558790 772
>>558787
Лень опять разбирать для фото. Он там очень плохо держится и оттого что с одной стороны кией потрескался низ динамика задевает детали.
Аноним 23/06/24 Вск 22:07:15 558791 773
Аноним 23/06/24 Вск 22:15:30 558793 774
>>558790
Плохо. Вообще этих модификаций приемников АТС сколько же, сколько продавцов на алиэкспрессе, лол.
Аноним 23/06/24 Вск 22:19:43 558794 775
IMG202406232215[...].jpg 2691Кб, 4000x3000
4000x3000
VID202406232216[...].mp4 12359Кб, 1280x720, 00:00:10
1280x720
Какой же кал ваши эти тексаны 990 и рекетессы... Океан сила... Я столько приколов на него отменного качества поймал... Тексану такое и не снилось... Я в ахуе просто... Пиздоглазые приемники нахой не нужны...
Аноним 23/06/24 Вск 22:35:48 558799 776
>>558794
пали частоты че ты там наловил давай
Аноним 23/06/24 Вск 22:45:33 558801 777
VID202406232243[...].mp4 12722Кб, 1280x720, 00:00:10
1280x720
>>558799
Вот тут например пиздоглазики веселятся и приколы всякие вытворяют... И музыка более менее прикольная...
Аноним 23/06/24 Вск 22:52:04 558803 778
>>558801
Алсо 9575khz... на тексане сейчас поймал...
Аноним 23/06/24 Вск 23:00:31 558807 779
На тексане как не лови даже с активной антенной звук скачет... И качество в целом кал у звука... Сидя рядом с океаном который на свою антенну ловит и тексан на активную антенну еле еле может... Понимаешь немощь этих сраных тексанов которые не стоят своих денег. Попозже попробую св и дв половить...
Аноним 23/06/24 Вск 23:03:18 558809 780
>>558803
ну у мну тож ловит збс и че? у меня никакого фронтенжа ващето нет. тащи еще че ты там поймал. а то ща выясница што ето cnr...
Аноним 23/06/24 Вск 23:05:21 558810 781
>>558807
Видимо дед его хорошо отстроил
Аноним 23/06/24 Вск 23:11:42 558811 782
>>558809
Я что-то муслимское поймал час назад не помню на каком диапазоне... На тексане ниразу не удавалось поймать что-то мусульманское...
Аноним 23/06/24 Вск 23:28:59 558813 783
>>558811
все время попадается voice of turkey. и другие тож не помню какие. на пердунину
Аноним 23/06/24 Вск 23:29:25 558814 784
>>558799
А как он частоты узнает, примерно почуствует?
Так, наверное, можно только известные станции поймать. Или если рядом имеется с цифровой шкалой и отловить ту же станцию или прям ближайшую.
Аноним 23/06/24 Вск 23:30:20 558815 785
>>558811
индийское попробуй поймать. тож легко и просто ловится. вот полчаса назад еще испанское попалось.
Аноним 23/06/24 Вск 23:31:24 558816 786
>>558814
а у него не имеется с цифровой шкалой что ли
Аноним 24/06/24 Пнд 00:04:47 558820 787
Удивительно. Неужели макс декодер така брехня, что ничего кроме фм не может поймать. Слегка завидую вам, я вот ничего не услышал за все время покупки. Лишь сегодня чуть чуть слышал на 13650 что-то. И не важно, что было ничего не разобрать и сплошные помехи, хоть наконец-то человеческий голос вне fm услышал.
Аноним 24/06/24 Пнд 00:19:51 558823 788
>>558814
Там на приемнике у меня шкала есть... Высчитывается по формуле... Я так и высчитал 9575khz ... Второй приемник цифровой дает мне точность... На океанской шкале только грубовато примерно можно по формуле высчитать...
Аноним 24/06/24 Пнд 00:23:03 558825 789
>>558820
диапазоны КВ частоты напиши-ка тут?
80м это- ?
31м это - ?
25м это-?
а то может ты не там ищешь?
Аноним 24/06/24 Пнд 00:34:51 558828 790
>>558825
40 м сканирую как купил приемник. И ничего...

>>558793
Ну вот видимо мне хлам и прислали. За 6к все таки.
Аноним 24/06/24 Пнд 02:08:00 558833 791
image.png 498Кб, 1028x631
1028x631
Сенсей-Томоко-сама, вот ты говоришь здесь >>558775

>купи бнц разъемы с винтовыми клеммниками

А как идею реализовать и потом хорошо юзать? Какой кабель брать? Мой серый отсюда >>558771 точно не подойдет.
Аноним 24/06/24 Пнд 07:32:21 558841 792
У Анонов есть опыт прослушивания ламповых хороших радиоприемников?... Думаю попробовать вкатиться в ламповые например звезда 54...
Есть ли какое то волшебство звука ламповых радиоприемников?... Или переоцененная хуйня?...
Аноним 24/06/24 Пнд 07:42:24 558843 793
image.png 456Кб, 2048x564
2048x564
image.png 1621Кб, 1200x700
1200x700
image.png 452Кб, 591x620
591x620
image.png 990Кб, 1000x877
1000x877
Формат DRM на коротких волнах.
В общем идея такая, чтобы цифоровое радио на коротких волнах, а возможно и на средних. Сочетает преимущества «кристально чистого звука» цифрового радио и дальности распространения коротких и средних волн https://www.drm.org/ — ещё интересная особенность, может быть не только чистый DRM (pure DRM), но и одновременная передача на одной и той же частоте и обычного сигнала в амплитудной модуляции и DRM-сигнала одновременно ( Simulcast AM+DRM ) - расписание радиопередач в этом формате не особо какое, тем не менее какие-то радиопередачи всё же есть: https://www.drm.org/drm-in-the-world/broadcast-schedule/ (на сайте просроченное расписание, расприздяи). Как видно, основное распространение этого формата вещания в Индии, ну и там по мелочи BBC World Service, Radio France International и, конечно же, Radio România Internațional
https://www.drm.org/drm-crosses-oceans-radio-romania-international-drm-broadcasts-received-in-brazil/
Также было тестове вещения с Чукотского полуосторова:
https://dvbpro.ru/na-chukotke-v-testovom-rezhime-zapustili-cifrovoe-kv-radioveshhanie/

Примеры радиоприёма:
https://dxforum.ru/viewtopic.php?f=45&t=523 - Radio România Internațional
Radio Kuwait
https://dxforum.ru/viewtopic.php?f=45&t=413

Читал про интересный недостаток — если две станции пересекутся и налезут одна на другую на 5 кГц — то в режиме АМ были бы слышны обе станции одновременно, а в режиме DRM не будет слышна ни одна. Мало вещания в эфире, радиоприёмники редки пока и дороги.

Бытовые радиоприёмники:
https://www.drm.org/products/desktop-and-portable-radios/
Автомобильные:
https://www.drm.org/products/car-receivers/
Решения для мобильных телефонов:
https://www.drm.org/products/mobile-phone-solutions/ (если подключить радиоприёник-«свисток».

Как-то так.
Аноним 24/06/24 Пнд 08:10:55 558846 794
>>558843
DRM для нормисов без души ... С таким же успехом в мобилке слушать радио..
Аноним 24/06/24 Пнд 08:47:08 558847 795
>>558846
>С таким же успехом в мобилке слушать радио..
В зонах, где есть покрытие сигналом мобильной связи, конечно же.

А вот там где нет покрытия мобильной связи вообще, или мобильная связь есть, но без интернетов, или даже с интернетами, но задорого (и вариант, только из Roaming и не оплатить никак через границу) — то успех уже не такой.
Аноним 24/06/24 Пнд 08:54:40 558848 796
1719208469970.jpg 36Кб, 604x183
604x183
Аноним 24/06/24 Пнд 10:02:00 558853 797
>>558847
Часто ли в таких зонах есть уверенный прием цифрового радио?
Про жве станции это конечно пиздец.
Аноним 24/06/24 Пнд 10:30:14 558855 798
>>558853
>Часто ли в таких зонах есть уверенный прием цифрового радио?
По площади гораздо больше.
Зона охвата сигналом коротковолнового вещания в любом случае больше зоны охвата мобильной сетью (тем более с интернетом). Степи, пустыни, джунгли, горные районы, океан.
Аноним 24/06/24 Пнд 10:35:42 558856 799
>>558855
Это обычным ам кв вещанием. А будет ли дрм таким же дальнобойным?
Аноним 24/06/24 Пнд 11:06:43 558859 800
>>558833
я хз у меня обычный антенный кабель антена довомая обычная наружная тв. другая рамка там ваще кабеля нет. тока китайские монтажные провода к приемнику непосредственно! длина пол метра гдето. к томуж тебе надо учитывать што импеданс антенного входа у симки 4 комичей а у тове антенны и кабеля обычн 75 омичей или 50 омичей. кароч попробуй так попробуй так как нибудь получится. вроде анонас какой то в прошлом треде балун трансформатор мотал там посмотри.
Аноним 24/06/24 Пнд 12:16:41 558863 801
Screenshot20240[...].png 646Кб, 1080x2520
1080x2520
Аноним 24/06/24 Пнд 12:37:19 558864 802
>>558863
Меня не принципиальная возможность волнует (в этом сомнений нет), а средний, тривиальный случай.
Аноним 24/06/24 Пнд 12:49:45 558866 803
image.png 69Кб, 604x183
604x183
Аноним 24/06/24 Пнд 12:50:00 558867 804
Аноним 24/06/24 Пнд 12:54:21 558868 805
>>558828
Я имел ввиду:
КВ - 41 м 7100 - 7400 КГц - вот здесь я бы слушал с 18ч до 24ч
КВ - 31 м 9500 - 9900 КГц - вот здесь я бы слушал с 18ч до 24ч
КВ - 25 м 11650 - 12050 КГц - вот здесь я бы слушал с 18ч до 24ч

КВ - 22 м 13600 - 13800 КГц - вот здесь я бы слушал с 14ч? до 18ч?
КВ - 19 м 15100 - 15600 КГц - вот здесь я бы слушал с 14ч? до 18ч?
КВ - 16 м 17550 - 17900 КГц - вот здесь я бы слушал с 14ч? до 18ч?
КВ - 13 м 21450 - 21850 КГц
КВ - 11 м 25650 - 26100 КГц
естественно в АМ.
Тебе не прислали хлам, ты не определился видимо что и где ты слушаешь.

Еще можешь на WebSDR, найти где принимается китайская или румынская станция и принимать на этой же частоте в тот же момент на своем приемнике.
Аноним 24/06/24 Пнд 13:09:06 558869 806
Аноним 24/06/24 Пнд 13:10:58 558870 807
>>558868
>КВ - 25 м 11650 - 12050 КГц - вот здесь я бы слушал с 18ч до 24ч
небольшая поправка:
китайцы и корейцы здесь вроде 12000-13000 кГц сидят, могу ошибаться
Аноним 24/06/24 Пнд 14:24:10 558875 808
image.png 62Кб, 1280x960
1280x960
>>558864
>а средний, тривиальный случай.
Это не вопрос для треда /ра/диоприёмников - в техническом смысле есть DRM-вещание на коротких волнах и сигнал можно принять и на расстоянии 10 000 км - иное дело, что не всякий регион охвачен DRM-вещанием, тут все такие анонимные мамкины Аноны, поэтому я не могу сказать за каждый регион и за каждого анона.
Аноним 24/06/24 Пнд 18:15:28 558885 809
>>558833
ну че поймал китайцев? они там всегда чет передают где нибудь

может у тебя прост условия плохие? ченить помехами срет в эфир или огорожено и непроходит. нужна антенка нормальная тебе я думаю
24/06/24 Пнд 19:22:13 558898 810
20240624192047.jpg 809Кб, 2139x1159
2139x1159
>>558885
Сижу ищу уже полчаса со своей кошкой сканируем... антенну поближе к улице повесил. Надежд поймать что то пока нет... надеюсь это и вправду антена + плохие условия (живу не на последних этажах плюс прям во дворе огромная бетонная коробка стоит, бойлерная, метров 15 в высоту) Прохождение хорошее показывает...
Аноним 24/06/24 Пнд 19:29:43 558900 811
поймал что то христианское на 25м . и телефон как назло выырубился на видео записать не могу... ну наконец радость и слышно хорошо!
Аноним 24/06/24 Пнд 19:32:02 558901 812
слышно ряльно хорошо. прям восторг. только почему то на сканере нет ничего. значит сканеру нет веры.>>558900
Аноним 24/06/24 Пнд 19:42:37 558903 813
20240624192436.mp4 21200Кб, 1920x940, 00:00:10
1920x940
Аноним 24/06/24 Пнд 19:45:17 558905 814
20240624193946.mp4 30697Кб, 1080x818, 00:00:21
1080x818
Аноним 24/06/24 Пнд 19:51:04 558906 815
>>558901
бля этот манясканир водопад просто спектр звука показывает ЛОЛ. автор сам об етом говорил на форуме (а там по другому никак потому что)

китайцев поищи в раене 6000 седня вечером после 10
Аноним 24/06/24 Пнд 19:52:26 558907 816
Слушаю на украинском христианское на 11.810
Аноним 24/06/24 Пнд 20:01:16 558909 817
На 11810 просто резко вырубилось. Видимо в 20:00 конец вещания
Аноним 24/06/24 Пнд 20:02:08 558910 818
>>558869
Спасибо вот этому анону за ссылку
Аноним 24/06/24 Пнд 20:26:25 558913 819
>>558905
У меня в помещении на древний японский сканер ловит эту унылую мелодию.
Урал.
Аноним 24/06/24 Пнд 20:29:12 558914 820
>>558909
Рядом на 11820 китайцы разговаривают.
Аноним 24/06/24 Пнд 20:29:26 558915 821
>>558913
Лол, она що круглыми сутками воспроизводится?
Аноним 24/06/24 Пнд 20:30:59 558916 822
>>558914
похоже больше на японский
Аноним 24/06/24 Пнд 20:34:12 558917 823
>>558916
утверждать не могу очень плохо слышно
Аноним 24/06/24 Пнд 20:38:50 558918 824
>>558917
Включил, там сейчас на польском разговаривают.
Может какая-то языковая школа?
Аноним 24/06/24 Пнд 20:39:41 558919 825
11.650 есть что то и очень качественный сигнал
Аноним 24/06/24 Пнд 20:47:05 558921 826
20240624204543.mp4 14003Кб, 1920x1080, 00:00:06
1920x1080
Аноним 24/06/24 Пнд 21:09:38 558923 827
20240624210541.mp4 20208Кб, 1920x1080, 00:00:09
1920x1080
Мусликоф тоже слышно.
Аноним 24/06/24 Пнд 21:48:55 558930 828
>>558921
у меня ловит но оч хуево. голос америки признана иноагентом на всякий случай упоминаю кстать (много лет назад кстать). а ты территориально где располагаешься (ну примерно канеш)?

>>558923
>Мусликоф
>ADVENTIST WORLD R.
лол
Аноним 24/06/24 Пнд 22:04:52 558934 829
>>558930
>где располагаешься
Европейская часть РФ

>лол
ну дак там на арабском/турецком вещание ну я и подумал...
Аноним 24/06/24 Пнд 22:13:32 558936 830
Ну шо радач... Все китайцев ловим? Я тоже... Тексан 990 у меня пылью покрывается... Зачем нужно это гавно когда есть советские титаны океан 214...
Океан 209 в конце июня приедет уже... Думаю еще веф приобрести... Как же я кайфую со звука океана... Господи теперь придется учиться паять и шарить в советских приемниках чтоб со временем их обслуживать...
Аноним 24/06/24 Пнд 22:14:02 558938 831
IMG202406242208[...].jpg 1799Кб, 3000x4000
3000x4000
>>558936
Отклеилась пикча...
Аноним 24/06/24 Пнд 22:34:22 558940 832
>>558767
поставь назад телескоп. И просто полови вечером вручную вбивая частоты на которых на webSDR есть трансляция точно.

У тя локация какая? мож у тя шумы от чего-то там...

Еще может прошивка дурная?
Другие пробовал?
Аноним 24/06/24 Пнд 22:40:44 558941 833
>>558934
>ну я и подумал
бля ну нет ты нихуя не подумал ващет анончик.............. там не на арабском и не на турецком вещание а на амхарском (по расписанию). но не в этом дело....... мало ли че они на своем лялякают вот в этом дело. и мало ли кто они. хз может это и не то что я подумал надо разбираться мало ли кто там вещает да и расписание не точное но лучше не постить всякие мутные записи эфира а то мало ли ты думаеш што принимаешь ты а примут тебя анончик бля.......
Аноним 24/06/24 Пнд 22:59:07 558945 834
Аноним 24/06/24 Пнд 23:35:18 558947 835
>>558940
удваиваю этого анона. попробуй дефолтную прошивку для атс25 накатить и посмотри как оно работает.
Аноним 24/06/24 Пнд 23:43:20 558950 836
>>558940
>>558947
Локация говно. Прошивка была 4.17, когда с алика брал, поставил сразу 4.2, последняя вроде. Она у меня забагованная. Например когда нажимаю включение какой-то функции в настройках, она наборот отключается, а когда "выключена" по факту действует. И куча других моментов. Например сканировал fm станции своего города и он просто вырубился, не помню, писал ли это. Попробую телескоп...
Аноним 24/06/24 Пнд 23:45:31 558951 837
>>558941
Уух бля. Страшно. Ну мы ж на анонимном? сайте...
>>558945
Которая на сначала на русском была потом на мове? (>>558903)
Аноним 24/06/24 Пнд 23:46:27 558952 838
Аноним 24/06/24 Пнд 23:47:14 558953 839
>>558950
есть еще знаешь какой момент с ардуино?
Кнопки раз у тебя стали по-другому работать, то физически возможно у тебя кнопки подключены к другим пинам, не как у дефолтной ATS-25/
А значит тебе возможно нужно править код ардуино под свое железо.

Прошивка 4.17 исходная только hex? Или есть текстовый ino?
Аноним 24/06/24 Пнд 23:50:29 558954 840
>>558953
>исходная только hex? Или есть текстовый ino?
Че это. Расскажи вкратце. Я лох тупой и не шарю за погромирование. Прошивку по гайду с этого видосия ставил https://youtu.be/gSsTPOSQn7M?si=otctiDnp4_SoWdQy
Аноним 24/06/24 Пнд 23:52:29 558955 841
Аноним 25/06/24 Втр 00:08:10 558958 842
>>558951
>Которая на сначала
нет ясное дело. я про ту которая на амхарском 11610
а че на авито макс декодер не купил? у них же вроде оф магазин есть.

>>558953
>текстовый ino
етот текстовый ино ето папка поди файлов на 30 не считая библиотек. у меня так на мою атску 20

да у него паходу паленый приебник с паленой неактивированной прошивой....... там же какая то активация предусмотрена. вот прошыва и выдает ньюансы ему
Аноним 25/06/24 Втр 00:16:52 558959 843
>>558958
>а че на авито макс декодер не купил? у них же вроде оф магазин есть
Дораха. 9к сейчас, а когда искал было 11к. Я нашел тогда на алике за 6. И то месяц у родителей выпрашивал

>да у него паходу паленый приебник с паленой неактивированной прошивой....... там же какая то активация предусмотрена. вот прошыва и выдает ньюансы ему
Ну да, там предусмотрена платная активация прошивки, и за по-моему 700 деревянных они на почту после покупки высылали ключ. У меня уже активированная была, с ключом так же. Просто включил и пользуйся. Так шо не в активации дело. Хотя черт его теперь знает.
Аноним 25/06/24 Втр 01:44:46 558963 844
>>558959
а ты не боишься что автор прошывы наложит на тебя санкции и блокирует нахуй те доступ к обновлениям и активации с твоей пали?
Аноним 25/06/24 Втр 08:38:26 558974 845
>>558959
>Ну да, там предусмотрена платная активация прошивки
>приемник
Как же ебут слабоумных, охуеть можно
Аноним 25/06/24 Втр 13:46:11 558988 846
>>558974
ну дак прошыва отдельно приебник отдельно хуль те не ясно то. в чем наеб? а если ты такой умный до хуя то пиши сам и ни хуя не плати че ты.
Аноним 25/06/24 Втр 21:53:43 559025 847
>>558988
Могли бы экран отдельно организовать...
Аноним 25/06/24 Втр 22:32:21 559031 848
>>559025
Могли бы твою маму отдельно организовать
Аноним 25/06/24 Втр 22:38:48 559032 849
>>559031
Могли бы... Но предпочли радиво кетая по 4625 кругу слушать...
Аноним 25/06/24 Втр 23:53:32 559035 850
>>559032
а 4625 как прежде теперь кстать...

кстати вот почему атска так:
ШШШШШШШШШШШШШБЖЖЖШШШШШШШШШШШШШШШБЖЖЖ
а пердуина так
ШШШШШШШШШШШШШБЖЖЖШШШШШШШШШШШШШШШБЖЖЖ
я че гениальный радио конструктор на макетках ? да нет вродь у меня приебники на транзисторах гт308 визжали как резаные свиньи лол

никакие настройки не помогают.
шипит шипит и шипит бака. а ардуиновый почти не шипит
Аноним 26/06/24 Срд 13:47:01 559060 851
Бля, верните альтушку анимешную... Куда альтушку дели...
Аноним 26/06/24 Срд 15:12:49 559064 852
Короче pl 990x кун на связи... В коллекцию к океану 214 и 209 я решил взять мегатранзистор... Ленинград 006 полностью внутри обслуженный и в идеальном состоянии... Приедет в июле... После советских приемников тексан теперь м включать не хочется... Только ради диодов...
Аноним 26/06/24 Срд 15:15:58 559065 853
>>559064
Ну ты бы хоть видео записал... поделился что ли... не одному же все хорошее... поделись хоть видеами...
Аноним 26/06/24 Срд 15:32:52 559066 854
>>559065
А что в видео показать? Видео звук не передаст. Ловят плюс минус одно и тоже, только на советской технике помех меньше и замирания ровнее намного. Ну и плюс св и дв советская техника хоть как то ловит в дс опять же на свои штатные антенны... Довольно слушабельно в отличие от тексана... Короче я пришел к выводу что к современному приемнику нужно иметь обязательно еще хороший советский приемник. Благо радиолюбителей довольно мало, а приемников довольно много на авито.
Аноним 26/06/24 Срд 15:37:05 559067 855
>>559060
Алсо я опечатался... Взял Ленинград 002 а не 006. Мне показалось что 002 получше будет так как меньше было заводского пердолинга ради прорывного тогда стерео в наушниках...
Алсо хочу еще в будущем к своей коллекции ламповое радио. Думаю к зиме что-то на лампах возьму... Может радиолу хорошую подберу.
Аноним 26/06/24 Срд 15:56:02 559068 856
>>559067
Альтушька где... куда ты дел альтушьку... манямэ альтушьку... куда дел
Аноним 26/06/24 Срд 16:23:19 559070 857
>>559067
Здорово. А за сколько взял океан, если не секрет?
Аноним 26/06/24 Срд 16:28:42 559071 858
IMG2083.png 68Кб, 604x183
604x183
>>559070
За альтушьку... Пришлось... сдать... обратно... но приемник более няшный так что не жалеет... Доволен как слон стопудово, все правильно сделал так-то...
Аноним 26/06/24 Срд 17:58:06 559076 859
>>559070
Океан 214 за 1800руб и 209 за 2800... Состояние внешне идеал. Оба проходили внутреннюю профилактику...
Аноним 26/06/24 Срд 17:59:37 559077 860
IMG202406242208[...].jpg 1799Кб, 3000x4000
3000x4000
>>559068
Адьтушка какая то слишком ранимая была... Чузанка ее довел... Я тут причем?.
Аноним 26/06/24 Срд 18:39:10 559080 861
>>559077
Это не чуханка это ее скуф ее довел... Не делал ей внутреннюю профилактику вот она и убежала от него... правда недолго побегала... Теперь он думаю ее вернул домой и просто запретил ей постить в радач и она больше не постит поэтому...
Аноним 26/06/24 Срд 19:26:51 559082 862
>>559077
>пик
Че у тебя темно так уже щас?
Аноним 26/06/24 Срд 22:16:15 559089 863
image.png 206Кб, 493x985
493x985
image.png 1223Кб, 1200x954
1200x954
image.png 446Кб, 800x672
800x672
image.png 266Кб, 493x985
493x985
Надо признать, однако, что и в бездушном онлайн-радио бывают всякие непонятные приколы (картинка за 2020 год).

Дорого, конечно же, и ни к чему.
Аноним 27/06/24 Чтв 00:43:27 559093 864
Интересно, а на что ловит Томоко-сама? Скинь, поглядеть охота.
Аноним 27/06/24 Чтв 01:41:04 559094 865
>>559093
На детекторный приемник с олед экраном же >>558095 ATS-20
Аноним 27/06/24 Чтв 02:11:54 559095 866
>>559082
Фото двухдневной давности прост...
Аноним 27/06/24 Чтв 02:14:57 559097 867
>>559089
Фоткай свои приемники которые только интернет радио ловят... Или как там...
Аноним 27/06/24 Чтв 02:15:07 559098 868
Бля вы заебали где манямэ альтушька? Чуханка не нужна несите сюда альтушьку...
Аноним 27/06/24 Чтв 02:17:12 559099 869
>>559098
Чуханки тоже нет... Может чуханка и адьтушка это один и тот же тип... И этот шиз сам с собой тут сренькался...
Аноним 27/06/24 Чтв 02:25:55 559100 870
>>559094
Фото полностью интересно. И прошивка его
Аноним 27/06/24 Чтв 03:46:00 559101 871
IMG1277.jpeg 79Кб, 894x909
894x909
>>559100
Я не пойму, тебя в гугле забанили, что ли? Это обычный приемник с алиэкспресса. Он рассказывал, что доделывал его, что-то там добавлял, вроде 18650 поставил вместо штатной батареи. И прошивка там какая-то своя, с отображением уровня сигнала на шкале.
Аноним 27/06/24 Чтв 03:49:26 559102 872
>>559099
Вряд ли. У альтушки были другие приемники, Кипо и еще какой-то, а томоко со своим АТС ковырялся и микросхемы к ардуине подключал.
Аноним 27/06/24 Чтв 03:54:42 559103 873
>>559101
Ну а зачем тогда скидывать в тред приемники океан/tescun/ats25? Мы жи можем в гугле пасматреть.
Аноним 27/06/24 Чтв 03:59:53 559104 874
>>559103
Там скриншот прошивки
Аноним 27/06/24 Чтв 04:03:52 559105 875
>>559104
Может у Томоко приебник в другом корпусе. Ты не подумал об этом, м? Всяко приятнее постить свой собственный апаррат. А не из гугла. И радовать глаз владениями других анонов.
Аноним 27/06/24 Чтв 04:21:17 559106 876
>>559105
Как я понял, такой же. Зачем постить хуйню с алиэкспресса? Он довольно всратый, этот приемник.
Аноним 27/06/24 Чтв 04:34:35 559107 877
>>559106
>хуйню с алиэкспресса
Че-то ты охуел, мань.
Аноним 27/06/24 Чтв 04:35:58 559108 878
>>559106
Твоя мамаша с алиэкспресса. Да-да, мать твоя родная. Ее когда ебали использовали презервативы с алиэкспресса, так и появился ты.
Аноним 27/06/24 Чтв 11:20:36 559115 879
>>559107
>>559108
Успокойся, дурачок. Валерьяночки выпей
Аноним 27/06/24 Чтв 19:58:01 559128 880
>>559031
>>559108
>>559107
ору с этого хрю хрю которое тут мамкоебством серет лол.
да у меня обычный атс 20 показывать НЕ буду купи на алике и смотри скока влезет..
Аноним 27/06/24 Чтв 20:01:16 559129 881
IMG202406271958[...].jpg 2527Кб, 3000x4000
3000x4000
Китайская говняшка и титан радиоприема... У меня ламповое пополнение...
Аноним 27/06/24 Чтв 20:20:38 559131 882
>>559129
>DANCE LIKE NO ONE IS WATCHING
>LOVE LIKE YOULL NEVER GET HURT
>SING? LIKE NO ONE IS LISTENING
бля пиздец че это за невротичный кринж нахуй лол?
особенно со старой дедовой радиолой
Аноним 27/06/24 Чтв 20:42:16 559135 883
IMG0943.png 62Кб, 215x234
215x234
you'll collect moments not things and you'll be happy kek
Аноним 27/06/24 Чтв 21:32:05 559140 884
Аноним 27/06/24 Чтв 21:50:20 559142 885
IMG202406271226[...].jpg 1690Кб, 3000x4000
3000x4000
>>559140
Совершенно верно... Мне пиздец как понравилась ламповая техника... Звук приятный...
Аноним 27/06/24 Чтв 22:09:01 559146 886
IMG202406271135[...].jpg 1865Кб, 3000x4000
3000x4000
IMG202406271117[...].jpg 2272Кб, 3000x4000
3000x4000
Пару пластинок купил на 11тыс... Ламповые радиолы вещь... Не тратьтесь на тексаны эти говнючие... У вас тут и ламповое радио и ламповые грамзаписи...
Аноним 27/06/24 Чтв 22:09:56 559147 887
>>559142
запиши видео приема!
покажи круть! Если она есть
А то может у тя радиво глухое как дед. Хоть и теплое, ЛАМПОВОЕ!
Аноним 27/06/24 Чтв 22:10:11 559149 888
Аноним 27/06/24 Чтв 22:31:40 559151 889
>>559147
Правила треда ты теперь знаешь... Все ищи в гугле...
Аноним 27/06/24 Чтв 22:54:14 559154 890
>>559151
>радиола урал 111 1500р состояние норм
купил как будто никто никогда не увидит? ну фпринципи правельно но ради похвальбы суда таки запостил полноте конфузить то лол

бля во крутое
https://www.youtube.com/watch?v=nnG5G4LrGzM
Аноним 27/06/24 Чтв 23:03:56 559157 891
>>559154
За 1500 что либо покупать я даже мобилку разблокировать не буду... Толсто... Я купил после профилактики восстановленную... С новой иглой и вылизанный внутри... Не суть... Для ахуй прослушивания радио у меня скоро будет Ленинград 002... На днях уже приедет...
Аноним 27/06/24 Чтв 23:20:07 559158 892
>>559157
>За 1500 что либо покупать
лол. ты тока што анальный вау импульс подпустил се в штаны. а как же ты радиво лампы покупать собрался они недорогие ващет если не аудиофильские ебы которых в твоей рухляди конечно же нету

вообще бля делою ламповый приебник средних волн а ты мне перебил дискурс вот жеж бака бля... лан похую
(Автор этого поста был забанен. Помянем.)
Аноним 27/06/24 Чтв 23:29:02 559159 893
>>559158
Че то ты в последнее время охуел
Аноним 27/06/24 Чтв 23:31:01 559160 894
Аноним 28/06/24 Птн 04:26:01 559168 895
>>556574
Нет. Если не почувствуют границы и прекратят аватаркоблядствовать
Аноним 28/06/24 Птн 04:30:37 559169 896
Охуеть. Тамоку забанили. Признайся, ты репортнул? Типо за аватаркоблядство. Ты охуел совсем >>559168. Томоко был сенсеем треда. Я твою маму ебал сученыш.
Аноним 28/06/24 Птн 04:40:45 559170 897
>>559169
"Сенсей" решил что раз он сенсей, правила ему не писаны, и можно аватаркоблядствовать@насмехаться над делающими ему замечания.
"Сенсею" лишь напомнили, что он такой же аноним как и все мы тут.
Аноним 28/06/24 Птн 04:50:42 559171 898
>>559170
Он мне в бати годится кст. Увожать старость надо. Пусть аватаркует, лично я не против.
Аноним 28/06/24 Птн 07:19:52 559172 899
>>559171
>Он мне в бати годится кст
И обмазывается анимешными аватарками? Ох, лол.


мимо пердед 49 годиков
Аноним 28/06/24 Птн 07:36:12 559173 900
>>559159
Согласен... Токсикоз...
Аноним 28/06/24 Птн 07:39:18 559174 901
>>559171
Тут все тебе в бати годятся...
36 lvl...
Аноним 28/06/24 Птн 16:19:09 559211 902
VID202406281614[...].mp4 2956Кб, 1280x704, 00:00:10
1280x704
Как расшифровать эти данные? Круглые сутки на 10100 слышно морзянку. Как понял, 10100 кгц это погодная станция. Как это работает непонятно. Как расшифровать тоже. В формате декодирования rtty тоже просто рандомные буквы вперемешку с числами и символами.
Аноним 28/06/24 Птн 16:30:42 559212 903
>>559211
Не стоит вскрывать эту тему
Аноним 28/06/24 Птн 17:10:32 559219 904
LC90.webp 147Кб, 1024x1024
1024x1024
Что думаете про Choyong LC90?
Аноним 28/06/24 Птн 17:12:01 559220 905
>>559219
Лол, тока што в ютубе попался видос с ним
Аноним 28/06/24 Птн 17:16:06 559221 906
>>559129
проиграл с комода
Аноним 28/06/24 Птн 17:20:28 559225 907
Аноним 28/06/24 Птн 17:25:18 559228 908
>>559225
Интересно, что лучше: чойонг или тексан?
Аноним 28/06/24 Птн 18:36:08 559232 909
>>559211
Поискать в интернете отзывы не пытался? Ну поищи различные декодеры. Может шрифт не подошёл в декодере.
Аноним 28/06/24 Птн 21:22:07 559234 910
image.png 575Кб, 693x1600
693x1600
Аноним 28/06/24 Птн 23:02:01 559241 911
Аноним 29/06/24 Суб 08:37:05 559248 912
>>559241
А что ты слушать собрался? Стерео только в ФМ
Аноним 29/06/24 Суб 09:11:44 559250 913
>>559241
>Это пиздец за такую цену.
Это баг, недопилили. Обидно, досадно, но ладно.
Интернет-радио, я так понял в стерео выдаёт, а глюк касается только УКВ. Это нехорошо, что глюк.
Аноним 29/06/24 Суб 10:31:31 559251 914
Аноним 29/06/24 Суб 21:33:33 559276 915
>>559251
Этот стерильный звук уши режет... Пздц конечно это интернет радио... Притом видос посмотрел слушая свое радио на океан 214 с потрескивания словно костер... Стерильный звук пилит и режет уши...
Аноним 29/06/24 Суб 23:41:48 559278 916
>>559276
Хули ты там слушаешь на океане своем? Там же пусто бля. ФМ радио и то живее.
Аноним 30/06/24 Вск 11:09:16 559281 917
>>559278
Не пусто если выйти на улицу или обзавестись хорошей антенной
Аноним 30/06/24 Вск 12:48:43 559289 918
scale1200.jpg 95Кб, 779x520
779x520
>>559281
Вот такой?
Пали частоты
Аноним 30/06/24 Вск 16:45:44 559294 919
Не приемники, но все же интересно взглянуть
http://www.cqham.ru/rz3ah.htm
Это несколько киловатт, а ведь есть 100-200-500 кВт...
Аноним 30/06/24 Вск 17:04:48 559295 920
>>559294
Бля, почему у радиогубителей, на хоумпейджах, вечно такая всратая вёрстка? Ведб даже элементарных хтмл-констркций достаточно для аккуратного размещения контента. Почему?!
Аноним 30/06/24 Вск 20:21:44 559304 921
>>559289
Вот такой ширины....
Аноним 01/07/24 Пнд 08:15:13 559322 922
>>559295
потому что внезапно им не интересно колупаться в html.
Они колупаются в радиво, а еще QSL не ждет.
Аноним 01/07/24 Пнд 08:49:50 559325 923
>>559322
>внезапно им не интересно колупаться в html
Тут дело не в интересе, а в отношении к читающему. На бумаге они тоже ебашат как Б-х на душу положит, потому что QSL?
Аноним 01/07/24 Пнд 09:23:42 559326 924
>>559295
>>559325
Что конкретно тебе не нравится по ссылке? Там все как раз норм, только текст и фотки, ничего лишнего. Это как раз авторы современных соевых веб-"приложений" ебут мозги пользователям тоннами каких-то отбитых менюх, динамических подгрузок и прочего ненужного маняинтерактива "шоб все мигало".
Аноним 01/07/24 Пнд 11:49:25 559336 925
>>559326
>только текст и фотки
То что текст растягивается на всю ширину моего 27" моника и мне приходится вертеть башкой читая его. Что мешало запихать это хотя бы в невидимый table, вменяемой ширины?
Аноним 01/07/24 Пнд 12:14:40 559339 926
>>559336
сузь окно браузера, делов то
Аноним 01/07/24 Пнд 12:28:57 559341 927
>>559339
>делов то
Лучше нахуй на такое говно не заходить.
Аноним 01/07/24 Пнд 12:39:54 559343 928
>>559336
>>559341
у тебя дешманский 27 моник значит. а у радиолюбителя хороший 27 моник. вообще никогда браузер в полноэкранном режиме не гоняю
(Автор этого поста был забанен. Помянем.)
Аноним 01/07/24 Пнд 13:25:34 559350 929
>>559326
Истину глголишь, мил человек. Базу истинную.
Аноним 01/07/24 Пнд 13:44:34 559351 930
>>559350
Еще один говноед
Аноним 01/07/24 Пнд 15:24:56 559354 931
>>559351
еще один говноед ето ТЫ ........ буньбуняр очередной уже на жыквери накатил через хрюпак фронтендер ? нодой собираеш ? сасс делоеш ?
(Автор этого поста был забанен. Помянем.)
Аноним 01/07/24 Пнд 17:56:00 559356 932
>>559351
Поридж-дегенерат, спок
Аноним 01/07/24 Пнд 18:02:18 559357 933
>>559356
>Поридж
Лол. Мне без году полтос. И я смотрю у пердежей мозгов хватает только купить китайского хлама и аутировать на помехи, воображая себя матерыми радиолюбителями.
Аноним 01/07/24 Пнд 20:27:26 559367 934
>>559357
Пердежы могут назаписывать этих шумов и потом из них наделать музыки... )
Аноним 01/07/24 Пнд 20:42:07 559369 935
>>559367
>Пердежы могут назаписывать этих шумов и потом из них наделать музыки... )
Ты "Экспансии" обсмотрелся штоле? Там астероидянские дегенераты тоже записывали стоны помирающих от протомолекулы и ебашили из них музычку для астероидянских дискотек.
Аноним 01/07/24 Пнд 21:21:53 559377 936
>>559357
>пердежы и так не хотят идти в радиодеды так он еще их и чморит если хотят так еще и чморит за то что не хотят быть как эти >>558098
Лол... )

>>559369
>нешарит за крутой эмбиент
Лол... ))

пердеж спок...
Аноним 02/07/24 Втр 00:28:00 559386 937
>>559357
>полтос
Значит, ты говноед, бать, спок. Я не про звук тебе говорил, а про оформление сайта здесь >>559294.
Аноним 02/07/24 Втр 00:47:08 559389 938
Аноним 02/07/24 Втр 00:51:09 559390 939
>>559357
Чет мне кажется что вы еще и пиздите насчет того шо вам полтос, сэр... Если так, то вы старше моей мамы. И защищаете какой-то кал. Да уж, дядя... да... мдэ...
Аноним 02/07/24 Втр 00:51:41 559391 940
>>559357
>воображая себя матерыми радиолюбителями
Это типа КРУТО по-твоему?
Я тя уверяю дядь, никто из зумерков никем подобным себя не воображает...
Аноним 02/07/24 Втр 06:54:23 559398 941
>>559390
> И защищаете какой-то кал
Бля, пердежи реально с клиповым мышлением. Я говорю, радиолюбители = рукожопые дегенераты, не могущие освоить пару хтмл тэгов и нормально отформатировать свои высеры.
Мне в ответ: А оно им нахой не надо! Бровузер скукожЪ! Он художник, он так видит! Дядя, ты не можешь быть старше моей старушки мамы и защищаешь какую-то хуйню!
Какой же пиздец наступил на доске..
Аноним 02/07/24 Втр 07:55:26 559399 942
>>559398
Дядя.
Жизнь одна.
Есть еще много чего интересного чем ковырятся в html
Аноним 02/07/24 Втр 07:56:59 559400 943
>>559398
Если ты пиздец такой умный дизайнеровый то напиши html5 верстку для него и пришли ему. Может он прогрессивный и твою начнет использовать?
Аноним 02/07/24 Втр 07:58:42 559401 944
>>559398
>Какой же пиздец наступил на доске..
Чувак, ты разделом проебался...
Веб-диВиЛОБ где-то рядом...
Аноним 02/07/24 Втр 10:59:47 559416 945
Р-309 («‎Ячмень») Аноним 06/07/24 Суб 10:13:30 559653 946
image.png 2089Кб, 1300x719
1300x719
image.png 1211Кб, 669x812
669x812
image.png 716Кб, 638x436
638x436
image.png 652Кб, 700x525
700x525
Р-309 («Ячмень»)
Если коротко, аноны, то не рекомендую даже забесплатно брать, есть много фатальных недостатков.
подробно расписано здесь:
https://www.radioscanner.ru/rating/item/960/
Слева на картинке блок питания.

Ещё ссылки:
https://www.boatanchor.ru/modules/publisher/item.php?itemid=37
и
https://www.rw6ase.narod.ru/index1/pr_per/rs_spec/r309.html

Это радиоприёмник буквально на радиолампах.
Недостатки: габариты, вес, плохой звук.
Да, тёплый ламповый, у этой махины нет встроенного динамика, звук выходит из него не самого лучшего качества, кроме того, акустический писк около 8000 Гц или типа того, не знаю почему. Неудобно быстро переключаться между станциями. Для коллекционеров или для тех, кому нужно принимать одну только частоту, но качественно. Чувствительность норм вроде была.

Не ведителсь, аноны, не приобретайте если не знаете зачем вам оно надо. На металлолом или для коллекции только разве что. Ну, или для радиолюбительского приёма, но я не уверен.
Аноним 06/07/24 Суб 14:33:23 559671 947
1720265584839.jpeg 1125Кб, 2304x4096
2304x4096
Купил я значит этот ваш кваншенг. Ну такое, классика. Чисто послушать охранников в местном ТЦ. Охранников послушал, сидят на 433. А также вышел на 433.500. Два дня слушал и охуел от хтони в этих разговорах.

Разговоры 90% про радиотехнику, у какого какие антенны длиннее. Но это ладно. Вчера чел рассказывал что у него был АКТИВНЫЙ день. Активный в том смысле что поговорил с соседом на лестничной клетке и прогулялся до магазина. Пиздец. Одинокие мужики где единственная отдушина пообщаться по радиосвязи. Ужс.
Аноним 06/07/24 Суб 17:43:47 559692 948
Аноним 06/07/24 Суб 17:44:38 559693 949
>>559671
>Одинокие мужики где единственная отдушина пообщаться по радиосвязи. Ужс.
Радиоаноны... и мы такими станем. Если уже некоторые итт не такие...
Аноним 06/07/24 Суб 19:25:16 559697 950
>>559671
Так видимо дед под 70, хули ты с него хочешь? Там прогуляться в магазин действительно целый турпоход.
Аноним 06/07/24 Суб 19:51:01 559698 951
Аноним 06/07/24 Суб 22:07:01 559701 952
Поясните нюфагу. Нашел карманное радио. А оно тупо две станции крутит, причем такие, нишевые скажем так.
Это вообще нормально? Потому что я помню из детства, в касетнике маленьком было радио тоже и оно ловило неплохо многие станции.
Наверное очень древняя модель?
Аноним 06/07/24 Суб 22:23:11 559702 953
>>559698
> ФМ ловит?
>>559653 не только не ловит, но и не переделать даже его.

>>559701
> Поясните нюфагу. Нашел карманное радио.
Паясняю ньюфагу.
У тебя же мобильный телефон есть: сфотай радиву, прояви ув0жение к анонам. Сфотка спереди и сзади, напиши модель если можешь её прочитать.
Аноним 06/07/24 Суб 22:35:36 559703 954
>>559702
Ну под интернет радиву то можно переделать точно...
Иначе если ФМ нет, интернет стриминга нет, то что тогда слушать? Помехи?
Аноним 06/07/24 Суб 23:25:24 559705 955
1720297508668.jpeg 353Кб, 1152x2048
1152x2048
>>559693
>>559697
Ладно, не все так плохо как оказалось. Тот чел действительно дед 60+ лет. Остальные есть даже 30 летние как я. Один даже ойтишнег. Просто вчера деды выходили.

И темы разговоров хотя бы разбавили кто куда купаться ездил и кто какое бухло пьет. А то думал что вообще пиздец.
Аноним 07/07/24 Вск 11:01:46 559717 956
>>559705
Ну это другое дело, очень интересно конечно, топовый контент! Ойтишнег даже есть, купаться ездят... Очень интересно!
Аноним 07/07/24 Вск 14:28:04 559721 957
Почему так мало тянок увлеченных радиоприемом и радиоприемниками? Никогда не слышал чтобы тянке были интересны приемники и короткие волны...
Аноним 07/07/24 Вск 17:28:55 559730 958
>>559721
Хуйню какую-то спрашиваешь. Хотя может я и не прав
Аноним 07/07/24 Вск 18:42:05 559736 959
>>559730
А что тебе подгорело-то, их разве много?
Аноним 07/07/24 Вск 19:23:55 559739 960
маленькаядевочк[...].jpg 39Кб, 640x426
640x426
>>559721
>Почему так мало тянок увлеченных радиоприемом и радиоприемниками? Никогда не слышал чтобы тянке были интересны приемники и короткие волны...

А зачем тогда код 88 придумали?

Oh shi!11~~
Аноним 07/07/24 Вск 21:15:59 559746 961
>>559721
Купил кваншенг, думал с тонкой будем болтать, ну мол второй куплю. А ей эта тема нахуй не всралась.
Аноним 07/07/24 Вск 22:15:43 559753 962
IMG1328.jpeg 238Кб, 2731x2048
2731x2048
>>559746

Купил приебник, думал с тянкой будем слушать, а она говорит: ты че дебил, год то какой, все в интернете есть что и в твоем техссане, и даже больше в тыщу раз, и даже радиво твое в вебсдр (хотя и так нахер не усралось), лучше б ты айпад купил.

Купил ламповую бандуру, говорю тянке мол, ну че будем дедов слушать, а она говорит: ты че дурак, иди вон у подъезда на лавке еще с дедами посиди бля, клоун.

Завесил все нахуй проводами, тянки запутываются, матом эти сопли кроют, телерепортеров вызывают, управдом тоже антенны городить запретил.

В чем тянки и управдом не правы?
Аноним 10/07/24 Срд 13:17:53 559911 963
Тянки есть. 60+. Но их очень мало, внуки мешают. Одна на ютубе телеки чинит даже.
Аноним 10/07/24 Срд 14:30:50 559912 964
>>559911
У нас тут была еще беглая альтушька. Но она то ли рейджквитнула, то ли ей скуф постить в радач запретил.
Аноним 10/07/24 Срд 17:56:57 559921 965
>>559911
>>559912
У тянок другие хобби, радиво им нахуй не нужно
Аноним 12/07/24 Птн 15:45:25 559991 966
IMG2113.jpeg 482Кб, 919x919
919x919
IMG2112.webp 130Кб, 953x940
953x940
Мнение?
Аноним 15/07/24 Пнд 17:15:21 560116 967
>>559991
По красоте красиво.

Как на частоте 225 кГц принимает?
Аноним 16/07/24 Втр 07:55:58 560130 968
>>559991
Смысл делать такой экран если водопад всё равно не показывается?
Аноним 16/07/24 Втр 11:42:35 560135 969
>>560130
Смысл делать мельче экран если не можешь сделать мельче приемник?
Аноним 16/07/24 Втр 12:14:38 560137 970
>>560135
удваиваю!

Не водопадом единым жив человек, я бы даже нарисовал больше инфы на какой частоте ты сейчас, границы диапазона, на шкале станции которые слева и справа.

Как на приемниках 1960х годов где куча записей Москва, Лондон, Берлин
Аноним 17/07/24 Срд 10:17:18 560168 971
15393632342411.jpg 470Кб, 1821x1566
1821x1566
>>560116
Хз, так же примерно как и другие приемники, скорее всего. Не на телескоп, разумеется. Вообще, насколько я помню, у тефки чуйка хуже на АМ, чем даже у сишки.

Первым делом пришлось решать общую проблему ардуино-прошивок - хреновую работу энкодера (вернее, кода, отвечающего за него). Шаги пропускал как нехуй, еле мотал. Я уж думал, под замену - но нет! Это байтоебы нахуевертили говна. После переделки нормально по диапазонам бегать стало - и мотает быстро, и шаги не пропускает. Даже никакого динамического шага не нужно, и так все отлично. Если бы диапазоны были нормально сделаны...

Диапазонов там штук 5 всего лишь. ДВ, СВ, КВ сплошной от 2 до 27, FM OIRT, FM CCIR. Т.е. КВ не поделен. Чтобы переключаться между вещательными КВ, нужно чего-то там "зажать энкодер, отпустить, промотать к диапазону им же" (один диапазон на шаг), потом нажать другую кнопку пару раз, чтобы переключить обратно на ручную настройку, и только потом уже настраивать. Короче, гемор - это тоже надо переделывать. Зато цветовые гаммы и даже темы блядские завезли, аж место все занято под код, лол (тема пока одна). Само ПО написано через жопу, разумеется.

Есть как поиск станции (работает на КВ очень хуево), так и какое-то там сканирование, но вроде тока на ФМ. Есть какие-то ячейки для запоминания, я даже не разбирался, как они работают (но ясно, что через жопу в плане UI а-ля тексан). Одним словом, прошивка говно, переделывать нахуй всю.

Экран ультра-быстрый и с тачем (я не ожидал, что 9341 на такое способен). Внутри радиоблоки экранированы, как в "промышленных" тексанах всяких.

В общем, девайс интересный, ПО говно.

Есть еще один мелкий, надуманный, но лично мне неприятный косяк: никак не могу заставить его работать похоже на аналоговую настройку на КВ. Сишку почти получилось (так же "голоса пролетают"), а вот с этим никак. Но на ФМ у него зато заебись с этим, красиво мотает.

>>560137
Подумываю сделать ретро-режим, чтобы на шкале были еще полупрозрачные результаты скана, и она не просто занимала место. Ну и чтобы запомненные радиостанции тоже были подписаны, но там вопрос, как это должно быть визуально.
>куча записей Москва, Лондон, Берлин
Нереально. Одни и те же станции вещают отовсюду. Разве что Китай и Япония имеют более-менее предсказуемую локацию.
Аноним 17/07/24 Срд 12:00:28 560172 972
>>560168
> на аналоговую настройку на КВ. Сишку почти получилось (так же "голоса пролетают"),

Поподробнее, какой Si ?
Как настроил?
Можно пример кода или весь код?
Аноним 17/07/24 Срд 12:33:19 560175 973
IMG1338.jpeg 116Кб, 950x950
950x950
>>560172

А много сишек умеют кв принимать ?
А может тебе сразу ключ от квартиры где деньги лежат?
Аноним 17/07/24 Срд 16:52:47 560192 974
>>560175
а зачем ты тут сидишь?
общаться или хвалиться какой ты крутой, а всюду криворукие?

в чем косяк с энкодером был?
Аноним 17/07/24 Срд 17:18:15 560193 975
IMG1929.png 91Кб, 723x444
723x444
>>560192
Тебя волнует, зачем я тут сижу общаюсь? С твоей стороны я никакого общения не замечаю, ты просто сидишь тут побираешься. За каким хуем я с тобой стал бы делиться наработками - неясно. Пользы мне от этого никакой.
Аноним 17/07/24 Срд 18:43:20 560196 976
>>559991
Корпус говно.
SSB нет.
Аноним 17/07/24 Срд 20:34:43 560199 977
Аноним 17/07/24 Срд 21:45:02 560200 978
IMG1354.jpeg 33Кб, 300x300
300x300
>>560196
Охуенный корпус. Все на винтах, никаких ебучих защелок. Истирающейся краски нет. Конструкция элементарная, и в то же время она лучше "настоящего, не любительского" говна. Ничего не скрипит и не отваливается. Есть тач, позволяющий (с соотв. ПО) легко перемещаться в пределах диапазона.

>>560199
Терпи )
Аноним 18/07/24 Чтв 12:45:11 560230 979
Заметил, что у микросхем на ФМ буквально на порядок лучше чувствительность, чем на АМ. Почему так?
Аноним 22/07/24 Пнд 22:52:25 560576 980
Посоны, всем привет, нужна помощь. Лет 10 уже лежит дома пылится degen 1103, все руки до него не доходили. Собрался на природу выехать , решил взять послушать там голос Америки и прочее швабодное радио, но не нашел комплектную антенну-провод. Из чего ее можно заколхозить и какая распиновка у разъема?
Аноним 23/07/24 Втр 11:46:01 560602 981
>>560576
За городом и на телескоп ловит, на своем 808-м разницу между ним и комплектным проводом не почувствовал.
Аноним 23/07/24 Втр 19:36:03 560626 982
Аноним 26/07/24 Птн 13:26:55 560762 983
Купил себе салют 001... не работают диапазоны кв св и дв... щя в ремонтик отнесу и буду обмазываться охуенным звуком. Пожалуй это лучший советский приемник который у меня был..
Аноним 26/07/24 Птн 13:34:27 560766 984
Алсо в ДС на св ловил радио украины... поймал на океан 214... я думал они прекратили на средних волнах тусоваться..
Аноним 29/07/24 Пнд 19:54:11 560950 985
1000094185.mp4 3426Кб, 352x640, 00:00:38
352x640
Вот что поймал, ебануться
Аноним 29/07/24 Пнд 21:58:19 560962 986
Всё?... Тред мертв?
Аноним 30/07/24 Втр 21:43:21 561024 987
>>560962
Наоборот, живее всех живых. Чмонимэ наконец угомонилось. Можно серьезно обсуждать и по делу!
Аноним 30/07/24 Втр 22:11:35 561028 988
IMG202407302205[...].jpg 2979Кб, 4000x3000
4000x3000
>>561024
Вот прикольчик себе купил... Ловит только фм на остальное жужжит... Щя в ремонт понесу. По размерам намного габаритнее океана 214 и тяжелее в 2 раза... Надеюсь получится его привезти в норм рабочее состояние.
Аноним 30/07/24 Втр 22:29:30 561030 989
>>561028
Что слушаешь на своих приемниках?
Аноним 30/07/24 Втр 22:34:48 561031 990
>>561030
На tecsun 990х слушал дедов... Потом понял что это полный рак и стал слушать кв и св и дв... Потом понял что звук гавно на микросхемных приемниках и перешел на советские транзисторники... Теперь на кайфах слушаю до ночи кв... Ночью ночью начинаю слушать св... Особенно по приколу радио Украины слушать... Иногда делаю попытки что либо по ночам поймать на дв. А ты?
Аноним 31/07/24 Срд 01:31:48 561037 991
>>561031
Ничего не слушаю, а там есть что послушать? Что на коротких волнах слушаешь?
Аноним 31/07/24 Срд 06:20:45 561039 992
1000096558.jpg 90Кб, 460x608
460x608
>>560962
Да брось ты. Сидим пердим потихоньку.
Аноним 31/07/24 Срд 10:55:04 561051 993
Аноним 31/07/24 Срд 21:33:33 561094 994
>>561051
Нет... Какой в них прикол?
>>561037
Вещалки китайские...
Аноним 31/07/24 Срд 21:50:55 561095 995
regen2tube2.JPG 112Кб, 693x502
693x502
>>561094
>Какой в них прикол?
Красивое.)
Аноним 01/08/24 Чтв 02:56:07 561100 996
IMG202407220216[...].jpg 4170Кб, 4160x3120
4160x3120
Ребятушки, это дерьмо не шьется. Кто знает как?
Аноним 01/08/24 Чтв 02:57:30 561101 997
>>561100
У Томоко-сан спроси.
Аноним 01/08/24 Чтв 03:00:32 561102 998
Аноним 01/08/24 Чтв 05:34:08 561103 999
ArduinoISPwires.jpg 168Кб, 1426x807
1426x807
Аноним 01/08/24 Чтв 11:07:09 561109 1000
>>561028
> https://www.radiopagajiba.lv/RRR/riga101/salut001.htm
Анончик, только честно.
Определись, чего ты ожидаешь от приобретения этого девайса?
Только често.
Как антикварная игрушка - отлично.
Как радиоприёмник любительской связи - негодно. В нём тупо нет радиолюбительских диапазонов (ну, почти нет).
Как радиоприёмник вещательных станций? Хорошо.

А что ты собрался слушать, анончик? Вот что?

На длинных волнах:

153 кГц Antena Satelor https://radiomap.eu/ro/play/srr_antena-satelor
198 кГц BBC Radio 4 https://radiomap.eu/uk/play/bbc4
225 кГц Polskie Radio Jedynka https://radiomap.eu/pl/play/pr-jedynka
252 кГц Radio Algérienne - Chaîne 3 https://worldradiomap.com/dz/play/radioalgerie-chaine3
Если да, то это отлично. Это отличные приёмник для приёма этих радиостанций. Ты именно эти радиостанции собрался слушать? Или не эти? А какие тогда.
Аноним 01/08/24 Чтв 12:29:21 561110 1001
mememe6b57826c9[...].jpg 155Кб, 600x556
600x556
6539627638.jpg 192Кб, 1000x1000
1000x1000
>>561100
Перво-наперво тебе нужно купить программатор (как на пикче). На озоне 500 рублей и пару дней ожидания. Или из пердуинки сделать, как выше. Но рекомендую не ебать мозги и готовый сразу купить. Смотри, чтобы там был в комплекте переходник на 6 пин ИСП.

Затем первое, что тебе нужно сделать - это выяснить распиновку твоего "ISP" разъема (2*3 рядом с контроллером). Она может не совпадать с программатором. Смотри чертеж контроллера в даташите на корпус TQFP, и схему любой пердуинки на атмеге328п, прозвони омметром все 6 пинов и запиши какой там куда.

Дальше подключаешь программатор. Возможно проводками, если распиновка отличается. Тут важно несколько вещей. Во-первых, если у тебя пердуина, НЕ надо подключать линию +5В. Она НЕ для запитки прошиваемого контроллера, а для определения его VCC. Т.е. это ОН должен подавать напругу на этот пин. Именно потому я и рекомендую использовать настоящий программатор, что он умеет выставить верное напряжение. Иначе есть шанс спалить нахуй радиву пятью вольтами. Еще не забудь подключить питание к приемнику и включить его (т.к. программатор его не подает см. выше).

И теперь тебе нужно прошивать НЕ прошивку. Тебе нужно сперва прошить бутлоадер. Выбирай в Ардуине плату УНО (а НЕ нано, он такой же, но здоровый), выбирай программатор USBASP и дальше пункт BURN BOOTLOADER в меню. Дождись, чтобы он зашился.

Дальше можешь подключить просто ЮСБ к мини юсб и попробовать зашить скетч (выще любой, первый попавшийся, блинк там, похую) обычным ардуино способом. Если шьется - отключай проводочки и можно перебирать теперь прошивочки. Если нет ищи почему. Попробуй тупо кабель взять другой или просто перетыкнуть его пару раз.

Еще одно: у тебя похоже не установлен кварц. Это хуево, без него правильно работать не будет скорей всего, придется докупить его или снять с какой-нибудь пердуинки (а потом докупить на нее). Я не помню как его пекедж называется, поищи на чипдипе похожие по размеру. Нужен кварц трехногий с кондерами на 16 мгц, такой же как на смд пердуины ставят.
Аноним 01/08/24 Чтв 13:26:56 561111 1002
>>561103
>с тебя отчет! Вышло или нет
Хорошо, дайте мне время переварить это говно.

>>561110
Благодарю за разврнутый гайд.
Аноним 03/08/24 Суб 12:41:44 561241 1003
>>561031
>звук гавно на микросхемных приемниках
>на кв полоса по звуку 2.5кгц максимум а виноваты микросхемы
лол
Аноним 05/08/24 Пнд 21:24:42 561348 1004
Прошил АТС 20. Пришлось впаять кварц (без него шиться не хотел нивкакую), ещё кнопку ресета, и поколдовать с контроллером. Весьма не плох приемник если учесть что у него нет входных фильтров. Прошивку поставил 1.07 r8ceh. Вчера поймал радиопирата на него 3940кГц.
Спасибо кто помогал.
Аноним 05/08/24 Пнд 22:11:24 561360 1005
>>561348
Это ты откуда ловил? Что еще удалось поймать?
Аноним 05/08/24 Пнд 22:33:45 561364 1006
>>561360
Волгоградская область. Много чего поймал, не смотря что проход хреновый был в выходные. Еще на длинных волнах какую-то станцию поймал 225 кГц музыка так ничего, но ночью, и ночью эфир спокойней, я в городе а антенна на лоджии. Дидов всяких на 3 Мгц, на СВ несколько станций на русском.
Аноним 05/08/24 Пнд 23:05:25 561367 1007
>>561364
Что за антенна? Какие станции на СВ поймал, не помнишь частоты?
Аноним 05/08/24 Пнд 23:24:09 561368 1008
>>561367
Антенна хрень из Китая, давно брал за 1,5к название уже не помню, но вроде магнитная рамка называлась, такая круглая из синего жесткого кабеля а внутри магнитное кольцо. Пассивная, но моя комната находится далеко от лоджии и там еще 20метров кабеля rg50 вроде. Пришлось сразу после антенны ставить широкополосный усилитель тоже из Китая, питается по кабелю, прием в разы лучше стал, приходится аттенюатор АТС 20 прикручивать на 15.
Русские которые хорошо шли 999кГц и 1413, потом в конеце диапазона кто-то музыку включал, но с шумами, частоту точно не помню, примерно 1690 кГц, потом ниже там еще были станции на уровне шумов, точных частот не помню. На 702кгц станция хорошо шла на персидском вроде. Может потом еще что вспомню...
Аноним 05/08/24 Пнд 23:50:17 561369 1009
Сейчас 225кГц хорошо идет, видео записал но сюда не помещается.
Аноним 06/08/24 Втр 00:32:04 561370 1010
>>561369
Сожми видео или на файлообменник закинь и ссылку предоставь
Аноним 06/08/24 Втр 00:47:50 561371 1011
VID202408052357[...].mp4 3953Кб, 272x480, 00:00:20
272x480
Аноним 06/08/24 Втр 01:01:42 561372 1012
>>561371
Хрега себе. Это поляки?
Аноним 06/08/24 Втр 01:03:19 561373 1013
Из недостатков ATS 20 первые впечатления которые мне сразу бросились в глаза и в уши.
1 Нет входных фильтров
2 щелчки при перестройке (не критично, можно привыкнуть)
3 малая емкость аккумулятора. (Поправимо)
4 Перделка вместо динамика, завышены высокие частоты.
5 Дисплей синий, вырви глаз, ночью на него пялиться устают глаза. Если бы дисплей был оранжевым, самое оно. Думал может цветное стекло прилепить.

А так в общем за 2 к вполне не плохой аппарат.
Аноним 06/08/24 Втр 01:05:00 561374 1014
>>561372
Да поляки, станция как-то называется слышал Джединка и жадинка, куй поймешь.
Аноним 06/08/24 Втр 01:05:15 561375 1015
>>561373
Практически все минусы из твоего списка есть на ats25
Мимо владелец
Аноним 06/08/24 Втр 01:10:16 561376 1016
>>561375
Хотел себе прикупить его вначале, по крайней мере там дисплей больше и красивее.
Аноним 06/08/24 Втр 01:11:12 561377 1017
>>561372
Название сейчас расслышал, Ядынка!
Аноним 06/08/24 Втр 01:11:55 561378 1018
>>561376
+, но он по сути ничем от предшественника атс 20 не отличается. У меня макс декодер, воь что только радует. То что декодирует прикольно.
Аноним 06/08/24 Втр 01:14:32 561379 1019
>>561378
Ради декодера стоило такой аппарат покупать! Так что норм.
Аноним 06/08/24 Втр 02:07:22 561381 1020
VID202408060155[...].mp4 15885Кб, 272x480, 00:01:25
272x480
Румыны
Аноним 06/08/24 Втр 02:07:58 561382 1021
VID202408060155[...].mp4 15885Кб, 272x480, 00:01:25
272x480
Румыны
Аноним 06/08/24 Втр 02:11:05 561383 1022
VID202408060155[...].mp4 15885Кб, 272x480, 00:01:25
272x480
Извините пост продублировался
Аноним 06/08/24 Втр 02:11:48 561384 1023
>>561383
> Извините пост продублировался
Нестрашно
Аноним 06/08/24 Втр 02:49:01 561385 1024
>>561379
Только я так антенну нормальную и не сделал. А на телескоп говно.
Аноним 06/08/24 Втр 07:02:37 561388 1025
бамп
Аноним 06/08/24 Втр 07:16:14 561389 1026
Аноним 06/08/24 Втр 07:28:14 561390 1027
1722918470530.jpg 5Кб, 260x194
260x194
Аноним 06/08/24 Втр 08:49:56 561392 1028
Аноним 12/08/24 Пнд 16:49:59 561628 1029
Там в загоне бредача быдлу годноту нашу палят. Принимайте пополнение. Ожидается наплыв нуфагов.
Аноним 12/08/24 Пнд 20:15:53 561642 1030
Так там баклофенги/квашни обсуждают, с этим в другой тред им надо
Аноним 12/08/24 Пнд 20:40:35 561643 1031
Ac31c9e5e04b14f[...].jpg 1055Кб, 1500x2000
1500x2000
Анончик, посоветуй приёмник с аналоговой шкалой, но чтобы при настройке не было запинаний, как у цифровых вариантов. Наткнулся на R-9012, указано что супергетеродин, но по отзывам что-то у него с приёмом хреноватенько. Может ты посоветуешь что-нибудь не слишком дорогое и не раритет с авиты.
Аноним 12/08/24 Пнд 21:37:46 561646 1032
>>561643
> с аналоговой шкалой, но чтобы при настройке не было запинаний, как у цифровых вариантов.
Стесняюсь спросить, какие конкретно радиостанции собираешься принимать? Каких тебе ещё "запинаний" при настройке?

https://youtu.be/pMxs4bvHkhs
Аноним 12/08/24 Пнд 22:10:13 561647 1033
>>561646
>ютюб
Allo, в рашке он не работает.
Аноним 13/08/24 Втр 00:22:20 561648 1034
>>561647
А что у вас вообще ещё работает?
только радио?)))
Аноним 13/08/24 Втр 00:27:57 561650 1035
>>561646
>Стесняюсь спросить, какие конкретно радиостанции собираешься принимать?
Да разные. Днём ФМ. Ночью, бывает, люблю посидеть послушать что-нибудь на КВ.
>Каких тебе ещё "запинаний" при настройке?
Раньше у меня был ICF-P26(до него Tecsun R-909T) - у них настройка шла плавно. А вот мой последний D-368 заикается перед тем, как попасть на станцию.
Аноним 13/08/24 Втр 01:56:21 561652 1036
>>561650
Ну какие станции конкретно слушаешь? Что ты там интересного услышал? Охуительные истории про лапшу? Щас не 70-80е, музыка вся в интернетах. Хочешь ахуительных историй из Японии, Румынии, Словакии и откуда угодно - читай книжки, их тоже полно. Я еще могу понять, если ты конструктор девайсов или коллекционер, но ты же хочешь поебень какую-то ширпотребную.
Аноним 14/08/24 Срд 22:58:53 561717 1037
71A90CD4-676C-4[...].jpeg 174Кб, 1524x665
1524x665
00395CE7-1D1C-4[...].jpeg 715Кб, 1599x1613
1599x1613
BC1F0ACE-955A-4[...].jpeg 235Кб, 960x960
960x960
Ебать китайцы монстра выпустили. Но дорого пиздец. А слушать на этих частотах по факту нечего.
Аноним 14/08/24 Срд 23:38:20 561720 1038
1723667874198.jpg 77Кб, 828x581
828x581
>>561717
>ряя посмотрите какой там радар! он точно поможет нам! апокалипсис грядет! бункер! камуфляжный корпус как у детской игрушки! радар! радар!
Аноним 15/08/24 Чтв 03:53:44 561722 1039
>>561717
Это приемник для того чтобы ловить кринж?
Аноним 15/08/24 Чтв 13:00:46 561728 1040
>>561647
>в рашке он не работает.
Ютуб работает, не гони.
Аноним 15/08/24 Чтв 16:28:00 561741 1041
Посоветуйте радио для тревожного чемоданчика
Аноним 15/08/24 Чтв 16:44:08 561742 1042
Аноним 15/08/24 Чтв 17:09:15 561743 1043
>>561742
Приемник посоветуй
Аноним 15/08/24 Чтв 20:26:02 561750 1044
Аноним 15/08/24 Чтв 20:28:37 561752 1045
Аноним 15/08/24 Чтв 20:33:04 561753 1046
>>561752
Не. Тяжелый, большой. Нужно помельче что-то.
Аноним 15/08/24 Чтв 20:33:20 561754 1047
>>561752
Не подходит, в нём даже фонарика нет
Аноним 15/08/24 Чтв 20:45:16 561755 1048
>>561754
> Не подходит, в нём даже фонарика нет
Ебать ты пидорас... съеби из тредп
Аноним 15/08/24 Чтв 20:58:32 561756 1049
17205963280450.jpg 260Кб, 1024x682
1024x682
>>561754
Фонарик, динамка, сирена, отпугиватель комаров и собак, даже часы не нужно. Все должно быть отдельно.

Нужно такое:

- Диапазоны хз. Ну наверное чем больше тем лучше. ФМ обязательно.
- Малый размер и вес.
- Прочность.
- Малое потребление, долгая работа на одном заряде.
- Нормальные батарейки. Ну типа там АА. 18650 хз.
- Внешнее питание по юсб разъему с павербанки.
- Разъем для наушников
- Динамик, пусть и хуевый - лишь бы речь разобрать.
- Ремонтопригодность. Использование широкодоступных деталей, которые можно найти в подножной бытовой технике. влажные мечты юных радиогубителей о КТ315, МП42Б и прочем сразу нахуй идут, предупреждаю
- Запись на сд карту(?)
Аноним 15/08/24 Чтв 21:03:37 561758 1050
Аноним 15/08/24 Чтв 21:09:26 561759 1051
Аноны, накидайте плиз годных приемников небольшого размера. Мне в голову кроме tescun'a pl330 и retekess'a tr110 ничего не приходит.
Аноним 15/08/24 Чтв 21:18:49 561760 1052
>>561753
>Не. Тяжелый, большой. Нужно помельче что-то
Вот смотри полмира в руинах. Ты хочешь узнать где еще теплится цивилизация.
А ты такой не , я возьму приемник полегче с фонариком!
Почему же в радиво только тишина и треск?!
Аноним 15/08/24 Чтв 21:19:28 561761 1053
>>561758
Говно. Легко ломается, огромный.

>>561759
>пл330
>небольшого размера
Лол. Небольшого - это с флешку, или со смартфон хотя бы.
Аноним 15/08/24 Чтв 21:34:12 561762 1054
>>561761
Посмотри в сторону квашни с вкоряченной si
Аноним 15/08/24 Чтв 21:39:15 561763 1055
17226146067940.jpg 142Кб, 720x720
720x720
>>561760
>смотри полмира в руинах
>слушать приебник
Аноним 15/08/24 Чтв 21:39:58 561764 1056
Аноним 15/08/24 Чтв 21:40:11 561765 1057
>>561762
>размером с флешку
Ты русский язык понимаешь?
Аноним 15/08/24 Чтв 21:41:33 561766 1058
>>561765
С флешку только сдр свисток
Аноним 15/08/24 Чтв 21:56:13 561767 1059
S9c0e732f80e944[...].webp 102Кб, 1000x1000
1000x1000
H459134e0deec4c[...].webp 57Кб, 1000x1000
1000x1000
Аноним 15/08/24 Чтв 22:02:45 561768 1060
>>561741
Вот вариант, как бы выразиться, оптимальный:
>>539144 →
https://2ch.hk/ra/res/491302.html#539144
Имеет свои недостатки, но в общем и целом лучше трудно что-то найти. Разве что этот, но тоже не особо чем лучше.

Это так на скорую руку совет.
Аноним 15/08/24 Чтв 22:05:12 561769 1061
>>561768
>>561741

Этот в смысле: >>556853
В этом посту я не буду вдаваться в абаснавания, задавай свои ответы.
Аноним 15/08/24 Чтв 22:14:50 561770 1062
>>561768
>>561769
Хуита огромная для тактикульных шизов. Ненужно.
Аноним 15/08/24 Чтв 22:25:30 561771 1063
>>561763
а почему нет?
Хули еще делать?

Услышал Япония жива вали к японии.
Услышал Перу вали в Перу.
Аноним 15/08/24 Чтв 22:26:54 561772 1064
>>561767
хули вы мечтаете на него услышать кроме местных 40км радиус ФМ станций?
Аноним 15/08/24 Чтв 22:37:31 561773 1065
>>561771
На ездовых собаках по замерзшим от ядерной зимы океанам?

>>561772
А что кроме этого нужно мечтать на него услышать? Сигналы инопланетян из соседней галактики?
Аноним 15/08/24 Чтв 22:40:17 561774 1066
>>561770
>Хуита огромная для тактикульных шизов. Ненужно.
1. Не огромная;
2. Я на нём >>539144 → радиво слушаю прямо щас. 1413 кГц расстояние 1120 километров, примерное.

Тебе радиво надо чтобы радиво слушать, или зачем?

Технически может принять радиосигнал из Новой Зеландии
>>543405 → и я принимал. А то, что мало вещательный станций, это уже другая тема.
Аноним 15/08/24 Чтв 23:03:48 561776 1067
>>561773
на радио судного дня нужно слушать радиостанции соседних и дальних государств.
Так как местные радиостанции будут обесточены.

Можно слушать добрых радиолюбителей соседних регионов, которые возможно расскажут что происходит.
Поэтому SSB в радио судного дня должен быть.

P.S. поедешь хоть на собаках если захочешь жить.
А помирать можно и без радива.
Аноним 15/08/24 Чтв 23:41:19 561778 1068
16738145516740.jpg 213Кб, 900x900
900x900
>>561774
>>561776
Какой же ты дебиленок-фантазер, ору бля.

Я тоже ловил Radio New Zealand International на TEF6686 летом днем, и чо? Это бесполезно в контексте поставленной задачи.

На радио судного дня нужно слушать местное оповещение в первую очередь. На ФМ в первую очередь. Дурачок, передатчики тупо подвезут и запитают от генераторов, если не будет возможности использовать уже установленные.

>поедешь хоть на собаках в японию
Ебало дебиленка представили? "Я-легенды" пересмотрел?
Аноним 16/08/24 Птн 00:16:32 561779 1069
>>561778
дебил же ты, у тя не радио судного дня, а радио "спасите затопило водой очередную мухосрань"
Аноним 16/08/24 Птн 04:27:05 561782 1070
Аноним 16/08/24 Птн 09:57:10 561786 1071
image.png 390Кб, 604x512
604x512
>>561778
>Дурачок, передатчики тупо подвезут и запитают от генераторов, если не будет возможности использовать уже установленные.
Тред посвящён реальным радиоприёмникам в реальном мире, а не Прекрастному радиоприёмнику будущего который в неком прекрастном будущем будет принимать некие прекрастные передатчики, которые подвезут и которые запитают от генераторов, но которых сейчас нет.

У же сейчас происходят события при которых число принимаемых радиопередатчиков в диапазоне УКВ не увеличивается, а наоборот сокращается.

Не в неком прекрастном будущем, а уже прямо вот сейчас это происходит:
https://www.youtube.com/watch?v=zr3gUI0XEEw

https://www.youtube.com/shorts/H8hQl6PdTxc

И для реального приёма неких вещательных станций уже сейчас вот годится >>539144 → или >>556853 - которые завезены уже сейчас, в отличие от прекрастных передатчиков будущего.
Аноним 16/08/24 Птн 11:38:27 561790 1072
IMG1177.png 55Кб, 220x221
220x221
>>561786
>пространно рассуждает про чужой манямирок
>сам не может припаять три провода к микросхеме
>даже "самые очевидные и простые вещи" у него "имеют свойство работать не так, как представлялось в голове и на бумаге"
>называет еще кого-то фантазерами
Скуфидонище...
Аноним 16/08/24 Птн 14:04:34 561799 1073
image.png 1048Кб, 800x1466
800x1466
image.png 445Кб, 750x611
750x611
>>561756
>- Нормальные батарейки. Ну типа там АА. 18650 хз.
>- Внешнее питание по юсб разъему с павербанки.

Отдельно:

- Небольшая солнечная батарея
- Воздушно-алюминиевая батарея
https://aliexpress.ru/item/1005006518523846.html
Аноним 16/08/24 Птн 14:09:51 561800 1074
Аноним 16/08/24 Птн 14:42:50 561801 1075
>>561799

а есть смысл в таком алюминиевом аккумуляторе?
Автоаккумулятор мне кажется и емкость больше и надежнее
Аноним 16/08/24 Птн 15:00:22 561802 1076
>>561799
Уважаемо

>>561801
Тягловый скуфидон для его переноски у тебя есть? Та батареечка весит пару кг поди, а может и меньше, а скока весит свинцовый аккум? Дохуя.
Аноним 16/08/24 Птн 19:26:36 561813 1077
image.png 1074Кб, 1200x803
1200x803
>>561756
>- Диапазоны хз. Ну наверное чем больше тем лучше. ФМ обязательно.
Это работает не совсем так.
Сначала следует:
1. Определиться по конкретным радиостанциям, которые ожидаешь услышать;
2. Послушать эти радиостанции прямо сегодня вечером, не ожидая наступления БП;
Аноним 16/08/24 Птн 20:47:11 561816 1078
аниме танк джав[...].png 604Кб, 938x750
938x750
>>561801
>Автоаккумулятор мне кажется и емкость больше и надежнее

Люминиевый надёжнее! Суть его в том что он может 10 лет у тебя лежать в углу в пыли, а при нужде ты его достаёшь, заправляешь и через 5 минут он начал давать ток будто и не было этих 10 лет

Военная технология, можно сказать
Аноним 16/08/24 Птн 22:39:20 561820 1079
Кипо норм приемники? Вроде тут их мельком все время обсуждают, а поподробнее можете рассказать? Ну или ткните носом где было обсуждение. Заранее спасибо аноны.
Аноним 16/08/24 Птн 23:47:12 561821 1080
Аноним 17/08/24 Суб 01:14:15 561822 1081
Supки ра, как в атске 25 есть сиби. Кае послушать дальнобоев/охранников/машинистов?
Аноним 17/08/24 Суб 01:16:34 561823 1082
Аноны, накидайте плиз годных приемников небольшого размера. Аноним 17/08/24 Суб 01:26:19 561824 1083
Аноны, накидайте плиз годных приемников небольшого размера. Мне в голову кроме tescun'a pl330 и retekess'a tr110 ничего не приходит.
Аноним 17/08/24 Суб 10:09:17 561828 1084
710089913205197[...].mp4 4317Кб, 848x464, 00:00:21
848x464
В бе уже отчитался, тут тоже оставлю плотненький эфирчик

>>561824
Накидал тебе за щеку, проверяй
годных приемников небольшого размера не существует
Аноним 17/08/24 Суб 14:18:07 561847 1085
>>561828
Ебать ты даун. Съеби в загон бредач на хуй отсюда, агропидор.
Аноним 17/08/24 Суб 14:18:37 561848 1086
Аноним 17/08/24 Суб 17:58:50 561856 1087
>>561847
>>561848
Хуя пожар. Аж на два поста мысль растянул и неологизм придумал.
Это не ты случайно в прошлом году на минивип фидер сигналы ловил нихуя не смог поймать?
Аноним 17/08/24 Суб 18:09:05 561857 1088
>>561824
Retekess TR111. Реально годнота. Очень маленький, принимает кв, св и укв 30-200 мгц. Можно управлять через приложение на телефоне, вводить частоты, ширину полосы менять.
На укв чувствительность примерно как у тексана (не заметил разницы), но нет ссб. Ещё минус — нет авиа. Зато стоит всего около 4к на озоне.
Аноним 17/08/24 Суб 19:12:35 561859 1089
>>561857
>Реально годнота.
> нет ссб.
> нет авиа.
Охуенная тема, можно послушать целого нихуя, дайте джва таких!
Аноним 17/08/24 Суб 19:21:38 561860 1090
Аноним 17/08/24 Суб 20:02:27 561861 1091
>>561859
>авиа
>ссб
Погода на впп и пердёж дедов, охуеть интересно.
Аноним 17/08/24 Суб 20:30:54 561862 1092
Аноним 17/08/24 Суб 20:43:05 561863 1093
>>561824
> Аноны, накидайте плиз годных приемников небольшого размера.
Выбор небольшой.

https://swling.com/blog/2019/01/any-reviews-of-the-hanrongda-hrd-737-portable-radio/

Это действительно мелкоприёмник.
https://www.youtube.com/watch?v=gGXdOtUyZSM

Этот покрупнее, но зато диапазон длинных волн есть.
https://swling.com/blog/2021/07/tecsun-pl-368-an-everyman-review/
https://www.youtube.com/watch?v=yLPYHYhqS4E

https://www.youtube.com/watch?v=_03APJiMZkI
Аноним 18/08/24 Вск 00:51:12 561870 1094
>>561861
> >авиа
> >ссб
> Погода на впп и пердёж дедов, охуеть интересно.
Ебать ты долбоеб.
Аноним 18/08/24 Вск 06:09:54 561874 1095
>>561870
А что еще там слушать? Волметы да дедов.

Кстати, волметы в принципе могут быть полезны, палите частоты (кв-шные).
Аноним 18/08/24 Вск 08:27:40 561875 1096
image.png 24Кб, 130x123
130x123
Аноним 18/08/24 Вск 08:35:07 561876 1097
>>561861
Какой же даун хоспаде.
Это вот такие минивипы паяют, а потом рассказывают типа у них пиздато ловит китайские мегаваттные станции прямым детектированием
Аноним 18/08/24 Вск 09:09:26 561879 1098
>>561876
Ну а у тебя что там ловит кроме китайских и не китайских мощных вещалок, дедов и волметов?
Аноним 18/08/24 Вск 10:15:15 561882 1099
>>561879
У меня в качестве приемников полноценный кв трансивер и японские портативки, это не говоря о наличии антенны, так что можешь сам имагинировать.
Ну или водопад глянуть >>561828
Аноним 18/08/24 Вск 10:17:49 561883 1100
>>561882
Ловишь ты что на него? Кроме приебника нужен сам сигнал. Я не могу имаджинировать, что там ловить на них в КВ эфире. Срачи дедов когда интернеты отключуть?
Аноним 18/08/24 Вск 11:52:30 561889 1101
>>561883
Когда маниакальный период начинается, бывает расчехляю, настраиваю антенны, ловлю всякие сигналы.
Срачи тоже слушаю, но больше всего нравятся демодулированные сигналы гроз и радуги.
Потом наступает ремиссия, убираю трансивер, сматываю антенны, закрываю радач.
Через некоторое время история повторяется.
Таким образом, эфир не надоедает и всегда есть что послушать. Ня.
Аноним 18/08/24 Вск 13:54:25 561894 1102
>>561883
>что там ловить на них в КВ эфире. Срачи дедов когда интернеты отключуть?
А туда ли ты зашел? Зумерок?
Ты ФМ радиво чтоли слушаешь?
Аноним 18/08/24 Вск 14:15:38 561896 1103
>>561894
>Я не могу имаджинировать, что там ловить на них в КВ эфире
На вопрос отвечай
Аноним 18/08/24 Вск 14:27:03 561898 1104
>>561896
чел. Ты явно не туда зашел.
Да именно дедов и мощный Китай, если отключат интернеты.
Дедов включая иностранных.
Аноним 18/08/24 Вск 15:10:25 561900 1105
>>561898
Не много ты там наслушаешь поди
Аноним 18/08/24 Вск 16:24:14 561907 1106
>>561900
На бесптичье и жопа соловей.
Аноним 18/08/24 Вск 16:27:04 561908 1107
>>561907
Нюфаги не знают, олды не помнят...
Аноним 18/08/24 Вск 17:39:45 561913 1108
>>561898
А как же погодные факсы?
А точно, вы же итт и морзянку-то не знаете.

>>561900
Собственно вторая часть сообщения адресована тебе.
Поймать ты можешь, но понять нет. Это как когда дрессированное животное знает 2 команды и уверено, что понимает человека.
Так и ты с эфиром.
Потому что волны - это больше, чем передача голосом, и даже больше, чем факс и метеоснимки. Но тебе не понять. Ты някающий фурри-люмпен из радиоприемников треда на дваче. Куда тебе понимать сигналы далеких звезд. Твой удел - сиська пива и китайские мегаватты, случайно пойманные на фидер.
Аноним 18/08/24 Вск 18:24:53 561917 1109
GJidVuJXUAATdv.jpg 170Кб, 1200x796
1200x796
>>561913
Ты на слух морзянку собрался разбирать? Затопило мухосрань твою а ты скорей за приебник и давай с пиниберга хффаксы на слух имаджинировать! И бабки (которые попались в твои антенные сети и запутались) все такие мол ну нихуя он радист прям как радиодеды кек мда.........
Аноним 18/08/24 Вск 18:41:27 561918 1110
>>561917
> радиодеды
Звучит с такой коннотацией, мол они даже хуже чем алкодеды.

А на самом деле сейчас это сообщество гиков и интеллигентов, при этом оно имеет возраст лет от 25. Слышал и о шестнадцатилетних. В Нидерландах вообще женский радиоклуб есть, было с ним одно куэсо, и там далеко не скуфыни. Многие в ковид вкатились.
Сдается мне, ты сам прецирующий или латентный дед-пердед.
Радио это весело, модно, молодежно.
Аноним 18/08/24 Вск 18:55:50 561922 1111
>>561918
>Звучит с такой коннотацией
У тебя комплекс неполноценности паходу. Ты везде подъебки видишь. Ниче не имею против радиодедов. Я те говорю что твои инсинуации по морзянке ето хуета из под коня.

>женский радиоклуб
Оооо левачок подсел на свою любимую волну лол.
Интернет вайт кнайт блятб. Феминизд марксизд. Пасиб сам свой сойлент лакай лалка.
Аноним 18/08/24 Вск 19:14:13 561923 1112
Аноним 18/08/24 Вск 20:02:52 561926 1113
>>561923
пали че слушаешь пожар ебаный
Аноним 18/08/24 Вск 20:34:17 561929 1114
Ежедневно слушаю
На длинных волнах:
https://radiomap.eu/pl/play/pr-jedynka 225 кГц
На средних волнах:
https://radiomap.eu/ru/play/vgtrk_vesti 999 кГц
На УКВ
https://radiomap.eu/lv/play/lr1 90,7 МГц
Это гарантировано каждый день слушаю.
иногда и http://kurzemesradio.lv/ на 92,6 МГц

Если прохождение прёт, то и
https://radiomap.eu/lt/play/lrt_radijas на 89,4 МГц
Прохождение неустойчивое, но бывает почти каждый день по часу-два. Новостям сказанным голосом в эфире и принятым на радиоприемник с амплитудной модуляцией я доверяют больше, чем написанным на сайте (этой же) радиостанции. Диктор в эфире хуйни ведь не скажет (увы, скажет), но в любом случае доверия больше, что они сказали то, что сказали, чем текстам в интернетах.

Что есть в эфире, то и слушаю, если представляет для меня интерес. На коротких волнах я интересного для слушания себе на нашёл, разве что пирата слушал на 3940 кГц – но тут скорее интрига была, не отчебучит ли это пират чего интересного.

Некоторые станции из хорошо принимаемых я всё же не слушаю потому что не нравятся.
Аноним 19/08/24 Пнд 00:00:04 561943 1115
>>561929
Насчет доверия новостям - все хуйня. Что радио эфир, что интернет, что телевидение - все хуета. Что со стороны русни, что со стороны хохлов. Верить бесполезно. А так быть в курсе событий - всегда приветсвуется. Мне больше интересно, где ты живешь, что аж дв и св слушаешь.
Аноним 19/08/24 Пнд 07:44:18 561955 1116
Аноним 19/08/24 Пнд 07:50:16 561956 1117
>>561943
>Мне больше интересно, где ты живешь

>не может определить локацию (с точностью до 100 километров) по данным из >>561929 с указанием частот диапазона УКВ

> радиотред 2024 год. Итоги

>>561955
> пук
Аноним 19/08/24 Пнд 07:55:18 561958 1118
Аноним 19/08/24 Пнд 17:47:42 561989 1119
альтушька где?
Аноним 19/08/24 Пнд 18:11:01 561990 1120
Аноним 19/08/24 Пнд 18:56:52 561993 1121
>>561990
На нетоксичном хуе? или не нетоксичном? нужно прояснить вот этот момент...
Аноним 22/08/24 Чтв 23:41:07 562147 1122
>>561993
Прояснил тебе за щеку, проверяй
Аноним 22/08/24 Чтв 23:41:23 562148 1123
>>562147
> Прояснил тебе за щеку, проверяй
Радиоприемников тред 2024. Итоги.
Аноним 23/08/24 Птн 14:05:24 562164 1124
>>562148
ну вот сиди на жопе помалкивай и дальше ..... )
Аноним 24/08/24 Суб 18:43:03 562221 1125
Ха, наконец пукнтого минусанули и стерли посты его.
Аноним 24/08/24 Суб 21:51:51 562229 1126
>>562221
Какие посты? Тут что-то было?
Аноним 24/08/24 Суб 22:34:38 562230 1127
Аноним 24/08/24 Суб 23:14:08 562232 1128
>>562230
Кто они? что было-то?
Аноним 24/08/24 Суб 23:45:28 562234 1129
1724532298409.mp4 8788Кб, 638x360, 00:02:02
638x360
Аноним 25/08/24 Вск 18:37:34 562254 1130
Куда делися все радиодеды радиоскуфы?
Аноним 25/08/24 Вск 18:59:36 562256 1131
>>562254
На заводе. Тут токмо няшные радиокуны остались...
Аноним 26/08/24 Пнд 14:01:02 562307 1132
>>562256
пидары что ле? а радиоальтушьки есть тут? ну одна вроде была ясно а еще?
Аноним 26/08/24 Пнд 14:32:53 562311 1133
>>562307
Женщин в интернете нет, ньюфаг
Аноним 26/08/24 Пнд 18:50:52 562331 1134
>>562311
Радиочую этого...
Аноним 27/08/24 Втр 06:41:34 562355 1135
Пацаны, где расписание актуальное брать по станциям на КВ? Лет 10 назад видел на немецком сайте перечни вещаний, обновляемые раз в полгода с сортировкой по частотам и времени, но он по ходу помер.
Интересует русскоязычный кластер, я только сетку китайцев нашел, а у них там не интересно совсем, только великий шелковый путь и успешное китайско-российское сотрудничество..
Аноним 27/08/24 Втр 06:56:09 562361 1136
>>562355
Все в открытом доступе.
Аноним 27/08/24 Втр 11:24:14 562370 1137
>>562361
>все в открытом доступе
>вещалки
кек лол
Аноним 27/08/24 Втр 17:20:01 562377 1138
Аноним 27/08/24 Втр 19:19:59 562381 1139
Аноним 27/08/24 Втр 19:52:02 562383 1140
Аноним 27/08/24 Втр 21:09:43 562392 1141
>>562383
че если интересное наслухаешь запили отчет лан?
Аноним 30/08/24 Птн 17:09:57 562584 1142
1000011366.jpg 61Кб, 845x542
845x542
>>553024 (OP)
Если возьму себе Малахит или его китайский аналог, смогу ли спокойно в своей хрущевке ловить коротковолновые станции ночью? На свои xhdata d 808 и tecsun 680 даже в парке сигнал с помехами
Аноним 30/08/24 Птн 17:43:30 562590 1143
>>562584
Вряд ли, нормальная антенна нужна
Аноним 30/08/24 Птн 18:35:02 562593 1144
>>562590
А что по антене? Брал 3м антену провод, раскидал по балкону, не помогло особо
Аноним 30/08/24 Птн 20:22:17 562600 1145
Аноним 30/08/24 Птн 20:42:28 562603 1146
>>562584
>смогу ли спокойно в своей хрущевке ловить коротковолновые станции ночью?
Ну, ХЗ в каких ты ебенях, и какие именно ты коротковолновые радиостанции собрался ловить именно ночью почему-то.

> На свои xhdata d 808 и tecsun 680 даже в парке сигнал с помехами.
Ну, это тебе мало показалося?

Читни здесь и определись что именно ты ожидаеш ловить.
Аноним 30/08/24 Птн 20:44:32 562604 1147
>>562603
>Читни здесь
http://www.short-wave.info/index.php
Я полагаю, что в Молохит можно поиграться и даже нужно, но вряд ли будет значительное преимущество перед Tecsun PL-680. Сужу по видевам с YouTube.
Аноним 31/08/24 Суб 05:25:37 562616 1148
Дайте топ SSB приебников этой итт нити. Китай приветсвуется.
Аноним 31/08/24 Суб 08:26:04 562617 1149
>>562600
Как какие, на кв диапозоне. Их полно даже сейчас, на русском языке. https://www.novosibdx.info/schedules.html

Сам же пытаюсь поймать вживую УВБ 76 на частоте 4625 Кгц
Аноним 31/08/24 Суб 10:45:47 562619 1150
>>562617
>поймать вживую УВБ 76 на частоте 4625 Кгц
и зачем же?
Аноним 01/09/24 Вск 07:53:02 562644 1151
>>562619
Это же номерная радиостанция, под вояками находится, иногда странные сообщения в эфир посылает. Кто то теорию выдвинул что это часть системы периметр
Аноним 01/09/24 Вск 16:15:29 562672 1152
>>562616
> Дайте топ SSB приебников этой итт нити. Китай приветсвуется.
Ответьте
Аноним 01/09/24 Вск 17:36:38 562676 1153
Аноним 01/09/24 Вск 17:57:05 562678 1154
>>562644
>Это же номерная радиостанция

И какой у неё номер?
Аноним 01/09/24 Вск 17:59:29 562679 1155
>>562644
ты че в ламповый манямэ мирок исекайнутся первее всех намылился ?
Аноним 01/09/24 Вск 18:26:28 562682 1156
Аноним 01/09/24 Вск 22:06:26 562697 1157
Аноним 01/09/24 Вск 22:56:38 562701 1158
Аноним 02/09/24 Пнд 21:39:52 562763 1159
>>562701
тихо аутяра. а ну не пукать здесь
Аноним 04/09/24 Срд 17:44:01 562874 1160
Короче радоны, какие подводные скинуть с крыши 13 этажного дома кабель и зафиксировать на балконе второго этажа, чтобы подключать к приемнику? На крыше предварительно установив антенну и прикрепив к ней провод. Что будет? Хорошо будет слушаться? А еще что?
Аноним 04/09/24 Срд 18:36:46 562878 1161
Посоветуйте годный аналоговый приёмник.
Аноним 04/09/24 Срд 20:34:26 562882 1162
>>562878
Приемник "Мальчиш"
Аноним 04/09/24 Срд 22:09:51 562887 1163
Аноним 04/09/24 Срд 23:52:28 562888 1164
>>562887
Что тебе не нравится? Очень популярный винтажный радиоконструктор. Прикольный и простой, в "Юном радиолюбителе" описан был. Можешь приобщиться к разработке радиоприемных устройств весело и по чиллу собрав его, ну.
Аноним 05/09/24 Чтв 05:23:55 562894 1165
Аноним 05/09/24 Чтв 06:37:36 562899 1166
>>562888
Я было подумал ты гонишь.
Аноним 05/09/24 Чтв 07:46:40 562902 1167
>>562899
В смысле, "гонишь"? С чего ты вдруг так подумал?
Аноним 05/09/24 Чтв 13:15:02 562907 1168
Аноним 05/09/24 Чтв 14:48:15 562914 1169
>>562907
Это че? Ты шиз или ты зек? или ты шизозек? зекошиз? может шизек?

Приемник "Мальчиш" уже начал собирать?
Аноним 05/09/24 Чтв 15:47:42 562920 1170
>>562882
>>562888
>>562902
>>562914
Еще раз одинаковую пикчу запостишь - в бан отлетишь за вайп щитпостингом/создание одинаковых постов/спам ими. Аватарки аватарками, но менять-то их нада или не нада? Хотя б для визуально-эстетического восприятия треда.
Аноним 05/09/24 Чтв 15:48:03 562921 1171
> Короче радоны, какие подводные скинуть с крыши 13 этажного дома кабель и зафиксировать на балконе второго этажа, чтобы подключать к приемнику? На крыше предварительно установив антенну и прикрепив к ней провод. Что будет? Хорошо будет слушаться? А еще что?
Помогите
Аноним 05/09/24 Чтв 18:35:29 562934 1172
>>562921
Бабки будут против
Аноним 05/09/24 Чтв 20:33:56 562943 1173
Как вы оправдываетесь перед собой за шизоидное старческое хобби? Я уж не говорю даже об отношении к этим других членов семьи
Аноним 05/09/24 Чтв 21:00:04 562946 1174
>>562934
А что они сделают?
Аноним 05/09/24 Чтв 21:00:24 562947 1175
Аноним 05/09/24 Чтв 21:44:06 562958 1176
>>562943
Никак не оправдываюсь, никто и не просит
Аноним 06/09/24 Птн 03:44:23 562974 1177
172558298658022[...].jpg 20Кб, 264x226
264x226
Сап, помогите найти ультрабюджетный стационарный дома стоял, без всяких акб приёмник чтоб слушать только эти частоты. Спасибо.
Аноним 06/09/24 Птн 04:34:45 562976 1178
>>562974
На твоей к0ртинке частоты
108...400 и 470...600 МГц
Ты собрался принимать сигнал амплитудной модуляции или частотной? Однополосный приём тебе нужен? Формат DAB+ тебе нужен? Определись, от этого зависит выбор конкретной модели радиоприёмника.
Аноним 06/09/24 Птн 04:45:39 562977 1179
>>562943
>Как вы оправдываетесь перед собой за шизоидное старческое хобби? Я уж не говорю даже об отношении к этим других членов семьи.
1. Слушанием радиопередач здесь и сейчас. Без использования интернетов. Без цензуры. Без возможностей насильных структур отследить, что слушатель слушал.
2. Подготовка к Чрезвычайной Ситуации с пропажей электроэнергии;
https://youtu.be/6-ue34kWxs8?si=j5S6-M--g1fV-BFy
3. Настоятельная рекомендация локальных властей иметь радиоприёмник на случай Чрезвычайной Ситуации.
Аноним 06/09/24 Птн 04:52:11 562978 1180
172558676693551[...].jpg 21Кб, 264x226
264x226
>>562976
>амплитудной модуляции
Это
>Однополосный
Нет
>DAB+
Нет
Аноним 06/09/24 Птн 05:46:31 562979 1181
>>562947
Ну ребят давайте без троллинга
Аноним 06/09/24 Птн 06:32:33 562988 1182
IMG1497.png 197Кб, 500x480
500x480
>>562979
>обвешал все вокруг проводами как паук
>тянки и управдомы путаются в сетях
>хочет БЕЗ троллинга
да ты же сам троллинг бля
Аноним 06/09/24 Птн 06:34:07 562989 1183
>>562977
>Без цензуры
>вещалки на десятки-сотни киловатт с огромными антенными полями, с выделенными частотами
лол
Аноним 06/09/24 Птн 07:27:37 562993 1184
Аноним 06/09/24 Птн 07:28:06 562994 1185
Там только один проводок будет. От крыши где антенна до моего окошка. Ну почему?
Аноним 06/09/24 Птн 09:25:05 563004 1186
1725603417983234.jpg 27Кб, 350x349
350x349
Аноним 06/09/24 Птн 10:10:40 563007 1187
>>562989
>>Без цензуры
>>вещалки на десятки-сотни киловатт с огромными антенными полями, с выделенными частотами
>>563004
Ну, да. Без цензуры.
Радиоволны трудно подвергнуть цензуре.
Эти ваши интернеты может запретить любая дворница, против же радиоволн дворница безсильна. Без цензуры можно получать контент анально блокированный локальными властями в интернетах. Хоть с Новой Зеландии передатчик. В этом преимущество технологий 100-летней давности.
Аноним 06/09/24 Птн 10:13:00 563008 1188
IMG1496.png 494Кб, 1080x960
1080x960
>>562993
потому что как паук усе вокруг провалкой опутал
Аноним 06/09/24 Птн 10:16:33 563009 1189
>>562978
Бюджетных вариантов я не знаю, поэтому даю просто дешёвый, возможно, что этот подойдёт, но это не точно:
aliexpress.com/item/1005006702518085.html
А вообще ищи в поисковике так: AIR BAND 174 MHz AM
Аноним 06/09/24 Птн 10:18:45 563010 1190
>>562874
>скинуть с крыши 13 этажного дома кабель и зафиксировать на балконе второго этажа
Могут быть различные воржажения от соседей, и вид портит, и неизвестно как будет вести себя на ветру (может вызывать шум), может даже воду проводить. Мне вот течёт на потолок из-за кабеля на чердаке.
Аноним 06/09/24 Птн 11:24:28 563011 1191
>>563009
>aliexpress.com/item/1005006702518085.html
Баофенг радейка? Ты меня траллиш?
Аноним 06/09/24 Птн 11:29:57 563013 1192
Аноним 06/09/24 Птн 11:45:12 563015 1193
Аноним 06/09/24 Птн 14:28:12 563027 1194
>>553074
Это магнетрон в радио?

мимо
Аноним 06/09/24 Птн 15:10:40 563029 1195
>>563008
Так там только проводок маленький
>>563010
Меня больше пугает то, что сам кабель от плохого крепления может ебнуться на землю и задеть что-нибудь.
Аноним 06/09/24 Птн 15:44:22 563032 1196
>>562943
> оправдываете
Включил то на даче родным полицейскую волну на одном канале, на втором рацию которая с собой.
Часа 4 меня не было, когда вернулся, все говорили, что ух бля, заебись, и требовали еще.
Больше не спрашивали нахуя.
Аноним 06/09/24 Птн 15:45:47 563033 1197
>>562974
Почему ты не хочешь принимать лпд и пмр?
Аноним 06/09/24 Птн 16:14:06 563035 1198
Аноним 06/09/24 Птн 16:15:20 563036 1199
>>563032
Радиач гордится тобой
Аноним 06/09/24 Птн 17:05:33 563045 1200
image.png 574Кб, 511x904
511x904
>>563013
>https://sl.aliexpress.ru/p?key=JGs3rxE
У него Air Band 118...138 MГц - а анон тут >>562978 хочет (зачем-то) ещё и до 174 MГц с амплитудной модуляции. Этого в этом приёмничке нету. Нужно ли это ли? Я не знаю. Мне не нужо, но анон запросил до 174 МГц.

Ещё недостаток, питание от маленьких батареек AAA это дорого обходится. Я не уверен, можно ли там использовать аккумуляторы с напряжением 1,2 вольта.

https://swling.com/blog/2019/01/any-reviews-of-the-hanrongda-hrd-737-portable-radio/

https://swling.com/blog/2019/01/critical-reviews-of-the-37-hanrongda-hrd-737-shortwave-radio/
Аноним 06/09/24 Птн 21:03:18 563065 1201
>>563032
Фантазер, твой пердячий шум только ты сам слушаешь
Аноним 06/09/24 Птн 21:43:05 563071 1202
>>563007
Ты не понял. Цензура будет тамошняя, где передатчик стоит.
Аноним 06/09/24 Птн 22:43:03 563077 1203
>>563071
>Ты не понял.
Я понял.
>Цензура будет тамошняя, где передатчик стоит.
50-на-50 либо будет, либо нет.
Но на приёмной стороне уже не отцензурировать контент радиопередачи. Прямо сейчас слушаю радиостанцию, доступ к сайту которой анально закрыт локальными властями. Доступ к сайту закрыть осилили, радиосигнал закрыть не осилили, вот и слушаю прямо сейчас.
Аноним 08/09/24 Вск 13:36:48 563158 1204
172579087047252[...].jpg 10Кб, 318x159
318x159
Вы не обижайтесь, но я слушаю интернет-радио, вроде в 21 веке живём
Аноним 08/09/24 Вск 14:27:53 563159 1205
Аноним 08/09/24 Вск 20:13:32 563173 1206
>>563158
>Вы не обижайтесь...
Ты, видимо, к какого-то безопасного региона, где проживают зажиточные люди. Но так не везде.
https://muromdx.ru/dx-news/ministerstvo-svyazi-izrailya-finansiruet-set-veshchaniya-dlya-bomboubezhishch
В сотрудничесиве с Национальным управлением по чрезвычайным ситуациям, IDF Waves и Bezeq, Министерство связи успешно запустило AM-передатчики на частотах 1287 кГц в Хайфе и на севере и 945 кГц между Хайфой и Беэр-Шевой (мощность передатчиков, согласно разным источникам, от 50 до 100 кВт - прим. перев.)

Передатчики обеспечивают покрытие сигналом от Метуллы до Беэр-Шевы, включая охраняемые территории и убежища. В этом состоит отличие от FM-передатчиков, которые требуют рассредоточенной установки и также в этом случае могут наблюдаться трудности с приемом внутри охраняемых территорий и укрытий.
Аноним 08/09/24 Вск 20:43:08 563174 1207
172581693389259[...].jpg 39Кб, 600x409
600x409
>>563173
А как же железный купол? Чепуха какая-то, антисемитские бредни
Аноним 08/09/24 Вск 22:14:31 563180 1208
Аноним 09/09/24 Пнд 15:34:55 563215 1209
IMG2219.jpeg 1182Кб, 1080x1432
1080x1432
Кароч идейка... Что если оторвать атске его кнопули нахуй и вместо них кейпад 4на4 прихуярить (кнопок 8 и линий на кейпад тоже надо 8). В чем подводные?
Аноним 09/09/24 Пнд 16:05:52 563216 1210
Аноним 09/09/24 Пнд 16:41:59 563217 1211
Аноним 09/09/24 Пнд 18:19:24 563221 1212
>>563217
Ивзиняюсь, можно ли провести антенну с условно 13 этажа на первый? В город Москва.
Аноним 09/09/24 Пнд 18:42:59 563227 1213
.jpg 20Кб, 899x188
899x188
>>563221
Ебашь. Но его вес будет ебейшим, а если обледенеет то совсем. Надо снижение делать так чтоб не тёрся об край крыши, т.е. какой-то вынос с пикрил делать, как на яхте. Ветром его будет болтать и колотить о блоки сплитов и подоконники, глубинарии подумают что это кродётся Палач Ник и будут коллить полис.
Можно бы типа в частном порядке обратиться к ебучим скотам которые тянут интернеты и кабельное, для этого есть внутриподъездные кабель-каналы. Но, тут возникает вопрос о помехах, особенно если канал идёт возле эл. щитка.
Аноним 09/09/24 Пнд 18:45:49 563228 1214
>>563227
Спасибо. Я хотел бы просто на крыше закрепить антенну, вниз провод скинуть на землю сквозь 13 этажей, и потом завернуть в свое окно. Можно ли?
Аноним 09/09/24 Пнд 18:54:50 563230 1215
>>563228
Да кто тебе запретит, только подальше от чужих окон и сплитов бросай, а в своё затянешь высунувшись в окошко со шваброй или зонтиком. На кабель намотай хуйни какой от перетирания и перегиба резкого и закрепи на бортике.
А вапщи я видел на доме где раньше жил ебейшие радио-антенны но снаружи кабелей нет, значет унутре он идёт.
Аноним 09/09/24 Пнд 20:08:33 563234 1216
>>563230
> Да кто тебе запретит
Да кто-кто. Ебанутые жители, они же бабки, а также ебанутая управдомша. Я то побаиваюсь следующим летом кондей повесить, чтоб не набутылили, а тут антенна. Порча фасада здания (с)
Кстати, меньше всего я беспокоюсь за то, что мою антенну могут просто напросто спиздить, а зря, длинна в 13-этажный дом и все это медь... блядь за что мне это все.
Аноним 09/09/24 Пнд 20:09:38 563235 1217
Короче, прка холода не наступили, надо что-нибудь придумать, ибо с моего первого этажа даже Чм ебано слышно.
Аноним 09/09/24 Пнд 20:53:04 563236 1218
>>563235
Я не ебу сработает ли активная антенна для телеизора улучшив фм приём.
Аноним 09/09/24 Пнд 21:09:44 563238 1219
>>563227
> Но, тут возникает вопрос о помехах, особенно если канал идёт возле эл. щитка.

При правильном согласовании помех быть не должно
Аноним 11/09/24 Срд 12:57:59 563316 1220
>>563236
Мне бы дидов услышать... я пару раз только слышал, 2-3, и два раза из них вообще неразборчиво. А один раз слышно, но хуево... за 4 месяца с покупки приебника..
Аноним 11/09/24 Срд 15:49:33 563324 1221
>>563316
пили подробности на каких частотах, каком приемнике и как и в какое время суток ты слушаешь дедов?
Тогда посоветую, как, когда и где слушать еще...
Аноним 11/09/24 Срд 16:37:33 563330 1222
>>563316
Даже тупенькие анимешкинсы с чуханками на аватарках могут слушать дедов, а ты не можешь... Как же так?
Аноним 11/09/24 Срд 16:38:29 563331 1223
>>563316
>>563330
Еще и на самодельные приебмники на пердуйне...
Аноним 11/09/24 Срд 18:24:55 563333 1224
>>563324
40 m SSB
Ats 25
> как?
Включаю и пытаюсь слушать, на телескоп, или на 2метровый кабель, обмотанный по корнизу штор.
Слушаю вечер-ночь.
Иногда на вебсдре слушаю, там хоть слышно, и на приемнике частоты вбиваю, и ни - ху - я.
>>563330
мимо тупенький:(
Аноним 11/09/24 Срд 18:30:12 563334 1225
>>563029
>проводок
ето не проводок ето ИЗЛУЧЕНИЕ !!!!! я старый человек у меня голова болить весь день деньской и всю ночь от тваво ИЗЛУЧЕНЬЯ !!!!!!!! че ты там кому пирдаешь хулиганье !!!!!!!
Аноним 11/09/24 Срд 21:20:45 563344 1226
>>563334
>ето не проводок ето ИЗЛУЧЕНИЕ !!!!!
Может болтаться на ветру и хуячить по стене, а то и по окну создавая шум.
Аноним 11/09/24 Срд 21:36:12 563347 1227
Аноним 11/09/24 Срд 22:44:20 563353 1228
>>563333
попробуй половить хулиганов дедов на 2900-3100 кГц в AM,
дедов хулиганов на 1650-1780 кГц в AM.

Попробуй радиолюбителей на 80м:
3600–3800 кГц

на 20м:
14101– 14350 кГц

и еще можешь прикупить антенну магнитное кольцо

https://aliexpress.ru/item/1005007138217833.html
Аноним 11/09/24 Срд 22:48:57 563354 1229
>>563333
а вообще выйди на улицу или в поле подальше от города, услышишь больше
Аноним 11/09/24 Срд 23:22:23 563360 1230
>>563353
>>563354
Я вообще думаю с атс 25 переходить на tescun или xdata. У меня последее время получается включить атс 25 только с третьего-четвертого раза. Я заебался. Алсо, посоветуйте годных приемников
Аноним 11/09/24 Срд 23:28:20 563362 1231
Пысы.
Вы охуеете, но как бы [:1111:] "7050-7055khz" для меня таковым не является. Охуеете, но я ни разу вживую не ловил его. Только на websdre.
Аноним 11/09/24 Срд 23:39:45 563363 1232
>>563360
купи сначала антенну mini-loop или магнитное кольцо ссылка выше.

Подозреваю что дома у тебя помех много.
Выйди все таки на улицу мож в этом дело?

А так tecsun-600 и выше. Но может много не выиграть. Помехи дома то останутся.

Если не можешь выходить выключай все: ПК, свет энергосберегаек, вообще всю электрику.
Аноним 12/09/24 Чтв 01:08:46 563368 1233
>>563363
Я еще на первом этаже жеву, но прислушаюсь к твоим советам. Увереен, скорее всего не поможет...
Аноним 12/09/24 Чтв 06:11:36 563379 1234
>>563362
Тут длина волны 40 м и капризное прохождение. Пробуй ловить на закате, эйспериментруй с длиной и направленностью антенны.
Я бы сказал, что из моих знакомых на 40 м. из города работают только те, у кого антенна на крыше.
Аноним 12/09/24 Чтв 06:16:12 563380 1235
>>563236
Не сработает. Дальность на укв напрямую связана с высотой антенны. На кв можно еще покрутиться.
Аноним 13/09/24 Птн 14:31:34 563446 1236
Радиоанончики, подскажите, какой приёмник купить нюфагу после санжин909? Слушаю в основном фм, с кв св не разобрался. Нужен в основном тактильный кайф от аппарата, ручечки, кнопочки, подсветочка + приятный звук собственного динамика получше чем в 909.
Аноним 13/09/24 Птн 15:12:17 563449 1237
Аноним 13/09/24 Птн 15:31:11 563452 1238
> У меня последее время получается включить атс 25 только с третьего-четвертого раза >>563360
Как это фиксить?
Аноним 13/09/24 Птн 16:28:35 563455 1239
Аноним 13/09/24 Птн 17:31:41 563459 1240
17241777754380.jpg 291Кб, 964x600
964x600
>>563446
>какой приёмник купить нюфагу после санжин909? Слушаю в основном фм, с кв св не разобрался.
https://www.sangean.com/product/ats-909x2-graphite
> в основном фм
Это же такой тонкий троллинг?
Правда?

> Нужен в основном тактильный кайф от аппарата, ручечки, кнопочки, подсветочка + приятный звук собственного динамика получше чем в 909.
Ну, ХЗ, не знаю.
Но если денег много, а нужен тольку УКВ ЧМ (FM) дипапазон, то такой может быть: https://www.youtube.com/watch?v=ZrB0JA4UK3o - удобство хуже, но предположу, что звук получше.

https://www.youtube.com/watch?v=J9FR6m_vdPc
Аноним 13/09/24 Птн 19:05:37 563466 1241
IMG1939.png 30Кб, 900x900
900x900
Когда же мы получим ответ на вопрос, что же там все-таки слушать, на кв ваших? Чет никто годноту не палит, видать очень годное что то...
Аноним 13/09/24 Птн 22:37:00 563485 1242
>>563483
ето та самая легендарная альтушька манямэ ?
Аноним 14/09/24 Суб 12:10:56 563516 1243
Аноним 14/09/24 Суб 12:16:45 563517 1244
>>553024 (OP)
Суп двачата. Есть три стула: тескун xdata и sihuadon. Что брать? Ожидаю развернутый ответ радиоспецов олдов .
Аноним 14/09/24 Суб 12:37:20 563518 1245
>>563517
смотря что ты собрался слушать
Аноним 14/09/24 Суб 12:50:06 563519 1246
>>563518
Всё что есть, кроме fm городский станций.
Аноним 14/09/24 Суб 12:50:48 563520 1247
Только не надо начинать по-долбоебистски срач, дескать кроме фм сейчас нечего слушать. Давайте по-нормальному
Аноним 14/09/24 Суб 13:36:37 563523 1248
>>563520
Ну назови что ты слушать собрался, раз срач долбоебский и ты знаешь что ты конкретно будешь слушать. Хули ты как альтушька манямешная ломаешся.....
Аноним 14/09/24 Суб 13:42:39 563525 1249
вы бы хоть одну схему из юного радиолюбителя осилили собрать тусканщики хуидонщики бля...
Аноним 14/09/24 Суб 14:47:38 563531 1250
>>563525
Собирал регенераторы и сверхрегенераторы когда маленький школьнек был, забавно было, но хуйсуадоны лучше всего что комнатный электроник смог бы собрать за всю жизнь, так ради чего корячиться?
Аноним 14/09/24 Суб 15:16:52 563533 1251
172631603728182[...].jpg 1576Кб, 3629x3072
3629x3072
>>563446
Недостаточно хорошо играет sangean 909? 0_о
Добро пожаловать в клуб.
Аноним 14/09/24 Суб 15:17:34 563534 1252
>>563525
Анус себе запаяй, пёс.
Аноним 16/09/24 Пнд 06:13:01 563628 1253
>>563446
> Слушаю в основном фм, с кв св не разобрался.
> Нужен в основном тактильный кайф
Yaesu vax 6 r. Монолитный магниевый кирпич, еще и водонепроницаемость завезли.
Аноним 16/09/24 Пнд 12:22:56 563633 1254
Я на этот YouTube-анал подписался:
https://www.youtube.com/@HardcoreDXLithuania
Прекрасные приёмы. В том числе и в диапазоне УКВ на 200...300 километров.
553024 Ну так что? Аноним 18/09/24 Срд 03:59:46 563721 1255
>>553024 (OP)
Посоветует ли кто хороший всеволновой приемник?
Аноним 18/09/24 Срд 07:50:59 563735 1256
>>563721
>Посоветует ли кто хороший всеволновой приемник?
Так дела не делаются.
Напиши, что ты хочешь слушать. Какие радиостанции.
В каком примерно регионе?
https://radiomap.eu/
https://worldradiomap.com/
(деанон по региону)
> всеволновой
Подразумевает и приём длинных волн также.
А может быть тебе и сверхдлинные волны тоже нужны.

Ну, мало ли. Может быть ты из Гонконга https://worldradiomap.com/hk/hong-kong просто обыкновенный анон, а может быть Бразилии https://pt.wikipedia.org/wiki/Faixa_estendida_de_FM_no_Brasil
Японии https://en.wikipedia.org/wiki/FM_broadcasting_in_Japan, а то и вовсе из Калининграда или Гродно https://radiomap.eu/by/grodno глянь в каких диапазонах в Гродно радиосигнал можно принять, тут и длинные, и средние, УКВ OIRT и CCIR https://ru.wikipedia.org/wiki/ЧМ-вещание и УКВ в формате DAB+ тоже. Также в Гродно принимается сигнал на коротнких волнах как с амплитудной модуляцией так и DRM https://www.drmrx.org/drm-broadcasts-shortwave-by-time/ - ты вот это вот всё собрался слушать, или ты простой анончик из Гонконга - гда вся эта гродненская экзотика не принимается?

Если ты простой анончик из США, Мексики, Канады, то там и WX (NOAA Weather Band)162.400-162.550MHZ принимается.

Ну, и надо тебе CB (Citizens band ) тоже?
https://en.wikipedia.org/wiki/Citizens_band_radio скорее всего приём есть не только в экзотическом Гродно, но даже и простого анона из Гонконга. Собираешься ты слушать CB на посоветованном хорошем всеволновом радиоприёмнике?

Авиадиапазон?
https://www.youtube.com/watch?v=jCVWshNHT6I
Речной диапазон?
https://youtu.be/LPZQKsqI7pQ

Сжалься же, Анончик!!!
Определись по контенту, который ты собираешься слушать на посоветованном тебе ВСЕВОЛНОВОМ радиоприёмнике.

К
Аноним 18/09/24 Срд 11:56:10 563743 1257
216011htmla1cd1[...].png 14Кб, 690x309
690x309
LC-резонанса в тред. https://rbc-ru.turbopages.org/turbo/rbc.ru/s/business/18/09/2024/66ea71789a7947a22cf63a29 Лохматый от нас ушёл. Звезду (ССК Звезда) 🌟 достроили, пилить больше нечего, на пенсию усвистел он на золотом парашюте... Мимоэлектрик. Короче акции РН берите, будет рост. Зарядки для электромобилей Роснефть с Россетями мутит на ДВ.
Аноним 18/09/24 Срд 15:14:43 563745 1258
>>563735
Я хочу слушать дидов, Cитзен Бенд, авиапилотов, и кв станции, и все что есть конечно. Все то что есть в атс 20.
Аноним 18/09/24 Срд 21:41:25 563770 1259
Почитал тред. Понял, что годные простоприемники существую.
Но у меня, как у лицензированного радиолюбителя, созрел вопросик: каким образом отсутствие кнопки ptt настолько эффективно превращает людей в някающих даунов?
Аноним 19/09/24 Чтв 00:33:50 563783 1260
>>563770
Кнопка птт это атавизм в мире интернет конференций.
А вот лампово послушать каких нибудь пилотов или жд бывает по кайфу
Аноним 19/09/24 Чтв 05:32:02 563791 1261
>>563735
>может быть Бразилии https://pt.wikipedia.org/wiki/Faixa_estendida_de_FM_no_Brasil
"С тех пор 1720 из 1781 AM-радиостанции страны обратились с просьбой о миграции, в том числе в районах, где не было возможности добавить больше FM-станций."
охренеть!
У Бразильцев было 1720 разных радио? Или это как Китай много одного и того же на разных частотах в разных городах?
Аноним 19/09/24 Чтв 05:37:51 563792 1262
>>563770
>Но у меня, как у лицензированного радиолюбителя, созрел вопросик: каким образом отсутствие кнопки ptt настолько эффективно превращает людей в някающих даунов?

Чел тут миллионы нормальных радионаблюдателей, которые прошли этот тред за годы. Но zog перекрывает тему радиоприема, говорит что тебе это не надо и кривляется дабы отвратить нормиса от этого "небогоугодного" опасного для контроля масс треда.
Аноним 19/09/24 Чтв 05:45:09 563793 1263
.jpg 53Кб, 720x1280
720x1280
Дегенераты блядь, катитесь на морские диапазоны.
Аноним 19/09/24 Чтв 09:18:55 563796 1264
image.png 118Кб, 619x632
619x632
image.png 94Кб, 375x320
375x320
>>563792
>Но zog перекрывает тему радиоприема, говорит что тебе это не надо и кривляется дабы отвратить нормиса от этого "небогоугодного" опасного для контроля масс треда.
База.

Меня вот восхищают технологии 100-летней давности, при которых радиопередачу из Чехословакии технически невозможно было как-то перекрыть в Югославии или Польше.

Что сейчас могу слушать радиопередачу с передатчика в Новой Зеландии.

>>563792
> У Бразильцев было 1720 разных радио?
Я не вникал, но это только АМ станции:
> 1781 AM-радиостанции
Почему бы и нет? https://worldradiomap.com/br/ например, вот здесь. https://worldradiomap.com/br/rio-de-janeiro просторы огромные, чтобы охватить вещанием нужны средние волны, да и короткие волны тоже используются для внутреннего вещания в Бразилии.
Аноним 19/09/24 Чтв 09:19:59 563797 1265
Аноним 19/09/24 Чтв 10:23:35 563801 1266
>>563792
>радиоприема
>опасного для контроля масс
лол блять. радиовещание литералли предназначено для промывания мозгов населению мань. раммштайн слухани там тема была раскрыта неоднократно
Аноним 19/09/24 Чтв 13:56:38 563804 1267
>>563801
>раммштайн слухани
Поскольку тут тред технический, я вынужден провести технический ликбез.

Сейчас из всех СМИ именно радиовещание является самым неподконтрольным (локальным) властям средством получения информации.

Установка телевизионной антенны может быть отслежена, тем более спутниковой, по направлению телевизионной антенны или спутниковой тарелки можно примерно определить контент, который потребляет анон.

Выписка бумажных газет? Вывешивание прокламаций на стене типа дацзыбао?

То же что я слушаю по радио (локальные) власти не могут ни отследить, ни перекрыть. Именно поэтому ты так бугуртишь.
Технически, кончено же, супергетеродинный радиоприёмник сам выдаёт некий радиосигнал, который выходит за пределы сычевальни и может быть детектирован с улицы, но на практике такой отлов анонов слишком сложен, нужны бы были такие автомобили как в Великобритании.

Тебя-шлюху наняли срать тут в треде, мол радиовещание не нужно, настолько локальным властям похуй на радиовещание.

глушение jamming
https://www.youtube.com/watch?v=zr3gUI0XEEw
Аноним 19/09/24 Чтв 19:00:33 563826 1268
>>563804
Вообще -то Интернет самы неотслеживаемый источник сми. Например тора бросер .лук
Аноним 19/09/24 Чтв 22:00:47 563829 1269
>>563801
>раммштайн слухани там тема была раскрыта неоднократно
Рамштайн твой еврейская подстилка, клипы снимал что СССР не гуд
Аноним 19/09/24 Чтв 22:16:55 563830 1270
>>557608
Народная модель, но дороговато ты нашел.
В принципе он неплох, но я бы себе его не взял.
Аноним 19/09/24 Чтв 22:18:21 563831 1271
>>563826
Кек. Ты еще скажи что блокчейн анонимен.
Аноним 20/09/24 Птн 07:28:22 563832 1272
>>563826
>>563831
ЛоЛ!
Интернет технически невозможно подключить без получения разрешения от локальных властей. И ни дня интеренет не проработает без разрешения локальных властей.

В общем, сейчас я мечтаю о QODOSEN SR-286

https://youtu.be/yGMxp-EKgS8

Чувствительной на длинных волнах хорошая, но душит жаба покупать. Недостатков мало, но есть. Большой расход батареи, так как внутри стоит микросхема TEF6686 DSP от автомобильных радиоприёмников, потребляет (относительно) много. Ну, и по-мелочи доёбка, разъём старый micro-USB - буду выжидать еще.

Хвалят ещё, что УКВ приём отличный.
Аноним 20/09/24 Птн 09:10:08 563835 1273
Вопрос ко всем.

Меня интересуют радиовещательный именно станции.
Может ли быть сейчас вещание в модуляцией SSB?

Помню, в начале 90-х писали, что были некие "фидерные каналы" для передачи радиовещания с модуляцией SSB именно, но мне так и не удалось принять.

Я к тому, что в QODOSEN SR-286 нет SSB.
Аноним 20/09/24 Птн 15:12:26 563853 1274
Владельцы атс 20 есть? вопрос один к вам
Аноним 20/09/24 Птн 16:55:39 563858 1275
>>563853
На нашу Томоку какой-то пидор репорт кинул, и аж 57 постов было выпилено. Вряд ли он захочет говорить, обиделся, маленький... он любил някать и имел атс 2о. Press f.
Аноним 20/09/24 Птн 17:26:25 563862 1276
Аноним 20/09/24 Птн 18:04:45 563864 1277
>>563835
>Меня интересуют радиовещательный именно станции.
Если ты о тех, которые через "бытовые" радиоприемники людям в уши срут пропагандой и рекламой с гороскопами, то там ssb не встретишь. Потому что если при обычном АМ или ЧМ голос и тем более музыка хоть и искажаются, то при SSB оно в добавок ещё и по частоте сдвинется. Не думаю что это приемлемо для такого радиовещания.
Но с SSB передают ещё дофига всего другого.
Аноним 20/09/24 Птн 19:28:27 563866 1278
>>563835
вопрос к тебе.

меня интересует есть ли в продаже радиовещательный приемники потреблядские с ссб и много ли дедовых приемников с ссб?

помню где то в интернете писали что для ретрансляции из австралии в новую зеландию дрм и в конце через фм, но мне так и не удалось принять.

>>563858
бля факт . помянем. это наверно скуф обнаружил что альтушька опять в радаче сидит и кинул репорт на все что она тут нахулиганила... ну и весь срач нахуй и выпилили
Аноним 20/09/24 Птн 20:30:04 563871 1279
>>563770
> лицензированного радиолюбителя
Послушный радиогой, вымолил разрешение на занятие хуетой у барина.
Аноним 20/09/24 Птн 20:46:06 563874 1280
>>563832
>TEF6686
У него чуйка кстати на АМ хуже гораздо, чем у 4732
Аноним 20/09/24 Птн 21:06:02 563876 1281
>>563871
>> лицензированного радиолюбителя
>Послушный радиогой, вымолил разрешение на занятие хуетой у барина.
Майору проще опять же повышение по службе получать
Аноним 20/09/24 Птн 21:20:35 563877 1282
>>563864
>то при SSB оно в добавок ещё и по частоте сдвинется.
Блогодорю, я этого не знал. Хотя да, сейчас вспоминаю, что на YouTube слышал, голоса как-то изменены.
>Но с SSB передают ещё дофига всего другого.
Это-то понятно.

Просто меня вещательный приём именно интересует.
Там ещё и DRM https://www.drm.org/ есть, но мало станций, не стоит овчинка выделки.
Аноним 20/09/24 Птн 21:25:33 563878 1283
Аноним 21/09/24 Суб 12:14:04 563907 1284
Аноним 21/09/24 Суб 14:16:34 563912 1285
>>563907
>ново дел
Значение знаешь?
Аноним 22/09/24 Вск 15:51:34 563964 1286
1727009457561.mp4 5422Кб, 1280x720, 00:00:19
1280x720
Tecsun pl330 норм? Атс 20 лучше хуже? Помогите
Аноним 22/09/24 Вск 21:11:09 563988 1287
image.png 239Кб, 961x616
961x616
image.png 1268Кб, 1601x1601
1601x1601
>>563964
> Tecsun pl330 норм?
Не норм. Симпатишный, с крутилкой для громкости:
https://www.tecsun-radios.com/product/pl330-radio-receiver/
https://www.youtube.com/watch?v=n1bZ81eEVN0
Аккумулятор: BL-5C
SSB принимает, пруф:
https://www.youtube.com/watch?v=I5lWFcAejKI
Длинные волны слабо принимает, антенна внутри слабая, а внешнюю антенну на длинноволновый диапазон не подключить. Как же слушать Polskie Radio Jedynka на 225 кГц.
Нет AIR Band, нет Citizens Band - мне оно не нужно, но факт.

>Атс 20 лучше хуже?
Это же совсем другй радиоприёмник!
Посмотри вообще как расположены кнопки громкости.
Удобно ли?
https://www.aliexpress.com/i/1005003815219853.html

Если маме на подарок, то Tecsun PL-330, если мне на подарок, то ATS-20

Если себе хочешь, то что-нибудь другое посмотри.
Аноним 23/09/24 Пнд 00:09:59 563999 1288
>>563797
1. Покупаешь яхту
2. Ставишь флаг с легальными веществами, радиочастотами и тд (применимое право на судне, сами знаете, все педофайлы среднего звена так делают).
3. Плаваешь в нейтральных водах, легально хаваешь орехи и гадишь в запрещенных диапазонах.

Все состоявшиеся радиолюбители так делают. Хинт: флаги можно менять.
Аноним 23/09/24 Пнд 03:26:22 564000 1289
>>563988
А что другое? Подскажи
Аноним 23/09/24 Пнд 06:59:48 564004 1290
>>564000
>Подскажи
Подсказываю: определись сначала, что ты вообще собираешься слушать и в какой географической точке?
Аноним 23/09/24 Пнд 07:00:18 564005 1291
>>564000
>Подскажи
Подсказываю: определись сначала, что ты вообще собираешься слушать и в какой географической точке?
Аноним 23/09/24 Пнд 07:10:12 564006 1292
>>564004
>>564005
Да хули вы пристали с этим и одно и то же спиашиваете... нужен всеволновый приемник, каким хером здесь географическое положение? При чем здесь?? Все волны хочу слушать.
Аноним 23/09/24 Пнд 09:33:32 564016 1293
>>564006
808-й. Недорого, есть ssb, 18650.
Аноним 23/09/24 Пнд 11:20:11 564030 1294
>>564016
> 808-й. Недорого, есть ssb, 18650.
А атс 20 что??
Аноним 23/09/24 Пнд 12:06:20 564036 1295
IMG1498.png 54Кб, 220x205
220x205
>>564030
Тут уже есть Томоко с атс. Значит, тебе надо купить себе что-то другое, чтобы вас не путали.
Аноним 23/09/24 Пнд 14:54:22 564058 1296
>>564006
>каким хером здесь географическое положение?
Ну, это...
Радиоволны в пространстве как бы распространяются. И в разных точках планеты разные волны принимаются. Есть же разница Гонконг или Гродно.
Аноним 23/09/24 Пнд 15:00:46 564059 1297
>>564036
>тебе надо купить себе что-то другое
Чтоб не зашквариться.

>>564016
>808-й
XHDATA D-808 неплохо, но анончику же надо ВСЕволновый, понимаешь? Все волны чтоб были. А у XHDATA D-808 слабая антенная для длинных волн, и неи возможности на длинных волнах принимать ни на телескопическую антенну, ни на внешнюю. Нет DAB+ и так далее.
Аноним 23/09/24 Пнд 15:12:30 564060 1298
IMG2162.jpeg 31Кб, 460x459
460x459
>>564059
>зашквариться
Так он и сам томоку постит
Аноним 23/09/24 Пнд 15:51:06 564065 1299
>>564058
Ну так тесканы те же идут на снг рынок, так и на китайский рынок, так и на условные сша или страны южной америки. Несостыковочкв
Аноним 23/09/24 Пнд 16:45:55 564068 1300
IMG2221.png 83Кб, 640x360
640x360
>>563964
смари кароч у пл330 есть корпус нормалек и он стопудняк лучше собран. у атс20 хуеватый корпус он хлипковат тк можно лапищами энкодер выломать случайно но зато скан и виртуальная шкала с радиостанциями правда с ними есть нюансик ...

>>564059
>не зашквариться
об тебя что ли чушок?
Аноним 23/09/24 Пнд 17:00:28 564069 1301
17245307919560.jpg 364Кб, 923x1213
923x1213
>>564059
>для длинных волн
Так они же вмерли почти
>DAB+
Этого в этой стране вообще нет
вообщем НИНУЖНА

>ВСЕволновый
Смотря что под этим понимать, для меня это способность принимать весь КВ дивпвзон.

>>564006
>Все волны хочу слушать.
Можешь поточнее сказать что именно? Если слушать вешалки на коротких и средних волнах и дедов, то любой из предложенных. АТС20 можно настраивать под себя и есть нормальный вход для антенны, но не так удобно пользоваться вне дома и по факту является поделкой радиолюбителей. 330 и 808 заводские приемники с лучшим корпусом и качеством сборки, но возможности по кастомизации куда меньше.
Аноним 23/09/24 Пнд 20:08:19 564074 1302
>>564069
>>ВСЕволновый
>Смотря что под этим понимать, для меня это способность принимать весь КВ дивпвзон.
Да?
А я думал, что это коротковолновый радиоприёмник, который только короткие волны принимает, но не принимается длинных и ультракоротких волн.

>>564069
>Этого в этой стране вообще нет
Может быть этот анон не из этой страны, а из нашей.

https://radiomap.eu/ua/uzhhorod
https://radiomap.eu/ua/lviv
https://radiomap.eu/by/brest
https://radiomap.eu/by/grodno
https://radiomap.eu/ru/kaliningrad

Мне бы было некомфортно иметь такой радиоприёмник, который не принимает все вещательные радиостанции в месте где я с этим радиоприёмником нахожусь. Ну как же так? Радиостанции в этой географической точке принимаются, а у меня нету радиоприёмника. А так постоянно и было, то не было вещательнх диапазонов 13, 16 и 19 метров, а с 1986 года и 22 метра. Потом не было диапазона УКВ CCIR, там вещали станции, а радиоприёмника у меня тогда не был, сейчас нету (годного) радиоприёмника с диапазоном длинных волн. Ящитаю, что это как-то неправильно - приобрести радиоприёмник, который не принимает части радиостанций, которые можно бы было принять на другой радиоприёмник.
Аноним 23/09/24 Пнд 21:06:21 564080 1303
>>564074
>сейчас нету (годного) радиоприёмника с диапазоном длинных волн
Ну вон же анимешник все подряд на пердуину свою принимает.

В PL-330 разве длинных волн нет?
Аноним 23/09/24 Пнд 21:26:40 564083 1304
172711584852817[...].png 1073Кб, 1601x1601
1601x1601
Вот эта и прочие подобные залупы - это не радиоприёмник в понимании нормального человека.
Радиоприёмник - это эстетика в первую очередь, а это китайский кал бомжа для пердолинга имбицилами.
Аноним 23/09/24 Пнд 21:58:20 564087 1305
image.png 503Кб, 800x600
800x600
image.png 928Кб, 950x768
950x768
image.png 1427Кб, 1262x768
1262x768
image.png 1494Кб, 1280x1280
1280x1280
>>564083
>Радиоприёмник - это эстетика в первую очередь
Ловите адеквата!
https://rt20.getbb.ru/viewtopic.php?t=35335

>>564080
>В PL-330 разве длинных волн нет?
Формально/номинально есть диапазон длинных волн, но очень слабая чувствительность по причине слабой внутренней магнитной антенны, хотя вот тут
https://youtu.be/0siwjFYItik?t=855 говорится, что всё же можно подрубить приём на длинных волнах на внешнюю антенну, но это как секретная фича. Хорошая чувствительность на длинных волнах начинается с Tecsun PL-660, 680 и дороже, а также у QODOSEN SR-286 - и у Tecsun PL-365, 368 у них антеннка для средних и длинных волн в комплете отдельня.
Аноним 23/09/24 Пнд 22:39:15 564092 1306
>>564087
Мне по виду как раз боле всего нрав 330, а остальные уже выглядят громаздко
Аноним 23/09/24 Пнд 23:01:33 564096 1307
>>564092
Тогда бери и не парься
Аноним 23/09/24 Пнд 23:55:17 564100 1308
>>564096
Ну он же уйня говно как вы говорите.
Аноним 24/09/24 Втр 06:16:22 564106 1309
Аноним 24/09/24 Втр 11:27:10 564114 1310
161209277026783[...].jpg 183Кб, 1024x777
1024x777
regen2tube2.JPG 112Кб, 693x502
693x502
belarus-535.jpg 142Кб, 700x484
700x484
161212061457802[...].jpg 221Кб, 894x1024
894x1024
>>564087
Это вот это пластиковое нечто - эстетика? Лол.
Ничем не лучше АТС-20.
Аноним 24/09/24 Втр 13:15:56 564117 1311
>>564100
Ты бы еще попробовал выбрать велосипед по советам из bi
Просто берешь и покупаешь, а дальше уже на СВОЕМ опыте думаешь что тебе конкретно нужно
Аноним 24/09/24 Втр 14:00:33 564125 1312
>>564083
>для пердолинга
любой приебник покупается для пердолинга
ибо слушать один хер нечего там
а если бы было что ты бы не приходил сюда с визгами ДАЙТИ ПРИЕБНИК ШТОБА СЛУХАТЬ ВАПЩЕ ФСЕ!!!11
а единственную норм радивостанцию 999 ты можешь и в интернетах ловить без каких либо проблем
к тому ж можно на базе атски как прототипа свою радейку нарисовать ахуенную
Аноним 24/09/24 Втр 15:33:35 564134 1313
>>564117
А я и купил по советам оттуда

мимо взял по советам из фиксотреда
Аноним 24/09/24 Втр 17:37:01 564136 1314
Почему АТС 20 стоит дороже обычных приемников, если он такая хуета?
Аноним 24/09/24 Втр 17:48:44 564137 1315
Аноним 24/09/24 Втр 18:01:19 564139 1316
>>564137
На 500 рублей? Да и то не всегда. В чем причина?
Может быть, дело в том, что у него, например, есть нормальный графический дисплей, например?
Аноним 24/09/24 Втр 18:07:46 564140 1317
изображение.png 77Кб, 285x418
285x418
изображение.png 165Кб, 305x399
305x399
изображение.png 54Кб, 300x410
300x410
>>564139
>На 500 рублей?

>есть нормальный графический дисплей
Где?
Аноним 24/09/24 Втр 18:13:13 564141 1318
>>564140
> Где?
В фантазиях говноеда
Аноним 24/09/24 Втр 18:40:08 564145 1319
>>564140
>>564141
>чушки не знают что ссд1306 графический
кекаю с вас
Аноним 24/09/24 Втр 18:50:49 564146 1320
172719295414513[...].jpg 105Кб, 743x512
743x512
>>564145
Говноед, слушай свою залупу и радуйся, если нравится.
Но не нужно это поделие советовать нюфагам, выбирающим радиоприёмник
Аноним 24/09/24 Втр 19:17:26 564147 1321
>>564146
сам ты говноед.

блять на твоей пикче даже буковки не по сетке стоят.
еще вякаешь
Аноним 24/09/24 Втр 20:05:47 564151 1322
image.png 3581Кб, 1794x1080
1794x1080
image.png 560Кб, 1024x1024
1024x1024
>>564140
На второй картинке ВСЕВОЛНОВОЙ приёмник, а на третьей - магнитола, а не всеволновой приёмник.

https://www.tecsun-radios.com/product/pl330-radio-receiver/
FM: 64-108 MHz / 76-108 MHz / 87-108 MHz / 88-108 MHz
LW: 153-513 kHz
MW (AM): 520-1710 kHz / 522-1620 kHz
SW: 1711-29999 kHz

● FM Stereo / LW / MW / SW / SSB
● Synchronous detection
● 850 station memories with auto sorting function
● SSB function with USB / LSB
● Multiple tuning methods, including direct frequency input
● Auto tuning storage (ATS)
● ETM+: Time-specific memories
● Alarm (by radio), snooze feature & Sleep Timer
● Clock (24H), Signal strength, temperature & battery consumption display
● LCD backlight (always-on / auto-off)
● External antenna jack for FM/SW
● Stereo earphone jack (3.5mm)
● Built-in charging via micro-USB jack (5V/500mA)
● Powered by BL-5C lithium battery
● Weight: Approx. 210g
● Size: 139 x 85 x 26 mm (W x H x D)

https://xhdata.com.cn/products/d-808-radio?variant=44182780281150


FM stereo / MW / LW/ SW SSB and Air Band radio with high sensitivity, good selectivity, and user-operation friendly.
XHDATA d-808 dopts DSP (Digital Signal Processing) technique, high-frequency analog, medium-frequency circuit, various frequency conversion, highly improves the receiver sensitivity, selectivity and anti-image interference capability• Multipurpose radio,it is a memory radio,clock radio,SSB radio;Wide range of reception signals.
4 Shortwave Single Side Band (SSB) minimum step is 1 kHz, Upper Side Band (USB) and Lower Side Band (LSB) reception independent.
SW external antenna jack.
Independent speed double tuner.
Can store up to 500 radio frequencies, divided into 50 storage pages
Timing boot regularly and sleep timer shutdown function.
XHDATA D-808 Radio with a wide range of functions,automatic storage of radio stations; multiple search radio modes; campus radio; digital volume adjustment; digital buttons; FM stereo; ambient temperature display; keyboard lock function; backlit screen display; lithium battery power supply, etc.
requency range
FM: 87.5 – 108 (64-108) MHz
LW: 150 – 450 kHz
MW: 522 – 1620 kHz (9k Step) 520 - 1710 kHz (10k step)
SW: 1711 – 29999 kHz
AIR: 118 – 137 MHz
==========================
Из этих двух стульев трудно определиться.
Ну, не знаю. У Tecsun PL-330 мне нравится, что можно искаропки переключаться на приём на внешнюю антенну в диапазонах СВ и ДВ (кому надо).

У Sihuadon (XHDATA) D-808 зато есть AIR BAND (кому надо) и RDS на УКВ (опять же, кому надо) - несомненно получше аккумулятор.
По мелочи - у Sihuadon D-808 вход для зарядки USB-С мелоч, а приятно.

Поц светки кнопок нет ни у того, ни у другого, если я правильно понял. Поправьте меня, если что не так.

По удобству я не знаю как сравнивать. Ну, по удобству нахождения станции, записывания в память и потом поиска - я не знаю. По звуку из динамика я тоже не знаю. Кароч, одни ВСЕВОЛНОВОЙ радиоприёмник, а второй - магнитола.

Для себя бы я выбрал Qodosen SR-286 хотя тот и дороже почти в 2 раза https://www.blogordie.com/2024/06/tecsun-pl-330-or-qodosen-sr-286/
Аноним 24/09/24 Втр 20:20:48 564152 1323
>>564151
Слушал все три, речь про фм.
Тексан пищалка, для условных новостей ок, музыка мимо кассы.
808 приемлемо, можно слушать.
286 какой-то странный, вроде лучше тексана на первый взгляд, но слушать долго его не хочется
Аноним 24/09/24 Втр 21:10:41 564154 1324
>>564151
>Qodosen SR-286
Нет SSB. Нахуй.

К тому же есть божественный TEF6686MINI, который на голову выше твоего огрызка и построен на том же или более новом чипе.
Аноним 24/09/24 Втр 21:11:59 564155 1325
>>564152
>музыка
Какая еще музыка? Где ты там ее услышал? Плеер себе купи.
Аноним 24/09/24 Втр 21:17:06 564156 1326
>>564152
Благодарю. Я этого не знал.

У меня вот такие есть:
>>539144 → HanRongDa HRD-900 новости послушать норм, музыку - нет.
>>538102 → CS-106 чуть получше, чем выше я написал.
Аноним 24/09/24 Втр 21:18:56 564157 1327
>>564155
Радиоприёмник должен вкусно играть музыку.
Или купи себе залупу атс-20
Аноним 24/09/24 Втр 21:25:16 564158 1328
>>553024 (OP)
>>564152
>2
Добавлю, мемный копеечный v115 из оп-поста тоже очень странная штука, вроде пищит ниочем, НО. Его можно слушать долго, вообще не раздражает, слух как-то адаптируется.

Ретекес явно знают что делать и как.
Аноним 24/09/24 Втр 21:30:04 564159 1329
>>564158
>>539144 →
> Иные сведения: Звук достаточно хороший для речи, но без басов (не нужны в радиоприёмнике для чрезвычайной ситуации), на наушники выдаёт отличный звук. Как бы описать звук на динамик: без басов, ну, вот например у RETEKESS V-115
https://www.youtube.com/watch?v=NJzceSw95t4 отличный звук с басами, а у рассматриваемого HanRongDa HRD-900 - нет. Но при этом не хрипит, не резонирует. Не для приятного прослушивания музыки этот радиоприёмник. ( это про HanRongDa HRD-900 )

> RETEKESS V-115
Действительно хорошо звучит. Аномально хорошо. (Учитывая и размеры и цену)
Аноним 24/09/24 Втр 22:38:58 564165 1330
>>564159
>Аномально хорошо. (Учитывая и размеры и цену)
Это ты еще как макбук эйр м1 звучит не слышал (особенно учитывая размеры и даже цену).
Аноним 24/09/24 Втр 22:51:36 564167 1331
>>564165
Все от эпл звучит очень приятно через встроенные микропиздючные динамики , ну так оно и стоит не как обсуждаемые китайские приёмники, да?
Аноним 25/09/24 Срд 10:12:11 564177 1332
image.png 217Кб, 380x328
380x328
image.png 131Кб, 326x280
326x280
image.png 301Кб, 400x343
400x343
image.png 819Кб, 820x615
820x615
>>564114
Вот на этих картинках должный респект к радио.
Пока было уважение к радиоприёмнику сохранялися и семейные ценности.
https://www.oldradioworld.com/
А не это вот всё.
Сейчас, увы нет, что отражается в конструкции радиоприёмников, увы. Возможно, что радио на фото без возможности приёма частотной модуляции.
Аноним 25/09/24 Срд 13:56:04 564186 1333
Как вы можете всерьез рассматривать покупку всех этих поделок? Вы вообще хоть раз утруждались заглядыванием внутрь туда? Там если есть магнитная антенна, то она даже без катушки связи! А без катушки связи напрямую у приемника будет чувствительность и избирательность — какая? Правильно, никакущенская! Вот я о том и говорю! Лучше уж взять что то проверенное временем и такое в котором не экономят хотя бы на катушке связи, а делают все как правильно и как положено делать.
Аноним 25/09/24 Срд 14:29:34 564189 1334
>>564186
>Лучше уж взять что то проверенное временем
Например?
Аноним 25/09/24 Срд 14:33:30 564190 1335
>>564189
Ты чем не доволен? Объясни свое ехидство.
Аноним 25/09/24 Срд 14:37:56 564191 1336
>>564190
Никакого ехидства. Просто интересно какая годнота есть среди приемников из прошлого.
Аноним 25/09/24 Срд 14:43:14 564192 1337
>>564191
Я сказал тебе — бери где катушка связи есть. Так будут лучшие характеристики. А не веришь и не надо. Я повторять по три раза не буду.
Аноним 25/09/24 Срд 15:07:23 564194 1338
бля седня ночью три длиноволновки наловились на тефку...
Аноним 25/09/24 Срд 15:08:20 564195 1339
image.png 1368Кб, 1178x736
1178x736
>>564186
>Вы вообще хоть раз утруждались заглядыванием внутрь туда? Там если есть магнитная антенна, то она даже без катушки связи! А без катушки связи напрямую у приемника будет чувствительность и избирательность — какая? Правильно, никакущенская
Я заглядывавши был.
У меня и фото есть.
https://budgetlightforum.com/t/multi-band-am-fm-sw-lw-tv-radio-vbestlife-cs-106/63656
Меня обидело то, что было ведь место для более длинног ферритового стержня. О времена, о нравы!
НА длинных волнах молчит совсем, а на средних волнах таки принимает более-менее.
Аноним 25/09/24 Срд 15:29:13 564196 1340
Аноним 25/09/24 Срд 18:01:18 564212 1341
Ну чтро?
Аноним 25/09/24 Срд 18:02:39 564213 1342
Аноним 25/09/24 Срд 20:14:56 564227 1343
>>564213
а ты не знаешь где проверить?
Аноним 25/09/24 Срд 20:35:32 564229 1344
Аноним 25/09/24 Срд 23:26:55 564237 1345
Педики, поясните, зачем покупаете приемники за 5-10, когда квакшенг за штукарь умеет во все эти фичи, спектрометр, да еще и кнопку птт?
Вы технофрики какие-то?
Аноним 26/09/24 Чтв 00:03:05 564240 1346
теф6686 мини такая шикарная радеечка, что прямо ух бля...
Аноним 26/09/24 Чтв 05:37:29 564242 1347
>>564237
ты про рации чтоль? Приемник Quansheng UV K5 (8) портативная рация Am Fm двухсторонний радиопередатчик
1 658 ₽ + 1165 ₽ (доставка)
Частотный диапазон
50-600MHz

ГДЕ SW, ГДЕ MW, ГДЕ LW?

А туда ли ты зашел?
Аноним 26/09/24 Чтв 11:40:38 564251 1348
IMG1600.jpeg 62Кб, 333x500
333x500
IMG1602.jpeg 101Кб, 800x800
800x800
>>564242
>ГДЕ SW, ГДЕ MW, ГДЕ LW?
Тебя гуглить не учили?
Аноним 26/09/24 Чтв 13:31:47 564255 1349
image.png 1134Кб, 658x854
658x854
image.png 555Кб, 760x822
760x822
image.png 327Кб, 806x512
806x512
image.png 1799Кб, 1220x788
1220x788
HanRongDa HRD-900
Вид на ферритную антенну изнутри.
Средние волны принимает. Норм. Длинных волн не завезли.
Аноним 26/09/24 Чтв 19:20:39 564265 1350
>>564229
в даташитах у себя проверь

>>564255
че за микрушки там в нем смотрел?
Аноним 26/09/24 Чтв 21:18:10 564269 1351
>>564251
он на si4732 чтоль?
Давай ссыль как перепрошить чтоб все ловил...

Все равно почти 3000 руб счас с учетом доставки
Аноним 26/09/24 Чтв 21:29:02 564270 1352
>>564269
надо отдельную платку как на пике туда вкарячивать
Аноним 26/09/24 Чтв 21:38:33 564271 1353
>>564270
Вот да, причем часто по отзывам, толи перегружают эту плату или ещё чо, горят кваншенги после перепая. Кваншенг это такое, делает всё, но хуёво.
Аноним 26/09/24 Чтв 21:52:17 564272 1354
>>564271
я вам говорю на пердуину паяйте
и не погорит ниче
Аноним 27/09/24 Птн 08:12:25 564280 1355
>>564270
>надо отдельную платку как на пике туда вкарячивать
Это такая бесплатная платка с бесплатной доставкой?
Аноним 27/09/24 Птн 11:09:18 564281 1356
>>564280
нет... это платка за плату с доставкой за плату. или без платы но сама плата за плату......
Аноним 27/09/24 Птн 13:22:38 564285 1357
Как сделать приемник на ардуине чтобы все ловил?
Аноним 27/09/24 Птн 14:18:01 564286 1358
Аноним 27/09/24 Птн 21:12:22 564306 1359
Как вкатиться в FM DXing? Я смогу в европейской части России поймать Европу, Скандинавию или Китай? Какая антенна нужна?
Аноним 28/09/24 Суб 11:49:46 564331 1360
Господа, а что за игрушки кваншенг?
Стоит попробовать нюфагу? Если например я не поймаю ничего на средних, оно fm хоть поиграет? Наушники в неё можно воткнуть?
Аноним 28/09/24 Суб 12:07:00 564332 1361
>>564331
Нахуй тебе фм? У тебя девайса нет, который в фм умеет? Телефон там старый, или плеер?

Хинт: если хочешь СЛУШАТЬ, просто нагугли, какие станции есть на твоих средних волнах, и найди их онлайн. И послушай. А дальше уже смотри, надо тебе оно или нет.
Аноним 28/09/24 Суб 12:28:27 564333 1362
>>564332
Щас бы слушать приемник ради радиостанций...
Аноним 28/09/24 Суб 12:47:17 564334 1363
>>564332
>Хинт: если хочешь СЛУШАТЬ, просто нагугли, какие станции есть на твоих средних волнах, и найди их онлайн. И послушай. А дальше уже смотри, надо тебе оно или нет.
Ловите адеквата!
Сначала нужно определиться по контенту.
А тогда уже и понятна техническая часть, какое радио нужно.

>>564333
> Щас бы слушать приемник ради радиостанций...
Сейчас я в город пойду, а ночью я слушал радиоприёмник именно ради станций. 1413 кГц - Вести FM и локальные станции в диапазоне УКВ.
Аноним 28/09/24 Суб 16:34:54 564344 1364
>>564334
Вести? Вести блять? Там то же самое, что и по ТиВи...
Аноним 28/09/24 Суб 16:59:51 564346 1365
>>564344
Он проплатка, ему по работе положено слушать такое.
Аноним 28/09/24 Суб 20:10:14 564350 1366
>>564271
Это личный опыт или из написанного в сети?
Аноним 30/09/24 Пнд 07:42:05 564398 1367
IMG1494.jpeg 1176Кб, 1024x1024
1024x1024
>>564255
Проиграл с чуда техники на первом пике (провода паяные, лол, один оторвался — ебать надежно то! не подведет поди. причем почему-то с одной стороны паяные, а с другой жстшные). И вот эта колхозная хуета стоит как пол-330... Еще и тяжелый как кирпич наверняка...

Зачем в приемнике фонарик? Им же невозможно пользоваться, как фонариком. Зачем динама? она наверняка отъебнет на втором использовании, учитывая "премиальное" качество этого "продукта".
Аноним 30/09/24 Пнд 14:35:44 564409 1368
>>564398
> колхозная
Это фабричный приёмник, а не колхозный.
> стоит как пол-330...
1/3 цены Tecsun PL-330 в день покупки на доступном мне рынке.
> Еще и тяжелый как кирпич наверняка...
300 граммов аж!
> Им же невозможно пользоваться, как фонариком.
Я пользовался фонариком именно. Конечно же, поднять 300 граммов могут не только лишь все.
> Зачем динама?
Для подзарядки аккумулятора, если кончится заряд и не будет другой альтернативы.

https://www.youtube.com/watch?v=2_P3zEUY6OA
Аноним 30/09/24 Пнд 15:13:41 564413 1369
IMG2162.jpeg 31Кб, 460x459
460x459
>>564409
Нет, это явно колхозный приемник. В том смысле, что собран он из говна и палок. Тру колхозные (кустарные мелкосерийные типа тефки той же) обычно как раз-таки лучше, на толстых гетинаксовых платах, в алюминиевом легкоразборном корпусе, с жирной батареей, с хорошим качеством звука.

300 грамм дохуя. Ты же не только приемник с собой носить будешь.

Поднять могут все, держать такое вряд ли удобно. Нормальный фонарик куда лучше. К тому же ты проебываешь фонарик вместе с приемником.

Влагозащиты нормальной в нем конечно же нет.

Не понимаю вот это ковыряние в сортах говна.
Один велосипед без колес, другой без сидушки, третий с колесами и сидушкой но не едет, четвертый громко пердит во время движения и ездит кругами... Нахуя это все? Если ты выживака, бери самый мелкий и легкий фм радиоприемник на батарейках. Если хочешь слушать дедов и вещалки - бери нормальный полноценный приемник типа белки или малахита. Ты мог бы также вместо своей кучи хлама купить самый мелкий теф6686 без динамика или пластиковый. В чем я не прав?
Аноним 02/10/24 Срд 14:35:54 564587 1370
бля че тефки ни у кого нету?

тефки бля нету ни у кого а еще приебников тред... зато куча пластикового говна
Аноним 02/10/24 Срд 18:07:33 564595 1371
теф это кал пчел
Аноним 02/10/24 Срд 19:56:38 564605 1372
Аноним 02/10/24 Срд 21:20:08 564609 1373
>>564413
Ты неправ в том, что хочешь низвести универсальную няшу до специализированной параши
Аноним 02/10/24 Срд 21:42:22 564610 1374
17244145991640.png 37Кб, 544x426
544x426
>>564609
Не понял, что из них что?
Аноним 02/10/24 Срд 21:56:10 564611 1375
anime-alert.jpg 91Кб, 567x425
567x425
<--- this thread be like
Аноним 03/10/24 Чтв 00:34:09 564614 1376
Доброй ночи котаны, че за бред на 7068 kHz? 40m. Слушал два часа одно и то же: на приеме, на приеме. Не было никаких разговоров, не о погоде, не о зжоровье, просто какая-то хуйня. Либо я просто не слышал второго мужика. Ловил в москве на телескоп, сначала хорошо, потом тупой шум, в вебсдр в череповце все норм. Вот прям щас в вебсдр в череповец зайдите, и слушайте. Мужик просто повторяет одно и то же: радиоцентр .. ватт на приеме. Что это было? Во сколько он заканчивает вещать? Я уже устал сидеть и ждать окончания вещания.
Аноним 03/10/24 Чтв 05:23:51 564620 1377
>>564614
да ты не слышал второго мужика.

Когда хочешь узнать кого ты не слышишь, заходи на webSDR и слушай полную версию.
Аноним 03/10/24 Чтв 08:32:01 564623 1378
>>564413
>В чем я не прав?
В том, что ты опустилась до уровня пиздоболки, ты не права.
Ты стала существом, слова которого не имеют никакого значния, в отличие от слов человек.

> Нет, это явно колхозный приемник.
Это не колхозный приёмник ни явно, ни тайно.
Аноним 03/10/24 Чтв 09:08:17 564624 1379
Аноним 03/10/24 Чтв 10:02:59 564626 1380
Пока маньки срутся, я каждый день слушаю радиопедерачи от 2-х до 8 часов в день. В диапазоне УКВ местную станцию почти весь дель, а по утрам и вечерам, когда есть прохождение и из соседней близкорасположенной республики тоже на УКВ. В тёмное же время суток на средних волнах слушаю из других собюзных республик и из заграницы даже. Из заграниц слушаю на частотах 540, 756, 1170, 1188 кГц. Также ператов слушаю на 3940 кГц когда есть: https://dxforum.ru/viewtopic.php?f=50&t=565
Радиоприёмники разные использую, по настроению. Сейчас попеременно 4 разных радиоприёмника, по настроению, или как аккумулятор разрядится.
Аноним 03/10/24 Чтв 10:50:53 564632 1381
здравствуйте, я радиоприёмников в глаза не видел, если не считать радио в машине, что интересного можно услышать если закажу самое дешёвое радио на озоне и включу его?
Аноним 03/10/24 Чтв 12:19:36 564637 1382
>>564632
>самое дешёвое радио на озоне
Если коротко, то ничего.
Ничего другого ты не услышишь, кроме того, что и так принимаешь в автомобильном тоже-радиоприёмнике. Если коротко.
Аноним 03/10/24 Чтв 12:53:43 564640 1383
>>564620
А почему так происходит?
Аноним 03/10/24 Чтв 13:24:12 564641 1384
>>564626
Расскажи о своих примниках, если не лень.
Я нюфаг, хочу купить, но ничего не понимаю в них.
Аноним 03/10/24 Чтв 13:25:31 564642 1385
>>564632
Бери v115 из шапки, дальше из опыта с ним сам поймёшь что нужно. Стоит копейки.
Аноним 03/10/24 Чтв 13:35:10 564643 1386
IMG1452.png 263Кб, 512x512
512x512
>>564623
Какая же ты злая, квадробберша
Аноним 03/10/24 Чтв 14:18:03 564644 1387
>>564642
>Бери v115 из шапки
Охуенный просто ответ ньюфагу!

>>564641
>Я нюфаг, хочу купить, но ничего не понимаю в них.
Покупай любой, да подороже. Если желаешь просто купить. Забесплатно в подарок не принимай, а купи, раз просто хочешь купить.

Если же что-то хочешь слушать, то определись по 2 ключевым вопросам:

1. Что ты собираешься слушать?
2. Где ты собираешься это слушать?

Например:
1. Вещательные радиостанции из Монголии https://worldradiomap.com/mn/ulaanbaatar ;
2. Город Чита: https://radiomap.eu/ru/chita

После определения по этим двум вопросам можно будет выбрать радиоприёмник.
Аноним 03/10/24 Чтв 14:49:10 564645 1388
>>564632
тебе говорят брать какое то говно а ты НЕ слушай
тебе нужен WEB SDR и все
там себе накручиваешь частоты и слушаешь по интернетам
патом покупаеш приемник принимающий то что ТЕБЕ интересно
как то так

а на типа покупной настоящий приебник ты се равно ниче без норм антенки не поймаешь.
Аноним 03/10/24 Чтв 15:13:45 564648 1389
172795679670538[...].jpg 510Кб, 1220x2602
1220x2602
>>564645
Я у мамы тупенький, не могу разобраться с управлением (((
Аноним 03/10/24 Чтв 15:16:09 564649 1390
>>564648
да че ты на кампе аткрой
Аноним 03/10/24 Чтв 15:18:21 564650 1391
Аноним 03/10/24 Чтв 15:56:52 564652 1392
image.png 114Кб, 868x657
868x657
>>564645
вот этот товарищ за 30тыщ?
Аноним 03/10/24 Чтв 16:06:33 564653 1393
>>564652
Лол, нет. Бесплатная программа для ловли всякого.
Аноним 03/10/24 Чтв 16:12:16 564654 1394
>>564652
>>564653
ето приебник к которому есть доступ через сайт. сынки бля
Аноним 03/10/24 Чтв 16:24:56 564655 1395
Аноним 03/10/24 Чтв 17:59:19 564658 1396
>>564644
это всеволновой шиз. не слушай
Аноним 03/10/24 Чтв 19:23:16 564662 1397
>>564658
Что еще за всеволновый шиз?
Аноним 03/10/24 Чтв 19:44:12 564663 1398
>>564662
>всеволновый
Который на всеволновом радиоприёмнике собирается слушать всё-равно что и всё-равно где.
Аноним 03/10/24 Чтв 20:21:35 564667 1399
>>564655
Мне приёмник надо, а не комп. Даун блядь.
Аноним 03/10/24 Чтв 20:22:05 564668 1400
>>564640
мощности передатчиков любителей Ватты, а не Киловатты. Тот кого ты слышишь - живет недалеко от тебя (ты можешь записать его позывной на бумажку и потом поискать в интернете, только посмотри правила записи позывных, там буквы типа щука это не Щ да и Ц не Ц (сам найди) ).
А тот кого ты не слышишь может передавать с другой стороны Земли, а твой приемник, и главное антенна не так хороши как у радиолюбителя с позывным.
Аноним 03/10/24 Чтв 20:25:11 564670 1401
Аноним 03/10/24 Чтв 20:26:05 564671 1402
Аноним 03/10/24 Чтв 23:55:06 564691 1403
bandicam 2024-1[...].mp4 12550Кб, 1280x648, 00:02:23
1280x648
Китайский релакс
Аноним 04/10/24 Птн 00:19:28 564693 1404
>>564668
Этоьт чел был и з с аратовской области, которого я слышал. Сам я с мск
Аноним 04/10/24 Птн 00:19:54 564695 1405
Аноним 04/10/24 Птн 05:47:12 564704 1406
4b5b4d734ca2964[...].jpg 47Кб, 719x845
719x845
auczvc3qqaz46ry[...].jpg 67Кб, 1280x960
1280x960
>>564693
у него к примеру 500Вт, а у других по 50Вт и они с Испании или Грузии или Австралии. Слушай параллельно webSDR или отращивай антенну вплодь до мачты 10-20 метров как у этих чекнутых радиолюбителей.

На фото антенны за 20-60 тыщ, не знаю хороши ли они, я не дед радиолюбитель с позывным.
Аноним 04/10/24 Птн 09:15:46 564712 1407
image.png 432Кб, 700x700
700x700
Аноним 04/10/24 Птн 10:44:41 564717 1408
>>564712
Сейчас бы в 2024 ручку аналоговую крутить, мда.
Аноним 04/10/24 Птн 20:28:12 564747 1409
IMG1594.png 438Кб, 1200x939
1200x939
>>564717
Сейчас бы в 2к24 ручку аналоговую покрутить, эх...
Авотхуй, везде мьют этот ебаный.
Аноним 04/10/24 Птн 20:37:09 564748 1410
Аноним 05/10/24 Суб 02:49:34 564762 1411
>>564712
Пару оставшихся станций в этом диапазоне ловят даже анимешники на ардуину. А новых станций там в принципе не предвидится.

Хотя этот приемник поприятнее пластмасок с алика, конечно.
Аноним 05/10/24 Суб 07:03:33 564765 1412
>>564762
>А новых станций там в принципе не предвидится.
В твоём личном принципе не предвидится, однако, радиоэфир находится в IRL, а не в твоём личном принципе. И в IRL новые радиостанции появляются.
Реально появились после 2022 года новые радиостанции на частотах 666, 693, 864, 999, 1053, 1278 и 1557 кГц

https://swling.ru/2023/11/24/rezultaty-konkursa-na-veshhanie-na-chastote-666-kgc/

> 563173
https://muromdx.ru/dx-news/ministerstvo-svyazi-izrailya-finansiruet-set-veshchaniya-dlya-bomboubezhishch
>В сотрудничесиве с Национальным управлением по чрезвычайным ситуациям, IDF Waves и Bezeq, Министерство связи успешно запустило AM-передатчики на частотах 1287 кГц в Хайфе и на севере и 945 кГц между Хайфой и Беэр-Шевой (мощность передатчиков, согласно разным источникам, от 50 до 100 кВт - прим. перев.)

>Передатчики обеспечивают покрытие сигналом от Метуллы до Беэр-Шевы, включая охраняемые территории и убежища. В этом состоит отличие от FM-передатчиков, которые требуют рассредоточенной установки и также в этом случае могут наблюдаться трудности с приемом внутри охраняемых территорий и укрытий.

https://swling.ru/2023/11/03/bi-bi-si-zapuskaet-jekstrennuju-sluzhbu-veshhanija-dlja-zhitelej-gazy/

https://swling.ru/2023/04/03/radio-svoboda-rasshirjaet-veshhanie-na-srednih-volnah/

https://swling.ru/2023/02/16/dva-moshhnyh-srednevolnovyh-peredatchika-zapushheny-vo-vetname/

https://swling.ru/2022/11/24/radio-chistaja-volna-1584-kgc-majachok-dobra-i-very-na-srednih-volnah/


Планируется:
https://swling.ru/2024/09/03/planiruetsja-srednevolnovoe-veshhanie-iz-finljandii-na-russkom-jazyke/

https://swling.ru/2024/08/12/v-finljandii-planiruetsja-zapustit-novuju-radiostanciju-na-dv/

https://swling.ru/2023/05/26/ford-vernet-srednevolnovoe-radio-v-modeli-avtomobilej-2024-goda/

https://swling.ru/2022/10/23/vozmozhnye-testy-radio-rossii-na-srednevolnovoj-chastote-1089-kgc/

https://swling.ru/2022/10/14/testovoe-vkljuchenie-radio-rossii-na-srednevolnovoj-chastote-1143-kgc/ (это я принимавши был)



О сохраниии вещания на средних волнах:
https://swling.ru/2024/09/30/zakonoproekt-o-sohranenii-am-radio-v-avtomobiljah-v-ssha/

https://swling.ru/2022/11/09/radiocom-zamenit-5-srednevolnovyh-peredatchikov-v-rumynii-na-novye/

https://swling.ru/2023/02/15/veshhatelnoe-radio-samyj-nadezhnyj-sposob-peredachi-informacii-o-stihijnyh-bedstvijah/
Аноним 05/10/24 Суб 14:12:10 564770 1413
>>564765
Ну а длинные волны-то тут причем? Речь шла о ДВ
Аноним 05/10/24 Суб 23:36:57 564793 1414
6548311353.jpg 74Кб, 800x800
800x800
>>553024 (OP)
Дарова котаны, есть одна тян один приебник. (пикрейлетед)
Сегодня слушал Международное радио Китая на русском на вебсдре, решил вбить частоту в атс 25. Понял, что атс 25 хуета хуевая по сравнению с дешевым куском пластика, ибо звук был у приемника пиздатейший был, когда я решил найти эту же частоту в нем, а атс вообще ничего не ловил. Я охуел конечно в разнице. На этом ритмихе была слышыимость качественная как будто я сам в китае нахуй, но я в мск. Но созрел вопрос - появилось желание на этот приебник присобачить цифровой дисплей, чтобы было понятно, какие частоты. Любой LCD. Как и что надо делать? Помогите.
Аноним 05/10/24 Суб 23:41:44 564794 1415
>>564793
Никак.

А ритмикс это радиошак какой-то, ничего удивительного что охуенный.
Аноним 05/10/24 Суб 23:48:27 564795 1416
>>564794
Не верю я как-то. Должен быть ведь способ, ибо эта хуйня которая как бы пародия шкалы не годится. Хотя я изначально этоь приебник и захотед иззза вида давным -давно, еще до того, как стал увлекаться приемниками. Но мейсас похуй на вид, главное качество. А оно явно лучше принимает, чем атс нахуй. Я в ахуе. Даже лучше приемника из вебсдра.
Аноним 05/10/24 Суб 23:56:04 564796 1417
172816166036174[...].jpg 228Кб, 1220x1281
1220x1281
>>564793
Копи денюшку на что-то такое хотя-бы, если уж распробовал кайф от этого.
Аноним 06/10/24 Вск 00:04:47 564797 1418
>>564796
Хзешка, может вещь с пика и хорошая, но мне не нравится чисто из-за внешнего вида, как будто это не приемник а детская игрушка. Сразу создается ощущение, что держишь в руках ширпотребный товар, а не годный аппарат. Вот эти все радары хуяры и компасы для мамкиных выживальщиков, лишь бы привлечь покупателей чтоб купили. И сразу мысль, что от этого страдает главное качество приемника, а именнт его внутренняя часть. Это и прошивка, и плата. Ну хз. Думаю на атс 20 перейти, или на xdata d808 или tecsun pl330.
Аноним 06/10/24 Вск 00:20:44 564798 1419
Аноним 06/10/24 Вск 08:55:49 564805 1420
IMG1590.png 323Кб, 900x770
900x770
>>564793
Чтобы присобачить к ритмиксу экран, тебе надо всего-то ничего — сам экран, микроконтроллер и прошивку для этого микроконтроллера. Вот собственно и все. Экран можно взять любой, лишь бы контроллер потянул, контроллер соответственно подбирать с учетом экрана и способа, которым будешь получать значение текущей частоты.

>атс вообще ничего не ловил
Антенну нормальную к атс присобачь. И LNA какой-нибудь желательно.

А вот то, что он китайцев не ловил, даже на комплектный телескоп, странно. Они на ломовой мощности вещают.
Аноним 06/10/24 Вск 10:25:34 564808 1421
>>564805
> способ получать значение частоты
> аналоговый приемник
Аноним 06/10/24 Вск 12:02:15 564809 1422
>>564808
В чем проблема приделать частотомер для гетеродина?
И что значит аналоговый? Приемник станет цифровым, если на смеситель подать сигнал с синтезатора частоты? Пиздец тут аудитория...
Аноним 06/10/24 Вск 13:07:37 564811 1423
IMG1599.jpeg 419Кб, 1080x1061
1080x1061
IMG1675.jpeg 14Кб, 600x450
600x450
>>564809
>частотомер для гетеродина
>на смеситель подать сигнал
Аноним 06/10/24 Вск 13:26:09 564813 1424
>>564808
крутилочка которой частота настраивается это у нас что? резистор

напряжеметр ему на движок повесил и вперед бля проблема решена
Аноним 06/10/24 Вск 17:15:51 564820 1425
>>564793
Ребят я плохо вас понимаю я начинающий. Но микроконтроллер нужно да приобрести. Программатор там и тд. Помогите. Нужна конкретная инструкция. Умоляю
Аноним 06/10/24 Вск 17:36:36 564822 1426
>>564808
Это цифровой приемник
Аноним 06/10/24 Вск 17:52:05 564823 1427
Аноним 06/10/24 Вск 18:04:41 564824 1428
>>564820
>Ребят я плохо вас понимаю я начинающий.
Тогда шанс того что бы доломаешь работающий радиоприемник очень высок. Но можешь попробовать, получишь опыт.

>Нужна конкретная инструкция.
В гугл "цифровая шкала для радиоприемника". Можно подобрать схему на ардуино.

Анонсы выше пишут взаимоисключающие советы и по большей части бред.
Аноним 06/10/24 Вск 18:33:55 564825 1429
>>564823
Это ты дурачок. Там DSP чип стоит вообще-то.
Аноним 06/10/24 Вск 18:46:31 564826 1430
IMG1592.jpeg 128Кб, 790x631
790x631
>>564824
>цифровая шкала для радиоприемника
Какой же ты дохуя умный, ебануться просто нахуй. Я-то думал что ты рофлил, когда про частотомер и смеситель писал.

Какая цифровая шкала, фантазер? Твоими схемами он сможет только жопу после сранья вытереть, если распечатает их на бумаге. А если не распечатает — то ничего не сможет сделать.

Доступа к гетеродину в этом приемнике нет. Потому что гетеродин располагается внутри микросхемы "все в одном" (и микроконтроллер там же, кстати). Это цифровой однокристальный дсп приемник, а не аналоговый с контурами, забудь про них вообще. Единственный вариант — это как говорит говнимешка мерить напряжение на пине настройки, ну или самому его напрямую задавать каким-нибудь цапом.
Аноним 06/10/24 Вск 18:56:18 564827 1431
Какие же итт дебилы, я хуею.
Аноним 06/10/24 Вск 19:03:39 564828 1432
>>564827
В чем дебилизм заключается?
Аноним 06/10/24 Вск 20:27:44 564835 1433
загруженное (2).png 1Кб, 50x43
50x43
>>564827
Я просто школьник с двойкой по физике и информатике и не строю из себя дохуя крутого с претензией на знания, так чо сам такой. Я всего лишь noob.

Мимо нуждающийся в цифровом дисплее для отображения частот на ritmix'e.
Аноним 06/10/24 Вск 20:34:33 564837 1434
>>564835
Не слушай итт клоунов с пердолингом, охуеешь разгребать если поведёшься. Делай апгрейд через авито, свой продал, добавил, новый купил.
Аноним 06/10/24 Вск 21:37:52 564841 1435
>>564835
>Мимо нуждающийся в цифровом дисплее для отображения частот на ritmix'e.

>>564835
>Я просто школьник с двойкой по физике и информатике.

Не лезь тогда в это дело. Оно тебя сожрёт.
Аноним 07/10/24 Пнд 02:51:00 564856 1436
С одной стороны websdr интернетодебилы, которые покончат с собой увидев аналоговую плату, а с другой стороны ретроградные пидорашки 60+ лет, которые на регенератор с 10 ручками слушают радио китая, радиоприем 2024, итоги
Аноним 07/10/24 Пнд 04:52:42 564858 1437
IMG1652.jpeg 212Кб, 1080x1080
1080x1080
>>564856

и между ними маленькая няшная аниме аватарочька с самодельным приемником...
Аноним 07/10/24 Пнд 05:15:18 564859 1438
>>564856
имею весь спектр устройств приема, кроме приема-передатчиков как у радиодедов.
Проблемс?
Аноним 07/10/24 Пнд 06:42:16 564860 1439
Аноним 07/10/24 Пнд 09:22:40 564862 1440
>>564841
Мне это необходимо, варианты не лезь не подходят.
Аноним 07/10/24 Пнд 11:22:54 564873 1441
>>564862
>варианты не лезь не подходят.
Тогда лезь.
Аноним 07/10/24 Пнд 14:47:52 564891 1442
Аноним 07/10/24 Пнд 15:14:33 564892 1443
Аноним 07/10/24 Пнд 19:24:07 564900 1444
Аноним 07/10/24 Пнд 22:18:17 564905 1445
Посоветуйте DSP чип у которого нет пуков при перестройке.
Ну т.е. чтобы был плавный тюнинг, как у дедова приемника.
Аноним 09/10/24 Срд 03:18:11 564980 1446
Аноним 09/10/24 Срд 05:42:44 564988 1447
>>564860
А что конкретно интересует?
Ну использую webSDR + ATS-20 + Tecsun-600 + RTL SDR + MSI SDR 2500 + не использую советские радиоприемники +-5 штук.

Как использую?
Когда хочется без компа беру тексан.
Когда хочу видеть что я принимаю и соседние станции беру RTL SDR или MSI SDR - использую с up-converter 125 МГц
Когда лень или хочется хороший прием средних волн беру WebSDR
Когда хочу сравнить любой из этих видов приема беру и сравниваю соседним устройством.
WebSDR интересная радиостанция с музыкой? - проверяю могу ли слышать ее на Tecsun локально
Tecsun интересная станция? - смотрю сразу на WEBSDR как она называется
SDR локально и есть помехи? - смотрю на webSDR помехи в эфире или только у меня?
Аноним 09/10/24 Срд 06:05:51 564989 1448
>>564988
Что за модель Тескуна?
Аноним 09/10/24 Срд 06:06:07 564990 1449
>>564989
Сорян, увидел уже, в глоза долблюсь.
Аноним 09/10/24 Срд 07:38:49 564997 1450
>>564988
Интересная тема.
Собираюсь тоже описать свой «парк радиоприёмников».
У меня поскромнее, но штук 5-6 есть примерно.
Только для вещательных педерач приобретаю.
Аноним 09/10/24 Срд 13:02:21 565000 1451
Аноним 09/10/24 Срд 21:24:02 565012 1452
>>564988
>Tecsun интересная станция? - смотрю сразу на WEBSDR как она называется
И как же она называется? Хоть одну интересную назови.
Аноним 10/10/24 Чтв 06:20:13 565021 1453
изображение.png 33Кб, 634x221
634x221
>>565012

846 AM Unique gold Wijchen / AlbumAM


картинкой так как не дают запостить
Аноним 10/10/24 Чтв 06:21:38 565022 1454
>>565021
12015 voice of Korea, Куджан (КНДР).
Аноним 10/10/24 Чтв 06:42:18 565024 1455
изображение.png 2Кб, 349x27
349x27
>>565021
слово из спам-листа. Интересно какое?
ну еще http:// ссылки были которые я удалил
https://www.channel292.de/
Аноним 10/10/24 Чтв 10:27:47 565030 1456
image.png 302Кб, 744x544
744x544
>>565000
>Пили, интересно.
У меня как раз неинтересный парк радиоприёмников:

Некий POVO
https://2ch.hk/ra/res/491302.html#538748

Некий <noname> CS-106
https://2ch.hk/ra/res/491302.html#538102

HanRongDa HRD-900
https://2ch.hk/ra/res/491302.html#539144

Ещё такое чудо приобрёл.
Hæger PR-TRI.002A
https://www.haegergroup.com/en/product/portable-am-fm-lw-multiband-radio-handy/
Пишут: MULTIBAND Radio Handy - рискну перевести как ВСЕВОЛНОВОЙ.

К приобретению могу рекомендовать только HanRongDa HRD-900, у остальных радиоприёмников слишком много разных недостатков.

Ну, ещё у меня есть Retekess V-115 HanRongDa K-603 - но как радиоприёмник он совсем не интересен, это проигрыватель музыки ( HanRongDa K-603 ещё и Bluetooth)
Аноним 10/10/24 Чтв 15:23:25 565049 1457
>>565021
Вебсдр сам понимаешь, это не интересно для эфирных радиостанций, потому что достаточно установить любую приложуху интернет радио или тупо погуглить - и тебе предложат не только онлайн-версии тобою перечисленного, но и сонмы других потоков, где как минимум звучит много новой, малоизвестной и свежей музыки. Смысл тогда ловить вебом станции, которые ты на локальный приемник не поймаешь? Кстати, 855 я ловил локально. Правда, редко и зимой, последний раз не помню когда.

Вообще, именно средние/длинные волны самый интересный диапазон, т.к. станции вещают круглосуточно (или длительное время). На КВ обычно по паре часов, за это время в эфир пойдет только самое необходимое (ну т.е. пропаганда), и никакой музычки для нитаких эстетов, радиоспектаклей и т.п. там не будет. А вот на АМ вполне могут такое себе позволять.

>>565030
>К приобретению могу рекомендовать
Ой спасибо, какой же ты советчик, приобретай подобное сам, если тебе надо. А если уж и брать приемник, то либо под задачу (имердженси), либо винтажный ламповый, либо самый распоследний современный, чтобы лучше всех ловил. Зачем нужен этот хлам - не понимаю. А ФМ можно и онлайн послушать, фм дх - это какой-то бред, или чисто вид спорта.
Аноним 10/10/24 Чтв 16:46:00 565051 1458
>>565049
>за это время в эфир пойдет только самое необходимое (ну т.е. пропаганда)
Самое необходимое, как ты верно заметил.

>>565049
> А если уж и брать приемник, то либо под задачу.
Я HanRongDa HRD-900 приобретал именно под задачу.
И эта задача описана здесь:
https://2ch.hk/ra/res/491302.html#539144

>>565049
>А ФМ можно и онлайн послушать
Не получается онлайн послушать. Не демодулирует в онлайне.

Есть задача - и желательно именно под эту задачу и приобретать.
Аноним 10/10/24 Чтв 16:50:28 565052 1459
>>565049
>либо самый распоследний современный, чтобы лучше всех ловил.
А например?
Аноним 10/10/24 Чтв 19:52:00 565059 1460
>>565051
Ну конечно это и есть самое необходимое, а ты думал зачем радиостанции учреждают?

Ссылочку надо найти на поток, и тогда все прекрасно демодулируется.

>>565052
Белки и Малахиты всякие, например. Вроде еще какие-то были, но я не помню уже.
Аноним 10/10/24 Чтв 20:27:57 565062 1461
>>565059
>Ссылочку надо найти на поток, и тогда все прекрасно демодулируется.
Не знаю такой фичи.
У меня с потока играет, не демодулирует с частотно-модулированного сигнала.
Аноним 10/10/24 Чтв 20:28:36 565063 1462
>>565059
>Ну конечно это и есть самое необходимое, а ты думал зачем радиостанции учреждают?
Зачем?
Аноним 10/10/24 Чтв 20:31:04 565064 1463
Аноним 11/10/24 Птн 01:49:39 565073 1464
>>565059
>Белки и Малахиты
Васянские махарайки
Аноним 11/10/24 Птн 03:23:57 565075 1465
>>565073
Они твои тескуны и куйдосены (не говоря уже о пластмассовых бирюльках) обоссут за здрасьте как нехуй.
Аноним 11/10/24 Птн 07:19:43 565078 1466
>>565059
>Белки и Малахиты всякие, например.
Дорого, доступны по цене не только лишь всем. В магазинах вообще не продаются. Сложные в управлении. Могут быть без внутренней ферритовой антенны для вещательных диапазонов.

Не годятся для задач вещательного радиослушателя.
Аноним 11/10/24 Птн 16:00:09 565108 1467
Аноним 11/10/24 Птн 21:10:42 565126 1468
Как же хочется умножитель добротности на лампе и контур во всю стену
Аноним 12/10/24 Суб 15:40:36 565145 1469
>>564856
>которые на регенератор с 10 ручками
Ишь губу раскатал. А с другой стороны никакие не деды с ламповыми регенераторами, а простые нищуки, пытающиеся ВЫЕБЫВАТЬСЯ пластиковым ширпотребом уровня китайчатины 90х с отваливающимися паяными проводочками, лол.
Аноним 12/10/24 Суб 18:38:16 565156 1470
>>565126
> Как же хочется умножитель добротности на лампе и контур во всю стену
А HUY не хошь?
Аноним 12/10/24 Суб 21:29:39 565162 1471
>>565108
А что это на скрине такое красивое? Есть название?
Аноним 12/10/24 Суб 21:56:20 565163 1472
1728759335355.png 7574Кб, 4080x1653
4080x1653
Как сделать так чтобы можно было воспользоваться этими двумя функциями на атс мах декодер первой версии? И еще. Меня жутко заебало, что этот приебник ни ху я не включается. Например, захотел сейчас включить, и ничего не происходмит, и так можно бесконечно нажимать на on/off, просто вырубается, хотя вай фай и прочее выключено на нем. В итоге приходится ставить в сеть, и только подключенным к розетке он включается. И там блять написано, что 87% есть, тогда схуяли он не работал и включился только после "подзарядки"? Также не понимаю, какую зарядку использовать, на некоторых проводах нет питания и сзади не горит красный светодиодик, при этом у меня две специально дохуя мощные тапси зарядки, и та, которая мощнее, не заряжает.
Аноним 12/10/24 Суб 23:40:38 565171 1473
>>565163
Выше итт много раз написано, что это залупа для даунов-пердолеров, а уж никак не радиоприёмник((
Аноним 12/10/24 Суб 23:52:13 565172 1474
>>565162
Какое-то мемасное маняме про тяночку ламповую ХИККУ шизанутую.

>>565163
А может быть, это ответные санкции на ПО работают. Вайфай включал? Вдруг автор тебе по сети ограничил какие-то функции? Я шучу конечно, но что если вдруг?
Аноним 12/10/24 Суб 23:58:44 565173 1475
IMG1674.jpeg 42Кб, 291x256
291x256
>>565171
>это халупа для даунов пердолеров
>их тескуновые хуйдозеновые залупы всовывают миллион функций в экран на пару циферок, а в тьматьмущих ПЯТИКРАТНЫХ нажатиях кнопочек для их задействования не разобраться без ЭНЦИКЛОПЕДИЧЕСКОГО мануала
Аноним 13/10/24 Вск 00:40:24 565177 1476
>>565172
>ожет быть, это ответные санкции на ПО работают. Вайфай включал? Вдруг автор тебе по сети ограничил какие-то функции? Я шучу конечно, но что если вдруг?
На вопрос-то ответь.
Аноним 13/10/24 Вск 00:46:57 565178 1477
>>565177
Я знаю что ли, у меня нет и не было никогда этого приемника.
Аноним 13/10/24 Вск 00:49:56 565179 1478
Аноним 13/10/24 Вск 02:19:24 565180 1479
172877426173482[...].jpg 52Кб, 718x364
718x364
>>565172
> маняме
Лол, я не про это. Вот на картинке что?
Аноним 13/10/24 Вск 04:47:29 565181 1480
Аноним 13/10/24 Вск 04:55:09 565182 1481
>>565180
У Игонина спроси
Аноним 13/10/24 Вск 11:00:20 565188 1482
изображение.png 0Кб, 51x35
51x35
изображение.png 661Кб, 1352x937
1352x937
Аноним 16/10/24 Срд 07:17:06 565384 1483
7000936732.webp 25Кб, 800x800
800x800
Мнения?
Хочу DSP приемник на все КВ, желательно без свистоперделок ввиде блюпупов и фонарей во вменяймом строгом корпусе
Аноним 16/10/24 Срд 15:12:18 565407 1484
>>565384
четенький ваще бля по красоте заибок труба📞 набрать паходу можно корешу. че стоит бротан?
Аноним 16/10/24 Срд 16:27:35 565410 1485
>>565407
> четенький ваще бля по красоте заибок труба📞 набрать паходу можно корешу. че стоит бротан?
Ебанулся?
Аноним 16/10/24 Срд 17:25:25 565414 1486
>>565384
>Мнения?
> без свистоперделок ввиде блюпупов
XHDATA D-109 поддерживает соединение Bluetooth как раз (тобi пизда):

XHDATA D-109 AM/FM/SW/LW WORLD BAND RADIO UNBOXING
https://www.youtube.com/watch?v=9vFabg4SjGc


XHDATA D-109 & SONY ICF-SW30 15375 kHz (Voice Of Turkey) Comparison tests
https://www.youtube.com/watch?v=by1791SDJ18

4 RADIOS AND 225 Khz comparison tests (RADIWOW R-108 / XHDATA D-808 / XHDATA D-109 / GRUNDIG YB-80)
https://youtu.be/NDwgpBDS9fU длинные волны принимает заметно лучше, чем более дорогой радиоприёмник XHDATA D-808

XHDATA D-109 & RADIWOW R-108 and 27465 khz CB Comparison tests
https://www.youtube.com/watch?v=OtlXqSt25Sc

XHDATA D-109 MP3 PLAYER TESTS
https://www.youtube.com/watch?v=OUy2Xm395Ak
Недостаток, проигрыватель не проигрывает названия пестен и не пишет лирику. Нужно знать номера пестен, чтобы найти нужную пестню.
Аноним 16/10/24 Срд 17:39:16 565415 1487
>>565410
Че ебать? Слыш братан хуль ты бычку та сразу врубаеш братан? че за непанятки еще нахуй
Аноним 18/10/24 Птн 12:05:49 565487 1488
>>565384
Так возьми d-808, хули выдумывать
Аноним 18/10/24 Птн 13:45:46 565493 1489
Аноним 18/10/24 Птн 15:03:30 565503 1490
1729252964246.jpg 1529Кб, 3072x2465
3072x2465
1729252964304.jpg 1635Кб, 2877x2620
2877x2620
Сегодня вечер "востока"
Сначала международное радио Тайваня навернул, потом международное радио Китая
Прохождение заебок, слышно чисто как обычный УКВ
Аноним 18/10/24 Птн 15:05:30 565504 1491
Аноним 18/10/24 Птн 16:22:43 565511 1492
>>565503
Бля вааще по красате братух. Сидишь такой бля шуршишь ебать и такая тут ебок бля частота выскочила четенькая как на фм заебись ога? Че как принимал раскажешь какие такие частоты пиздатые как спалить их.
Аноним 18/10/24 Птн 20:24:09 565520 1493
>>565504
Займи у мамки, епт. 109 шушлайка неинтересная.
Аноним 18/10/24 Птн 23:21:00 565532 1494
>>565503
HanRongDa HRD-1032
Годнота-то какая!

Удобно вообще в пользовании?
Предполагаю, что запись станций в память замудрёная.
Аноним 19/10/24 Суб 01:53:53 565534 1495
>>565532
Нет не удобно, конкретно мне неудобно регулировка громкости на кнопках. А так на КВ получше чем HRD 310, станций намного больше вытягивает.
Аноним 19/10/24 Суб 13:40:26 565541 1496
>>565534
Хорошо фурычит? скока вытягивает?
Аноним 19/10/24 Суб 19:32:23 565559 1497
>>565503
>HanRongDa HRD-1032
Предположу, что питание ему нужно 3,7 вольта, а там отсек для двух батареек AA, и еси если вставить аккумуляторы AA то получится 1,2×2 вольта. Предположу, что приходится питать от внешнего источника.
Аноним 20/10/24 Вск 04:02:33 565571 1498
>>565559
>Battery: 2xAA
>DC Input: 5V

>еси если вставить аккумуляторы AA то получится 1,2×2 вольта. Предположу, что приходится питать от внешнего источника.

Аккумуляторы его не вывозят, на заряженных он еле еле светит дисплеем.
Питание либо батарейки, либо повербанк (в случае с КВ) или зарядка от телефона в случае с УКВ ( шумы от зарядника, не критично в городе)
Аноним 21/10/24 Пнд 08:23:03 565650 1499
>>565571
Я так догадываюсь, что в месте твоей QTH–локации не получается принимать вещательные передачи в диапазоне средних волн.
Аноним 23/10/24 Срд 01:22:58 565784 1500
>>565650
В MW у меня идут японцы, корейцы и приводной маяк аэропорта серит прилично. маяк слышно в любое суток, в любую погоду, а Азия с вечера прохождение открывается до самого рассвета
Аноним 23/10/24 Срд 02:18:45 565785 1501
>>565784
На каких частотах азия?
Аноним 23/10/24 Срд 07:30:28 565789 1502
>>565784
>В MW у меня идут японцы, корейцы
Диванон QTH по прохождению на средних волнах!

А в локации, где я:
540, 666, 756, 855, 999, 1035, 1179, 1386, 1413, 1557 кГц слышно каждый вечер вообще, а 1386 кГц даже в светлое время суток (иногда) удаётся принять. Ну, и бывают более дальние прохождения, конечно же. Рекорд: https://my.radioalgerie.dz/fr/jilfm на 531 кГц и всякая экзотика вроде
Аноним 23/10/24 Срд 07:44:05 565790 1503
>>565785
Все КВ и средние забиты
>>565789
>Диванон
Я на ДВ. У меня тут кроме Азии вообще ничего не ловиться. Не слышу ни баззеров ваших ни хохлосрачей на тройке
Скучно девочки
Аноним 25/10/24 Птн 16:02:07 565880 1504
1729861268949.jpeg 513Кб, 1536x2040
1536x2040
1729861269267.jpeg 679Кб, 2040x1536
2040x1536
1729861269771.jpeg 432Кб, 2040x1536
2040x1536
1729861270150.jpeg 596Кб, 1586x1428
1586x1428
1729861270363.jpeg 649Кб, 2040x1536
2040x1536
И так, не знаю зачем, но я купил ОКЕАН 222.
Ну как купил, короче мне его отдали буквально за спасибо пару соток сверху.
В целом он мне не нужен, дизайн мне не нравится, кнопки эти, шляпа какая то. Взял его из за комплектности, крышка батареек на месте, ручки, штатный телескоп. Ни сколов, ни трещин. Относительно чистый.
Не было шнура питания, не беда подумал я, возьму от 209 океана, они одинаковые.

Притащил его домой, осмотрел еще раз, пред целый, все вроде ок. Втыкаю шнур, включаю в сеть и......
И нихуя
Ничего не горит, не трещит, не происходит.
Пиздец подумал я и пошел за отвёрткой. Скинув заднюю крышку я увидел следы ремонта, заменены электролиты и кто то уже копался в блоке питания.
Этот океан умеет в три вида питания, батарейки, общей кучей в 9v, питание от автомобильной сети 12v да, в инструкции так и написано, подключение к авто и собственно 220v
Завел лабораторник и выставил 9v дабы проверить работу от батареек. О чудо, лампочка загорелась, приемник ожил.
Накинул крокодилы на разъём питания от авто, выставил 12V, завелся, шипит, светит лампочками.
Ну как минимум два способа питания исправны. Уже хорошо, а вот с сетью проблемы, путем не хитрых манипуляций было установлено , что первичной обмотке транса пиздец. Перематывать я его конечно не буду, возможно закажу понижающий с какого нибудь Озона и поставлю.

Что по приёму, на УКВ глухо, у меня в мухосрани ни одной станции в УКВ1 советском нет.
КВ китайцы, корейцы на семерке, еле слышно.
ДВ, СВ пердеж импульсников

Планы: может быть, если мне будет не лень, я все таки поставлю транс понижайку. Возможно перетяну его в современный УКВ. Короче посмотрим.

Итог: ну так себе честно Океан, после 209 просто какой то уродец. Гомункул.
Чуйка слаба, HRD 1032 с али за 800р куда лучше на КВ.
Вот такая вот история.
И немного фоток тебе ананас
Аноним 26/10/24 Суб 00:48:47 565905 1505
https://www.youtube.com/watch?v=U9ecUMpTdaA
Очень жаль, что такая редкая годнота попадает либо на мусорку, либо в руки к таким вот гомункулам >>565880, не ценящим её, и не способным полноценно привести в чувства.
Аноним 26/10/24 Суб 02:50:50 565906 1506
>>565905
Это ширпотребный приемник времен перестройки, в нем из плюсов наверное только звук.
А так херота, 209 и 214 ван лав
Аноним 26/10/24 Суб 04:05:32 565907 1507
>>565906
Эти приёмники встречаются гораздо реже классических Океанов, и являются совершенно другими аппаратами, более современными и прогрессивными, уже на микросхемах.
Аноним 26/10/24 Суб 04:25:50 565908 1508
>>565907
Их очень много на барахолках, ценники от 500р.вангую на уделке можно вообще за пару соток купить в исправном состоянии
> микросхемах
Это еще не гарантия удачности девайса.
Чуйка у него не особо.
Переключение диапазонов вообще проблемное место. Очень много с ним связано поломок.
Аноним 26/10/24 Суб 04:33:01 565909 1509
Аноним 26/10/24 Суб 05:25:25 565911 1510
Аноним 26/10/24 Суб 06:09:21 565912 1511
>>565908
У Верёвкина в видео выше продемонстрировано, что чуйка там хорошая. Просто надо с пониманием подстроить контура и питать от батареи.
222 Аноним 26/10/24 Суб 17:00:49 565922 1512
1729950212316.jpg 2535Кб, 3040x3460
3040x3460
Я перетянул Океан в современный УКВ, мне нужен был именно верхний участок, уложился как надо.
Получилось впихнуть примерно 9 Мгц от 107.5 до 98.
Итого это уже второй океан перетянутый мной из советского диапазона.
Метод был взят с канала https://www.youtube.com/watch?v=RAhUZ8xYRPM&ab_channel=%D0%90%D0%BD%D0%B4%D1%80%D1%96%D0%B9%D0%9B%D0%B8%D1%81%D0%B8%D0%B9 как самый простейший и доступный.
Катушку крутил только L4, остальные не трогал, качество приема хорошее и без кручения L1 и L2
Аноним 27/10/24 Вск 03:12:36 565932 1513
1248576950587.jpg 69Кб, 740x600
740x600
>>565922
Молодец, угробил очередной аппарат. Долбоёбы перестраивают гетеродин и забивают хуй на всё остальное. Фильтры там какие-то входные, согласование, чувствительность и избирательность... Похуй! Ну, а хули, работает же. И ты ещё с такими познаниями что-то там кукарекал про низкую чувствительность на КВ.
Запомни, единственный грамотный и простой способ "перестройки" - установка понижающего конвертера с 1 или 2 кварцами. Полноценно перетянуть УКВ блок, чтобы чуйка и другие параметры были как с завода - это лютый гемор, требующий кучи приборов и полноценного понимания его работы. То, что в городе вблизи вышки ловит все станции - это не показатель качественной работы, вдали от цивилизации такой угробленный УКВ блок покажет удручающий приём.
Аноним 27/10/24 Вск 06:44:58 565933 1514
>>565922
ребят?
А подскажите что у вас с один ухом? Может болели в детстве?

Кто в здравом уме будет слушать FM на моно приемнике?
На Океане надо слушать ДВ, СВ и КВ.
Аноним 27/10/24 Вск 08:55:53 565934 1515
>>565932
Похуй.
Работает
Я тут за АУТЕНТИЧНОСТЬЮ не гонюсь, ты пожалуйста, можешь дрочить дальше на музейные экспонаты.
Я в него еще вход восьмерку поставлю, вместо этого совкового DIN дерьма
Аноним 27/10/24 Вск 08:57:01 565935 1516
>>565933
> На Океане надо слушать ДВ, СВ и КВ.

Это я на водопаде в SDR посмотрю лучше
Аноним 27/10/24 Вск 10:15:45 565937 1517
>>565934
нахер тебе вход?
ты как колонку ПК надумал радиоприемник использовать?
Аноним 27/10/24 Вск 10:49:15 565938 1518
image.png 3273Кб, 2048x1654
2048x1654
>>565933
>Кто в здравом уме будет слушать FM на моно приемнике?
Радиослушатель.
Я слушаю радиопередаче в диапазоне УКВ на радиоприёмнике с одним динамиком.

Я что-то не так делаю? Что?
Аноним 27/10/24 Вск 11:03:25 565939 1519
>>565938
на FM стереозвук, если ты одноух - без вопросов.
Аноним 27/10/24 Вск 11:11:19 565940 1520
IMG1785.gif 5261Кб, 320x240
320x240
Аноним 27/10/24 Вск 12:49:34 565944 1521
>>565922
Нахуя? ты слушаешь там что то прям реально?
Аноним 27/10/24 Вск 14:39:49 565948 1522
>>565937
Я про питание, не удобный разъём старый.
Коннекторы советские, тем более у меня такие закончились. Вот восьмерок куча валяется, да и провода к ним в любом магазе продаются
Аноним 27/10/24 Вск 14:41:40 565949 1523
>>565944
Да.
У меня приемник 24/7 возле пк работает. Я прямо сейчас сижу за пекой и новости слушаю.
Музыку гоняю только на даче, у меня там другой девайс для этого
Аноним 27/10/24 Вск 20:16:37 565963 1524
IMG1591.jpeg 247Кб, 1081x691
1081x691
>>565880
>>565922
Да ты бы лучше потроха его все выкинул, а вместо них поставил есп32 и сделал интернет-радио. Уж там интересных передач настолько дохуя, что и функция записи потока на флешку по расписанию пригодилась бы. Но твой великоват конечно, слишком много пустого места остается, лучше брать какой нибудь вот такой: >>565938 Шикарно бы получилось.
Аноним 28/10/24 Пнд 00:48:01 565967 1525
>>565963
Да интернет радио классная тема. Думал уже про него, под это РУКОДЕЛИЕ у меня лежит старая радиоточка. при чем новая, в коробке
Смотрел уже видяхи как народ делает, прикольные проекты получаются
222 Аноним 31/10/24 Чтв 07:10:11 566099 1526
1730347753036.jpeg 238Кб, 936x2040
936x2040
1730347753239.jpeg 390Кб, 1193x2040
1193x2040
1730347753493.jpeg 234Кб, 1508x1521
1508x1521
1730347753676.jpeg 238Кб, 1469x1596
1469x1596
Было принято решение взбодрить Океан, я заказал новый понижающий трансформатор.
А пока он идет, я разобрал приемник дабы помыть.
В процессе нашел интересную деталь с предыдущего ремонта, хотя хз, может это стоковый вариант, я просто не хочу верить, что на заводе могли такое запихать.
Радиоткань, точнее какая то салфетка, прокладка хуй пойми. Криво вырезанная. У меня есть радиоткань белого цвета, вырежу кусочек, поставлю когда буду собирать.

хромированные деталюшки будут окрашиваться заново хромом, ибо родное покрытие уже слезло и растрескалось
222 Аноним 03/11/24 Вск 15:47:51 566254 1527
1730638011026.jpeg 253Кб, 1536x1201
1536x1201
1730638011304.jpeg 352Кб, 1894x1100
1894x1100
Ну что, пришел трансформатор, так что завтра будем паять Океанище. Возвращать его способность кушать переменное с розетки.

А на сдачу, чтобы немного порадовать себя зацепил R-909.
Что ж, вполне не плохо, чуйка хорошая.
Аноним 03/11/24 Вск 17:15:17 566259 1528
>>566254
Перестройщик, не забудь плавкий предохранитель 0.15-0.25А, а лучше два, в первичку и вторичку. Ток ХХ измерь, китайцы часто экономят на количестве витков/вольт, поэтому может быть высокий ток и сильный нагрев.
Аноним 04/11/24 Пнд 01:22:34 566281 1529
>>566259
Спасибо за советы, все сделаем четко !
Аноним 04/11/24 Пнд 04:09:44 566283 1530
>>566281
Если через полчаса-час на ХХ будет сильный нагрев (пальцу больно), то лучше выкинь, а то можно без присмотра оставить и хату спалить этим говном. Ещё и обмотки у китайцев - сплошь омеднённый люминь или сталь...
222 Аноним 04/11/24 Пнд 05:47:01 566285 1531
1730688371325.jpeg 390Кб, 1536x2040
1536x2040
1730688371675.jpeg 45Кб, 360x480
360x480
>>566283
В общем трансформатор я заменил, все четко, встал как родной на штатное место, но всплыла другая проблема кто бы блять сомневался
Траблы с гулом, гудит яябу.
Я подозреваю проблема в этих конденсаторах, им уже лет 35.
ЕSR у меня конечно же нет, как нет и запасных.
Но и это еще не все, после просмотра схемы БП я вообще перестал понимать, что блять происходит.
По схеме стоят 0.047nf, а по факту стоят 0.033nf. Следов ремонта нет, это завод так поставил.

Мне видится два решения этой проблемы.

Первое, тупо найти кондеры и заметить их, но у меня нет никакой уверенности в том что другие компоненты исправны и можно будет выхватить очередную жопаболь в дальнейшем.

Втрое, колхозинг. Заказать новый диодный мост на smd и вкорячить его на линию батарейного отсека, ведь от батареек лабораторника все работает просто прекрасно.

Вот как то так.
Думаю короче, кохозинг на мой взгляд самый простейший вариант
Аноним 04/11/24 Пнд 06:53:38 566286 1532
>>566285
Совсем даун? После моста ёмкость 2200-4700 мкФ поставь. Любую живую. И всё. На ЕСР тут вообще похуй.
Если сам транс гудит, то такое уж у него качество изготовления.
Аноним 04/11/24 Пнд 07:10:27 566288 1533
>>566286
Да, думал поставить для сглаживания кондер, но остались только еба банки от ремонта ЛТ телевизора.
А гудит от даже от внешнего БП на 12.
Аноним 04/11/24 Пнд 15:57:19 566292 1534
Купил кв, послушал китайцев.
Купил кв с ссб, послушал пердящих дедов радиолюбителей.
Купил рацию, послушал болтовню пилотов и охранников.
Купил сдр, принял карту с погодного спутника.
А дальше то что? Самому становится дедом, пердеть по кд в микрофон харитон-ульяна-иван, один-два-пять, как слышно? Чего ради.
Радиолюбительство — вообще тупиковое хобби.
Аноним 04/11/24 Пнд 16:56:24 566296 1535
>>566292
На мой взгляд высшая степень радиоёбства это сборка махарайки с нуля.
Там скилы нужны яябу, просто так без знаний хуй запилишь .
Сам катушки намотай, все рассчитай, это пиздец вообще.

Не просто ремонтец с заменой кондеров, а прям серьезное дело

Ну можно еще приемник собрать самому, тоже сложно без знаний, опять же катушки, емкости, вся хуйня.
без ардуин и прочего
Аноним 04/11/24 Пнд 17:19:51 566297 1536
>>566292
вот я лично и думою в аудиофильничанье перекатыватся..... ну ретро компики еще есть да
Аноним 04/11/24 Пнд 17:53:23 566298 1537
>>566292
> послушал
Теперь выходи в эфир. Предложу такой план:
1) 70 см, эффективная яга на коленке.
2) 2м, антенна по возможностям/
3) Сатком (начало перехода на уровень /b: нейросети, хохлы, деанон, травля), согласование антенн, направленные антенны, поляризация, стэки/
4) КВ согласование АФУ, поляризация, стэки, щелевой эффект, нумерные станции
5) Радиолюбительские низколёты - практика в строительстве направленных двухдиапазонных антенн
6) Брутфорс каналов управления спутников на геосинхронной орбите, их с изменением зоны радиодоступности.

Но ты же неосилятор, и можешь только покупать приемники.
Аноним 04/11/24 Пнд 18:05:38 566299 1538
>>566296
А ты осилишь хотя бы на пердуйне сделать?
Пердуйня обычный полноценный микроконтроллер, что он там для самых маленьких совсем простой дружелюбный в два клика — это все маркетинговый буллшит для продажи старых микроконтроллеров. Ну ты и сам понимать должен, ты же большой мальчик уже поди (не то что пердуинщики малолетние).

>сложно без знаний крутушки мотать
Но ведь суперхренодины можно по "юному радиолюбителю" собирать, книжке для школоты... Не говоря уж о более простых типах приемников.
Аноним 04/11/24 Пнд 18:07:06 566300 1539
>>566298
Зачем это все нужно?
Аноним 04/11/24 Пнд 19:22:04 566303 1540
>>566300
Видимо, ты обычный тупенький някающий додик из приемников-треда, и тебе это не нужно.
Аноним 05/11/24 Втр 01:31:40 566320 1541
>>566303
>пук
старлинк-то штоль взломал уже? нетупенький ненякающий наш
Аноним 05/11/24 Втр 13:47:23 566343 1542
1730803592652.jpeg 220Кб, 1407x1536
1407x1536
1730803592940.jpeg 388Кб, 1636x1134
1636x1134
Восьмёрка встала в 209 как родная.
Больше никаких мучений с поиском кабеля.

222 на очереди
Аноним 05/11/24 Втр 14:30:21 566347 1543
>>566343
Ты заебал, чорт канифольный. Съеби отсюда на хуй, пердёж.
Аноним 05/11/24 Втр 14:56:29 566348 1544
>>566347
С хуев?
Тред про приемники, на фото приемник.
Все четко, так что расслабься щекотряс
Аноним 05/11/24 Втр 16:54:19 566351 1545
Аноним 05/11/24 Втр 19:23:28 566358 1546
>>566348
У местного хохла-ОБРыги люто полыхает срака, когда он видит как кто-то возится с советскими вещами, вместо того чтобы выкинуть в помойку или разломать на лом. Для него само существование и сохранение чего-то советского - это величайшая зрада.
Аноним 05/11/24 Втр 23:38:42 566365 1547
>>566343
>>566358
хочеца зделоть радейку на ардуинке и сишке но в ретро советском стиле или под самоельный приемник из юного радиолюбителя например в мыльнице... накидайте идеек плис
Аноним 05/11/24 Втр 23:52:44 566366 1548
Вот есть ats 20+
А какую антенну к нему нужно купить вместо штатной?

Смотрю bnc разъём, а кучу антенн продаётся на jack или ещё что-то.
На jack с bnc не могу найти никаких переходников...Может жопой смотрю?

Может кто-то для этого приёмника антенну посоветовать?
Может быть даже активную?
Аноним 06/11/24 Срд 05:09:12 566370 1549
>>566366
>АТС 20
Как в целом впечатление?
Стоит своих денях? Или шляпа?

Чет обзоры смотрел, но он мне не внушил доверия.
Заебок конечно, что он умеет в SSB, можно слушать дидов, но чет хз.
Аноним 06/11/24 Срд 05:40:22 566371 1550
Аноним 06/11/24 Срд 12:07:34 566375 1551
>>566358
Хрюкни за хохла, чмо.
Аноним 06/11/24 Срд 19:55:11 566405 1552
>>566366
>>566370
С анимешной прошивкой может даже и ничего так.
Аноним 06/11/24 Срд 20:48:49 566407 1553
>>566370
А что тебе внушает доверие?
Аноним 07/11/24 Чтв 00:00:18 566417 1554
IMG1825.png 704Кб, 658x854
658x854
>>566407
Ну вот например годнота
Аноним 07/11/24 Чтв 02:31:29 566425 1555
1000050496.jpg 48Кб, 800x800
800x800
>>566417
Похож на этот клоунский потешный HRD
Аноним 07/11/24 Чтв 04:31:32 566429 1556
>>566417
Чисто от сол панели может работать???
222 Аноним 07/11/24 Чтв 18:14:15 566470 1557
1730992404284.jpeg 119Кб, 1528x701
1528x701
1730992404467.jpeg 31Кб, 261x341
261x341
Продолжаем возню с океанищем.
Порывшись в закромах, поскребя по сусекам, заглянув в чулан я нашел пик конденсатор и по совету этого >>566286 ананаса решил запаять его на выход диодного моста.
И что бы вы думали?
Да ебаный гул прекратился, в последствии я выпаял в пизду совковые кондеры из этой платы.
Работает мое почтение, по схеме на выходе должно быть 20v, у меня 18,5. Нормально.

Но все было бы слишком просто если бы Океан заработал без проблем.
После данных манипуляций у него сбился УКВ который я настраивал под верха. Видимо питание стало лучше и это каким то образом повлияло на избирательность.
Будем опять крутить контура, а хули делать.
Пока доклад окончен
Аноним 07/11/24 Чтв 21:13:53 566479 1558
>>566429
>Чисто от сол панели может работать???
Не может!
Я хозяйн этой годноты.
Я вытаскивал аккумулятор и пробовал включить от ЧИСТО солнечной панели. Включается вообще, не звука не даёт, даже просто на переключение диапазонов не хватает энергии. Я себе солнечную панель отключил, так как раздражающе мигает светодиод в светлое время суток (типа "заряжает").

>>566425
Это и есть HanRongDa HRD-900.
Аноним 07/11/24 Чтв 21:16:50 566480 1559
Этот вот >>566347 - ХУЙ.

Океаноебство - это самые ценные тут комментарии за несколько тредов.

>>566470
Доставляй ещё что там внутри. Очень интересно.
Аноним 07/11/24 Чтв 21:28:20 566481 1560
>>566429
Конечно может, панель квадрата на полтора только нужно приобрести.
Аноним 07/11/24 Чтв 22:28:07 566486 1561
>>566480
Семён не палится. Таких долбоебов, как ты - один на вселенную. Съеби, пидрахуй, и рухлядь свою забери.
Аноним 08/11/24 Птн 00:21:21 566494 1562
>>566486
Самые ценные здесь посты это с АТС20. Так по твоему получается?
222 Аноним 08/11/24 Птн 07:22:12 566501 1563
1731039676168.jpeg 424Кб, 1536x2040
1536x2040
1731039676578.jpeg 497Кб, 1536x2040
1536x2040
>>566480
Доставляю

В двух словах
Приёмник ловит от лабика прекрасно, весь верхний УКВ, куча станций, ни шипения ни треска
Приемник ловит от сети одну Европу плюс размазанную по всему диапазону

Крутить контур смысла особого нет, катушка L4 и так вкручена в талую

Измерил на пике 1 напругу от сети и от лабика , этот разъём питание УКВ блока, все в норме 5.7v как по книжке, между третьей и пятой ногой, а значит группа конденсаторов в УКВ блоке более менее живая пик 2. Ведь от лабика все отлично работает.

Мистика подумал я и подключил с лабика 12v на вход диодного моста.
Приемник работал без помех, четко, все станции.

Вывод.
Все таки дело в трансформаторе, видимо этот китайский пидор очень сильно серит. От этого и проблема, хотя конденсатором и получилось убрать фон и гул.
Внешний блок питания типа ROBITON 12v дает тот же эффект, но слегка меньше.

Теперь нужно искать какой то менее шумный источник питания.

На этом пока все, буду думать
а еще вчера я каким то образом умудрился спалить предохранитель, но вместо него ВРЕМЕННО прекрасно подошла канцелярская скрепка
Аноним 08/11/24 Птн 07:42:19 566504 1564
>>566470
>>566501
Меняй все аралиты, в 1ю очередь мелкие. Большие (100 мкФ и более) проверь транзистор тестером: если ёмкость в норме, а еср не выше 2-3 ом, то можно оставить (в данном случае).
Аноним 09/11/24 Суб 22:26:49 566600 1565
IMG1855.webp 13Кб, 888x403
888x403
Мнение по поводу такой схемы?
Аноним 10/11/24 Вск 08:15:54 566609 1566
Новое видео от Шанго, с советским мини-приёмничком.

Soviet Eaglet Орленок Micro Radio Vs Joyalens JL210 Plus Digital Microscope
https://www.youtube.com/watch?v=b7ARMdWwPrI
Аноним 10/11/24 Вск 13:35:30 566615 1567
Аноним 10/11/24 Вск 13:57:27 566616 1568
>>566615
Я могу тебе предложить купить радейку, просто ради корпуса.
Если в Питере сгоняй на уделку, там такое буквально по цене пачки сигарет найти можно.
Бери хороший корпус на свой вкус, смотри чтоб шильдики на месте были, не выгоревший на солнце.
Ну не знаю, океаны и VEF большие для такого, может модельный ряд спидол посмотреть, там интересные корпуса есть.
Туристы и прочие Альпинисты как то не выглядят солидно.
А потом начинку свою поставишь и на стол не стыдно поставить будет
Аноним 10/11/24 Вск 18:15:45 566627 1569
>>566616
пасиб анончик тоже думаю, но надо чтобы во первых было место под экранчик. А во вторых место под кнопочки. так что наверно мыльница. но мыльница нужная не находится что то. можно канеш на 3д принтере или из деревяшек но нехочу.
Аноним 11/11/24 Пнд 15:58:18 566650 1570
Подскажите лучший приемник для альтушьки.

Чтобы все скуфы обзавидовались
Аноним 11/11/24 Пнд 19:16:44 566651 1571
12/11/24 Втр 16:47:21 566688 1572
>>566651
САЖИН

а че кстати збс название для приемничка
13/11/24 Срд 16:53:28 566792 1573
САЖИ ТРЕДИКУ
Аноним 18/11/24 Пнд 12:19:58 567048 1574
>>566792
Хватит срать, аватарка социоблядствующая
Аноним 18/11/24 Пнд 14:05:16 567059 1575
1731927861020.jpg 24Кб, 720x355
720x355
222 Аноним 18/11/24 Пнд 15:54:59 567075 1576
1731934442583.jpeg 27Кб, 234x403
234x403
1731934442608.jpeg 217Кб, 1821x1324
1821x1324
1731934442799.jpeg 252Кб, 1736x993
1736x993
Давно не было.

В общем да, продолжаем.
Напомню, транс давал наводку, от этого сбивались станции в перенастроеном мною УКВ блоке.

За кадром я перепробовал еще три трансформатора, разной степени говоенности, все китайские, с разных приборов. Результат один, либо одна Европа плюс по всей полосе, либо шум. Пока мне на глаза не попался блок питания RGB ленты.
Ну я его и воткнул.
Свершилось ЧУДО, все работает как надо, станции ловятся, влез в корпус он просто отлично, крышка закрывается и ничего не мешает.
Бонусом зеленый свет из вентиляционной решетки сзади.

Собственно я сделал, что хотел, приемник работает от сети и ловит верхний УКВ. Цели сохранения "АУТЕНТИЧНОСТИ" у меня не стояло, вещь должна работать, а не пыль собирать.
Займет он почетное место на столе, возле пеки, вместо китайца HRD, звук у него намного лучше, будет работать каждый день и рассказывать мне новости нашей огромной страны.
КВ мне от него без надобности, поэтому даже не проверял чуйку с этим блоком, может скучно станет проверю, отпишусь.

На этом пока все с приемниками, у меня тут другая советская электрохрень ждет заказанных запчастей. Если удастся ее оживить, будет так же радовать меня своей работой.

Океан 209, Океан 222, Tecsun R909, HRD 310, HRD 1032
Аноним 18/11/24 Пнд 20:03:10 567091 1577
17287500770210.jpg 292Кб, 781x1084
781x1084
Тексан пл330 для ссб и дв.
Ретекесс 111 для кв, фм 30-200 мгц и записи эфира.
Квашень для авиа и всего прочего до 600 мгц.
Есть ещё сдр, но не зашёл, лежит без дела.
Антенна-рулетка.
Нормальный сет?

Ещё вопрос, аналоговые приёмники правда лучше современных на чипе? Или это байки квадратно-гнездовых дедов? Где можно купить современный аналоговый приёмник с кв и ссб?
Аноним 18/11/24 Пнд 20:09:20 567092 1578
>>567091
Тексан 330 как звук динамика на фм?
Пискля или есть низы, хотя-бы приятный намёк?
Аноним 19/11/24 Втр 02:06:48 567099 1579
>>567091
> записи эфира
Что вы там записываете??? Международное радио Китая???
Аноним 19/11/24 Втр 09:58:55 567110 1580
>>567099
Стоны твоей мамки, дочь сифилитичной шлюхи и полуразложившегося пса.
>>567075
Ты опять выходишь на связь, ебло ослиное?
Аноним 19/11/24 Втр 10:02:29 567111 1581
Аноним 19/11/24 Втр 12:52:29 567118 1582
>>567110
Ахах
Ебать ты защекан брухлявый
Аноним 19/11/24 Втр 13:15:28 567121 1583
>>567075
ты молодец так то анончик довел до ума.
жаль что ты кв не осваиваешь.

>>567091
на ардуине сделай.
а вообще у деда недавно был видос где он сравнивал советский аналоговый приемник и цифровой современный. современный лучше был. так что если аналоговый то надо огромный и крутой.
Аноним 19/11/24 Втр 14:34:53 567128 1584
>>567121
> у деда
У какого деда?
Аноним 19/11/24 Втр 15:29:46 567133 1585
Аноним 19/11/24 Втр 16:20:25 567136 1586
Сап, недавно буквально пару дней назад заинтересовался радио тематикой, подойдёт ли мне как новичьку ATS 20+?
Аноним 19/11/24 Втр 19:14:01 567153 1587
>>567136
А вещалочьки ты какие слушать собрался? А может дедов?
Аноним 20/11/24 Срд 07:57:22 567181 1588
>>567153
Ну я б хотел номерные станции, радиолюбителей там, может дальнобоев и какие нить службы))
Аноним 20/11/24 Срд 08:35:38 567182 1589
>>567136
если ардуинщик то да.
Но скорее НЕТ.
Управление через жопу. Ты не поймешь кайфа.
Нужен Тексан с крутилками. PL380 или PL-600.
Можно любые аналоги с крутилками какие понравятся, но не дешман с фонариком впридачу.
Советские приемники для настольгирующих. Тебе он придет в состоянии - не принимает почти ничего. Опять же нет SSB - значит радиолюбители мимо.
Если ты паялщик, то фигли спрашиваешь, тогда ты уже наверно сталкивался с СССР приемниками и все сам умеешь.
Аноним 20/11/24 Срд 09:42:22 567183 1590
>>567182
>Опять же нет SSB -
Но это же фиксится буквально на коленке пч 455-465 кгц
Аноним 20/11/24 Срд 10:01:30 567184 1591
>>567183
но он новичок. Зачем ему изначально пердолиться?
Аноним 20/11/24 Срд 11:17:28 567189 1592
>>567182
Бля, я буквально многое из чего что ты сказал не очень понимаю, как ознакомиться с матчастью?
Аноним 20/11/24 Срд 11:41:33 567191 1593
tecsun pl-990x.jpg 213Кб, 1000x776
1000x776
Аноним 20/11/24 Срд 11:44:35 567192 1594
Аноним 20/11/24 Срд 12:40:12 567193 1595
>>567182
>Управление через жопу
Например? Что тебе не нравится в его управлении? Как сделано у тексунов? Ты ж поди в руках его не держал ни разу и понятия не имеешь, какое там управление.
Аноним 20/11/24 Срд 12:45:40 567195 1596
>>567191
Топовых вещалок бы ты еще принес. А то что слушать-то, станций то нет!
Аноним 20/11/24 Срд 13:18:35 567198 1597
>>567193
держал и то и другое
и SDR на ПК и советские.

В чем суть на ats-20 ты кнопкой шагаешь вверх или вниз по частоте. Экран маленький, чтобы сменить режим приема те же маленькие кнопки. Нет прямого ввода требуемой сейчас частоты.

Валкодер позволяет сдвинуть частоту ровно на сколько ты хочешь. Естественно никто не запрещает прямо набрать на цифровой клавиатуре нужную частоту.
Аноним 20/11/24 Срд 13:19:40 567199 1598
>>567195
слушай Китай и Румынию. В зависимости от места жительства лови топовые немецкие музыкальные станции или пиратскую с Питера?
Аноним 20/11/24 Срд 14:41:22 567200 1599
>>567199
>топовые немецкие музыкальные станции
Ну ты же понимаешь, насколько жалко и отстало это звучит?
Нужна музыка - бери интернет-радио.

>>567198
Ну просто твоя поршивка говно, я те еще раз повторяю. У меня заебок бегает, плавно и шаги не пропускает, могу за секунды вдоль диапазона скакать туда-сюда.
>ввод
Какие ты там частоты вводить собрался? 4625? 999? 1179? 225? А больше и нету нихуя. 999/1413 вообще удобнее на фм слушать.
>кнопкой шагаешь вверх или вниз по частоте
У него энкодер вообще-то есть, мань. Ты нейродебил что ли? Какая кнопка? Как ты блять можешь не знать, что у атски есть энкодер??
Аноним 20/11/24 Срд 15:11:35 567205 1600
scale1200.jpg 83Кб, 700x838
700x838
>>567092
>звук динамика на фм
Без понятия, фм ни разу не включал даже. На кв звук нормальный.

>>567099
Раньше жил на югах, ловило кучу восточных станций, Иран, Индия и т.д. Иногда музыку интересную крутили, записывал, потом треки эти искал. На какой-то индийской станции по вечерам вела тян с таким мягким сексуальным полушепотом, обдрочился на записи с ней. Ещё радиолюбителей слушал, там граница рядом, можно было всякую потужную хтонь уровня "радио народной республики Кубань" поймать.

>>567121
>на ардуине сделай.
Есть схемы, как собрать свой гигаприёмник 0-1000 мгц на коленке без смс и регистрации?
Аноним 20/11/24 Срд 15:14:37 567207 1601
>>567200
>>567200
>У него энкодер вообще-то есть, мань. Ты нейродебил что ли? Какая кнопка? Как ты блять можешь не знать, что у атски есть энкодер??

Ок вспомнил. У него реально есть энкодер.
Я тебе передал общее ощущение. Не радует он. Эти кнопки милипусенькие.

А фанатеть можно от чего угодно. Только не надо.
Аноним 20/11/24 Срд 15:17:02 567209 1602
Аноним 20/11/24 Срд 15:22:06 567210 1603
>>567184
Чтоб обмазаться радиоебством
Радиоеб без паяльника, как автолюбитель без домкрата
Аноним 20/11/24 Срд 15:58:40 567214 1604
>>567207
А кто тут от чего фанатеет? Это ты к чему сказал ваще? внатуре как нейроболванчик, ты смотри

>>567210
>Чтоб обмазаться радиоебством Радиоеб без паяльника, как автолюбитель без домкрата
>НЕ ПЕРДОЛИНГ
Лол. Ну я и говорю - единственное развлечение ковыряться в приебнике, слушать на него нечего.
Аноним 20/11/24 Срд 17:20:26 567218 1605
>>567214
Я вот слушаю УКВ в городе.
Чисто чтоб пиздеж был, без песен, передачи всякие
Телек не смотрю, а приемник пиздит всегда фоном


КВ только на даче балуюсь, и то в основном ноут с SDR, а там уже весело, морзянка, телетайп и еще куча всякого.

В городе в целом похуй на что УКВ слушать, хоть на новый китайский DSP, хоть на Океан. Тут уже от кошелька, фантазии и эстетических соображений зависит.
поэтому слушаю на Океане, мне доставляет, что железке уже 40 лет, а она до сих пор тащит
Аноним 20/11/24 Срд 18:19:07 567221 1606
>>567218
А ты можешь написать код для амплитудной демодуляции I/Q сигналов?
Аноним 20/11/24 Срд 21:41:15 567237 1607
А ведь и правда, чем тексаны ваши лучше пердуинопараши? Такое же всратое управление. Как там вообще станции сохранять? Он же даже не в состоянии в принципе название отобразить. Не говоря уж о том что на КВ по расписанию вещают, и у станций бывает несколько частот. На пердуйне можно хоть дописать такое, а с тексаном надо помнить, какая кнопка за что отвечает.
Аноним 20/11/24 Срд 21:55:24 567238 1608
>>567237
Говноед, не скули.
Аноним 20/11/24 Срд 22:35:12 567241 1609
>>567238
Селюк, успокойся. Если по делу не можешь ответить, так помалкивай. Или тебе нужно вякнуть непременно?
Аноним 20/11/24 Срд 22:56:48 567243 1610
>>567209
зарядочька там НЕ правильно кстать. такто ващет нету павер шаринга вот. ето плохо но почти везде на пердуйне....... хуевато
Аноним 21/11/24 Чтв 00:31:14 567249 1611
>>567221
Нахуя он мне пернул???
Я же не дебил ардуинщик
Аноним 21/11/24 Чтв 12:28:39 567276 1612
>>567249
Что такое вообще радиоприемник? Как ты думаешь как будут выглядеть радиоприемники будущего?
Аноним 21/11/24 Чтв 14:35:36 567283 1613
>>567276
Илон Макс будет закачивать вести фм прямо в голову по нейролинку
Аноним 21/11/24 Чтв 16:02:33 567296 1614
>>567283
Кому? Анимэ кошкодевочькам?
Аноним 21/11/24 Чтв 17:51:05 567305 1615
>>567276
ИИ-фильтры. Нейросеточка распознаёт сигнал среди любых помех и гармоник, фильтрует, восстанавливает и выдаёт чистый звук, при необходимости сразу переводит его в текст.
Широкополосный интеллектуальный сканер, который одновременно ищет сигнал по всему диапазону.
Сверхпроводниковые антенны, трубка 5 см будет заменять 100 метров проволоки или спутниковую антенну.
Всё это в формате карманного приёмника, конечно.
Аноним 21/11/24 Чтв 18:26:49 567306 1616
>>567305
>Сверхпроводниковые антенны, трубка 5 см будет заменять 100 метров проволоки или спутниковую антенну.
У меня в телефоне GPS антенна (для GPS радиоприемника) и то меньше размером. То есть по антеннам деградация выходит.
Если ты про параболические антенны, то у них и так КПД около 90%, повышение КПД до 100% ничего существенно не изменит.
Аноним 21/11/24 Чтв 22:30:03 567326 1617
IMG1918.jpeg 150Кб, 1920x1176
1920x1176
Думаю, собственноручно сделанный приемник слушать гораздо приятней... Особенно учитывая качество звука современных изделий, да и у старых такое не редкость! Звук как из ведра. Так что прошу у народа тут схем годных, которые стоит собрать на досуге.
Аноним 22/11/24 Птн 00:00:02 567336 1618
>>567218
>Я вот слушаю УКВ в городе.
>Чисто чтоб пиздеж был, без песен, передачи всякие
ЛоЛ.
Ты украл мой пост.
Я тоже слушаю речевые передачи в диапазоне УКВ.

>>567218
>В городе в целом похуй на что УКВ слушать, хоть на новый китайский DSP, хоть на Океан.
Нет.
Есть разница и большая.
В черте города только 3 передатчика УКВ, остальную годноту приходится принимать из 3 других городов на расстояниях 40...120 километров, прохождение разное разница в чувствительности сказывается. Принимают по-разному, шипять по-разному от одного и того сигнала.
Аноним 22/11/24 Птн 10:20:21 567345 1619
>>566292
>Купил кв, послушал китайцев.
>Купил кв с ссб, послушал пердящих дедов радиолюбителей.
>Купил рацию, послушал болтовню пилотов и охранников.
>Купил сдр, принял карту с погодного спутника.
>А дальше то что? Самому становится дедом, пердеть по кд в микрофон харитон-ульяна-иван, один-два-пять, как слышно? Чего ради.
>Радиолюбительство — вообще тупиковое хобби.
Паясняю.
Что-то можно просто купить, что-то непросто купить или невозможно.

Изначально было так, что радио появилось, но готовые девайсы либо не завозили, либо завозили не такие, например, были недоступны по цене, кроме того, абонентская плата за приём передач в эфире.

В общем, радиолюбительство позволяло слушать больше радиостанций, была практическая польза.

Но даже и тогда когда появились детекторные радиоприёмники - приходилось покупать медный провод для катушки, кристалл для детектора - наушники наконец покупать надо было. Не самому же медь выплавлять. Так без покупок совсем не обойтись. Сейчас же много проще купить, чем самому спаять и отремонтировать - как бы практической какой-то пользы всё меньше, увы.
Аноним 22/11/24 Птн 10:29:06 567346 1620
Аноним 22/11/24 Птн 17:47:40 567355 1621
>>567345
Щас возможно ВСЕ купить но НЕЧЕГО послушать........
Аноним 22/11/24 Птн 21:25:04 567364 1622
Аноним 22/11/24 Птн 22:01:36 567368 1623
>>567364
>ефем
Не не то. Нету романтики в таком. Хотя ну типа на фм можно в принципе посидеть послушать да.
Аноним 22/11/24 Птн 22:31:51 567371 1624
>>567355
Да, слушать реально нехуй.
На УКВ одна реклама невиданного чуда говна по заряжанию воды, охуел когда услышал, думал дебилы перевелись, ан нет, по радио КП впаривают дебилам ионный заряжатель воды за 40 сука косарей и это типа со скидкой.

На КВ китайцы вкачивают мегаватты в ионосферу

У пиндосов хоть NOAA работает, погода там, оповещения.
А в этой стране радио тухляк, я даже в машине перестал слушать, просто флешку записываю со своей музыкой да у меня нет кар плея с синим зубом

После начала гойды с музыкой на всяких лав радио и Европы плюс тоже пиздец, рашен попса, кальянное шептание с членом в кадыке, ремиксы кала из 90х. Видимо зарубежные лейблы перестали продавать права на трансляцию новой музяки в эфир.

Все очень печально
Аноним 23/11/24 Суб 19:56:05 567406 1625
>>567355
>Щас возможно ВСЕ купить...
Опять аватарщица пиздит.
Невозможно купить радиоприёмник с чувствительностью в диапазоне длинных волн уровня Selga 404 https://www.radiopagajiba.lv/RRR/selga/selga404.htm

> но НЕЧЕГО послушать........
>>556250
Аноним 23/11/24 Суб 19:59:46 567407 1626
>>567371
> Да, слушать реально нехуй.
Нереально.
>На УКВ одна реклама невиданного чуда говна по заряжанию воды.
Харе пиздеть:
90,7 МГц - вообще нет рекламы в передачах. Ничего и никакой.
https://radiomap.eu/lv/play/lr1 тем более нет рекламы устройств для заряжания воды.
Аноним 23/11/24 Суб 22:34:15 567410 1627
Хотю радиво с СВ и AIR в одном корпусе:3. Есть такое?
Видел ретекессы с такими диапазонами, но это говнина. Какие ещё есть? Или не радиоприёмник, а рация с поддержкой на приём таких частот.
Аноним 23/11/24 Суб 23:52:46 567413 1628
>>567406
Тихо скуфидошница не обзывайся, тебя тут никто не обзывал.
Тебе зачем такой приемник что ты собираешься на него слушать кроме того что и на любой слышно хоть на атску? Слушать НЕЧЕГО !

>>567407
>90,7 МГц
Кек. Я думаю ты врядли настолько тупую вещь серьезно говоришь так то.
Аноним 24/11/24 Вск 10:15:36 567426 1629
>>567413
>Тебе зачем такой приемник что ты собираешься на него слушать кроме того что и на любой слышно хоть на атску?
Радиовещательные передачи на частотах 153, 225 и 198 кГц чисто конкретно.

>>567413
>90,7 МГц
Рекламы нет.
Без рекламы вещает.
Аноним 24/11/24 Вск 10:29:32 567427 1630
>>567426
Не все ватниггеры чтоб слушать такое.
Аноним 24/11/24 Вск 10:48:47 567429 1631
>>567410
Бампуськи вопросику.
Где-то видел то ли приемник, то ли рацию, с возможностью программировать через телефон и расширять принимаемый диапазон хоть от кв до 1000 мгц. Правда есть такое? Или мне приснилось?
Аноним 24/11/24 Вск 12:31:33 567433 1632
>>567429
>Правда есть такое? Или мне приснилось?
Наверное, сюда тебе надо: >>551675 (OP) можно как бы через компьютер/смартфон пользовать.
Аноним 24/11/24 Вск 13:49:39 567443 1633
>>567433
Нет, мне не сюда, долбоёбина ты тупорылая. Твои ебучие свистоперделки я знаю, поигрался с такой и выбросил нахуй.
Скажи ещё, что любое радио можно онлайн слушать или вообще на ютуб рутуб зайти, хуесоска ньюфажная.
Фу, сука, аж трясёт от таких дененераток.
Аноним 24/11/24 Вск 13:53:51 567444 1634
Аноним 24/11/24 Вск 18:27:42 567470 1635
Чем фиксить сильные гармоники на лоу бэнд? У меня ретекесс тр111, диапазон 30-50 мгц забит повторяющимися фм станциями. Или проблема не приёмнике?
Аноним 24/11/24 Вск 18:39:44 567471 1636
>>567326
Посоветуйте схему пожалуйста ребят
Аноним 24/11/24 Вск 19:35:03 567473 1637
>>567471
На Радиоскот иди анонче, здесь одно рачьё и пидарасы, поэтому реквесты бесполезны. Дигай труъ форумы крч.
Аноним 24/11/24 Вск 21:20:11 567481 1638
Собирал кто сверхрегенератор? При всех его "недостатках" (особенностях работы) реально получить чувствительность менее 1 мкВ. Но вещь специфичная и местами капризная. Интересен опыт местных паял, какие схемы собирали, каков конструктив, и каких результатов удалось добиться?
Аноним 24/11/24 Вск 22:49:09 567493 1639
>>567481
А ты сам кто будешь? Откуда? Опыт у тебя - какой? Сам ты собирал - что? А то так тяжело советовать не имея представления об этом.
Аноним 25/11/24 Пнд 00:30:23 567500 1640
>>567493
У тебя не советов спрашивают, а личный опыт в конкретной теме.
Аноним 25/11/24 Пнд 02:19:00 567502 1641
>>567500
Я тебе как отвечу если ты по делу ничего не говоришь?? Я просто как должен отвечать - в пустоту?
Аноним 26/11/24 Втр 18:45:06 567599 1642
>>567481
Надо было у манямэ спрашивать. Был тут какой то пост вроде про ламповый суперрегенеродин самодельный.
Аноним 26/11/24 Втр 20:52:55 567608 1643
sr1097548large.jpg 18Кб, 704x469
704x469
Где купить сканирующий приёмник?
На али/озоне и т.д их нет. Только б/у на лохито и нонейм сайтах.
P.S Сдр свистоперделки не интересуют, хочется именно физический сканер.
Аноним 26/11/24 Втр 22:41:03 567611 1644
>>567608
А разрешение и регистрация не нужны разве для покупки такой техники?
Аноним 27/11/24 Срд 15:48:13 567629 1645
1732711636537.jpg 60Кб, 720x290
720x290
image 190Кб, 872x710
872x710
>>567326
Приемник Юность.
УНЧ выкинуть и присрать что-то типа LM386 и будет тебе счастье.
Только слушать там нечего.
Аноним 27/11/24 Срд 15:54:26 567630 1646
1732712010910.jpg 26Кб, 640x480
640x480
>>567326
Проще уже нельзя придумать
Аноним 27/11/24 Срд 16:58:25 567632 1647
Аноним 27/11/24 Срд 18:18:03 567638 1648
Аноним 27/11/24 Срд 18:22:55 567639 1649
>>567638
Чтоб к муравею приделать?
Аноним 27/11/24 Срд 18:23:52 567640 1650
Аноним 27/11/24 Срд 19:13:50 567643 1651
>>567629
На приведенной тобой схеме в принципе должна быть рабочая конструкция. Можно рассмотреть. УЗЧ я конечно не стал бы менять. Потому что на схеме явно более простой чем тот что внутри микросхемы про которую ты упоминаешь. А смысл городить сложные микросхемы в приемник обычный? Да и качество у ней возможно не ахти скажем так.

>>567632
Ты можешь привести конкретные удачные схемы оттуда? Там наверняка очень много схем.

>>567630
А вот это вот непонятно - что? Детекторный приемник? Моточных данных катушки нет у тебя. Конденсатор C2 - емкость?? Резистор R2 для чего нужен? Диод не так обозначается, это не правильное обозначение. Большое число лишних не понятных деталей на схеме.
Аноним 27/11/24 Срд 22:03:20 567647 1652
Снимок экрана 2[...].png 226Кб, 760x807
760x807
Аноним 27/11/24 Срд 22:23:33 567648 1653
>>567647
И что это такое? Нарисовано два транзистора, а на схемах больше. Или вообще непонятно что. Приемник внутри транзистора? К чему этот стеб?
Аноним 28/11/24 Чтв 06:46:11 567659 1654
>>567647
>>567648
https://www.youtube.com/watch?v=VAbBsBovUi0
Это работает. Но у ППУ полоса пропускания слишком широкая и определяется добротностью контура, на вещательном КВ это обычно в пределах 30-60 кГц. Качество приёма соответствующее, с сильными шумами и пердежом, особенно на слабых станциях.
Аноним 28/11/24 Чтв 10:05:56 567661 1655
1732777500714.jpg 20Кб, 480x243
480x243
1000022708.gif 14Кб, 825x518
825x518
>>567643
> Ты можешь привести конкретные удачные схемы оттуда?
Там весь выпуск посвящен постройки приемника из блоков. Начиная от детекторного, заканчивая супергетеродином.

> Детекторный приемник?
Эта микросхема приемника прямого усиления.

> Моточных данных катушки нет у тебя.
От любого приемника с магнитной антенной.

Вот ещё одна схема на этой микросхеме.
Аноним 28/11/24 Чтв 11:07:58 567663 1656
>>567661
Ты совсем ебанашка, такое советовать? За цену десятка таких варикапов можно готовый приёмник купить.
Аноним 28/11/24 Чтв 11:24:57 567664 1657
image 72Кб, 800x800
800x800
>>567663
> Ты совсем ебанашка
Заменить на конденсатор переменной ёмкость религия не позволяет?

> За цену десятка таких варикапов
С таким подходом можно даже не начинать заниматься радиогубительством.
Большинство поделок выходит дороже готового.
Аноним 28/11/24 Чтв 11:52:14 567666 1658
>>567664
В таком варианте КПЕ лучше, у варикапа настройка будет постоянно плыть от разряда и просто нагрузки на батарейку от УНЧ.
Аноним 28/11/24 Чтв 12:20:18 567668 1659
>>567663
Использование этой микрухи в принципе мало чем отличается от просто покупки приемника.

Хотя нет, отличается: покупной приемник можно модифицировать, добавив хоть что-то от себя.
Аноним 28/11/24 Чтв 12:23:31 567669 1660
>>567668
>покупной приемник
На другой микрухе.
>можно модифицировать, добавив хоть что-то от себя
Ага, просверлить дырку под ЛГБТ-светодиод.
Аноним 28/11/24 Чтв 12:57:07 567672 1661
1732787771739.jpg 40Кб, 735x436
735x436
>>567643
Просто берешь Si4732 и делаешь.
Аноним 28/11/24 Чтв 14:21:31 567676 1662
>>567672
У тебя КПЕ внутри микросхемы оказался. Исправь...

Куда подключать выход? Полную схему приведи.
Аноним 28/11/24 Чтв 14:52:52 567677 1663
>>567632
Какой-то "Юный радиолюбитель" на минималках. Уноси
>>567672
Где твои калотарки, ма-нямэ? Нету?
Аноним 28/11/24 Чтв 14:55:21 567678 1664
>>567676
> У тебя КПЕ внутри микросхемы оказался. Исправь...
Не у меня, а у производителя. Блок схема из даташит.

> Куда подключать выход? Полную схему приведи.
Изучай
https://github.com/Emmemad/ATS-20_Schematic
Аноним 28/11/24 Чтв 14:58:21 567679 1665
>>567677
> калотарки
значение:
Человек, прикрепляющий к своим постам картинки, отождествляющие написанное им с ним, там, где принято быть анонимным (например, на анонимных имиджбордах).

Непонятно, к чему это ты?
Аноним 28/11/24 Чтв 16:11:26 567683 1666
>>567678
>>567679
Калотаркин, спокуха. Эту пердуйневую парашу тут только ты форсишь.
Аноним 28/11/24 Чтв 17:51:09 567685 1667
si4732 это для ардуинщиков?
Аноним 28/11/24 Чтв 18:12:40 567687 1668
Аноним 28/11/24 Чтв 19:35:35 567696 1669
>>567672
>>567685
Модуль si4732 стоит 1200-2000 руб, за которые можно готовый приёмник купить. Плюс надо ардуину/стм/есп, +дисплей, +управление, +питание, +антенна с фильтрами, +корпус, +куча времени. За итоговую сумму можно очень хороший приёмник купить.
Для ардуинщиков есть копеечные модули с RDA5807.
Аноним 28/11/24 Чтв 20:56:00 567700 1670
>>567696
Что еще за модуль 4732? Атс-20 что ли? Так там все перечисленное тобой внутри уже есть. Ну кроме кучи времени.

А вещалки для этого приемника с интересным контентом за какую сумму можно купить, не подскажешь?
Аноним 28/11/24 Чтв 21:41:22 567702 1671
>>567700
>Что еще за модуль 4732?
https://aliexpress.ru/wholesale?SearchText=si+4732
>А вещалки для этого приемника с интересным контентом за какую сумму можно купить, не подскажешь?
У меня уже несколько лет шарманка на qn8027+свч транзюк для усиления. Тини13А для инициализации. Вещание стерео/моно на выбор. Дальность 150-200 метров. Вещательные приёмники давно использую как этакие беспроводные колонки, подавая на шарманку аудио с компа или со смартфона.
Для АМ тоже есть простенькая шарманка с несколькими кварцами на разные диапазоны, но я ей почти не пользуюсь.
Аноним 28/11/24 Чтв 22:09:17 567703 1672
>>567702
>шарманка
>Дальность 150-200 метров
Ахуел? ПОСОДЮТ
Аноним 28/11/24 Чтв 22:29:42 567704 1673
>>567703
Ага. Уже 7-8 лет сижу-пержу и вещаю на весь двор.
Аноним 28/11/24 Чтв 23:49:40 567706 1674
Аноним 29/11/24 Птн 08:46:16 567714 1675
>>567611
Нет
Можешь ещё вот тут чекнуть устройство. Но там больше, то что работает на передачу. Приемника может не быть.

https://grfc.ru/grfc/zayav/ets/
Аноним 29/11/24 Птн 10:42:26 567715 1676
>>567714
Как-то странно видеть в списке любительских РЭС десятки моделей военных радиостанций. Зарегистрируешь, а потом придут и отожмут, для нужд военных или ГО. А, может, прямо во время регистрации заставят объяснить ФСБ, откуда у тебя такая аппаратура.
Аноним 29/11/24 Птн 12:41:07 567718 1677
>>567715
> Как-то странно видеть в списке любительских РЭС десятки моделей военных радиостанций.
Ничего странного, просто какой-то радиолюбитель уже получил свидетельство о регистрации в РКН на такую радиостанцию. Там никто не разбирается, есть в списке, значит ОК. При этом если это РЭС относилось к другому типу ЕТС его заботливо добавят к типу ЕТС радиолюбителей.

> Зарегистрируешь, а потом придут и отожмут, для нужд военных или ГО.
Никто ничего не отжимает. Если есть свидетельство об образовании призывного и выписка из реестра зарегистрированных РЭС, то ты чист перед законом.

> А, может, прямо во время регистрации заставят объяснить ФСБ, откуда у тебя такая аппаратура.
Даже смотреть не будут. Через личный кабинет подаешь заявку и всё. Даже идти никуда не нужно.

В этой сфере полный бардак.
Так-то на 433 МГц разрешена мощность 10 мВт, но при этом баклофен поболее выдает да ещё и работает на передачу в диапазонах требующих наличие разрешения на использование радиочастот, но всем похер.
Аноним 29/11/24 Птн 13:26:59 567721 1678
>>567718
>Никто ничего не отжимает. Если есть свидетельство об образовании призывного и выписка из реестра зарегистрированных РЭС, то ты чист перед законом
Ты прекрасно знаешь, в какое время мы живём. Если эскалация дойдёт до массовой гойды, с введением соответствующего положения, то у государства есть готовый список, у кого и где можно изъять дефицитную радиоаппаратуру (как и другое ценное имущество, такое как грузовой транспорт).
>В этой сфере полный бардак
Это неправда. Если будешь заметно срать и мешать на частотах вещательного радио, телевидения или мобильной связи, то к тебе 100% придут. На 70 см - да, внимание обратят только если будешь срать и мешать ментам на их частотах. В остальных случаях действовать будут только при наличии жалоб (заявлений) от граждан и/или юр. лиц.
Аноним 29/11/24 Птн 13:50:27 567725 1679
>>567721
> Если будешь заметно срать и мешать на частотах вещательного радио телевидения
Ну тут совсем отбитым нужно быть что бы вещать на частотах ТВ/РВ в крупных населенных пунктах с мощностью способоной создать помехи.

> мобильной связи
Гугли репитеры или усилители сотовой связи.
Находятся в свободной продаже, все берут, создают кучу проблем опсосам и всем пАхую.
Аноним 29/11/24 Птн 16:12:44 567729 1680
IMG2372.png 372Кб, 801x500
801x500
>>567725
>есть шарманка на фм и ам
>отбитым нужно быть что бы вещать на частотах РВ
А ты не на вещательных диапазонах срешь, что ли? Где ты там 7 лет вещаешь, м?
Аноним 29/11/24 Птн 17:36:44 567732 1681
Аноним 29/11/24 Птн 18:00:45 567733 1682
Аноним 29/11/24 Птн 19:51:14 567743 1683
>>567481
Cверхач не нужен, это буквально технический курьез, я собирал на фм, принимает, но этот его шум специфический напрягает. Если хочется непонятного говна + приятные впечатления, прямое преобразование твой выбор
Аноним 29/11/24 Птн 21:35:33 567747 1684
>>567743
>прямое преобразование твой выбор
Это как? Я знаю два простых варианта.
1) смещение спектра смесителем в область звуковых частот, подходит в основном для SSB.
2) ФАПЧ для ЧМ. Ну то есть петля с ГУН, и в качестве ЧФД ячейка Гильберта. Такое пробовал, работает для такой простой конструкции неплохо.

Если принимать АМ, то там уже несколько сложнее, прямое преобразование там это либо по сути синхронный детектор с ФАПЧ. Либо квадратурный демодулятор и sqrt(i2+q2). Смысл все это городить?
Или я чего-то не понимаю?
Аноним 29/11/24 Птн 21:37:20 567748 1685
>>567747
А смысл сверхрегенератор городить? Че сказать-то хотел?
Аноним 29/11/24 Птн 21:45:48 567749 1686
>>567748
>А смысл сверхрегенератор городить?
Практического никакого.

>Че сказать-то хотел?
Да что-то не складывается. Сверхрегенератор это для АМ. Если ты пишешь что лучше прямое преобразование, то как ты его делал для АМ?
Аноним 29/11/24 Птн 23:10:41 567750 1687
>>567743
>его шум специфический напрягает
Так алло, дядя, сверхач усиливает тепловые шумы в контуре, т.е. у него предельно возможная чувствительность, при том что схема крайне простая. У ППУ, например, чувствительность минимум на два порядка хуже.
Можно попробовать сделать фильтр аудио, наподобие этого:
https://www.youtube.com/watch?v=ncs_1qxgx48
Аноним 30/11/24 Суб 07:21:50 567763 1688
>>567749
> Сверхрегенератор это для АМ.
Нет.
SSB и FM тоже принимает.
Аноним 30/11/24 Суб 08:04:22 567765 1689
>>567763
Вероятно ты путаешь. FM на одном транзисторе принять можно, сам такое делал, схема даже от сверхрегенератора мало чем отличается, только принцип совсем другой - там оно как ФАПЧ работает.
На счёт SSB утверждать пока ничего не буду, но очень сильно сомневаюсь, что оно в режиме именно сверхрегенератора будет принимать.
Аноним 30/11/24 Суб 09:36:03 567768 1690
>>567763
>>567765
Сверхач не способен в SSB, но для этого подойдёт регенератор.
Сверхач подойдёт для широкой ЧМ (как в вещательном "FM"), но абсолютно не пригоден для узкой полосы, т.е. УКВ рации на него нормально не примешь. Причина в очень широкой полосе пропускания контура.
Но при этом на сверхач вполне принимается АМ в УКВ авиа диапазоне.
Аноним 30/11/24 Суб 09:52:59 567769 1691
cb1355a90c40f6f[...].png 39Кб, 1315x728
1315x728
>>567768
>Сверхач подойдёт для широкой ЧМ (как в вещательном "FM")
Ты тоже путаешь сверхрегенератор и ФАПЧ на одном транзисторе. И то и другое генераторы, только режим работы отличается.
Вот тебе схема приемника с ФАПЧ. Типа найди отличия от сверхрегенератора.
Аноним 30/11/24 Суб 11:01:06 567770 1692
Аноним 30/11/24 Суб 11:43:42 567771 1693
>>567770
Схема у тебя все та же емкостная трехточка что и >>567769
ЧМ оно принимает за счёт ФАПЧ. Отличается от сверхрегенератора только режимом работы, т е. глубиной обратной связи.
Аноним 30/11/24 Суб 20:33:37 567795 1694
IMG1922.png 102Кб, 276x251
276x251
>>567769
Это тот самый скуфидонский супер крутой приемник который круче анимешкиного?
Аноним 30/11/24 Суб 21:35:16 567798 1695
>>567795
Нет, это не оно. Я без претензий на особое качество.
Когда-то давно делал такой радиоприемник (только УНЧ приделал другой естественно) потому что было интересно просто сделать и посмотреть как оно работает. Оно работало, но по частоте было нестабильно. Я и другие делал, в том числе SDR. И да, я не вслушивался в то что там пиздят по радиво, мне оно не интересно. Интересна реализация и получаемые характеристики отдельных узлов.
Аноним 01/12/24 Вск 00:50:18 567804 1696
>>567798
А SDR на чем делал?
Аноним 01/12/24 Вск 20:59:05 567823 1697
Получил на днях пердуину нано, пробую подключить к ней си4732. Надо же подключать scl-scl sda-sda а не наоборот как с юартом? Короче микрушка чтото не поднимается. Сначало жду 100мс, потом передергиваю рст и прописываю настройки. И ничего не происходит. В ушках шум и все. Пробовал разные версии ардуйни. Результат одинаковый. В чем может быть проблема?
Аноним 01/12/24 Вск 21:08:51 567825 1698
>>567804
Приделал АЦП к плате с четвертым циклоном. Там написал код дециматора, CORDIC. В результате АМ оно принимало.
Потом по работе разное делал, но там уже цифра и вряд ли будет интересно.
Аноним 01/12/24 Вск 21:13:33 567826 1699
>>567823
>Надо же подключать scl-scl sda-sda
Да, именно так.
>потом передергиваю рст и прописываю настройки
Для начала надо бы понять отвечает ли оно по своему адресу. Вероятно код сможешь найти по словам "I2C сканер", если оно не найдет устройства на шине I2C, то значит проблема аппаратная.
Аноним 01/12/24 Вск 23:38:04 567832 1700
>>567826
Короче я чуть подшаманил слегонца и теперь у меня другая картина нарисовалась... Он шумит и очень сильно искажает звук. Рев такой типа, или пердеж, не знаю как объяснить. Можно сказать еле еле разбираю что есть какая то передача. Через минуту повисает. Глючит вообщем это говно. Иногда совсем не стартует. Куда копать?
Аноним 02/12/24 Пнд 08:00:54 567837 1701
>>567832
>Глючит вообщем это говно. Иногда совсем не стартует. Куда копать?
Совет все тот же. Нужно убедиться в том что оно стабильно отвечает на шине I2C по своему адресу, т.е. выдает ACK. Осциллографом вероятно стоит посмотреть уровни и фронты на I2C.
Аноним 02/12/24 Пнд 17:28:55 567848 1702
>>567837
А как то по нормальному и просто не получится проверить? Без ослика. Сканнер мне выдал 0х11 вроде.
Аноним 02/12/24 Пнд 18:35:52 567855 1703
>>567848
Я бы в любом случае начал с того же самого:
>убедиться в том что оно стабильно отвечает на шине I2C по своему адресу, т.е. выдает ACK.
То есть сделать в цикле огромную кучу раз, поскол ку у тебя оно то как-то стартует, то совсем не реагирует. Если иногда не отвечает, то значит по аппаратной части ошибки. Ну там самое простое это резисторами линии I2C к питанию не подтянуты, например.

И когда у тебя:
>Иногда совсем не стартует.
В такие моменты тоже нужно проверить что там с состоянием I2C. Добавь туда для отладки проверку, продолжает ли оно отвечать.
Аноним 02/12/24 Пнд 18:38:04 567856 1704
>>567848
И вероятно причина банальна. Что-то вроде отсутствующих подтягивающий резисторов. Или разных логических уровней. Или вовсе конденсатор по питанию забыл.
Аноним 02/12/24 Пнд 18:52:53 567858 1705
>>567855
>>567856
Взял на питание кондей посолидней повесил и оно заполчало совсем. Теперь не стартует вообще. Вот такие выкрутасы. Дальше какие варианты посмотреть?
Аноним 02/12/24 Пнд 19:01:24 567859 1706
>>567858
>Дальше какие варианты посмотреть?
Остаётся ещё:
>Что-то вроде отсутствующих подтягивающий резисторов. Или разных логических уровней.
Кстати, ардурина у тебя наверняка пятивольтовая? Как согласуешь с уровнями 3.3В на SI473x?
Аноним 02/12/24 Пнд 19:12:21 567860 1707
>>567859
Ардуйня пять вольт мелкая. Я в разрыв сопротивления на кило ом повесил.
Аноним 02/12/24 Пнд 19:21:16 567861 1708
>>567860
>Я в разрыв сопротивления на кило ом повесил.
Поэтому и не работает. Советую тебе прочитать где-нибудь о том, что такое I2C, какие там сигналы и как оно в целом работает.
Аноним 02/12/24 Пнд 19:22:35 567862 1709
Аноним 02/12/24 Пнд 21:04:00 567879 1710
>>567862
Считаю что с этим тебе нужно разобраться самостоятельно. Иначе зачем ты делаешь самодельный радиоприемник, если не для того чтобы научиться чему-то?
Тебе достаточно будет прочитать http://easyelectronics.ru/interface-bus-iic-i2c.html
Аноним 03/12/24 Втр 01:11:46 567897 1711
1261852859953.jpg 37Кб, 483x431
483x431
>>567879
>дроч регистров по и2с
>самодельный радиоприемник
Аноним 03/12/24 Втр 08:24:46 567904 1712
>>567897
Что в нем не самодельного? Вот только ладно бы этот ардуинщик регистры дёргал, но нет, он просто готовый код загрузил в пердуйню, без понимания даже того что такое i2c.
Или по твоему самодельным радиоприемник станет, если все сделать самому, начиная с добычи руды?
А если поставить SI473x на ПЧ после полосового фильтра в обычном супергетеродине?
Аноним 03/12/24 Втр 09:28:37 567905 1713
>>567904
А что в нём самодельного? Ведь сам приёмник - это готовая микросхема, и юзер ей просто управляет, дёргая регистры любым мк. Обвязки абсолютный минимум, подбирать и настраивать нихуя не надо. Ладно бы ещё аналоговая микруха, а-ля тда7021/к174ха34 или какая-нить СХАхххх, но цифровая - это совсем не интересно. Ведь практических навыков по пониманию, построению и настройке радиотракта от цифровой микрухи не получишь абсолютно никаких.
Собственноручно собранный и отлаженный супергетеродин даст кучу знаний и навыков, очень полезных для дальнейшего изощрённого радиоёбства, но ньюфагам, конечно, лучше начинать с чего попроще, типа приёмника прямого усиления или того же сверхрегенератора. И да, тут самое главное - получаемый опыт, знания и интерес к теме, а не ТТХ получаемого устройства. Если цель - быстренько собрать приёмник с микровольтовой чуйкой, похвалить себя и забить на эту тему, не вникая ни во что, то цифровая микруха в помощь, тут спору нет.
Аноним 03/12/24 Втр 12:10:31 567917 1714
>>567905
Ты бред несешь маразматический!

Какие такие знания твоя ебля с паяльником дает? Какая у конструкции полоса пропускания, динамический диапазон, какой диапазон принимаемых частот, насколько стабильна частота и что влияет на ее стабильность? Вообще на какую частоту приемник настроен в текущий момент как понять, если там станции нет или ее частота неизвестна? Как повлиять на все эти параметры, как их вычислить? Ответа никогда нет блять. "Подберите конденсатор С13, отмотайте витки с катушки, самовозбуждается (лол) вот это оберните дроссель в фольгу от шоколадки" — это вот такое ты называешь "получением знаний"?

Про настройку просто смехотворно. Я уже написал выше, что под этим у "радиолюбителей-конструкторов" в подавляющем большинстве случаев подразумевается бессистемное тырканье, как слепой щенок. А на производстве ты как такое проворачивать собрался? Ты же понимаешь, что настройка должна сводиться к формальной, единообразной процедуре, и отматывания витков с залитых катушек или уж тем более оборачивания фольгой от шоколадки в эту процедуру входить точно не должно. Отсутствие настроечных ковыряний как в советских книжках для школьников — это не фича и не упрощение, это ТРЕБОВАНИЕ н е о б х о д и м о е! Максимум калибровка. И то для этого нужна отдельная установка. Подбор элементов признак плохо спроектированного устройства.
Аноним 03/12/24 Втр 12:23:42 567918 1715
>>567917
Да, всё верно, диды были маразматиками, паяли левой ногой и нихуя не понимали, что они делают. Стучали хуями по махарайке и ждали, пока хоть как-то заработает. А потом на радостях жрали водяру и долбились друг с другом в сраки. И на заводах точно так же было, но там уже целыми оргиями друг другу по кругу очко калибровали.
Аноним 03/12/24 Втр 12:47:39 567919 1716
>>567905
>А что в нём самодельного?
Если делать по нормальному, то как минимум нормально организованное питание, чтобы от одной банки лития работало и по USB заряжалось. И ещё печатная плата.
Потом к этому приёмнику диапазонные фильтры не помешают и так далее.

>Собственноручно собранный и отлаженный супергетеродин даст кучу знаний и навыков
Ага, таких навыков, что путают сверхрегенератор и ФАПЧ на одном транзисторе.

Считаю что необходимо и регистры уметь дергать и аналог хоть как-то рассчитывать, а не тупо собирать, как ты предлагаешь.
Аноним 03/12/24 Втр 12:59:37 567921 1717
>>567918
>РЯ РЯ РЯ
Знавал я таких дедов-профессоров. У них само слово "радиолюбитель" вызывало ухмылочку. Причем тут эти деды, ущемленный ты наш? Тебе до их уровня как до Луны.

Ты думаешь, конструктора на заводах мотали крутушки, заворачивали их в фольгу от шоколадок и "получали опыт", как ты тут призываешь делать, а не расчетами занимались? Или они по "Юному радиолюбителю" учились, по-твоему?
Аноним 03/12/24 Втр 13:03:14 567922 1718
>>567919
>Считаю что необходимо
А кому необходимо, кстати? И зачем?
Аноним 03/12/24 Втр 15:59:20 567931 1719
>>567905
Я поддерживаю вашу точку зрения. Приляпать микросхему к платке для школьников даже не понимая где что и как работает - вот приемник и готов! Любому кто видел настоящий приемник хоть раз известно, что там должна быть магнитная антенна, КПЕ хороший, а в поделках ардуйнистов из этого нет - ничего! Потому-то и ничего не работает у них что нет даже магнитной антенны. А как оно будет работать без единой катушки? Вот и думайте куда все катится. Ардуйнисты закончат тем что в голове у них будет хоть шаром покати пусто если продолжат этими игрушками заниматся.
Аноним 03/12/24 Втр 16:25:27 567934 1720
А Ats20+ что вообще из себя представляет? Заинтересовало меня это маленькое нечто. Я просто хотел бы свой заиметь. До этого только Вебсдр слушал. Да и на Бу рынке они стоят по 3000
Аноним 03/12/24 Втр 17:23:03 567939 1721
>>567919
>>567921
>>567922
>>567931
Всё правильно, диды идут нахуй со своим старпёрским схематозом. Берётся ШЫЛД с микрухой цифрового приёмника, подключается к ардуине, качается готовая библиотека и пишется несколько строк кода. Ардуйня прошивается, приёмник шипит-пердит. Всё, теперь ты - радиобожество! Идешь мочишься на памятник Попову, нацепляешь аниме-аватарку и ходишь по всему инету унижаешь дидов, какой ты охуенный, и какие они все ущербные тупорылые дегенераты. Приходишь к успеху. Профит.
Аноним 03/12/24 Втр 18:15:12 567941 1722
>>567939
>дидов
Те деды понимали необходимость ЦОС и учили студентов. А ты вероятно даже коэффициенты КИХ-фильтра не осилишь посчитать сам. И даже вероятно емкостную трехточку рассчитать не сможешь.
Зато можешь бороться тут "за все аналоговое" против "всего цифрового".
Аноним 03/12/24 Втр 18:19:20 567943 1723
>>567931
>КПЕ хороший
А применение синтезаторов частот в качестве гетеродина это харам? А если для синтезатора собрать делители на 155-ой серии, то тоже не подойдёт?
Аноним 03/12/24 Втр 18:41:33 567944 1724
>>567939
>Берётся ШЫЛД с микрухой цифрового приёмника
Да, берется
>качается готовая библиотека
Да, кочаеться
>пишется несколько строк кода
Несколько это сколько? Надо точную цифру, ты же инженер!
>Ардуйня прошивается
Да, прошивается (потихоньку)
>приёмник шипит-пердит
Да, потому что станций то нет! Вот он и шыпит
>Всё, теперь ты - радиобожество!
Ну раз ты так говоришь ладно пусть будет так
>Идешь мочишься на памятник
А ВОТ ТУТ ТЫ К НЕХОРОШЕМУ ПРИЗЫВАЕШЬ, НЕ НАДО ТАК! Я ОТКАЗЫВАЮСЬ ЭТО ДЕЛАТЬ!
>нацепляешь аниме-аватарку
Зачем?
>ходишь по всему инету
Так тебя по всему интернету критикуют, не только тут? И везде одна и та же манямэ калотарчка с двощей мерещится? Повод задуматься, так что задумайся...
Аноним 03/12/24 Втр 19:43:04 567945 1725
>>567879
Откопал у себя платку для уровней и подключил через нее. Сначало не заработало. Перепаял микрушку. Зашипело вроде. Шаманил шаманил но пока нихуя больше. Потом от нехуй делать запаял старую микруху вместо новой и она заработала. Непропай походу был простой. Ток все один хер ничего не ловится.
Аноним 04/12/24 Срд 07:57:40 567957 1726
>>567943
>А применение синтезаторов частот в качестве гетеродина это харам?
А смысл? Получится псевдо-цифровой приёмник, в ТТХ профитов никаких.
Аноним 04/12/24 Срд 15:25:35 567987 1727
>>567957
Ты реально не понимаешь, насколько это полезно и какие возможности это дает?
Аноним 04/12/24 Срд 16:31:18 567988 1728
>>567987
>насколько это полезно и какие возможности это дает?
Особенно отсутствие плавной перестройки - очень заебатая фича.
Аноним 04/12/24 Срд 16:58:06 567989 1729
>>567988
5351 с точностью до герца перестраивается, насколько я помню. Куда уж еще плавнее? 4732 с точностью до килогерца в ам, до десятка герц в ссб, это тебе недостаточно плавно?
Аноним 04/12/24 Срд 17:50:17 567992 1730
>>567989
Ты типичный ардуинодаун. Синтезатор при каждой смене частоты перезапускается, причём, с приличным лагом, т.е. при каждом её изменении ты будешь слышать пук из динамика, а при вращении энкодера будет знатный пердёж. К дидовской трёхточке присоединяется цепь АПЧ, а с синтезатором тебе придётся вручную точно настраиваться на станцию, при этом знание точной частоты вещания тебе не поможет, ведь частота на выходе синтезатора задаётся кварцем, который плывёт от температуры и времени, т.е. потребуется ставить и периодически крутить подстроечный кпе для калибровки, либо корячить и, опять-таки, калибровать VCTCXO. Помню, что у китайских мыльниц с цифровой индикацией частота могла отличаться +- 0.4 МГц на ФМ и +- килогерцы на КВ, у тебя тот же эффект получится, только там АПЧ работала, а у тебя будет не только неверная индикация частоты, так ещё и точно настраиваться на станцию придётся вручную. Короче, от замены трёхточки на синтезатор в аналоговом приёмнике ты получишь лишь геморрой, а не профиты.
Аноним 04/12/24 Срд 18:30:03 567996 1731
>>567992
Ой ей ей ей ей! А как же тексаны и дегены решают эти проблемы? Что еще за китайские мыльницы? Это ты в ларьках в 90е покупал что ли?
Аноним 04/12/24 Срд 18:42:14 567997 1732
>>567996
Ты сам предложил вкорячить ардуину с синтезатором в классический дидовской супергетеродин, тебя обоссали, теперь хочешь соскочить на "тексаны и дегены", о которых и намёка не было, а моча во рту - водица байкальская? Нет уж, глотай, братишка.
Аноним 04/12/24 Срд 18:42:57 567998 1733
>>567992
>Синтезатор при каждой смене частоты перезапускается, причём, с приличным лагом
Это если на ФАПЧ, для DDS такого не будет.

>который плывёт от температуры и времени
Максимум 10...20ppm, а TCXO на порядок меньше.

>Короче, от замены трёхточки на синтезатор в аналоговом приёмнике ты получишь лишь геморрой, а не профиты.
У синтезатора хотя бы чётные гармоники намного меньше, чем у твоей трехточки. Да и по ФШ фиг знает что у твоей трехточки получается.
Аноним 04/12/24 Срд 18:58:24 567999 1734
>>567998
Вечер охуительных историй. Ты ведь в курсе, как у DDS генерируется синус? А ведь речь про мегагерцы... Гармоники у него меньше, охуеть вообще.
Аноним 04/12/24 Срд 18:59:07 568000 1735
>>567992
>Синтезатор при каждой смене частоты перезапускается, причём, с приличным лагом
Кстати, если ты о том, что синтезатор выключается нафиг при перестройке, то это характерно для синтезаторов с интегрированным ГУН. Там эту особенность добавляют специально, чтобы в процессе перестройки оно не фонило на других частотах.

Можно взять синтезатор с внешним ГУН, там такого естественно не будет, но особо плавно частота не перестроится - будет типичный переходной процесс.
Аноним 04/12/24 Срд 19:00:41 568002 1736
>>567999
А ты посмотри на спектроанализаторе. Будут удивительные открытия. Я смотрел.
Аноним 04/12/24 Срд 19:10:34 568004 1737
>>567997
Куда соскочить, мань? Я тебе говорю как тексаны и дегены на 473х решают проблемы со своими кварцами, дебилушка? А уже пояснили, как — никак блять, проблемы нет, что мною и подразумевалось собственно
Аноним 04/12/24 Срд 19:35:22 568008 1738
0[1].jpg 27Кб, 480x360
480x360
Аноним 04/12/24 Срд 19:55:56 568012 1739
>>568002
А что там смотреть, DDS ардуинщика - шляпа уровня AD9833. В даташите всё указано. И, опять-таки, в контексте замены трёхточки на синтезатор в классическом дидовом аналогово-дискретном супергетеродине - сосёшь хуи и дрочишь вприсядку без АПЧ.
>>568004
Ещё раз, долбоёбина, речь шла про классические аналоговые приёмники. В твоих 473х используется часовой кварц с точностью +- 100 ппм. Это прям вообще полный пиздец в плане точности, хуже только керамические резонаторы. Соответственно, точность настройки там очень хромает. Но это нивелируется реализацией псевдо-АПЧ через функционал поиска станции в узком диапазоне, что позволяет найти ~точную частоту станции. Кроме того, сигнал ПЧ там оцифровывается АЦП и затем обрабатывается ЦСП, что позволяет дополнительно исправлять косяки приёма, затем результат выдаётся на ЦАП. И это, блядь, никакой не синтезатор, а готовый цифровой приёмник, синтезатор - лишь часть оного. Давай, возьми какой-нить дидовской Океан и впердоль в него ардуину с си5351 вместо гетеродина, вместе поржём над результатом. Только ебало своё не забудь запостить заодно.
Аноним 04/12/24 Срд 20:53:46 568016 1740
>>568012
>ваше апч не апч а ПСЕВДО апч
кек
Аноним 04/12/24 Срд 23:24:07 568018 1741
>>568012
>В твоих 473х используется часовой кварц с точностью +- 100 ппм.
Часы с таким кварцем уходили бы за год на целый час. Ты много таких кварцевых часов видел?
Аноним 04/12/24 Срд 23:24:41 568019 1742
>>568012
>В твоих 473х используется часовой кварц с точностью +- 100 ппм.
Часы с таким кварцем уходили бы за год на целый час. Ты много таких кварцевых часов видел?
Аноним 05/12/24 Чтв 14:23:27 568054 1743
>>568018
>>568019
А ты китайскую мыльницу с цифровой индикацией хоть одну видел в своей жизни? Вот и не рассуждай о том в чем не разбираешься. Сразу все понятно по этому твоему высказыванию что ты этого в руках не держал никогда.
Аноним 05/12/24 Чтв 17:07:34 568058 1744
>>567934
Он и на али сейчас 3000 стоит. Сам хз, заказываю вот в данный момент, пришел с тем же вопросом, что у тебя.
Слушаю SDR и не могу остановиться.
Думал трансивер себе заказать еще, но пока что отложил, 15к уже не 3к.
Хотел себе взять usb-свисток, чтобы на компе водопад смотреть, но пока что отложу это дело, потом закажу.
Аноним 05/12/24 Чтв 22:38:08 568078 1745
>>568058
А что ты слушаешь? Какие частоты?
Аноним 06/12/24 Птн 09:25:04 568084 1746
>>568058
На 40 м частоту 7150, 7065, на 80 метрах слушаю 3644, 3619 ну и что попадется с обсуждением выпавшего/невыпавшего снега, аккумуляторных сучкорезов и сокрушений насчет того, что тема радиолюбительства угасает.
Ради прикола иногда китайские радиостанции слушаю.
Это через http://websdr.srr76.ru/
На укв слушаю шизика Валю на 145.550 и ламповых дедов на 145.375, через http://websdr.su/
Приемник заказал, приедет в понедельник (какая-то экспресс-доставка с алика https://sl.aliexpress.ru/p?key=chijrrc). К этому времени попробую антенну собрать.
Брал с Али потому что это дешевле, чем с говнито выходит и китайцу можно предъявить, открыв спор.

К своему сожалению обнаружился знакомый, который за 7к готов мне продать ATS-Decoder Mega, обнаружился только после того, как я заказал ATSку и поделился этим в чате. Хотелось бы, конечно, водопад смотреть, оно так нагляднее, куда переключаться нужно, чтобы услышать кого-либо. Ну ладно, сначала с этим поразбираюсь.

Вообще, это моя первая радиотехника с детства, в соплячаестве носился с каким-то советским карманным радио, которое мне дедушка подарил. Причем приемник ловил КВ, я точно помню. Потом у меня его спиздили, это первая за 20 лет подобная техника у меня будет.
Аноним 06/12/24 Птн 13:26:21 568095 1747
>>568084
>Хотелось бы, конечно, водопад смотреть
У тебя ни на какой атске не будет водопада, это просто технически невозможно. Хотя там вроде просто медленный скан диапазона есть, было у манямешника на скринах.
Аноним 06/12/24 Птн 17:47:26 568103 1748
atsdecodermega.png 119Кб, 320x230
320x230
>>568095
На скринах вон есть он.
В любом случае, я уже психанул и заказал RTL-SDR себе деньги карман жгут, видать
MLOVE BV800 Аноним 07/12/24 Суб 10:11:26 568128 1749
image.png 663Кб, 959x1000
959x1000
image.png 398Кб, 1000x1000
1000x1000
MLOVE BV800 Рекомендую к приобретению:
Я сравнил с Retekess V115

Преимущества:
1. Станции с сильным уровнем сигнала принимает хорошо, не шипит, так где шипит Retekess V115.
2. Очень хороший звук. Громкость не особо, но звучит приятно, можно слушать часами.
3. Очень приятный наощупь как бы "прорезиненный" корпус.
4. Громкость крутилка.

Недостатки:
- 1. Очень замудрённая система поиска радиостанций. Записывать можно только в последовательности возрастания частоты. Стирать лишние станции можно. Ещё такое неправильно. Станции записаны в/на кнопки/ячейки - но если начать искать станцию поиском, просто пройтись по шкале - то все найденные станции запишутся в память.
-2. Кнопки для набора частоты расположены неудобно, в 2 ряда.
-3. Аккумулятор встроенный (1800 мА×ч)
-4. Диапазон только 87,5...108,0 МГц (ещё есть какой-то Campus band - но он от 77 МГц вверх.
-5. Люто мелкие надписи на экране (название треков, номера песен), но частота крупно отображается.
- 6. Часов внутре нет.

Применение. Слушать радиовещательные станции в диапазоне УКВ, что я и делаю каждый день по нескольку часов. Людям не умеющим обращать с техников, увы, не годится. Управление далеко не интуитивное. Такое меню я видел в 2005 году на MP3 плейре Mpio.

К делу не относится: есть BlueTooth и проигрыватель аудифайлов, поиск по папкам, пишет названия песен, поддерживает только латиницу без диакритических знаков. Не поддерживает надписи на кириллицей и арабским алфавитом, китайский язык я не проверял.
Аноним 07/12/24 Суб 12:16:21 568133 1750
>>568128
>Рекомендую к приобретению
За что ты так нас ненавидишь?
Аноним 08/12/24 Вск 23:30:27 568248 1751
>>567921
>Знавал я таких дедов-профессоров. У них само слово "радиолюбитель" вызывало ухмылочку. Причем тут эти деды, ущемленный ты наш? Тебе до их уровня как до Луны.
Вот тред одного такого профессора:
https://rt20.getbb.ru/viewtopic.php?f=1&t=103374
Наслаждайтесь. На последних страницах радиогубители ловят фейспалмы от реализации "официальной" радиостанции этого поехавшего деда.
Аноним 09/12/24 Пнд 02:34:08 568256 1752
>>568248
Да ну не, те деды, про которых я упоминал, во всю по моделированию и прочим для местных борцов с картинками с манямэ чуханками еретическим практикам угорают с давних времен, ебстись с паяльниками, транзюкам мп39 ноги крутить и канифоль эту всякую вашу нюхать в принципе не их масштаб. Но с самим твоим тредиком я думаю стоит ознакомиться.
Аноним 09/12/24 Пнд 13:09:29 568267 1753
>>568256
А ты ещё больший дегенерат, чем я думал. Лично я активно пользуюсь SwitcherCAD (LTSpice) с 2006 года (чуть позже и некоторые другие симуляторы освоил). Спасибо интернету. Да, блядь, представь себе, ещё даже двачей не было, а я уже во всю упарывался в спайс-симуляторах. На тот момент 95% профессоров в наших радио шарагах не знали ни про что кроме расчётов на бумаге и пайки макетов из оставшихся со времён совка говен и палок, да и компами владели хорошо если на уровне пишущей машинки. Практически все остальные пользовались матлабом. Про spice-симуляторы в наших шарагах более-менее массово узнали и с горем пополам начали юзать уже после 2010.
И тут в 2024 ты такой прибегаешь и визжишь, что ты - Бог радиоэлектроники, ведь тебе профессора поведали тайное знание про софт для моделирования, а отсталые радиогубители по сей день сидят-пердят и по кругу паяют схемы на МП26Б из журнала Радио. Не могу имаджинировать твоё ебало.
Аноним 09/12/24 Пнд 23:40:07 568282 1754
>>568278
На cqf.su его почитай, он сам почти нихуя не делает, а поручает студенткам на своей кафедре (в том числе разработку и расчёты), в обмен на красные дипломы. Дед кошерно устроился: есть идея/хотелка - запряг студентов - получил готовое нахаляву, так ещё и зарплату с жирной пенсией получает.
Аноним 10/12/24 Втр 00:10:21 568283 1755
>>568282
Он же писал, что уволился давно из вуза. Как бы он из деревни вещал?
Аноним 10/12/24 Втр 00:32:03 568284 1756
>>568283
Его нынешний пердатчик - наследие со времён ВУЗа. И синтезатор частоты, и оконечник.
Аноним 10/12/24 Втр 00:36:45 568285 1757
>>568284
Не вижу, где почитать об этом.
Аноним 10/12/24 Втр 01:03:47 568287 1758
>>568285
Лох, хули с тебя взять
Аноним 10/12/24 Втр 01:14:25 568288 1759
Аноним 10/12/24 Втр 03:37:20 568292 1760
Аноним 10/12/24 Втр 12:23:33 568314 1761
>>568291
>она реально, "в железе" собрала и синтезатор, и передатчик мощностью 28 Вт, и он демонстрировался в работе в эфире на антенну (не на эквивалент) во время защиты бакалаврского диплома (на частоту 1584 кГц было официально оформлено разрешение Роскомнадзора). В аудитории с радиоприёмника, в начале её доклада запустили музыку, и к концу доклада принесли ещё тепленький передатчик. Комиссия из профессоров прониклась!
Аноним 10/12/24 Втр 12:27:28 568317 1762
Посоны, посоветуйте приложения для sdr свистка, есть ли еще что нибудь кроме sdr touchа?
Аноним 10/12/24 Втр 12:52:09 568318 1763
Аноним 10/12/24 Втр 21:37:03 568341 1764
Короче заставил микрушку принять станцию. Вроде все работает. Теперь такой вопрос. Как в прошивках сделать плавное изменение частоты в ссб? Что бы не надо было скакать туда сюда от одной настройки к другой. Не вижу где это там настраивается.
Аноним 13/12/24 Птн 18:30:16 568489 1765
>>568341
Как сделать плавную настройку?
Аноним 15/12/24 Вск 18:51:49 568643 1766
А если спаять схему как в АТС20 на макетки и оставить только кнопки с крутилкой и экран. То прошивки будут походу работать?
Аноним 15/12/24 Вск 21:33:31 568659 1767
>>568643
да
это ардуино же.
естественно пины ардуино должны всти на те же кнопки.
Или поправляй код.
Аноним 16/12/24 Пнд 11:35:33 568683 1768
>>568659
А как сделать что бы частота плавно подкручивалась?
Аноним 20/12/24 Птн 15:37:28 568919 1769
17137082148531.jpg 213Кб, 828x804
828x804
Аноны, помогите пожалуйста.

Есть ATS-20+, который хорошо работал до сего дня.
Перестал ловить SW, вообще. S-метр показывает на любой антенне два деления, хотя даже на телескопе штатном было 6 минимум. Не ловит даже Китай, только наши FM-эфирные станции.
Переключатель точно в нужном положении. Перезагружал с зажатым валкодером (это сброс настроек, прошивка goshante) - не помогло.

Мог я его спалить, подключив активную антенну, не выключаяя ее из сети?
Такой хуйни не наблюдается с RTL-SDR.
Аноним 24/12/24 Втр 13:45:31 569113 1770
Перепаивал приемник на другую плату и теперь он не работает как положено. Кароч микруху не видит. Или она не отзывается. Запустил и2ц сканнер, то видит то не видит. То появляется то пропадает. В чем может быть косяк? Я уже заебался все пропаивать.
Аноним 25/12/24 Срд 17:34:28 569267 1771
>>564642
Done.
Ретекс мой первый приёмник, понравился, но захотелось большего.
Сегодня приехал тексун880, это пиздец, просто отвал башки от восторга.
Аноним 25/12/24 Срд 17:43:57 569268 1772
Существуют ли в продаже наборы-конструкторы, из которых бы собирался бы FM радиоприёмник, который управляется не б-гомерзкими кнопками, а православными крутилками, как у дедов?
Аноним 25/12/24 Срд 19:05:37 569275 1773
>>569268
Какой смысл в конструкторах кроме как для маленьких детей? Это то же самое что купить готовый радиоприемник. Максимум паять потренируешься, только и всего.

Но если тебе необходимо, то на алиэкспрессе полно таких, например на микросхеме TDA7021.
Аноним 25/12/24 Срд 20:35:52 569280 1774
>>569268
Есть атс20 в виде кита (набора) для пайки, а у него как раз крутушка почти как у дедов. Кнопки тоже есть, но ты наверное можешь их и не устанавливать. Анимешником только не стань, а то мы местное анимэ еле еле выгнали отсюда.
Аноним 26/12/24 Чтв 13:45:15 569341 1775
Аноним 26/12/24 Чтв 13:58:20 569343 1776
image.png 1259Кб, 960x960
960x960
image.png 1371Кб, 960x960
960x960
image.png 806Кб, 960x960
960x960
image.png 739Кб, 960x960
960x960
Приобрёл Retekess TX32
https://www.retekess.com/retekess-tr113-full-band-ham-radio-v115-portable-radio
Это как Retekess V115 только дизайн другой.

Покупал больше как проигрыватель музыки с карты, а не как радиоприёмник. Средние волны принимает норм, и ладно.

На УКВ чувствительность норм, но есть приёмники и с лучшей чувствительностью, например: >>568128 MLOVE BV800

Существенный недостаток: нет диапазона 75 метров, короткие волны начинаются от 4725 кГц. Ну, и длинных волн нету.
Замудрённое управление, я могу разобраться, но для пользователя неподготовленного не очень. Меню на русском языке очень криво переведено, так, что невозможно пользоваться. Дисплей пишет названия песен латиницей и кириллицей. Некоторые диакритические знаки поддерживает, например, польские диакритические знаки, но через раз и криво. Основное достойнство — цена. За эти деньги ничего лучше не приобрести.
Аноним 26/12/24 Чтв 14:48:20 569345 1777
>>569343
Сколько у тебя уже этих приемников?
Аноним 26/12/24 Чтв 14:55:17 569346 1778
>>569343
Как качество звука? Уже использовали в деле где нибудь например на природе в походе или как портатив?
Аноним 26/12/24 Чтв 15:26:28 569350 1779
image.png 1953Кб, 1251x938
1251x938
image.png 2243Кб, 1251x938
1251x938
>>569346
>использовали в деле
Использовал. В деле.
Каждый вечер слушаю радиопередачи на средних волнах в доме из железобетонных панелей, с помехами. Для этой цели подходит очень хорошо. Такой вот радиоприёмник-у-подушку На природу я хожу как раз без радиоприёмника, мне дома нужен радиоприёмник, а не на природе.
В диапазоне УКВ мне приходится принимать радиостанции из 4-5 населённых пунктов. Из самого города 3 частоты, и которых что-то годное можно принять только на 1, остальное из соседних городов. Так что в любой момент я могу проверить как принимаются радиостанции с расстояния 5, 30, 50, 90 и 120 километров. Знаю какая станция слабая и будет принята не только лишь на любом радиоприёмнике. В общем, чувствительность на хорошую твёрдую четвёрочку из 5, нормальным людям чтобы слушать вещательные станции, но не особо годится для приёма слабого сигнала.

> Как качество звука?
Хорошее, но звук лучше у >>568128 (You) MLOVE BV800

>>569345
>Сколько у тебя уже этих приемников?
5-8 штук примерно, разных.

На фото видно, что плейер поддерживает диакритические знаки турецкого языка.
Аноним 26/12/24 Чтв 15:58:23 569353 1780
>>569350
Если нужно дома, почему интернет радио не слушаешь? Зачем тебе столько приемников?
Аноним 26/12/24 Чтв 16:32:16 569358 1781
Screenshot20241[...].png 274Кб, 1080x2520
1080x2520
>>569353
>Если нужно дома, почему интернет радио не слушаешь?
Несколько разных причин.
1. Главное, я люблю слушать радио. Телевидение почти не смотрю, нравится радио. Мне приятнее слушать по/через радио, если есть такой выбор. Даже шумы эфира мне нравятся.
2. Радиовещание остаётся самым надёжным средством передачи информации, надёжнее телевидения. Мне на душе спокойней, от того, что я пользуюсь надёжным каналом связи.
3. Радиовещание дешевле. Радиоприёмник дешевле, сигнал бесплатный.
4. Цензуру и анальные огородки труднее применить против радиовещания. На приём радиовещания (сейчас) не требуется испрашивать разрешения.
5. Возможна чрезвычайная ситуация с пропажей пóдачи электроэнергии.

Сейчас вот слушаю радиопередачу на 1188 кГц из Венгрии. Сербская музыка в эфире интересно же!

В интернетах: https://mediaklikk.hu/nemzetisegiradio/


>Зачем тебе столько приемников?
Все 5-8 радиоприёмников мне не нужны, но 3 штуки я постоянно слушаю, аккумулятор сядет у одного — ставлю на зарядку и включаю другой. Это проще, чем слушать на зарядке и проще, чем поменять аккумулятор.

Каждый радиоприёмник имеет свои сильные и слабые стороны, например, радиовещательный диапазон 75 метров есть не у всех, длинные волны не у всех — и так далее. Поэтому я и пишу анонам, чтоб знали какие радиоприёмники есть не приобретая их.
Увы, мне не удалось приобрести радиоприёмник без недостатков.
Аноним 26/12/24 Чтв 17:10:02 569362 1782
>>569350
>>569358
Круто, спасибо за отзыв. Надо б себе такой заказать, а то я купил себе ATS-20, а он возьми, да сломайся.
Плюсом у него является то, что можно любую антенну цеплять на BNC-разъем, а на данный ретекис, видимо, только провод прикручивать к антенне, ну или крокодилом цеплять.
Зелёный !!utyCFZtvW8JHDr0P 26/12/24 Чтв 17:28:31 569363 1783
>>569362
>а на данный ретекис, видимо, только провод прикручивать к антенне, ну или крокодилом цеплять.
Я пробовал провод цеплять, но улучшения не почувствовал.

Я не знаю, что ты ожидаешь от радиоприёмника.

Напомню, у Retekess TX короткие волны от 4725 кГц — получается, что нет вещательного диапазона 75 метров, не будет любительских диапазонов 80 и 160 метров. Чувствительность на коротких волнах не особо, я купил кае проигрыватель, в основном, а не как радио. ATS-20 получше будет как радиоприёмник именно.

Подумой.
Аноним 26/12/24 Чтв 17:32:30 569364 1784
>>569358
На фм практически нет шумов эфира.

Интернет ненадежен? Часто у тебя пропадает интернет?

Дешевле, но за интернет ты все равно платишь.

Ну про цензуру вообще смех. Мониторится элементарно даже простейшим современным оборудованием, на пердуино блять, каналов там на диапазонах кот наплакал. ФМ вообще ТОЛЬКО локальный в пределах города.
>не нужно разрешение
Ну вот тут я уже в голос проорал с манякопротивленца

>интересно же
Есть такие сайты с дискографиями, не слыхали у вас в селе? Там поиск есть, можно посмотреть сербских исполнителей. Подборки всякие, официально вышедшие компиляции можно посмотреть. В интернете (ненадежном!!!) записи эти можно найти и послушать. Даже пластинки винтажные купить, прикинь?! Да хоть в яндекс.музыку зайди - там куча всего годного есть. Была бы тебе реально интересна сербская или еще какая музыка, ты бы так и делал. А не хвалился тут потешно вот этим вот услышанным тобой "интересный факт: а вы знали что в Сербии/Венгрии была вот такая группа? вот например одна их песенка..." Курам на смех эти твои дешевые понты.
Аноним 26/12/24 Чтв 17:41:09 569365 1785
>>569358
>Возможна чрезвычайная ситуация с пропажей пóдачи электроэнергии

Ну и, конечно же, традиционное СКОРА КАНЕЦ СВЕТА!!1.
Аноним 26/12/24 Чтв 18:19:12 569371 1786
>>569364
>пук
>>569365
>пук
Аватарщица, настоятельно рекомендую тебе радиоприёмник всё-таки приобрести. Включить, послушать бажественный эфир, как написано в шапке этого треда.

Тогда бы ты постеснялась бы генерировать вот такую ахинею:
>>569364
>На фм практически нет шумов эфира.
>>569364
>ФМ вообще ТОЛЬКО локальный в пределах города.
Ведь достаточно включить радиоприёмник с диапазоном УКВ, чтобы убедиться в обратном, а именно:
1. Наличие шумов при слабом сигнале;
2. Приём радиостанций далеко за пределами города — я каждый день слушаю радио с передатчиков из других городов.

Рекомендую тебе к приобретению Qodosen SR-286, не благодари.
(недостатки — жрёт батарею, старый разъём USB Micro B)
Аноним 26/12/24 Чтв 19:24:50 569380 1787
IMG2372.png 372Кб, 801x500
801x500
>>569371
Вот ну и че ты пукаешь, сказать нечего? Пенсионерка сельская, че обзываешься, недоросль? Ты думаешь ты одна тут умеешь обзываться? Ты можешь тут нам не усираться про эту свою копеечную хуйню, разгадка то простая: тебе НИКТО И НИКОГДА не сделает идеальный радивоприебник, ибо расчет именно на то, что ты приобретешь бля их все т.к. у каждого не хватает какой-то функции. Это "маркетинг" называется. Чтоб ты приобретала, приобретала и приобретала... Как ты собсно и делаешь, замечаешь? Впрочем, можешь нас продолжать веселить своими рецензиями (пересказами описания с алика) про ахуительное управление и оборванные провода в приемниках предназначенных на случай КОНЦА СВЕТА.

С передатчиков из областного центра ты слушаешь радиву, селянка.

>опять этот хуедозен
Можешь это говно в одно место себе засунуть (в то где говну самое место). Ты пока во время ЧРЕЗВЫЧАЙНОГО ОТКЛЮЧЕНИЯ СВЕТА вспомнишь куда на этом куске кала пятикратно тыкать надо, уже свет обратно дадут. Не успеешь повыживать.
Аноним 26/12/24 Чтв 19:32:50 569382 1788
>>569380
>нас
Чьих будете?

Тут радиоприёмников тред и было бы уместно именно о радиоприёмниках именно и писать.

Описание с магазина, отзывы пользователя радиоприёмника, фотографии внутренностей.
Аноним 26/12/24 Чтв 20:04:09 569393 1789
>>569382
Ты ни одной схемы и конструкции не постишь, а только рекламируешь какой-то кал и ноешь.

>Описание с магазина, отзывы
Это есть на странице товара. Ты тут архив алиэкспресса устроить хочешь?
>фотографии внутренностей
Каких внутренностей? Ты же даже не понимаешь что твой кал на одной микросхеме собран и там смотреть нечего, ты же бля тупее манямэ аватарки которую так ненавидишь! Даже Томоко на пердуине и этих мелкосхемах осилила бы приебник собрать, лол. А ты не можешь. А вот компоненты входных цепей ты один хер не выписываешь. Хотя это было бы реально полезно, можно было бы до ума довести и тефку, и атску, подсмотрев удачные варианты.
Аноним 26/12/24 Чтв 20:11:52 569398 1790
>>569393
>осилила бы приебник собрать, лол.
Прекрасный приёбник будущего в сослагательном наклонении осилила бы. В неком прекрасном будущем.

>>569393
>А вот компоненты входных цепей ты один хер не выписываешь.
Выпиши, пожалуйста, компоненты выходных цепей.
Аноним 26/12/24 Чтв 20:49:29 569401 1791
>>569398
>ВРЁТИ
А почему ты считаешь, что Томоко не осилила бы подключить си4732 к пердуинке?

Ну возьми свой приемник, да выпиши. Он же у тебя, а не у меня.
Аноним 26/12/24 Чтв 21:14:29 569402 1792
>>569401
>Томоко
Кто такая?
Причём она к теме треда про радиоприёмники?
Аноним 27/12/24 Птн 08:44:10 569425 1793
>>569403
>чуханка аватарочька
Ты чуханка и аватаршица.

>>569403
>собрать приемник (с ДВ СВ КВ (в том числе 75м))
Где же он?
Есть ли какие-то фотографии или хотя бы схемы разработки?

> а ты не можешь...
Не только собрать этот несуществующий радиоприёмник я не могу, но даже просто увидеть его фотографию я в этом треде не могу.
Аноним 27/12/24 Птн 14:38:36 569442 1794
IMG0031.webp 39Кб, 800x800
800x800
Купил этого монстра. Что можно ловить с 700 до 1000 мгц? На какие частоты ориентироваться?
Аноним 27/12/24 Птн 16:30:07 569450 1795
>>569442
>Купил этого монстра.
Только не давай им ни ссылки, ни названия модели — пусть гадают. Пусть ищут поиском по картинкам.

Будут спрашивать — не поддавайся!

https://en.wikipedia.org/wiki/800_MHz_frequency_band
Аноним 27/12/24 Птн 16:44:14 569453 1796
Аноним 27/12/24 Птн 17:31:27 569460 1797
>>569450
>>569453
А зойчем? Вопрос же о частотах, а не о приёмнике.

>>569455
>Вскрывал? Че там внутри у него?
Нет, я у мамы гуманитарий.
Обзор позже запилю, ещё особо не игрался с ним. Ловит аэродром примерно в 5 км от меня (в отличии от квашенга, который нихуя не ловит). КВ/ФМ не включал, но там вроде всё стандартно. Потом с тексаном сравню. Брал ради укв 25—999 мгц и авиа.
Аноним 27/12/24 Птн 18:34:38 569469 1798
>>569460
>(в отличии от квашенга, который нихуя не ловит)
Вот это для меня главное в радиоприёмнике: возможность принимать то, что другие радиоприёмники не принимают. Есть какие-то иные диапазоны способы (де)модуляции. Или же типа один приёмник шипит, а другой таки принимает на той же частоте (бывает и такое).

Ну, меня вот лично только вещательные станции интересует, а кому-то надо и любительский приём, и CB, и авиа, и охранничков с магазинов слушать — таким нужно больше вникать.

Ну, а на частотах 700...1000 МГц только 2 диапазона мне удалось обнаружить.
Аноним 27/12/24 Птн 18:40:56 569471 1799
>>569469
>Ну, а на частотах 700...1000 МГц только 2 диапазона мне удалось обнаружить.
Так на 868 МГц много всякой фигни, всякие автосигнализации прочее подобное. Хоть обпринимайся, дофига всего. Это не говоря о том что там GSM ещё есть.
Аноним 27/12/24 Птн 18:47:42 569476 1800
>>569460
Не знаю, особо не мучал квашню на авиа, но вроде принимает, а уж тидька эйч три так и вовсе без искажений. правда тидька шитая, может там смещение есть от частоты на шкале для того чтоб убрать искажения. В квашне нужно отстраиваться на 2,5 кГц чтобы лучше бубнило
Аноним 27/12/24 Птн 18:52:24 569477 1801
В догонку Tidradio TD-H3 я приплел потому что они с квашней на одном чипе.
Аноним 27/12/24 Птн 20:17:14 569481 1802
Я так понял Игонин топовый радиоблогер?

Что у него послушать и посмотреть?
Аноним 27/12/24 Птн 21:29:46 569484 1803
>>569442
Симпатичный. Тоже на него смотрел, но все же купил тексан.
Аноним 29/12/24 Вск 23:18:53 569604 1804
>>569442
Хуйня без задач.
Менты, силовики, мчс, скорая давно в цифре, так что весь основной движняк остался на vhf, до 200 мгц. На uhf можно услышать только охранников, + речной диапазон, актуальный только если рядом с крупным речным хабом живёшь. Всё. Выше 450 мгц уже нет ничего, что можно поймать радиоприёмником.
Так что эта хуйня могла бы принимать не до 999 мгц, а сразу до 9999999 — с тем же успехом.
Аноним 30/12/24 Пнд 17:50:54 569642 1805
Мемас HRD 900 v[...].jpeg 98Кб, 999x799
999x799
>>569455
>Пили обзор хули.
У меня другой HanRongDa, у меня HRD-900, а не HRD-757, но обзор я запилю.
> Реально в кои то веки интересный экземпляр запостили, а не дефолтную унылую хуету на одной мелкосхеме.
Интересной Личности интересен Интересный Экземпляр.
> Кстати, вдвое дешевле расхайпанного хуйдозена эта штука.
Итак, очевидные плюсы:
1. Симпатишный с зелёной подсветкою (есть также вариант с оранжевою - amber);
2. Набор частоты прямой цифровыми кнопками, кнопочки с (зелёненькой) подсветкою внутри, расположены квадратом, удобно, а не в ряд по 5.
3. Аккумулятор типа 18650 на 2500 мА·ч, 18650-шиз одобрит, ну и вообще неплохо, аккумулятор такой.
4. Есть приложение на Aнройд! Сцылка http://www.szdipusi.cn/file/Radio-c.apk* - кому очень надо, уберите звёздочки, но я сам не рискнул устававливать.
5. Bluetooth и с MP3 проигрывает!
6. Диапазоны:
FM1: 64,0-108 MHZ
FM2: 76,0-108 MHZ
FM3: 87,5-108 MHZ
MW: 520-1710 кHZ
SW: 3,20-30,00 MHZ
Air: 118,00-138,00 MHZ
VHF UHF: 2,000-999 MHZ
WB: 162,400-162,550 MHZ

Размер примерно как Tecsun PL-330

Минусы:
1. Нет диапазона длинных волн.
2. MP3 не пишет названий песен и не читает по папкам.
3. Нет SSB.

Мнения:
Подробное описание на русском языке:
https://www.radioscanner.ru/forum/topic52333.html

Менее подробное описание на английском языке:
https://www.blogordie.com/2024/07/hanrongda-hrd-757-an-evolving-review/
Описано сравнение с Tecsun PL-660
https://www.blogordie.com/2024/07/hanrongda-hrd-757-an-evolving-review/

Видео:
https://www.youtube.com/watch?v=reOLtmHY0Cw
Как-то так:
https://www.youtube.com/watch?v=-ev4AVcEYgs
Аноним 30/12/24 Пнд 22:20:38 569645 1806
Че такое ФАПЧ
Аноним 31/12/24 Втр 00:00:22 569650 1807
Аноним 31/12/24 Втр 00:05:34 569651 1808
>>569650
Ниче не понятно. Можешь своими словами?
Аноним 31/12/24 Втр 00:10:02 569652 1809
>>569642
Кстати если на сам экран глянуть (значки, циферки и прочее) там почему то есть CB и LW среди диапазонов
Аноним 31/12/24 Втр 00:12:55 569653 1810
IMG2115.jpeg 43Кб, 600x500
600x500
>>569642
>Интересной Личности

РАДЕЙКУ МНЕ ЗАПИЛИЛ БЫСТРА БЛЯТЬ !!1
Аноним 31/12/24 Втр 00:27:39 569654 1811
>>569652
У тя ебло не треснет если под каждый приебник отдельный кастомный экран делоть?
Аноним 01/01/25 Срд 21:43:45 569741 1812
(Сравнение радиоприёмников) HanRongDa K603 и Retekess V115
https://www.youtube.com/watch?v=OTqLq5PzBnQ
Кому лень смотреть HanRongDa K603 чутка похуже звук. Ну, и есть Bluetooth. Кроме формы кнопок нету больше различий. Звук похуже по каким-то причинам строения корпуса, динамик идентичных в обоих.

Я приобрёл оба.

А то этот вот спрашивал:
>>569353
>Если нужно дома, почему интернет радио не слушаешь?
На HanRongDa K603 наебнулось гнездо microUSB я сам не могу это отремонтировать. Примерно за год пользования после приобретения.
Аноним 01/01/25 Срд 22:22:50 569745 1813
Аноним 03/01/25 Птн 15:58:51 569852 1814
IMG202501031559[...].jpg 221Кб, 1080x1696
1080x1696
Чё думаете по поводу этой хуйни?
Аноним 03/01/25 Птн 16:21:58 569855 1815
Аноним 03/01/25 Птн 21:02:37 569898 1816
>>569852
Не давай им ссылки!
Пусть гадают по картинке.
Аноним 03/01/25 Птн 22:35:05 569903 1817
Карманное мини-радио 0,5-108 МГц LSB USB AM FM/AM-радиоприемник https://sl.aliexpress.ru/p?key=0T7VGpT

Хз, поиграться можно, если есть лишних 3к, но как по мне если хочется говняка - лучше атс20, для него хоть прошивок разных много
Аноним 11/01/25 Суб 21:04:57 570417 1818
Аноним 11/01/25 Суб 23:15:17 570424 1819
Здравствуйте, очередной "посоветуй" пришёл.
Хочу себе приёмник, что б слушать всех вокруг. Почитал тред, погуглил тексаны 990 и офигел от цены. Само собой я не готов платить миллионы денег ради игрушки, но и самый дешман брать не хочется.
Теперь главное: что можете посоветовать для новичка лишь недавно пожелавшего вкатиться в это? В идеале что-то такое, что б можно было положить в машину. Имею презираемый здесь девайс б-г ув-5р, за год я не слышал почти никого. Как будто округа умертва, просто шум и всё. Единственный раз я убедился в работоспособности рации когда специально выловил пролёт МКС.

Так же оцените идею заказать на популярных маркетплейсах, потому что сходу нагуглить магазины в Беларуси не получилось.
Добра, надеюсь на вас, аноны.
Аноним 12/01/25 Вск 00:05:28 570433 1820
>>570424
Всех вокруг слушать это хорошо, кого конкретно? КВ дальнобойное, но громоздкие антенны, нужно заземление и если город и многоквартирные дома, то уровень помех доходит до пары баллов, когда вырубают свет на районе эфир оживает. Верхнее КВ, десятка включает в себя CB. Ознакомится с КВ без денег можно в WebSDR. Выше лоубэнд, там газовики, лесники, сельская СМП и т.д. Дальше авиа, УКВ, двойка, семидесятка, речка и т.д. Непонятно какие у тебя возможности по антенному хозяйству и твои наклонности, стационарность или мобильность, SDR с компа или автономное. Тексан ты смотрел сприцелом на КВ?
Аноним 12/01/25 Вск 02:30:43 570450 1821
>>570433
>двойка, семидесятка, речка
Пока ещё эти понятия мне не знакомы, обращайся как к нубу.
В наших пердях нет высоток, максимум пятиэтажки, людей тоже особо нет.Предполагаю что это и есть причина, почему я никого не слышу.
Самолёты над нами не летают, ближайший аэропорт в ~100 км.
В приоритете мобильность, засунул в машину и поехал.
SDR не хочу, нет души. Хочется руками крутить прибор. Да и в любое время можно WebSDR поюзать.

Тексан смотрел потому что он "всеволновой" в маркетинговом описании товара. Плюс беглый поиск в треде показал что есть упоминания.
Аноним 12/01/25 Вск 03:13:23 570452 1822
7060573459.jpg 626Кб, 4000x3000
4000x3000
>>570450
Купи для начала ATS-20+. Накати туда прошивку от Goshante.
На алике как раз щас есть вариант за 2900 с доставкой за пять дней.

Тут тебе и душа в виде кручения валкодера, и ламповость треска динамика, и возможность подключения наушников, а еще дешевизна и норм внешний вид.
Принимает всё от 1700 МГц (а вроде даже и ниже берет) до 30.000 МГц.
В прошивке убраны почти все проблемы стока (сток очень пиздец кривой).
Можно слушать эфирные станции, есть SSB, AM, FM.

Определенно точно стоит свои 3к.

От себя добавлю, что ручку крутить лампово, но заебывает быстро, я чаще SDR пользую, чем его.
Его достаю когда совсем руки истоскуются по треску валкодера и шипению динамика.

Будь осторожен с антеннами, меняй их только на выключенном приборе, я на своем спалил входной каскад, меняя "на горячую" телескоп на активку.
Аноним 12/01/25 Вск 10:19:05 570464 1823
>>570452
И как ты по диапазону проходишь на нем? Он же затыкается на каждый сдвиг энкодера, типа нужно крутнул-подождал-нет ничего-крутнул дальше. А если вернуться надо? Это обратно такая же хуйня. Ты все частоты на которых что-то было записываешь?
Аноним 12/01/25 Вск 10:51:09 570469 1824
>>570450
Двойка, семидесятка это УКВ, диапазон с серединой с длиной волны 2 метра 300/2=150МГц. Семидесятка- 70см. Чтоб услышать самолетики они должны летать в радиусе 500 км на высотах 6-10 км, в гражданской авиации стоит радио на 50 Вт, в условиях прямой видимости это очень далеко будет слышно, диспов соответственно нет. SDR есть автономные, с дисплееми и крутилками, крути на здоровье и водопад гляди. По отношению к тексану термин "всеволновый" скорее указывает на то что будут перекрыты все вещательные диапазоны, ну может КВ без дырок и есть не вещательные модуляции. Прикинь кто в твоих пердях использует радиосвязь, напиши сюда, я постараюсь тебе ответить как их услышать.
Аноним 12/01/25 Вск 11:16:42 570472 1825
image.png 993Кб, 1000x877
1000x877
image.png 455Кб, 660x660
660x660
>>570424
>Хочу себе приёмник, что б слушать всех вокруг.
Сразу такая новость для тебя - это будет несколько радиоприёмников, 2-3. Почему?
Почитай вот этот пост: >>563735
https://radiomap.eu/by/grodno или https://radiomap.eu/by/brest
Белоруссия или вот https://radiomap.eu/ru/kaliningrad
В этих городах отлично принимаются радиостанции в диапазонах DAB+ и LW (длинные волны) - и тупо сейчас в мире не производится радиоприёмник, который имел бы эти два диапазона вместе.
То есть задача даже не «слушать всё вокруг», а послушать вещательные радиостанции на расстоянии 50 километров вокруг тупо нерешаема одним радиоприёмником.

>>570450
>Тексан смотрел потому что он "всеволновой" в маркетинговом описании товара.
Всеволновой шиз уже был в комментариях выше.
Посоветуям я посоветую назвать место в которому радиоприёмник предлагает слушать для диванона по городу.
Брест? Гродно? Гонконг? Воркута? Лондон? Калининград? Псков?
Посоветую определиться по таким элементарным вопросам:

1. Место где предполагается слушать.
2. Что ожидается услышать (всё - всеволнового шиза ответ)?

То есть, если коротко, это должны быть тупо несколько разных радиоприёмников.

Я для себя этот вопрос решил на отлично: я знаю в каком месте я нахожусь и я знаю что я там ожидаю услышать - и я приобрёл себе пару радиоприёмников для слушания тех станций, которые я хочу слушать в том месте, где я нахожусь.

Может быть всеволновому шизу занадобился приём вещания на коротких волнах в формате DRM?
https://www.tecsunradios.com.au/store/product/tecsun-drm-radio/
Может быть приём DAB+ вещания нужен?

А может быть ты обыкновенный анон из Гонконга?
https://worldradiomap.com/hk/hong-kong
Аноним 12/01/25 Вск 12:14:55 570475 1826
Нахуя вам эти драндулеты нужны, че вы там подслушиваете?
Аноним 12/01/25 Вск 12:16:52 570476 1827
>>570472
>То есть задача даже не «слушать всё вокруг», а послушать вещательные радиостанции на расстоянии 50 километров вокруг тупо нерешаема одним радиоприёмником.
Я вещалки конечно не слушаю, но ты всерьез сейчас хочешь сказать что я своим полевым ICOM IC-R30 с диапазонной антенной на авиа не услышу все вещалки в радиусе 50 км? С их ломовыми уровнями и высотами подвеса антенн. Сдается ты либо молод, либо дурачишься
Аноним 12/01/25 Вск 12:27:53 570477 1828
>>570475
Да в принципе что хотим, то и подслушиваем, если не закрыто на лютое шифрование. ЖД, река, море, авиация, спутниковая радиосвязь, газовики, пожарные, полиция, заводы, тюрьмы, вира-майнеры, охранота, суды, банкиры, инкассаторы, лесники, шоферы дальнобои. Все что летает в эфире и поддается анализу и расшифровке. Радиомониторинг и радиоразведка называются эти болезни.
Аноним 12/01/25 Вск 14:10:58 570484 1829
>>570464
Прошивка Goshante решает проблему затыков. Памяти в нем нет, для записи частот, да. Поэтому на бумажку выписываю.
Поэтому думаю в сторону Retkees 110 или ATS120.

Но денег жалко пока. Эта шарманка работает, ртл сдр есть, сканер ручной есть, который, правда, до 17.000 мгц только, в машине станция сибишка есть, вот и не спешу деньги платить.

Говорю же, за 3к с доставкой за три дня вообще охуенная штука.
Тот же ретекис 110 не умеет с базовой антенной ниже 3.2 мгц работать, так что хулиганов не послушать
Аноним 12/01/25 Вск 14:36:32 570486 1830
image.png 561Кб, 1500x1500
1500x1500
>>570476
>полевым ICOM IC-R30 с диапазонной антенной на авиа не услышу все вещалки в радиусе 50 км?
Я не знаю в каких ебенях ты находишься. Ты же на написал.
https://www.icomjapan.com/lineup/products/IC-R30/?open=2
Что в этом радиоприёмнике с вещательным стандартом DAB+ ?
https://www.worlddab.org/
Что в этом радиоприёмнике с вещательным стандартом DRM?
https://www.drm.org/
Это вещательные диапазоны.
Сможет ли этот твой ICOM IC-R30 принять радиопередачу DAB+ в Бресте или DRM на 1368 кГц в Дели?
https://www.drm.org/drm-in-the-world/broadcast-schedule/

>>570424
>Здравствуйте, очередной "посоветуй" пришёл.
Посоветую тебе приобрести https://www.aliexpress.com/item/1005005994757411.html базарю, всеволновый! https://www.icomjapan.com/lineup/products/IC-R30/

>>570476
>Я вещалки конечно не слушаю...
Отношусь к этому с должной толерантностью.
А я вот слушаю вещательные станции и только их.

>>570475
>че вы там подслушиваете?
153 кГц Antena Satelor https://radiomap.eu/ro/play/srr_antena-satelor
198 кГц BBC Radio 4 https://radiomap.eu/uk/play/bbc4
225 кГц Polskie Radio Jedynka https://radiomap.eu/pl/play/pr-jedynka
227 кГц Монголын радио - МҮОНР Радио 1 https://worldradiomap.com/mn/play/mnb_radio1
252 кГц Radio Algérienne - Chaîne 3 https://worldradiomap.com/dz/play/radioalgerie-chaine3

540 кГц Kossuth Rádió https://radiomap.eu/hu/play/mtva-kossuth
1188 кГц Nemzetiségi Rádió https://radiomap.eu/hu/play/mtva-nemzetisegi
1413 кГц Вести FM https://radiomap.eu/ru/play/vgtrk_vesti

а кто-то и вообще:
90,7 MГц Latvijas radio 1 https://radiomap.eu/lv/play/lr1
97,0 МГц Žinių radijas https://radiomap.eu/lt/play/ziniu
100,9 МГц LRT Radijas https://radiomap.eu/lt/play/lrt_radijas

итд
Аноним 12/01/25 Вск 17:00:16 570496 1831
>>570486
Какая разница в каких я ебенях, за исключением совсем уж ебеней есть местное вещание, 88-108 и КВ вещание, которое от ебеней не зависит. Сигнал я приму, а открывать цифровое КВ вещание мне нечем, незачем, точно так же как тебе нечем, незачем слушать радиосвязь.
Я никому не предлагал ни R30, ни вообще какой либо модели приемников, я его упомянул в пример, а ты побежал гуглить параметры и у тебя ладошки вспотели когда ты там не увидел возможность приема каких-то полуебнутых мертворожденных форматов вещания.
Я может что-то посоветую, когда пойму что нужно и что возможно, пока непонятно что лучше подойдет, но судя по ловле МКС баофенгом человек радио увлекаться начал явно не ради ссаного радиовещания, Нихао, вас приветствует международное радио Китая
Аноним 12/01/25 Вск 17:18:17 570498 1832
kakayaraznicak.[...].gif 1059Кб, 477x272
477x272
>>570496
>Какая разница в каких я ебенях, за исключением совсем уж ебеней есть местное вещание, 88-108 и КВ вещание, которое от ебеней не зависит
Практическая.
>>570476
>я своим полевым ICOM IC-R30 с диапазонной антенной на авиа не услышу все вещалки в радиусе 50 км?
Если ты в Лондоне (ты же признался с каких ты ебеней), в Лондоне ты не услышал бы всех (доступных в эфире) вещательных станций своим полевым ICOM IC-R30 с диапазонной антенной. Радиоприемник приобретён, а вещательных станций в диапазоне DAB+ не может принять. Не может принять всех вещательных станций с передатчиков в радиусе 50 километров. Около 100...120 вещательных станций в Лондоне в этом диапазоне.
Аноним 12/01/25 Вск 20:13:25 570518 1833
>>570498
Ну на R30 не смогу, на ссаный свисток смогу, ты то что можешь на свои балалайки послушать? В радиусе 50 км? Ну собрал ты все вещалки, дальше? DPMR откроешь? NXDN? APCO25? 300 шагов в секунду проскочишь по диапазону? Получается что я в радиусе 50 км приму много чего минус ссаные dab dvbt drm на связку балалаек R30-SDS100E, а с SDR еще и эту ссанину прихвачу. Сейчас начнешь доебываться что и я не одним приемником работаю, а связками? Дохлый номер, я R30 отсканирую и найду твои ссаные вещалки и если они мне мешать будут я их фильтрами повырезаю.
Аноним 12/01/25 Вск 21:01:38 570521 1834
Анончики, привет.
Я залетный, поэтому есть вопрос - для использования при ЧС, при приступе скуки и ностальгии, при редких прогулках на природу и редких прослушиваниях аудиокниг, при желании послушать специфические, зарубежные радиостанции и переговоры радиодедов, заказал за 4тр XHDATA D-608WB
Всё правильно сделал?
Какие подводные?
Аноним 12/01/25 Вск 22:18:57 570524 1835
>>570521
>и редких прослушиваниях аудиокниг, при желании послушать специфические, зарубежные радиостанции и переговоры радиодедов, заказал за 4тр XHDATA D-608WB
>Всё правильно сделал?
Не всё. Хорошая игрушка и стоит этих денег, но для своего применения.

https://swling.com/blog/2024/06/xhdata-weather-radio-d-608wb/
> ЧС
Сойдёт. Если находишься не в Швеции, Великобритании или Польше. Есть WB годен для США.

>редких прослушиваниях аудиокниг
Для редких — норм. Нет цифровых кнопок, нет возможности выбрать нужную дорожку аудио, только перелистыванием одна за другой. Не пишет название файла, только номер, не проигрывает по папкам.

>зарубежные радиостанции
Годится, в общем и целом, но нет диапазона длинных волн (LW) — Монголия, Польша, Румыния, Алжир, Марокко, Великобритания.

>и переговоры радиодедов
Если я правильно понимаю, для эти переговоры передаются в модуляции SSB, которой в этот радиоприёмник не завезли.

Норм приобретение для этих целей за такие деньги (4000 ₽).
Аноним 12/01/25 Вск 22:26:32 570526 1836
>>570518
>Ну собрал ты все вещалки, дальше
Я?!
Я не собрал все.
Слушаю я радиопередачи. Для чего же ещё нужен радиоприёмник, как не для слушания радиопередач? Слушаю вот прямо сейчас.

>>570518
>DPMR откроешь? NXDN? APCO25? 300 шагов в секунду проскочишь по диапазону
Я?!
Не открою.
Там нет вещательных станций, насколько мне известно. Или есть хоть одна?

>>570518
>, я R30 отсканирую и найду твои ссаные вещалки и если они мне мешать будут я их фильтрами повырезаю.
Держи в курсе.
Ты Интересная Личность.
Аноним 12/01/25 Вск 22:52:43 570527 1837
pa20052202.jpg 60Кб, 650x325
650x325
>>570522
Понял. Спасибо за ответ. Задам тупой вопрос: эти частоты можно что ли в атс-20 хранить? Ну, в смысле, есть прошивка, которая может?

Я так понимаю, что ты прям серьёзно разбираешься в теме.
Тогда еще вопрос:

Стоит вообще смотреть, при живом ATS-20 и RTL-SDR моем, на следующие приемники?
- Белка с динамиком;
- ATS120Pro;
- TR110;

Цели у меня простые:
Слушать дидов, хулиганов, кого-то на коротких волнах.
27200 и вокруг интересно. Вещалки может зарубежные.
Чисто ради интереса попытаться авиа поймать, речку/море.
Очень редко просто включить эфирную, хотя я это могу и с телефона сделать.

Вот вроде есть у меня sdrка, но в полях-лесах с ноутбуком не сильно удобно. С телефоном - ебаная пытка, он садится быстро. Ну может разве что планшет купить какой-то простой чисто для радиосталкинга.
А вот в ATS120Pro есть и водопад, и душевная крутилка. Белку и ретекис просто все хвалят-нахваливают.
Может кто посоветует что?
Аноним 13/01/25 Пнд 00:55:31 570531 1838
>>570526
Мне тебя каждый раз ставить в курс когда я изготавливаю режекторные, полосовые и другие фильтра? Сажусь за комп их обсчитывать и мотаю катушки, прогоняю их векторным анализатором. Мне если что-то мешает, я выпизживаю. Не все же блаженные и сидят с кучей лишних палок в спектре, есть кто бореться с помехами, в том числе и с ссаными вещалками, дешевые свистки начинают неплохо работать если им обрезать ниже 110 и выше 580 МГц, ебанное 88-108 и мультиплексы DVBT которые приемные тракты с неглубокой динамикой гробит нахуй закручивая АРУ в плинтус. А на особо мощные точечные помехи можно режектор вструмить.
Аноним 13/01/25 Пнд 01:23:01 570532 1839
>>570527
Ты купи что-нибудь, тебе с этим приемником в ЗАГСе не повенчают, волшебный мир АВИТО или дальняя полка на этот случай выручает. Радиоприем это в первую очередь антенны, самый навороченный приемник без антенн нормальных это как тупой нож, вроде есть, а режет херово. Нужно КВ, в полях, мути диполь хотя бы на диапазон 40м, нужно авиа-делай дискоконус или хоть штырь с противовесом. И т.д.
Смотри обзоры на YouTube только не восторженные распаковочки с тушенкой на поляне и унылым видеорядом где что-то шипит. Например на TR110 есть обзор с замером чуйки на канале "Вива Телеком" Вот что-то наподобии нужно искать, чтобы устройство подключали к приборам и тестировали, разбирали, проверяли в эфире с нормальными антеннам. Если ты эти видосы не поймешь, то погугли терминологию или спроси здесь что непонятно.
Опытный человек с любой аппаратурой примет, тут два краеугольных камня как найти. Вручную листать диапазон валкодером, сканировать сканирующим приемником, глядеть спектр на водопаде. На кв водопад или валкодер, так как там шумодав не закроешь, а на УКВ рулят скоростные сканеры (читай дорогие) и широкополосные (читай дорогие) SDR зацепленные к мощным (читай дорогим) компьютерам.
Твой путь что-то КВшное с валкодером, основной упор на входное железо и наличие SSB. На УКВ твой путь балалайки прямого преобразования на beken типа Кваншенга или тидрадио. Откровенно говоря там и авиа будет и двойка и речка-море, сатком, семидесятка. На УКВ еще свисток и младшие SDR аппараты, много чего можно расковырять и за шапку сухарей открыть много чего из не шифрованной цифры, но с компом нужно прям дружить. Свистки в опытных руках делают дела.
У ретекиса на мой взгляд управление из-за размеров медленное, по диапазону не прохватишь, ATS 'это КВ за шапку сухарей, результат будет соответствующим, сухарями и водой можно питаться, главное зубы не сломать. Про белки, малахиты и прочие SDR моноблоки толком сказать мне лично неего, вроде бы работают. Хорошее КВ компактным не бывает, фильтра не дают, все что на ладошке лежит-компромисс. Поэтому ты купи на что бабки не жалко, понравится, втянешься поймешь сам чего тебе надо. Может поставишь себе военный обзорник Р326П, вярёвку на березу, штырь в планету и диды на 3 МГц будут органично бубнеть. А может потянет в сторону USRP.
Аноним 13/01/25 Пнд 07:40:55 570534 1840
>>570532
>USRP
Если ты про b200, то там внутри ad936x, на которых есть и другие приемники подешевле. Например adalm-pluto, который ничем не хуже, если задача просто послушать что там болтают.
Аноним 13/01/25 Пнд 07:44:39 570535 1841
>>570531
>Мне тебя каждый раз ставить в курс когда я изготавливаю режекторные, полосовые и другие фильтра? Сажусь за комп их обсчитывать и мотаю катушки, прогоняю их векторным анализатором.
Очень интресная информация. Этого не нужно стесняться. Вполне себе по теме треда.
Аноним 13/01/25 Пнд 18:26:16 570560 1842
>>570534
Интимный нюанс, сердце прибора может быть одним и тем же, а вот входные цепи, развязки, собственные шумы рассыпухи, добротность контуров, компоновка, разводка, экранировка. это важно. Пока не проведешь замеры параметров и не поработаешь в эфире на железяке порой и не понятно в чем разница, а вот по испытаниям и эксплуатации уже всплывает конкретика. Когда работаешь с ломовыми сигналами, в благоприятной электромагнитной обстановке может показаться что свистка хватает с головой, а как дело доходит до дела Экскалибуры с Винрадио обсираются.
>>570535
Filter Solutions на 32-ух битную Win7 поставь, теорию подботань если образования радиоэлектронного нету. Ну и сходу пятизвенники не делай, потихоньку дело пойдет Качественные АФУ залог успеха.
Аноним 13/01/25 Пнд 23:17:46 570576 1843
Босфорской спецотдела
Аноним 15/01/25 Срд 15:24:13 570697 1844
okean222.jpg 260Кб, 1100x825
1100x825
Посоны, а на такую бандуру я любителей не смогу же услышать?
Он ведь, по идее, не поддерживает LSB/USB?
Аноним 15/01/25 Срд 18:53:30 570707 1845
>>570697
>Он ведь, по идее, не поддерживает LSB/USB?

1. Не поддерживает LSB/USB.
2. Не принимает любительские дипазоны вообще (дипазон 41 метр начинается от 7,100 МГц и выше).

https://djvu.online/file/7o6wCk56ywe6P
Аноним 16/01/25 Чтв 01:14:28 570752 1846
Снова выхожу на связь.

>>570452
Смотрел обзоры на ATS-25, но смущает качество сборки. Выглядит как будто самопал, а не заводское исполнение. Да и отзывы такие себе были.
>Будь осторожен с антеннами, меняй их только на выключенном приборе, я на своем спалил входной каскад, меняя "на горячую" телескоп на активку.
У меня была мысль, что я никого не слышу из-за того, что мог сменить антенну при включенной рации. Но чёртов МКС я же услышал! Перед покупкой я гуглил инструкцию и лайфхаки, даже остерегался включать без антенны.
>>570469
Спасибо за ликбез, буду углубленно изучать.
>Прикинь кто в твоих пердях использует радиосвязь, напиши сюда, я постараюсь тебе ответить как их услышать.

В том-то и дело, я не знаю кто тут может вещать. Как я уже сказал, самолеты не летают, может быть какие-нибудь железнодорожники километрах в 15-20. Но это не проблема, можно подъехать поближе.

>>570472
>1. Место где предполагается слушать.
Тот пост я читал, сайт смотрел. Проблема в том, что моего города нет Кобрин, как раз посередине между Брестом и Пинском, поэтому инфа с сайта будет полезной.
>2. Что ожидается услышать
Хочу услышать хоть кого-нибудь, а не постоянный шум. Кроме местных FM-радиостанций, надоели.
Так же рискну предположить, город находится в 40 км от украинской границы, может военные как-нибудь глушат?

Минутка юмора: на озоне большинство тексанов перестали доставлять в Беларусь, а те что есть выросли в цене на 12 тысяч российских рублей.
Аноним 16/01/25 Чтв 18:22:52 570781 1847
>>570697
Да океан можешь впринципе в сраку поцеловать, как я свой блевотный Членинград 010.
Хотя иногда этот ящик что-то интересное ловит, между ремонтами П2К/подтяжкой реле и перепайки очередного сдохшего кондея
Аноним 16/01/25 Чтв 18:44:27 570783 1848
К слову о, вопрос к дидам на/за/хуй/буду 65-75.
Стоит ли покупать интеграл в наше лёгкое время? Деньги есть, въебать десятку+ на это дело могу как нехуй. Но будет ли выхлоп, кроме багорта итт?
Ибо есть опыт с Маяком-2. А я хочу ещё обмазаться армейскими вёдрами
Аноним 17/01/25 Птн 10:58:57 570836 1849
6660106077.jpg 889Кб, 4000x3000
4000x3000
Заказал PL-330 за 3.5к, в чем я не прав кроме того, что нужно было докинуть 2.5к и взять версию на usb-c, но тогда он бы уже не стоил как ATS-20?

Софт-мьют мне не страшен, на ATS-20 я привычный к нему.

Хотел "Belka DX", но она слишком маленькая. И дорогая. Мне не нравится тенденция к уменьшению размеров радиотехники.
Как портативный приемничек на прогулке - белка, конечно, мега-заебись. А вот для слушания КВ дома на внешнюю антенну - это слишком милипиздрическая игрушка за 14к...
Аноним 17/01/25 Птн 11:57:24 570840 1850
photo2024-12-14[...].jpg 146Кб, 1280x853
1280x853
>>570532
Спасибо за развернутый и обстоятельный ответ.

- Отказался от идеи брать "Белку" - больно дорого, а та, которую хотел за 10к, на говнито ушла сегодня утром;

- ТР110 почти все в ютабах только нахваливают, а вот на форумах мужики как будто более объективны и сразу говорят обо всех минусах и о том, что такой комбайн в таком мелком корпусе априори не будет работать хорошо ВЕЗДЕ.
Более-менее честные большие блогеры сразу говорят, что приемник им прислали из Retekees на обзор, тем самым намекая на занесенный мешочек монет;

- ATS120Pro - суть то же все, что мой ATS20+, но в карманном формате и с экранчиком (который будет давать наводки и шуметь)));

- Заглядываюсь на PL-330.

>>570836
Я самый дешевый на говнито за 4500 нашел. Не знаю, может правда сгонять завтра и забрать у пацана, он как раз на Type-C.
Это, вроде как, европейская ревизия.
На Micro-USB чисто китайская. Нужно еще понять, какая там версия ПО внутри, так как все в один голос не рекомендуют брать с версией не ниже 3305.

Мой ATS-20+ все еще в ремонте и неизвестно, когда готов будет вообще. А слушать эфир-то хочется, я как настоящий деда-пердеда себе завел тетрадку для SWLинга, позывной получил на SWARL, хочу QSLками с дедами меняться, совсем мне делать нехуй на старости лет.

RTL-SDR, повторюсь, кроме как дома - пытка. Им удобно за компом пользоваться, кинув на балкон и мониторя эфир, чтобы прыгнуть на нужную частоту сразу при появлении сигнала.

В общем, скорее всего, возьму себе тоже 330 на пробу, потом продам, если что.
Аноним 17/01/25 Птн 14:44:26 570852 1851
>>570836
>>570840

3305 ставилась где-то с начала 2021 года. Если приемник выпущен после 2021 - можно брать смело.
3307 c 2023.
Type-C стали лепить в него с середины 23 года.

Весь реддит (понятно, что там дебилов полон дом, но у нас тоже здесь хватает один я чего стою).

На эфирных FM-станциях многие пишут в рунете, что провал и пизда-авария, но ты разве будешь брать приемник за 5-8к для слушания в городе, в квартире, "Радио Ваня"? Для этого есть более простые и недорогие решения с более качественным звуком.

Дедов в парке можно слушать. На природе, за городом.
Нормальная балалайка за свои 5к. Не хуже и не лучше ATS-20, просто как-то понадежнее что ли и удобнее за счет отсутствия выпирающих частей.

Если не требовать от этой "пляжной" игрушки как от ПРОФЕССИОНАЛЬНЫХ (и я не про белку, она профессионально собрана, она для радиолюбителей, но она не профессиональная), то устроит всем и полностью. Являясь меньшей игрушкой, по своей сути, чем ATS-20 и ATS-20+.

Правильно выше писали, что можно купить, если понравится - оставить. Не понравится - продай и все.
330 очень хороший приемник по многим потребительским свойствам, есть SSB, услышите дедов своих.

От этих игрушек все просто требуют, как опизденевшие, слишком дохуя.
И жалуются, что за 5к нет авиадиапазона, и нет саткома. Нахуй он им на прием нужен только я не пойму и нахуй он вообще кому-то нужен в 2025 году, по понятным причинам в виде непрерывно срущих там своими салофантазиями людей-х.

Хочется авиа - купи кваншенх.
Хочется речку - купи кваншенх.
Хочется ебучего саткома - купи кваншенх.

Ругаться на прибор за 5к (на секундочку 48 долларов) за тупость на длинных волнах, ну я хуй знает, че тогда белку не купили, радиопердуны старые.

Короче, подводя итог: читайте интернет, выбирайте что по душе. Не понравится - всегда продать сможете. Понравится - ну хорошо же.
Аноним 17/01/25 Птн 20:32:26 570875 1852
>>570836
Как он в сравнении с XHDATA D-808?
Аноним 17/01/25 Птн 21:38:04 570879 1853
Аноним 17/01/25 Птн 21:44:47 570880 1854
1.D14bLa4oxQ-33[...].jpg 134Кб, 1080x486
1080x486
Аноним 18/01/25 Суб 00:50:43 570885 1855
>>570840
В правильном направлении думаешь, молодец что на атс и белку не повелся. В старые времена был Degen 1103, подарил старшему товарищу, бывшему радисту ПВО от бывшего радиста РВСН так сказать, это последнее что я покупал из вещательных аппаратов. Он за городом на КВ был неплох. Все что потом выходило вещательного с сплошным КВ и SSB я не покупал так как плотно подсел на Айкомы и т.д. уже лет пять не включал военные приемники, алюминиевые гробы, хотя 326 как обзорник он неплохой, с макеевской шкалой, чуйки в нем прилично, причем на крысиный хвост работал неплохо. Вот серьезно, даже не знаю чего посоветовать более детально. Хорошо бы icom-R75. С хорошей антенной это кайф. А вот какой SDR на КВ взять чтоб душа развернулась я пока и сам не определился. Хотел ксиегу джи90, по попсе пойти, то по чистому SDR. Ну я еще и на излучение работаю правда. По молодости вообще с дружбанами клепали ламповые передатчики в погоне за мощщей, с жуткими внеполосными излучениями, принимали на бытовые магнитолы Panasonic, на старые совковые приемники ламповые и транзисторные перетянутые на 3 МГц, все это в состоянии опьянения. Сейчас все тянет вверх по частотам, к спутникам. Это приближается старость наверное и цифровая радиосвязь тоже.
Аноним 18/01/25 Суб 16:57:07 570935 1856
IMG202501180224[...].jpg 181Кб, 1280x974
1280x974
Какого черта переходники jack 3.5 - sma такие редкие, что ни на одном маркетплейсе их нет и приходится выписывать с алика? Пиздец просто.
Аноним 18/01/25 Суб 18:38:20 570940 1857
ed3aaa20702f11e[...].jpg 199Кб, 1024x1024
1024x1024
>>570885
>Degen 1103

Я думал о нем, но как-то почитал форумов, люди советовали брать более новый 330й Tecsun.
Еще, вроде как, велик риск, если берешь у барыг, нарваться на новую версию, которая цифровая, а не аналоговая.

В итоге заказал себе все же 330й. Без ATS-20 уже, откровенно, ломка - более месяца я мучаю RTL-SDR v4 и сижу в местном репитере.
Свисток, конечно, классная штука - подключил к компу и сиди, прыгай в места, где есть сигнал, но без души.
Нет духа авантюризма, когда сидишь ночью за городом и ловишь признаки жизни вслепую.

Р-326М была возможность хапануть лет 15 назад, но я не понимал тогда вообще ничего в этом всём. В итоге знакомый отца забрал себе. Надо бы узнать, как с ним дела обстоят, надеюсь, не был распилен.

IC-R75 - это, конечно, круто, но дорого для меня, к сожалению. Но выглядит интересно, пойду обзор гляну.

Xiegu G90 рассматривал, но у меня позывного нет, увы. Если только хулиганить.
Вот на днях обсуждали в репитере, что этот ЛПД-репитер - он для людей, а VHF-репа на 146 Мгц, - это для "Але, как прием, у нас дождь, а у вас? А, у вас тоже? они в разных районах города, на удалении 5 км друг от друга Ну дай бог пройдет, здоровья вам, 73".

Туда малый один зашел как-то (у меня просто несколько портативок, одна на репу UHF, вторая на VHF, третья на личные каналы с родней и друзьями), на 145 МГц, поздоровался, поприветствовал всех, а ему начали "Вы кто, вы что делаете здесь? Вас звали? Позвыного нет? Ну станцию свою выключайте и получайте позвыной, потом поговорим".
Пиздец, а потом на собраниях сетуют, что "Молодежи ныне интересно только в кудахтер играть и телефоны свои тыркать без конца".
Естественно. Пацанчик (ну по голосу лет 15-18 максимум) заморочился, нашел частоты предунской репы в интернете, В ОТКРЫТЫХ ИСТОЧНИКАХ, разобрался с разносом частот, разобрался с субтонами на прием и передачу. Вежливо зашел, всех поприветствовал, поблагодарил за репитер, а ему с порога "Да ты кто такой? Пшел отсюда". И естественно он свою радейку кидает на авито и идет тиктоки смотреть, потому что ему порог вхождения задрали. Благо в этом случае обошлось и я его на нашу ЛПД-репу перетянул.

Ну это всё лирика. Заказал, в общем, как уже говорил, тоже 330й, про него и в прошлом треде писали, в этом тоже. Нашел выгодно и за 4800 хватанул *ну не 3500, конечно, а жаль).
Как приедет, сразу отпишусь, что и как.

Вот только у меня вопрос возник (даже два):

1) Как к нему через "джек 3.5" внешнюю антенну подключать? Подойдет ли обычный джек и припаянный к нему кусок провода?
2) На форумах, в частности, на радиосканнере, пишут про то, что нужно подключать противовес в виде USB-кабеля. Куда его подключать? В гнездо зарядки что ли? Или к антенне? Я немного пока что учусь только, а на радиосканнере, как думаю, многие заметили, публика поспецифичнее, чем здесь, много снобов и пердунов недовольных, что им вопросы такого же толка, какие у меня, задают.


>>570935 у меня тот же вопрос, кстати, но я попробую спаять.
Аноним 18/01/25 Суб 18:45:28 570942 1858
>>570940
Проясни-ка поподробнее про аналоговость и цифровость 330го.

мимо проходил
Аноним 18/01/25 Суб 19:42:58 570945 1859
>>570942
PL-330 - он на DSP, и никакого другого нет.
А вот DEGEN 1103 есть версия старая, олдовая и правильная, а есть новая (2018), на DSP, а не на супергетеродине.
Вот.
Аноним 18/01/25 Суб 23:18:28 570961 1860
>>570940 Кстати забыл сказать, у трансивера Icom IC-718 приемная часть очень сходная с Icom IC-R75, по факту был выпущен трансивер и отпиленный от него приемник как два продукта. Быть может за счет того что трансивер был более массовым его найти будет проще и купить дешевле. На счет позывного не парься, мой совет. зависит конечно от QTH но по большому счету бардак такой что всем вообще по барабану пока никому не мешаешь, не тронут.
Аноним 19/01/25 Вск 01:21:18 570966 1861
Господа, выбор сужается? Tecsun PL-330, ATS-20 или Retekess TR110?

>>570424 - все-тот-же-неопределившийся-новичок
Аноним 19/01/25 Вск 01:42:35 570969 1862
>>570966
Тексан. Хотя бы из за вкусных аналоговых крутилок.
Аноним 19/01/25 Вск 02:11:37 570971 1863
>>570969
Там из аналоговых только регулятор громкости, да и то не факт. Настройка точно энкодер.
Аноним 19/01/25 Вск 02:25:31 570974 1864
>>570971
Да понятно. Все равно ручки-крутилки лучше кнопок.
Аноним 19/01/25 Вск 02:33:00 570975 1865
>>570971
Правильно выше сказали, ретекис тр110 умеет много, но не хорош ни в чем из этого "много".
Если только лишних денег есть и коллекцию собираешь.

Так что не советовал бы его рассматривать.
330 за свои деньги выглядит наилучшим выбором по эргономике и качеству. А то, что в нём нет авиа, о чем сетуют многие, так авиа есть в бао или квахе за 2500.
Аноним 19/01/25 Вск 02:37:27 570977 1866
Аноним 19/01/25 Вск 02:51:08 570979 1867
Screenshot2025-[...].jpg 721Кб, 1080x2400
1080x2400
У меня инфаркт жепы, я не видел это объявление и проебал 600й по цене хуевой блютус-колонки с функцией приема радиво
Аноним 19/01/25 Вск 11:17:22 570999 1868
>>570940
>Р-326М была возможность хапануть лет 15 назад, но я не понимал тогда вообще ничего в этом всём.
Не нужен, хуйня всё это. Я купивши был Р-309 («Ячмень») https://dxforum.ru/viewtopic.php?p=3324#p3331 не особо. Ценность разве что антикварная. Не жалей об этом.

>>570836
>Заказал PL-330 за 3.5к, в чем я не прав
Норм. Вот обзоры: https://dxforum.ru/viewtopic.php?f=27&t=424&p=3332&hilit=PL+330#p3332 из минусов - маленкьий аккумулятор BL5-C при немаленьких габаритов самого радио. Но много преимуществств тоже.

>>570852
>На эфирных FM-станциях многие пишут в рунете, что провал и пизда-авария, но ты разве будешь брать приемник за 5-8к для слушания в городе, в квартире, "Радио Ваня"?
Смотря кому. Я из таких ебеней, что «Радио Ваня» тупо не примет, мне вот нужен отличный УКВ радиоприёмник, так как в городе только 3 передатчика - из которых я слушают только 1, а в основном мне надо слушать с передатчиков на расстоянии 45, 50 и 90 километров. Например, BBC World Service есть на английском языке в диапазоне УКВ, который на улицах города принимается кое-где в зависимости от раёнчика, а в квартире не принимается совсем.
Аноним 19/01/25 Вск 11:44:45 571000 1869
>>570999
>BBC World Service

чувак, где ты живешь?
у тебя дальний прием FM?
посмотри где ближайший к тебе передатчик BBC?
ведь это далеко?
Аноним 19/01/25 Вск 11:52:25 571002 1870
>>570981
Я правильно понял, ты дисплей на АТС-20 поменял? Покажи как выглядит, ты желтый поставил ssd1306 128*64? Ко мне АТС-20+ должен приехать через неделю, жду с 31 декабря его.
Аноним 19/01/25 Вск 16:37:11 571015 1871
>>571000
>чувак, где ты живешь?
Я постоянно спрашиваю посоветуев в какой географической точке (QTH) они собираются слушать радио, но посоветую обычно либо отмалчиваются, либо пишут, что это не имеет значения.
> у тебя дальний прием FM?
Бывает. Я разделяю на дальние и сверхдальние.
Данные, подтягивается из Швеции и Финлядии и из Польше.
Сверхдальний у меня всегда с юга - Болгария чаще всего, Греция, Турция.
> посмотри где ближайший к тебе передатчик BBC?
Менее чем 45 километров по прямой.
https://www.bbc.co.uk/programmes/articles/25lGfHqsvqPgsTVM6z88WGD/bbc-fm-stations-around-the-world
>>571008
> khz
Грамотеи! (кНz правильно).
Впрочем, на моих радиоприймниках тоже неправильо пишут - KHz (а правильно - kHz)
Аноним 19/01/25 Вск 17:28:46 571021 1872
>>571015
какой у тебя приемник для этих дальних и сверхдальных приемов?

45км до зарубежа прикольно. Во время войны конешн не очень.
Зелёный !!utyCFZtvW8JHDr0P 19/01/25 Вск 19:51:47 571031 1873
>>571021
>45км до зарубежа прикольно
Прикольно, конечно же.
А у меня не до зарубежа, а до радиопередатчика BBC World Service 45 километров.

>>571021
>какой у тебя приемник для этих дальних и сверхдальных приемов?
Увы, не завезли мне пока что такого специального. Когда прохождение прёт — то не нужен какой-то там особый радиоприёмник, хоть на Sony CFM-20 можно принимать.
Аноним 19/01/25 Вск 20:54:02 571038 1874
>>571031
понял-принял что ты с другой стороны

удивительное у тебя место, что Греция и Турция на FM принимается.
Этож км 1500?
Аноним 19/01/25 Вск 23:50:25 571053 1875
>>570852
> но ты разве будешь брать приемник за 5-8к для слушания в городе, в квартире, "Радио Ваня"?

Буду. Купил за 20к приёмник, ну а что ещё в центре мегаполиса слушать кроме фм
Аноним 20/01/25 Пнд 13:19:45 571101 1876
unnamed.jpg 66Кб, 500x500
500x500
Degen 1103 PLL предлагают за 5 косарей. Уже имею PL-330 и сдр-свисток.
Стоит брать? Может кто пояснить, пожалуйста?
Аноним 20/01/25 Пнд 15:15:33 571112 1877
>>571038
>удивительное у тебя место, что Греция и Турция на FM принимается.
>Этож км 1500?
Очень редко такое прохождение, раз в год, 2-4 часа длится, приём то отличный, то замирает. Но такие приёмы бывают вообще и можно посмотреть видео с такими приёмами.

https://dxforum.ru/viewtopic.php?t=368
Аноним 20/01/25 Пнд 15:20:08 571114 1878
>>571101
>Degen 1103 PLL предлагают за 5 косарей.
Годнота.
Особенно если бы понадобилось на длинных волнах слушать и на средних волнах.

Вопрос может быть в каком он состоянии за эти 5000 ₽.
Аноним 20/01/25 Пнд 15:34:13 571115 1879
изображение.png 231Кб, 217x573
217x573
изображение.png 594Кб, 739x541
739x541
изображение.png 374Кб, 439x445
439x445
>>571114
Вот примерно так.
Сервисной наклейки-гологораммки нет - значит вскрывался. На динамике небольшая вмятина.
На длинных и средних в моем QTH KO84QR вряд ли че-то выйдет поймать годное. На YouLoop с "Левковым" не ловлю ничего.
Аноним 20/01/25 Пнд 15:50:49 571117 1880
изображение.png 1298Кб, 1200x770
1200x770
>>571115 >>571114

Лазили, похоже, не самыми прямыми руками
Зелёный !!utyCFZtvW8JHDr0P 20/01/25 Пнд 18:47:41 571126 1881
>>571115
>Вот примерно так.
Ну, такое себе за 5000 ₽, тем более, если LW и MW в QTH не завезли, то не очень тогда понятно зачем это имеючи уже Tecsun PL-330.

Ну, скорее всего у этого Degen 1103 PLL на УКВ (FM) чувствительность получше, но надо ли это именно тебе? Мне надо именно УКВ FM. Опять же питание там от AA батареек 4 штуки или аккумуляторы тогда ещё доупать. Ну, не знаю, надо ли оно учитывая внешние дефекты.
Аноним 20/01/25 Пнд 18:54:20 571128 1882
>>571115
На авито за 5к проскакивают 1103 вообще без таких косяков.
Аноним 20/01/25 Пнд 20:16:54 571137 1883
Господа, доброго вечера.
Раз тут собрались владельцы нормальных приемников, подскажите, будьте добры, ответ:

Как подключить к приемнику, у которого вход для внешней антенны «jack 3.5 mm», собственно, эту внешнюю антенну?
Интересно, как подключать именно активную: YouLoop с усилителем, или MLA-30.

Заводская активная антенна Tecsun AN-48x питается одним проводом, тогда как активные YouLoop и прочие имеют центральную жилу и экран-оплетку. Корректно ли будет подключать активную? Не сожгу входной каскад?

По отзывам не очень целесообразна эта An-48x (тем более за 4 тысячи).

Как быть?
Аноним 20/01/25 Пнд 20:35:04 571138 1884
>>571137
продают за копейки переходник «jack 3.5 mm» <=> BNC
> вход для внешней антенны «jack 3.5 mm», собственно, эту внешнюю антенну?

https://aliexpress.ru/item/1005005678314250.html 300 руб. для 20см


https://www.tradeinn.com/techinn/ru/euroconnex-%D0%90%D0%B4%D0%B0%D0%BF%D1%82%D0%B5%D1%80-bnc-%D0%BA-jack-mono-m-f-1242-3.5-mm/138984702/p

https://kinozavod.ru/arenda-kommutacionnoe-oborudovanie/kabel-assorti/minijack-f-bnc-1-m
Аноним 20/01/25 Пнд 20:36:04 571139 1885
Аноним 20/01/25 Пнд 20:49:26 571140 1886
>>571138
>>571139
Благодарю, такое едет уже как неделю ко мне, но корректно ли подключать через такой переходник активную антенну? Не сгорит ли что-нибудь в приемнике? Или ток не идет на вход приемника?
Аноним 20/01/25 Пнд 21:08:26 571141 1887
>>571140
я подключал. работает, цел. Тексан-600
Но гарантировать конкретно тебе не могу.
Может спецы знают.
Аноним 21/01/25 Втр 15:39:48 571192 1888
149250964812118[...].jpg 93Кб, 750x499
750x499
изображение.png 1084Кб, 1280x960
1280x960
изображение.png 785Кб, 1127x738
1127x738
Пришла няша, мне понравился приемник. На видосах кажется меньше, чем в реальности. Очень компактный, приятно в руке сидит. Но нужна подставка, по-хорошему.

Стало даже жалко таскать его по полям и лесам, ведь состояние прям вообще идеальное.

И заказал до кучи PL-365 за 3 тыщи пиздец я дурачок, конечно.
Прием, в сравнении с ATS-20+ охренительный даже на штатный телескоп.
ATS-20+ у меня принимал только мощные китайские радиостанции, эти всратые вещалки, которые по полгода крутят одну и ту же передачу про лапшу и какую-то еще хуетень. Добиться приема дидов или вещалок на других диапазонах, кроме 40 м, не получалось никак, кроме как сборкой диполя. Ну и подключением активной антенны, но помогало не сильно.
Условия для приема у меня максимально плохие - многоквартирный дом, который образует колодец, а я на втором этаже сычую. А здесь на телескоп ловит и китай, и французов, и муриканцев каких-то на 17490 (Voice of America, похоже, акцент совсем не китайский, а четко средне-американский).

Короче, рекомендую, отличная игрушка. Нужно пойти в лесополосу протестировать будет.
Спасибо всем, кто отговорил от покупки белки и других "АТС-ов".

>>570940-хуц
Аноним 21/01/25 Втр 15:52:15 571193 1889
>>571192
Так дидов слышал или нет?
Аноним 21/01/25 Втр 17:03:34 571203 1890
>>571193
Дидов слышал.

На телескоп ATS-20 слышал парочку, в радиусе километров 300-500.
На диполь, присранный к телескопу посредством "крокодила" - радиус до 900-1000 максимальный вырос.

На этот приемник пока что только один дед попался на 14139.95.
Пока более не слышал, но повторюсь, что у меня тут жуткие условия для приема, нужно колхозить антенны.

>>571199
Пока не могу сравнить, я же тот дурачок, у которого ATS потерял чуйку и принимает только вещательные FM-станции.
Почитал форумы, не я один такой именно с приемниками на ардуинах, на ATS120Pro тоже чуйка терялась. Это от отсутствия защиты от статики что ли такая история?

Французов слышал на 17.600 вроде, или около того. Может тоже китаезы?
>17490 китайцы кстати
Обосрался я, эх.
Территориально я в г.о. Чехов

Когда ATS из ремонта придет, сравню обязательно.
Пока что делают его, человека торопить неудобно (но надеюсь, что в феврале он уже справится, я б и сам попробовал, но я не умею вообще в радиотехнику). Приедет в феврале уже PL-365 - буду их сравнивать, за неимением другого. Могу попробовать с RTL-SDR на телескопе от атски сравнить, если интересно.

Приемник пока что очень нравится.
Аноним 21/01/25 Втр 19:31:40 571206 1891
>>571203
Французы реальные. Или румыны, они тоже там где-то на французском вещают. Но вроде не китайцы.

А испанцев не слышал? Их тоже бывает слышно, плоховато правда. Может, на 330 лучше.
Аноним 21/01/25 Втр 21:31:42 571219 1892
image.png 194Кб, 749x761
749x761
image.png 216Кб, 739x632
739x632
image.png 219Кб, 755x637
755x637
image.png 281Кб, 748x795
748x795
http://www.short-wave.info/index.php
Это, ну смотрите же частоты тут.

>>571192
>на 17490

По языкам тоже можно выборку сделать, посмотреть что и на каком языке.
Аноним 21/01/25 Втр 23:41:46 571232 1893
>>571192
Пидорас ты ебаный, угнал МОЙ приебник с лохиты. Яблять заказать его хотел изначально!11!
Аноним 21/01/25 Втр 23:45:47 571234 1894
>>571232

Там еще варианты есть за отличные деньги. Вбей в поиск "pl 330", первый же за 4900.
Давай быстрее, пока я его не угнал, а то больно уж аноны его хвалят
Аноним 22/01/25 Срд 00:17:42 571235 1895
Ваще хуй знает. Этот ваш пили330 основан на СИШКЕ. Ну и хуита. Лучше подкопить и взять за 5-6к деревянных аналоговый старый degen. Или японскую Sony. Алсо аноны че скажете? Там на лохито супергетеродинные Сони и Дегены как горячие пирожки разлетаются. Кто имел опыт с этими приебниками?
Аноним 22/01/25 Срд 00:19:34 571236 1896
Si473X
Аноним 22/01/25 Срд 00:30:13 571237 1897
>>571235
Покупай хоть говнопсинодин, вопрос главный в том, что ты собрался услышать? Кроме китайцев, Румынии и еще пары может станций иноагентов с передачами про всякую шизу, типа сильных независимых женщинесс небинарных квир художниц (это не шутка кстати, реально натыкался на такое) там и нет нихуя. ФМ ты можешь на самом простом приемнике слушать или в интернете, один хуй фм дальше пригорода не идет.

Ради поперделок дедов на любительских диапазонах? Нахуя? Во вкудахт зайди, там гораздо больше курлыкающих дедов и скуфов, обсуждающих всякое, сдалось тебе это радио ебучее.
Аноним 22/01/25 Срд 05:25:59 571246 1898
>>571237
>сдалось тебе это радио ебучее.
если бы я так не любил радио, то я не зашел бы на двач, не перешел бы в ra, не зашел бы в тему "Радиоприемники..." и не написал бы простынь что это не нужно.
А теперь анон, расскажи твою цель высирания простыни что радио не нужно, ты на спецзадании?
Аноним 22/01/25 Срд 08:16:33 571249 1899
173752294703968[...].jpg 6Кб, 225x225
225x225
>>571237
>ФМ ты можешь на самом простом приемнике слушать или в интернете, один хуй фм дальше пригорода не идет.
> ФМ
Иноагент спалился. В русском тексте либо ЧМ либо FM (проверочное слово, . радиостанции «Вести FM».
>на самом простом приемнике
Чувствительность в диапазоне УКВ сильно отличается у разных радиоприёмников. Выше есть много примеров разного качества приёма разных радиостанций в диапазоне КВ.
> или в интернете
Авторы методички не знают, что в этом вашем интернете нет передач с частотной модуляцией. Такое только Чат-Гей-пи-ти мог придумать!

>>571237
>один хуй фм дальше пригорода не идет.
Опять Чат-Гей-пи-ти.

>>571246
>А теперь анон, расскажи твою цель высирания простыни что радио не нужно, ты на спецзадании?
Какое-то баловство с испытаниями -пи-ти.
Слушаючи радио я эту пасту читаю. Слушаю радио не меньше двух часов в сутки, обычно 5-6 часов.
Аноним 22/01/25 Срд 12:33:34 571269 1900
160770023018466[...].jpg 412Кб, 990x1279
990x1279
>>571235

Тут выше скидывали состояние Degen на супергетеродине за 5к и это пиздец. В идеале он будет стоить 10к, но не будет превосходить, скорее всего, ничем PL-330, кроме прямого хождения по диапазону, без Soft Mute. Только 330 и подобные XHData стоят в два раза дешевле.
Помех сейчас столько, что деген этот будет ничем не лучше, а может даже и хуже балалайки 330й, перегрузится люто, если мы о приеме в черте города говорим. Если я в чем-то не прав, прошу поправить.

>>571237

С дедами можно меняться QSL-карточками, получаешь SWL-позывной, или, при наличии любительского, делаешь QSL с постфиксом /SWL и погнал.
Радиоприем для меня - это как рыбалка для других. Крутишь валкодер, сычуя в машине за городом, попивая чай из термоса, записываешь в блокнот, оцениваешь, как смог принять очередного дида на кусок карниза из бабкиной квартиры. Душа.
Или хулиганов слушаешь, или ЖД-связь.

Авиа оно можно и с "квашни" полсушать, не понимаю, зачем люди гоняются за авиадиапазоном в приебниках.
Что там слушать можно? "Барнаул, 88, высота 20000, рассчетное время 14 минут, до скорой встречи". И все это в пределах одной частоты, если мы ведем речь не о сканирующих приемниках а квашня умеет скнировать диапазон частот и вклчать ту, на которой сейчас идет передача, за 2000 рублей, кстати, а не за 29999.

Скуфы на вкудахте - это скуфы на вкудахте, там никаких приколов нет вроде того, что ты смог поймать спор двух скуфов, прикрутив провод к трубе старой котельной.

Короче, не знаю, нахуя ты тут пришел гадить в тред, в /p/ тоже был такой, пришел и давай усираться, что фотография умерла, нейронки и айфон всё порешают, вон Димочка Марков какие ШИДЕВОРЫ пилил на айфон.
Аноним 22/01/25 Срд 14:05:51 571275 1901
Блэт, как же я хочу покрутить ручку в поисках дедов и дальнобоев, но это лета ждать когда дача
Аноним 22/01/25 Срд 14:26:13 571276 1902
>>571269
>Помех сейчас
А никто тут не задумывался о том чтобы разместить приемник где-нибудь на даче за городом, а слушать через интернет? Что-то вроде websdr, только на минималках. Да, я знаю что не у всех на дачах есть более-менее быстрый и стабильный интернет.
Есть вариант либо с Si4735 и есп32. Либо просто подключить к компу через какой-нибудь мост i2s-usb.
Аноним 22/01/25 Срд 14:26:56 571277 1903
>>571269
>Помех сейчас
А никто тут не задумывался о том чтобы разместить приемник где-нибудь на даче за городом, а слушать через интернет? Что-то вроде websdr, только на минималках, только свой и недорогой. Да, я знаю что не у всех на дачах есть более-менее быстрый и стабильный интернет.
Есть вариант либо с Si4735 и есп32. Либо просто подключить к компу через какой-нибудь мост i2s-usb.
Аноним 22/01/25 Срд 14:51:38 571279 1904
>>571276
И как передать сигнал с приёмника в интернет?
Аноним 22/01/25 Срд 15:06:57 571280 1905
>>571279
Я же писал что есть два варианта. Главное чтобы интернет на даче был, что естественно не у всех имеется. Да и дача далеко не у всех есть.
Самый простой вариант это взять Si4735, переходник usb-i2c и переходник usb-i2s. Подключить все это дело к компу и на компе будет звук. А стримить звук с компа уже несложно, готовых решений хватает.
Есть вариант посложнее в реализации, на есп32 все сделать. Тогда можно без компа, потребуется только wifi роутер.

Мне вот интересно, будет ли спрос на такое если кто-то сделает?
Аноним 22/01/25 Срд 15:07:16 571281 1906
>>571275
а в городе антенну присобачить не пробовал?
на край webSDR?
не хочсешь чужой webSDR ? Пили свой! на даче!
Аноним 22/01/25 Срд 15:12:41 571282 1907
>>571280
>Самый простой вариант это взять Si4735, переходник usb-i2c и переходник usb-i2s

Ты шизоид? Нормальному человеку с приемником этот набор букв непонятен, это нужно понимать до написания поста

>>571281
А есть несложные мануалы по антеннам в городе? Или прямо готовые решения - вот купи модельнэйм и слушай дидов
Аноним 22/01/25 Срд 15:15:09 571283 1908
>>571280
>Мне вот интересно, будет ли спрос на такое если кто-то сделает?
Маловероятно. Ибо жуткий колхоз.
Ребят, вы точно не радиодеды?
Вроде за компом сидите?
Загляните в соседнюю ветку про SDR прием.

Объясню почему решение на Si4735 не актуально.
Web SDR на RTL SDR стоит 700 руб. + инет + комп и свет.
Зачем покупать Si4735 и пердолится когда можно просто воткнуть в USB sdr приемник?
Аноним 22/01/25 Срд 15:21:08 571284 1909
700 руб. набор [...].png 413Кб, 965x750
965x750
>>571282
>А есть несложные мануалы по антеннам в городе?
самый несложный мануал называется:
купи у китайцев за полторы.
Ну мож за 2500-3000 просто надо смотреть.
На пике 700 руб набор без проводов, не советую такой брать при таких вопросах про антенны.

mini Whip (есть разные комплектации и с корпусами и без)
https://radial.ru/catalog/antennas/vertical/MW-HF/
https://ra0sms.com/fundamentals-miniwhip/

https://aliexpress.ru/popular/mini-whip-antenna

https://www.ozon.ru/product/aktivnaya-priemnaya-antenna-mini-whip-vlf-lf-hf-vhf-mypads-1643322675
Аноним 22/01/25 Срд 15:21:33 571285 1910
>>571277
>А никто тут не задумывался о том чтобы разместить приемник где-нибудь на даче за городом, а слушать через интернет?
Это в богатых республиках такое.

1. Есть дача.
2. Есть дача с по́дачей не только электроэнергии, но и интернетов.
3. Есть деньги на оплату дачных интернетов, в самом лучшем случае — 14,00 €/месяц. И это при том, что радиослушатель не проживает на этой даче

.>>571277
>Что-то вроде websdr, только на минималках, только свой и недорогой.
Всё познается в сравнении, для тебя 14,00 €/месяц — это совсем недорого, но такое мнение не в каждой республике.
Аноним 22/01/25 Срд 15:30:51 571290 1911
>>571284
Купил бы прямо сейчас на озоне, но там отзывы пиздос (((
Аноним 22/01/25 Срд 15:49:31 571291 1912
>>571285
кхм.
Ну что сказать, радиолюбители Украины и России уже устанавливали и использовали такие webSDR.
Дорого одному? делай вскладчину с другом.

А на самом деле здесь у нас интернет за 350-450 руб. в месяц.
Тут не Европа чтобы в Еврах мерить.
Ты европеец ЕС?
Аноним 22/01/25 Срд 16:13:57 571293 1913
>>571280
ССБ патч с диджитал не работает кстать
Аноним 24/01/25 Птн 10:21:00 571381 1914
image.png 1032Кб, 990x990
990x990
image.png 600Кб, 990x990
990x990
image.png 275Кб, 990x990
990x990
image.png 365Кб, 750x398
750x398
Радиоприёмники предназначены для больных болезнью Альцгеймера.

https://relish-life.com/en-de/products/relish-radio

Многое хорошо, кроме питания от элементов типоразмера D (R-20), ну и это, работает только в диапазонах УКВ и DAB+ - а то действитель часто так бывает, что у радиоприёмников сложная система управления. На задней стенке можно перестраивать станции, могли бы прикрутить и онлайн-вещание и возможность управления с приложения для Android.
Аноним 24/01/25 Птн 17:00:02 571414 1915
6811266304.webp 13Кб, 1000x1000
1000x1000
Вечер в хату, эфир в радость, улун в сладость.

Кто-нибудь собрал антенну-рамку на средние и длинные волны? Какую конструкцию можете посоветовать побаловаться, пока едет КПЕшка для этих моих каловых экспериментов?
Какой провод использовали, сколько витков? Обязательно ли КПЕ в конструкции иметь, или пока без него обойтись можно?
Просто не хочется что-то 2к платить за пикрил, если он самостоятельно собирается.

Вопрос задаю не потому что я дебил хотя я дебил, а чтобы понять, что мне докупить еще и что пригодится из того, что имею дома среди хлама своего.
Аноним 25/01/25 Суб 01:10:36 571455 1916
IMG202501250046[...].jpg 106Кб, 640x640
640x640
>>571203-кун репортинг ин: на телескоп 330го щас смог принять сигнал от станции, расположенной в 1230 км от меня по прямой. С ATS-20+ мне такое снилось только. На свисток такие дальние деды ловились лишь на активную антенну. Надо б позывной получить и QSL ему послать.

>>571290
YouLoop с усилителем Левкова попробуй.
Вот такая https://ozon.ru/t/7PpDXZ6 - я купил (б/у с авито, можешь поискать на алике) - работает. Лучше, чем провод из окна, по крайней мере с RTL SDR. С ATS-20+ чуть похуже. С Tecsun-330 еще не пробовал: переходник все еще жду.

Есть еще вариант MLA-30+ но я ее не пробовал.
Списался с одним продавцом на лохите, он сказал что его экземпляр в квартире вообще не ловил ничего кроме помех.

У меня такая, как по ссылке с озона работает, я, повторюсь, живу в херовых для приема условиях, где дома стоят буквой "П", я посередине на втором этаже с окнами лишь в одном направлении.

Вообще, остается только эксперименты ставить, или ехать за город слушать эфир.

На СВ максимум, которого я добился - еле-еле услышать 1413 на телескоп.
Аноним 25/01/25 Суб 07:49:30 571467 1917
>>571455
У меня такие же условия, тексан, второй этаж в плотной многоэтажной застройке, на СВ не ловит вообще ничего на штатные антенны, просто ноль.
Так что у тебя все вполне неплохо, а я жду лето и дачу.
Аноним 25/01/25 Суб 10:25:34 571484 1918
173778984359935[...].png 355Кб, 760x822
760x822
>>571455
>смог принять сигнал от станции, расположенной в 1230 км от меня по прямой. С
Круто!
Чоужтам.
>>543405 →
>Похвастаюсь пацаны!
>Недавно (22-11-2023) мне удалось принять радиопередачу на расстоянии 17300 километров, из Новой Зеландии.
>
>На вот этот радиоприёмник: >>539144 →
>Частота 13755 кГц, данные о радиопередатчике:
>https://www.short-wave.info/index.php?txsite=Rangitaiki
>Cайт радиостанции:
>https://www.rnz.co.nz/international
>Список частот вещания:
>https://www.rnz.co.nz/international/listen
>
>В течение минут 20 был радиоприём почти без замираний. В панельной пятиэтажке внутри.

>>571414
>Обязательно ли КПЕ в конструкции иметь, или пока без него обойтись можно?
Ты определись, есть ли в радиоприёмнике дырка-контакт для внешней антенны. Да-или-Нет? Если есть — то можно просто длинный провод тыкать туда как антенну. Если же нет, а ты хочешь такую антенну как на картинке, то без КПЕ не обойтись, если коротко.
Аноним 26/01/25 Вск 01:13:35 571586 1919
Простите за тупой вопрос: почему на форумах про DE 1103 и PL-330 пишут, что нельзя цеплять провод к телескопу, мол статистика может убить чуйку.
Это правда, или радиодеды с ума сходят?
Там прямо пишут "Ну, раз чуйку потерял, то скорее всего хозяин приемника додумался на штатный телескоп прикручивать длинный провод".

А почему тогда "длинный провод" не губит приемник при подключении в гнездо (330й)?
Или там уже защита стоит?
Аноним 26/01/25 Вск 05:23:15 571593 1920
>>571586
>статистика может убить чуйку
Первый раз такое слышу. Решил поискать.


Из иностранной жизни, пишут, что только определённые модели подвержены:
SONY ICF-2010
https://forums.radioreference.com/threads/static-electricity-discharge-into-antenna.168561/#post-1227518
SONY ICF-2010
https://conradhoffman.com/ICF2010.htm

https://www.youtube.com/watch?v=cxHaCAjjbEw&lc=UgynodDc2obqtK2R2bt4AaABAg


Также как Первоапрельская шутка:
https://www.radioscanner.ru/forum/topic33283-1.html
Аноним 26/01/25 Вск 06:02:01 571595 1921
>>571381
Радиолюбитель = невменяемый инвалид, теперь официально
Аноним 26/01/25 Вск 09:44:51 571606 1922
>>571586
Думаю, вполне реально. Из личного опыта, современные приёмники могут выключаться от статики, я так понимаю уходя в защиту.
Например, случайно коснулся полностью вытянутым телескопом за металлический забор, приёмник погас. Включился штатно, все с ним ок.
Аноним 26/01/25 Вск 10:10:12 571609 1923
image.png 658Кб, 679x617
679x617
image.png 1380Кб, 1500x1500
1500x1500
>>571381
https://bbrain.eu/en/bbrain-music-player/
Не, ну если серьёзно.
Во многих радиоприёмниках сейчас сложная система управления.
https://www.blokker.nl/bbrain-radio---muziekspeler---senioren---okergeel/3947041.html
Трудно записывать станции в память, зато если случайно нажать и удержать 2 секунды не ту кнопку, то сразу же пойдёт искать по частоте и записывать в память.
Аноним 26/01/25 Вск 10:12:25 571610 1924
image.png 75Кб, 528x307
528x307
Аноним 27/01/25 Пнд 15:03:21 571739 1925
>>571609
>Во многих радиоприёмниках сейчас сложная система управления
И схуяль она сложная? Там же нехуй управлять.
Аноним 27/01/25 Пнд 15:59:39 571761 1926
>>571739
Ну ты бабушке своей или деду дай смартфон, где вместо привычного им вацапа стоит телега, вместо их любимого тиктока - вк видево а вместо дзена - двач и посмотри реакцию.

мимо
Аноним 27/01/25 Пнд 16:28:53 571762 1927
820666.jpg 36Кб, 363x1000
363x1000
>>571455-кун снова выходит на связь:

Пришел пикрил PL-365, хороший приемничек. Достался, считай, даром - за 3к против 7.5 к на озоне и 8 на алике.
Можно было на авито взять 368 с прямым вводом частоты, но он бы стоил не 3000 уже.

Короче, нравится. Приятный такой приемник для того, чтобы сидеть и листать диапазоны где-то у реки или в парке.
В выходные поеду протестирую за городом, хоть не буду за него так трястись, как за 330й, когда катаюсь на велосипеде. Его было бы вообще жалко расколотить.
Приятель дал пощупать "Белку", мне не понравилась. Да, круто, что смогли уместить в такой маленький корпус всё, круто, что работа валкодером удобнее, чем на 365, хорошо согласовали телескоп штатный, но на этом как бы и всё.
Очень маленькая, чисто для кармана и чтоб в путешествия таскать ее, может как контрольный приемник ее пользовать можно.
Управление непривычное крайне, после 330го и 365го.
В общем - специфическая игрушка для тех, кто готов платить. Я пока не готов.

>>571484
>Недавно (22-11-2023) мне удалось принять радиопередачу на расстоянии 17300 километров, из Новой Зеландии.

Ого, мощно так.
А я все охочусь за World Music Radio, которая на 25.800 вещает.
Из любителей - самая дальняя станция была вот из Тюмени в выходные.
а на сибишку в машине вообще Сербов слышал, Австралийцы на 27190 пробивались.
Не думал, что меня это всё так увлечет, а началось просто с покупки Quansheng за 1600 на распродаже.
Аноним 27/01/25 Пнд 17:24:59 571763 1928
>>571761
Ты дурачок? Я не про то, что она сложная для бабок и дедов.
А про то, что она объективно убожество полнейшее в большинстве случаев. Атска на фоне хуйдозенов и техссанов это просто шедевр эргономики.
Аноним 27/01/25 Пнд 17:30:45 571764 1929
>>571762
>на этом все
Слона то ты и не приметил. Белка - это настоящий полноценный проект радиоприемника, а не просто условная поделка на пердуйне, как твой кривой 330й. Там не готовая микруха стоит, а дсп со своей прошивкой (я имею в виду демодуляцию и обработку сигнала). В техссанах это внутри микруши сишки происходит т.е. от техсана там только фронтэнд и компоновка (про косяки последнего можешь на радиосканнере почитать, там интересно. кстати схема и характеристика его есть).
Аноним 27/01/25 Пнд 17:55:01 571765 1930
>>571764
В белке если акум вздуется, всему пезда придет. Плата ломается,к сожалению - корпус металлический.
То, что это полноценный проект, никто не спорит, разработчики молодцы.
Но для большинства обывателей с целью послушать других обывателей и записать их в блокнотик, или послушать ЖД, подойдет и мыльница за 3к.
Аноним 27/01/25 Пнд 17:56:29 571766 1931
>>571764
Так а чего эту белку тут не то чтобы любят и отговаривают от покупки тогда, раз такой хороший аппарат?
Аноним 27/01/25 Пнд 18:39:33 571768 1932
>>571765
Зачем тебе слушать ЖД, обыватель? Зачем слушать пустопорожние разговоры дедов? У тебя фетиш на подслушивание?

>>571766
Тебя мнение анонимов в интернете, или радиотехника?
Видео Игонина про денежный вопрос посмотри. Он, кстати, белку хвалил.
Аноним 27/01/25 Пнд 20:01:45 571770 1933
>>571764
>Там не готовая микруха стоит, а дсп со своей прошивкой (я имею в виду демодуляцию и обработку сигнала).
Так si473x это тоже dsp со своей прошивкой. Какая разница то?
Аноним 27/01/25 Пнд 20:21:36 571772 1934
>>571768
>рррряяя зочем

Ни зачем, даун. Хобби у всех разные и как правило бесполезные в прикладном смысле, нормальный человек увлечён тем, что просто по кайфу.
Аноним 27/01/25 Пнд 20:29:02 571774 1935
>>571770
С какой "своей"-то, скуфидон? Ты привык, что тебе прошивки в виде готовых образов в лапки аки с неба падают сами собой, а их ведь люди пишут (и устроены эти "вшивые программки" зачастую несравнимо сложнее, чем вся остальная говножелезка). В случае сишки это люди из силабс (считай приемник силабсовский, а не тексановский). А в случае белки - разработчики белки. Дошло теперь? Все ваши сравнения атс параша вс 310/330 параша это смехотворно блять, ну собери/купи преселектор и будет то же самое лол потому что микруха та же

А в чем разница технически конкретно, ты не узнаешь точно, т.к. обе прошивки закрытые, и код доступен лишь их разработчикам.
Аноним 27/01/25 Пнд 21:26:57 571777 1936
>>571774
>С какой "своей"-то
Известное дело с какой. Тот самый SSB Patch с дропбокса.
В остальном я о том же самом что и ты. И то и другое это ДСП с какой-то прошивкой. И никакой разницы кто эту прошивку писал, т.к. ты все равно в коде этой прошивки ничего не поймёшь.
Аноним 27/01/25 Пнд 22:02:11 571780 1937
>>571777
Прошивка — это не закон Ньютона, и не таблица умножения. Ее можно написать очень по-разному. И дспхи тоже разные. Соответственно, качество приема тоже может быть разным. Как минимум, ссб в сишке работает через жопу, оно тупо каким-то полулюбительским способом туда присрано, предположительно хакерами/энтузиастами внутри силабс. Руку пробовал подносить к микрухе, когда она ссб принимает? Плавает настроечка. И ошибки и улучшения в белке в принципе возможны, а вот для техсанов никак, максимум главный контроллер, но он на прием мало влияет. Разве что силабс выкатит новую версию микрухи, но тогда либо основная прошива, либо ссб патч работать перестанет скорей всего.
Аноним 28/01/25 Втр 10:27:44 571813 1938
148320486219105[...].jpg 64Кб, 800x531
800x531
>>571764

Ок, возможно я что-то в "Belka" не понял в силу того, что только начал этим всем увлекаться а может в силу скудоумия, а может были сверхзавышенные ожидания:

Мне в обзорах обещали невероятную чувствительность и эргономику, а на форумах народ вопил, что из квартиры на телескоп Австралию принимают, будто из соседнего дома.

Я в квартире запустил приемничек, покрутил, настроился на то же, что принимал в квартире мой кривой тексан, а нового ничего не услышал, хотя рассчитывал, что сейчас-то как разгуляюсь по эфиру (завышенные ожидания благодаря тем, кто умолчал, что принимал на внешнюю "взрослую" и "грамотную" антенну, а не на залупу, как я).
Плюсом не нравится мне миниатюрность эта. Повторюсь >>571765 очень круто, что в маленький корпус смогли впихнуть полноценный аппарат, но тенденция к уменьшению мне не нравится. Хочется в руках держать что-то весомое не хуй.
На природу я не могу выбираться каждый день, чтобы там слушать что-то, чаще в квартире эфир дрочу.

Челик его уже продал, так что повторно пощупать не выйдет, только если искать кого в местном радиоклубе или покупать. Пока что дорого кажется мои кривые тексуны и атс-20 обошлись, в общей сложности, дешевле "Белки" все вместе.

>>571768
Прост. Это ж радиогубительство. Кто-то слушает авиа с их "Высота две тысячи, скорость двести, ветер северозапад, направление ЕКБ", кто-то сидит и 15й канал Си-Би мониторит в поисках интересного, кто-то ЖД и пустопорожние разговоры дедов.
Прикол такой, хобби - "сталкерить" эфир и радоваться, если принял кого-то в 1500 км от себя. Ходят же люди на рыбалку, занимаются фотоохотой и даже просто наблюдением за птицами. У меня вон знакомая купила себе бинокль за 50к, блокнот "молескин", камуфляж и болотники за 20к, а ну и диктофон еще, чисто чтобы ходить и птиц наблюдать.

В принципе, белка не выглядит такой уж необоснованной покупкой после этого всего, лол. Интересно было бы услышать мнение анона, который ранее отговаривал от ее покупки, >>570885 насчет этого приемника, так как у нас тут уже срач назревает.

>>571774
>>571777
>>571780
пошел учить матчасть

>>571762-хуй
Аноним 28/01/25 Втр 13:00:28 571816 1939
image.png 1200Кб, 1024x778
1024x778
image.png 2089Кб, 1300x719
1300x719
>>571739
>И схуяль она сложная? Там же нехуй управлять.
Ты так пишешь, потому что ты радио не слушаешь.
Я же как радиовещательный слушатель пишу, даже не как радиолюбитель.

1. Включить и выключить.
2. Выбрать радиостанцию (крутилкой, набором частоты, выбором из ячейки памяти).
3. Поменять громкость.
Это обязательно!
А это опционально:
4. Возможность быстро убрать звук (англ. mute).
5. Порядок записи станций в память (если завезли вообще). И порядок его проебания (во многих приёмниках достаточно удержать одну из кнопок в течение 2 секунд, чтоб начался снова автоматический поиск по частоте и тщательно и долго устанавливаемый порядок проебался бы без ведения капчи, без регистрации и SMS).
6. Удобство измениеня положения телескопической антенны.
7. Всякие там изменения полос пропускания да включения двойного детектирования (значения не знаю).

При радиолюбительском приёме ещё сложнее задачи по управлению.

По удобству управления радиоприёмники отличаются очень сильно, хотелось узнать информацию по удобству управления до приобретения.

>>571762
>Управление непривычное крайне, после 330го и 365го.
Вот именно.
Аноним 28/01/25 Втр 13:18:28 571817 1940
>>571813
>>>570885 насчет этого приемника, так как у нас тут уже срач назревает.
Блин, я бы заказал его чисто чтоб тебе мнение составить, но я в последний месяц около 80 000 в радиоигрушки вложил, белка пролетает, только искать хороший обзор с замерами. Мне приглянулся китаемалахит, только не очень понятно нахер он мне нужен. Вечером если выкрою время отпишусь по белке, но опять-таки мнение без замеров и реальной эксплуатации. Кстати Радиочиф там в тг канале своем хвастал что заказал какой-то мелкий недорогой приемник КВ, так что скоро будет у него обзор, а он с замерами обычно обозревает.
Аноним 28/01/25 Втр 17:43:35 571845 1941
>>570472
>DAB+

Там вообще есть что слушать?
Аноним 28/01/25 Втр 20:29:54 571874 1942
>>571817
>какой-то мелкий недорогой приемник КВ
С экранчиком в 3д печатном бомжекорпусе который? Да это же очередная сишка сраная, по сути атс25. Судя по одному единственному энкодеру, с еще более убогим управлением, чем у обычных приемников.

>>571816
Ну вот видишь, совсем не много функций (ты еще забыл бекап настроек на комп и восстановление). Просто представь, что у твоей радивы есть ТАЧСКРИН как у тефки, и все эти невъебенно сложные проблемы решатся легко и очевидно.
Аноним 29/01/25 Срд 01:08:20 571892 1943
>>571845
>Там вообще есть что слушать?
Конечно же, пруф:
https://radiomap.eu/no/bodo
В/на DAB+ больше радиостанций, чем в остальных дипазонах.
Аноним 29/01/25 Срд 03:07:35 571896 1944
>>571892
>больше радиостанций, чем в остальных дипазонах
Смотрю я на это, и понимаю, что даже FM это уже угасающая вещь.
Аноним 29/01/25 Срд 11:29:22 571908 1945
>>571896
В каком-нибудь Цюрихе доступные радиостанции в диапазоне/формате DAB+ кликать не перекликать!
https://radiomap.eu/ch/zuerich
Несколько часов времени бы ушло, чтобы просто пройтись по всем станциям, просто послушать вообще что каво, что есть в *(DAB+) эфире.
Аноним 29/01/25 Срд 12:29:42 571913 1946
>>571908
Тут суть в том, что это все локальные радиостанции. А значит, это не отличимо от обычного интернет вещания. Теряется вот эта романтика дальнего приема, как на кв.
Аноним 29/01/25 Срд 12:52:44 571914 1947
>>571896
Нихрена оно не угасающее, в регионах где нет крупных агломераций вещание на 88-108 наверняка будет еще очень долгим. Вот когда старлинк или что-то подобное будут вкрячивать в каждый автомобиль и вообще широкополосный доступ в Интернет станет повсеместным, то этот самый DAB+ начнет угасать. Он и появился-то от того что в крупных городах мира не стало места на диапазоне, а крутить музло и пихать рекламу хочется. Когда в этом треде наш местный радиохэд мне выкатил фразу что я на своей полупрофессиональной аппаратуре не могу послушать "все вокруг" я еще подумал, ну да, если еще учесть интернет-радиостанции, то не могу.. Это вообще бред конечно обсуждать на технической доске бытовые вещи на бытовом уровне их эксплуатации. Не КВ, не сверхдальний прием 88-108, а прием цифровых бродкастингов в пригороде Цюриха, Берна, Женевы. Что же будет дальше? Рассказы как поставил ресивер Триколор и и по 3-4 часа в день смотрел телевизор? В прикуску с Yotube.
Аноним 29/01/25 Срд 13:21:09 571918 1948
>>571914
>обсуждать на технической доске бытовые вещи на бытовом уровне их эксплуатации
А где это можно выяснить?
Я вижу, что многим анонам тут непонятны именно эти бытовые вещи именно на бытовом уровне (что слушать, где слушать, дневные и ночные диапазоны, дальность распространения).

Хотят всеволновой радиоприёмник, чтобы принимать всё.

Осло, есть же ведь профильные треды:
>>547332 (OP) КВ Тред ч.2.
>>551675 (OP) Программно определяемого радио тред sdr
и даже
>>550854 (OP) Ардуино тред №4

>>571913
>Теряется вот эта романтика дальнего приема, как на кв.
Так, да не так!
https://www.youtube.com/watch?v=uiyYYTDbRJ0
(DAB-DX) 8C OIV Croatia DAB+ 420 km (TROPO) 29.10.2022 и в этом глухом диапазоне найдётся место романтике.

DX DAB radio BBC, record in The Czech Republic via tropo (distance around 1600 km)
https://www.youtube.com/watch?v=7IuAXMBWOBQ

>>571914
>Рассказы как поставил ресивер Триколор и и по 3-4 часа в день смотрел телевизор?
Кстати, тоже интересная вполне история. Или талерка сама себя установит?
Аноним 29/01/25 Срд 15:40:10 571927 1949
>>571914
Спутники наверное какие-нибудь будут, МКС. Какие-нибудь, может, самодельные системы связи (хотя вряд ли такое одобрит тащмайор). С развитием широкополосного интернета, вероятно, все остальное умрет, ибо такой интернет доступен везде и всегда по идее, лишь бы были спутники и терминал. Войс оф интернешнл кибергулаг.

>>571918
Дальний прием фм/даб — это чисто копиум. Ибо там прохождение случайное и редкое явление, насколько я понял.
Аноним 29/01/25 Срд 20:17:00 571975 1950
>>571927
Да не, не умрет даже когда в каждом унитазе будет интернет.

Про КВ тоже говорили, что умрет с распространением интернетов. Так нет, живой диапазон. И ДВ и СВ тоже. За рубежом вещалок на этих диапазонах дофига и более.
И местных хэмов в тех же штатах дофига. А что на CB творится во всякой Латинской Америке - это при хорошем прохождении можно оценить, бывает что в "нулях" все каналы с 10 по 30 забиты латиносами.
Аноним 29/01/25 Срд 21:19:16 571982 1951
173817402367190[...].jpg 337Кб, 1220x2712
1220x2712
Нужно всего лишь покрутить мягкие ламповые ручки, чтобы навсегда забыть о говне вроде белок-атс-малахитов
Аноним 29/01/25 Срд 21:21:14 571983 1952
>>571982
>пик
А чом ебаный тескун на сишке отличается от атс на сишке?
Аноним 29/01/25 Срд 21:22:28 571984 1953
Аноним 29/01/25 Срд 21:45:29 571988 1954
>>571983
Тем, что на текссане более менее норм паршивка (ну наверное хз), а на атску дохуя прошивок, но все они говно кроме одной единственной.
Аноним 29/01/25 Срд 21:58:00 571990 1955
>>571975
Ну так в эпоху интернетов КВ все еще сохранял свою дальнобойность. Да и бесплатен был, в отличие от.

>кв живой диапазон
Лол. Ну типа там есть станции, но они вещают по часу грубо говоря, это новости, пара песен, ахуительные истории из истории и все такое, ни разу не слышал ничего интересного там.

А вот СВ да, реально забит станциями.
Даже на ДВ 225 толковее, чем все КВ диапазоны.

Хотя с мелкими тематическими/жанровыми интернет трансляциями это все равно не сравнится.
Аноним 30/01/25 Чтв 12:52:09 572035 1956
>>571988
Пока ж. Ее. Эту. Одну. Единственную.
Аноним 30/01/25 Чтв 19:13:08 572068 1957
>>572035
Ну сделай сам прошивку если тебе нужно
Аноним 30/01/25 Чтв 20:19:15 572078 1958
>>572068
>сделай сам прошивку

Хочется ту одну единственную прекрастную паршивку будущего.
О которой писала вот она:
>>571988
>о все они говно кроме одной единственной.
Аноним 30/01/25 Чтв 20:20:40 572079 1959
>>572078
Угу, клоуны-пердолики только и мечтают о той самой 🥳
Аноним 30/01/25 Чтв 21:21:19 572094 1960
test9361.png 1132Кб, 4000x2825
4000x2825
На алиэкспрессе появились известные микросхемы радиоприемников https://aliexpress.com/item/1005008196938850.html
Подозрительно дешево, так что возможна подделка. Но я заказал парочку, посмотрим что придет. По крайней мере дешевые FPGA у них не были поддельными.

И вот накидал схему радиоприемника на этой микросхеме. Буду благодарен если кто-нибудь тут посмотрит эту схему на предмет ошибок. LTC6957 и NC7SZ04 устанавливаются только если нужна внешняя синхронизация, кварц при этом не устанавливается.
Аноним 30/01/25 Чтв 21:31:34 572098 1961
>>572094
И забыл добавить. По логическим уровням оно на предельно допустимых значениях будет, но для упрощения и удешевления сойдет наверное.
Аноним 30/01/25 Чтв 21:33:15 572099 1962
>>572078
Она? ЕНТО ШТО TYAN в ТРЭДДДДДДДДДДЖЭЭ
???
Аноним 31/01/25 Птн 18:29:35 572168 1963
IMG202501311821[...].jpg 64Кб, 854x1280
854x1280
IMG202501311821[...].jpg 107Кб, 854x1280
854x1280
IMG202501311820[...].jpg 92Кб, 854x1280
854x1280
IMG202501311821[...].jpg 103Кб, 854x1280
854x1280
Сходил в лес сегодня с PL-365.
За 3к это - шикарный аппаратец, к которому вообще не придраться.
Принимал и на средних волнах на ферритовый "штопор".

Хочется сравнить его лоб в лоб с "Белкой" и убедиться лишний раз, что этот приемник, несмотря на софт-мьют за данные деньги не имеет конкурентов вообще. Ну если только PL-368, но тот самый дешевый на авито 6к стоит.

Огромный плюс - батарейки AA, которые на ходу менять можно и продаются в любом ларьке любого сельпо.

Наконец услышал 25800 не посредством веб-сдр.
10/10.
Единственный минус - зарядка через древний Mini-USB.
Аноним 31/01/25 Птн 19:03:19 572175 1964
>>572168
>АА
>зарядка
Это как?! Там 14500 что ли, а не батарейки АА?
Аноним 31/01/25 Птн 19:12:44 572177 1965
>>572168
>несмотря на софт-мьют
Почему все так хейтят эти затыкания при перестройке? Ну вы когда СЛУШАЕТЕ, он же не затыкается? Или вы чисто валкодер туда-сюда покрутить купили? Если это мешает быстро искать по диапазону, то есть автопоиск, ну или автоскан с выводом уровня сигнала на спектре как в атс20.
Аноним 31/01/25 Птн 20:33:05 572188 1966
>>572175
Там можно вставить аккумуляторы АА, или иметь запасом батарейки.
>>572177
Меня тоже не напрягает, просто все говнят DSP-приемники за Soft Mute, я уже привык. Если бы мне не было бы пофигу, я б что-то другое заказал себе.

Дополнительно взял себе Selga, что-то ретро захотелось, жду, когда приедет моя игрушка за три сотки.
Аноним 31/01/25 Птн 20:44:34 572190 1967
>>572168
Тоже сегодня ездил на природу с приемником, первый раз в общем-то. Я просто охуел от того, сколько всего есть на SW, просто на штатный шнурок.

Я раньше думал, что всё кроме FM это мёртвое шипение.
Аноним 31/01/25 Птн 22:29:32 572203 1968
Где купить сканирующий радиоприёмник? Любительского уровня, какой-нибудь Alinco или Yaesu, например.
На маркетплейсах, в том числе на али, их нет. На лохито б/у кал от васянов наёбщиков. Официальных сайтов нет / нет доставки в Россию. Есть какие-то нонейм-сайты, но там страница обновлялась в 2008 году и вообще хуй знает.
Они запрещены в России? Или последние 20 лет тупо не производятся? Почему китайцы каких-нибудь клонов не наделали?

SDR и прочие припиздульки для пука не интересуют в принципе.
Аноним 31/01/25 Птн 22:44:29 572205 1969
>>572094
На правах бампа.
Неужели тут никого самодельные конструкции не интересуют? Подумал что преобразователи уровня не особо много стоят и добавил их для надежности. Еще исправил пару ошибок.
По прежнему буду признателен если кто-нибудь проверит схему.
Аноним 31/01/25 Птн 22:45:12 572206 1970
test9361.png 1524Кб, 4000x2825
4000x2825
>>572205
Схему саму забыл прикрепить.
Аноним 31/01/25 Птн 22:46:50 572207 1971
>>572206
Ну и то что перечеркнуто - это пометка "DNP", т.е. на плате разведу, но припаивать буду только если потребуется синхронизация нескольких радиоприемников.
Аноним 31/01/25 Птн 23:59:27 572211 1972
IMG0392.webp 40Кб, 345x1000
345x1000
>>572168
>PL-368
Безумно хотелось оранжевую версию, но всё-таки выбрал PL-330. Параметры абсолютно идентичные, 330 чуть лучше принимает ДВ и СВ за счёт антенны побольше, а переплачивать чисто за форм-фактор и цвет не решился. Но выглядит круто.
Аноним 01/02/25 Суб 08:13:25 572214 1973
>>572168
>Принимал и на средних волнах на ферритовый "штопор".
А чот ты принимал на средних волнах
>>572168
(пали QTH)
?
>>572168
>Наконец услышал 25800 не посредством веб-сдр.
Это круто, конечно же!
https://swling.ru/2022/05/08/veshhanie-world-music-radio-na-chastote-25800-kgc/

>>572177
>Почему все так хейтят эти затыкания при перестройке?
Отучаемся писать в интернетах за всех. Я не хейчу.

>>572188
>Дополнительно взял себе Selga
Имеется мнение, что по чувствительности на длинных волнах один из лучших радиоприёмников (Selga 404).

>>572190
>Я раньше думал, что всё кроме FM это мёртвое шипение.
Ну, ХЗ. Я в панельном доме пятиэтажном. Принимает внутри и на длинных, и на средних и на коротких волнах. Не так как хотелось бы принимает, с шумами - но принимает. Правда, застройка не плотная в городе.
Аноним 01/02/25 Суб 11:56:02 572219 1974
>>572190
Да, эфир даже на штатный телескоп весь заполнен живыми людьми и станциями. Очень круто, из квартиры в кирпичном доме, конечно, хрен даже половину услышать, как ни изгаляйся с активной антенной.

>>572211
Я, честно говоря, до сих пор смотрю на него, самому дико нравится. Но уже и так есть два тексана, куда уж третий, тем более, идентичный по параметрам 330-му. Может быть, когда-нибудь все же прикуплю.

>>572214
1179 уверенно довольно шла, 1413, которую в квартире только ночью и только на активный YouLoop слышно.
KO84nw44
25800 очень давно хотел услышать не через интернеты. Случайно на нее наткнулся в веб-сдр, услышав русскоязычный какой-то регги. Пошел искать информацию и начал пытаться ее принять.

Заморочиться что ли и QSL-ку им отправить.

Селга вот заинтересовала как раз чувствительностью, буду еще рамку собирать для приема СВ и ДВ, как раз КПЕ с авито приехали.
AN-200 это, конечно, хорошо, но 2 тыячи...
Аноним 01/02/25 Суб 13:13:11 572225 1975
Господа, а есть ли готовые решения, позволяющие на советский приемник передать сигнал с телефона/компутера?

Имеется старенький "Альпинист", хочу на СВ передавать сигнал в пределах дачного хозяйства: дед пока в теплице возится, чтобы у него там музон был и оповещения с телефона, который находится в доме. До теплицы просто не добивает WIFi, а сотовый сигнал у нас там в 2025 году до сих пор не завезли.

Может быть, какой-то алиэкспресс, или самосбор несложный?
Bluetooth-колонка не принимает сигнал из дома в теплицу. Направленная WiFi-антенна - слишком скучно, как и репитер, расположенный где-то на улице (его еще и запитать же нужно).
Ну и хочется деду порадовать, что его приемник спустя столько лет способен принимать еще что-то, кроме 1413 и всяких либералов.
Аноним 01/02/25 Суб 14:22:37 572229 1976
>>572225
>готовые решения
https://a.aliexpress.com/_EJN2AWg
Посмотри в поисковике:
AM TRANSMITTER
MW TRANSMITTER
Что это и как, я не знаю, но с чего-то поиск нужно начинать.
Аноним 01/02/25 Суб 14:28:04 572230 1977
А, нет, эта сцылка лучше.
I just found this on AliExpress:
€27.52 | AM transmitter 530-1600khz 2P3 Radio Micropower medium wave transmitter experimental school training kit test crystal radio
https://a.aliexpress.com/_EJ6mUMG

>>572225
>Направленная WiFi-антенна - слишком скучно, как и репитер, расположенный где-то на улице (его еще и запитать же нужно).
>Ну и хочется деду порадовать, что его приемник спустя столько лет способен принимать еще что-то, кроме 1413 и всяких либералов.
Всё это правильно ты написал, так как ты хочешь — интереснее, но ИМХО, много ебатории, по сравнению с удлинением WiFi.
говно на палке Аноним 01/02/25 Суб 18:19:40 572265 1978
Если я куплю ATS-20+ Goshante в место pl-330, то что я потеряю в диапозонах? Пытаюсь вкатиться, но бюджет момжовский.
Аноним 01/02/25 Суб 18:24:55 572266 1979
>>572265
Гугли епта про диапазоны сам.

Скорее всего и выиграешь, но потеряешь в юзабилити и ощущении кайфа именно от радиоприёмника, а не микрокомпьютера с функцией радиоприема.
Аноним 01/02/25 Суб 18:48:23 572270 1980
>>572265
Бери с алика с экспресс-доставкой, не корми барыг вонючих.
Прошить сам сможешь всегда.
Ну и защиты от статики на входе нет, лучше б самому впаять
Аноним 01/02/25 Суб 19:43:00 572276 1981
>>572265
>Пытаюсь вкатиться...
Куда?!

>>572265
>то что я потеряю в диапозонах?
То есть не можешь просто посмотреть какие есть диапазоны и тупо сравнить.

Я пытаюсь имажинировать этот вкат без понимания куда и зачем.

мимо вкатился в радиовещательное слушание
Аноним 01/02/25 Суб 20:57:15 572280 1982
>>572270
Алик давно работает в РФ через алиэкспрессру, которые накидывают для себя любимых 10%. Потому что могут. Живи теперь с этии, барыгоборец.
Аноним 01/02/25 Суб 23:16:18 572306 1983
>>572280
Ну лучше заплатить 3к китайцу и васяну, который тут склад держит, чем хуемосу с авито, который считает что прошивочку накатил и можно впаривать за 5к приемник.
Аноним 02/02/25 Вск 10:54:52 572329 1984
image.png 430Кб, 772x573
772x573
1. Радиоприёмники не самозарождаютcя;
2. Радиоприёмники приобретаются. Различными способами: покупаются, принимаются в дар, находятся в лесу или в мусорнике, крадутся. Один из способов приобретения: Самосбор. Самосбор происходит из приобретамых деталей: купленных, принятых в дар, найденных в лесу или в мусорнике, украденных.
3. Радиоприёмник нужен для человека. Без человека радиоприёмник не нужен. Очень важно выяснить потребности человека, а именно ЧТО человек собирается СЛУШАТЬ. КОНТЕНТ, это самое важное.
4. Определившись по КОНТЕНТУ можно далее определиться по способу из педерачи: частота, модуляция, формат, кодировка - и соответственно по ТД девайса: вещание, любительская связь, рабочая и служебная связь: лётчики, железнодорожники, дальнобойщики, речники, охранники, крановщики и строители майна-вира, технические всякие пищалки типа сигнализаций, сигналов телеметрии (значения не знаю), сигнал времени - именно определение по желаемом КОНТЕНТУ определит требуемые диапазоны радиочастот, модуляцию, форматы вещания, кодировки.
5. Один радиоприёмник (1 шт.) не будет ПРИНИМАТЬ-ВСЁ, даже если этот радиоприёмник имеет в названии ВСЕВОЛНОВОЙ. Во некоторых локациях, типа Калининград, Гродно, Брест итп. нет возможности ПРИОБРЕСТИ радиоприёмник, который принимал бы просто все доступные в эфире радиовещательные (даже) станции, не говоря уже о радиолюбительской связи. В два радиоприёмника трудно уложиться. У меня дома около 9...13 радиоприёмников (считая мобильные телефоны с функцией радиоприёма - причём в разных моделях с разной чувствительностью).
6. При любых модификациях радиоприёмника следует соблюдать вышеприведённые пункты 3,4 и 5.
7. Прежде чем чото с кого-то в этом ITT-тредю спрашивать определитесь по вышеприведённым пунктам.
Аноним 02/02/25 Вск 14:26:31 572343 1985
>>572329
>2. Радиоприёмники приобретаются.
А по самостоятельному изготовлению не в этот тред? Тут аноны только покупать могут?
Аноним 02/02/25 Вск 15:27:36 572351 1986
image.png 286Кб, 405x540
405x540
усилок ардуина [...].png 600Кб, 844x732
844x732
>>572203
>Где купить сканирующий радиоприёмник?

Когда-то я купил карманный пикрил в метро

>SDR и прочие припиздульки для пука не интересуют в принципе.

Что мешает сканировать SDR а потом слушать на тёплом ламповом?

Сканирование это вообще такая штука что комп нужен по-любому

Я свой ставлю на сутки, он сигналами заполняется, потом отдельно прослушиваю что там и это очень неудобно, было бы лучше если бы комп всё записывал и потом я фрагменты слушал бы и в журнал заносил где чья частота
Аноним 02/02/25 Вск 15:29:02 572352 1987
>>572329
>1. Радиоприёмники не самозарождаютcя;

Хуета. Хлам собираешь в кучку, паяешь и - вуаля!
Декоративный радиоприёмник Аноним 02/02/25 Вск 16:13:45 572361 1988
>>572343
>А по самостоятельному изготовлению не в этот тред? Тут аноны только покупать могут?
Самосбор рассмотрен же выше:
>>572329
>2. Радиоприёмники приобретаются. Различными способами: покупаются, принимаются в дар, находятся в лесу или в мусорнике, крадутся. Один из способов приобретения: Самосбор. Самосбор происходит из приобретамых деталей: купленных, принятых в дар, найденvintage radio for decorationных в лесу или в мусорнике, украденных.
Как частный случай приобретения.

Но и в случае самосбора радиоприёмника из приобретённых деталей, всё-равно положняк то же самый — нужно чотко понимать кто будет СЛУШАТЬ и какой КОНТЕНТ будет слушать. Или имеются ввиду радиоприёмники не для радиослушания? А для чего? Декоративные?

https://madraspropstore.com/products/retro-radio
Аноним 02/02/25 Вск 17:17:34 572371 1989
>>572351
Короче, у меня куча карманных приемников. Один принимает ссб, но не принимает дв и авиа, другой принимает авиа и укв, но не принимает ссб и дв, третий принимает ещё какую-то хуйню, но не принимает другую хуйню, четвёртый... ну ты понял.
Так вот, мне нужен один, карманный, но который по функциям заменял бы эту кучу говна. С ссб, дв, авиа и укв хотя бы 200 мгц.
Аноним 02/02/25 Вск 19:42:36 572389 1990
image.png 91Кб, 620x576
620x576
>>572371
>... ну ты понял.
Эх.
> Так вот, мне нужен один, карманный, но который по функциям заменял бы эту кучу говна.
У меня даже поскромнее запросики:

1. Длинные волны. 225 кГц и 198 кГц - чувствительность нужна самая лучшая, на избирательность пофиг, нечего там на длинных волнах избирать.
2. Средние волны. Лишь бы был. Пофиг и на чувствительность и избирательность. 1413 кГц если примет, то и ладно.
3. Короткие волны. Не нужны (мне). Обойдусь, но если есть, то пусть будут ОПЦИОНАЛЬНО. Если будут, то диапазоны 75 метров и 16 метров желательно.
4. Ультракороткие волны! Диапазон только УКВ CCIR 87,5...108,00 МГц - как и с длинными волнами — нужна лютая чувствительность, избирательность не нужна. Нечего мне в диапазоне УКВ избирать. Даже УКВ стереозвук (мне) не нуже. RDS желательно, но могу обойтись.
5. Ну, и чтоб в карман влез если не джинсов, то зимней куртки хотя в огромный карманище.

НЕ НУЖНО!!! (мне): Airband, Citizens band, УКВ CCIR 65,8...73,0 МГц (мне) даже не нужен, DAB+, DRM, даже короткие волны мне не особо нужны. Хотя если есть, то я хотел бы всё же диапазоны от 75...16 метров. Даже 13 метров диапазон мне не нужен. Много ли я хочу?

Ну, выбор очень маленький из того, что можно ПРИОБРЕСТИ

Qodosen SR-286
https://muromdx.ru/articles/radio-receivers/qodosen-sr-286-chestnyj-obzor
Tecsun PL-368
https://dxforum.ru/viewtopic.php?t=490 либо
https://swling.com/blog/2021/07/tecsun-pl-368-an-everyman-review/
Ну, не особо выбор. И дорого, и всякие недостатки есть.
Ну или всякие поделки на TEF6686

И это у меня ещё скромные требования по слушанию только и исключительно вещательных станций. Ни звука телевидения, ни лётчиков, ни железнодорожников, ни речников, ни дальнобойщиков.

Хотя бы определиться просто по выбору того, что можно приобрести.
Аноним 02/02/25 Вск 19:56:46 572391 1991
>>572389
>Tecsun PL-368
Можно на Tecsun PL-365 или даже на PL-360 посмотреть. То же самое, что 368, но без ссб и сб. Можно свою антенну воткнуть.
Аноним 02/02/25 Вск 20:41:51 572396 1992
Аноним 02/02/25 Вск 20:50:57 572399 1993
Аноним 02/02/25 Вск 20:59:06 572401 1994
>>572399
Кваншенг тоже, но в таком виде перекрывает весь запрос анона.
Аноним 02/02/25 Вск 21:12:07 572404 1995
image.png 164Кб, 233x580
233x580
image.png 148Кб, 750x600
750x600
>>572391
>Можно на Tecsun PL-365 или даже на PL-360 посмотреть.
Не, ну если уж приобретать, то Tecsun PL-368 приобретать, потому что кнопочки есть для выбора частоты.

Tecsun PL-360
https://www.tecsun-radios.com/product/pl360-radio-receiver/
Нету кнопочек для выбора частоты. КВ от 64 МГц вверх. Петание 3 батареечки АА - можно внутри заряжать аккумуляторы соответствующего типоразмера. USB Mini-B (!)
https://www.anon-co.com/product/tecsun-pl360-radio цена, допустим, 43,99 USD по этому сайту

Tecsun PL-365
https://www.tecsun-radios.com/product/pl365-radio-receiver/
Нету кнопочек для выбора частоты. Есть SSB. УКВ от 76 МГц вверх.
Петание 3 батареечки АА - можно внутри заряжать аккумуляторы соответствующего типоразмера. USB Mini-B (!)
https://www.anon-co.com/product/tecsun-pl365-ssb-radio
цена, допустим, 64,99 USD по этому сайту

Tecsun PL-368
Завезли кнопочки для набора частоты. Есть SSB. УКВ от 64 МГц вверх. Аккумулятор BL-5C - USB Type-C.
https://www.anon-co.com/product/tecsun-pl368-radio
цена, допустим, 72,99 USD по этому сайту

Для длинных (и средних) волн есть антенна-штопор
https://www.anon-co.com/product/tecsun-pl360-am-antenna
...но это, хороши принимает даже и на штопор? По сравнению с Qodosen DR-286
Аноним 03/02/25 Пнд 10:32:19 572452 1996
>>572396
У меня есть квашенг. КВ и ДВ он в принципе нормально принимать не будет ни с какими модификациями.
Аноним 04/02/25 Втр 11:04:25 572558 1997
>>572205
>никого самодельные конструкции не интересуют
Анимэ аватарок только
Аноним 04/02/25 Втр 14:07:01 572582 1998
>>572230
Спасибо, анон. Заказал, буду пробовать. Пригодится приблуда данная и чтобы просто ковыряться со своими советскими приемниками.
Репитер может и приобрету, чтобы на улице за пределами участка капчевать можно было.

Просто рук и ума собирать "шарманку" у меня нет, да и она током ебнуть может.
На воодушевлении еще портативный приемничек заказал себе советский - "Свирель".
Аноним 05/02/25 Срд 10:58:02 572671 1999
4ViAIKH8Amg.jpg 1337Кб, 2048x1451
2048x1451
da9f6jpOlM.jpg 1076Кб, 2048x1366
2048x1366
MAtQrMuIhKU.jpg 1002Кб, 2048x1366
2048x1366
WhatsApp Image [...].jpg 214Кб, 1201x1600
1201x1600
Забрал вчера Selga 404 с почты.

В хорошем состоянии пришла, тем более за свою цену в 400 рублей. В комплекте кассета для шести батареек АА была, с окисленными контактами. Снял ее, подцепил крону и приемник затрещал помехами.
Настроился на 1413, понял, что хуевничает регулятор громкости, думал что надо менять резистор, но оказалось все гораздо проще - пик 4. Абсолютно такая же проблема у меня была на ТА-57, где припой за 40 лет треснул и давал херовый контакт.
Капля флюса, капля припоя и всё снова работает.

Удивлен чувствительности приёмника, ловит то, что я не могу поймать у себя дома на YouLoop и на Тексаны. Про ATS-20 я лучше вообще помолчу.
Услышал и христианское радио, и 999, и каких-то из соседней страны, что-то иноязычнное пробивалось в районе 800, приводной маяк услышал наконец-то, впервые в жизни, лол.

Доволен покупкой, нужно будет еще купить, на подарок товарищу, который тоже начинает интересоваться радио.
Аноним 05/02/25 Срд 13:24:46 572678 2000
>>572206
>>572205
Ещё раз бамп.
Дошли мне микросхемы AD с алиэкспресса. По ногам земли звонится в соответствии с даташитом.
Похоже тут анонам не интересны самодельные радиоприемники, попробую пойти потом в сдр-тред.
Аноним 05/02/25 Срд 14:01:43 572681 2001
image.png 253Кб, 432x700
432x700
>>572582
>На воодушевлении еще портативный приемничек заказал себе советский - "Свирель".

Какие-то барыги на авито раскрыли капсулу времени и десятками продаёт эти приёмники новые в упаковке, и другие типы тоже

Помню 35 лет назад у меня "Олимпик-402" был - и они сейчас до сих пор в продаже! Охуеть, купить что ли?
Аноним 05/02/25 Срд 20:05:10 572710 2002
>>572681
Тоже такой был, дед подарил мне в детстве. Потом у меня его в поезде спиздили какие-то ушлые гады.
Я так понимаю, у него очень ограничен диапазон принимаемых частот, но тоже засматриваюсь
"Свирель" как раз у тех барыг прикупил, едет, посмотрим, что приедет.
А то бывает что присылают пустой корпус и типа они не при чем, коробка ж запечатана была.
Аноним 06/02/25 Чтв 09:52:48 572736 2003
image.png 364Кб, 600x318
600x318
>>572710
>Тоже такой был, дед подарил мне в детстве. Потом у меня его в поезде спиздили какие-то ушлые гады.
>Я так понимаю, у него очень ограничен диапазон принимаемых частот, но тоже засматриваюсь

>"Свирель"

Свирель твоя по сравнению с ним вообще мусор. На ДВ сейчас ничего нет ведь. А у Олимпика 402 КВ диапазон есть, хоть и советский.

Помню в детстве один в один ситуация: друг увидел у меня приёмник и тоже захотел. Пошёл купил СВ/ДВ. Мотивировал тем что по размерам он меньше и антенны этой огромной нет

И пока я слушал по NHK уроки японского для россиян он слушал позывные "Широка страна моя родная"
Аноним 06/02/25 Чтв 10:02:27 572738 2004
image.png 943Кб, 738x554
738x554
image.png 3148Кб, 1536x1152
1536x1152
>>572736
> друг увидел у меня приёмник и тоже захотел. Пошёл купил СВ/ДВ

Ля, посоны! Я решил найти приёмник который друг купил тогда, фотку его, точнее

Пикрил 1 это он, даже цвет такой

А потом я увидел пикрил 2 и - блять! Будто в душу насрали!
Аноним 06/02/25 Чтв 10:22:26 572739 2005
>>572736
>На ДВ сейчас ничего нет ведь.
225 кГц Polskie Radio Jedynka https://jedynka.polskieradio.pl/
198 кГц BBC Radio https://www.bbc.co.uk/sounds/play/live:bbc_radio_fourlw
153 кГц Antena Satelor https://www.antenasatelor.ro/

153 кГц الإذاعة الجزائرية - القناة الأولى https://my.radioalgerie.dz/ar/chaine1
171 кГц Medi 1 radio https://www.medi1.com/
252 кГц Radio Algérienne - Chaîne 3 https://my.radioalgerie.dz/fr/chaine3

164, 209, 227 кГц Монголын радио - МҮОНР Радио 1
https://www.mnb.mn/
https://worldradiomap.com/mn/play/mnb_radio1

Сейчас радиоприёмник с хорошей чувствительностью в дипазоне длинных волн проблематично вообще приобрести.

>>572736
>по NHK уроки японского для россиян
https://www3.nhk.or.jp/nhkworld/ru/radio/
1386 кГц - как один из вариантов.
https://www3.nhk.or.jp/nhkworld/ja/information/brochure/pdf/radio_frequency_schedule.pdf
Аноним 06/02/25 Чтв 14:37:58 572750 2006
>>572739
Это для Европы, а я в Сибири тогда жил. Там только Китай на КВ теперь и всё
Аноним 06/02/25 Чтв 14:51:56 572752 2007
1.9amdJba4WUCrj[...].webp 44Кб, 640x480
640x480
>>572736

>На ДВ сейчас ничего нет ведь

В моей местности может и да, а вот на тамбовском SDR длинные волны вполне себе живые послушать можно.
Это у нас просто нахуй не нужно никому, а зря. Какой-нибудь ГазПромМедиа мог бы купить и вещать даже свои камеди и прочее.

Ну я заказал еще и "Олимпик" синенький, для коллекции. Тоже у барыги, посмотрим, что приедет. 500 рублей за возможность вспомнить беззаботное и беззубое детство - вообще не цена.

"Свирельку" может подарю товарищу, он всю жизнь жил и на радио плевал, а тут увидел у меня всякие радиоприблуды и загорелся, послушав эфир.

>>572738
Это пиздец, ютуб весь завален мусором вроде "ФМ В СЕЛГУ ЗА ПЯТЬ МИНУТ" и ладно бы вырывали оттуда ДВ и впаивали платку на ФМ, так нет же, эти дегенераты с мясом вырывают все внутренности и пихают туда китайское говно за 300 рублей.
Аноним 06/02/25 Чтв 16:51:01 572766 2008
>>572752
>Какой-нибудь ГазПромМедиа мог бы купить и вещать даже свои камеди и прочее.

Очень затратно

Западное СВ в США держится на локальном местном вещании (дешевые лицензии на ЭсВэ), а у нас эта ниша занята FM-говорильней (дешёвые лицензии на них у нас)
Аноним 06/02/25 Чтв 16:52:25 572767 2009
>>572752
>Ну я заказал еще и "Олимпик" синенький, для коллекции. Тоже у барыги, посмотрим, что приедет. 500 рублей за возможность вспомнить беззаботное и беззубое детство - вообще не цена.

Из тех что на фото голубенький красивее

А так я бы жёлтый брал - заметнее в походе и ярче, хватило пуханов срынка серо-черных в детстве

Но вот я посмотрел сейчас из ностальгии внутрянку их на ютубе - мастера плюются на гетинакс, всё отваливается при пайке сразу, ssb не приделать нормально
Аноним 06/02/25 Чтв 21:22:46 572790 2010
>>572671
> Услышал и христианское радио, и 999, и каких-то из соседней страны
Это 540 кГц - https://mediaklikk.hu/kossuth/

А что на длинных-то волнах?
Вот список частот: >>572739
Аноним 07/02/25 Птн 10:10:13 572833 2011
WhatsApp Image [...].jpg 102Кб, 1156x868
1156x868
WhatsApp Image [...].jpg 78Кб, 1156x868
1156x868
WhatsApp Image [...].jpg 94Кб, 1156x868
1156x868
post-143629-0-4[...].png 706Кб, 1200x830
1200x830
>>572790
ДВ в моих условиях не принимает, увы. Я попробую сегодня сходить в поле и поймать там что-то, но есть сомнения, что выйдет.

Хочу отметить, что Селга оказалась чувствительнее Tecsun PL-365 с его коротеньким ферритом, в квартире чётче слышал Радио России. Там интересная передача "Восьмая нота" по четвергам в 21:10. Вчера был эфир, посвященный Гэрри Муру, на музыке как раз очень удобно было сравнить работу двух приемников.

Тут забавная вещь получилась: я заказал себе 404ю. Понравилась. Решил взять 405 еще, для коллекции. Продавали со словами "Ну работает, что-то шипит там, трещит".

Получил на днях ее, а там накрылись электролиты по питанию: при включении, если увеличить громкость, начинался жуткий треск - возбуд.
Разобрал, охуел от колхоза просто-напросто (пикрилы). Приемником явно в футбол игрались.
Вскрыл раздолбанную зарядку от ноутбука, взял оттуда два электролита на 25V и 680 пкф, впаял. Ожило радио. Был разбег сильный, но настроил при помощи RTL SDR и подкручивания С10.
Постояло ночь, подумал пойти ловить маяки, интересно же. Включаю - снова треск. Пока дошло, что "крона" сдохла, три раза разобрал и собрал обратно несчастную 405ю.

Так вот, вчера решил вечером сравнить 404 и 405 (последнюю решил подарить товарищу), а у 404 чувствительность никакая в сравнении с 405. И громкость тоже низкая.
Добежал до компьютерного магазина, купил там электролиты на 1000 пкф и 20В, впаял вместо С26 и С34, начало принимать лучше, уровень громкости можно поднять выше, но все равно, разборчивость на 1/4 громкости у 405й лучше, чем у 404й.

Не знаю, куда копать еще, думаю сменить электролит, который между С26 и С34, потому что как-то нехорошо, что моя 404 слабее на прием и разборчивость (не знаю, как правильнее сказать - на 405 я больше слов разбираю и больше оттенков в музыке) звука у нее ниже.
На улице ночью 404 вполне себе достойно звучит, нужно сравнить с 405й еще. В квартире 405 выиграла, как я и описал выше.
Но понял, что влюбился в этот приемник, такой у него шикарный дизайн.

Засматриваюсь на нейву 402 в кожаном чехле
Аноним 07/02/25 Птн 14:11:40 572843 2012
>>572833
>интересная передача "Восьмая нота"
А тебе лет-то скока, другалек? Там полно таких передач, некоторые свежие релизы ставят. Причем чуть не с самого основания станции существуют, я еще в школу когда ходил твою восьмую ноту слушал по понедельникам, там дохуя митола было. А ты тока проснулся бля.

>у 404 чувствительность никакая в сравнении с 405
Вся суть этого тредика. Зато някаете тут и анимэ рожи постите как бешеные.
Аноним 07/02/25 Птн 17:07:21 572853 2013
>>572843
35, я просто все детство и юность слушал "Максимум" с тогда ещё живой "Ультрой".
Про "Радио России" думалось что это что-то про новости и скуку. А оказалось вполне себе.
Радиоточку у меня дома как в девяностые выдрали с мясом, так я трепрограммник только у бабки видел вживую.
Аноним 07/02/25 Птн 22:03:59 572872 2014
>>572853
Ночью слушай "Радио России". Раньше по крайней мере там каждый день было что-то интересное из музыки: метал (его можно и вечером услышать), джаз, блюз, электроника, "музыка без слов" (ставили один какой-то новый альбом), что-то вроде еще было.

Кстати, на ныне заблокированном видеохостинге есть выпуск "Экзотики" за 1996, где ставят песню из тогда еще только будущего дебютного альбома совсем молодой группы Moon Far Away
Аноним 09/02/25 Вск 00:07:41 572968 2015
173904807245347[...].mp4 32636Кб, 1280x720, 00:02:31
1280x720
Люто завидую всем господам, кто ловит sw вне мегаполиса, вам респект и зависть.

Остальные я терпим слушаем fm, а вцелом-то и норм
😆
Аноним 09/02/25 Вск 08:41:33 572986 2016
>>572968
>кто ловит sw вне мегаполиса
Ну, не такие уж и господа, просто проживают в каких-нибудь ебенях, в лучшем случае в Калининградской или области, это в лучшем случае! А то и в другой республике: Литва, Белоруссия, Украина, Молдавия, Армения, Таджикистан. А то и вообще в заграничных каких-нибудь ебенях. Чо уж тут завидовать. Это не заслуга какая-нибудь, а просто проживание по месту прописки.

Вот я с дивана в панельном доме могу принимать вещательные станции на КВ почти круглые сутки (что не особо чего вешают, это уже иная тема), 3940 кГц даже принимал.
https://dxforum.ru/viewtopic.php?t=565

>>572968
>терпим слушаем fm
В УКВ диапазоне тоже не всё так однозначно. Прохождение меняется в течении суток, бывает интересно. Я обычно с трёх городов принимаю всегда, но каждый день есть прохождение ещё с 5 городов, так что чувствительность имеет значение.
Аноним 09/02/25 Вск 14:24:48 573005 2017
Надо бы уже перекатить тредж, а то утонет.
Аноним 10/02/25 Пнд 09:37:52 573051 2018
Анончики, подскажите, пожалуйста по рамочной многовитковой антенне СВ-диапазона.

Делаю антенну из пялец, по расчетам должно получиться 24 витка. КПЕ у меня советский трехсекционный.
Намотал, подсоединил. Кручу-верчу, а толку ноль, 999 и 1413 как принимались хуево, так и принимаются. В один момент только, когда кручу КПЕ, происходит затык приемника с возрастанием шумов и затуханием сигнала.

Как ее правильно собрать ее? Может проще выкинуть заплатить 2500 за AN-200 готовую?
Есть ли толк вообще от нее в Подмосковье?
Все, кто на ютубах эти антенны пользует, живут или в ЛО, или за городом.
Аноним 10/02/25 Пнд 10:47:00 573057 2019
собаки время ра[...].png 321Кб, 750x637
750x637
>>573051
>Делаю антенну из пялец

Предположу что вот тут ошибка

Чем больше площадь описываемая цепью катушки тем лучше должно быть

Учись у старого еврея: https://youtu.be/Y6FUAo3Kb48?si=PBN02wz-XIB8FIsh
Аноним 10/02/25 Пнд 12:29:28 573067 2020
images.jpg 10Кб, 259x194
259x194
Аноним 21/02/25 Птн 17:39:37 573940 2021
7004811329.jpg 182Кб, 1000x1000
1000x1000
Есть ли у кого опыт использования автомобильных активных антенн? Будет от них толк для СВ и КВ?
Аноним 01/04/25 Втр 00:21:08 575891 2022
Настройки X
Ответить в тред X
15000
Добавить файл/ctrl-v
Стикеры X
Избранное / Топ тредов