Главная Юзердоски Каталог Трекер NSFW Настройки

Радиотехника

Ответить в тред Ответить в тред
Check this out!
<<
Назад | Вниз | Каталог | Обновить | Автообновление | 1280 420 353
NodeMCU, ESP8266, ESP32 Няша 15/08/21 Вск 10:39:31 471111 1
ESP32-DevKitC-E[...].jpg 89Кб, 640x640
640x640
16259914361340.jpg 57Кб, 640x668
640x668
Часик в радость, канифоль в сладость, уважаемые.
Не нашел треда с этим великолепным поделием из Китая. Основная фича - наличие вайвай на 32 еще и блютуса. Периферия слабая,даже в сравнении с ардуино, на 32 получше.
NodeMCU - прошивка, позволяющая выполнять скрипты lua на мк. Как по мне - это большое достижение, очень хорошее, два года ждал.
Напишите, пожалуйста, в комментариях своё мнение по этому микроконтроллеру?
Аноним 15/08/21 Вск 10:58:48 471113 2
>>471111 (OP)
Немного говнецом отдает. Нравится что в ESP32 есть настоящий Ethernet (MAC уровень) и можно ставить почти любое PHY и получить настоящую проводную локал очку на пару с микропистоном. А вот по выводам.. Это жопа. Полная. Пара выводов на вход, 1 spi, 1 консоль + 1 юарт в лучшем случае и выводы закончились. Epic Fail. Вроде бы микропистон все еще не умеет в CAN шину на ESP32. Это печально.
Ненавижу глючный и тормозной WiFi, предпочитаю надежную проводную локалку.
Аноним 15/08/21 Вск 15:28:12 471143 3
>>471111 (OP)
Вайфай понравился, я запускал на питоне одностраничный сайт, и смотрел две температуры и показания АЦП на мобиле в браузере.
Консоль через вай-фай, через telnet. Очень удобно без проводов.
Запускал также FTP для передачи .py файлов, тоже супер удобно.
Блютуз не запускал.
Потом плату окончательно ушатал, и остался только модуль.

У esp32 просто так умирают ноги. У меня штук 5 умерло в рандомных местах. Видимо статика.

Очень замороченный процесс прошивки. Очень хочется шить spi напрямую, но не знаю формат. Кто бы помог разобраться. Знаю что на Гите esptools есть описание формата прошивок и протоколов, но не пробовал его соотнести с образом spi.

Нужен хороший конденсатор по питанию. Без него не работает.

Esp8266 без даташитов. Esp32 с даташитами, но слишком сложные для низкого уровня.
Аноним 15/08/21 Вск 18:28:27 471166 4
>>471113
>>471143
Там есть пошаговая отладка как в STM32?
Аноним 15/08/21 Вск 18:39:58 471170 5
Дда
Аноним 17/08/21 Втр 18:56:27 471391 6
Том-и-Джерри-Му[...].jpg 160Кб, 600x612
600x612
>>471170
Заказал еспэху 32 на али. Можешь сказать, что качать и изучать пока едет? С питоном знаком, писал ботов в браузерки, когда они были попроще.
Аноним 18/08/21 Срд 07:58:23 471416 7
>>471113
>Пара выводов на вход, 1 spi, 1 консоль + 1 юарт
Ты с ESP8266 не перепутал?
Аноним 18/08/21 Срд 16:14:54 471426 8
pinout.png 1153Кб, 1000x1492
1000x1492
>>471416
https://mysku.ru/blog/aliexpress/84562.html
Мне впадлу даташиты искать. Сам смотри - слева один юарт, справа - spi + консоль и пара выводов.
Никто ничего не попутал кроме тебя - писалось же
>ESP32 есть настоящий Ethernet (MAC уровень) и можно ставить почти любое PHY и получить настоящую проводную локал очку на пару с микропистоном
Почти все выводы уходят на RMII PHY и его тактирование + в esp8266 нет настоящего Ethernet, есть только отходы производства под названием WiFi.
Аноним 18/08/21 Срд 20:17:44 471433 9
>>471426
Мне кажется ты натяшиваешь сову на глобус. Если тебе так нужна супер пупер надежная сеть, так и бери малину и процессор и ножки, а это поделие просто идеально вписывается в свою нишу, еще бы антенну помощнее - проснулся, отработал, передал данные, синхронизировался и снова спать, нет связи - ну и ладно.
Аноним 19/08/21 Чтв 12:00:55 471464 10
IoT-тред утонул.

Спрошу тут.

Хочу попробовать сделать светильник на лестничную клетку с возможностью изменения цвета свечения \ яркости через приложение или с веб-сервера.

Есть два стула: Wi-Fi и Bluetooth.
Что выбрать?
Центра управления пока нет, хотел пока сделать управляемое устройство.
Аноним 19/08/21 Чтв 13:33:23 471468 11
>>471464
>через приложение или с веб-сервера.
Нада делать standalone. Чтобы идет винишка-тян - горит розовым, сосед-пидор - голубым, чоткий пацанчик - ксеноном, сойбой - коричневым. Главное на Али сенсор на всяких пидоров найти
Аноним 19/08/21 Чтв 14:09:00 471469 12
>>471464
WiFi проще и надёжнее. Блютуз хуй пойми как работает.
Аноним 19/08/21 Чтв 14:22:02 471471 13
>>471426
Это ты какую-то отладочную плату кастрированную принёс.
>один юарт, справа - spi + консоль и пара выводов
https://en.wikipedia.org/wiki/ESP32
>34 × programmable GPIOs
>4 × SPI
>2 × I²S interfaces
>2 × I²C interfaces
>3 × UART
Аноним 19/08/21 Чтв 14:25:35 471473 14
image 444Кб, 1396x712
1396x712
>>471426
Вот ESP32 на плате WROOM32
Аноним 19/08/21 Чтв 15:46:50 471479 15
16293723365290.png 414Кб, 1452x778
1452x778
>>471471
>>471473
Откуда бля все такие ебать умные лезете? Даташит тоже умею читать. Почему никого не ебет вопрос что бывает конфликт периферии по выводам? Эффективный менеджер?
Вот и смотри - кто-то облажался когда рисовал картинку - выводы GPIO36,39,34,35 - это только входы, выводить сигнал на них не получится.
Красным - Ethernet RMII + не показан еще один вывод на управлением генератором который срет 50МГц в вывод GPIO0 который нужен для прошивки и вывод подавать сигнал RESET на PHY.
Желтым - системная консоль для прошивки-дебага.
Синим - системная флешка которую нельзя занимать.
Что остается?
UART2 (оранжевый), SPI (в красном круге) у которого нет ни одного CS-a. 4(6) GPIO (32,33,15,2,4,23) и 4 только на вход(36,39,34,35).
Ахуеть расклад. 4GPIO, 4IN, UART + SPI (MISO+MOSI+SCK).

Покажи где это все и при это одновременно работающее при подключении внешнего Ethernet PHY? Может я в шары долблюсь и в упор не вижу очевидного?
>4 × SPI
>2 × I²S interfaces
>2 × I²C interfaces
>3 × UART
Аноним 19/08/21 Чтв 16:14:36 471481 16
>>471479
Ты можешь ремапить пины. Ты можешь перенести 3 уарта на любые пины, которые у тебя есть.
Наверняка и все остальные тоже можно.
Аноним 19/08/21 Чтв 18:43:51 471498 17
Аноним 19/08/21 Чтв 20:01:56 471504 18
>>471481
В esp32 все ремапится, uart и spi проверял лично.
Аноним 20/08/21 Птн 08:51:54 471525 19
>>471504
Поделишься кодом для микропистона?
Может расскажешь-подскажешь как на ESP32 и микропистоне CAN запускать?
Аноним 20/08/21 Птн 14:00:14 471542 20
Аноним 20/08/21 Птн 18:58:48 471622 21
335-50-x-40.100[...].png 942Кб, 1000x806
1000x806
>>471542
Возьми два чая. Хоть один адекват в треде. Благодарствую!
Референс читал, а мелкие приписки нет. Про юарт написано что можно на любой вывод переназначить. Не знал.
А вот CAN - в такие задворки документации спрятали что не сразу то и найдешь. Осталось найти ESP32 среди хлама что бы проверить на практике
Аноним 21/08/21 Суб 21:18:57 471778 22
>>471622
А остальных ты считаешь неадекватами?
Расскажи как будешь кан тестировать, будь няшей.
21/08/21 Суб 23:25:03 471793 23
изображение.png 266Кб, 551x431
551x431
>>471622
Постваь внешний CAN-PHY, дурень!
21/08/21 Суб 23:25:34 471794 24
изображение.png 266Кб, 551x431
551x431
>>471622
Постваь внешний CAN-PHY, дурень!
Аноним 22/08/21 Вск 07:36:00 471814 25
Ребятки, а есть для них клиент для XMPP или другого чата, чтобы через интернет сообщения свои отправлять? Чтобы я как из консоли мог бы им командовать издалека?
Аноним 22/08/21 Вск 09:29:28 471815 26
Screenshot20210[...].jpg 317Кб, 720x1560
720x1560
Аноним 22/08/21 Вск 09:44:00 471816 27
>>471815
Читал, гуглил, в основном там сводится к тому, что " я хочу/мне надо" и абстрактные рассуждения, что есть такое, еще я в ангельском плоховато. Есть прям готовый пример реализации на esp? Потрать на меня пару минут, пожалуйста, кинь ссылкой, а там уж я разберусь.
Аноним 22/08/21 Вск 15:02:22 471822 28
>>471816
XMPP реализуется на коленке, надо лишь терпение. Сам не делал, но когда-нибудь сделаю. Самое сложное в нем - это пройти авторизацию
Аноним 22/08/21 Вск 20:05:48 471833 29
>>471822
Да, будучи юным и горячим я писал плагины к талисману, исиде и иже с ними и всё хотел своего бота написать и написал, и когда читал про xmpp находил примеры где просто как вебстранички формируют xml и отдают и принимают, а сейчас я стар для всего этого.
Зачем вообще эти блинки-хуинки, мкъютэтэ, когда абсолютно всё это можно решить текстовым чатиком и никакой зависимости от других серверов, ну разве что сервер жабы?
Аноним 22/08/21 Вск 20:27:16 471835 30
>>471816
Я за тебя гуглить не буду. Не хочешь сам - значит тебе не нужно.
Аноним 22/08/21 Вск 21:22:46 471839 31
>>471833
зачем текстовый чатик, когда, алиса включи свет?
Аноним 24/08/21 Втр 20:43:15 472035 32
>>471835
Хорошо, спасибо, я постараюсь!
>>471839
Тебе, зумерок, не понять почему алиса это плохо.
Аноним 25/08/21 Срд 10:40:06 472073 33
Аноним 25/08/21 Срд 14:01:09 472085 34
>>472073
Я не тот анон, но любой взрослый человек понимает, что ставить у себя в жилище вечно включенный микрофон это полное безумие. Сегодня собранную на тебя бигдату пользуют только для рекламы, но не успеешь оглянуться как Алиса уже сошьет на тебя дело об экстремизме, услышав рассказанную тобой домочадцам шутку про террориста Навального.
Аноним 25/08/21 Срд 21:42:12 472120 35
Объясните мне назначение ноги chip enable, зачем такие сложности, почему нельзя определять что енабле по наличию питания? Без vcc точно disable.
Спасибо, пожалуйста.
Аноним 25/08/21 Срд 21:58:28 472123 36
>>472120
ты про что сейчас?

обычно chip enable - из терминологии обмена данными или еще каким управлением, микруха может штатно стоять и чото делать сама по себе и до получения сего. Перефразируя, без vcc точно disable, но без enable не обязательно без vcc.
Аноним 25/08/21 Срд 22:33:13 472127 37
>>472085
сотовый это вечно включенный микрофон, который сливает все разговоры, и это никого не смущает.
Да и как мы видим последнее время, по приказу сверху сядешь при любом раскладе, что с доказательствами, что без
Аноним 25/08/21 Срд 22:34:43 472128 38
>>472120
Это не выход, это вход у чипа
Аноним 26/08/21 Чтв 08:07:06 472140 39
>>472127
Смущает, я поэтому в своих телефонах всегда получаю рут и выкорчевываю gapps первым делом, да и фильтры на роутере тоже ловят некоторые анальные зонды.

>>472120
CH_EN экономит дополнительный транзистор на плате - с его помощью сторонний микроконтроллер может включать/выключать ESP простой ногой gpio без лишней обвязки. Изначально ведь ESP выпускался как дополнительный модуль только для wifi-обмена, и должен был отключаться в режиме ожидания для экономии энергии.
Аноним 26/08/21 Чтв 12:43:08 472161 40
>>472140
И всем людям в радиусе 15 метров выкорчевываешь?
Аноним 26/08/21 Чтв 21:21:44 472246 41
>>472161
Ты сникерс что ли съешь, речь была о том, что постоянно включенная алиса будет подслушивать. Нет, окружающим никто ничего без их просьбы выкорчевывать не будет, но одно дело, когда у тебя в телефоне постоянно кто-то слушает с привязкой к абоненту и другое дело спорадическое попадание в чужой монитор. Пиздец вы зумерье тупое блять. Ты и игры в стиме покупаешь, сука, еблан, как ты меня бесишь своей алисой.
>>472140
Про дополнительный модуль это новость, предполагал, что он для этого больше подходит - вычислительная моща такая и мало интерфейсов и ног.
Аноним 27/08/21 Птн 16:33:20 472303 42
Есть у кого lay файл для распайки 12f ?
Аноним 28/08/21 Суб 03:59:26 472339 43
>>472303
переползай уже нахуй со спринта в нормальный софт
Аноним 28/08/21 Суб 10:00:57 472348 44
>>472246
Алиса наша отечественная, пускай уж лучше наши слушают, чем ЦРУшники через гугл
Аноним 28/08/21 Суб 10:14:13 472350 45
>>472339
А в чем у тебя есть?
>>472348
>Мать на хуи, а сам к ней на колени.
Я предпочитаю, чтобы меня слушал только собеседник.
Аноним 28/08/21 Суб 10:17:35 472351 46
>>472348
Ебать ты пёс. Стань уже личностью, хватит к всяким стаям шаритьс
30/08/21 Пнд 14:39:18 472517 47
>>472303
Расширение файла поменяй на LMK
30/08/21 Пнд 14:40:36 472518 48
30/08/21 Пнд 14:43:51 472520 49
Аноним 01/09/21 Срд 16:22:32 472690 50
>>472520
А как это открыть? Спринт не открывает, скажи в чем ты создал, будь ласка.
Аноним 01/09/21 Срд 21:19:38 472721 51
Как в lua node mcu читать входящие данные с ком порта? Делаю прибор для калибровки аккумулятора.
Аноним 01/09/21 Срд 23:29:47 472730 52
image 24Кб, 431x303
431x303
Аноним 02/09/21 Чтв 19:07:20 472777 53
>>472730
И правда, что-то я затупил пытался через print и общую консоль через которую esplorer общается спасибо.
Еще такой вопрос - на spi будет висеть оборудование, оно будет одно, можно в модуле lua отключить chip select и использовать этот пин по своему усмотрению, а на приборе просто притянуть его к земле? На стм так делал всё работало.
Аноним 02/09/21 Чтв 19:55:44 472784 54
>>472777
Нашел, что можно переопределять ножки после инициализации spi.
Аноним 04/09/21 Суб 22:13:04 472973 55
Аноним 05/09/21 Вск 11:59:47 473014 56
>>472973
Смузи-стартап какой-то, не взлетит в этом виде.
Идея графического программирования хороша и тот кто ее освоит будет грести бабло, если захочет, но почему-то никто пока не смог.

Спасибо за ссылку, почитать про луа было интересно, и я узнал кое-что важное для себя на тему js.
Аноним 05/09/21 Вск 21:38:44 473062 57
>>473014
Графическое это возможность, там и буквами можно.
Аноним 06/09/21 Пнд 21:11:23 473184 58
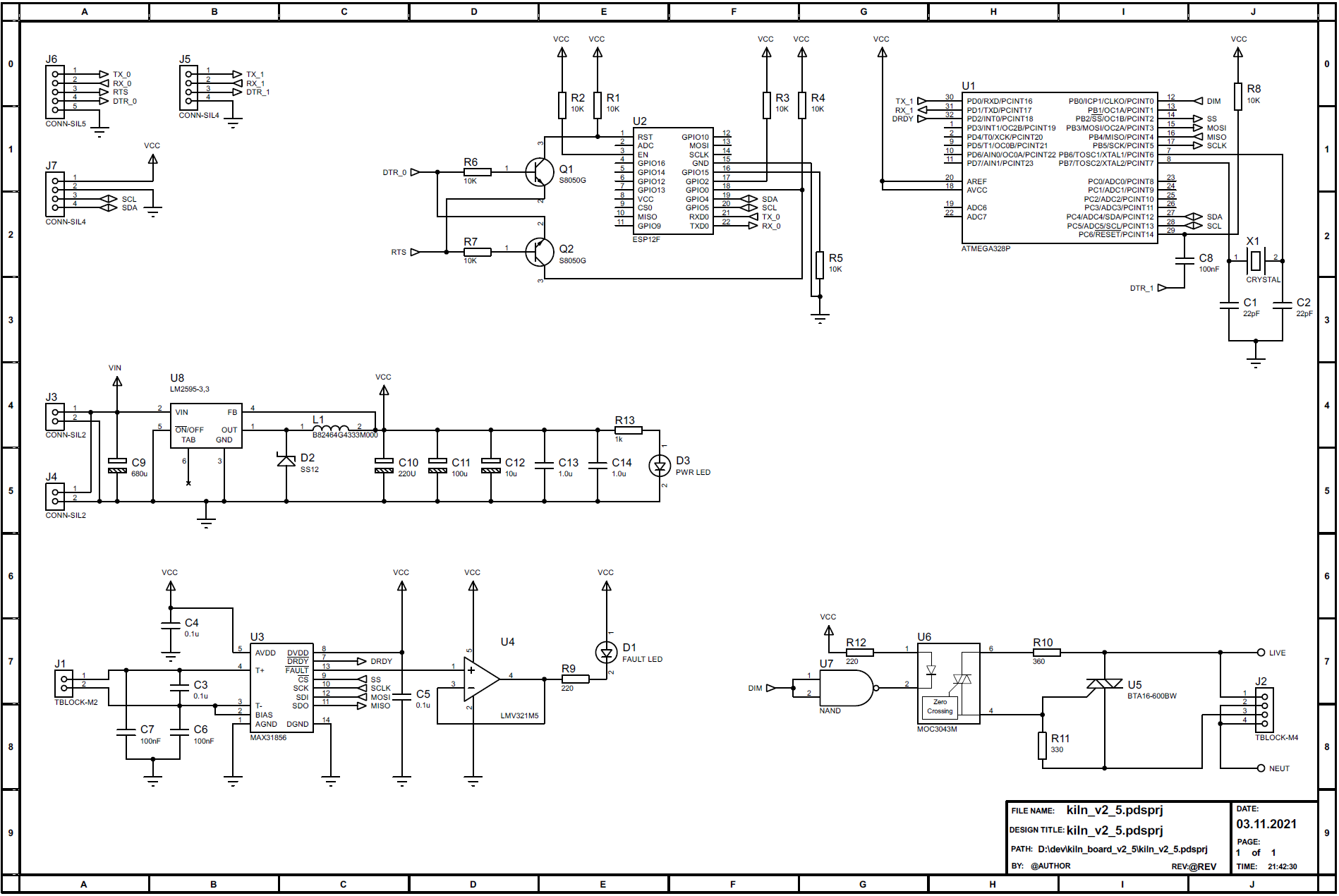
Короче, пилю IoT марахайку для себя. Помогите определиться с конфигурацией такого чуда.
1) atmega328 + esp 01 как модуль wifi. Самое простое, но как-то неспортивно и совсем по детски. Хотелось бы вообще вебморду, а делать её AT командами такое себе
2) То же самое, но esp8266 как уже МК, а не модуль и общение между по i2c (потому что spi на ардуине занят). Тут надо учиться программировать esp8266 уже.
Задача ардуины это чтение данных с чипа по spi, ПИД регулятор и симмисторный диммер. Ну а esp должно собственно располагать вебмордой, через которую происходит взаимодействие и посылать требуемое значение параметра на ардуину.
3) Возможно стоит это всё заменить на esp32 wroom, но тут две проблемы: где купить и нормально ли wifi работает если у нас прерывания. (Хотя у нас там не одно ядро, но я не работал с этим, не ебу)
Так вот, какой вариант по цене самый оптимальный будет? esp32 wroom продаются хоть в чипидипе, по адекватным ценам, но сука, не поштучно, а по 7-8 минимум. Esp8266 есть во всех амперках, но непонятно, какой вариант нужен чтоб был доступен i2c, а то в большинстве пинов мало и я не знаю, разведен ли на esp 01 и т.п. i2c. В общем, помогите нуфагу
Аноним 06/09/21 Пнд 22:38:15 473197 59
>>473184
а зачем тебе там ардуина вообще? на esp8266 spi, пид и диммер не делаются?
Аноним 06/09/21 Пнд 22:44:30 473200 60
>>473197
А в каком корпусе тогда брать? Не охота самому распаивать есп и флеш память, но и брать nodemcu и делать типа шилда тоже, хотелось бы кусок текстолита с обрезанными дырками, типа как у wroom.
Аноним 06/09/21 Пнд 23:12:22 473204 61
>>473200
"типа как у wroom" есть модули 12E. Или совсем чуть побольше, но у же с раскинутыми на гребенку пинами - wemos D1
Аноним 06/09/21 Пнд 23:44:19 473207 62
>>473204
> есть модули 12E
А где там spi? Я может жопой смотрел, но в спеках писали только uart i2c и can
Аноним 06/09/21 Пнд 23:54:41 473208 63
2021-09-06235346.jpg 62Кб, 756x288
756x288
2021-09-06235400.jpg 101Кб, 1006x420
1006x420
Аноним 07/09/21 Втр 16:52:18 473257 64
>>473208
Отлично. А как это ваше говно программировать? Что является правильным путём тут? Нужен ли какой-то программатор или можно с помощью usb-uart или arduino as isp? Ну и можно ли сразу покупать esp12e или лучше начать с девборды?
Аноним 07/09/21 Втр 17:13:34 473262 65
>>473257
ебать ты ленивый черт. Срсли, тебе влом самому за две секунды нагуглить, как шить второй по популярности после ардуиновской атмеги чип?
Аноним 07/09/21 Втр 17:46:08 473267 66
>>473262
Ну я чтоб наверняка. Тпрогер говорит, что есп шьются через uart причем без всяких предварительных шаманств с заливом бутлоадера. Бля, да это же охуенно!
Аноним 07/09/21 Втр 18:01:23 473269 67
>>473267
А нормальный JTAG ты не хочешь?
Аноним 07/09/21 Втр 18:19:15 473270 68
>>473269
У меня нет такого программатора. Есть только переходник на cp2102 и stlink
Аноним 07/09/21 Втр 18:56:34 473275 69
изображение.png 27Кб, 319x999
319x999
>>472350
>А в чем у тебя есть?
Аноним 07/09/21 Втр 18:59:24 473276 70
>>472246
>предполагал, что он для этого больше подходит - вычислительная моща такая и мало интерфейсов и ног
Если че, esp8266 без флеша это самый популяный wifi модуль к пердуине. Правда зачем ДВА ядра при этом - непонятно
Аноним 07/09/21 Втр 21:24:43 473298 71
Аноним 07/09/21 Втр 21:50:01 473302 72
изображение.png 304Кб, 857x585
857x585
>>473208
https://www.esp8266.com/viewtopic.php?p=37925
Тут говорят, что эти ноги общие с spi, подсоединенным к флешу. Не возникнет проблем с работой точно? Даташит вообще говорит, что эти пины не использовать
Аноним 07/09/21 Втр 22:58:19 473311 73
>>473302
какие "эти"? прям на твоей схеме же gpio 12, 13 и 14 просто выведены наружу.

там в чипе два SPI, есличо. Тот, который на кусках картинок распиновки, доступен и нормально работает.
Аноним 07/09/21 Втр 23:36:25 473318 74
>>473311
А, да, это я долбоеб, всё, увидел
08/09/21 Срд 00:00:24 473323 75
>>472690
В спринте же. Кидай в папку с макросами и он там появится.
08/09/21 Срд 00:11:41 473324 76
Аноним 08/09/21 Срд 11:13:52 473340 77
1631088817408.png 149Кб, 860x914
860x914
>>473323
> футпринт
> Кидай в папку с макросами и он там появится.
08/09/21 Срд 16:14:12 473371 78
>>473340
Ты спринт то видел хоть раз, умник?
Аноним 08/09/21 Срд 19:03:27 473392 79
>>473371
Нет, я пользуюсь нормальным софтом. Если у вас вместо футпринтов используются макросы с расстановкой площадок, то я могу только посочувствовать
Аноним 08/09/21 Срд 19:21:03 473394 80
изображение.png 71Кб, 752x496
752x496
изображение.png 327Кб, 782x658
782x658
Че-то совет сделать диммер на esp8266 кажется хуевой затеей, или нет? В общем, используются непосредственно в работе следующие пины, пик 1. spi, i2c, uart (для прошивки). И остаётся хуй какой-то, а именно gpio 0, 2 и 16. Сюда надо по идее вхуярить сам диммер, ему нужен один pwm пин и один с возможностью повесить прерывание.
https://github.com/RobotDynOfficial/RBDDimmer
В этой либе ни один из пинов с таблицы у нас не свободен для детектора нуля. И хуле делать? Подключать ардуину по i2c и на ней моргать?
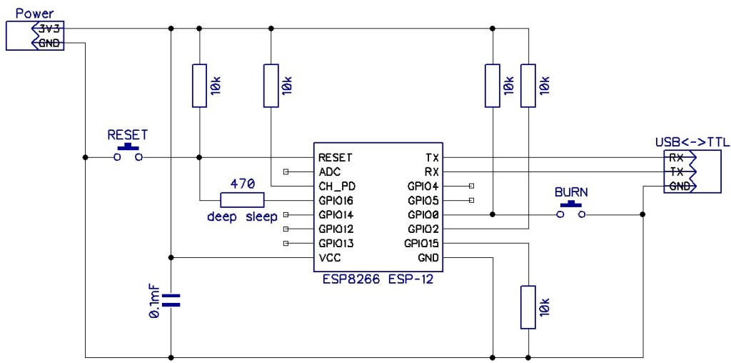
Потом, я нашёл только такую схему подключения для прошивки с помощью usb-uart, пик 2. Вопрос, нахуя тут вообще подтягивать gpio 15 и 0, если они имеют внутренние подтяжки такие же?
Аноним 08/09/21 Срд 20:08:47 473403 81
2021-09-08195730.jpg 32Кб, 830x198
830x198
>>473394
>i2c
он же тебе был нужен для связи с ардуиной, которой теперь нет.
>uart (для прошивки)
если только для прошивки - можешь юзать в своей проге эти пины как хочешь, прошивальщику пофиг, он сам по себе.
>ни один из пинов с таблицы у нас не свободен для детектора нуля
нахуя тебе софтовый детектор нуля? Zero-cross симисторные оптопары 30р в розницу стОят. Или ты собираешься без опторазвязки силовой симистор дергать прям с ноги контроллера?

>нахуя тут вообще подтягивать gpio 15 и 0, если они имеют внутренние подтяжки такие же?
патамушта внутренние подтяжки они имеют, когда твоя прога их настроит и задействует. А пока не загрузился - там пикрелейтед
Аноним 08/09/21 Срд 20:40:05 473406 82
>>473403
> он же тебе был нужен для связи с ардуиной, которой теперь нет.
У меня планируется дисплей небольшой, так что и2ц нужен
> Zero-cross симисторные оптопары 30р в розницу стОят.
Но я уже купил moc3023m. Модули симисторных диммеров с али тоже требуют программного детектирования нуля.
Аноним 08/09/21 Срд 20:57:28 473408 83
>>473406
>>473403
Почитал про оптопары с детектором нуля. Нет, мне нужен софтовый детектор, потому что я делаю диммер, а не твердотельное реле. Я буду резать полупериоды, а наличие детектора нуля в оптопаре как раз не позволяет включать её в произвольный момент
Аноним 08/09/21 Срд 21:02:37 473410 84
IMG201706071511[...].jpg 189Кб, 1024x1022
1024x1022
>>473406
>Но я уже купил moc3023m. Модули симисторных диммеров с али тоже требуют программного детектирования нуля.
ну заебись чо. Вместо того, чтобы спаять пять деталек и потом тупо ШИМ-ить это дело каким угодно образом, ты получил перспективу поебаться.
Аноним 08/09/21 Срд 21:08:04 473412 85
>>473408
а ты что диммировать собрался?
Аноним 08/09/21 Срд 21:14:17 473415 86
>>473412
Ну ща меня точно обосрут, но да ладно. Нагревательный элемент печки. Ну с учетом, того что печка греется с 25 до 1150 градусов за 5-7 минут, наверное тут имеет смысл использовать более плавный регулятор, чем вкл выкл
>>473410
А какая частота у шима тут должна то быть? Даже если взять например 50 Гц, то мы можем или убрать один полупериод или два. То есть трехуровневое регулирование, что ну, мягкого говоря не совсем плавно.
08/09/21 Срд 21:24:03 473416 87
>>473415
>Нагревательный элемент печки.
>хочет фазового управления
Ебать тут шиза.
мимо
Аноним 08/09/21 Срд 21:34:05 473418 88
>>473416
Извините, но мне нужно удержание температуры с точностью 1 градус. Как ещё плавно управлять переменным током кроме симисторного диммера я не ебу. У промышленных решений тоже есть выход симисторной оптопары, так что не надо мне тут
Аноним 08/09/21 Срд 22:02:04 473420 89
trollslavic.jpg 132Кб, 1121x1080
1121x1080
>>473415
>Нагревательный элемент печки
резать 50Гц синус на части из-за печки. Малаца, все правильно делаешь.

>Даже если взять например 50 Гц, то мы можем или убрать один полупериод или два
а если взять 2Гц, то ты сможешь резать от нуля до пятидесяти полупериодов.
08/09/21 Срд 22:03:15 473421 90
>>473418
>симистор
>значит фазовое
Ты - дебил или дебил?
>но мне нужно удержание температуры с точностью
А, мы до лепки пида еще не добрались. Пусть пока тред настоится, потом приду.
мимо
08/09/21 Срд 22:05:29 473423 91
изображение.png 281Кб, 600x500
600x500
>>473420
>Малаца, все правильно делаешь.
Потом выяснится, что это хуйня на одной и фазе и кушает под 5 кеков.
мимо
Аноним 08/09/21 Срд 22:09:01 473424 92
изображение.png 149Кб, 371x331
371x331
>>473420
>а если взять 2Гц, то ты сможешь резать от нуля до пятидесяти полупериодов.
Ладно, это имеет смысл
>>473421
>Ты - дебил или дебил?
Еб вашу мать, ты скажешь ща, что вот эта хуитка пикрил на 3 кВт нужна чтобы диммировать лампочки по 50 Вт?
>А, мы до лепки пида еще не добрались.
С этим я разберусь и без вас, на ардуине я наебался с этим, как и с контроллерами термопары. Вопрос был исключительно в том, чтобы реализовать всю хуйню на есп
>>473423
Ну почему 5, всего то 2. А так да одна конечно, мне ж не промышленное оборудование дома ставить
Аноним 08/09/21 Срд 22:35:17 473430 93
>>473424
>вот эта хуитка пикрил на 3 кВт нужна чтобы диммировать лампочки по 50 Вт?
3кВт эту хуитку пикрил в фазовом режиме неиллюзорно попячат.

алсо переход через ноль весьма пригодится, если тебе надо мощность мерить и регулировать.
Аноним 08/09/21 Срд 22:39:04 473432 94
>>473430
>3кВт эту хуитку пикрил в фазовом режиме неиллюзорно попячат
Но это ж BTA16, че там попячит то? Разве что охлад лучше нужен
>алсо переход через ноль весьма пригодится, если тебе надо мощность мерить и регулировать.
Ну ШИМ с частотой в 2 Гц кажется более экономным решением в данной ситуации
Аноним 08/09/21 Срд 22:51:33 473435 95
>>473432
>Разве что охлад лучше нужен
тогда это будет уже другая хуитка.

>ШИМ с частотой в 2 Гц кажется более экономным решением в данной ситуации
тут ключевое "мерить". Попробуй нарисовать схему более-менее точного (в районе 5-10Вт) измерения средней (за 5-10 секунд) мощности на переменном токе, в которой тебе не нужно знать нулевую точку.
Аноним 08/09/21 Срд 22:54:56 473437 96
>>473435
>тут ключевое "мерить". Попробуй нарисовать схему более-менее точного (в районе 5-10Вт) измерения средней (за 5-10 секунд) мощности на переменном токе, в которой тебе не нужно знать нулевую точку
А это не принципиально. Если шим и сеть по фазе не будут съезжать со временем, то ШИМ и так схавает
Аноним 08/09/21 Срд 22:57:23 473439 97
>>473437
что "схавает" блять? Померить мощность как?
Аноним 08/09/21 Срд 23:02:31 473442 98
>>473439
Нахуя мерить её, если у нас ПИД регулятор?
Аноним 08/09/21 Срд 23:21:30 473446 99
>>473442
ты совсем дурак, да?

написано прямым текстом: если надо регулировать мощность. Значение слова понимаешь? У тебя вот (или у другого анона?) регулируемая величина - температура. Тебе нужно знать, какая она у тебя.

>Нахуя мерить её, если у нас ПИД регулятор?
прикинь, чтобы скармливать ПИД регулятору ее текущую величину.
Аноним 08/09/21 Срд 23:28:07 473447 100
>>473446
>Тебе нужно знать, какая она у тебя
Ну да, для этого термопара и max31856
>прикинь, чтобы скармливать ПИД регулятору ее текущую величину
Ну так мы выставляем скважность ШИМа. На вход ПИДа идет температура, а на выходе мощность в долях от максимальной. От раза к разу у нас из-за несовпадения фаз ШИМа и сети будет плюс минус полупериод, но это не играет роли, если фазы не едут
Аноним 08/09/21 Срд 23:43:17 473455 101
>>473447
>На вход ПИДа идет температура, а на выходе мощность в долях от максимальной

еще раз блять: в твоем примере ты регулирешь температуру, тебе в целом поебать на мощность.

объясняю, что значит "регулировка мощности": это когда ты задаешься целью поддержать на заданном сука численно уровне эту самую мощность на выходе. Температура тебя там не интересует, на вход своего пида ты пихаешь значение мощности.
Аноним 08/09/21 Срд 23:47:44 473456 102
>>473455
>еще раз блять: в твоем примере ты регулирешь температуру, тебе в целом поебать на мощность.
Так в этом вся блядь задача
>на заданном сука численно уровне эту самую мощность на выходе
Эта заданная мощность как раз и считается ПИДом
>Температура тебя там не интересует, на вход своего пида ты пихаешь значение мощности
Что ты вообще несешь блядь? Коэффициент заполнения 0 равен нулевой мощности, 1 - максимальной. Между ними всё линейно. О каком ПИДе для регулировки мощности ты вообще говоришь?
Аноним 09/09/21 Чтв 00:02:31 473459 103
>>473456
>Так в этом вся блядь задача
а "регулировка мощности" - это другая задача бялть, приведенная в качестве примера, нахуя может понадобиться определять переход через ноль кроме лампочек.

>О каком ПИДе для регулировки мощности ты вообще говоришь?
например тебе зачем-то нужно поиметь на выходе в среднем 945Вт. Не 930, не 980, а 945. Ну мало ли, может ты самогонщик с нормальной колонной, и тебе надо режим выдерживать. Твои действия?
Аноним 09/09/21 Чтв 00:13:04 473460 104
>>473459
>например тебе зачем-то нужно поиметь на выходе в среднем 945Вт
Я даже не могу представить, где нужно иметь точную мощность. К тому же, мощность почти всегда регулируется линейно, тем же ШИМом или резкой полупериодов (тут надо учесть площадь под синусом, не совсем линейно, но известно). А вот зависимость температуры от мощности нелинейная и меняется в зависимости от того, что в нагревателе. Поэтому снимают обычно температуру и по ней уже выставляют мощность с помощью ПИД
Аноним 09/09/21 Чтв 00:27:37 473462 105
>>473460
>Я даже не могу представить, где нужно иметь точную мощность
я тебе один пример привел.

>мощность почти всегда регулируется линейно
да ебать. Еще раз: допустим, ты тот самый гипотетический самогонщик, и тебе надо держать 945Вт на ТЭН-е в кубе. Как ты будешь это делать?
Аноним 09/09/21 Чтв 00:36:24 473464 106
>>473462
> да ебать. Еще раз: допустим, ты тот самый гипотетический самогонщик, и тебе надо держать 945Вт на ТЭН-е в кубе. Как ты будешь это делать?
Не силен в самогонении, но предположу, что электрическая мощность равна U2/R. Так что при известном сопротивлении ТЭНа и напряжении питания буду регулировать напряжение так, чтоб получить заданную мощность
Аноним 09/09/21 Чтв 01:46:54 473466 107
>>473464
>при известном сопротивлении ТЭНа и напряжении питания
this. Заебись, когда у тебя все известно, но обычно это таки не так. Так что меряем напряжение и ток.
Аноним 09/09/21 Чтв 05:23:09 473474 108
>>473462
>>473464
>>473466
Вы тут ПИД изобретаете штоле? Для массивного нагреваемого достаточно простой релейки. Пусть щелкает себе в зависимости от сигнала датчика температуры. Не забивайте себе гойловы ШИМами и прочей ерундой.
Аноним 09/09/21 Чтв 09:25:11 473478 109
1182.png 27Кб, 890x721
890x721
>>473474
Это анон из треда три-дэ принторов, который спекал в печке пластик с металлическими опилками/порошком и в результате конечно же получил лепешку. Хотя у некоторых вроде получалось сделать таким образом какую-то пористую фигню с частично сплавленным порошком. Конечно же это бессмысленные глупости.
>Пусть щелкает себе в зависимости от сигнала датчика температуры.
Если я правильно понял, у него и так есть какой-то релейный регулятор, только проблемы с неправильным расположением термопары, после выключения температура в рабочей зоне еще немного поднимается и он конечно же в своей неудаче винит именно это, а не что-либо еще. Конечно же десяток градусов ничего не изменит. И если я правильно определил, этот анон из треда ракетомоделизма /spc/, похоже хочет печатать на принторе металлические детали для своих...

Не смотря на то что все это бессмысленно, можно попробовать сделать то что хочет анон. Конечно можно микроконтроллером обнаруживать пересечение нуля и так далее, но я бы попробовал сделал проще.
Аноним 09/09/21 Чтв 10:47:29 473484 110
>>473323
Благодарочка. Я макросами нечасто пользуюсь, сразу не сообразил, от руки рисую, расстояния между ножек у микросхем известные.
Аноним 09/09/21 Чтв 10:58:24 473486 111
>>473466
> this. Заебись, когда у тебя все известно, но обычно это таки не так. Так что меряем напряжение и ток.
Ну сопротивление ТЭНа можно измерить мультиметром, я опять не вижу проблемы. Если прям надо точно мерить мощность, то ставишь вольтметр и амперметр и считываешь напрямую. При чем тут детектирование нуля я не совсем понял, так как это не единственный способ менять мощность.
>>473478
> Если я правильно понял, у него и так есть какой-то релейный регулятор, только проблемы с неправильным расположением термопары
Печка заводская и пид там rex c100. По мне так он говно, да и одноступенчатый, а мне надо программируемый. Цикл спекания то идет 15 часов
> после выключения температура в рабочей зоне еще немного поднимается и он конечно же в своей неудаче винит именно это, а не что-либо еще
Да на самом деле это не единственная проблема, но я уже сказал, что основная задача тут это программируемый контроллер с дистанционным управлением. Ебля с симисторами от того, что они банально в разы дешевле релюшек и не требуют никакого усилительного каскада, питания от 5/12В, снаббера и прочих удовольствий. А тут рублей 50 сам BTA16-600BW и ещё 30 MOC30xx.
Аноним 09/09/21 Чтв 14:32:19 473492 112
изображение.png 182Кб, 1805x1273
1805x1273
В общем я надумал какую-то такую хуйню. Какие будут советы, замечания?
Аноним 09/09/21 Чтв 14:51:42 473494 113
>>473492
R1 в диммере я бы уменьшил раза в два.
Аноним 09/09/21 Чтв 14:58:01 473495 114
>>473494
У esp максимальный ток на ногу написан 12 мА. Порог у MOC30xxM всего 5 мА, а с текущим резистором ток выйдет около 7 мА, чего должно хватить
Аноним 09/09/21 Чтв 15:16:49 473496 115
>>473495
на диоде еще упадет с полвольта, есличо
Аноним 09/09/21 Чтв 15:24:49 473497 116
>>473492
У тебя нет определения пересечения нуля, а значит не организуешь фазовое управление. Конечно я чего-то могу не понимать, но тем не менее, как оно у тебя будет работать? Или это всего лишь замена реле?
Аноним 09/09/21 Чтв 15:25:46 473498 117
>>473497
Бля, выше срач на 20 постов про это. Будет ШИМ с частотой 2 Гц
>>473496
А, тогда окей
Аноним 09/09/21 Чтв 15:30:05 473499 118
>>473498
>Бля, выше срач на 20 постов про это.
Ага, щас побежал читать.
>Будет ШИМ с частотой 2 Гц
Ерунда какая-то, глупости. Что мешает скопировать >>473478 ?
Аноним 09/09/21 Чтв 15:46:57 473500 119
>>473499
Так верхняя схема с пика и есть тут, че не так тебе?
Аноним 09/09/21 Чтв 15:58:37 473501 120
>>473499
>Что мешает скопировать
например, здравый смысл? Нафига фазове управление на ТЭН-е в печке?
Аноним 09/09/21 Чтв 16:51:11 473503 121
>>473501
А нахуя там ШИМ с частотой 2 Гц? Фазовое управление и то будет лучше такого.
Аноним 09/09/21 Чтв 17:12:22 473505 122
>>473503
это просто, дешево и легкодоступно. ZCS оптопар вагон в любом радиоларьке, в отличие от твоей к1182пм1.
Аноним 09/09/21 Чтв 17:15:22 473506 123
>>473505
На самом деле для фазового управления просто нужно на один пин больше, диодный мост и транзисторная оптопара. В нашем случае проблема как раз в отсуствии свободных пинов, чтоб вешать прерывание
Аноним 09/09/21 Чтв 17:26:13 473507 124
>>473506
На самом деле схема на картинке выше это и есть фазовое управление на к1182пм1, причем достаточно одного вывода.
Аноним 09/09/21 Чтв 17:35:52 473508 125
Аноним 09/09/21 Чтв 18:48:36 473511 126
>>473418
>переменным током кроме симисторного диммера я не ебу.
Эх, студентик, привыкли не думать. Магнитный усилитель тебе нужен, самое оно. В esp8266 есть сигма-дельта преобразователь, мапится на любую ножку, с него подаешь сигнал на операционник, он управляет током в обмотке управления магнитного усилителя, плавно, точно, не то что один - десятые доли градуса будешь держать.
Аноним 09/09/21 Чтв 19:22:57 473514 127
>>473511
>Магнитный усилитель тебе нужен
>десятые доли градуса будешь держать
>печка для тигля
Аноним 09/09/21 Чтв 20:21:20 473518 128
Аноним 09/09/21 Чтв 21:16:38 473523 129
Анонче подскажи как используя шим и аналоговый вход esp сделать регулируемый источник постоянного напряжения от 20 до 400 вольт мощностью 10-20 Ватт?
Аноним 10/09/21 Птн 09:02:18 473555 130
>>473511
Ну это конечно заебись, только будет ли твой магнитный усилитель стоить 100 рублей вместе с ОУ?
Аноним 11/09/21 Суб 00:50:55 473606 131
>>473523
>от 20 до 400 вольт
осетра урезать нужно тебе, падаван юный.

срсли, одним шимом и одним входом ОС получится порнуха.
Аноним 11/09/21 Суб 01:11:06 473607 132
12701325903842.jpg 68Кб, 357x480
357x480
>>471111 (OP)
Анон, легитимен ли такой способ подружить 3.3v микроконтроллер с 5v модулями?

1. Делаю микроконтроллеру отдельную землю.
2. Подаю на неё 1.7v с линейного стабилизатора.
3. Питаю его от 5v.
4. Получается, что снаружи контроллер ведёт себя как пятивольтовый, но внутри он остаётся трёхвольтовым. Можно тыкать ему в ноги логическим сигналом на 5в, и ничего не сломается.
Аноним 11/09/21 Суб 02:07:20 473608 133
>>473607
Нет, у тебя нулевой уровень будет равен 1,7 В, обычно это слишком близко к порогу переключения.
Берешь sn74lvc1t45 / txb0108 / in74act34d и радуешься.
Если цепь медленная и похуй на мощность, тупо резистивный делитель на прием и транзистор с подтяжкой на передачу.
Аноним 11/09/21 Суб 02:20:20 473609 134
>>473608
на передачу обычно и так сойдет, большинству 5в логики зватает 3.3 для перелючения
Аноним 11/09/21 Суб 03:36:25 473613 135
>>473608
>тупо резистивный делитель на прием
Там же в микроконтроллере МОП-транзисторы с условно-бесконечным сопротивлением на затворе, как их резистивно делить-то?
Аноним 11/09/21 Суб 09:36:19 473622 136
>>473606
Какого осетра, что ты несешь, там ток от силы десять миллиампер, а точность плюс минус вольт нужна. Хочу ir2153 попробовать с шимом напряжения, питающего транзисторы. Только не могу сообразить на какой частоте запускать ирку и какая частота шима для силовых транзисторов, у esp вроде есть проблемы с шимом на высоких частотах.
Аноним 11/09/21 Суб 15:26:19 473643 137
2021-09-11152521.jpg 35Кб, 815x526
815x526
Аноним 11/09/21 Суб 16:29:06 473648 138
коммутация 3.5 [...].png 30Кб, 726x824
726x824
>>473608
>Если цепь медленная и похуй на мощность, тупо резистивный делитель на прием и транзистор с подтяжкой на передачу.
Отмечу, что транзистор нужен PNP. С NPN такой фокус не срабатывает - напряжение режется ниже порогового.
Аноним 11/09/21 Суб 16:53:01 473649 139
14729802787610.jpg 34Кб, 807x807
807x807
>>473648
А как такая схема для i2c будет выглядеть?
Аноним 11/09/21 Суб 21:48:32 473668 140
unnamed.png 3Кб, 448x255
448x255
Аноним 16/09/21 Чтв 10:53:25 474015 141
16253010047590.jpg 107Кб, 588x624
588x624
Тут есть разбирающиеся во FreeRTOS задачах на ESP32?

Что-то мой велосипед не взлетает, как надо.

Набросайте, кому не сложно, частичный код для следующего алгоритма:
1) задача 1 - ждём прерывания по фронту на пине;
1.1) при возникновении прерывания - вызываем задачу 2, которая управляет светодиодом;
2) задача 2 - плавно наращиваем яркость светодиода от минимальной до максимальной;
2.1) ждём 10 секунд;
2.2) по прошествии 10 секунд проверям логический уровень на пине, с которого шло прерывание;
2.2.1) если уровень высокий - ничего не делаем;
2.2.2) если уровень низкий - плавно уменьшаем яркость светодиода с максимальной до минимальной;
3) переходим к п.1.

Что-то потыкался в семафоры - пиздец как криво работает: прерывание отслеживает, задачу переключает на вторую, но дальше частичной регулировки не идёт.

Нихуя не пойму, что не так.
Аноним 16/09/21 Чтв 11:08:15 474019 142
>>474015
Конкретно, интересует как тасовать задачи, т.е. 1 --> 2, 2--> 1 и т.д.
Аноним 16/09/21 Чтв 14:21:11 474045 143
>>474019
>>474015
нужна комбинация семфора и событий
это скучно потом помогу
Аноним 16/09/21 Чтв 17:42:44 474061 144
>>474045
Спасибо.
Закостылил, работает.
Аноним 16/09/21 Чтв 21:06:53 474083 145
>>472520
Дружище, а esp32 такая же есть?
Аноним 16/09/21 Чтв 23:40:39 474090 146
>>474083
Вы только посмотрите на этих людей, разрабатывают платы на esp в спринте нахуй. Иди на 8086 делай, до есп ты с такими прогами ещё не дорос
Аноним 17/09/21 Птн 06:51:32 474105 147
>>474090
>разрабатывают платы на esp в спринте нахуй
Ты так ВСПЫХНУЛ будто он 12-слойную плату с BGA469 чипсами разрабатывает. Енто твое ЕСП можно и паинте рисовать
Аноним 17/09/21 Птн 11:43:58 474123 148
>>474105
Удачи не обосраться с подключениями. Сначала рисуется схема, а по ней плата. Это нагляднее и надежнее, чем ваша хуета
Аноним 17/09/21 Птн 14:32:22 474133 149
>>474123
>Сначала рисуется схема, а по ней плата.
Прекрасно рисовал на тетрадных листках и затем рейхсфейдером с цапон-лаком по стеклотекстолиту, когда ты еще в памперс подливу давил.
Аноним 17/09/21 Птн 15:10:08 474135 150
>>474133
>памперс
В те времена такого не было.
Аноним 17/09/21 Птн 17:03:31 474145 151
>>474133
Ещё скажи что под смд, ага, да. У меня этих чудес с лаковыми дорожками предостаточно, но если можно сделать проще и технологичнее, то зачем жрать говно?
Аноним 17/09/21 Птн 20:15:24 474154 152
>>474145
Объясни нормально, что не так? Схему я разработал ручкой в тетрадке, в спринте разместил компоненты, выточил плату на чпу, точность 0.1 мм, мне этого хватает с головой, паяю смд на пасту, всё работает.
Аноним 17/09/21 Птн 21:26:25 474159 153
>>474154
> ? Схему я разработал ручкой в тетрадке, в спринте разместил компоненты
Вопрос удобства конечно. Мне вот удобнее распологать компоненты, глядя на силовые линии, а не в голове придумывая, как повернуть деталь. С той же атмегой328 развести spi на одной стороне уже нетривиальная задача и с первой попытки угадать сложно. Плюс всяческие design rules check, а спринт просто не знает, что ты там делаешь. Ну и конечно же 3д модель с возможностью экспорта в САПР.
Аноним 18/09/21 Суб 04:38:39 474175 154
14092046290540.jpg 14Кб, 316x341
316x341
143394122279153[...].jpg 99Кб, 1024x1024
1024x1024
>>474159
>Плюс всяческие design rules check, а спринт просто не знает, что ты там делаешь. Ну и конечно же 3д модель с возможностью экспорта в САПР.
Проиграл с пориджа.
Аноним 18/09/21 Суб 09:46:38 474180 155
Аноним 18/09/21 Суб 11:10:15 474184 156
>>474159
Ты дурачок что ли? Нахуй мне зд модель вайфай реле-градусника-блока упрпвления станком- включателя света, которые я делаю 1-2 штуки и по месту? Я проектировал схему, я знаю где силовая линия, а где сигнал с датчика на ацп идет, который ловит каждый чих, знаю какая дорожка дергает затвором полевика, ты говоришь проблемы, которые возникают у школьника при сборке первого импульсника. Ты лучше форумы почитай какие, а потом уже советы давай.
Аноним 18/09/21 Суб 12:29:11 474189 157
>>474180
Это не бумер, это дед какой то с деменцией.
Мимо бумер.
Аноним 18/09/21 Суб 13:12:31 474190 158
Ебать итт клоунов, ебут спринт в 2к21
мимо перешел на кеккад, после спринта, так теперь охуеваю, чего я не сделал это раньше
Аноним 18/09/21 Суб 14:03:08 474194 159
ZwT9zKbfP3A.jpg 486Кб, 2251x1196
2251x1196
TILce2RyKzA.jpg 32Кб, 382x403
382x403
>>474184
> Нахуй мне зд модель вайфай реле-градусника-блока упрпвления
Да
Аноним 18/09/21 Суб 14:14:57 474195 160
>>474190
Сам себя обоссал долбоеб. Можешь вообще просто покупать схемы а не самому делать, вообще изи. У большого софта всегда есть недостатки, каждый сам волен выбирать. И только зумеры выбирают то что модно.
Аноним 18/09/21 Суб 14:17:54 474196 161
>>474194
Ну если голова совсем не может в воображение, то это конечно полезная функция.
А так, если плата простая и для себя, то три Дэ модель уже давно в голове и смысла ее рисовать нет
Аноним 18/09/21 Суб 14:28:58 474197 162
Аноним 18/09/21 Суб 15:01:30 474199 163
>>474196
Мне всё равно нехуй делать, пока платы будут идти две недели
>>474195
Ты же понимаешь, что процесс работы в твоём спринте и нормальном софте, коего хуевы тучи, начиная диптрейсом, кикадом и заканчивая такими мастодонтами как протеус и альтиум, различается радикально?
Ты сначала делаешь схему соединений, а уже по ней создается разводка платы. Чем это лучше рисования в тетрадке? Да всем: сразу можно сгенерировать документацию, можно организовать взаимодействие с другими кадами, можно в некоторых провести симуляцию твоей схемы, можно работать над проектом совместно, не говоря о версионировании. Такой подход используют ВСЕ предприятия - разработчики ЭА. Я не вижу никаких причин не использовать тот же способ разработки дома, что и используется на работе. Если ты конечно дед, который разрабатывает свою хуйню с 90х, когда нормальны САПРов не было, то ок, твоё право, раз ты так привык. Но почему не пользоваться современными и универсальными методами разработки - я не знаю.
Аноним 18/09/21 Суб 16:16:56 474208 164
>>474199
Если ты не знаешь, то лучше спроси чем выливать на собеседника кучу говна.
Нравится рисуй, другим не навязывай свое неговно.
Аноним 18/09/21 Суб 16:19:45 474211 165
Аноним 18/09/21 Суб 16:35:56 474215 166
>>474208
>Нравится рисуй, другим не навязывай свое неговно.
Ты на собеседовании также говришь, да?
Аноним 18/09/21 Суб 16:36:57 474216 167
изображение.png 349Кб, 469x352
469x352
Аноним 18/09/21 Суб 17:12:07 474218 168
>>474199
>такими мастодонтами как протеус
Вот про это не надо. Настолько же бессмысленная ерунда как и спринт.

>>474195
В отличие от анонов выше не буду запрещать тебе пользоваться спринтом. Только по поводу зуммеров и новомодной ерунды, вроде как версия спринта 2.0 вышла примерно в 2000 году, а 3.0 в 2003 году. Не знаю когда вышла первая версия спринта, но пикад 2001 уже умел почти все что сейчас умеет новомодный кикад, кроме три-дэ разве что. Старые версии пикада были досовские, но и в них была связь платы со схемой и DRC. Это я не к тому что все современное это новомодная ерунда, а к тому что спринт можно сравнить со всяким старьем.
Ну а есп конечно можно и в паинте нарисовать, это даже не >>474090 8086, у которого 40 выводов и к которому еще несколько микросхем необходимо приделать, чтобы оно хоть как-то начало работать.
Аноним 18/09/21 Суб 17:21:05 474220 169
>>474218
>>такими мастодонтами как протеус
>Вот про это не надо. Настолько же бессмысленная ерунда как и спринт.
Поясни. У протеуса самая обширная стандартная библиотека компонентов, их моделей, в последней версии вообще интеграция с componentsearchengine. У него есть все возможности, которые могут когда-либо пригодиться, начиная симуляцией программируемых микросхем и заканчивая продвинутой разводкой плат, лучше которой разве что альтиум.
Может, если тебе не нужна симуляция программируемых устройств, то есть более удобные САПРы, но в целом очень хорошая вещь же
Аноним 18/09/21 Суб 19:33:40 474246 170
png-transparent[...].png 10Кб, 360x360
360x360
Сука, хотел спросить по теме треда, а тут долбоёбы обсуждающие что и в какой говно-софтине разводить, которым бомжы в глаза надрочили и они в упор не видят нужного треда.

Да идите вы уже в хуй отсюда, пидоры.
Аноним 18/09/21 Суб 20:37:33 474251 171
>>474199
Ты совсем дурак нахуй. Какие предприятия? Я вайфай розетку спаял, чпушник и регулятор для печки, алё. На предприятии сейчас ты будешь работать в том что дадут или на выход. Ради двух плат, чтобы что-то сделать в квартире это как до соседнего подъезда на такси ехать.
Аноним 18/09/21 Суб 21:03:41 474252 172
Аноним 18/09/21 Суб 23:20:44 474275 173
>>474251
Не, тот анон прав, хоть и выражает свою мысль некорректно
К диптрейсу можно придрочиться за один вечер (хотя старые версии были еще проще, да), а скорость работы в нем выше, ибо гораздо больше заточено чисто под схемы/платы, даже игл после него как паинт.
Но если у тебя одна поделка в год, то мб и не стоит тратить вечер на это
Аноним 19/09/21 Вск 00:23:50 474281 174
>>474251
>На предприятии сейчас ты будешь работать в том что дадут или на выход
Да, но на любом предприятии у тебя и схема соединений и разводка платы в электронном виде и в одной программе. Обычно это Альтиум или его отечественный аналог какой-то. Я про это говорю
Аноним 19/09/21 Вск 00:57:30 474284 175
>>474251
>Ради двух плат, чтобы что-то сделать в квартире это как до соседнего подъезда на такси ехать.

обожаю блеать аналогии. Они же все такие однозначные, правда?

тут понимаешь какая штука - фанаты спринта пешком ходят не только до соседнего подъезда, но и вообще куда угодно. Надо на пьянку за полгорода мотнуться - собираются, одеваются, идут. В деревню к бабуле на могилку - ну чо ж делать, готовят котомку, лапти покрепче, и ножками чоп-чоп-чоп. Осознав внезапную потребность сгонять в соседнюю область, фанат спринта цяжко дыхаэ в предвкушении ну оче долгого пути.

В природе практически не наблюдается людей, осиливших (за пару вечеров) нормальную EDA, но возвращающихся в спринт нарисовать чото простенькое. Нет, просто вырубают проверки соединений (исключая тем самым необходимость изображать принципиальную схему) в редакторе PCB и быстро, решительно накидывают там, с удовольствием пользуясь остальными фичами типа вменяемых библиотек футпринтов и правил DRC.
Аноним 19/09/21 Вск 09:01:21 474293 176
>>474284
>>474251
>>474220
>>474218
А стоимость этого вашего фуфла всего какая? Лицензии там, всё такое, на сучьей доске сидим, давайте оценивать все факторы.
Или вы для домашнего градусника labview за 10к$ покупаете?
Аноним 19/09/21 Вск 10:02:00 474294 177
>>474293
>вашего фуфла
Не надо так агрессивно.
Кикад вовсе опенсурсный, какая еще стоимость? У диптрейса пишут что для России есть пробная версия с ограничениями (1000 контактов и 4 слоя) или для всех подряд 300 контактов и 2 слоя. EAGLE тоже есть бесплатная версия, но с ограничением по площади платы 80 см2. И конечно этими программами все варианты не исчерпываются. Так что для всякой самодельной мелочи есть бесплатные варианты.
Ну и никто не запрещает купить на торренте, если не хватает того что доступно бесплатно.
Аноним 19/09/21 Вск 11:37:08 474297 178
>>474284
>осиливших (за пару вечеров) нормальную EDA
Так ее ещё и осиливать нужно? Вот заебись удобно, облегчил жизнь, спасибо.
Аноним 19/09/21 Вск 12:46:05 474303 179
>>474293
> А стоимость этого вашего фуфла всего какая? Лицензии там, всё такое,
НИКАКАЯ
KiCad опенсорсный, EasyEDA бесплатный
>>474297
> Так ее ещё и осиливать нужно?
Дед, сейчас всех студентов учат пользоваться тем же мультисимом и микрокапом. Ничего осиливать не нужно, в институте тебя уже всему научили. Поставил деталь, нарисовал провод, ВСЁ, принципиальная схема готова.
Аноним 19/09/21 Вск 15:02:18 474307 180
>>474303
Так и не пизди, осилятор.
Аноним 19/09/21 Вск 16:04:49 474310 181
>>474297
в той же мере, что и спринт - где там какие кнопачики и чего они делают.
Аноним 20/09/21 Пнд 04:00:46 474346 182
>>474326
Даже лучше сейчас. Куратор группы вытирает жопу всем.
Аноним 20/09/21 Пнд 13:32:53 474350 183
20210920133144.jpeg 1875Кб, 3024x4032
3024x4032
Да вы сука издеваетесь
Аноним 20/09/21 Пнд 16:19:12 474357 184
>>>474350
ты футпринт не смотрел перед тем, как брать, да?

взял бы готовый модуль мелкий типа D1, там все влезет в твою макетку
Аноним 20/09/21 Пнд 16:48:55 474360 185
изображение.png 323Кб, 755x581
755x581
Да ёб вашу мать. Подключил вот так, ардуино иде пишет esptool.FatalError: Failed to connect to ESP8266: Timed out waiting for packet header
Ну что ему блядь не так?
>>474357
Футпринт смотрел, даже плата уже заказана. Я хотел на макетке пока платы идут попробовать, а тут вот такая ебанинна
Аноним 20/09/21 Пнд 16:55:36 474361 186
изображение.png 441Кб, 600x475
600x475
>>474360
Если что, в качестве программатора вот это, от него же питание
Аноним 20/09/21 Пнд 18:33:50 474365 187
>>474360
Конденсатор хороший?
Аноним 20/09/21 Пнд 18:50:20 474368 188
изображение.png 2806Кб, 960x1280
960x1280
>>474365
Зачем конденсатор если у нас стабилизированные 3.3В с cp2102? Ну ладно, если cp2102 не может выдать нужный ток, я подключал пердуину в качестве источника 3.3В, уж она то может выдасть все 200 мА. Один хуй не работает. Ну сейчас травлю шилдик, может контакты хуевые очень
Аноним 20/09/21 Пнд 20:49:41 474380 189
>>474368
ресет при прошивке пробуй руками дергать, оно глюкодромное иногда
Аноним 20/09/21 Пнд 21:21:34 474381 190
изображение.png 74Кб, 1012x773
1012x773
>>474380
В некоторых мануалах встречается такая хуегра, смысл которой я понять не могу. Работает как логическое И, ну и не более
Аноним 20/09/21 Пнд 23:16:48 474388 191
>>474380
Да, причем после прошивки тоже автоматом не ресетает, сука. Ну а так работает всё
Аноним 20/09/21 Пнд 23:58:38 474392 192
Схема очень понятна только умным, так что извольте понять, что схема очень даже непонятна, а понятна очень умным…
Аноним 20/09/21 Пнд 23:59:06 474393 193
Ььллслслс
Няша 22/09/21 Срд 19:32:55 474589 194
Что бесплатное может генерить G код для фрезеровки платы, кроме sprintlayoit?
Аноним 22/09/21 Срд 19:53:08 474593 195
>>474589
>Что бесплатное может генерить G код для фрезеровки платы, кроме sprintlayoit?
Ты точно правильно ищешь? Логично это делать из гербера, соответственно нужно спрашивать гугл о конвертации гербера в г-код.
Но в любом случае на фрезерном станке нормальных плат не сделаешь, если ты конечно об этом. И вообще в домашних условиях, не угробив неимоверно много времени, не сделаешь нормально. Так, только для простеньких самоделок пойдет.
Аноним 22/09/21 Срд 20:26:11 474596 196
Cau2qcUsiws.jpg 91Кб, 604x550
604x550
Аноним 23/09/21 Чтв 01:20:54 474614 197
>>474596
Но флаткам именно делает то, что >>474593 написал
Аноним 23/09/21 Чтв 06:20:00 474621 198
>>471111 (OP)
Вот бы на такой платке принтсервер - это была бы имба. Сейчас самое дешевое - это за 1.5к orange pi брать и флешку. На каждый принтер дорого получается.
Аноним 23/09/21 Чтв 10:23:02 474626 199
Аноним 23/09/21 Чтв 10:40:56 474627 200
>>474626
Так в драйверах и проблема. Вот если бы туда хоть самый минимальный линукс с купсом и езернетом.
Аноним 23/09/21 Чтв 11:49:54 474629 201
>>474621
во-первых esp8266 довольно глючное поделие, но это допустим решается тестированием как-то
во-вторых на esp8266 ты работаешь так же поверх встроенной ос типа ртос, только в отличие от линукса она никак не задокументирована и исходников нет, так что никакой уверенности, что это штука не протупит и не задержит очередную команду, нет
Аноним 23/09/21 Чтв 12:23:07 474633 202
>>474629
>на esp8266 ты работаешь так же поверх встроенной ос типа ртос, только в отличие от линукса она никак не задокументирована и исходников нет

шиз, спок
Аноним 23/09/21 Чтв 12:30:10 474635 203
>>474614
>на фрезерном станке нормальных плат не сделаешь
Аноним 23/09/21 Чтв 12:51:18 474638 204
>>474368
Типичная ошибка. Ну ебись без кондеров, лол.
Аноним 23/09/21 Чтв 14:38:15 474649 205
Сегодня попробовал поебаться с Arduino IOT platform. Зделал 1 проектик с NodeMCU v1 (на esp12) и подцепил к нему 1 светодиод. Итог такой: с компютера (с dashboard) светодиод переключается по нажатию кнопки, а вот с телефона (Android11) с приложения IoT Remote - не работает: виджет кнопки есть, текущее состояние светодиода на нем отображается (и меняется, когда я его на ПК переключаю), но в IoT Remote его переключить никак нельзя - под кнопкой мелким шрифтом написано Example data. Как решить? Никто не сталкивался?
Аноним 23/09/21 Чтв 14:53:39 474651 206
>>474649
Все, отбой вопросу: обновил приложуху на телефоне и все заработало. Похаваю и буду курить другие виджеты.
Аноним 23/09/21 Чтв 15:09:43 474656 207
>>474627
>Вот если бы туда хоть самый минимальный линукс с купсом и езернетом
https://habr.com/ru/company/itsumma/news/t/568652/
Да пожалуйста
>>474638
Кондер стоит на источнике питания, ещё один ставить нахуй не надо
Аноним 23/09/21 Чтв 17:43:23 474682 208
>>474656
>Да пожалуйста
Это через эмуляцию RISC-V, как-то не впечатляет, потому что так можно на чем угодно запустить, конечно если допаять памяти.
Но ведь у ESP32 есть MMU, поэтому должна быть возможность запустить там лялекс без эмуляции. Ну или ограничения MMU не позволят.

>>474635
Ты не сможешь сделать больше двух слоев, что уже не очень. Также не сможешь сделать металлизацию отверстий и даже нормальную паяльную маску, а это уже совсем плохо. Конечно, угробив кучу времени может быть добьешься результата, но будет все равно намного хуже какого-нибудь резонита. Поэтому все так, не сделаешь нормальных плат.
Аноним 23/09/21 Чтв 18:02:18 474686 209
>>474682
ну если у тебя нормальная плата непременно означает четырехслойка - тогда да, ой. А так, среди махараечных технологий - вполне себе вариант, всяко лучше лута и в принципе сравним с фоторезистом. Еслил сравнивать с последним, то имеем бесплатную координатную сверловку. Маску можно спокойно накатать и на отгравированную плату, ее в отличие от основного рисунка можно левой ногой делать.
23/09/21 Чтв 18:55:49 474710 210
>>474686
Нахуя толстяка кормишь?
>Ты не сможешь сделать больше двух слоев
С этой фразы уже понятно, что это очевидный жир.
Аноним 23/09/21 Чтв 19:23:39 474714 211
>>474686
>махараечных технологий
Ну вот пришли к тому что было:
>Так, только для простеньких самоделок пойдет.
Аноним 24/09/21 Птн 00:52:45 474759 212
>>474682
> Ты не сможешь сделать больше двух слоев, что уже не очень. Также не сможешь сделать металлизацию отверстий и
Ебать, а какой же домашний метод их позволяет делать? У меня в мыслях только фотополимерный принтер с двумя смолами и гальваническим покрытием
> даже нормальную паяльную маску
> паяльная маска
> в марахайках
Нахуя блядь, если можно тупо залудить дорожки?
>>474686
> вполне себе вариант, всяко лучше лута
Да пошел ты нахуй. Не, если ты работал с ЧПУ до и эксперт, то ладно ещё. Но ЛУТ осваивается гораздо проще быстрее и прощает ошибки. И на обычном принтере с 600 dpi запросто можно хоть под TSSOP делать посадочные места
Аноним 24/09/21 Птн 01:07:04 474763 213
>>474759
заметь, я не говорил, что гравировка проще лута.
Аноним 24/09/21 Птн 07:05:53 474784 214
>>474759
>Ебать, а какой же домашний метод их позволяет делать?
Очевидно что любыми методами вряд ли получится сделать это нормально и с приемлемой трудоемкостью. Ну и вообще, а разве подразумевалось что это нужно делать именно станком?
>Нахуя блядь, если можно тупо залудить дорожки?
Паяльную маску делают не для красоты, а для защиты от того чтобы не припаялось там где не нужно.

>И на обычном принтере с 600 dpi запросто можно хоть под TSSOP делать посадочные места
Вот это верно, с шагом до 0.65 мм и даже 0.5 мм вполне, дорожки при этом 0.3 тоже вполне можно сделать, при этом потратив не так много времени на освоение этого.

>>474763
А вот пришли к тому что:
>Конечно, угробив кучу времени может быть добьешься результата, но будет все равно намного хуже какого-нибудь резонита.
Аноним 24/09/21 Птн 07:21:46 474785 215
heresy3.jpg 61Кб, 720x480
720x480
>>474784
>А вот пришли к тому что:
ты, ваше императорское величество, пришел к тому, что делать платы дома никаким из имеющихся способов ваще нет совершенно никакого смысла, ибо резонит или жлспцб могут круче, так что нехуй тут рыпаться.
Аноним 24/09/21 Птн 07:49:50 474786 216
>>474785
>пришел к тому, что делать платы дома никаким из имеющихся способов ваще нет совершенно никакого смысла
В основном конечно да. Но зависит от потребностей, кому-то может быть ничего сложного не требуется, а кому-то интересен сам процесс.

>или жлспцб
Странная контора, казалось бы что все хорошо и дешево, но совершенно не пишут какие материалы используют. Другое дело pcbway, пусть и дороже, но зато пишут достаточно подробно о материалах и прочем, поэтому с ними можно хотя бы импедансы посчитать.
Аноним 24/09/21 Птн 10:46:24 474793 217
>>474786
> поэтому с ними можно хотя бы импедансы посчитать.
В треде СВЧшник, всем считать КСВ переходов
Аноним 24/09/21 Птн 13:45:37 474807 218
2021-09-24134345.jpg 56Кб, 1175x395
1175x395
2021-09-24134400.jpg 91Кб, 1199x584
1199x584
2021-09-24134417.jpg 107Кб, 1073x846
1073x846
>>474786
>совершенно не пишут какие материалы используют.

шиз плес

>The material that JLCPCB use is FR4-Standard Tg 140C. There is FR4 material available only. The material like Aluminum, Rogers, Flexible material is not available so far in JLCPCB.
Аноним 24/09/21 Птн 17:17:15 474845 219
>>474807
Алюминий уже есть у них
Аноним 24/09/21 Птн 21:40:07 474881 220
Что вы тут понаписали? Рисую в спринте, конвертирую в степкаме, режу чпу, 0.1 мм, хмурым давно не ставлюсь, зависимость есть, брат жив.
Хочу на нодемсию луа управлять шаговиком, а скорости не хватает, надо десятки микросекунд, а там всё с миллисекунд начинается. Есть там возможность дрыгать ножкой заданное количество раз с интервалом хотя бы 40 микросекунд или на си надо переходить? Почему там шим только на четырех ногах, значит используются аппвратные таймеры?
Аноним 25/09/21 Суб 06:09:30 474918 221
Arduino IoT Cloud - параша. Не тратьте свое время. 2 дня потерял. Не стабильна, не можно подключить калбэки для определения состояния соединения с сервисом (например, чтобы перезагрузить махарайку, когда соединение пропало/не поднялось), калбэки есть, но не работают. Докумнтации нет, кроме 3 примеров и 2 индусов на Ютубе. Оповещения по событиям в Андроид приложении не работают (их просто нет) - используйте другой платный сервис. Ну нахуй короче. Пощупаю Lua лучше для NodeMCU и MQTT (он подороже правда, но, думаю, и получше будет кратно.
Аноним 25/09/21 Суб 06:16:51 474919 222
>>474918
>дороже
имеется ввиду подписка на cloudmqtt.com
Аноним 25/09/21 Суб 12:24:27 474951 223
>>474919
> iot
> облако
> подписка
Ой бля
Аноним 25/09/21 Суб 14:09:38 474981 224
>>474656
>Кондер стоит на источнике питания, ещё один ставить нахуй не надо
Нахуй тогда все ставят и у них работает, а у тебя глючит не задумывался?
Аноним 25/09/21 Суб 20:18:58 475064 225
>>474981
Тебе слово СТАБИЛИЗИРОВАННЫЙ источник питания говорит что нибудь?
Аноним 25/09/21 Суб 20:40:00 475067 226
>>474951
чтобы упровлять и смотреть с мобилы
а как по другому-то?
Аноним 25/09/21 Суб 20:44:53 475068 227
>>475067
Ну у тебя может быть сервером малинка. Зачем что-то арендовать то?
Аноним 25/09/21 Суб 20:55:30 475069 228
>>475064
Погугли что такое "развязывающий конденсатор", охуеешь базарю.
Аноним 25/09/21 Суб 22:02:31 475079 229
>>475068
ip у роутера динамический. я как с мобилы на него попаду?
Аноним 25/09/21 Суб 22:05:50 475080 230
Аноним 25/09/21 Суб 22:10:35 475081 231
>>475080
то на то и выходит + дополнительная настройка. хотя тема конечно интересная.
Аноним 25/09/21 Суб 22:17:25 475082 232
Аноним 26/09/21 Вск 00:03:55 475087 233
Аноним 26/09/21 Вск 06:17:58 475113 234
>>475087
спасибо! это рэальная тема. оказывается охуеть! эта технология есть у производителей некоторых роутеров TPlink и Keenetic. Вроде мой Арчер подходит. попробую.
Аноним 26/09/21 Вск 06:24:47 475114 235
>>475113
этой "технологии" ковырнадцать лет, анон. Обновлять адрес дднс-а может любой комп в твоей сети, для этого совершенно не обязательна поддержка со стороны производителя роутера.

лень гуглить, но скорее всего есть готовый дднс клиент и для esp, там все довольно просто делается.
Аноним 26/09/21 Вск 06:27:26 475115 236
>>475113
таки переборол лень. Вбей в гугл esp8266 ddns.
Аноним 26/09/21 Вск 07:26:42 475117 237
>>475087
>>475115
>>475114
Для того чтобы это работало, нужен динамический адрес не за NAT-ом. Вот "ковырнадцать" лет назад такое было более-менее распространено, но не сейчас. Даю 80% что анон за NAT-ом провайдера и дднс будет бесполезен. Прежде чем такое предлагать, выяснить бы для начала какой случай у этого анона.
Аноним 26/09/21 Вск 07:35:33 475120 238
>>475117
я бы цифирь перевернул. Большинство проводных провайдеров дают белый адрес, хоть и динамический. Нат - развлечение опсосов.
Аноним 26/09/21 Вск 07:35:58 475121 239
>>475117
у меня TTК. обычный тариф за 500 рушлей
очень слабо разбираюсь в сетевых делах
но чувствую что без интернетовского сервиса
ip перенаправления нихуя не получится
пока я терзаю луа. махарайку делаю первый раз.
а есть прога для Андроида чтобы с НародМоном
работала и алярмы делала по событию?
я не ленюсь поискать, может просто кто-то
уже такое пробовал
Аноним 26/09/21 Вск 07:47:20 475123 240
>>475121
залезь с компа или другого устройства из своей сети на 2ip.ru, speedtest.net или чонить подобное и глянь, какой адрес воно тебе покажет. Потом пробей его на соответствие днс именам (хз как в винде rdns lookup делать, в прыщах host) и глянь на имя, оно резолвится в чото типа huipizda-gateway-ttk.hui или 128-22-33-dynamic-client.zhopa-6.ttk.hui
Аноним 26/09/21 Вск 07:53:06 475124 241
>>475123
уменя есть прыщ (дуалбут на ноутбуке)
как захуячить вторую часть этого
(соответствие dns именам)?
первую часть я понял. спасибо за помощь
убогому лол
Аноним 26/09/21 Вск 07:55:45 475125 242
>>475124
а все нагуглил... сейчас замучу
Аноним 26/09/21 Вск 08:09:15 475127 243
>>475123
вот так получается:
110.104.166.41.in-addr.arpa domain name pointer sibttk.net.
Аноним 26/09/21 Вск 10:58:56 475137 244
>>475117
Белый ip стоит рублей 100 в месяц. Один хуй дешевле хостингов
Аноним 26/09/21 Вск 11:08:20 475139 245
>>475137
Глупости, VDS бесплатные есть.
Аноним 26/09/21 Вск 13:36:01 475159 246
>>475064
У сабжа 200ма ток и 80 - 160 МГц. Так что обязательно возьми ещё длиннее провода и на сопли их повесь макеточные. У тебя же СТАБИЛИЗАТОР
А то что любой проц обвешан жуками это разрабы лохи не додумались поставить СТАБИЛИЗАТОР
Аноним 02/10/21 Суб 17:50:41 475733 247
>>475159
А ешли у мене стабилизатор стоит на плате прямо около контроллера, но без конденсаторов?
Аноним 02/10/21 Суб 20:56:08 475769 248
>>475733
Насколько я помню, тебе это объясняли около года назад, причем тогда ты не поверил.
>прямо около контроллера
Можно повторить слова анона выше. Разрабы лохи и не додумались поставить стабилизатор поближе? Ведь так было бы заметно проще и немного дешевле.
Помимо этого можно порассуждать о частотах. ЕСП работает как написал анон выше, на частоте 160 МГц, но нагрузка импульсная, КМОП потребляет в основном только когда что-то переключается там, поэтому спектр будет минимум на порядок шире. В итоге такой стабилизатор должен работать с нагрузкой у которой ток меняется с частотой порядка 2 ГГц (если оценивать как для синусоиды).
Другой момент это то что написано в документации на стабилизаторы. Можно взять в качестве примера LD1117, у которого в даташите написано:
>Only a very common 10 μF minimum capacitor is needed for stability.
Аноним 02/10/21 Суб 21:04:27 475770 249
>>475159
Но ведь на esp12 и так есть кондеры на модуле
Аноним 03/10/21 Вск 03:24:59 475830 250
>>474381
В этой схеме не нарисован кондер на ресете, который висит паралельно кнопке на всех отладочных платах с этой схемой авто ресета (иногда его
номинала не хватает при хуевом питании), смысл ее в том чтоб создать последовательный дрыг ног, а без кондера она не имеет смысла, потому что импульсы будут проходить одновременно. Я городил эту схему на отдельной платке, когда юзал FT2232HL для одновременной отладки и мониторинга серийного порта (чтоб не тыкать еще один провод в микроюсб) и без жирного кондера на ресете оно не работало, пришлось тыкать анализатор и подбирать кондер чтоб образовалась нужная задержка на ресет пине, тут чел объясняет как оно работает https://forum.micropython.org/viewtopic.php?f=18&t=4966
Аноним 03/10/21 Вск 13:13:36 475846 251
Аноним 03/10/21 Вск 22:36:13 475947 252
>>475846
Не понимаю по-собачьи. Переведи на язык Пушкина и Лермонтова.
Аноним 04/10/21 Пнд 08:38:29 475966 253
>>475947
Ох уж эти трайбалисты.
Аноним 05/10/21 Втр 16:05:15 476096 254
Вопрос к знатокам: есть ли возможность перетащить ардуинский бэкенд (библтотеки, скрипты прошивки и т.п.) в какую-нибудь хоть чуточку адекватную IDE? Интересует ESP32 если что

Да-да, я знаю, что есть ESP IDF, но реально ли туда перетащить ардуинский проект без боли?
Аноним 05/10/21 Втр 16:11:08 476097 255
Аноним 05/10/21 Втр 17:09:44 476113 256
>>476097
Спасибо!
Буду пробовать
Аноним 05/10/21 Втр 18:19:58 476124 257
Аноним 05/10/21 Втр 23:26:36 476143 258
Достаточно ли на ESP8266 общения посредством АТ команд с другим микроконтроллером? Что бы что-то включить с смартфона, или передать минимальные данные на сервер? Охуел от навала инфы, методов, тут вечность только разбираться?
Аноним 06/10/21 Срд 00:36:36 476152 259
>>476143
Это говно. Лучше её прошить и общаться по i2c или spi, в зависимости от того, что удобнее. Ну или вообще использовать esp в качестве самостоятельного МК, если ног мало надо
Аноним 06/10/21 Срд 10:23:19 476174 260
Короче, есп подключена как тут >>474360, но без программатора, но поведение странное:
Синий светодиод всегда горит и на RX пине высокий уровень, хотя он не подключен никуда. Сопротивление между этим пином и землей или питанием несколько МОм, то есть лишнего контакта вроде нет. Куда копать то?
Аноним 06/10/21 Срд 10:25:10 476175 261
>>476174
В добавок, на TX около 1 В, что вообще непонятно, откуда берётся. С ним тоже лишних контактов нет
Аноним 06/10/21 Срд 12:24:34 476184 262
>>476143
Прошей Micropython, базарю. Получишь вместо ебучих ат команд нормальный питон с тем же самым подключением.
Там поверх сокетов пиши что хочешь.
Аноним 06/10/21 Срд 12:34:12 476187 263
>>476174
Там светодиод на gpio2 вроде, чекни его. Если все норм, значит режим перепрошивки отсутствует, старая прошивка включает светодиод,
Аноним 06/10/21 Срд 13:07:41 476192 264
>>476187
Да в том то и дело, что это две espшки с одной ленты. И на одной всё работает, а тут нет и я не могу прошить. Я вообще не понимаю, почему на TX постоянно 1 Вольт. Не 3, а именно 1. Если закоротить ресет на землю, то еспшка выключается и 1В исчезает, но как только ресет снова высокий, опять возвращается. Что вообще происходит?
Аноним 06/10/21 Срд 13:09:20 476193 265
20211006130344.jpeg 2390Кб, 3024x4032
3024x4032
Аноним 06/10/21 Срд 13:22:36 476194 266
изображение.png 145Кб, 1657x1172
1657x1172
изображение.png 177Кб, 1638x1148
1638x1148
Кажется, я нашёл делитель. GPIO 0 каким-то хуем подтянут к земле через 10кОм. И одновременно подтянут к VCC через тоже 10кОм, как и должно быть. А вот откуда между GPIO 0 и землёй 10 кОм (причем номинал побольше чем у резисторов, которые я паял) в полностью отключенном состоянии платы я че-то не могу понять.
Аноним 07/10/21 Чтв 19:41:42 476363 267
>>476194
Пади падмойся, маня! Канифоль смой
Аноним 08/10/21 Птн 08:24:45 476397 268
>>476363
Если ты хочешь передать особенное произношение Пистона текстом, следовало написать "Падмойса, Маня". А если уж поставил смягчающую "Я", то уж и вторую "о" пиши. А платы нужно мыть, от любого флюса, как можно тщательнее
Аноним 08/10/21 Птн 20:34:35 476427 269
>>476397
Спасибо за совет, впредь буду внимательнее.
Аноним 08/10/21 Птн 20:55:13 476428 270
>>476363
Да не, это сдох оказывается стабилизатор и его выходное сопротивление стало 500 Ом, которые я благополучно округлил
Аноним 10/10/21 Вск 21:19:56 476543 271
Посоны, у кого есть под рукой esp12e? Можете замерить сопротивление между rst и gnd плиз?
Аноним 11/10/21 Пнд 12:23:39 476554 272
>>476543
Какой же ты долбоеб.
Аноним 11/10/21 Пнд 20:44:50 476580 273
>>476554
Ну извините блядь, я привык что у всей цифры между ногами в выключенном состоянии несколько мегаом
Аноним 13/10/21 Срд 04:47:31 476665 274
>>476580
Такое было разве что во времена К561 серии. На всех современных низковольтных девайсах как минимум нужен специальный омметр с напряжением ниже 0.6, чтобы такое измерение имело смысл.
Аноним 13/10/21 Срд 10:13:59 476672 275
>>476665
Но это и у атмег имеет смысл...
Аноним 15/10/21 Птн 10:46:13 476904 276
изображение.png 25Кб, 1340x773
1340x773
изображение.png 50Кб, 665x877
665x877
Двач, объясни мне, что за хуйня происходит вообще. Я уже перепаял вторую, думая, что угробил модуль, так нет, проблема в чем-то ещё.
Собственно симптомы такие:
esptool.py v3.0
Serial port COM7
Connecting........_____....._____....._____....._____....._____....._____.....____Traceback (most recent call last):
File "C:\Users\admin\AppData\Local\Arduino15\packages\esp8266\hardware\esp8266\3.0.2/tools/upload.py", line 66, in <module>
esptool.main(cmdline)
File "C:/Users/admin/AppData/Local/Arduino15/packages/esp8266/hardware/esp8266/3.0.2/tools/esptool\esptool.py", line 3552, in main
esp.connect(args.before, args.connect_attempts)
File "C:/Users/admin/AppData/Local/Arduino15/packages/esp8266/hardware/esp8266/3.0.2/tools/esptool\esptool.py", line 529, in connect
raise FatalError('Failed to connect to %s: %s' % (self.CHIP_NAME, last_error))
esptool.FatalError: Failed to connect to ESP8266: Timed out waiting for packet header
esptool.FatalError: Failed to connect to ESP8266: Timed out waiting for packet header

И на всех GPIO, которые не подтянуты ни к чему (включая TX, из-за чего пик 1) имеется 1.2-1.6 В. ВООБЩЕ БЛЯДЬ НЕПОНЯТНО ОТКУДА НАХУЙ
Если закоротить ресет на землю, то светодиод на плате все равно светится, GPIO2 совершенно не 0, а 0.9 В!
Я нахуй уже не понимаю, что тут не так блядь. С какого хуя DTR при включении имеет 1.2 В, вместо 3.3, он же сука подтянут к 3.3. Откуда блядь 1 с хуем вольт вообще взялся?
АААААААААААААААА
Аноним 15/10/21 Птн 13:26:50 476914 277
>>476904
esp, пока грузит свое ядро и стек, творит свою espшную магию на всех пинах. Собери логический анализатор и увидишь, что там не аналог
если ты не тупо накосячил с питанием конечно
Аноним 15/10/21 Птн 13:30:13 476916 278
>>476914
и скорость юарта при этом 28к, если я не ошибаюсь. Подбери, и увидишь вменяемый лог загрузки
Аноним 15/10/21 Птн 18:51:07 476936 279
>>476914
Так проблема в том, что такое состояние сохраняется. Есп точно должна загрузиться за пару секунд
Аноним 15/10/21 Птн 20:59:57 476959 280
>>476936
Она в бутлупе ибо юзер прошивка кривая/битая/ее вообще нет
Аноним 15/10/21 Птн 21:31:35 476963 281
>>476959
Да каким хуем то она могла в бутлуп уйти? И это не объясняет наличие 0.9 В на GPIO2 при ресете замкнутом на землю. Был бы 0 - я ещё понял
Аноним 16/10/21 Суб 01:57:13 476979 282
>>476963
А ты и не найдешь объяснение, ибо сам производитель не собирается ничего объяснять - вот вам апи, используйте его и больше вам ничего не надо.То, что есп непредсказуемые и плохо документированные, и мешает им выйти из любительского в коммерческой сектор
Аноним 16/10/21 Суб 02:14:40 476980 283
>>476979
предположу, что в коммерческом секторе этих есп-шек дохера, только это китайский сектор. Если вспомнишь, там изначально даташиты и мануалы с китайского сами любители переводили, производителю было и так вполне норм.
Аноним 16/10/21 Суб 11:18:15 476993 284
>>476904
Собрал на макетке. Лучше не стало. При подаче питания светодиодик мигает один раз и всё. При корочении ресета на землю вообще нихуя не происходит. Прошить не могу
>>476979
А, то есть то, что я скопировал идентично подключение из nodemcu и у меня нихуя не работает - это нормально, и никакой помощи тут нет и не будет? Мм, заебись говно. Да ну нахуй тогда вашу есп, пересоберу свою марахайку на атмеге, её хотя бы невозможно отправить в бутлуп средствами ардуиноиде и случай чего всегда можно перезашить загрузчик другой ардуиной.
Аноним 16/10/21 Суб 14:39:39 476999 285
>>476993
у тебя чип вообще живой?
Аноним 16/10/21 Суб 15:08:54 477000 286
>>476999
По идее да, светодиод же загорается при включении
Аноним 16/10/21 Суб 15:22:46 477001 287
Аноним 16/10/21 Суб 21:37:01 477043 288
>>477001
Там по пидорски написано, западло читать это.
Аноним 16/10/21 Суб 21:47:25 477045 289
PEPEGAs.png 6Кб, 200x153
200x153
>>477043
а как ты вообще даташиты читаешь, если не можешь осилить страницу текста на ангельском, а мань?
Аноним 16/10/21 Суб 22:32:44 477050 290
>>477045
На дваче спрашиваю, я ж не пидор какой на петушином читать.
Аноним 16/10/21 Суб 23:00:40 477051 291
>>477001
> It will not start if the TXD pin is pulled down at reset time
Моя проблема сохраняется, если TXD висит и никуда не подключен вообще
Аноним 16/10/21 Суб 23:32:58 477053 292
>>477051
там так называемые weak pull-up/down, поэтому рекомендуется вешать дополнительно наружные (или дергать эти ноги микрухой, если к ней подключаешь) для нормальной работы: на en, res, gpio2, gpio0 вверх, а на gpio15 вниз.
Аноним 17/10/21 Вск 09:42:45 477071 293
>>477053
Ну, они висят, схема у меня на пиках аналогична схеме в nodemcu блядь
Аноним 17/10/21 Вск 13:22:04 477081 294
>>477071
хз тогда, сиди прозванивай всю цепочку питания и проверяй омметром резисторы, может где-то непропай или дорожка треснула
Аноним 17/10/21 Вск 16:17:12 477090 295
>>477081
Я всё перепроверил, все напряжения где нужно правильные, резисторы имееют правильные номиналы. Оно на макетке не работает то бля. Если сначала включить ттлку, а потом есп, то в последовательный порт вообще ничего не высрется. Совершенно. Что, вскрывать шилдик и смотреть на микруху теперь?
Аноним 17/10/21 Вск 17:07:51 477092 296
IMG4078.jpg 1025Кб, 2666x3999
2666x3999
Сопли вокруг шилда появились в процессе снятия, если что
Аноним 17/10/21 Вск 18:07:31 477099 297
>>477092
Чёт она у тебя пиздецово выглядит.
Аноним 17/10/21 Вск 19:18:35 477102 298
У него конденсаторов нет по питанию, шлите его нахуй.
Аноним 17/10/21 Вск 19:33:05 477103 299
>>477102
Та тут вообще непонятно как он его собрал, если это не готовый нодмцу модуль, а все собрано на соплях с макетной платой, то хуевый контакт в любом месте будет приводить к сбросу устройства по питанию из-за 500мА пиков при старте.
Аноним 18/10/21 Пнд 02:36:29 477145 300
>>477092
Ты уверен, что оно в принципе работает, а не перемаркировка? Нормальные флеши идут в wide корпусе
Аноним 18/10/21 Пнд 03:43:35 477147 301
>>477092
это фота такая, или там правда так насрано внутри?
Аноним 18/10/21 Пнд 14:32:35 477172 302
20211018143034.jpeg 1733Кб, 3024x4032
3024x4032
20211018143017.jpeg 2960Кб, 3024x4032
3024x4032
>>477103
НУ ЧТО ЧТО БЛЯДЬ НЕ ТАК. ХУЛЕ ЭТОТ СВЕТОДИОД ПОСТОЯННО ГОРИТ СУКА. Я РУКАМИ ЗАКОРАЧИВАЮ РЕСЕТ НА ЗЕМЛЮ, А ЕМУ ХОТЬ БЫ ХУЙ БЛЯДЬ. СХЕМА ВООБЩЕ НИ НА ЧТО НЕ ОТВЕЧАЕТ, А ЭТО УЖЕ ЧЕТВЕРТАЯ
Аноним 18/10/21 Пнд 14:56:09 477175 303
>>477172
падажжи, ты ему прям от пятивольтовой ардуины пины дергаешь?
Аноним 18/10/21 Пнд 14:59:01 477177 304
>>477175
На фотке замылено, но там оно подключено к 3.3В
Аноним 18/10/21 Пнд 15:02:52 477178 305
>>477177
то питание, сама ардуйня судя по джамперу - 5В, соответственно и ее выходы.
сделай все трехвольтовым.

вообще у есп-шек никто не заявляет толерантности к 5В, так что возможно ты уже пожег четыре модуля.
Аноним 18/10/21 Пнд 15:04:12 477179 306
>>477178
Ардуина это просто источник 3.3 В потому что cp2102 не выдает 200 мА, как советуют в интернете
Аноним 18/10/21 Пнд 15:37:31 477185 307
>>477172
такие макетки та еще дрисня в плане контакта, особенно с проводами с круглимы, а не квадратными пинами как у тебя, для esp32 мне пришлось на землю и питание от отладчика по 2 дополнительных провода кинуть, иначе плата уходила в brownout в 6-8 из 10 раз после сброса...
Аноним 18/10/21 Пнд 18:52:11 477206 308
>>477172
Какое сопротивление у тех резисторов подтяжки? Ток через них не должен превышать 25мА но и слишком низким не должен быть иначе не подтянется нихуя.
18/10/21 Пнд 22:56:08 477249 309
Аноним 19/10/21 Втр 23:05:46 477308 310
image 70Кб, 348x336
348x336
>>477172
Ты всё так подтянул? Кондёр не обязательно.
И что значит
>СВЕТОДИОД ПОСТОЯННО ГОРИТ
А что он должен делать? Он на GPIO2 висит.
>СХЕМА ВООБЩЕ НИ НА ЧТО НЕ ОТВЕЧАЕТ
А на что она должна отвечать? Ты что-то пытаешься зашить или что?
Аноним 19/10/21 Втр 23:11:44 477309 311
>>477308
>>477249
>>477206
Да именно так, да проверял потенциалы всё как должно быть
>>477308
>А что он должен делать? Он на GPIO2 висит
Как минимум выключаться при ресете
Аноним 19/10/21 Втр 23:13:03 477310 312
image 6Кб, 198x138
198x138
image 6Кб, 167x113
167x113
image 26Кб, 803x148
803x148
image 128Кб, 931x407
931x407
Пацаныыыыы. Помогите с ардуино кодом. ИДЕ другая, но это ардуино.
Есть у меня I2C расширитель портов PCF8574 и используется он через эту либу https://github.com/xreef/PCF8574_library/blob/master/PCF8574.h
>class PCF8574
Я хочу использовать его внутри struct.
Пик 1 - всё работает.
Пик 2 - вызывает ебанутую не понятную мне ошибку на пик 3,4.
Что происходит? Почему?
Я не понимаю. Без "PCF8574 expander;" всё работает. Но я хочу Side.expander использовать.
Аноним 19/10/21 Втр 23:20:31 477311 313
>>477309
Ну да. У меня выключается при ресете.
Может у тебя просто контакта на макетке нет? Возьми припаяй провод между RST и землёй. Будет гореть синий светодиод?
Аноним 19/10/21 Втр 23:37:11 477312 314
>>477310
Не, всё, в пизду. Там такая сложная причина, судя по гуглу, что проще забить.
А если и не забить, я всё равно не понимаю что там происходит.
Пойду спать.
Аноним 20/10/21 Срд 01:06:08 477315 315
>>477312
а нахуа ты используешь конструктор для структуры, который ты не объявлял? В плюсах-то оно да, структуры типа те же классы, но нэ савсэм. Так что или сделай ее нормальным классом, или обращайся как со структурой.
Аноним 20/10/21 Срд 01:09:53 477316 316
>>477312
оно тебе кстати на четвертом пике вполне четко говорит, чо ему не так. Оно не понимает, какой конструктор вызывать для члена структуры expander - у класса PCF8574 нет конструктора без параметров.

можешь кстати еще сделать свой expander указателем.
Аноним 20/10/21 Срд 12:30:34 477334 317
О, а я думал такого треда нет. Можно ли просто припаять провод не к самому пину, а к верхней части где припой насран? Или сначала нужно полностью выпаять пины, а потом уже припаять провод? Немогу использовать коннекторы, так как мало места в корпусе.
Аноним 20/10/21 Срд 16:27:49 477343 318
>>477311
> Возьми припаяй провод между RST и землёй. Будет гореть синий светодиод?
Да
Аноним 20/10/21 Срд 17:48:38 477366 319
>>477343
Ну хуй знает. А enable припаяй ещё напрямую к питанию. Хотя я не проверял будет ли светодиод гореть без enable.
Аноним 20/10/21 Срд 17:51:17 477367 320
>>477366
Если и с enable не будет тухнуть, то остаётся только кривое питание. Больше не знаю.
Аноним 20/10/21 Срд 19:02:57 477381 321
>>477366
Не, на енейбл тоже норм, я ж говорю что потенциалы правильные на пинах
>>477367
Питание вообще пиздатое, насколько можно посмотреть моим C1-94
Аноним 20/10/21 Срд 19:58:49 477384 322
Аноним 20/10/21 Срд 20:19:58 477387 323
Аноним 21/10/21 Чтв 14:07:32 477454 324
>>477367
Да остается только убитый МК. У меня нет вообще никаких идей, как я его мог грохнуть. Так уже сдохли 4 мк, причем один из них сначала работал, но потом после перепайки вот с этого
>>477172
на готовую плату сначала работал, а потом после отмывки флюса сдох с теми же симптомами
Паял я разумеется без антистатического браслета, где ж мне его взять да и куда заземлять без земли в розетках то? инб4 на батарею. Но вроде особо статики и не должно быть, влажность у меня дома нормальная, да и перед пайкой ткнул пальцем в металлический корпус паяльной станции.
21/10/21 Чтв 15:09:16 477461 325
>>477334
Можешь, разрешаю!
Аноним 21/10/21 Чтв 19:22:07 477489 326
Припаял esp12f. Симптомы те же самые, однако. Если запустить еспшку в режиме прошивки, то есть закоротив GPIO 0 на землю, то светодиод на плате не светится. Однако если при этом закоротить ресет на землю, то происходит какая-то магия, светодиод начинает слабо светиться. Адекватных предположений у меня нет
Аноним 21/10/21 Чтв 19:48:04 477492 327
>>477454
Как ты их используешь? Может ты пины выжигаешь, или вообще моторчик/релюшку подключаешь и самоиндукцией под 400 вольт всё выжигаешь.
Аноним 22/10/21 Птн 00:34:12 477513 328
изображение.png 157Кб, 1757x1236
1757x1236
>>477492
Да схема пикрилейтед. Я ничего даже не запускаю, просто включаю. Стабилизатор на 5В не припаян даже, если что.
Аноним 22/10/21 Птн 00:39:16 477514 329
image 112Кб, 716x527
716x527
ПАЦАНЫ! А вы знали, что частый analogRead ВЕШАЕТ ВАЙФАЙ НАХУЙ?!
Я пол дня потратил думая, что у меня что-то с антенной случилось. А оказывается это analogRead()
Сделал чтение каждые 100мс и всё моментально заработало.
Пиздос.
Аноним 22/10/21 Птн 00:43:13 477517 330
>>477514
По крайней мере на ESP-07. Может на 12 не так.
Я в loop() читаю A0. Меняю return analogRead(A0); на return 0; и сразу вайфай работает, MQTT подключается, вебсервер сервится.
А если читать A0 то вайфай больше не подключается.
Аноним 22/10/21 Птн 05:08:13 477530 331
>>477514
> Я пол дня потратил
А я год мучался, пока не решил поиграться с магическими числами
Аноним 22/10/21 Птн 06:04:11 477532 332
1515D708-BC3E-4[...].png 81Кб, 229x220
229x220
>>477530
>А я год мучался, пока не решил поиграться с магическими числами
Аноним 22/10/21 Птн 13:32:34 477544 333
image 82Кб, 651x814
651x814
image 469Кб, 1811x683
1811x683
>>477310
ПОМОГИТЕ снова.
Я сделал на классах, передаю их друг другу как &var а в .h свойство объявлено как *className
И вот у меня проблема. Я не могу читать состояние пинов расширителя. Если я вызываю debug__pin изнутри SideControl то всё работает. Состояние пина у меня 1.
Но если я вызываю его из любого другого места, то всегда возвращается 0.
Будто что-то где-то склонировалось, а не ссылается на уже созданный объект класса.
Что я делаю не так?
Аноним 22/10/21 Птн 13:41:48 477545 334
image 361Кб, 773x408
773x408
>>477544
Да сука! У меня там вообще всё дублируется что ли.
Вот у меня в side.control.h
>extern SideControl side_control_right;
То есть он должен быть один для всех файлов. Нет? Или для каждого файла делаются дубли в памяти?
Дальше к коду добавил
> this->debug__pin("after initialization read");
> side_control_right.debug__pin("after initialization read via side_control_right.debug__pin");
this->debug__pin и side_control_right.debug__pin должны быть равны. А оно мне выводит
>163.170) DEBUG READ(after initialization read): 1
>163.350) DEBUG READ(after initialization read via side_control_right.debug__pin): 0
Как так то.
Я ничего не понимаю.
Аноним 22/10/21 Птн 14:13:36 477549 335
>>477544
>Что я делаю не так?
показываешь скриншоты кусков кода, думая, что мы догадаемся об остальном содержании. Кинь минимальный неработающий пример куданить на пастбин.
Аноним 22/10/21 Птн 14:36:41 477552 336
>>477549
Сначала надо понять какой кусок там не рабочий. Мне кажется что переменные копируются. Но у меня нет никаких доказательств этого.
Когда я пытаюсь выдать рандомные ид классам, меня убивает вачдог. Пиздос.
Попробуй ещё раз на скрины посмотреть, вон на тот с красными линями, может поймёшь что там случилось?
Аноним 22/10/21 Птн 15:31:42 477556 337
Аноним 22/10/21 Птн 16:04:00 477557 338
>>477556
а что у тебя за либа такая? В той, что слету гуглится для PCF8574, нету digitalRead, только read и read8
Аноним 22/10/21 Птн 16:07:24 477558 339
Аноним 22/10/21 Птн 16:13:24 477559 340
>>477558
> this->expander->digitalRead(P6)
зачем здесь второй arrow вместо точки?
Аноним 22/10/21 Птн 16:17:07 477560 341
image 753Кб, 1000x562
1000x562
image 63Кб, 672x490
672x490
image 67Кб, 729x498
729x498
SOOQUA! Проблема в таймингах.
То ли либа говна, то ли чип.
Аноним 22/10/21 Птн 16:17:58 477561 342
image 108Кб, 1154x481
1154x481
Аноним 22/10/21 Птн 16:27:45 477563 343
image 64Кб, 698x506
698x506
Аноним 22/10/21 Птн 16:34:04 477564 344
>>477561
я про второй, а не первый.
this->expander.digitalRead(P6)
Аноним 22/10/21 Птн 16:36:40 477565 345
image 63Кб, 1235x350
1235x350
Аноним 22/10/21 Птн 19:44:45 477573 346
Где купить rtlduino? ESP говорят петушиная глина.
Аноним 27/10/21 Срд 17:38:18 478000 347
изображение.png 6Кб, 760x272
760x272
изображение.png 5Кб, 582x163
582x163
Ну и какой вариант правильнее?
Аноним 27/10/21 Срд 17:48:56 478001 348
>>478000
очевидно что оба, потому что ты в глаза ебешься (заголовки столбиков в разном порядке)
Аноним 27/10/21 Срд 17:55:04 478002 349
>>478001
В одном GPIO 2 может вообще висеть, во втором строго 1. Кто прав?
Аноним 27/10/21 Срд 18:15:21 478007 350
>>477492
>>477172
Такое ощущение что я нашел корень своих проблем с еспшками и им оказался... dm78a. Наскольоко я помню, единственную рабочую еспшку я не тыкал омметром. Это конечно не объясняет её смерть после отмывки, но уже похоже на хоть какую-то загвоздку. Сейчас я припаял на вот эту же плату последний модуль и он заработал. Это конечно странно, так как омметр не должен пропускать сколь большие токи, но других идей у меня нет. У всего остального я проверял омметром наличие контакта после пайки
Аноним 27/10/21 Срд 20:01:04 478033 351
>>478002
там внутренние подтяжки
Аноним 27/10/21 Срд 20:26:27 478044 352
>>478007
На esp32 у меня >>471143 ноги вылетали со временем, от статики видимо. Омметра нет.
Аноним 27/10/21 Срд 23:24:00 478081 353
>>478044
Так у меня не ноги, у меня вся еспшка грохалась. Алсо, я нашел ответы на вопросы!
https://electronics.stackexchange.com/questions/329737/is-this-a-flip-flop
https://electronics.stackexchange.com/questions/350601/explain-why-the-nodemcu-auto-program-circuit-would-be-useful
В общем эта вся странная схема нужна чтоб можно было И программировать есп И использовать пины в программе на вывод/ввод
Аноним 27/10/21 Срд 23:32:04 478085 354
Jd
Аноним 28/10/21 Чтв 00:18:13 478088 355
Кароч, дело такое
PS C:\Users\admin> esptool.py --port COM9 read_mac
esptool.py v3.2
Serial port COM9
Connecting......................................

A fatal error occurred: Failed to connect to Espressif device: No serial data received.
For troubleshooting steps visit: https://github.com/espressif/esptool#troubleshooting

При этом RX светодиод на CP2102 мигает, че за хуйня. Ну открываем порт на 74880, читаем

ets Jan 8 2013,rst cause:2, boot mode:(7,2)


ets Jan 8 2013,rst cause:2, boot mode:(7,2)


ets Jan 8 2013,rst cause:2, boot mode:(7,2)


ets Jan 8 2013,rst cause:2, boot mode:(7,2)


ets Jan 8 2013,rst cause:2, boot mode:(7,2)

Что вообще происходит?
> In the bootup message 'boot mode:(x,y)' three low bits of x are {MTDO, GPIO0, GPIO2}.
Но как? У меня GPIO15 (MTDO) притянут к земле ж
Аноним 28/10/21 Чтв 01:18:00 478090 356
>>478081
эта странная схема всего лишь формирует ресет из сигналов ком порта, подтяжка gpio0 бонусом. Если gpio0 у тебя и так подтянут, можешь формировать конденсатором, как у ардуины
на будущее, сразу бери отладочную плату, чтобы если у тебя не завелось, потыкать посравнивать с ней напряжения и остальное
Аноним 29/10/21 Птн 09:05:05 478181 357
>>478088
Для прошивки надо сделать это всё:
RST -> HIGH
EN -> HIGH
GPIO15 -> LOW
GPIO0 -> LOW
GPIO2 -> HIGH
Аноним 29/10/21 Птн 10:13:07 478183 358
изображение.png 227Кб, 800x800
800x800
Короче, купил вот такую nodemcu. Но нигде не могу нагуглить, куда тут подключен ргб светодиод. Зеленый в нем подключен противоположно встроенному на модуль, а остальные?
Аноним 29/10/21 Птн 14:11:56 478200 359
>>478183
Мультиметр большевики отобрали?
Аноним 29/10/21 Птн 14:31:09 478204 360
>>478200
> покупать ОТЛАДОЧНУЮ плату, чтоб потом мультиметром разбираться с пинаутом
Мдаааааа. Даташиты где? Где даташиты, билли?
Аноним 29/10/21 Птн 14:44:45 478210 361
>>478204
даташит спрашивай у того китайца, у которого ты ее купил.
Аноним 29/10/21 Птн 14:48:46 478212 362
>>478210
Ты ж понимаешь, что я просто купил её у первого местного барыги, который просил менее 400 рублей? Сзади наисано NodeMCU v1.2, но в даташите на него этого светодиода нет, да и usb ttl другой
Аноним 29/10/21 Птн 15:03:57 478216 363
>>478212
потому что это китайский клон китайского клона (который с нормальной uart микросхемой) оригинальной esp8266-devkitc, какие нахуй даташиты
Аноним 29/10/21 Птн 15:16:32 478221 364
>>478216
> оригинальной esp8266-devkitc
Которая сама китайская. Ну охуеть петушиное гнездо тут
Аноним 29/10/21 Птн 15:32:01 478226 365
maxresdefault.jpg 178Кб, 1280x720
1280x720
>>478221
Тут упор в слово клон, потому что скорей всего их клепают в подвале на списанном оборудовании по схеме и разводке платы сделанной первокурсником племянником сторожа Хуи Пина, с вторичных компонентов сомнительного качества, купленных в соседнем подвале у таких же пиздоглазых бизнесменов. К примеру те же клоны esp32-c3 от AI-thinker это просто цирк, у них пол года продавались платы с неправильно разводкой очереди сброса, из-за чего 3 ноги не работали, надо было резать дорожки и перепаивать провода, и даже сейчас у них на платах шелкография пинов с задней стороны платы, что супер хуево если втыкаешь модули в макетные платы.
Аноним 29/10/21 Птн 16:34:55 478230 366
>>478226
> К примеру те же клоны esp32-c3 от AI-thinker это просто цирк, у них пол года продавались платы с неправильно разводкой очереди сброса, из-за чего 3 ноги не работали, надо было резать дорожки и перепаивать провода, и даже сейчас у них на платах шелкография пинов с задней стороны платы, что супер хуево если втыкаешь модули в макетные платы.
Блядь, а ведь все esp-XX модули, на 8266 как раз от Ai Thinker, пизда. Постараюсь вообще не трогать есп больше, понял
Аноним 29/10/21 Птн 16:40:22 478232 367
>>478230
а лучше вообще не прикасайся к железу и сразу иди на галеру веб макакой, а то еще заглянешь в еррату какой-нибудь стм32, поймешь что это 20-какая-то ревизия на 50+ страниц - сознание потеряешь
Аноним 29/10/21 Птн 17:10:43 478233 368
>>478232
Вот к стм32 как раз очень подробные даташиты и там всё найти можно. К тому же, ст микроэлектроникс все ж европейская компания, а не ебучиие китайцы и случай чего ты можешь задать почти любой тупой вопрос в техподдержку, даже если ты не компания, а просто любитель, и получишь ответ с указаниями куда смотреть, какие могут быть проблемы и как их решить.
А есп - анально огороженные, к тому же сами по себе чипы никто не покупает, покупают модули на их основе. Единственный плюс такой модели - можно ставить любое поддерживаемое количество памяти и не надо ебаться с СВЧ анетннами. Минусы же очевидны: ты случай чего хуй поймешь, то ли у тебя чип сломался, то ли производитель модуля пидорас и напутал в схемотехнике/брак в производстве. К тому же оба китайцы и хочешь поддержки - получишь кривой английский через гуглотранслит в ЛУЧШЕМ случае
Аноним 29/10/21 Птн 17:25:03 478237 369
>>478233
>даже если ты не компания, а просто любитель, и получишь ответ с указаниями куда смотреть, какие могут быть проблемы и как их решить
Хуйня, у них довольно похуистичное отношение, часто лажу по их форуму и постоянно натыкаюсь на старые посты с вопросами о работе периферии и 0 ответов, поддержка со стороны СТ чуть выше средней я б сказал.
>К тому же оба китайцы и хочешь поддержки - получишь кривой английский через гуглотранслит в ЛУЧШЕМ случае
У них есть англоязычный раздел форума, где отвечают немного оперативнее чем у СТ, особенно в плане софта, потому что отвечают непосредственно разрабы esp-idf, так же можно на гитхабе создать issue пост, на него почти гарантированно ответят.
В остальном да, стм32 более надежные, потому что архитектура простая как палка, 2-3 шины и набор управляющих регистров с таймерами, у есп осоновные траблы связаны с вайфаем/блютузом и шинами периферии, которая частично ими задействованна.
Аноним 29/10/21 Птн 20:19:57 478259 370
Кто-нибудь загружал его с sd карты? Есть ли иная возможность общения по вайфай кроме поднятия tcp сервера? Памяти много жрет, на lua.
Аноним 29/10/21 Птн 22:55:45 478267 371
>>478259
А чем тебе isp на platformio не нравится? Луа - это для петухов-неосиляторов.
Аноним 30/10/21 Суб 21:53:35 478395 372
>>478267
Это твой отец петух такого грубияна воспитал. Вопрос был не в чем писать, а о средствах организации беспроводной связи между контроллерами.
Аноним 30/10/21 Суб 21:58:33 478396 373
>>478267
>>478395
на самом деле вы оба говноеды, потому что есть ESP-IDF и Си, остальное все костыли для инвалидов с травмой мозга
Аноним 30/10/21 Суб 22:31:42 478399 374
>>478396
>ESP-IDF
Зачем оно нужно и нельзя ли обойтись обычным и более привычным мейком или симеком каким-нибудь? Хотя мне все равно эти ваши есп пока не требовались.
Аноним 31/10/21 Вск 01:54:31 478406 375
>>478396
Так esp-idf и си есть в platformio. С выводом logi в консоль по юарту. Просто тулчейн удобнее, чем дефолтный.
Аноним 31/10/21 Вск 02:35:29 478410 376
>>478399
Это девелопмент фреймворк от разработчиков, без него ты тупо не сможешь работать с большей частью периферии, особенно с вайфаем и блютузом, хз насколько отстающая от релизной и насколько урезанная версия находится в той же ардуино иде. На мейки симейки вообще поебать при разработке, потому что они генерятся автоматически при создании проекта и нужны только для линковки внешних модулей, я на них никогда не обращаю внимания, только если новый модуль создаю, тогда надо создать в папке с ним симейк с 2 строчками.
>>478406
Ну тогда еще норм, я просто в еклипсе все делаю, потому что привык к его инструментарию + в нем найс интегрирован OpenOCD ля отладки по JTAG.
Аноним 31/10/21 Вск 21:07:05 478464 377
>>478396
Это ты хуесос и дрочила. Вопрос о том, какие еще есть способы использования вайфай помимо пидорского тсп или вафлерского удп? Мне вообще похуй на чем писать.
Аноним 31/10/21 Вск 21:35:59 478467 378
>>478464
есть способ, можешь пойти нахуй и свой пидорский lua с собой прихватить
Аноним 31/10/21 Вск 22:30:26 478474 379
>>478464
ну можешь как настоящий суровый муж сырые IP датаграммы или вообще эзернет фреймы юзать безо всяких пидорско-вафлерских транспортных протоколов.
Аноним 31/10/21 Вск 23:37:39 478478 380
>>478464
LWIP, SNMP например. Твой вопрос равносилен вопросу "что делать с хуем?"
Аноним 31/10/21 Вск 23:46:53 478479 381
>>478478
>LWIP
>пидорского тсп

>SNPM
>вафлерского удп

боюсь, это его не устроит.
Аноним 01/11/21 Пнд 01:54:44 478491 382
>>478479
Ну пусть свою реализацию bare metal хуярит. Манчестерский код для лохов, вот это все.
Аноним 01/11/21 Пнд 17:02:39 478558 383
Как написать хеловорлд на ассемблере ESP32 в КОМ порт
Аноним 01/11/21 Пнд 17:41:49 478566 384
>>478558
*foo = "bar";
LOGI(foo, "Hello world");
Аноним 01/11/21 Пнд 18:19:00 478569 385
Аноним 01/11/21 Пнд 22:00:45 478594 386
Я готов заплатить человеку 1-2к рублей, за отладку платы моего проекта. Только хардварной части. Задача простая, с помощью своих инструментов выяснить, почему esp12e не работает на готовой плате и как это пофиксить. Схема полностью соответствует рекомендациям даташита и схеме nodemcu. Ошибок по сравнению с ними быть не может. Разумеется отладка не гаданием по фоткам в интернете, а дать человеку саму эту плату чтобы была возможность потыкать мультиметрами/осцилами/логическими анализаторами.
Где мне блядь в ДС найти такого человека?
Аноним 01/11/21 Пнд 22:04:01 478596 387
>>478594
>Задача простая
Сразу нахуй.
Аноним 01/11/21 Пнд 22:05:34 478597 388
>>478596
Что, тру еспшники к еспшкам вообще не притрагиваются? Мне блядь надо только завести её сука, даже не про программирование речь
Аноним 01/11/21 Пнд 22:23:19 478599 389
Стикер 0Кб, 512x512
512x512
>>478596
>Задача простая
>сам сделать не могу
Аноним 01/11/21 Пнд 22:25:56 478600 390
>>478599
Когда мне советовали ЕСП, меня все сука заверили поголовно, что это просто как ардуина. Ну да, пиздец как просто, когда скопировав схему подключения из ноды у тебя дохнет чип ХУЙ ПОЙМИ ПОЧЕМУ СУКА. И че-то все вот кто заверял что просто и элементарно сразу сдулись, а помощи искать уже не у кого
Аноним 01/11/21 Пнд 22:36:57 478603 391
>>478600
Кто все? Ты здесь один, нахуй.
Аноним 01/11/21 Пнд 23:24:56 478614 392
>>478594
у вас там почту не завезли чтоли?
Аноним 01/11/21 Пнд 23:32:43 478616 393
>>478600
> дохнет чип
Просто так он не сдохнет.
Проверяй схему. По-любому что-то не туда полключаешь.
Аноним 01/11/21 Пнд 23:49:17 478622 394
>>478594
>> Задача простая - пофиксить.
Каждый раз, когда заказчики мне это говорили, приходилось полностью переделывать им плату, софт и все на свете. Не трать время людей, сделай это сам
Аноним 02/11/21 Втр 00:07:07 478627 395
изображение.png 155Кб, 1780x1240
1780x1240
изображение.png 285Кб, 771x503
771x503
>>478622
>>478616
Вперед, найди её блядь. Что тут не так? Все по схемам
Аноним 02/11/21 Втр 00:17:33 478629 396
>>478627
гарантия, что у тебя все собрано по схеме, ничего не коротит в рандомный момент времени и хлебная доска норм контачит?
энивей, тебе уже сказали, что esp непредсказуемы и полны сюрпризов - бери NODEMCU, и если на ней прошивка запустится - бери осциллограф и сравнивай
Аноним 02/11/21 Втр 00:21:22 478630 397
изображение.png 300Кб, 1458x1106
1458x1106
>>478629
>бери NODEMCU, и если на ней прошивка запустится
Я решил сделать так. Мне ОЧЕНЬ стыдно, но что поделать? По крайней мере нодмсу сама по себе работает прошивается, так что придется вместо контроллера на базе делать ебучий шилд
Аноним 02/11/21 Втр 00:27:00 478632 398
>>478630
ты хоть проверил, оно так работает?
Аноним 02/11/21 Втр 00:29:05 478634 399
Аноним 02/11/21 Втр 01:47:24 478643 400
>>478630
попробуй еще модулей парочку у другого китайца купить. Не должны они так дохнуть.
Аноним 02/11/21 Втр 08:44:00 478659 401
>>478594
>Задача простая, с
Если ты не можешь решить простую задачу, значит ты конченный дебил?
Аноним 02/11/21 Втр 10:09:43 478664 402
>>478629
>ничего не коротит в рандомный момент времени
Так обычно в таком случае дохнет или охуевает источник питания, а не чип
Аноним 02/11/21 Втр 10:11:13 478665 403
>>478659
У меня нет осциллографа с памятью и логического анализатора, чтоб понять, что идет не так. К тому же я не работал раньше с вашим говном и не знаю каких-нибудь особенностей
Аноним 02/11/21 Втр 10:16:24 478667 404
>>478665
>я не знаю
>но знаю, что это просто
Шиз, логику лечи.
Аноним 02/11/21 Втр 10:37:50 478669 405
image.png 38Кб, 488x240
488x240
>>478627
Для начала MOC3043 включен не по рекомендованной схеме.
Аноним 02/11/21 Втр 10:41:10 478670 406
>>478630
Разводка уровня БОГ

Ктож под опторазвязкой проводник пихает? По уму там вообще прорезь должна быть. Как-то опасненько 220 так близко рапологать
Аноним 02/11/21 Втр 11:41:28 478675 407
>>478669
Ок, а при чем тут смерть espшки? Разумеется что при запуске 220 к плате вообще не было подключено
Аноним 02/11/21 Втр 11:44:31 478676 408
image.png 66Кб, 624x315
624x315
image.png 78Кб, 641x397
641x397
image.png 176Кб, 1024x508
1024x508
>>478627
Питание не по рекомендациям
Автопогромирование тоже не как диды завещали
Ставь тогда уж кнопОчку

Короче налепил ты говна и удивляешься. Возьми ты уже готовое решение и не мучайся.
Аноним 02/11/21 Втр 11:48:47 478677 409
>>478675
А в какой момент происходит смерть?
Аноним 02/11/21 Втр 11:53:17 478678 410
>>478677
Включения питания, лол. Когда включаешь питание, то по UART на 74880 ничего не прилетает (да и не прилетает ВОООБЩЕ НИЧЕГО), а светодиод намертво горит синим и ни на что не реагирует
Аноним 02/11/21 Втр 11:59:41 478679 411
image.png 399Кб, 600x468
600x468
>>478678
> то по UART
Такой адаптер? Ты его на 3.3V перевел?
Может ты свою esp насилуешь 5V по RX, TX, DTR
Аноним 02/11/21 Втр 12:01:52 478680 412
изображение.png 98Кб, 280x202
280x202
>>478679
Такой и перемычка на 3.3 В
Аноним 02/11/21 Втр 12:02:16 478681 413
>>478678
Проверь, что твой USB - UART выдает 3,3в и подключи, как рекомендовано.
RX, TX и GND и кнопочку для погромирования.
Как твой конвертер работает с ногами RST и DTR?
Аноним 02/11/21 Втр 12:04:02 478682 414
>>478681
>RX, TX и GND и кнопочку для погромирования.
Подожди ты программировать. Я впаял esp12f в модуль, подключил usb ttl, только tx rx и землю, включил usb ttl, открыл ком порт, затем подал питание на esp12. После чего в ком порт ничего не прилетело, а на есп загорелся светодиод и дальше ничего не происходило. На ресет не реагирует
Аноним 02/11/21 Втр 12:14:23 478683 415
image.png 536Кб, 1097x557
1097x557
>>478682
> Я впаял esp12f в модуль, подключил usb ttl, только tx rx и землю.
А питание ты на свою плату подаешь при этом?

А если не впаивать в твою плату, а сделать вот так? Робит?
Аноним 02/11/21 Втр 12:16:39 478684 416
> подключил usb ttl, только tx rx
А зачем? Если тут >>478630 у тебя запаяна NodeMcu и у неё уже все на борту

Аноним 02/11/21 Втр 12:23:18 478685 417
20211102122123.jpeg 1879Кб, 4032x3024
4032x3024
>>478684
Надо прояснить, что не работает вот это. Пикрил это разводка вот этого >>478627
Тот пост это НОВЫЙ ВАРИАНТ, так как вот этот заставить запустится я не могу
Аноним 02/11/21 Втр 12:24:23 478686 418
image.png 61Кб, 1426x752
1426x752
image.png 597Кб, 800x800
800x800
>>478682
Из дальнего ящика достал пыльную NodeMcu V3. Лежит там уже года 4
Воткнул USB провод
Всё робит
Что я делаю не так?
Аноним 02/11/21 Втр 12:26:18 478687 419
>>478683
>А питание ты на свою плату подаешь при этом?
5 В на вход LM1117, тыкал мультиметром, все нормально, 3.3 В без просадок есть на выходе
>А если не впаивать в твою плату, а сделать вот так? Робит?
Ну я могу выпаять и поставить на макетку, только вряд ли что поменяется
Аноним 02/11/21 Втр 12:29:41 478688 420
>>478685
В чем разводил?
Давай проект.
Аноним 02/11/21 Втр 12:31:12 478689 421
>>478685
Очередная разводка уровня - боженька.
Оно еще и двухстороннее.
Аноним 02/11/21 Втр 12:33:21 478690 422
>>478688
Протеус, как ты мог заметить
https://files.catbox.moe/nplfg8.pdsprj
>>478689
Я как ни старался, не смог развести это на одной стороне, вот серьезно. В основном сложность с max31856, там ебанутое расположение пинов. А ещё у китайцев стоят одинаково что 2х сторонние, что односторонние, так что зачем усложнять жизнь?
Аноним 02/11/21 Втр 12:34:02 478691 423
>>478685
скопируй тупо схему nodemcu. Как минимум, конденсатор у них в 10 раз больше, и керамика есть поближе к модулю
и подкинь свой китайский модуль на nodemcu, мб у тебя там вообще отбраковка производства
Аноним 02/11/21 Втр 12:35:48 478692 424
>>478690
а где ты берешь оригиналы max31856? с али идут вообще никак не работающие подделки
Аноним 02/11/21 Втр 12:36:44 478694 425
>>478692
Чипдип. Цена один хуй такая же как на маузере у них
Аноним 02/11/21 Втр 12:41:19 478697 426
>>478690
file was created in a later version of proteus than this version
in order to load this project you must use proteus version 8.11 information on the version of proteus you are running is available on the home page
Аноним 02/11/21 Втр 12:41:35 478698 427
>>478691
>мб у тебя там вообще отбраковка производства
Я покупал в 3х разных местах (хотя один хуй все с китая их перепродавали), поэтому как-то даже не рассматривал этот вариаент
Аноним 02/11/21 Втр 12:42:29 478700 428
>>478697
У меня релиз 8.11 SP0, в нем разводил, а что?
Аноним 02/11/21 Втр 12:43:59 478701 429
Аноним 02/11/21 Втр 12:44:02 478702 430
image.png 17Кб, 296x323
296x323
>>478700
Моя версия не открывает.
Аноним 02/11/21 Втр 12:46:27 478703 431
>>478701
Он работает, я вполне проверил. Если что чип дип сами заказывают все с маузера, особенно они не палятся на товарах, которые не на складе, а со сроком поставки в пару недель, они тупо переклеивают этикетку поверх Алсо, потом уже нашел по такой же цене как и ты скинул на терраэлектроника.
Аноним 02/11/21 Втр 12:47:06 478704 432
>>478702
Ну могу скинуть герберы, если не открывает
Аноним 02/11/21 Втр 13:21:10 478706 433
>>478703
если бы они заказывали только с мышача, жизнь была бы куда проще. Они тянут отовсюду, откуда только смогут
Аноним 02/11/21 Втр 13:34:26 478709 434
Так, я распаял одну на переходник к макетке, собрал >>478683
Иииии

ets Jan 8 2013,rst cause:1, boot mode:(3,0)

load 0x40100000, len 1856, room 16
tail 0
chksum 0x63
load 0x3ffe8000, len 776, room 8
tail 0
chksum 0x02
load 0x3ffe8310, len 552, room 8
tail 0
chksum 0x79
csum 0x79

2nd boot version : 1.5
SPI Speed : 40MHz
SPI Mode : DIO
SPI Flash Size & Map: 32Mbit(512KB+512KB)
jump to run user1 @ 1000

rf cal sector: 1017
rf[112] : 00
rf[113] : 00
rf[114] : 01

SDK ver: 1.5.4.1(39cb9a32) compiled @ Jul 1 2016 20:04:35
phy ver: 972, pp ver: 10.1

hhip$x,q(Ѫ8jtN


Что за магия? Оно живое
Аноним 02/11/21 Втр 13:59:28 478711 435
>>478709
Собрал на макетке транзисторы по схеме >>478676
ВСЕ СУКА ШЬЕТСЯ. Блядская магия, нихуя ж не работало
Аноним 02/11/21 Втр 14:07:45 478714 436
>>471111 (OP)
Здарова, сексуахи :3

Подскажите, пожалуйста, как сделать context switch на esp32? Хочу запилить подобие учебного планировщика. Какие маны смотреть? Есть ли что-то вроде стмовского programming manual, но для esp32?

И, пожалуйста, Не надо мне писать про питон и джаваскрипт, мне этой хуеты и на работе хватает. Вне работы я угораю по си.
Аноним 02/11/21 Втр 14:16:14 478715 437
16349196881280.jpg 45Кб, 394x400
394x400
>>478711
Никакой магии. Делай, как написано в документации.
Ты своей схемой некорректно работал с принтами RTS и DTR
Аноним 02/11/21 Втр 14:18:39 478716 438
изображение.png 127Кб, 1596x1171
1596x1171
изображение.png 28Кб, 982x560
982x560
>>478715
Да на плате у меня даже при подключении питания ничего не просиралось в порт на 74880, так что всё ж магия. Ну пины решаются простой платкой, которую мы ща сделаем
Аноним 02/11/21 Втр 15:15:16 478726 439
>>478714
Гугли esp-idf, их закрытая библиотека на си.
Аноним 02/11/21 Втр 17:38:42 478740 440
>>478726
Зошебис, благодарствую \м/
Аноним 02/11/21 Втр 21:02:22 478776 441
изображение.png 87Кб, 901x1122
901x1122
изображение.png 64Кб, 815x803
815x803
Ну всем спасибо, я нашёл проблему. А она вот она. И про это прямо было написано в интернете, только я даже не подумал об этом.
> D4 GPIO2 pulled up OK HIGH at boot connected to on-board LED, boot fails if pulled LOW
Собственно MOC3043 обеспечивал низкий уровень GPIO2 из-за чего есп даже не загружалась. И я не убил ни одну есп на самом деле, все они работали.
В чем проблема теперь. А У МЕНЯ БЛЯДЬ НЕТ СВОБОДНЫХ ПИНОВ. У нас кроме spi и i2c остается только 3 свободных пина, из которых 2 отвечают за режим загрузки, а на третьем нельзя использовать ШИМ.
Какие будут советы по решению этого?
Аноним 02/11/21 Втр 21:18:45 478780 442
>>478478
>>478474
Вот спасибо, сразу ясно, что настоящие мужики, не пидоры какие-нибудь! Не знал с чего начать, буду туда копать.
Аноним 02/11/21 Втр 21:21:16 478781 443
>>478594
Если я приеду и тебе всё сделаю отсосешь у меня? Я не гей, просто мне ни разу не сосал парень, говорят, что только мужчина знает как доставить наивысшее наслаждение другому мужчине.
Аноним 02/11/21 Втр 21:44:30 478790 444
Аноним 02/11/21 Втр 21:52:15 478792 445
>>478776
>У нас кроме spi и i2c остается только 3 свободных пина
ты прям оба интерфейса используешь? еще и cs в spi?
Аноним 02/11/21 Втр 22:07:14 478795 446
>>478792
Да, оба. На spi висит max31856 ( и да, там нужен cs), а i2c для дисплея
Аноним 02/11/21 Втр 22:24:26 478800 447
>>478795
что за дисплей? если есть вариант подключить spi дисплей, то освободится один из i2c пинов
Аноним 02/11/21 Втр 23:09:40 478809 448
>>478800
Ну может проще приделать второй МК? Один хуй софт ещё не написан и это марахайка для себя
Аноним 02/11/21 Втр 23:19:32 478812 449
>>478776
>остается только 3 свободных пина, из которых 2 отвечают за режим загрузки, а на третьем нельзя использовать ШИМ.

поключить к нему транзистор и после уверенной закрузки переключать гпио2 на диммирование.
Аноним 03/11/21 Срд 00:21:24 478814 450
>>478812
ОУ тогда уж, его проще вкорячить на готовую плату
Аноним 03/11/21 Срд 11:06:50 478846 451
>>478776
а ты не можешь оптопару повесить на плюс и открывать минусом? Только проверь, чтобы бутлодер не открывал ее
Аноним 03/11/21 Срд 11:12:41 478847 452
>>478846
> Только проверь, чтобы бутлодер не открывал ее
А он обязательно что-нибудь такое выкинет
Аноним 03/11/21 Срд 14:18:16 478872 453
esp8266bootardu[...].jpg 223Кб, 1000x742
1000x742
esp8266bootardu[...].jpg 200Кб, 1000x742
1000x742
>>478847
https://rabbithole.wwwdotorg.org/2017/03/28/esp8266-gpio.html

естественно выкинет.

безопасные для пелюх и важной хуйни только порты 4 и 5, остальные во время бута теребятся.

Как вариант присрать временную задержку, которая подключает всё важное к портам через несколько секунд после загрузки.

Ну или расширитель порта прикрутить, MCP23017 например, хоть к i2c хоть к SPI, и всё заебись будет.
Аноним 03/11/21 Срд 14:19:45 478874 454
>>478872
>Ну или расширитель порта прикрутить
по его цене проще присрать МК типа stm32L0 или attiny
Аноним 03/11/21 Срд 21:49:31 478937 455
изображение.png 219Кб, 1898x1270
1898x1270
Короче я заебался, но сделал. Теперь все что можно по даташитам и схемам девборд. Единственное, в чем я не уверен, так это в источнике питания. LM2596 это конечно хорошо и эффективно по сравнению с lm1117, но ничуть не бомжвейно. Только у меня БП 12В на 5Вт и неизвестно сколько будет жрать вентилятор 80 мм, который тоже надо питать. В интернете пишут что угодно от 0.5 Вт, до 4 Вт
Аноним 03/11/21 Срд 21:54:23 478938 456
>>478937
>В интернете пишут что угодно от 0.5 Вт, до 4 Вт
в интернете пишут блять.

если у тебя вентилятор на руках - возьми да померь епт. Если еще нет - нагугли даташит на тот вентилятор, который собрался покупать.
Аноним 03/11/21 Срд 22:00:00 478939 457
>>478790
Никогда не читаю треды, только ответы на свои вопросы. Ну опоздал так опоздал. У меня из-за этой ебанутой подтяжки тоже гимор был.
Аноним 08/11/21 Пнд 05:21:50 479409 458
.png 547Кб, 1288x851
1288x851
Котаны, кто WeMOS-D1 mini юзал? Возможно ли на нижние ноги дополнительные контакты подпаять, чтобы получить все 17 GPIO?

Эта хуитка выглядит как обычная 17-ногая ESP-12 с приёбанным USB адаптером, но шесть висящих в воздухе ног обескураживают. А юсб хочется, чтобы с адаптером не ебаться. Или эти ноги как-то в работе адаптера участвуют?

Нахуя вообще все платы на базе 8266 так по-ёбнутому распаивают, срезая центральные выводы?
Аноним 08/11/21 Пнд 06:23:45 479410 459
>>479409
этими ногами чип есп общается с чипом флеша.
Аноним 08/11/21 Пнд 16:29:15 479431 460
>>479409
Чувак, загугли даташит на esp12. А распаивают их на всякий случай, вдруг кто захочет грузиться с сд карты
Аноним 08/11/21 Пнд 22:48:49 479477 461
001.png 258Кб, 662x478
662x478
002.jpg 428Кб, 1505x820
1505x820
003.jpg 130Кб, 1600x1067
1600x1067
>>479410>>479431
Нихуя не понял, у 8266 своей внутренней памяти нет что ли?
Чому они тогда обозначены как GPIO и что будет, если мигание светодиодом на них повесить? МК перестанет читать flash и наебнётся?

Есть какие-нибудь гайды/готовые примеры по работе с этими центральными пинами? Наскоком ничего не гуглится.
Аноним 09/11/21 Втр 00:44:14 479482 462
>>479477
Это зовётся SDIO. Так и ищи ESP8266 SDIO.
Аноним 09/11/21 Втр 01:56:44 479488 463
>>479409
Это выводы SPI, они подключены к внутр. флешу, флеш постоянно сливает в кеш оперативки код программы.

Внутренний флеш можно сконфигурировать в режиме DIO или DOUT, освободится GPIO10, но т.к. он все равно подключен к флешу остается, то надо аккуратнее с него тянуть ток или нагружать.
Аноним 09/11/21 Втр 02:11:28 479489 464
Аноним 09/11/21 Втр 10:24:57 479500 465
>>479477
> Нихуя не понял, у 8266 своей внутренней памяти нет что ли?
Здравствуйте
> Чому они тогда обозначены как GPIO
Ну вот такие разработчики
> и что будет, если мигание светодиодом на них повесить? МК перестанет читать flash и наебнётся?
Если твоя программа уместится в оперативке, то нет. Если же будут операции с флешом, то конечно наебнется
Аноним 09/11/21 Втр 10:43:20 479502 466
image 143Кб, 1273x938
1273x938
>>479477
>Чому они тогда обозначены как GPIO
тому шо они и есть GPIO для ESP.
Аноним 09/11/21 Втр 14:02:22 479512 467
>>479431
Подскажи, пожалуйста, как грузиться с sd карты? Тупо выпаять имеющуюся флешку и впаять гнездо sd? Как контроллер узнает это и проинициализирует её? Есть пошаговая инструкция для каракалов?
Аноним 09/11/21 Втр 14:24:01 479514 468
Screenshot17.jp[...].jpg 15Кб, 645x401
645x401
Аноним 09/11/21 Втр 15:16:19 479518 469
>>479514
Я видел эту картинку, не понимаю как применить её. Мне надо выпаивать родную флешку, припаять sd, залить прошивку как обычно через юарт, а потом грузиться выставив ножки как для sd? Если это так, то почему пример с таким использованием найти очень трудно - я не нашел?
Аноним 09/11/21 Втр 16:00:19 479520 470
>>479518
Подозреваю, что нет такой библиотеки у ардуино. А раз нет то он нам и нахуй не нужон SDIO boot ваш.
Аноним 09/11/21 Втр 16:36:40 479524 471
>>479518
>Я видел эту картинку, не понимаю как применить её. Мне надо выпаивать родную флешку, припаять sd, залить прошивку как обычно через юарт, а потом грузиться выставив ножки как для sd?
Примерно так. Но вопрос, НАХУЙ ТЕБЕ ГРУЗИТЬСЯ С СД КАРТЫ БЛЯДЬ? У тебя от 1 до 16 МЕГАбайт памяти. На микроконтроллере. Туда всё влезет, а sd карта медленная и каких-то задач у неё адекватных нет
> Мне надо припаять sd, залить прошивку как обычно через юарт, а потом грузиться выставив ножки как для sd?
Аноним 09/11/21 Втр 20:31:54 479539 472
>>479524
>НАХУЙ ТЕБЕ ГРУЗИТЬСЯ С СД КАРТЫ БЛЯДЬ? У тебя от 1 до 16 МЕГАбайт памяти.

Чтобы жирную страничку грузить.
Аноним 11/11/21 Чтв 12:48:39 479751 473
>>479539
Так подключай как второй диск.
Аноним 11/11/21 Чтв 18:06:55 479822 474
>>479751
Ножек и так мало.
Аноним 11/11/21 Чтв 18:09:25 479823 475
>>479524
>Примерно так.
Тогда как он узнает при загрузке с уарта, что по спи подключена сд, чтобы её правильно инициализировать и записать туда прошивку?
Аноним 12/11/21 Птн 15:07:09 479929 476
>>479751
У тебя есть spi и i2c, сложно их использовать? Приделай sd карту по ним
>>479823
Подозреваю, что в данном случае проще записать прошивку на сд карту другими средствами и уже с неё грузиться без режима загрузки прошивки
Аноним 13/11/21 Суб 00:56:11 480024 477
esp8266bootardu[...].jpg 223Кб, 1000x742
1000x742
>>479929
жалко ноги на них тратить.

Еще sd карты от esp могут ёбу давать во время бута, там же хуярится напряжение на spi выводах рандомно.

Аноним 13/11/21 Суб 01:10:44 480025 478
Гружу файлы с флешки по 70мб, такая вот задача. Причем файлов обычно штук по 10. проблем никогда не было
Аноним 13/11/21 Суб 12:17:21 480054 479
>>479929
>записать прошивку на сд карту другими средствами
Ну да, выбросить каку и купить нормальный контролер.
Аноним 07/12/21 Втр 15:13:41 482711 480
Пытаюсь подключить sh1106. И у меня буквально эта проблема
https://www.esp8266.com/viewtopic.php?p=66237
Только ну вместо тех модулей, что у чувака, sh1106. Если просто подтянуть пины, которые используются как i2c к VCC, то сканер говорит No devices found, как и ожидалось. Но стоит подключить дисплей, как происходит хуйня. Причем иногда совершенно случайно дисплей может обнаруживаться, но при следующем отключении питания и включении - снова хуй.
В чем может быть причина? delay(1000) я добавлял уже куда угодно, проблему не решает.
Может дело в том, что у нас не аппаратный контроллер, а bit banging на esp8266?
Аноним 23/12/21 Чтв 06:54:11 484148 481
001.jpg 192Кб, 1586x572
1586x572
Господа, так можно эту хуйню ардуиновыми скетчами шить с обычного USBasp? Разумеется, перевоткнув джампер VCC на 3 вольта.
Аноним 23/12/21 Чтв 18:16:43 484181 482
Аноним 23/12/21 Чтв 18:41:48 484182 483
Господа! А как программировать на ассемблере?
Аноним 23/12/21 Чтв 21:18:43 484207 484
>>484182
>А как программировать на ассемблере?
Читаешь "Ассемблерное дело в СССР" и просто, без задней мысли программироваешь
Аноним 24/12/21 Птн 02:51:49 484229 485
>>484207
В те времена не было ESP32.
Прямо как Пыня, всё ему ссср или ленин в штаны насрал.
Аноним 25/12/21 Суб 07:00:03 484339 486
>>484229
Нахуй иди, кокхол.
Аноним 25/12/21 Суб 10:52:29 484341 487
>>484229
> В те времена не было ESP32.
По твоему ассемблер сильно изменился за это время что ли?
Вот ты ещё охуеешь, когда узнаешь, что ассемблер разный для каждой архитектуры. Принцип везде одинаковый, но наборы команд разные
Аноним 25/12/21 Суб 12:09:58 484343 488
Господа так есть примеры ассебера на ESP32? или нет?
Аноним 25/12/21 Суб 13:03:08 484346 489
Аноним 25/12/21 Суб 21:24:46 484385 490
>>484346
Я тупой наверно, но как написали конпилятор без знания инструкций? А если писали под нда - неужели их так тяжело реверснуть из него? Даже до уровня железа на придется опускаться.


мимо
Аноним 25/12/21 Суб 22:31:43 484393 491
>>484385
>Я тупой наверно, но как написали конпилятор без знания инструкций?
Разработчикам то инструкции известны, но не более
>А если писали под нда - неужели их так тяжело реверснуть из него?
Да команды найти как нехуй, а вот понять, что именно они делают...
Аноним 26/12/21 Вск 00:10:11 484400 492
>>484393
> Да команды найти как нехуй, а вот понять, что именно они делают...

Ну так ты же можешь написать код уровня
i = 10
i++;
return i

и тд. Да, очевидно так можно получить знания только о базовых инструкциях, но хоть что-то.

Кстати странно что никто не слил инструкции в паблик. И не такое сливалось же, а тут едва ли не самый популярный чип на рынке, в своей области. А потом окажется что там бекдоров больше чем полезных инструкций
Аноним 26/12/21 Вск 04:31:25 484410 493
>>484400
>а тут едва ли не самый популярный чип на рынке, в своей области.
Десяток дегенератов с двачей не добавляют неебательской популярности. Бери ...WB55 от ST и наслаждайся полной документацией, ерратами, референс-мануалами, ассемблером и прочими ништяками.
Аноним 26/12/21 Вск 10:41:16 484418 494
>>484410
>наслаждася халом

Хоть IDF тоже всратая, но все таки лучше жрать тухлячок, чем жрать высраный кал.
Аноним 26/12/21 Вск 11:33:28 484422 495
>>484418
Мань, HAL уже давно не тот же, что несколько лет назад, его много раз фиксили и сейчас его даже можно спокойно использовать в продакшене.
Аноним 26/12/21 Вск 16:37:32 484451 496
>>484418
>но все таки лучше жрать тухлячок
Конечно. Особенно охуенно его жрать в промышленных масштабах из-за отсутствия документации. Всё, на Харкаче сказали, что HAL говно и пубертатный позер стал в позу и ни в коем разе не прикоснется к нему даже пальцем. Иди нахуй, школотун. Дрочи свой китайский высер.
Аноним 04/01/22 Втр 15:13:01 485207 497
есть у esp32 защита прошивки и прямой доступ к usb, без usb-ttl? что то написано у s3..
Аноним 04/01/22 Втр 21:34:52 485266 498
>>485207
защита точно была, как и у всех esp, прямого доступа к юсб нет, насколько знаю
Аноним 04/01/22 Втр 21:36:22 485267 499
>>485266
там как то муторно, вроде что то с бутлоадером и небольше трех прошивок. как обновлять удаленно софт..
Аноним 05/01/22 Срд 00:05:56 485291 500
>>485267
ну а ты как хотел, когда там фьюзы просто перегорают. Зато защищено. Нахуй тебе это надо вообще? Даже если сделают дамп твоей ЙОБА прошивки, ее заебешься же реверсить. Чай не ракеты строишь
Аноним 05/01/22 Срд 01:47:58 485298 501
>>485291
>>485267
Про лимит на количество прошивок раскройте тему пожалуйста.

Если я просто прошью esp8266/esp32 как простую ардуину и потом перепрошью десять раз, пока буду всё устройство отлаживать, я хуй пососу? Или это какой-то особый режим со сгоранием фьюзов?
Аноним 05/01/22 Срд 04:09:16 485302 502
>>485298
В обычном режиме хоть обпрошивайся. Там обычный лимит уровня лимита твоего ссд - может быть 100 тысяч записей и повредят что-то, но не меньше цифры с потолка, разумеется, но суть ты уловил

А вот если хочешь в защищенный режим - там нужно жечь фьюз буквально пережигаешь проводок внутри чипа, что бы включилась защита от чтения. И так можно сделать сколько-то раз, не помню количество, но очень мало.

Но я смутно представляю зачем такая жопоебля, даже в заводских устройствах на есп так не делают, хотя уж там то это логичное требование может быть.
Аноним 05/01/22 Срд 04:15:36 485303 503

>>485302
да там мутная мутка, спиздили и исходник и псб. девайсов подобных мало и узкоспециализировые. буду развивать дальше, не хочу что бы дальше юзали, у меня есть время но не сильно много, ебучая неизлечимая болезньиз за некомпетенции мудаков, которые не смогут дальше реверсить. помню что читал про фьюзы, но не стал разбираться. или вообще все выложу в опенсорс и подгорит у кого надо и я оставлю наследние себя, лол
Аноним 05/01/22 Срд 19:51:21 485380 504
>>485303
Братан не умирай. Можешь хоть намекнуть что за сфера такая, что такой движ?

Но если и вправду осталось не долго - ебош в опенсорс. А если хочешь тралировать всех посметрно - найтрой что бы оно слилось в осс через неделю\месяц после твоей кончины. Вот это пушка будет
Аноним 05/01/22 Срд 20:14:53 485382 505
>>485380
Предлагаешь ему арендовать впс, настроить автоматическую публикацию через неделю и выпилиться?
Аноним 05/01/22 Срд 20:25:40 485385 506
>>485382
Выпиливаться не предлагаю, я так понял ему и так хуево, но да, суть ты понял, сделать какой-то условный бот в телеграме, которому если раз в неделю не писать "я жив" - он публикует все говно.
Аноним 05/01/22 Срд 21:08:39 485388 507
>>485303
Б/raт, живи! Помолюсь своему богу за тебя!
Аноним 06/01/22 Чтв 01:23:50 485407 508
>>485388
>>485380
спасибо.
я сейчас в ремиссии, но часики тикают.

тема: сценическое оборудование. реквизит, в основном световой.

>>485385
я про подобное думал лет 10 назад, типа постмортем сообщения, по иронии мне бы этот сервис пригодился.
Аноним 06/01/22 Чтв 22:28:56 485464 509
>>485407
> тема: сценическое оборудование. реквизит, в основном световой.
Спасибо, интересно, подозреваю все охуевают с цены полноценного оборудования, а ты нагнул всех своей платкой за долар с алиэкспресса? Достойно уважения, без шуток. Отдельно достойно что какие-то васяны умудрились сдампить и хоть как-то реверснуть твой код, не каждый такое умеет. Можешь, кстати, попробовать обфусцировать билд, там-то почти обычный с++ конпилятор внутри. Скажем оптимизации странные настроить или еще что-то.


Так полно уже таких сервисов. Даже гмейл умеет в такое - если не заходить в него настроенное время, он всем будет отвечать заранее заготовленным письмом + может разослать его же контактам. Кроме того он будет тебе напоминать о его существовании раз в какое-то время. Лет 15 назад настроил эту штуку, с тех пор он напоминает мне что я смертный.
Аноним 07/01/22 Птн 00:11:13 485480 510
>>485464
китайцы делают просто пиздец шлак. единственный конкурент тоже в рф (в мире рили ничего такого нет, есть немного похожее, но не совсем что нужно) и он охуев от монополии накрутил цену уже как половина готового продукта (самого реквеза). ну и я подскочил на эту темку, но не успел выйти в рынок болезнь скосила, лечился с год, а сейчас выясняется что исходники и pcb слиты внутри компании, типа тебе все равно умирать, лол и начали продаваться.
код и так непонятен. я из тех кто не делает комментарии м документацию, но если посидеть разобраться можно. и да, они не реверснули, а забралия исходник, сложная история короче

ну не совсем прям плата с али, скорее плата с jlc, лол. esp32 прям норм так подошел для задач, немного исправить pcb и решить проблему со стабильностью и можно демпинговать.

ладно, пишу не по теме. буду курить даташиты на предмет шифровки конкурент то на стм делает, там проще
Аноним 07/01/22 Птн 04:45:39 485497 511
>>485480>>485464
А нельзя шифрование реализовать как-то более аппаратно?

Допустим, в основном loop микроконтроллер постоянно обращается по i2c к некой внешней микросхеме типа таблетки от домофона и шлёт ей 256-битное число. Микросхемка неким секретным алгоритмом вычисляет хэш со своего уникального серийного номера и отсылает назад. Микроконтроллер сравнивает со своим серийным номером, и если не сходится - ничего не делает и выводит на экран "ТЫ ХУЙ ТЫ ПИДОР".

Из плюсов получаем абсолютную кроссплатформенность. Хоть на STM делай, хоть на ардуинах. Защищать от копирования нужно именно внешнюю микросхемку. А это уже легче, наверняка на рынке есть какие-нибудь пиздюлинки уровня аттини13 или ещё проще, оптимизированные под эту задачу, в которых нет ничего лишнего, а невыдираемость прошивки обеспечивается пережиганием лишних контактов.

Ломануть такое в теории можно, но абы какой мимовасян не справится. Плюс можно добавить слой физической защиты в виде заливания микросхемки эпоксидкой.
Аноним 07/01/22 Птн 04:48:52 485498 512
>>485480
Прохладная история конечно. надеюсь ты вылечишь свою пиздецому и выебешь там всех в своей сфере. Если у вас в конторе сорсы в относительно свободном доступе, но по факту их пишешь только ты - туда легко всунуть какой-то прикол, который найдут далеко не сразу, скажем легко сделать хуевый алгоритм который будет ломаться через N итераций, чего не найдут при тесте, но вылезет на сцене, лол. И только ты будешь знать что сконпелировать в железку что бы было нормально. Понятно что это тоже найдут рано или поздно, но нервы потрепает всяким дурачкам.

>>485497
там тот анон ответил уже. Самое аппаратное что есть - жечь фьюзы с защитой от дампа. Такое слить практически невозможно, разве что ты наймешь лабу и вьебешь столько бабла что проще купить аналог. А так то конечно можно дохуя чего придумать, но вопрос в контексте задачи, врядли этот анон разрабатывающий светомузыкальные приколы сам же ее и запускает потом на каждом ивенте.


Аноним 09/01/22 Вск 01:21:36 485710 513
>>485498
Бери stm32, ставь защиту от чтения, криптуй прошивку, используй

https://www.microchip.com/en-us/product/ATECC608B

Для работы.

Или аналогичное решение, по типу смарт-карт.
Ключ из нее не вытащить за вменяемые деньги даже если очень надо, профит.
Аноним 09/01/22 Вск 01:22:23 485711 514
>>485710
еще можно сделать виртуальную машину и написать в прошивке как ты в рот ебал воришек
Аноним 09/01/22 Вск 01:25:31 485712 515
>>485710
еще видел варианты с arm trust zone

еще можешь взять два чипа и связать их криптографией и хранить в них только части прошивки, чтобы совсем все обосрались
Аноним 09/01/22 Вск 01:27:33 485713 516
>>485480
>что исходники и pcb слиты внутри компании
печально

одно дело, когда воруешь готовый софт попользоваться, но тут ДРУГОЕ
удачи, надери им анусы
Аноним 09/01/22 Вск 07:05:48 485721 517
001.jpg 115Кб, 768x1024
768x1024
002.jpg 47Кб, 768x513
768x513
003.jpg 1874Кб, 4032x3024
4032x3024
004.jpg 258Кб, 1600x1600
1600x1600
Есть в природе какие-то нормальные быстросъёмные сокеты для этой хуйни? Народ какие-то орочьи конструкции паяет одна охуительнее другой, а заводских решений чот не наблюдается. Ебал я эту пиздюлинку каждый раз феном перепаивать.
Аноним 09/01/22 Вск 10:35:43 485726 518
image 187Кб, 440x485
440x485
image 833Кб, 960x960
960x960
image 478Кб, 800x800
800x800
Аноним 09/01/22 Вск 11:21:49 485734 519
>>485302
>что бы включилась защита от чтения
Падажжы ебана блять какая еще защита от чтения в ESP? Там же внешняя обычная SPI флешка, не? Ты его никак вообще не защитишь.
Аноним 09/01/22 Вск 11:38:17 485738 520
>>485734
вот её содержимое и шифруется как я понимаю. да и у васянов не хватит ума что то делать с флешкой
Аноним 09/01/22 Вск 11:41:20 485739 521
>>485713
странно что никто не спрашивает, почему я работал на компанию, а выебываюсь. а потому что я работал в доле 50% от продаж, а в итоге полностью разработку вел только я и программную часть для винды тоже, а в итоге получил хуй.
защищайте себя юридически
Аноним 09/01/22 Вск 12:31:04 485742 522
>>485738
хуль ты несешь то довн. чем оно шифруется то блять опкодами икстенсы штоли блять?
>у васянов не хватит ума что то делать с флешкой
васяны твои по кд эти флешки биосные ебут. их такой хуйней не удивиш
Аноним 09/01/22 Вск 13:28:20 485743 523
>>485742
иди почитай у espressif.
Аноним 09/01/22 Вск 17:55:56 485811 524
>>485743
иди сам почитай умник блять чтобы хуйни не нести
Аноним 09/01/22 Вск 20:47:15 485848 525
>>485739
Расскажи конкретно в чём обосрался. Или договора вообще не было?
Аноним 09/01/22 Вск 20:55:37 485850 526
>>485848
в том, что никак не оформил это юридически. все на доверии . уже второй раз такая хуйня, я необучаемый.
Аноним 09/01/22 Вск 21:04:17 485852 527
1641751452298.jpg 253Кб, 1073x1318
1073x1318
>>485811
Довенченесса?
Ну тогда, блядь, объясни как оно работает и как как сделать любую защиту прошивки. Именно об этом и спрашивают сверху
Аноним 09/01/22 Вск 21:21:35 485858 528
>>485739
Знакомая хуйня! Только я исходники держу у себя на ноуте и никому не даю. Да никто особо и не просит.
Аноним 09/01/22 Вск 22:59:00 485869 529
16252197126330.jpg 51Кб, 960x960
960x960
>>485734
Там все довольно просто: создается раздел в микросхеме флешки с encrypted флагом, в который все пишется под ключ AES 256, сам ключ находится в ESP32 чипе в FUSE'ах + есть фьюз режима работы (отладка - можно вычитывать/записать содержимое енкриптед раздела плейнтекстом через UART сколько угодно раз, имея на компе ключ и заранее зашифрованный бинарник, релиз - нельзя, чтоб не подбирали генератором), менять ключ можно всего 4 раза (при этом прошивка заливается не зашифрованной и автоматически шифруется новым ключем через блок шифрование еспешки, к которому нет доступа из вне), после 4 раз выставляются биты и всегда включено шифрование с последним сгенерированным ключем (опять же чтоб не подбирали ключ), дальнейшее обновление только через OTA или серийник с уже зашифрованной прошивкой.

P.S. Там еще есть Secure Boot (можно юзать как с шифрованием так и без), который при каждом сбросе устрофства проверяет целостность прошивки через AES алгоритм, чтоб никто не залил модифицированную версию с бекдором.
Аноним 09/01/22 Вск 23:03:39 485870 530
>>485869
>сам ключ находится в ESP32 чипе в FUSE'ах
P.S.S. очевидно что его нельзя считать, к нему есть доступ только у блока шифрования еспешки
Аноним 10/01/22 Пнд 00:21:12 485879 531
>>485869
ура, адекват в треде. вот не понял про четыре раза. вкратце: можно ли сделать так чтобы зашифрованная прошивка заливалась в зашифрованный блок памяти по uart?
Аноним 10/01/22 Пнд 00:37:55 485882 532
>>485879
Да, можно.

https://docs.espressif.com/projects/esp-idf/en/latest/esp32/security/flash-encryption.html

По хорошему надо в релизе вообще отрубать UART прошивку и обновлять только через OTA - оно принимает незашифрованную прошивку и само шифрует ключом из фьюзов, поэтому OTA настраивает через SSL сертификаты, это сделано с точки зрения безопасности IoT (у каждого устройства должен быть свой уникальный ключ шифрования прошивки, который генерится самой есп32 при первичной прошивке устройства, а при SSL шифровании трафика неважно в каком виде пересылать бинарник, поэтому шлется незашифрованный и есп его потом сам шифрует при записи в нужный раздел), хотя вроде несложно переписать под себя OTA обновлялку, чтоб принимала уже зашифрованный бинарник и просто писала его в енкриптед раздел.

>In Release mode, UART bootloader cannot perform flash encryption operations. New plaintext images can ONLY be downloaded using the over-the-air (OTA) scheme which will encrypt the plaintext image before writing to flash.

Но если сильно хочется через UART:

>If you have pre-generated the flash encryption key and stored a copy, and the UART download mode is not permanently disabled via CONFIG_SECURE_UART_ROM_DL_MODE (ESP32 V3 only), then it is possible to update the flash locally by pre-encrypting the files and then flashing the ciphertext. See Manually Encrypting Files.
Аноним 10/01/22 Пнд 00:48:33 485883 533
>>485882
ota проблематично реализовать в моем проекте. там не совсем iot, но в перспективе да, будет.

спасибо, почитаю. можно будет потом еще к тебе обратиться?
Аноним 10/01/22 Пнд 01:00:08 485886 534
>>485879
>вот не понял про четыре раза
Ты можешь заливать через UART незашифрованную (плейнтекст) прошивку всего 4 раза (включая первичную генерацию/запись, и вроде при записи нового ключа происходит та же процедура - точно не помню, больше года назад делал шифрование в своем девайсе), потому что оно как бы будет выключать/включать шифрование увеличивая фьюз-счетчик, поэтому надо все разрабатывать/тестировать в девелопмент режиме.

>Limited Updates
>Only 4 plaintext serial update cycles of this kind are possible, including the initial encrypted flash.
>After the fourth time encryption is enabled, FLASH_CRYPT_CNT efuse has the maximum value 0x7F (7 bits set) and encryption is permanently enabled.
>Using OTA Updates or Reflashing via Pregenerated Flash Encryption Key allows you to exceed this limit.

Лучше почитай по ссылке выше все, там подробно расписано, это собственно офф документация от разрабов, более детальной инфы все равно нигде не найдешь.
Аноним 10/01/22 Пнд 01:02:48 485887 535
>>485883
>спасибо, почитаю. можно будет потом еще к тебе обратиться?
та я сюда раз в пол года захожу, тут либо мертвач, либо кидание говном друг в друга, лучше читай доки + чекай примеры esp-idf в папке examples, там все супер подробно
Аноним 15/01/22 Суб 23:25:31 486595 536
изображение.png 186Кб, 903x678
903x678
изображение.png 95Кб, 952x1145
952x1145
Охуеть, оказывается ESP32 и ESP8266EX работают в диапазоне температур от -40 до +125, что где-то между Industrial и Military.
Аноним 15/01/22 Суб 23:31:09 486598 537
>>486595
А что ей станется то от -40? Я понимаю высокая температура может чип с защиту загнать, и пережечь там что-то внутри, а от низкой то что? При условии отсутствия конденсата, например.

мимонафаня
Аноним 16/01/22 Вск 00:11:17 486602 538
>>486595
надо бы проверить, у меня есть котельная где под потолком под 100.
или можно в баньку там еще и влажность
Аноним 16/01/22 Вск 01:02:11 486608 539
>>486602
Тут нюанс: это сам чип, не модуль. С влажностью надо замазать эпоксидкой контакты, иначе может накрыться.
Аноним 16/01/22 Вск 02:56:32 486613 540
>>486598
Оловянная чума на плате будет
Аноним 16/01/22 Вск 03:44:08 486614 541
image.png 318Кб, 960x720
960x720
>>486613
Охуеть, даже не знал что такое бывает.

Но в теории если паять свинцовым или каким другим спец припоем - самому чипу то похуй будет?
Аноним 16/01/22 Вск 11:46:38 486634 542
>>486614
>Но в теории если паять свинцовым или каким другим спец припоем - самому чипу то похуй будет?
В общем то да, похуй
Аноним 16/01/22 Вск 20:53:19 486698 543
>>486613
Дед, это было актуально в начале прошлого века.
Там скорее всего не равномерное изменение свойств материалов от температуры.
Аноним 19/01/22 Срд 00:14:02 486959 544
сап двоч. Умеет ли ESP возвращать wpa ключ сети, к которой она подключена? Как это можно реализовать?
Аноним 19/01/22 Срд 02:45:58 486965 545
анон 20/01/22 Чтв 19:41:48 487153 546
Коптер дрон fpv на 32-cam есть у кого опыт? Хочу через opencv вывести ватермарк скорость высота и тд. Видео на композит и через другую плату передать аналоговые видео. Телеметрия, управление через esp32 или аналог или wifi.
Аноним 20/01/22 Чтв 20:15:41 487158 547
>>487153
>Видео на композит и через другую плату передать аналоговые видео.
Если так, то я бы, без всяких этих ваших есп, подмешал всю информацию в гасящие импульсы строк, а потом уже на приеме добавил бы индикацию. Но тут зависит от того на что ты собираешься принимать.
Питание ESP32 Аноним 26/01/22 Срд 22:41:08 487638 548
изображение.png 522Кб, 700x700
700x700
Есть esp32-devkit v4 c wroom-32D. Работает хорошо при питании от usb. Однако, когда я попытался включить его от пикрил, то хуй бы там, не загорается даже светодиод питания на плате. Это вообще что за магия? Напряжение проверял, 3.30 В. Как вообще понимать такое?
Аноним 26/01/22 Срд 22:43:30 487641 549
>>487638
Может быть ток не выдает хоть сколько-нибудь нормальный или пульсации большие. Надо подключить к электронной нагрузке или резистором ток задать и проверить напяжение. И осцилом форму напряжения посмотреть.
Аноним 26/01/22 Срд 22:48:34 487643 550
>>487641
Нет, там тот же самый 1117, что и на еспшке
Аноним 28/01/22 Птн 00:02:49 487743 551
>>487638
>>487643

подозреваю что осцила у тебя нет, но глянь хоть какой ток приходит на есп. И чекни напряжение разумеется, может там два 1117 подряд у тебя вышло и ему не хватает за счет потери.
Аноним 28/01/22 Птн 00:57:30 487745 552
>>487743
Оказалось, что:
1) Макетка говно. Плохие контакты местами что ли
2) Еспресиф пидорасы. Светодиод и не должен загораться, так как стоит по линии 5В, а не 3.3
Аноним 02/02/22 Срд 15:16:03 488208 553
изображение.png 164Кб, 1598x849
1598x849
Аноним 02/02/22 Срд 21:08:10 488246 554
>>488208
Потому что ядро питается от 3.3, а не от 5 вольт.
Аноним 02/02/22 Срд 21:18:07 488251 555
>>488246
Vbus это не vdd, это детектор подключенного usb. На vdd идет как раз 3 вольта
Аноним 12/02/22 Суб 10:02:10 488846 556
Анончики, объясните студенту, почему nodemcu скомпилированная со всеми модулями жрет больше памяти? Ведь те же скрипты луа запускают из образа на флеш памяти и это экономит оперативку, почему с модулями так нельзя?
Понадобился мк с разными интерфейсами, esp8266 как раз и он есть, шить каждый раз можно, но напрягает, сделали бы что ли его редакцию с навешенной spi озу на пару мегабайт...
Аноним 12/02/22 Суб 23:25:35 488886 557
Аноним 14/02/22 Пнд 18:55:11 489008 558
>>488886
Прошивка nodemcu состоит из модулей, чем их больше добпвишь, тем меньше оперативки доступно. Почему так? Лежат они на флеше и пусть лежат, а грузиться должны только в случае необходимости, что тут непонятного? Спрашиваю потому что может это есть, просто я что-то не так делаю.
Аноним 14/02/22 Пнд 23:31:39 489027 559
>>489008
Ну это логично блядь
>тем меньше оперативки доступно. Почему так?
Потому что у них есть свои переменные, ВНЕЗАПНО
>Спрашиваю потому что может это есть, просто я что-то не так делаю.
Компиляешь без -O3, вот что ты делаешь не так. Запомни, -O3 творит магию, с ним можно даже засунуть халоговнокод, нагерененный кубом в STM32L0! С ним плисины дёргают ногами в 100 раз быстрее!
Аноним 15/02/22 Втр 00:07:13 489031 560
>>489027
> Компиляешь без -O3, вот что ты делаешь не так.
Пердуина иде же всегда с -О3 конпилит, разве нет?
Аноним 15/02/22 Втр 20:34:38 489099 561
>>489027
>Потому что у них есть свои переменные, ВНЕЗАПНО
Динамическую память завезут позже?
Аноним 15/02/22 Втр 22:22:40 489118 562
Аноним 17/02/22 Чтв 21:14:12 489358 563
Камрады! Дайте шаблон esp32 для спринта! Или ссылку.
Аноним 18/02/22 Птн 11:28:28 489393 564
>>473459
>Твои действия?
Мутирую в гидралиска.
Аноним 18/02/22 Птн 14:47:57 489417 565
>>489358
Поищи на snapeda или componentsearchengine, там есть для всего вообще, чем пользуются люди
Аноним 19/02/22 Суб 00:05:26 489446 566
>>489118
а бля, точно, попутал с Os
Аноним 08/05/22 Вск 00:28:38 494133 567
Суп, еспач.
Прикупил себе китайский NodeMCU на CH340 (aliexpress /32656401198.html), раньше настолько умные вещи не трогал.
Чем его можно питать?

Вижу на плате пин VIN, но мерзкий китаец не пишет пределы напряжения питания.
Пошёл к истокам, на https://github.com/nodemcu/nodemcu-devkit нашёл схему, по которой с этого пина напряжение идёт на стабилизатор 3,3 В, с которого питается вся плата.
Нашёл на плате стабилизатор в корпусе SOT223, маркировка 1117C 33 2207.
Загуглил даташиты на стабилизатор 1117C - нашёл десяток произвоодителей с заявленным допустимым напряжением на входе от 12 до 20 В.
Можно ли как-то по этой невнятной маркировке определить производителя, или 2207 - это дата выпуска, и стабилизатор абсолютно анонимен?
Аноним 08/05/22 Вск 06:32:59 494150 568
>>494133
>Питание модуля NodeMcu
>Подавать 5-18 В через контакт Vin;
>5В через USB-разъем или контакт VUSB;
>3,3В через вывод 3V.
Аноним 08/05/22 Вск 12:01:20 494160 569
image.png 1343Кб, 2224x1220
2224x1220
image.png 462Кб, 1188x306
1188x306
>>494133
Ты обдолбаный там? У тебя на плате прямо написано.
Аноним 08/05/22 Вск 12:11:48 494162 570
>>494160
Нет, не обдолбанный, просто параноик. Ты смотришь на плату с CP2102 и белым дном, а у меня - с CH340 и чёрным дном. Нет никаких гарантий, что они собраны в одном подвале с одинаковыми стабилизаторами.
Аноним 19/05/22 Чтв 18:46:22 495221 571
Анонче, я правильно понял, на esp32 можно использовать все выводы, там нет контактов рабочей флешки?
Аноним 19/05/22 Чтв 20:56:27 495232 572
esp32-devkitC-v[...].png 655Кб, 1600x1091
1600x1091
Аноним 22/05/22 Вск 20:23:57 495498 573
Допустим, я хочу сделать на Esp8266 управление шаговыми моторами. Нужно отключить весь Wi-fi, чтобы вообще никаких лишних задержек по тактам процессора не было, и получился просто как бы девственный микроконтроллер общего назначения.

Это как корректно делается, командой WiFi.mode(WIFI_OFF); в сетапе?
Аноним 26/05/22 Чтв 15:27:15 495778 574
>>495498
в ардуино иде как выяснилось если ты никак не вызываешь wifi, то он автоматически будут полностью выключен
Аноним 27/05/22 Птн 00:40:36 495804 575
>>495778
А что-нибудь вообще известно про фоновые функции?

Просто в стандартном ядре для ардуино уно, например, один и тот же код внутри loop() и код, запертый в цикле for(;;) исполняются за разное время. Потому что в главном лупе иногда происходят какие-то там проверки. Эти проверки вырезают в васянских ядрах, благодаря чему эти ядра работают заметно быстрее.
А у Esp8266 внутри нехуйская скрытая система, управляющая подгрузкой прошивки, программными таймерами, ШИМами и прочей хуйнёй. И фиг знает, сколько тактов процессора от 80МГц это всё отжирает. Скажем, на полностью пустом скетче из 1Мб занято 260кб (24%) флеша. А из 82Кб оперативы занято 28Кб (34%). А вот сколько по факту "отгрызено" у частоты - в этом интерес.
Аноним 27/05/22 Птн 14:32:41 495839 576
>>495804
оно не такты отжирает, оно дает тебе время выполнить твой код, а потом свой. Если ты нафигачишь код в прерываниях с приоритетом выше системного и с дма - ничего не отожрет.
A так, в официальной доке это не описано и декомпилировать всё желания пока не нашлось. Известно только, что стэк там lwip.
>>девственный микроконтроллер общего назначения
нет и в принципе быть не может. Ты пишешь куски под встроенную ось типа ртос и никак иначе. Кстати, там вроде были варианты прошивки с rtos, мб оно более понятно будет
Аноним 27/05/22 Птн 20:08:21 495878 577
>>495839
>Если ты нафигачишь код в прерываниях с приоритетом выше системного и с дма - ничего не отожрет.
А этот приоритет как-то отдельно настраивается?

Я кароч изучаю возможность 3д-принтера на Esp8266, поскольку это самый копеечный модуль из всего 32-битного, при этом ебически мощный и с аппаратными интернетами. А что пинов мало, так это лечится i2c мультиплексором. Но какова вероятность пропуска шагов из-за этой псевдоrtos- хуй его знает.
Аноним 27/05/22 Птн 22:10:06 495892 578
>>494162
Ты ебанутый, реально!
Аноним 27/05/22 Птн 22:35:29 495893 579
>>495878
Бери esp32, у 8266 ног не хватит, а с i2c расширителем будет медленно, у нас же там софтварный i2c со всеми прелестями
И вообще
https://www.pandapi3d.com/product-page/pandazhu
>>495839
>оно дает тебе время выполнить твой код, а потом свой
Ровно наоборот, пока мы не ебемся с вайфаем - можешь выполнять своё говно
Аноним 28/05/22 Суб 01:33:20 495903 580
>>495878
Вот на китайцах с их миллиардами багов только ЧПУ пилить. Аппаратный I2C на 8266 так и не доделали, кстати
Аноним 28/05/22 Суб 03:08:13 495908 581
>>495893
>Бери esp32, у 8266 ног не хватит, а с i2c расширителем будет медленно, у нас же там софтварный i2c со всеми прелестями
Я наверное упоротый, но меня смущает тот факт, что esp8266 Espressif делают у себя, а esp32 заказывают на Тайване. Который в обозримом будущем может оказаться разъёбан, похоронив вместе с собой и платформу.

Ног теоретически впритык хватает. Три на SD-карту, шесть на X-Y-E моторы, две на i2c, итого ровно 11, плюс ацп на градусник. По i2c подключается только медленная хуета: экранчик, кнопки и Z-мотор.

Есть ещё всратая идея взять два ESP12 и соединить по UART, потому что скорость там 2Мбод минимум, читал что и 20 вывозит. Тогда получается почти взаправдашний двухъядерный процессор из топора, 18 GPIO и 2 ацп, чего уже для серьёзного принтера хватает. Только прошивка обещает быть ещё тем весельем.

>>495903
>Вот на китайцах с их миллиардами багов только ЧПУ пилить.
А на чём ещё? Атмеги медленные, 99% стм с алика - китайские клоны с миллиардами багов, SAM3X8E Cortex M3 стоят как ёбаный самолёт.
Аноним 28/05/22 Суб 11:27:11 495932 582
Аноним 28/05/22 Суб 13:39:37 495957 583
изображение.png 89Кб, 750x493
750x493
>>495908
>Я наверное упоротый, но меня смущает тот факт, что esp8266 Espressif делают у себя, а esp32 заказывают на Тайване. Который в обозримом будущем может оказаться разъёбан, похоронив вместе с собой и платформу.
Ты наркоман два раза:
1) Если TSMC разъебут, то тебе явно будет не до разработки каких-то устройств
2) Схуя ли похоронит платформу? Там че, надо 7 нм? SMIC (да и вообще другие контрактные производители) вполне себе умеют в 28 нм и выше, что и нужно для esp32
>Ног теоретически впритык хватает. Три на SD-карту, шесть на X-Y-E моторы, две на i2c, итого ровно 11, плюс ацп на градусник. По i2c подключается только медленная хуета: экранчик, кнопки и Z-мотор.
Ну смотри. На sd карту уходит весь spi, i2c также минус. Остается 3 ноги. Где ты 11 насчитал?
>Есть ещё всратая идея взять два ESP12 и соединить по UART, потому что скорость там 2Мбод минимум, читал что и 20 вывозит. Тогда получается почти взаправдашний двухъядерный процессор из топора, 18 GPIO и 2 ацп, чего уже для серьёзного принтера хватает
Пффф, лол, с тем, что на прерывание еспшка тратит тактов так 50-60 и тем что двухядерный процессор будет работать поверх RTOS, а чтоб использовать два ядра эффективно, нужна опять ОС, и такой будерброд мало того что сложно сделать, так ещё и работать будет хуево, особенно когда у нас УЖЕ есть esp32 с двумя ядрами
Аноним 28/05/22 Суб 21:03:39 496005 584
>>495957
>1) Если TSMC разъебут, то тебе явно будет не до разработки каких-то устройств
>2) Схуя ли похоронит платформу? Там че, надо 7 нм? SMIC (да и вообще другие контрактные производители) вполне себе умеют в 28 нм и выше, что и нужно для esp32
1) Ну хуй знает, колхоз на всякой массовой упрощённой элементной базе в этом случае как раз наберёт популярность. Будут из IoT-хлама с помойки чипы выпаивать.
2) 28нм SMIC пока едва освоил, и на этот цех будет огромная очередь.
>Ну смотри. На sd карту уходит весь spi, i2c также минус. Остается 3 ноги. Где ты 11 насчитал?
На SD-карту уходит: 14, 12, 13 (CS нам не нужон, это чтобы в режиме слейва работал сам esp8266).
На i2c уходит: 5, 4
Остаются: 1, 3, 0, 2, 15, 16 (15 на выход работает нормально), которые нужны для скоростной работы.
>Пффф, лол, с тем, что на прерывание еспшка тратит тактов так 50-60 и тем что двухядерный процессор будет работать поверх RTOS, а чтоб использовать два ядра эффективно, нужна опять ОС
Зойчем? Идея бутерброда в том, чтобы разбить задачи на два максимально независимых блока, которым друг от друга нужен минимум килобит в секунду, упакованный в стандартный пакет.
Скажем, для принтера на двух esp12 один есп может заниматься экраном, SD-картой, кнопками и конвертацией гкода в управляющие биты. А второй управлять только моторами, принимая по UART массив допустим из пяти uint32_t координат.
В наихудшем случае, если ебашить 0.1мм отрезками со скоростью 200мм/с, потребуется 2000 пакетов в секунду или 40 кбайт/с. А еспшка по UART спокойно держит 200кбайт/с, сам проверял. Значит в теории можно ещё раза в два скорости добавить, дальше уже предел по механике.
Причём в этом случае дуплекс нам не нужон, можно на первой еспшке задействовать только TX, на второй только RX. Тогда на первой еспшке имеем SPI+i2c+пять свободных пинов. А на второй имеем возможность повесить до 5 моторов.

Хотя, конечно, всё то же самое можно сделать на есп32, раскидав таски между двумя ядрами.

>>495932
У этих только оптом по 200+шт тариться, меньше переплата раза в три.
Аноним 29/05/22 Вск 01:50:11 496025 585
>>496005
Ты напомнил новость про чувака, который делает 3д принтеры в Африке из мусора с помойки. Допустим у тебя получится и допустим качество будет хотя бы... будет, зачем в Африке 3д принтеры?
Аноним 29/05/22 Вск 02:43:23 496027 586
>>496025
Как зачем? Печатаешь геометрически хитровыебанную фигуру, кубик в кубе в кубе, почти что тессеракт. Говоришь, что ты колдуен. Все охуевают и падают ниц. Требуешь девственницу и ешака. Девственницу ебёшь, на ешаке доезжаешь до Kantanka Co Ltd, находишь там самый большой сарай и в нём самого пафосного мужика. Это Апостол Квадво Сафо. Говоришь ему, что ты из адептус механикус, владеешь супер уникальной технологией, и вообще you know da wae. И теперь мы будем строить не только роботов из ржавых банок, но роботов из ржавых банок с пиздатыми шестерёнками, супер корпуса, супер литьё по формам, супер приблуды для домохозяек и протезы для жертв гражданской войны в Уганде. Тебя делают большим начальником, дают много рабов и девственниц. Засираешь ютуб видосами про африканские технологии, клянчишь у блм-хипстеров донаты на Ваканду. Профит.
Аноним 29/05/22 Вск 11:49:14 496033 587
>>496027
На самом деле чуваки с автоматами берут тебя в рабство, и ты печатаешь для них что скажут с перерывами на анальную еблю
Аноним 29/05/22 Вск 13:48:52 496036 588
>>496005
>Хотя, конечно, всё то же самое можно сделать на есп32, раскидав таски между двумя ядрами.
Даже не понадобится, этим займется RTOS, хотя можно и руками раскидать если надо
>2) 28нм SMIC пока едва освоил, и на этот цех будет огромная очередь.
Intel, Global Foundries. esp32 настолько востребован, что его без вопросов возьмутся производить
>>496027
Не так я себе битардск представлял...
Аноним 07/07/22 Чтв 22:57:07 499876 589
15643430299720.jpg 29Кб, 400x400
400x400
Анон, что у esp32 в фоновом режиме крутится? Каждые 0.5с задержки на 10 миллисекунд. Скетч нулёвый, вайфай я не включал, хотя даже если б и включал - он же на втором ядре.
Аноним 08/07/22 Птн 21:25:23 499981 590
>>499876
Ты погроммировал скет в ардуино иде?
Аноним 09/07/22 Суб 06:59:56 500006 591
>>499981
Ну да. Он типа вайфай по умолчанию включает?
Аноним 09/07/22 Суб 20:52:53 500072 592
>>500006
Да, но у меня пруфов нет. Где-то я читал, что ардуино на есп всё делает программно, отсюда и лаги.
Аноним 13/07/22 Срд 21:23:44 500492 593
>>500072
>>500006
Нашел сегодня, там ртос карочи, и за всю хуйню нужно тактирование задач настраивать в идфи по умолчанию 10 мс стоит, если решишь, отпишись, будь няшей, у меня железка едет.
Пилить перекат будете?
Аноним 14/07/22 Чтв 02:15:32 500518 594
Так, дело было совсем не в вайфае. Оказывается в ядро esp32 зачем-то засунули просто огромный, мать его, буфер шины SPI в 4092 байта. И этот буфер на дефолтной частоте забивается как раз за 10мс.

Теперь вопрос на миллион, каким хуем его уменьшить в Arduino IDE? Инфа отсюда https://docs.espressif.com/projects/esp-idf/en/latest/esp32/api-reference/peripherals/spi_master.html нихуя не помогает. Строчки вида spi_bus_config_t.max_transfer_sz = 128; или SOC_SPI_MAXIMUM_BUFFER_SIZE = 128; компилятор в упор не понимает.
Аноним 14/07/22 Чтв 08:34:45 500526 595
>>500518
> на дефолтной частоте
Поднять рабочую частоту пробовал?
Вроде по дефолту 160 МГц, а выставить в MenuConfig можно 240 Мгц.
Правда, всё зависит от камня в модуле. Так что сам смотри.

>И этот буфер на дефолтной частоте забивается как раз за 10мс.
Чем ты его там забиваешь? Попробуй разделить объёмы передаваемых данных на куски (chunks), а не пихать всё в буфер сразу.
Аноним 14/07/22 Чтв 09:19:52 500529 596
1302294190345.jpg 54Кб, 479x479
479x479
>>500526
>Поднять рабочую частоту пробовал?
Пробовал, но у SPI своя частота. До 40МГц, внутренняя до 80. Реально с внешним модулем между 24МГц и 40МГц разницы нет, потому что модуль не вывозит. Где-то до 5мс задержку можно таким макаром сократить, но не более.
>Чем ты его там забиваешь? Попробуй разделить объёмы передаваемых данных на куски (chunks), а не пихать всё в буфер сразу.
Так я делю. Беру аккуратно по 64 байта. Ядру похуй. У ядра во внутренней периферии есть DMA-раздел на 4092 байта, и что бы я туда с флешки ни клал - он забивает его весь, проглатывая сколько может проглотить, как дорвавшаяся до еды голодная собака. И из этой кучи потом выдаёт мне в мой буфер по 64 байта, а потом снова уходит в астрал и жрёт 4092.

Я уже расковырял все файлы ядра нахуй. Пытался ставить редефайны:
#define SPI_MAX_DMA_LEN 64
#define LLDESC_MAX_NUM_PER_DESC 64
#define SOC_SPI_MAXIMUM_BUFFER_SIZE 64
Похуй ему. Пытался получить из скетча доступ к переменной max_transfer_sz - нихуя.
Пытался вручную эти дефайны править прямо в ядре, куда только смог дотянуться - всё равно нихуя.


Ну что за ебанатство-то! Ну что за мудак это придумал! 240 ебучих мегагерц с задержками по 10мс, потому что какой-то хуй решил взять сразу побольше и куда-то намертво это зашил, обосрав всю выгоду от частоты.
Аноним 15/07/22 Птн 06:39:27 500621 597
123475486547.gif 23Кб, 387x512
387x512
>>500529
Могу посоветовать спросить тут: https://gitter.im/espressif/arduino-esp32
Это чатик ардуинщиков, сидящих на esp32. Правда на инглише, но тут гугл-транслейт в помощь.

>max_transfer_sz
По ссылке документация на SPI драйвер, но для ESP IDF. Хотя ролять не должно.
https://docs.espressif.com/projects/esp-idf/en/latest/esp32/api-reference/peripherals/spi_master.html#_CPPv4N16spi_bus_config_t15max_transfer_szE
Если не получается достучаться до поля структуры - значит ты что-то не объявил :)
Аноним 15/07/22 Птн 10:38:14 500631 598
>>500529
> Пытался ставить редефайны:
Опять же: где ты их пытавишься ставить?
В проектах Visual Studio Code настройки проекта хранятся в файлах sdkconfig.*. Или их можно изменить через MenuConfig (шестерёнка на панельке).

Как там для Arduino я, правда, не знаю.
Аноним 15/07/22 Птн 18:54:51 500658 599
>>500621
>Это чатик ардуинщиков, сидящих на esp32. Правда на инглише, но тут гугл-транслейт в помощь.
Ну буду пробовать, хоть так.

>Если не получается достучаться до поля структуры - значит ты что-то не объявил :)
Чуть ли не всю структуру в скетч перепечатывал со всем объявлением. Без особого эффекта. Хотя хз, сколько там ещё внутренних зависимостей, и куда эти спагетти тянутся.

>>500631
>Опять же: где ты их пытавишься ставить?
Да тупо в заголовке скетча. Компилятор даже реагирует, пишет "ох нихуя себе значение изменилось". Но ситуация не меняется.
>В проектах Visual Studio Code настройки проекта хранятся в файлах sdkconfig.*.

Так, вот это уже интереснее. Подобных файлов обнаруживается два:
Arduino15\packages\esp32\hardware\esp32\2.0.3\tools\sdk\esp32\sdkconfig (без точки)
Arduino15\packages\esp32\hardware\esp32\2.0.3\tools\sdk\esp32\qspi_qspi\include\sdkconfig.h
Файлы набиты настройками, которые во многом дублируют друг друга. Среди прочего встречается строчка:
CONFIG_SPI_FLASH_WRITE_CHUNK_SIZE 4096

Поскольку SPI-драйвер на общение с внешней флешкой и с внутренней один и тот же - вероятно, причины кроются где-то здесь. (Документированы эти настройки вроде здесь https://docs.espressif.com/projects/esp-idf/en/latest/esp32/api-reference/kconfig.html хотя я точно не уверен.)
Аноним 16/11/22 Срд 09:54:34 509185 600
Объясните как на lua по i2c рулить bmp280, esp8266 впаял, прошить с модулем нет возможности, выпаивать не хочу.
Аноним 09/12/22 Птн 16:48:51 511585 601
image 78Кб, 646x420
646x420
Так блэт. Перекатываюсь с ESP8266 на ESP32 и пытаюсь разобраться с состоянием пинов для старта.

EN - подтянуть резистором к ПИТАНИЮ
MTDI (GPIO12) - подтянут внутри чипа через 45кОм к ЗЕМЛЕ (нельзя подтягивать к питанию)
GPIO0 - подтянут внутри чипа через 45кОм к ПИТАНИЮ (нельзя подтягивать к земле)
GPIO2 - подтянут внутри чипа через 45кОм к ЗЕМЛЕ (можно подтягивать к питанию?)
MTDO (GPIO15) - подтянут внутри чипа через 45кОм к ПИТАНИЮ (можно подтянуть к земле, но тогда пропадёт лог загрузки)
GPIO5 - подтянут внутри чипа через 45кОм к ПИТАНИЮ (его подтягивать к земле можно или нельзя?)

Объясните. У меня уже голова квадратная.
Аноним 09/12/22 Птн 16:49:43 511586 602
>>511585
>MTDO (GPIO15)
А он же там ещё внизу таблички. Тогда с ним так же не понятно как в GPIO5
Аноним 10/12/22 Суб 17:32:00 511644 603
изображение.png 98Кб, 1495x451
1495x451
>>511585
Просто спизди схему из даташита. На esp32 не такой ебли как на 8266. Вот так выглядит типовая схема подключения esp32
Аноним 10/12/22 Суб 18:57:25 511646 604
image 128Кб, 866x623
866x623
image 692Кб, 841x1189
841x1189
image 148Кб, 860x293
860x293
image 286Кб, 917x940
917x940
>>511644
>На esp32 не такой ебли как на 8266
Ага. На 8266 нужно при включении чтоб GPIO0 и GPIO2 были подтянуты к питанию и всё.
На ESP32:
GPIO2 GPIO4 GPIO12 не подтягивай к питанию, GPIO0 GPIO15 GPIO5 не подтягивай к земле.
Но некоторые можно освободить зашив eFuse. Но есть нюанс.
>Fundamentally, an eFuse is a single bit of non-volatile memory with the restriction that once an eFuse bit is programmed to 1, it can never be reverted to 0.
Можно так себе выстрелить в ногу, что охуеешь потом и выбросишь чип.
Ещё неизвестно какие фьюзы китайцы на заводе шьют в модули.
Затестил NodeMCU с али, там вроде ничего не зашито.
Аноним 10/12/22 Суб 19:26:37 511648 605
>>511646
>GPIO2 GPIO4 GPIO12 не подтягивай к питанию, GPIO0 GPIO15 GPIO5 не подтягивай к земле.
Ну а в чем проблем пользоваться внутренними подтяжками уже после загрузки? Я вообще никогда не заморачивался этой хуйней
Аноним 10/12/22 Суб 20:41:12 511652 606
>>511648
Периферия может подтягивать, я на esp8266 подключал тм1638по spi, так вот другие ножки все заняты, а она подтягивает, пришлось эмиттерный повторитель на mosi городить.
Аноним 11/12/22 Вск 10:58:08 511669 607
>>511648
>>511652
Видимо веселее всего будет если у тебя 3.3V память, а ты какой-то датчик на GPIO12 повешаешь, который при запуске будет высокий уровень выдавать. Память будет запитана от 1.8V и будет очень весело искать ошибку у себя в коде, по которой чип то запускается, то нет, то зависает, то что-то рандомное делает.
Представили лицо самодельщика?
Аноним 11/12/22 Вск 11:02:54 511670 608
image 351Кб, 1669x1053
1669x1053
Я себе такой символ в кикаде сделал. Но это не точно.
Ещё очень интересно, что на 8266 RX выдавал данные на UART, а на 32 TX их выдаёт. Тут тоже можно наебаться.
Аноним 12/12/22 Пнд 10:10:32 511784 609
image 177Кб, 1049x344
1049x344
image 73Кб, 910x660
910x660
image 96Кб, 935x566
935x566
image 40Кб, 640x355
640x355
Проблема.
ADC не видит первые 0.1В, а мне они очень важны.
Как вы с этим боритесь?
Аноним 12/12/22 Пнд 13:08:56 511789 610
image 152Кб, 2000x1237
2000x1237
>>511784
Судя по найденному решению, не так уж сильно они мне и нужны.
Аноним 12/12/22 Пнд 19:47:55 511857 611
>>511784
китайские ацп говно во всех микроконтроллерах, ставь внешний
Аноним 12/01/23 Чтв 01:18:00 515061 612
image 87Кб, 814x711
814x711
image 113Кб, 834x1238
834x1238
image 140Кб, 903x1208
903x1208
image 502Кб, 992x1562
992x1562
Изучаем многоядерность вместе с ИИ.
Я в ахуе с возможностей ChatGPT. Только для регистрации телефон нужен.
Ещё час назад я понятия не имел что там за второе ядро и можно ли с ним что-то делать, а уже думаю как я его буду использовать.
Аноним 12/01/23 Чтв 02:30:49 515064 613
image 88Кб, 756x741
756x741
image 106Кб, 752x780
752x780
image 117Кб, 668x880
668x880
image 92Кб, 670x700
670x700
Аноним 12/01/23 Чтв 20:54:05 515130 614
>>515064
Спроси у него как из ардуино запрограммировать третье ядро, которое энергоэкономичное ulp.
Аноним 12/01/23 Чтв 21:21:00 515135 615
>>515130
Пусть лучше спросит как расчитать резистор базы транзистора.
Аноним 13/01/23 Птн 00:06:33 515154 616
image 144Кб, 830x926
830x926
image 46Кб, 810x292
810x292
Аноним 13/01/23 Птн 00:58:06 515160 617
image 131Кб, 839x1074
839x1074
image 205Кб, 818x1822
818x1822
image 279Кб, 905x1677
905x1677
image 163Кб, 283x1229
283x1229
А себе я сгенерировал код для этого MPPT котроллера >>514646 →
Пик 1 как всё началось и пик 2 после всех правок, которые я просил его сделать. Сам я ни строчки кода не написал.
И ОН ЗАПУСКАЕТСЯ И как-бы РАБОТАЕТ
Но он мне сразу в негативные значения DAC угоняет и ИИ уже сам запутался, мне кажется. Даже если я i_limit_dac руками в 128 выставлю оно всё равно улетает вниз.
Мне уже проще дальше самому писать. Да и он после каждого сообщения говорит, что это всё не готовый скрипт и его надо допиливать.

А ещё он вообще никак не учитывает нелинейность ADC и мёртвую зону в начале. Это всё самому знать надо и учитывать.
Аноним 13/01/23 Птн 01:08:52 515161 618
image 396Кб, 1200x614
1200x614
image 49Кб, 651x494
651x494
>>515160
Слушайте, логика вообще кривая. Последняя мощность (p_mpp = p) записывается только если p > p_mpp.
А иначе он только снижает мощность и чем дальше это идёт тем безнадёжнее ситуация. Он может записать новую p_mpp только если текущая мощность была выше неё, а она никогда выше не будет, если выходной ток постоянно понижать.

Но попытка не плохая. Этот ChatGPT сделан на нейронной сети GPT-3.
А они сейчас GPT-4 делают. Он сможет что-то круче. Если только не уничтожит человечество раньше.
Аноним 13/01/23 Птн 01:22:00 515162 619
image 297Кб, 815x1899
815x1899
>>515161
ИИ признал ошибку, извинился, и добавил костыль. Но оно всё равно не ищет MPP.
В общем его можно домучать, но проще самому написать.
Аноним 13/01/23 Птн 01:36:15 515164 620
image 170Кб, 822x837
822x837
>>515130
Я тебе подробную инструкцию выпросил. Для ULP нужна программа, которая грузится в ulp_load_binary. Вон как её сделать.
В написании тебе наверняка поможет сам ИИ.
Аноним 13/01/23 Птн 13:08:12 515188 621
image 156Кб, 822x783
822x783
Аноним 13/01/23 Птн 13:36:49 515193 622
image 197Кб, 841x1428
841x1428
image 204Кб, 789x1289
789x1289
image 104Кб, 796x766
796x766
image 198Кб, 787x1012
787x1012
>>515188
ЧЕЛОВЕЧЕСТВУ ПИЗДЕЦ
Он может всё!
Только пришлось нагуглить где ulp_load_binary() взять, он сам предлагал не то.

Дальше ещё есть ошибки, буду его мучать, отпишу что получится.
Аноним 13/01/23 Птн 13:46:26 515194 623
image 78Кб, 806x586
806x586
image 228Кб, 814x1284
814x1284
>>515193
Видимо надо всё таки компилировать тот код на ассембреле и приделывать его к проекту. Я не умею и не хочу. Там наверняка ебли ещё на пол дня.
Аноним 13/01/23 Птн 15:40:15 515201 624
image 534Кб, 870x2660
870x2660
А хотите за 2 минуты узнать как дебажить свой код сразу внутри ESP32?
Аноним 13/01/23 Птн 18:51:18 515225 625
>>515193
Рано радуешься. Это говно ещё пилить и пилить. Это ты, восторженный мамкин погромист, считаешь что УЖЕ ГАТОВА. Вот только для простого обывателя не имеюжего дела с чем то конкретным вообще - нужно хотя бы в принципе как то задать вопрос.
Например я даже приблизительно не то что не знаю что такое ulp_load_binary. Но и даже нисколько не представляю.

Ты недооозениваешь знания людей и переоцениваешь это говно. Оно просто будет ещё один уровень между машинами и челом. Сейчас этим является ПК. И чё? Все прям повалили его использовать? Ага, щяс. Как бабка или твоя мамка не знала с какой стороны к нему подойти так и не знает. Тут то и нужен будешь ты - АИ-эникей. Как существуют шиндос-эникеи сейчас.

Короче, уровень чуть выше голой машины в которой нужно знать не только команды но и их форму, но по прежнему бесконечно далёк от того чтобы простой смертный, например баба срака, себе настроила голосом автополив цветов например.
Не говоря ещё что какой-то саня-АИ должен для начала ей купить аппратаные средства для этого и/или собрать
Аноним 13/01/23 Птн 19:57:48 515229 626
>>515164
Это я и без твоего ИИ знаю, мне лень разбираться во всем этом китайском фуфлк есп идф, я хочу на сишечке в ардуино иде написать и чтобы оно робботало.
Аноним 13/01/23 Птн 21:37:44 515258 627
image.png 193Кб, 1096x487
1096x487
Сегодня в /b был уютный тpeдик, можете сходить посрать, там ещё постов 50 до лимита.
Аноним 13/01/23 Птн 22:19:02 515260 628
16735909061685.jpg 145Кб, 853x908
853x908
>>515258
Зачем? Чем восторженнее гуманитарий восхищается "магией", тем глубже вздыхает технарь.
Аноним 13/01/23 Птн 22:43:41 515263 629
>>515260
>Зачем?

Дать ценных советов с высоты опыта.
Тред всё.
Аноним 14/01/23 Суб 00:13:05 515265 630
>>515225
Ты только что переиграл сам себя. Или ИИ переиграл тебя.
>Например я даже приблизительно не то что не знаю что такое ulp_load_binary. Но и даже нисколько не представляю.
Как, например, и я до этого поста >>515130
Читай ветку оттуда, я про ULP только от ИИ всё узнал.
Аноним 14/01/23 Суб 01:06:26 515266 631
Получается, ИИ хорош для беглого экскурса в полузнакомую тему. Технические реализации нужно перепроверять.
Аноним 14/01/23 Суб 02:05:36 515267 632
image 415Кб, 810x2083
810x2083
>>515266
>Технические реализации нужно перепроверять.
Это да. Он мне сегодня заявил, что analogRead() и digitalRead() при INPUT_PULLUP блокируют выполнение кода. И придумал охуительную историю про то почему это происходит.
А потом извинился.

Ещё он умеет выдумывать названия библиотек и использовать их выдуманные функции в коде. И названия с характеристиками радиодеталей тоже выдумывает >>515030 →

Но вообще штука безумно полезная. Я очень много узнал благодаря нему.
Когда запилят GPT-4 он обязательно станет в разы умнее. Правда он к тому времени уже платный будет наверное.
https://help.openai.com/en/articles/6783457-chatgpt-faq
>How much does it cost to use ChatGPT?
>During the initial research preview, ChatGPT is free to use.
Аноним 14/01/23 Суб 11:27:40 515281 633
>>515265
Не переиграл. Ты понимаешь что ты в курсе был хоть примерно что и зачем ты делаешь и чего ожидаешь добиться? Видимо не понимаешь.
Аноним 14/01/23 Суб 16:37:32 515331 634
>>515266
>Получается, ИИ хорош для беглого экскурса в полузнакомую тему
Добрый вечер, чатгпт по сути чуть более умный гугл, который вместо ссылок дает сразу тебе их содержание в +- удобочитаемом варианте и с высокой вероятностью достоверной информацией. Ничего более крутого он пока не продемонстрировал. Он позволяет отлично рефакторить тексты, но вот что касается программирование - ничем не лучше стаковерфлоу

>>515265
>я про ULP только от ИИ всё узнал.
Да, но тебе не нужен для этого ИИ, это и так всё можно нагуглить

>>515267
>Это да. Он мне сегодня заявил, что analogRead() и digitalRead() при INPUT_PULLUP блокируют выполнение кода
Про подтяжку действительно шиза, но опять же, здравствуйте, обращения к периферии всегда блокирующие, кроме DMA
Аноним 14/01/23 Суб 20:37:59 515351 635
Так я не понял, ulp только на ассемблере можно программировать? Спросите его, чтобы на си в ардуино, пожалуйста.
Аноним 14/01/23 Суб 22:43:35 515353 636
image 167Кб, 808x814
808x814
>>515351
Он говорит можно. Но чую я, он пиздит. Нет никаких "ULP-coprocessor-Arduino" и "ESP32 ULP". Он это выдумал.
Я сам погуглил, все пользуют ulptool
Там есть пример https://github.com/duff2013/ulptool#assembly-example
Нужен ассемблер. Можешь попробовать просить ИИ писать тебе код на ассемблере.
Вот я просил его
>Can you make ULP program that wakes up ESP32 from deep sleep mode every 1 hour?
Он мне выдал это https://pastebin.com/raw/mtwbuvLe
Можешь попробовать заменить код из примера на этот и посмотреть что будет.
Я бы сам попробовал, но мне надо в факторио отомстить жукам
Аноним 15/01/23 Вск 02:59:11 515363 637
Аноним 15/01/23 Вск 13:26:38 515381 638
эротические-гиф[...].gif 9297Кб, 270x480
270x480
>>515363
Двач - лучшая нейросеть! Спасибо, это почти то, что мне нужно!
>>515353
Я бы с удовольствием сам поговорил с этой сетью, однако я даже инстаграм не могу запустить, не говоря уж о регистрации не российского номера.
Спасибо, анончики, кстати, я оп, со времени создания треда я поменял жесткий диск, поменял ноутбук два раза, споял три махарайки две на 8266 и одну на ардуино промикро.

Интересно, как они пилят эту нейросеть, допустим у меня есть сервер, 128 гб озу и интернет, могу я на питоне сделать свой скайнет? с блекджеком и шлюхами, разумеется
Аноним 15/01/23 Вск 13:43:06 515384 639
>>515381
> допустим у меня есть сервер, 128 гб озу и интернет, могу я на питоне сделать свой скайнет?
Мало, тебе нужно как 256 гб озу и минимум rtx 3080. А лучше риг из видеокарт на 200+ гб памяти. Единственная открытая модель которая близка к чатгпт это YaLM 100B
https://github.com/yandex/YaLM-100B
Самому натренить модель ты не сможешь выше кидали сколько стоило обучение gpt-3
Аноним 19/01/23 Чтв 17:48:33 515799 640
изображение.png 392Кб, 2292x2384
2292x2384
Аноним 19/01/23 Чтв 19:03:15 515809 641
>>515799
Всё равно нормальную систему разработки с отладчиком под это 10 лет ждать, описание регистров периферии они скроют опять, в общем хороша маша, жаль не наша.
А для стм есть куб с лл и халом, для эстетов подробная документация.
Аноним 19/01/23 Чтв 19:40:00 515817 642
arduino-debuggi[...].png 51Кб, 1015x761
1015x761
Вот я полное днище, пытаюсь разобраться в радиотехнике, но учить плюсы не хочу пока что и не хочу пользоваться АПИхой от ардуины, хочу просто посылать данные на плату и получать на ногах результаты.

Купил ESP32-DevKitC V4 WROOM-32U, прочитал сразу ком порт (дефолтную прошивку), нихуя не понял, залил прошивку wifi scan, просто что бы проверить плату и проверить, надо ли мне держать кнопку на плате во время прошивки. Всё работает.

Вопрос с том, есть ли тут люди, которые сделали из esp32 интерпретатор JS'а? Я так понял, в плату надо залить espurino. Есть ли такие люди? Я не хочу параллельно изучать радиоэлектронику и плюсы. синтаксис в смысле

Вот пикрил, например. Я нихуя не понимаю, что за extern C и откуда берутся функции, setup() loop(), типа они инклудятся из других файлов? Это только один небольшой пример, где я не вдупляю синаксис, поэтому хочу писать на JSе, если прям никак не получится, то буду копать в сторону microPython'а.

мимо даун
Аноним 19/01/23 Чтв 21:49:51 515831 643
>>515817
Скачиваешь прошивку
http://www.espruino.com/Download
Заливаешь через esptool
Пользуешься.
А что за extern C, initArduino() и прочая херня я сам не понимаю. там должен быть 1 инулкд и 2 функции - setup и loop и всё.
Но вообще я сам начинал с NodeMCU с его LUA прошивкой но оно такое глючное, что ну его нахуй. Научился как на C++ писать.
Аноним 19/01/23 Чтв 22:25:14 515832 644
>>515831
>Заливаешь через esptool
Она будет залита в место под обычные прошивки? Т.е я откушу часть памяти, верно? Или я перезапишу дефолтный интерпретатор? Алсо, спасибо за ответ.
Аноним 19/01/23 Чтв 22:31:42 515834 645
>>515832
Ты перезапишешь. 2 прошивки одновременно залить нельзя.
Аноним 20/01/23 Птн 00:16:11 515844 646
>>515834
Ок, а текущий интерпретатор как-то скачать можно? Допустим, я наигрался с espurino и подучил плюсы и захотел залить дефолт.
Аноним 20/01/23 Птн 00:20:18 515847 647
image 272Кб, 1974x826
1974x826
>>515844
Да, через esptool read_flash можешь скачать текущую прошивку, потом залить обратно.
Но она там нахуй не нужна. Ты когда на C++ пишешь, ты заливаешь свой скомпилированный код взамен того, что там было.
Аноним 20/01/23 Птн 00:24:19 515848 648
>>515847
>Ты когда на C++ пишешь, ты заливаешь свой скомпилированный код взамен того, что там было.
Ахуенчик. Я просто не хочу плату сломать/испортить, поэтому пытаюсь максимум узнать, что да как.
Аноним 20/01/23 Птн 00:28:26 515850 649
>>515848
Прошивкой сломать невозможно. Если в фьюзы не лезть через espefuse.py
Аноним 20/01/23 Птн 01:37:55 515857 650
Залил я, значит, espurino, ошибок не было, вроде всё норм прошилось. Теперь плата не опрашивается, ни через espurino ide, ни через putty, лол. Но закинуть прошивку, которая будет работать, с С кодом через ардуино иде, я могу. Печаль.
Аноним 20/01/23 Птн 01:40:34 515858 651
>>515857
Ну при рестарте она же что-то пишет в консоль.
Что там?
Смотри на скорости 115200
Аноним 20/01/23 Птн 01:44:30 515859 652
Снимок.JPG 11Кб, 765x95
765x95
Снимок2.JPG 22Кб, 292x363
292x363
Снимок3.JPG 9Кб, 368x179
368x179
Аноним 20/01/23 Птн 01:50:54 515866 653
Снимок.JPG 14Кб, 666x422
666x422
>>515858
Так, возможно я с двух мест пытался читать порт и одновременно этого делать нелья. Теперь putty показывает пустоту. Но как заливать на плату код, если espurino ide не коннектит?
Аноним 20/01/23 Птн 01:52:41 515867 654
16728670247472.jpg 325Кб, 847x842
847x842
А не. Я далбоёб. Всё работает.
Аноним 20/01/23 Птн 01:53:55 515868 655
image 69Кб, 468x544
468x544
>>515859
Первый скрин не знаю откуда, а 2 и 3 вообще никакого отношения к ESP32 не имеют. COM порт тебе отдельный чип стоит, который до ESP32 стоит.
Если такая ошибка, то переткни в USB порт просто. Это не связано с прошивкой.

Я сам сейчас залил в свою ESP-WROOM-32
>esptool.py --port COM3 write_flash 0x0 espruino_2v16_esp32.bin
И оно не работает. espruino_2v16_esp32.bin от какой-то другой ESP32. Они там есть S2/S3 сейчас вот P4 делают >>515799
Тебе нужна какая-то другая прошивка.


>>515867
Ну тогда вообще хуй знает. У меня то не работает. А у тебя такой же ESP-WROOM-32 стоять должен.
Аноним 20/01/23 Птн 01:57:44 515869 656
>>515868
>Первый скрин не знаю откуда
Это https://www.espruino.com/ide/ через сайт подключаться к плате. А ты через что прошиваешь/отлаживаешь?
Аноним 20/01/23 Птн 02:00:08 515870 657
>>515868
Алсо. я прошивал через
esptool.py --chip esp32 --port COM8 --baud 921600 --after hard_reset write_flash -z --flash_mode dio --flash_freq 40m --flash_size detect 0x1000 bootloader.bin 0x8000 partitions_espruino.bin 0x10000 espruino_esp32.bin

И три файла:
bootloader.bin
partitions_espruino.bin
espruino_esp32.bin
Ну и проблема была, в скорости в случае с веб иде (почему не читала), а путти, как я понял, не читал, потому что порт был занят.
Аноним 20/01/23 Птн 02:02:49 515871 658
image 55Кб, 823x421
823x421
>>515869
>>515870
Там ещё какие-то файлы нужны. В пизду.
Я пишу в VSCode+PlatformIO. Когда в жсе наиграешься, перекатывайся туда. Это ардуино на максималках.
Аноним 20/01/23 Птн 02:09:48 515873 659
>>515871
>Там ещё какие-то файлы нужны. В пизду.
Я так понял эти три файла - это то что лежит в espruino_2v16_esp32.bin. Ну по крайней мере там был выбор либо один файл и с ним шить, либо с тремя.
>VSCode+PlatformIO
Это есть, я думаю с начала посмотреть как оно всё работает плата и вообще радиотехника в целом через прокладку в виде espruino , что бы быстрее писать прошивки. А потом буду учить С++ и спускаться на абстракцию ниже.
Аноним 20/01/23 Птн 03:34:27 515874 660
Кто-то понимает как работают разделы (partitions) в ESP32?
https://espressif-docs.readthedocs-hosted.com/projects/arduino-esp32/en/latest/tutorials/partition_table.html
>app type is used to define the partition that will store the application.
https://github.com/espressif/arduino-esp32/blob/master/tools/partitions/default.csv
>app0
>app1
Это у меня что, по дефолту зарезервировано место сразу под две прошивки? И вторую ардуина никогда в жизни не будет использовать, оно там просто валяется без дела?
Или как это работает?
Аноним 20/01/23 Птн 03:49:05 515875 661
image 9Кб, 479x39
479x39
>>515874
Кажется я понял. otadata это не для хранения прошивки при OTA, это что-то размером 0x2000 (8 кб) всего.
А вот две app0 app1 отмечены как ota_0 ota_1 и, видимо, в одной хранится прошивка, а вторая уже для OTA нужна.
Они обе по 0x140000 = 1310720 байт
И на удивление это совпадает в выводом компилятора.
А SPIFFS аж 0x160000 = 1441792 байт / 1408 килобайт
Это если мне этот ваш спифс и нахой не нужон, я могу по 704кб под программу свою добавить?
Надо будет поиграться, потестить.

Эта таблица разделов она прям куда-то в ESP32 пишется, или о ней только компилятор знает, и для чипа это просто поток данных без всяких разделов?
Аноним 20/01/23 Птн 15:16:13 515902 662
Вопросец людям, которые используют чистую плату esp32 4мб, можете вывести использование памяти с полупустой или пустой прошивкой.
{ "free": 2261, "usage": 39, "total": 2300, "history": 0,
"gc": 0, "gctime": 2.218, "blocksize": 13 }
Хочу сравнить свою с прошитой espruino. и одной строкой JS кода
Аноним 20/01/23 Птн 20:45:35 515919 663
И так, рубрика дегенеритвных вопросов.
Я залил скетч для мигания светодиода на плату с еспхой 32. Всё подсоединил. Куда на плату питание подавать? На ногу 3.3Vили 5V плюс, и ноль на GND? всегда думал, эти ноги, что бы снимать питание, а не подавать
Аноним 20/01/23 Птн 21:12:32 515920 664
image 366Кб, 720x720
720x720
>>515919
У тебя пикрелейтед? Ты не можешь от микроусб её запитать?
А так либо на 3.3 подай 3.3, либо на 5 подай 5.
На GND минус.
Аноним 20/01/23 Птн 21:18:42 515921 665
>>515920
Да и да, я уточнить, правильно ли я понял, что выводы 3.3 и 5 можно юзать как на подачу так и на снятия напряжения.
Аноним 20/01/23 Птн 21:19:42 515922 666
>>515920
Точнее, от микроюзб могу запитать, но иногда надо и от батареек.
Аноним 20/01/23 Птн 21:38:28 515924 667
image 417Кб, 1200x1200
1200x1200
>>515921
Ну смари. Ты подключаешь USB и с него питание напрямую попадает на 5V. Снять ты там можешь, но всё ограничено толщиной дорожек.
А 3.3V формируется на линейном стабилизаторе 1117, и эта скотина всё, что не влезает, сжигает в тепло. Если на входе 5В на выходе 3.3В и потребление 800мА то на стабе сгорает (5-3.3)х0.8 = 1,36 ватт.
>the device's maximum Power Dissipation at 25C ambient should not exceed 100/70 = 1.4 Watts.
Больше 500мА не выжирай с него.
Аноним 20/01/23 Птн 21:44:31 515926 668
image 192Кб, 1000x662
1000x662
>>515922
>батарейки
Смотри на схему.
VDDUSB (5v) идёт на USB-TTL конвертер (чип COM порта), и что с ним будет если ему подать вольт 12 я не знаю. А при 12 ещё и 1117 будет греться.
В общем лучше больше 5.5 на 5V не подавай и больше 3.6 на 3.3 не подавай.
Аноним 20/01/23 Птн 21:49:53 515927 669
>>515926
>>515924
Я больше 5 подавать точно не буду, в любом случае. У меня на макетной плате из кроны делается либо 3.3, либо 5.
Аноним 20/01/23 Птн 21:51:26 515928 670
>>515927
Подавай лучше 5. Так и безопасней и просадки не так критичны.
Аноним 20/01/23 Птн 21:53:51 515929 671
Аноним 20/01/23 Птн 23:32:54 515930 672
image 35Кб, 485x212
485x212
>>515875
>Эта таблица разделов она прям куда-то в ESP32 пишется, или о ней только компилятор знает, и для чипа это просто поток данных без всяких разделов?
Так блэт. Докладываю.
Таблица разделов хранится в флешке.
Адрес 0x8000 (32кб) размер 0xC00 (3кб)
Можно скачать её
>esptool.py --chip esp32 --port COM4 read_flash 0x8000 0xC00 partitions.bin
А потом конвертировать через esp-idf
>gen_esp32part.py partitions.bin partitions.csv
Пикрелейтед. Это из ESP-WROOM-32 которая зашита через VSCode+PlatformIO
Аноним 21/01/23 Суб 00:54:25 515938 673
image 21Кб, 450x156
450x156
image 16Кб, 1063x52
1063x52
>>515930
И как поменять на своё:
В файл src\partitions.csv записал свои разделы и в platformio.ini прописал
>board_build.partitions = src\partitions.csv
Если таблица не понравится, будет
>CSV Error: Partitions overlap. Partition at line 6 sets offset 0x1d2000. Previous partition ends 0x1f0000
>* [.pio\build\nodemcu-32s\partitions.bin] Error 2
Или типа того.

Ещё
>Partitions of type app have to be placed at offsets aligned to 0x10000 (64 K)
Размер разделов ota_0 ota_1 должен быть кратен 64кб

Увеличил себе размер разделов под код с 1310720 байт (1280 килобайт) до 1966080 байт (1920 килобайт).
Файловая система у меня LittleFS, которая говорит
>Total Space: 196608bytes, Used Space: 8192bytes
Всего 192кб (как и в partitions.csv), использовано 8кб (создал только 1 файл размером до 50 байт). Видимо остальное системные данные.

Шикарно.

Теперь я хочу поменять 4мб флешку на 16мб и залить кучу музыки и играть её на DAC пине. Ещё не придумал зачем.
Аноним 21/01/23 Суб 01:06:54 515939 674
>>515938
Так а под что зарезервирована память раздела, который ты уменьшил?
Аноним 21/01/23 Суб 01:20:22 515940 675
>>515939
SPIFFS это раздел под файловую систему, которую можно форматнуть в SPIFFS а можно в LittleFS, а можно и в FAT вроде. Я использую LittleFS.
Если ты не собираешься хранить там файлы, можешь вообще её удалить.
В VSCode делаешь папку data, закидываешь туда свои файлы и жмёшь Upload Filesystem Image, и оно всё заливается в этот SPIFFS раздел. Можешь и создавать файлы там сам из кода, писать туда логи какие-нибудь или ещё чё. Я там буду хранить всякие картинки, js, css и прочее говно для вебсервера. Ну и конфиг свой для своего кода.
В platformio.ini укажи "board_build.filesystem = littlefs" если хочешь заливать образы LittleFS.
А если не собираешься заливать прошивку удалённо (OTA) то можешь и оставить только 1 раздел под код, и увеличить себе свободное место почти в 2 раза.
Ещё раздел otadata это системная информация для OTA.

А ещё есть nvs - Non-volatile Storage. В нём можно хранить данные ключ-значение. Скорее всего там хранится твой вайфай и пароль от него если ты включил сохранение. И сам можешь туда данные писать.
Вон либа под него https://github.com/rpolitex/ArduinoNvs
Хоть строки храни
>String dataSt = "Namespace String";
>mynvs.setString ("myString", dataSt); // this string is stored in "customNs" namespace
Но мне как-то файлы в LittleFS больше нравятся.
Аноним 21/01/23 Суб 01:24:38 515941 676
>>515940
Вон примеры готовых файлов под разделы.
https://github.com/espressif/arduino-esp32/tree/master/tools/partitions
Можешь выбирать себе какой хочешь. Все, где не указано 2M/8M/16M сделаны под 4Мб флешку, которая у нас с тобой.
И, кстати, у меня почему-то нет раздела coredump, хотя в default он должен быть https://github.com/espressif/arduino-esp32/blob/master/tools/partitions/default.csv
Это странно. Надо изучить этот вопрос.
Аноним 21/01/23 Суб 01:29:54 515942 677
>>515940
А блять, это типа кеша. Один отсек под прошивку, второй под storage. Это полезно так-то, можно заливать туда данные и использовать, как переменные окружения.
Аноним 21/01/23 Суб 01:34:32 515943 678
>>515942
>это типа кеша
Это ты о ota_1?
ota_1 это кэш. Туда грузится прошивка, если ты её удалённо заливаешь. В otadata записывается, что при следующей перезагрузке надо перенести её из ota_1 в ota_0.
А SPIFFS это storage, да. Оттуда напрямую можно файлы сервить в вебсервер
>server.serveStatic("/file1.png", LittleFS, "/file1.png", "max-age=43200");
Запрашиваешь http://192.168.1.111/file.png и тебе выдаётся файл из раздела SPIFFS.
Аноним 21/01/23 Суб 01:41:59 515944 679
>>515943
Ща буду смотреть, как у меня разделены разделы.
Алсо, в vs code, erase flash - удалит только мой код прошивки и всё?
Аноним 21/01/23 Суб 01:48:39 515945 680
>>515944
А хрен знает.
Сделал Erase Flash, он удалил и SPIFFS и программу. Удаляет ли он и NVS я не знаю.
Аноним 21/01/23 Суб 02:13:35 515947 681
image 9Кб, 300x163
300x163
>>515941
coredump какая-то новая фича, год назад её ещё небыло видимо
https://kotyara12.ru/iot/remote_esp32_backtrace/
>Проблема в том, что на текущий момент ни framework-espidf, ни framework-arduinoespressif32 не предусматривают сохранение backtrace куда-либо, кроме COM-порта.
А сейчас оно должно в coredump сохраняться.
Да и вообще работа с бектрейсами в PlatformIO была очень геморойная
https://kotyara12.ru/iot/platformio-addr2name/
В ардуине это всё проще, конечно. Там окно открыл, дамп вставил из консоли и он тебе сразу показал где в каких файлах.

Видимо надо ждать пока допилят перед тем как пользоваться.
Аноним 21/01/23 Суб 02:52:33 515948 682
Аноним 21/01/23 Суб 09:50:59 515961 683
Спрошу тут.

Нужна либа под ESP IDF для GSM мопедов, типа SIM7080G.

Не получается нагуглить.
Аноним 21/01/23 Суб 13:49:23 515972 684
>>471111 (OP)
Не знал, что такой тред есть. Что почитать, чтобы разбираться в этой электрической части? Я только по коду, ну и паять чуток могу.
Аноним 21/01/23 Суб 15:42:37 515976 685
>>515972
Хоровица и Хилла почитай.
Аноним 21/01/23 Суб 17:19:21 515980 686
Йобана, вместо обоссаного millis() который переполняется раз в 49 дней, в ESP32 оказывается есть int64_t esp_timer_get_time(void); который переполняется раз в 292471 лет.
А я сижу костыли пишу, чтоб бороться с переполнением.
Аноним 21/01/23 Суб 21:21:07 516020 687
>>515980
поздравляю, вы эволюционировали с ардуиномышления на нормальный эмбед
Аноним 21/01/23 Суб 22:45:11 516046 688
Аноним 22/01/23 Вск 19:49:38 516140 689
>>516046
У меня один вопрос: НАХУЯ
Аноним 23/01/23 Пнд 00:48:24 516181 690
>>516140
Ну вдруг, кто-то такой же упоротый заливает жс на плату и, как я, хотел бы это делать через вс код.
Аноним 06/02/23 Пнд 08:37:05 517510 691
Я просто бампну это тред, чтобы не долго искать его в следующий раз.
Потом почитаю.
06/02/23 Пнд 08:41:17 517511 692
sega
Аноним 06/02/23 Пнд 09:28:46 517512 693
>>515980
Ну вот я тоже подумал, что milis() как-то маловато и должна была бы быть другая, более долгоиграющая функция.
Но решил оставить milis() для переносимости кода, т.к. заметил ту же функцию в скетчах для других контроллеров.

гуманитарий из /б/
Аноним 06/02/23 Пнд 18:49:10 517558 694
>>517512
Для такого придумали дефайны, посмотри исходники стандартных библиотек пердуино.
>>517511
Вот объясни, нахуя?
Аноним 07/02/23 Втр 03:55:30 517596 695
>>517558
>Для такого придумали дефайны
У них типы разные.
unsigned long millis()
int64_t esp_timer_get_time()
Аноним 07/02/23 Втр 08:27:05 517609 696
>>517558
Это всё для айтишников наносеков. А я гуманитарий и мне в этом разбираться не положено. Буду делать как получится.
Аноним 07/02/23 Втр 20:12:06 517674 697
>>517596
Так сделай функцию int64, в ней через дефайн определи что вызываешь и возвращай с преобразованием типа, ёпта.
Аноним 07/02/23 Втр 20:31:06 517676 698
image 247Кб, 995x1034
995x1034
>>517674
Ты в ардуино атмелах не сможешь нормально пользоваться int64.
Ещё и операции с int64 будут занимать много процессорного времени.
Аноним 07/02/23 Втр 21:34:36 517684 699
>>472348
едрить ты дядя. ЦРУ тебя не тронет, а вот у родных бутылка на каждого приготовлена
Аноним 18/02/23 Суб 10:58:57 518781 700
image 414Кб, 462x1304
462x1304
image 75Кб, 720x726
720x726
image 420Кб, 465x1267
465x1267
image 390Кб, 454x1271
454x1271
Пик 1 - ESP32 (ESP-WROOM-32 и ESP32-S) с кодом подключения к вайфаю, стоящий в 1 метре от роутера.
Пик 3 - один из 8 ESP8266 (ESP12F) подключенных к роутеру через 4 стены из другого конца квартиры с нагруженной прошивкой, в которой куча кода.
Вопрос: КАКОГО ХУЯ?

Оказывается там энергосбережение включено, если выключить
#include <esp_wifi.h>
void loop() {
esp_wifi_set_ps(WIFI_PS_NONE);
}
То пик 4.
Аноним 18/02/23 Суб 16:57:07 518843 701
>>518781
А для какой цели критичен пинг у еспшки?
Несколько лет назад купил 3 шт. ESP-12F на пробу, за всё это время применил лишь одну, да и та в итоге стала не нужна и тоже лежит уже года три. Им бы АЦП нормальный, можно было бы наклепать "беспроводных" датчиков, а так - сами по себе штуки малополезные.
Аноним 18/02/23 Суб 20:36:32 518863 702
image 40Кб, 640x355
640x355
>>518843
>А для какой цели критичен пинг у еспшки?
Я думал там слабый сигнал вайфая. А там так задумано.
>сами по себе штуки малополезные
У меня на ESP8266 все выключатели света в доме, автоматический фумигатор, автоматический подогрев кровати, автоматический свет на кухне с датчиками приближения, контроль света и питания в боксе 3д принтера, дверной звонок, портативный выключатель света у кровати, и я ещё что-то забыл наверное.
Мега полезные чипы.

А АЦП говно говна и на ESP32 с мёртвыми зонами и нелинейностью. Только их больше.
Аноним 18/02/23 Суб 20:43:28 518864 703
image 48Кб, 1280x800
1280x800
>>518863
У ESP8266 даже лучше ADC. Но всего один.
Но я себе для этих задач накупил аналоговых мультиплексоров 16 канальных 74HC4067.
Аноним 18/02/23 Суб 20:55:59 518869 704
>>518863
Ебать ты автоматизатор.
Аноним 19/02/23 Вск 01:23:53 518916 705
Так. Сейчас я буду жаловаться. На ебучую либу ESPAsyncWebServer
https://github.com/me-no-dev/ESPAsyncWebServer
Я с ней 2й день ебусь и она подкидывает всё новые и новые проблемы.

Во первых пидорас на авторе починил пару багов и не обновил версию либы. В итоге в версии из PlatrofmIO не работает авторизация.

Во вторых сама авторизация не ставится на весь вебсервер. Надо на каждый путь отдельно. Нигде это не указано.

В третьих заливка файлов это какой-то пиздец.
Ты делаешь
>httpServer.on("/path", HTTP_POST, handlePost, handleFile)
И там происходит что-то страшное. Если ты постишь файл, то вызывается handleFile, но если в него отправить ответ, то тогда не надо отправлять в handlePost, потому что он вызовется после handleFile.
Там вообще получается сначала обработать всё в handleFile, а ответ вернуть в handlePost. А что если там 2 клиента будет и ответы перепутаются?

Дальше - тебе надо узнать размер файла.
Как?
А НИКАК НАХУЙ!
Вот этот например https://github.com/lbernstone/asyncUpdate/blob/master/AsyncUpdate.ino#L85 делает
>content_len = request->contentLength();
Но это не работает. Он больше, чем размер файла.
Видимо по этому у него для ESP32 используется UPDATE_SIZE_UNKNOWN
У самого автора https://github.com/me-no-dev/ESPAsyncWebServer#setting-up-the-server
>if(!Update.begin((ESP.getFreeSketchSpace() - 0x1000) & 0xFFFFF000))
Это размер чего? Облаков на Марсе? Это не смотрит на размер приходящего файла.

Кстати там же используется
>Update.runAsync(true);
Которой вообще нет в ESP32

Идём дальше. У меня в POST форме пару полей используется. Как их читать?
>AsyncWebServerRequest::getParam(const String& name, bool post, bool file)
Думаете всё так просто? ХУЙ!
Внутри handleFile вообще нет ни одного параметра. Их просто нет. Не знаю насчёт handlePost, но в handleFile никаких параметров.

Ну и на бонус - автор пропал год назад с началом войны.

Я пока что придумал - размер файла узнавать на стороне браузера через JS и слать его в GET параметрах, так же как и все поля ввода, которые у меня есть. GET параметры нормально обрабатываются.
Аноним 19/02/23 Вск 02:53:39 518919 706
>>518916
Возьми одноплатник и не насилуй то, что не предназначено для веб-сервера
Аноним 19/02/23 Вск 10:58:30 518935 707
16767213429431.png 62Кб, 860x575
860x575
Челики, памахите, что происходит? Есть esp32, которая через реле управляет нагрузками: лампой в прихожей и вентилятором в санузле, работала без нареканий год, в прошлом году реле лампы перестало переключаться, на реле идёт постоянный высокий сигнал, его не получается перевести в низкий, помогло только переназначение управляющего выхода на другой gpio, сегодня снова что-то случилось, теперь и этот gpio сдох, а вместе с ним и часть других ведут себя так же неадекватно, пришлось вытащить espху и поменять на другую, с ней всё работает исправно
Аноним 19/02/23 Вск 11:58:47 518949 708
>>518935
>esp32
>через реле
Ебать ты хлебушек. Реле для работы жрёт ток, и довольно нихуёвый. Ты бы ещё электромотор напрямую к gpio подключил. Выход микроконтроллера может безопасно питать максимум маломощный светодиод. Всё, что выше - запитывать строго через mosfet транзисторы, которые тока для работы не требуют вообще. Причём между МК и затвором поставить резистор на 100 ом, чтобы ограничить мгновенный ток при переключении. А между затвором и землёй поставить резистор на 10кОм, чтобы статика не накапливалась.
Аноним 19/02/23 Вск 13:44:00 518958 709
>>518935
Либо ты его напрямую подключил >>518949
Либо САМОИНДУКЦИЯ. В момент выключения реле на нём появляется -800 вольт плюс-минус. Ты диод против этого поставил?
Вообще нарисуй как ты реле подключил.
Аноним 19/02/23 Вск 14:31:51 518962 710
>>518863
Слушай, а как у твоих ESP8266 со стабильностью?
У меня, помнится, были проблемы с тем, что они зависают при малейших проблемах с питанием (будь то просадка или пульсации). Причём, виснут намертво, и жрут при этом как не в себя, помогает только вырубить-включить питание.
Всякие атмеги и аттини в тех же условиях работают абсолютно стабильно, без каких-либо проблем.
Аноним 19/02/23 Вск 15:15:50 518965 711
>>518962
>они зависают при малейших проблемах с питанием (будь то просадка или пульсации).
Поставить конденсатор по питанию жирный или присобачить микросхему-супервайзер, которая будет дёргать питание при просадке или отсутствии пульсаций на выводе.
Аноним 19/02/23 Вск 15:18:00 518966 712
image 85Кб, 1176x423
1176x423
image 78Кб, 700x499
700x499
>>518962
В стенах платы года 4 работают, никогда не зависали. Питаются от китайских HLK-PM01 через стабилизатор 1117.
Но вообще с питанием это старые подводные камни, надо ставить тантал 100uF близко к входу питания. Я когда только начинал с ними играться, я тоже проблемы ловил из-за питания.

А вот на кухне подсветка зависала намертво и я долго искал причину, оказалось при электроподжиге плиты плата сходит с ума из-за искры.
Обмотал корпус фольгой и заземлил, и датчики по экранированным проводам пустил, которые тоже заземлил.
Больше никогда не зависала.
Аноним 19/02/23 Вск 15:29:19 518967 713
>>518965
>присобачить микросхему-супервайзер
Если нужны модели, есть MAX809T (3.08V) и MAX809S (2.93V)
Но если верить гуглу
>Minimum voltage for stable operation is 2.5V and the maximum allowable limit is 3.6V
Даже MAX809R (2.63V) подойдёт.
Аноним 19/02/23 Вск 16:09:42 518969 714
>>518965
>>518966
Да это всё понятно, просто как-то печально что в них нет своего полноценного вотчдога, как у обычных МК. В итоге получается, что хочешь нормальный АЦП - ставь внешний, хочешь вотчдог - ставь внешний и т.д. Просто как дистанционная включалка света в сортире - вопросов нет, а так - без лишней ебли не обойтись.
ЕСП32 не пробовал, кстати.
Аноним 19/02/23 Вск 16:17:39 518970 715
>>518969
>нет своего полноценного вотчдога, как у обычных МК
При этом есть куча всего, чего нет у обычных.
А цену видел? Ты за эту цену кроме всего, что есть, хочешь ещё больше.

И у ESP32 есть bronwout детектор, он ресетает микруху, если напряжение падает ниже выставленного.
Но если плавно повышать напряжение при запуске, то чип всё равно зависнет.
Аноним 19/02/23 Вск 16:38:35 518972 716
>>518970
>А цену видел? Ты за эту цену кроме всего, что есть, хочешь ещё больше.
Согласен, однако не вижу проблемы, почему нельзя было реализовать полноценный встроенный вотчдог. На цену эта фича вообще никак бы не повлияла. С АЦП понятно, что геморно реализовать его на навороченном чипе с радио-фичами.
Кстати, вот тут в шикарном качестве можно позалипать на внутренности ESP8266:
https://www.youtube.com/watch?v=dX-472O9gFE
(начиная 17:32)
Аноним 19/02/23 Вск 16:59:50 518979 717
image 269Кб, 1849x1264
1849x1264
Кто-то может мне объяснить что тут происходит?
Периодически натыкаюсь на краши с бесконечной перезагрузкой и приходится чуть-чуть переписать код чтоб заработало.
Вот очередной раз наткнулся.
Функция handleUpdatePost() вызывается только при POST запросе.
А чип крашится вообще до подключения к вайфаю.
ПРИ ЭТОМ ЕСЛИ Я РАСКОММЕНТИРУЮ
>Serial.println("HUISASI");
ВСЁ НАЧИНАЕТ РАБОТАТЬ!
Это что, просто баг компилятора? Просто так звёзды сложились, что именно один println именно в этом месте выдаёт какой-то неправильно скомпилированный код?
Или попробуйте мне объяснить в чём тут моя ошибка. Закомментированный код можно удалить, краш останется.
Не первый раз у меня такое. Приходится жать Ctrl+Z и заливать код пока ошибка не пропадёт, чтоб вычислить какая строка ему не нравится.
Аноним 19/02/23 Вск 18:17:44 518981 718
>>518979
у тебя хип вылез за пределы раздела, то есть ты выжрал всю оперативку, которую отвел под оперативку
Аноним 19/02/23 Вск 18:19:25 518982 719
>>518981
А когда добавил Serial.println("HUISASI"); то внезапно память появилась?
Аноним 19/02/23 Вск 18:30:32 518985 720
>>518982
Компилятор врубает какую-то оптимизацию строк или вызовов.
Ты пробовал гуглить сообщение об ошибке, там тонна инфы? Оно конечно не пофиксит за тебя, но ты хотя бы поймешь суть
https://esp32.com/viewtopic.php?t=29886
Аноним 19/02/23 Вск 18:42:48 518988 721
>>518985
Да как-то не особо много инфы в гугле. 12 результатов по
>assert failed: multi_heap_get_allocated_size ESP32
А по твоей ссылке у человека реальная ошибка в коде была. У меня один Serial.println() крашит, два подряд уже нет.
Я не понимаю что это, но и как-то не очень пока хочу разбираться.
Я думал у вас у всех такое бывает и это просто надо терпеть.
Научусь отлаживать память, может и попробую разобраться. А может вообще хардварный отладчик купить надо.
Аноним 19/02/23 Вск 18:48:26 518990 722
>>518988
Кстати я создал раздел coredump на будущее. Туда должны писаться дампы при краше.
Но как я гуглил, оно в PlatformIO не поддерживается. Но мне сейчас при запуске пишет
>E (401) esp_core_dump_flash: Core dump�␘␌&�W␖�,ZY�-HV�-[Y��
Он туда что-то записал видимо. Может можно и в эту сторону покопать. Взять сохраненный дамп и разобраться как с ним работать.
Аноним 19/02/23 Вск 19:34:55 518994 723
>>518979
У меня есть теория.
Serial.println() же вызывает задержку.
Возможно асинхронный код какой-то конфликтует с синхронным и когда Serial.println() притормаживает синхронный код, там какие-то тайминги совпадают и один код убивает другой.
А если два Serial.println() то это окно для конфликта проезжает и проблема не случается.
Аноним 19/02/23 Вск 19:59:58 518999 724
image 189Кб, 1587x959
1587x959
image 178Кб, 1476x838
1476x838
>>518994
Лол блядь.
Пик 1 - крашится
Пик 2 - не крашится
Разница - напихал хуёв в debug() который просто в консоль выводит текст.
Дольше времени нужно на вывод хуёв - не крашится.
Аноним 19/02/23 Вск 20:23:01 519002 725
>>518999
выглядит как баг SDK. А выведи сколько у тебя оперативки занято в этот момент?
Аноним 19/02/23 Вск 21:10:38 519012 726
image 199Кб, 1079x1068
1079x1068
image 119Кб, 996x1016
996x1016
>>519002
А ну смотри.
Сейчас код в таком состоянии, что при включении происходит 3-8 крашей подряд, и потом запускается.
Я добавил Serial.println(esp_get_free_heap_size()); Пик 2.
Крашится без остановки. По крайней мере я 30 раз подождал и не запустилось.
До Serial.println(esp_get_free_heap_size()); не доходит.
Получается крашится либо в асихронном коде, либо в debug()
И я честно скажу, не первый раз у меня debug() вызывает проблемы.

debug() - пик 2.
Если я после Serial.println(str); добавляю return; то все краши прекращаются и я не могу их повторить. На первый взгляд.
Может ли этот код снизу каким-то образом выжирать всю память?
> debug_log += time.substring(0, time.length() - 3) + "." + time.substring(time.length() - 3) + ") " + str + "\r\n";
> if (debug_log.length() > LOG_MAX_LENGTH) debug_log = debug_log.substring(debug_log.length() - LOG_MAX_LENGTH);
LOG_MAX_LENGTH = 2000

Но даже если так, как это завязано на тайминги. Как Serial.println(esp_get_free_heap_size()); после debug() заставляет память переполнится.
Анус ставлю, это просто совпадение, просто на эту работу с строками не тратится время и код по этому не падает, а не из-за памяти.
Аноним 19/02/23 Вск 21:20:16 519014 727
image 440Кб, 1089x823
1089x823
>>519012
Ну блядь, я добавил Serial.println(esp_get_free_heap_size()); внутрь debug(); и само это добавление прекратило краши. Пиздос.
Ну там точно что-то с таймингами, а не памятью.
Аноним 19/02/23 Вск 23:03:45 519018 728
>>519014
а какой размер хипа всего?
Аноним 20/02/23 Пнд 07:36:16 519033 729
>>519018
>Serial.print("Total heap size: ");
>Serial.println(ESP.getHeapSize());

>Total heap size: 319180
Аноним 20/02/23 Пнд 07:59:03 519035 730
image 201Кб, 1499x569
1499x569
>>519014
>for info, even if you built the firmware.elf with platformio, the Arduino plugin can be used from within Arduino IDE as when it is started it asks for the .elf file where you can provide the ".pio/build/esp32dev/firmware.elf", then pasting the exceptions will work, I just tested it, it worked out for me.
А так можно было?
Оказывается можно.
Это что получается, всё таки проблема в моём debug(), а именно в склеивании строк получается?
>debug_log += time.substring(0, time.length() - 3) + "." + time.substring(time.length() - 3) + ") " + str + "\r\n";
Но я вообще не понимаю каким образом.
И оно происходит же полу-рандомно. 3-8 раз крашится и ребутается, а потом запускается.
Да и если добавить хуёв в вывод (>>518999 пик 2) то оно наоборот перестаёт крашиться, хотя строка становится длиннее.

Ничего не понимаю.
Аноним 20/02/23 Пнд 08:24:24 519036 731
image 64Кб, 973x460
973x460
image 58Кб, 1346x736
1346x736
image 61Кб, 1346x736
1346x736
image 60Кб, 1346x736
1346x736
>>519035
Напихал delay(5); между функциями в main() и тогда код крашится всегда. Но трейсы бывают разные.
И все они идут через мой debug()
Кто сможет объяснить что там не так в нём?
>#define LOG_MAX_LENGTH 2000
Как я понимаю проблема в 37 строке, в склеивании строк.
Туда попадают строки
>webconfig loading
>webconfig LittleFS loaded
>LittleFS: Total Space: 1441792bytes, Used Space: 204800bytes
>webconfig load()
>webconfig version 4
>webconfig load() done
>last reset reason CPU0=SW_CPU_RESET,CPU1=SW_CPU_RESET
>WiFi Event: WiFi interface ready
>WiFi: wifi_connect()
>WiFi Event: WiFi client started
И после последней WiFi Event: WiFi client started при попытке её склеить в 37 строке оно падает.

Если я всё правильно понял.
Аноним 20/02/23 Пнд 11:09:27 519040 732
image 265Кб, 1863x446
1863x446
>>519036
В общем я прочитал вот эту пелену https://arduino.stackexchange.com/questions/85157/using-string-instead-of-c-string-yet-another-attempt-to-touch-a-loaded-issue
И очень даже возможно, что у меня всё крашится из-за склейки строк. Там происходит ад в памяти, копирование, фрагментация, гроб гроб кладбище пидор. Причём там так и пишут, что может рандомно крашиться и обычно при запуске.
Надо либо умно использовать String либо переписывать на char[].

Ещё оказывается в PlaformIO есть свой декодер бектрейса.
>monitor_filters = esp32_exception_decoder
Он даже строку в коде показывает внутри debug(). Ардуиновский декодер так не умеет.
Аноним 20/02/23 Пнд 13:28:57 519047 733
>>519040
>всё крашится из-за склейки строк
cтроки иммутабельны, то есть каждый раз создаются заново, да. Но склейка явно не должна выжирать 80кб, это где-то явно накосячили с указателями.
Попробуй для сборки строки со вставками использовать printf, а лучше snprintf, если он там есть, а для отправки в сериал апи функции из сдк, а не ардуинолибу, она под капотом тоже кеширует.

>переписывать на char[].
на char* скорее
Аноним 20/02/23 Пнд 18:54:59 519079 734
>>518979
Срёшь в память где-то неосознанно. У меня была такая хуйня, что строго один asm("nop"); в строго определённом месте со строго определённой частотой тактирования и строго определённой включенной периферией заставлял программу на стм32 работать. Хоть какое условие измени, крашится нахуй всё. Причём ошибка "деление на ноль". Потом увидел, где с указателем обосрался, из-за чего читал не откуда надо и через два деления получал ноль. А этот один ебучий ноп как-то двигал память так, что указатель указывал хоть и в неправильное место, но туда, где было значение того же типа и того же порядка.
Аноним 20/02/23 Пнд 21:30:41 519109 735
image 84Кб, 738x647
738x647
>>519047
Я сделол. Впервые работаю с C строками.
В начале резервирую память
>#define LOG_MAX_LENGTH 2048
>char debug_log[LOG_MAX_LENGTH];
>char time_str[19 + 1]; // int64_t (19 symbols max) + )
И дальше только туда пишу. Ничего нового не занимаю в памяти.
Там 2048 байт логов и когда приходит новый текст, всё старое съезжает влево и в конец добавляется время и новое сообщение. Получается такое:
>38478)Hello, word
>213150)Starting
>1387799)Done
Теперь надо весь код переписать на эти char*

>>519079
У меня там нет кода для работы с памятью. Я только ардуиновские функцию использую, которые не дают выбрать в какой участок памяти что писать.
Этот debug() это впервые, когда я написал код, в котором можно промахнуться мимо памяти и насрать в рандомные места.
Аноним 21/02/23 Втр 01:03:14 519142 736
>>519109
Вы не знаете что такое char[] строки. Это такой ад.
Их даже из функции вернуть нельзя, потому что пока указатель на неё вернётся, она уже уничтожится.
Но больше ничего не крашится, но в один из запусков вайфай отвалился, а WiFi.status() = WL_CONNECTED и никаких эвентов.
Чип думает, что он подключен, а на самом деле нет.
Хреново это.
Да и не факт, что краши пропали. Просто я пока их не увидел и не смог вызвать.
Аноним 21/02/23 Втр 01:39:54 519145 737
>>519142
>Их даже из функции вернуть нельзя, потому что пока указатель на неё вернётся, она уже уничтожится
Не объявляй их внутри функции, объявляй снаружи. В с ты сам управляешь памятью, никаких чудес
>не факт, что краши пропали
это esp, ты никогда не будешь до конца в этом уверен
Аноним 21/02/23 Втр 01:40:59 519146 738
>>519142
>Их даже из функции вернуть нельзя, потому что пока указатель на неё вернётся, она уже уничтожится
Не объявляй их внутри функции, объявляй снаружи. В с ты сам управляешь памятью, никаких чудес
>не факт, что краши пропали
это esp, ты никогда не будешь до конца в этом уверен
Аноним 21/02/23 Втр 01:44:34 519147 739
>>519146
>объявляй снаружи
Чтоб объявить снаружи я заранее должен знать длину строки, которая вернётся. Очень увлекательное занятие, сидеть считать количество букв, которые возможно может вернуть функция.
Если функция в 99% случаев возвращает 10 букв, но 1 раз в год может вернуть 1000 букв, то тебе каждый раз придётся выделять 1000 байт, на случай, если вернётся 1000.
А потом добавишь в функцию сообщение подлиннее, забудешь ожидаемую длину поправить и запишешь свой текст в чужую память.
Если я всё правильно понял.
Аноним 21/02/23 Втр 07:49:53 519157 740
>>519142
>Их даже из функции вернуть нельзя, потому что пока указатель на неё вернётся, она уже уничтожится.
>>519147
>но 1 раз в год может вернуть 1000 букв
А ты в курсе что локальные переменные в функциях лежат в стеке, когда в регистры не влезли? А ты в курсе что стек не резиновый? А что будет при переполнении стека?

Ну и на мой дилетантский взгляд для микроконтроллеров лучше статично выделять память, чем играться с кучей с ее последующей фрагментацией, да и не забудешь потом ещё память освободить.
Для печати в uart есть смысл сделать просто fifo размером побольше. Где хочешь напечатать пихаешь в fifo, а перекидываешь из fifo в uart тупо по прерываниям, все равно он медленный. И ещё не забудь обеспечить возможность полностью вырезать препроцессором всю отладочную печать. Если не влезает в fifo, то выводить сообщение об ошибке, все равно это для отладки у вас, если я правильно понял. Опять же, на такое вдруг 1000 буков как у тебя, гарантируешь что это вдруг не начнет спамить так, что скорости uart не хватит? Так что какую-то проверку целесообразно сделать, чтобы потом не удивляться результатам.

Проходил мимо и все ваше обсуждение не читал, да и есп не касался.
Аноним 21/02/23 Втр 10:16:12 519161 741
>>519157
Но во всякой automotive технике глобальные (со статичным адресом) переменные считаются дурным тоном. Хз почему. Может, тут кто-нибудь пояснит?
Аноним 21/02/23 Втр 10:22:11 519163 742
>>519147
Гугли "динамические массивы си".
Аноним 21/02/23 Втр 10:24:50 519164 743
>>519147
>что такое malloc, calloc, realloc, free?
Аноним 21/02/23 Втр 12:02:43 519175 744
>>519161
>Хз почему. Может, тут кто-нибудь пояснит?
Не знаю, хорошо бы кто пояснил. Так-то фрагментацию памяти никто не отменял. Это если free() делать, а не malloc() разово, но тогда разницы со статикой не будет.
Так-то есть MISRA C, я не читал, там вроде как или не рекомендуется динамически выделять и освобождать память или вовсе запрещается. Можешь открыть и полистать этот стандарт.
Аноним 21/02/23 Втр 17:46:00 519221 745
image 698Кб, 797x1451
797x1451
>>519157
>>519161
>>519163
>>519164
А ну скажите мне, ИИ мне всё правильно объяснил? Так это и делается?
Просто сидишь и умножаешь буффер на 2 каждый раз когда он кончается?ф
Так это и надо делать?
Аноним 21/02/23 Втр 17:50:15 519222 746
image 370Кб, 904x1161
904x1161
>>519221
Думает кожаный мешок можно так просто обмануть.
Аноним 22/02/23 Срд 02:12:26 519286 747
bandicam 2023-0[...].mp4 2127Кб, 496x612, 00:00:46
496x612
RATE ME!
Накодил обновление прошивки и файловой системы.
Ещё сделаю страницу настроек, в которой можно будет добавлять нужные настройки под проекты.
Аноним 22/02/23 Срд 14:44:13 519305 748
Аноним 26/02/23 Вск 00:54:07 519723 749
image 33Кб, 896x141
896x141
image 81Кб, 1173x333
1173x333
>>519305
А тут?
Было на String, переписал на char*.
Пик 1 было, пик 2 стало.
Всё правильно сделал? Так и надо?
Аноним 26/02/23 Вск 00:56:19 519724 750
>>519723
Вы не представляете насколько стабильнее код стал, раньше 20 сообщений за секунду и чип перезагружался.
Я сейчас в while(1) шлю сотни сообщений в секунду и чипу плевать.
При этом у меня продолжает работать вебсервер и стабильно отвечать и обновление прошивки по воздуху обновляется будто ничего и не нагружено.
Аноним 26/02/23 Вск 01:02:27 519725 751
image 293Кб, 1132x337
1132x337
image 124Кб, 788x146
788x146
>>519723
Немного не та первая функция. Вот без room, как вторая.
Аноним 26/02/23 Вск 08:07:00 519739 752
Аноним 13/03/23 Пнд 00:30:01 521249 753
>>518979
>>518999
>>519012
>>519109
Пацаны.
Хотите прикол?
Мы тут с вами думали как же мои String() могут забить 200кб+ хипа.
А String, оказывается, скорее всего мои строки писал в стек.
https://arduino.stackexchange.com/questions/35811/arduino-string-memory-allocation
Которого всего то ли 4кб то ли 8кб.
Теперь вообще всё понятно стало. Я там столько склеек делал, а если они все были в стеке, естественно мой код будет рандомно крашиться, когда место в стеке кончается.
Аноним 13/03/23 Пнд 17:04:59 521303 754
>>521249
Ну так это ж банальная хуйня, придется тебе ебаться с malloc
Аноним 15/03/23 Срд 13:24:22 521427 755
image 59Кб, 455x608
455x608
image 17Кб, 338x128
338x128
>>521303
Я сделал круче. Наверное.
Выделил на старте 8 участков памяти по 512 байт и пишу в них по очереди. Потом читаю результат.
8 строк по 512 байт строк хватит всем.
0 записи в стек.
0 записи в хип.
Аноним 15/03/23 Срд 15:19:39 521435 756
>>521427
>Я сделал круче.
Чем это лучше простейшего fifo буфера? Чем хуже понятно - 8 кусков вместо одного и соответственно больше кода.
Аноним 15/03/23 Срд 16:54:17 521440 757
image 68Кб, 671x542
671x542
image 49Кб, 400x300
400x300
>>521427
Ля чё творю. Теперь есть cstr_writef() в котором можно форматировать данные, и не занимать место в heap/stack.

>>521435
>fifo
Я ещё не знаю что это. Я только учусь.
Погуглил, но не понимаю как это пользовать. Я же могу много раз дописывать в буффер данные, а как тогда узнать где мне начинать следующую запись, если я в предыдущую ещё дописать могу.
Аноним 15/03/23 Срд 18:16:36 521447 758
>>521440
>как тогда узнать где мне начинать следующую запись, если я в предыдущую ещё дописать могу.
пеши байты, а не строки
Аноним 16/03/23 Чтв 17:19:18 521574 759
image 148Кб, 1080x737
1080x737
image 476Кб, 1650x1029
1650x1029
image 69Кб, 892x333
892x333
ПАЦАНЫ ПАЦАНЫ ПАЦАНЫ!
2 месяца назад сделал плату на ESP32, перед этим тестировал все пины и код отдельно на NodeMCU.
А теперь когда пишу прошивку и всё должно работать вместе СЛУЧИЛСЯ ПИЗДЕЦ!
>analogRead(GPIO27)
>analogRead(GPIO13)
>[660208][E][esp32-hal-adc.c:170] __analogRead(): GPIO27: ESP_ERR_TIMEOUT: ADC2 is in use by Wi-Fi. Please see https://docs.espressif.com/projects/esp-idf/en/latest/esp32/api-reference/peripherals/adc.html#adc-limitations for more info
>[660218][E][esp32-hal-adc.c:170] __analogRead(): GPIO13: ESP_ERR_TIMEOUT: ADC2 is in use by Wi-Fi. Please see https://docs.espressif.com/projects/esp-idf/en/latest/esp32/api-reference/peripherals/adc.html#adc-limitations for more info
ЧТО ЗА ХУЙНЯ?!
Я не могу читать ADC на пинах GPIO0, GPIO2, GPIO4, GPIO12 - GPIO15, GOIO25 - GPIO27 пока работает вайфай.
Я в ахуе. Я про это ничего не знал.
Причём у меня на ESP8266 была проблема, что у меня вайфай отваливался если я слишком часто читал ADC. Видимо там точно такой подводный камень есть, только он сам вайфай вырубает.

Как я надеюсь, что у этой проблемы есть простое решение. Что мне не надо будет полностью вырубать вайфай между чтениями.
Аноним 16/03/23 Чтв 17:39:54 521575 760
image 16Кб, 948x156
948x156
image 17Кб, 910x159
910x159
image 29Кб, 923x293
923x293
>>521574
Земля пухом. Решения нет.
Не используйте GPIO0, GPIO2, GPIO4, GPIO12 - GPIO15, GOIO25 - GPIO27 на ESP32 для ADC если планируете использовать вайфай.
16/03/23 Чтв 19:30:24 521598 761
>>521574
Даташиты надо читать вовремя.

Универсальная ёба-плата для IoT, которая из коробки умеет всё на свете, и при этом дешёвая - непременно подразумевает нажористые подводные камни, ибо чудес не бывает. В частности, всё на свете она умеет не одновременно, мегагерцы китайские, некоторые традиционно-аппаратные вещи являются программной эмуляцией, размеры буферов жёстко заданы и.т.п.

В твоём случае, если ты не сверхскоростными гальванометрами в реальном времени шевелишь, проще воткнуть внешнюю АЦП. Да и точнее будет, ибо собственная АЦП у esp32 слегка нелинейная.
Аноним 20/03/23 Пнд 19:56:27 522022 762
image 669Кб, 2527x792
2527x792
>>518916
Ещё один баг в ESPAsyncWebServer, который мне 3 дня мозг выносил. И я так и не понял почему он происходит и как его чинить, я его обошел не до конца понимая что там происходит.
Когда тебе приходит запрос, ты можешь ответить
>request->beginChunkedResponse("text/plain", [](uint8_t* buffer, size_t maxLen, size_t index) -> size_t {});
И передавать ответ чанками, кусками.
Тебе приходит буффер и максимальная длина, которую ты можешь записать.
Но если ты занят, ты можешь вернуть RESPONSE_TRY_AGAIN и либа заново тебя вызовет.
Вот я раз 10 возвращаю RESPONSE_TRY_AGAIN и потом начинаю давать данные в 3 захода.
Смотрите пикрелейтед - сырой ответ от сервера.
Первый чанк - длина 163f =5695
И это именно столько, сколько я записал в буффер и вернул.
Но пришло только 5625 байт.
Дальше должен быть \r\n и длина следующего чанка. Вместо этого там сразу идёт 5 - длина следующего чанка и "BBBBB" - это и есть следующий чанк.
Но всё это не имеет значения, потому что браузер уже ебанулся к этому времени и нихуя не понимает что от него хотят.
Моё решение:
Если мне пришел буффер меньше 256 байт - идёт нахуй возвращается RESPONSE_TRY_AGAIN. А эта пидарасина любит рандомно вернуть очень маленький буффер, я видел до 8 байт. Что я, нахуй, должен вернуть на 8 байт?!
Кроме того я не дописываю последние 128 байт в буффер. Это и помогает.

Это ужасная либа.
Аноним 21/03/23 Втр 00:56:54 522063 763
>>521598
>Даташиты надо читать вовремя.
Я не он, но даташиты читать там охуеешь, esp это всё ж че-то среднее между МК и микрокомпьютером и всё хуй учтешь, ну если ты конечно не делал уже пару проектов на ней ранее
>В частности, всё на свете она умеет не одновременно
В общем она имеет достаточно всего одновременно для IoT. Но вот иногда такая херня происходит, да. Нахуя вообще может понадобиться АЦП без вафли тут - вопрос открытый, но ок
>мегагерцы китайские, некоторые традиционно-аппаратные вещи являются программной эмуляцией
А вот про это поподробнее можно?
Аноним 21/03/23 Втр 02:38:33 522066 764
image 769Кб, 1880x940
1880x940
>>522022
Вот пример того, что творилось в опере, хроме и cURL.
Это должны были быть просто числа через запятую.
Аноним 21/03/23 Втр 02:41:09 522067 765
>>522066
>в мозиле, хроме и cURL
Аноним 21/03/23 Втр 05:33:25 522068 766
>>522063
>А вот про это поподробнее можно?
Не вся периферия умеет в 240мгц, таймеры распердеть выше 80 не получится. Шим программный. Ускорителя вычислений то ли нет вообще, то ли он упоротый, из-за чего операции с float идут в десятки раз медленнее, чем на стмках той же частотности. Некоторые издержки вынесения флеша в отдельную микросхему, влияющие на низкоуровневую настройку SPI, что делать крайне геморройно и не всегда возможно. Ну и к либам есть вопросы, да.
Аноним 21/03/23 Втр 07:36:38 522072 767
>>522068
>Шим программный.
Про это можно подробнее? То есть там в таймерах нет каналов захвата/сравнения? Я просто в раздумьях, стоит ли вообще выкатываться и если там даже такого нет, то как-то оно сомнительно.
Аноним 21/03/23 Втр 19:37:32 522140 768
>>522072
Ну 4 аппаратных таймера там есть и прерывания по ним тоже вроде как есть, значит аппаратный шим сделать можно. Но гарантировать, что вайфай при этом не отвалится, или что-нибудь ещё, я не могу.
Аноним 07/05/23 Вск 16:48:16 526236 769
lm1875.jpg 86Кб, 1445x700
1445x700
Собрал на хлебо-плате связку из ESP32, GSM модема и аудио-усилка с колонкой, на который выводится звук с помощью ШИМ.

Дело в том, что усилок ловит дичайшие помехи при работе GSM модема.

Вроде как можно пофиксить заэкранировав схему с усилком под металлическим экраном и правильной разводкой печатной платы.

А пока всё на хлебо-плате что-то можно сделать? :-\
Аноним 18/05/23 Чтв 22:52:59 527098 770
>>471111 (OP)
Аноны есть идея, сделать "портативную консоль", суть такая, на пк запускается софт типо удаленного рабчоего стола, консоль коннектится к компу по вайфаю, информация о нажатии кнопок отправляется по вайфаю на пк, на пк обрабатывается и видеосигнал отправлятеся обратно на консоль. Суть в том что бы можно было гамать в пк игры дома на дешевом устройстве и не горбатиться за пк когда спина устала. На сколько реально такое реализовать? Будит ли esp оптимальным решением?
Аноним 18/05/23 Чтв 23:08:38 527099 771
>>527098
Не хватит пропускной способности у видео, это главная затычка тут. Возможно когда что-то такое выйдет >>515799 с аппаратным кодеком h264, то получится, а так нет.
Аноним 18/05/23 Чтв 23:11:51 527100 772
>>527099
Пропускной способности чего? Я видел гувер через юсб видео на ардуинку передавал, вайфай-то быстрее будет, да и есп по мощнее. Там правда разрешение было низкое и фпс 5
Аноним 19/05/23 Птн 15:51:40 527142 773
>>527100
>ам правда разрешение было низкое и фпс 5
>Пропускной способности чего?
Ну ЧЕГО-НИБУДЬ. У еспшки нету lvds, ты собрался как выводить видео? По SPI выйдет максимум 80 Мбит/с. А тебе для разрешений от 720p60 нужно порядка гигабита. У тебя esp32 просто ну никак ни на каком интерфейсе не выдаст столько. В теории конечно ты можешь поискать какой-нибудь аппаратный декодер читай - видеокарту h264 с spi (лол) входом. Сжатый поток влезет в 10 мегабит. Но я че-то не уверен что такие микрухи есть и обойдутся дешево штучно.
20/05/23 Суб 16:01:52 527254 774
001.jpg 157Кб, 800x800
800x800
>>527142
>>527099
Есть жыж какие-то Esp32 с аппаратно приклеенной камерой OV2640, чтобы беспроводные камеры на даче делать. Поддерживает до 1600х1200 при 15фпс, 800x600 при 30фпс. Такого под задачу не хватит? Или там цвет парашный?
Аноним 20/05/23 Суб 16:12:23 527256 775
>>527254
>Или там цвет парашный?
>Форматы: YUV(422/ 420)/YCnCr422, RGB565/555, 8-битные сжатые данные
Конечно говно говна
>Поддерживает до 1600х1200 при 15фпс, 800x600 при 30фпс
Консоль уровня /б будет
Аноним 20/05/23 Суб 16:56:07 527260 776
>>527254
OV2640 само жмёт джипеги уже, соответственно на долю есп остаётся только передать уже небольшой готовый кусочек. Сжатие это ресурсоемкая операция. Поэтому этот пример вообще мимо, дисплеи то джипег сами не разжимают.
И это ерунда полнейшая, ссаная ip камера, каких множество и продают недорого. Нет бы что получше сделать.
20/05/23 Суб 18:04:03 527267 777
>>527256
>Консоль уровня /б будет
Никто ж не пытается сделать третью плойку. Вот замутить аналог денди на ЕСП было бы прикольно.

>>527260
>OV2640 само жмёт джипеги уже
Ебать, там прямо видеокарта в эту пиздюлину встроена? А можно её оттуда выдрать или купить какой-то дешёвый аналог, чтобы присобачить к есп?
Аноним 21/05/23 Вск 01:43:33 527299 778
>>527267
> Никто ж не пытается сделать третью плойку. Вот замутить аналог денди на ЕСП было бы прикольно.
Аналогов денди жопой жуй, речь же шла про стриминг игорей по вайфаю, типа того как в гугл стадии
> Ебать, там прямо видеокарта в эту пиздюлину встроена? А можно её оттуда выдрать или купить какой-то дешёвый аналог, чтобы присобачить к есп?
Самый дешевый аналог это купить FPGA. Никто не будет в здравом уме ставить декодер в камеру, нахуй он там нужен. Там только энкодер.
Аноним 20/06/23 Втр 16:32:08 530087 779
16705344932020.jpg 130Кб, 640x640
640x640
Антоши, хочу вкатиться в esp32. Какой положняк по платам? Какая лучше подойдет новичку? С какой меньше мозгоебли?
На чем лучше писать? Слышал что есть как минимум lua и python. Или даже так спрошу: на какой язык легче нагуглить пример?

Еще вопрос: на сколько тяжело работать с сетевой частью? Интересуют wifi и медь.

Вообще задача у меня такая: нужно по wifi и медному ethernet получать данные с датчиков через http/s, syslog и snmp.

Давным давно делал подобное на ардуине, сейчас опять такая же задача стоит. Но чет хочется нового чего-то потрогать, да и esp мощнее и дешевле.
Аноним 20/06/23 Втр 17:49:16 530090 780
изображение.png 877Кб, 2000x1218
2000x1218
изображение.png 509Кб, 800x491
800x491
>>530087
>Антоши, хочу вкатиться в esp32. Какой положняк по платам? Какая лучше подойдет новичку? С какой меньше мозгоебли?
Берешь devkit v4 без задней мысли
>На чем лучше писать? Слышал что есть как минимум lua и python. Или даже так спрошу: на какой язык легче нагуглить пример?
PlatformIO и Arduino Core. Ща конечно набегут тру низкоуровневые программисты, но это вполне оптимальный вариант для начала
>Еще вопрос: на сколько тяжело работать с сетевой частью? Интересуют wifi и медь.
С вафлей всё просто а с поддержкой эзернета нихуя не понятно. Вроде бы к esp32 (обычной, не всяким там s3) можно приделать эзернет но как - непонятно, то ли там чип нужен, то ли нативная поддержка хуй знает
Аноним 20/06/23 Втр 18:03:26 530091 781
>>530087
>Слышал что есть как минимум lua и python.
Не касался esp32, но там же вроде как только микропитон. А толку с этого микропитона? Это в полноценном питоне все легко делается, там тебе и numpy и lxml и все что угодно. Нафиг этот микропитон не нужен.
А луа это в основном встраиваемый язык для скриптования в игрушках и прочем, там тем более нет множества всяких штук какие есть для питона.

Может тебе пойдет просто старый комп (может ноутбук) на атоме? Проще ведь будет и не особо дороже.
Аноним 21/06/23 Срд 16:45:38 530167 782
>>471111 (OP)
вопрос, есть толковый чат по есп где нубов говном не обливают?
есть один крупный, но там так душно шо пиздец
Аноним 21/06/23 Срд 17:53:58 530172 783
>>471111 (OP)
я аутист и хочу во всю бытовую технику напихать есп, и мониторить состояние приборов и окружающей среды по вайфай.
Типа температуру батарей, температуру за окном, напряжение в сети, температуру водогрейки, температуру холодильника и сколько он потребляет.
Все это должно масштабироватся.

Управлять этим желательно не через телегу, а поднять локально сервер типа почты или джаббер.

Что посоветуете?
Аноним 21/06/23 Срд 18:41:52 530177 784
>>530172
>по вайфай
так себе идея для большой кучи устройств, смотри в сторону BLE, в esp32 есть.

>Управлять этим желательно не через телегу, а поднять локально сервер типа почты или джаббер.
чем не устаивают нормальные IoT/умнодомовые системы а-ля openhab или home assistant?
Аноним 21/06/23 Срд 19:20:27 530178 785
>>530177
Я мало того что аутист, ещё и тупой.

Я у код не могу.

Мне бы все для детей 3-5 лет.

по поводу айот, не хочу быть привязанным к облаку. Хочу все локально крутить
Аноним 21/06/23 Срд 20:36:17 530182 786
>>530178
так крути локально, кто тебе мешает?
Аноним 21/06/23 Срд 21:34:26 530186 787
>>530178
>Я мало того что аутист, ещё и тупой.
>по поводу айот, не хочу быть привязанным к облаку. Хочу все локально крутить
> home assistant
>Хочу все локально крутить
Да ты не просто тупой, ты совсем тупой. Погуглил бы хоть сначала чем писать такую хуйню
>Я у код не могу.
А во что умеешь? Бери тогда https://esphome.io/ останется только ебануть платки с сенсорами, уж развести и ЛУТануть говно вопрос
>Мне бы все для детей 3-5 лет.
Идешь в гугл с запросом че поддерживается хоум ассистантом без облака.
Аноним 22/06/23 Чтв 18:12:06 530230 788
Есть умный дом на базе orange pi zero и 4 esp8266. На orange установлен domoticz, далее кабелем в свежий роутер кинетик и по вайфай подключены esp. Все прекрасно работает, но в какой-то момент есп начинает медленнее реагировать на команды или вообще связь с ней теряется. Пробовал сбрасывать питание - не помогает. Ошибок вроде не видно никаких, только при потере сигнала. Как разобраться в чем проблема?
Аноним 28/06/23 Срд 00:41:50 530505 789
>>530230
Для начала проверь load average на OrangePI когда лагает. Если там больше 1, то проблема там. Ищи что его грузит. Причём это может быть не проц, а память или сеть или "диск" или ещё чего. Load average показывает боттлнек.
Аноним 28/06/23 Срд 22:19:28 530549 790
изображение.png 76Кб, 1652x509
1652x509
Схемота прикрилейтед. Подключаю uart - нихуя нету, пусто. Дергаю EN на землю - нихуя нету. Всё пропаялось, питание есть. Модуль здох от часа лежания в УЗ ванне? Или я долбоёб и забыл что-то важное?
Хотя делал другую плату раньше с ровно такой же обвязкой - всё работало
Аноним 28/06/23 Срд 23:13:27 530558 791
>>530549
Отбой, это непропай, всё заработало
Аноним 24/07/23 Пнд 19:14:04 532352 792
169021502424178[...].jpg 66Кб, 720x1600
720x1600
Сап, купил это чудо, а как его программить???
Аноним 24/07/23 Пнд 20:07:50 532362 793
>>532352
Через usb-uart переходник, очевидно же. Чтоб не жать руками кнопки выбора режима бута, у usb-uart нужны dtr rts и два ss8050 с резисторами, а что?
Аноним 25/07/23 Втр 01:56:59 532382 794
>>532362
Не, я про софт, какой прогой его програмят?
Аноним 25/07/23 Втр 02:06:37 532383 795
Аноним 25/07/23 Втр 11:10:58 532397 796
>>532382
Программировать в ардуино или VSCode+PlatfomIO, там само всё заливаться будет.
А если залить готовый дамп, то ставь питон и делай pip install esptool
Дальше в винде пользуешься командой esptool.py
Аноним 25/07/23 Втр 16:14:34 532414 797
Аноним 03/08/23 Чтв 07:10:04 532914 798
image.png 605Кб, 871x653
871x653
image.png 75Кб, 838x767
838x767
image.png 17Кб, 574x310
574x310
Имеется, пик1, WEMOS ESP-WROOM-32 Wi-Fi + Bluetooth, хочу детектить уровень заряда через делитель, пик2, но разве через, условно месяц, год он не высадит батарейку в ноль? На плате иметься переключатель размыкающий TP4054 и me6211(5V-3.3V) не лучше будет сделать как на пике3, добавить транзистор или я паранойю?
Аноним 04/08/23 Птн 21:20:26 533019 799
image 10Кб, 327x400
327x400
>>532914
Всё маломощное оно сложное. Оставляй резисторы, но они, возможно, будут наименьшей проблемой.
Паяй и тестируй. Купи мультиметр, который умеет микроамперы и замеряй. Или пикрелейтед хоть на барахолке найди.
Даже в твоих резисторах - хуй знает. 2 резистора по 100к в сумме в теории будут выжирать 162мАч в год. А какая там утечка ещё на C9? А всё остальное на плате?
Только тестить.
Аноним 11/08/23 Птн 09:50:35 533398 800
mouser-.png 58Кб, 1030x340
1030x340
mouser2.png 152Кб, 1150x828
1150x828
пиздец, одебилевшие невменяемые швайнонигеры из маузера заставили заполнять и подписывать форму для покупки платы за 8 баксов.
оказывается, ESP32-C3 с какого-то хуя имеет статус "export control" под нумером "5A002.A", что означает

> Information security hardware that is designed or modified to use "cryptography," employing analog principles when implemented with digital techniques, with the following features:
> A symmetric algorithm employing a key length in excess of 56-bits; or
> An "asymmetric algorithm" where the security of the algorithm is based on any of the following:
> Factorization of integers in excess of 512 bits (e.g., RSA);
> Computation of discrete logarithms in a multiplicative group of a finite field of size greater than 512 bits (e.g., Diffie-Hellman over Z/pZ); or
> Discrete logarithms in a group other than mentioned in 5A002.a.1.b.2 in excess of 112 bits (e.g., Diffie-Hellman over an elliptic curve)

ебануться. вы же в курсе, что пользуетесь "оборудованием двойного назначения"?))))0)0

отправил им отписку "for home use", посмотрим, что ответят.
Аноним 11/08/23 Птн 16:38:36 533417 801
>>533398
На алике купить не судьба?
Аноним 11/08/23 Птн 18:05:31 533423 802
>>533398
>esp32
>шмаузер
Ты какой-то ебанутый. Покупать что-то напрямую у евро-немецких фашистов в 2023, лолблядь.
Это говно сейчас продаётся везде, от алипомойки до озона и местных радиомагазинов.
Аноним 11/08/23 Птн 18:08:15 533424 803
>>533417
да мне там другие вещи нужны были, просто "на сдачу" закинул в корзину пару еспшек на поиграться, и теперь из-за одной этой C3 (ЧСХ S3 и C6 под этот идиотский контроль не подпадают) весь заказ завис.
Аноним 11/08/23 Птн 18:08:37 533425 804
Аноним 12/08/23 Суб 00:35:22 533442 805
mouser3.png 89Кб, 911x514
911x514
апдейт от одебилевших швайнорегуляторов.
попросил убрать из заказа C3, буду играться с S3 и C6
Аноним 12/08/23 Суб 00:59:00 533445 806
Когда прошивка идет, это двусторонний протокол или можно просто скопировать бинарник в компорт?
Аноним 12/08/23 Суб 09:03:32 533453 807
>>533398
>>533424
>>533442

может, это мы чего-то не знаем, и в ESP32-C3-DevKitC-02 / ESP32-C3-WROOM-02 действительно есть какой-то криптографический ускоритель/сопроцессор, которого нет в ESP32-C6-DevKitC-1-N8 и ESP32-S3-DevKitC-1-N8R8?
Аноним 13/08/23 Вск 18:19:32 533518 808
>>471111 (OP)
Дайте совет с чего начать вкативатся в esp32, есть что для чайников?
Аноним 14/08/23 Пнд 16:00:34 533584 809
>>533518
Ты на уровне ассемблера собрался? Или ты даже в ардуино не умеешь?
Купи NodeMCU на ESP32 и вкатывайся в ардуино на нём. Уроков мигания лампочками полно.
Аноним 14/08/23 Пнд 20:50:31 533615 810
>>533584
Нет, категория C. Хотелось бы почитать об том как устроен в общих чертах. Для чего нужен загрузчик в esp32 и что он делает и т.п.
Аноним 15/08/23 Втр 23:10:53 533714 811
Аноним 16/08/23 Срд 12:33:03 533743 812
>>533453
посмотрел описание на https://www.espressif.com/en/products/socs

ESP32-S3:

> Reliable security features ensured by RSA-based secure boot, AES-XTS-based flash encryption, the innovative digital signature and the HMAC peripheral, “World Controller”

ESP32-C3:

> Reliable security features ensured by RSA-3072-based secure boot, AES-128-XTS-based flash encryption, the innovative digital signature and the HMAC peripheral, hardware acceleration support for cryptographic algorithms

судя по тому, что у S3 не указана длина ключа RSA и AES - скорее всего они меньше, чем 3072 и 128.
так что вполне возможно, что C3 действительно подпадает под экспортные ограничения, в отличие от S3 и C6
Аноним 26/08/23 Суб 21:43:55 534536 813
На чем лучше программировать ESP32: micropython или JS espruino?
Аноним 27/08/23 Вск 00:26:09 534538 814
zoomer-cry.png 7Кб, 259x195
259x195
>>534536
На HTML с CSS запрограммируй
Аноним 28/08/23 Пнд 12:33:49 534604 815
>>534536
C++ с Arduino Core. Если ты ленивый омич то симулинк
Аноним 28/08/23 Пнд 15:57:41 534621 816
>>534538
>пердикс не в курсе что из броузера можно работать с ком портом
Аноним 28/08/23 Пнд 16:13:30 534624 817
>>534604
А если я не люблю ардуину и хочу программировать на C++, на чем мне программировать esp32? Есть статьи про это?
Аноним 28/08/23 Пнд 17:12:49 534636 818
Аноним 28/08/23 Пнд 18:13:26 534644 819
Аноним 10/09/23 Вск 22:21:42 535593 820
Есть есп 32, 8266.
Хочу поднять на такой вайфай, подключить юсб устройства и включать-выключать их через веб в локалочке.
Я так понимаю, нужен какой-то модуль чтобы организовать 5в, ну и сами разъемы. Или как это лучше сделать?
Всякие девборды-бредборды тоже есть в наличии.
Аноним 13/09/23 Срд 13:34:16 535852 821
Бандиты. Есть ESP32-DevKitC V4 WROOM-32U. Пишу код с platformio. Но он не генерит hex файл, только elf. Как заставить эту залупу, сгенерить hex?
Аноним 13/09/23 Срд 13:54:30 535854 822
>>535593
Я к своему dekit'у подключал ровно 5В от павербанка, скетч не работал, только начиная с 6В.
Аноним 13/09/23 Срд 18:53:47 535867 823
Лол. Я убил свой девкит, подав 6.8вольт. Печаль.
🤔 Аноним 14/09/23 Чтв 01:36:43 535895 824
2023-09-14x01:3[...].png 1730Кб, 1955x1309
1955x1309
🤔
Аноним 14/09/23 Чтв 14:32:51 535927 825
>>535895
А зачем подавать доп. питание, если плата к юсб подключена?
Аноним 14/09/23 Чтв 15:02:50 535929 826
image.png 427Кб, 2955x1440
2955x1440
>>535927
инсекьюрные братушки желают надежности


расскажи лучше как спарить две тушки по есп-нау

но только чтобы юзерфрендли дохуя, без АТ+ и прочей залупы


хочу подключаться по БТ через кром апи, но чето я ебал оно везде выключено по дефолту пизда, не хочу писать приложуху под робота чтоб все красиво было, а сервак с вью эта шняшка не вывезет наверное
Аноним 14/09/23 Чтв 18:02:21 535940 827
>>535929
Та я нуб ёбаный. У меня даже к вайфаю не подключается еспха от внешнего питания (от юсб подключается)
Аноним 21/09/23 Чтв 21:24:49 536346 828
ДА ЁБАНЫЙ ТЫ НАХУЙ!
Внезапно вдруг оказалось, что brownout detector когда срабатывает, ОН НЕ СБРАСЫВАЕТ СОСТОЯНИЯ ПИНОВ!
И получается охуительная ситуация, в случаях, когда от ESP зависит её же питание.
ESP у меня питается от того же источника, что и нагрузка, для которой ESP регулирует ток.
И может возникнуть такая ситуация, что источник питания не сможет больше удерживать выставленный ток, напряжение снижается, срабатывает brownout detector, И ПЗИДЕЦ!
Ток остаётся выставленным, мосфет нагрузки не отключается (на нём подтяжка к земле, только это похуй, потому что высокий уровень на пине зависает навсегда), бесконечный ребут по brownout detector.

Выключайте нахуй этот brownout detector, и ставьте отдельный супервизор.
Аноним 22/09/23 Птн 01:17:18 536352 829
>>536346
Какой отдельный супервизор посоветуешь
Аноним 22/09/23 Птн 11:53:14 536363 830
image 16Кб, 918x1188
918x1188
>>536352
MAX809TTR/STR/SEUR
https://www.aliexpress.com/item/32844148871.html
64 цента за 20 штук.
При падении напряжения ниже 2.93 (для MAX809S) он подаёт низкий уровень на EN, после поднятия напряжения ждёт 200мс перед тем как подать высокий.
Есть и инвертированный выход, это MAX803
*
Аноним 22/09/23 Птн 11:53:59 536364 831
image 106Кб, 761x442
761x442
>>536363
Таблица отклеилась.
Аноним 22/09/23 Птн 17:52:03 536371 832
Продублирую тут.
Вы когда на ногу (питания 5В) 5В подаёте, у вас на входах/выходах регулятора напряжение какое? У меня какого-то хуя на входе C платы 2.8В, а на плате С6 3В с копейками, нигде 5 нет. По USB нормально 5В. Чому так?
Аноним 23/09/23 Суб 19:08:01 536530 833
>>536371
Я нихуя не понял, но и ESP32 и ESP8266 питаются от 3.3В, никаких 5В.
Если ты про NodeMCU то там LM1117 делает из 5В 3.3В.
У тебя в чём проблема?
Аноним 23/09/23 Суб 19:53:29 536531 834
>>536530
Вроде разобрался уже. У меня несколько девкитов. Подключал питание к ноге 5В и не работала плата. (оказалось крона чутка просела и там через понижайку было 4.7В). Подал на ногу 5.5В и всё заработало.
Аноним 23/09/23 Суб 20:23:21 536535 835
1389102599820.png 16Кб, 400x442
400x442
Аноним 24/09/23 Вск 04:00:59 536563 836
251548451654515.mp4 9025Кб, 640x360, 00:01:59
640x360
>>536531
>У меня несколько девкитов
>Подключал питание к ноге 5В и не работала плата
>оказалось крона чутка просела и там через понижайку было 4.7В
Аноним 24/09/23 Вск 12:12:35 536575 837
>>536563
Это вы кого вызвали? Вы чо угараете? Какую дурку блять?
Аноним 25/09/23 Пнд 10:28:23 536620 838
image 91Кб, 674x788
674x788
image 2799Кб, 1034x1220
1034x1220
image 1679Кб, 1544x1606
1544x1606
image 201Кб, 1528x2338
1528x2338
>>515160
Кажется Я ЭТО СДЕЛАЛ НАХУЙ!
Всего спустя каких-то 9 месяцев и кучи перепробованных алгоритмов удержания точки максимальной мощности.
И то не факт, может солнце спадёт и вечером всё станет хуже. И у меня штук 5 треснувших ячеек, я за 9 месяцев их все переломал. И точка MPP у меня вообще за пределами таблицы.
Но сука ЭТО НАКОНЕЦ ТО РАБОТАЕТ!
Пик 1 моя панель, без 1 разбитой ячейки. Пик 2 мой контроллер.
Пик 3,4 работа контроллера.
Я пытался найти точку MPP кучей способов, из-за говёного ADC на ESP32 и моего неумения в математику нихуя не получалось. В итоге я взял готовую таблицу эффективности с али, где я купил ячейки, и там указаны точки. Отступаю от них 5% (идеально их держать не получается, напряжение сваливается), нахожу и удерживаю.

Кто молодец? Я молодец.
Аноним 25/09/23 Пнд 10:56:34 536623 839
Аноним 25/09/23 Пнд 11:03:02 536624 840
image 139Кб, 887x223
887x223
>>536620
Забудьте всё, что я говорил. Нихуя не работает.
Мощность упала до 15 ватт и U(mpp) по таблице рассчитывается так, что напряжение сваливается ниже 5 вольт.
Сука.
Аноним 25/09/23 Пнд 14:03:33 536644 841
>>536620
Нихуя не понятно, но очень интересно. Что это?
Аноним 25/09/23 Пнд 23:05:38 536692 842
У меня ESP8285 прошит ESPHome и передает с 5 датчиков информацию в Home Assistant. Вроде норм, но иногда отваливается один UART-датчик, приходится перезагружать по таймеру.
Может перейду на ESP32 и все заработает.
Аноним 26/09/23 Втр 08:36:27 536707 843
>>536644
Плата для зарядки аккумуляторов от солнечной панели. Получить максимальную мощность с панели очень не просто если ты дебил, как оказалось.
Аноним 26/09/23 Втр 11:49:51 536730 844
image 694Кб, 1344x1343
1344x1343
image 193Кб, 1056x1724
1056x1724
image 514Кб, 1254x990
1254x990
image 74Кб, 762x680
762x680
>>536624
>>536620
Я СДЕЛОЛ!
Теперь и на 3 ваттах работает, и даже там, где ADC ESP32 с мёртвой зоной не видит ток. Хотя он там на самом деле есть.
А знаете как?
Для регулировки тока я использую CC CV модуль на XL4015 и лапой PWM на ESP32 повышаю/понижаю ток.
И тут есть проблема. Этот модуль следит за током на выходе, а не на входе.
И когда я, повышая выходной ток, подхожу к точке максимальной мощности панели (MPP), то XL4015 пытаясь удержать ток на выходе, начинает повышать ток на входе. Из-за этого уменьшается напряжение панели, а из-за этого XL4015 пытается ещё больше тока высосать, в итоге напряжение улетает в самый низ.
Я думал это недостаток моей платы. Но оказалось это преимущество.
Я только вчера понял, что когда XL4015 вырубается, унося с собой напряжение, ЭТО, БЛЯДЬ, И ЕСТЬ MPP!
Я, получается, поднимаю мощность, и в момент, когда мощности больше невозможно прибавить, напряжение резко сваливается вниз.
Теперь этот момент я и считаю MPP и когда напряжение сваливается, я отступаю чуть назад и плавно повышаю ток, пока опять напряжение не свалится.
Мне теперь вообще похуй на показания тока, с его мёртвой зоной. Меня интересует только напряжение теперь.
Аноним 27/09/23 Срд 16:52:02 536840 845
169582206897248[...].jpg 2315Кб, 3000x2038
3000x2038
Вы зачем народ дурите какой то ардуино иде когда есть родная сбор окружение, в заблуждение вводите людей
Аноним 27/09/23 Срд 19:04:48 536878 846
>>536840
Зачем менять одну жабу на другую? Лучший вариант это platformio, а там уже хоть IDF если ты извращенец, хоть православный Arduino.h
Аноним 28/09/23 Чтв 21:02:23 537000 847
image.png 347Кб, 624x654
624x654
image.png 681Кб, 624x654
624x654
Аноним 29/09/23 Птн 13:12:18 537041 848
>>537000
>Или с этой хуйни можно слать только на ЛОРУ?
>то есть придется делать рацию из лоры
Да
Аноним 30/09/23 Суб 07:08:12 537149 849
215645154561544[...].mp4 2539Кб, 640x360, 00:00:35
640x360
>>536840
>снимок экрана на телефон вместо скриншота экрана
Классика.
Аноним 30/09/23 Суб 08:57:30 537151 850
>>537149
Интернета нету на рабочей станции
Аноним 30/09/23 Суб 15:13:25 537187 851
тред называется NodeMCU, ESP8266, ESP32

Можете пояснить чем разница 1 от 3?

У меня вообще плата nodemcu-32s
я думал у меня esp32 лол
Аноним 30/09/23 Суб 15:42:32 537190 852
>>537187
>NodeMCU
Это торговая марка производителя плат и нахуй не нужной среды разработки.
>ESP8266
Старая ардуинка с вайфаем. Пригодна для простых вещей с управлением через консольку.
>ESP32
Новая жирная ардуинка с файфаем и даже костыльным ethernet. Больше выводов, больше жиру для веб интерфейса.
Аноним 30/09/23 Суб 16:01:57 537193 853
image.png 758Кб, 860x582
860x582
>>537190
бля пиздец у них разновидностей
Это все ESP32 просто различия по оперативке и портам с пинами?


Брать любую вообще похуй какую главное не омежную ESP8266 ?
Аноним 01/10/23 Вск 14:44:00 537369 854
>>537193
>рать любую вообще похуй какую главное не омежную ESP8266 ?
Лучше бери esp32 devkit v4. На пиках платы тоже сойдут, но распиновка иногда бывает ёбнутой там
Аноним 01/10/23 Вск 14:47:13 537370 855
Я кстати вот че не понял, у ESP32 что ли одна антенна на wifi и блютуз одновременно?
Аноним 01/10/23 Вск 15:18:45 537373 856
>>537187
Я вообше так понимаю они взлетели только из за низкого прайса, типо как rpi для бомжей, добавь чуток монеток и купи нормальный микроконтроллёра.
Аноним 01/10/23 Вск 17:37:32 537381 857
>>537193
>Брать любую вообще похуй
Нет не похуй. Там есть версии с 1 ядром вообще, а есть и без блютуса.
Самый мейнстрим это WROOM-32 он же ESP32-S он же ESP32-D0WDQ6 (но это не точно, лень читать ID своего чипа)
Я могу что-то путать, ибо их там ДОХУИЩА.
Аноним 01/10/23 Вск 18:21:03 537382 858
>>537373
Это почти единственный МК с вафлей, вот почему они взлетели. Ну и прайс да, у тебя есть вайфай и достаточно быстрое ядро за почти нихуя, а уж оперативки сколько! Это тебе не 512 кбайт на каком-нибудь stm32f4
Аноним 11/10/23 Срд 08:26:43 538042 859
371dd359-8593-4[...].jpg 122Кб, 1024x1024
1024x1024
0525c44a-3355-4[...].jpg 126Кб, 1024x1024
1024x1024
beec9424-a56e-4[...].jpg 88Кб, 1024x1024
1024x1024
>>471111 (OP)
Привет!
Хочу сделать устройство для поддержания температуры, и чтобы оно ещё сидело в вайфае и могло принимать команду "поддать газку" - установить целевую температуру не 15С а 20С. Т.е. мне нужен сам микроконтроллер, термодатчик и что-то для управления нагрузкой обогреватель на 2.5КВт. Что-то ещё понадобится? И подскажите конкретные названия компонентов, желательно со ссылками на магазины.
Аноним 12/10/23 Чтв 05:39:16 538097 860
>>538042
В ютубе твоя хотелка за 5 сек нахоится
Аноним 20/10/23 Птн 12:29:55 538888 861
16967494624890.jpg 117Кб, 892x892
892x892
Есть в наличии вот такой дисплейчик: https://lock.3dn.ru/_fr/0/PC2004LRU-MNH-H.pdf

Но он нихрена не заводится - просто горит подсветка и на регулировку не реагирует. Не попадался кому такой?
Аноним 21/10/23 Суб 07:46:28 538976 862
>>538888
Короче, как мне объяснили это модуль с поддержкой расширенных команд и с расширенным рабочим диапазоном температур.

Он ничем не отличается от HD44780, хоть и контроллер другой.

Только для регулировки контрастности надо подать отрицательно напряжение на вывод Vo для регулировки яркости.
Аноним 22/10/23 Вск 18:15:03 539056 863
Аноним 27/10/23 Птн 09:44:18 539518 864
16934652015360.png 410Кб, 604x453
604x453
Аноны, какая сча лучшая плата для обучения? Шоб не дорого и не обрубок.
Аноним 27/10/23 Птн 09:44:57 539519 865
>>539518
Ах да, есп32 нужна.
Аноним 27/10/23 Птн 13:58:03 539541 866
>>539518
Дейфан не обрубок. Берешь девкит за 200 рублей @ учишься. Светодиоды в макетку воткнешь
Аноним 27/10/23 Птн 14:17:36 539543 867
>>539541
Да я понял что девкит. Только хуй пойми какой брать, слишком уж их дохуя. После ардуины глаза разбегаются. Какая плата самая мейнстримовая?
Аноним 27/10/23 Птн 14:54:37 539546 868
>>539543
>слишком уж их дохуя
>есп32 нужна
именно ESP32 (не 8266) три с половиной варианта. Бери хуиту с оппика.
Аноним 27/10/23 Птн 20:45:20 539608 869
>>539543
>слишком уж их дохуя
Покажи. Там буквально варианта 3-4 не считая wrover
Аноним 28/10/23 Суб 15:51:35 539670 870
image.png 705Кб, 711x718
711x718
>>539546
>>539608
Я не знаю, может вы про сам модуль есп32 говорите, но плат дохуя. Вот что на 5-ти первых страницах из поиска.
Аноним 28/10/23 Суб 16:24:04 539673 871
>>539670
Самое первое бери. С двумя USB портами это esp32-s3 вообще
Аноним 28/10/23 Суб 20:30:06 539711 872
>>539670
чот ебаная экзотика. Самое попсовое, что есть везде - wroom32
Аноним 28/10/23 Суб 22:51:44 539725 873
Аноним 29/10/23 Вск 10:45:44 539751 874
>>539725
И где у твоей хуйни вафля с блютузом?
Аноним 29/10/23 Вск 11:22:27 539757 875
image.png 453Кб, 1239x477
1239x477
>>539673
>>539711
Взял эту короч, вроде самая попсовая.

А на чем лучше писать под есп? В вики дохуя всего вычитал: питон, луа, ардуина иде (плюсы?) и тд. На что легче найти пример? Только чтобы не в ущерб производительности.
Аноним 29/10/23 Вск 11:24:32 539758 876
Еще вопрос. На сколько легко убить есп? Например по сравнению с ардуиной. Стоит покупать на запас?
Аноним 29/10/23 Вск 18:19:52 539831 877
>>539758
Ну если ты не долбоёб то сложно. Статикой готовую девборду вряд ли спалишь, других опасностей особо не представляю
Аноним 29/10/23 Вск 18:26:55 539836 878
>>539751
Ну другую модель выбери с вафлей
Аноним 29/10/23 Вск 19:39:32 539878 879
Аноним 29/10/23 Вск 20:10:48 539881 880
Аноним 29/10/23 Вск 20:14:51 539884 881
Аноним 30/10/23 Пнд 20:47:07 539991 882
>>539881
>Советую пройти курсы работы за ПК, если не можеш на офф сайт есп32 зайти и выбрать модель
>Бери это RISC-V WCH CH32V203C8T6. Похоже на STM32? Разбор полета
Ты долбоёб или да?
Касательно еспшек на риске - тотально похуй. Вся периферия закрытия и единственный способ её использовать это пользоваться готовым тулчейном ESP-IDF с закрытыми сурсами. Толку от того что у тебя опенсорсный набор команд процессора вообще ноль.
Аноним 30/10/23 Пнд 20:47:52 539992 883
>>539884
По ссылке не esp32 и более того вообще не микроконтроллер
Аноним 31/10/23 Втр 00:30:57 540027 884
>>539991
>Вся периферия закрытия
Я тебя ща расстрою, но и у обычных esp тоже
Аноним 31/10/23 Втр 00:51:37 540029 885
>>540027
Так и я о чем. Какая тогда разница ядро риск5 или xtensa?
Аноним 31/10/23 Втр 12:41:08 540059 886
>>540029
>Какая тогда разница

Один в попу а другой

Ты дурачок? Новости не смотриш?
Аноним 31/10/23 Втр 13:58:02 540063 887
>>540059
Ещё раз: какая нахуй разница какая у тебя архитектура ядра, если производитель даёт готовый тулчейн? Единственное о чем я могу подумать, так это запуск линукса. Но: а) такой хуйней под esp32 никто не занимается б) Линукс отлично собирается и запускается на xtensa в) Тебе никто не мешает перекомпилять линуксовый софт под xtensa.
Разработка на высокоуровневых языках вообще безразлична к набору команд процессора, отличаются только настройки компилятора, но производитель даёт тебе всё это, поэтому хоть на x86 были бы еспшки - вообще похуй
Аноним 31/10/23 Втр 18:58:50 540079 888
1248291378861.jpg 18Кб, 432x432
432x432
Дропнул ESP8266 ещё в 2016 году, по причине неприемлемо высокого энергопотребления для моих нужд (до 300 мА).
За эти годы появилась куча разновидностей модулей с ним, от ESP-01 до ESP-14, сменилось множество ревизий чипа, выпустили серию ESP32, чипов и модулей с которой тоже минимум несколько разновидностей.
Собственно, сейчас у меня вновь появилась нужда и интерес к модулям на этих мк.
Реквестую обобщённое сравнение энергопотребления всего этого зоопарка чипов и модулей, в разных режимах работы. Есть ли где-нибудь такая информация?
Аноним 31/10/23 Втр 20:18:04 540094 889
Аноним 31/10/23 Втр 20:27:11 540095 890
Аноним 01/11/23 Срд 04:41:25 540113 891
>>540094
Там же AMS1117 на этих модулях с ESP32? Этот стаб один без нагрузки будет жрать несколько мА. А ещё там какая-то интерфейсная микруха у юсб... В общем, с режимами сна на этих модулях можно вообще не заморачиваться.
Аноним 01/11/23 Срд 07:39:41 540114 892
>>540113
>AMS1117
Так их перепаять это дело на пять минут.
Мимо проходил
Аноним 09/11/23 Чтв 21:19:17 541045 893
169955337880884[...].jpg 26Кб, 600x398
600x398
169955359536140[...].jpg 28Кб, 600x343
600x343
>>540094
>150 мкА
В огороде запитать от арбуза прокатит?
Аноним 20/11/23 Пнд 10:04:55 542221 894
16647709572160.jpg 154Кб, 640x640
640x640
Ребят, в какой IDE пишете и какой фреймворк юзаете? Я почитал реддит и большинство юзает vscode+platformio+espidf. Это хороший выбор?
Аноним 21/11/23 Втр 22:26:35 542363 895
Аноним 24/11/23 Птн 05:01:17 542582 896
Аноним 24/11/23 Птн 09:17:41 542585 897
>>542582
> ря блобы из интернета
> ря нет исходников
> ря curl | sudo bash
> ря малварь

мнение ИБ-шизов никого не волнует
Аноним 24/11/23 Птн 09:21:05 542586 898
>>542582
> users don’t like error messages so we shouldn’t report errors

хрюкнул
Аноним 24/11/23 Птн 09:30:07 542588 899
nodemodules.png 66Кб, 990x712
990x712
>>542582
в целом - пиздец, но это относится не только к ардуино, а вообще к любому ембеддеду, да и не только ембеддеду.
что для FPGA надо скачивать терабайты говна "full of mystery binaries, from the board vendor (or others)", что для веб-разработки, см. мемас пикрил.
Аноним 26/11/23 Вск 00:16:31 542757 900
>>542221
>vscode+platformio
Да.
>espidf
А это чё?
Аноним 22/12/23 Птн 17:22:03 544916 901
image 192Кб, 1887x908
1887x908
Аноним 23/12/23 Суб 17:32:52 544962 902
image.png 1274Кб, 900x1200
900x1200
image.png 1124Кб, 900x1200
900x1200
Оффтоп, не знаю, куда написать

Хочу взять коллекционную машинку аля пикрил и превратить ее в машинку на bluetooth управлении по типу коллекционных shell машинок
То, что связано с программированием мне понятно, то, что связано с аппаратурой и ее взаимодействием, мне не понятно

Можете подсказать, в каком направлении курить материалы/курсы и тд?
Как я понимаю, мне нужна платформа вроде arduino + питание к ней.
Влезет ли это все в такую машину или это изначально провальная затея?

Предположим, что у меня хватит терпения
Аноним 23/12/23 Суб 17:37:44 544963 903
>>544962
Раскурочь конструктор от Лего или ксяоме. Быстрее будет и приложения под все платформы уже написаны. Лего интересней, там brick controller есть.
Аноним 23/12/23 Суб 17:40:28 544964 904
>>544962
А вообще, щас подумал, мотор Лего питается от 6 АА элементов. Ты столько не запихаешь в эту машинку, не превратив ее в колхоз. Соосность колес там хуевая. Прямо ездить оно не будет. Так что хз что там получится.
Аноним 23/12/23 Суб 18:04:03 544968 905
>>544964
>>544963
Я хочу именно из любой коллекционной машинки сделать ble управляемую
Приложение написать не проблема
Аноним 23/12/23 Суб 18:06:28 544969 906
image.png 271Кб, 500x500
500x500
>>544968
опять же я смотрю в качестве примера машинки shell
они хорошо и быстро ездят, при этом маленькие, значит такое сделать возможно теоретически
Аноним 24/12/23 Вск 11:11:54 545003 907
>>544962
Эдектромеханику найди сначала. Моторы и сервы достаточно мелкие на раз не гуглятся.
Аноним 25/12/23 Пнд 00:29:05 545024 908
Аноним 25/12/23 Пнд 00:30:01 545025 909
>>544962
Лучше БПЛА сделать
Аноним 25/12/23 Пнд 09:40:53 545031 910
image 70Кб, 954x364
954x364
>>545024
Платное там это загрузка своих либ, файлов и подключение к своему вайфаю через какой-нибудь протрояненный софт.
Аноним 25/12/23 Пнд 12:05:07 545037 911
>>545031
>загрузка своих либ
Да, потому как встроенных там мизер.

Найди аналог.
Аноним 25/12/23 Пнд 12:29:53 545040 912
Аноним 26/12/23 Втр 16:11:15 545083 913
>>545037
Да тебе хуй угодишь.
А по моему отличная штука для проверки своих схем перед тем, как разводить плату.
Аноним 26/12/23 Втр 17:15:59 545084 914
>>545083
Так в том и дело, ты посмотри что там есть - гирлянду сделать и будильник. А мне например надо умный гараж сделать, там дохера чего нету.
Аноним 26/12/23 Втр 17:57:29 545086 915
>>545084
Ты туда не гараж грузить должен, а плату. А на плате у тебя пару реле и входов концевиков будет.
Аноним 26/12/23 Втр 21:32:48 545097 916
>>545086
Плат мало, новых нету.
Аноним 03/01/24 Срд 00:25:23 545513 917
image.png 7Кб, 310x163
310x163
На устройстве резисторная клавиатура типа пикрелейтед, которая подключена к АЦП

Будет ли нормально работать вращающийся энкодер если подключить его как пару таких кнопок?

Кончились свободные пины на контроллере, хочу так приколхозить по-быстрому
Аноним 04/01/24 Чтв 11:05:53 545588 918
Screenshot 2024[...].png 107Кб, 995x452
995x452
>>545513 Работать будет, но хорошо вряд ли.
Аноним 11/01/24 Чтв 21:06:07 545950 919
Revolutionize Y[...].mp4 26102Кб, 1280x720, 00:08:07
1280x720
Аноним 12/01/24 Птн 09:03:37 545985 920
усилок ардуина [...].png 600Кб, 844x732
844x732
>>545950
Самое охуенное когда оно будет глючить где-то внутри этой гламурной софтины
Аноним 18/01/24 Чтв 01:00:57 546466 921
Аноним 18/01/24 Чтв 11:08:22 546481 922
>>545950
>>545985
Пиздец. Эту потешную скуфино-соевую шизопридумку надо в засмеялся-отпаялся тред.
Аноним 19/01/24 Птн 06:04:33 546529 923
>>545985
Ну, вообще там 500 строк кода на всю либу большая часть из которых – хтмл, хттп сервер и подключение к вайфаю, баги не сложно выловить. Скорее тормозить может из-за чего непригодно для частоты выше чем заметно глазу.

В общем-то это просто софтарный логический анализатор на переопределённых макросах стандартной библиотеки, хз что вы возбудились от мигающих диодов.
Аноним 19/01/24 Птн 10:34:13 546539 924
>>546529
Логический анализатор предполагает наблюдение за несколькими сигналами параллельно.
Аноним 19/01/24 Птн 19:59:38 546581 925
Привет! Пытаюсь подружить esp32 по bt, с телефоном. Мне нужно сделать так, чтобы в статус баре, на телефоне, показывало уровень заряда батареи esp, без посторонних приложений. Ни один arduino скетч, что я находил - так не умеет. Собственно вопрос: чего не хватает для отображения?
Аноним 19/01/24 Птн 23:32:18 546589 926
>>546581
>показывало уровень заряда батареи esp, без посторонних приложений
Тебе нужен виджет на ведре который это сделает, очевидно же. Это невозможно сделать без сторонних приложений (беспроводные наушники показывают если че тоже через СТОРОННИЕ приложения)
Аноним 20/01/24 Суб 16:55:41 546617 927
>>546589
Наушники реализуют стандартные GATT профили, у HID среди прочего есть обязательный сервис батареи. В нём в характеристиках заряд и лежит, телефон оттуда и читает по стандартной схеме. Приложения для этого не нужны, вопрос только в правильной поддержке протоколов.
>>546581
Если ты не делаешь какой-нибудь плюс-минус стандартный тип устройства и не готов упороться по BLE то никак.
Аноним 23/01/24 Втр 23:37:24 546839 928
Сап анончики, борю какой день уже и всё не могу разобраться с этими скетчами и прошивками.
Мне надо всего лишь: запись в лог действий с проводного датчика двери, в идеале в веб-морде самой esp (то есть автономно), без интернета.
В каком направлении двигаться, какую прошивку залить?
NodeMCU V3 Lolin
Аноним 24/01/24 Срд 03:47:11 546847 929
IMG202401240339[...].jpeg 2528Кб, 4000x2585
4000x2585
Как далеко у вас бьёт есп на текcтолитовой антенне?
Собрал простой сенсор на еспхоме, а он сука работает только в непосредственной близости от точки доступа, ну пару метров может. В другой комнате отваливается, за углом в той же тоже.
Понятно что это хуйня а не антенна, но я ожидал что хоть на квартиру хватит. Керамическая лучше или сорта говна и нужна внешняя нормальная?
Аноним 24/01/24 Срд 22:41:16 546884 930
>>546839
Немного разобрался (или нет), прошил в общем Tasmota, ну меню открывается, подключение не слетает.
Но, как теперь это всё перевести в автономность? Чтобы я просто мог зайти с телефона на точку доступа esp и смотреть показания датчиков в локальной веб-морде?
Аноним 26/01/24 Птн 21:49:09 546979 931
>>546847
Юнифай параша прост)
Попробуй другую доску взять.
Аноним 27/01/24 Суб 06:53:15 546992 932
image.png 281Кб, 800x800
800x800
>>546979
Ну, для финального девайса я вообще голую есп собираюсь поставить, нахуй нужен этот весь этот обвес.
Но судя по тому что здесь только кусок текстолита антенну загораживает с голой не сильно лучше будет, и уже точно не надёжно.
Видимо придётся какую-нибудь хуйню из пикрилов хотя бы взять.
Аноним 27/01/24 Суб 09:58:17 547001 933
>>546992
Да поменяй плату говорю. Так хуёво не должно работать. Ну может еще с питанием траблы какие-то или нахуевертил еще чего.
Аноним 27/01/24 Суб 18:55:59 547048 934
>>547001
на бутылки подсадят.
Аноним 31/01/24 Срд 00:26:29 547380 935
Кто-нибудь в ULP умеет?
Я пытаюсь вкатиться и у меня вопрос.
https://docs.espressif.com/projects/esp-idf/en/latest/esp32/api-reference/system/ulp_instruction_set.html#jumps-jump-to-a-relative-address-condition-based-on-stage-count
>JUMPS – Jump to a Relative Address
>Syntax
>JUMPS Step, Threshold, Condition
>Step – relative shift from current position, in bytes
Ну то есть я могу прыгнуть на +10 байт вперёд, или на -5 байт назад.
Там есть пример:
>JUMPS 16, 20, EQ // Jump to (position + 16 bytes) if stage_cnt == 20
Ну всё верно получается. Прыгаем на +16 байт.
Но дальше в примерах идёт это:
// Up counting loop using stage count register
> STAGE_RST // set stage_cnt to 0
> label: STAGE_INC 1 // stage_cnt++
> NOP // do something
> JUMPS label, 16, LT // jump to label if stage_cnt < 16
Чего, нахуй?!
>JUMPS label
Туда попадёт адрес label (на пример +10) и вместо прыжка на -3 (например) (чтоб попасть в label) программа должна прыгнуть вниз на +10.
Мне даже чатжпт не может объяснить какого хуя происходит. Почему так нахуй?
Почему инструкции, которая получает относительные адреса, вдруг передаётся адрес label, который нихуя не относительный? И почему это работает? (а я подозреваю, что это работает)
Аноним 31/01/24 Срд 00:36:40 547382 936
>>547380
Чатжопа абсолютно сломался вместе со мной.
Там в документации есть
>JUMP label
и
>JUMPS label, 16, LT
при этом JUMP принимает АБСОЛЮТНЫЙ адрес, а JUMPS ОТНОСИТЕЛЬНЫЙ.
У меня только одно возможное объяснение. Компилятор, который компилирует ассемблер в байты, сам подставляет адреса label'ов. Для JUMP абсолютные, для JUMPS относительные.
И еслиб я был умный, я бы мог скомпилировать какой-то код и посмотреть в хекс редакторе. Но я слишком тупой пока для этого.
Аноним 31/01/24 Срд 01:24:31 547383 937
>>547380
>даже чатжпт не может объяснить какого хуя происходит.
"даже". Типа это редкая ситуация, когда оно вообще не вдупляет.
>адрес label, который нихуя не относительный
и ты так думаешь почему именно? У метки вообще в принципе нет адреса, это синтаксическая конструкция языка, в данном случае ассемблера.
>Компилятор, который компилирует ассемблер в байты, сам подставляет адреса label'ов. Для JUMP абсолютные, для JUMPS относительные.
это.
Аноним 01/02/24 Чтв 11:11:53 547489 938
>>547383
А что будет если я в конце ULP программы не сделаю HALT?
Она просто сама собой выйдет?
После этого таймер, установленный ulp_set_wakeup_period() нормально её вызовет снова?
Или всё распидорасит?

И нужно ли мне делать перед выходом
>REG_WR 0x006, 24, 24, 0 // Stop ULP timer (clear RTC_CNTL_ULP_CP_SLP_TIMER_EN)
если я не устанавливал таймер?
В документации используют не показывая был таймер, или нет.
Аноним 02/02/24 Птн 00:49:42 547571 939
image 69Кб, 529x473
529x473
Кто хочет в ULP, оказывается это проще, чем я думал.
Для PlatformIO+framework=arduino я не нашел как чистый ассемблер приделать, но можно макросный.
https://docs.espressif.com/projects/esp-idf/en/latest/esp32/api-reference/system/ulp_macros.html
Просто вот этот один main.cpp берёте и всё https://pastebin.com/raw/RPfsucJx
И он мигает основным ядром светодиодом, потом засыпает и мигает на ULP.
А дальше уже можно переписать макросный ассемблер под себя.

В двух словах как этот пример работает. Он в первые 3 ячейки RTC памяти пишет свои параметры (всего памяти доступно 8кб)
> RTC_SLOW_MEM[ULP_DATA_OFFSET] = (RTC_FAST_CLK_FREQ_APPROX / 25000) onTime / 1000;
> RTC_SLOW_MEM[ULP_DATA_OFFSET + 1] = (RTC_FAST_CLK_FREQ_APPROX / 25000)
offTime / 1000;
> RTC_SLOW_MEM[ULP_DATA_OFFSET + 2] = repeat;
Сколько времени держать включенным светодиод, сколько выключенным и сколько раз мигать.
И изнутри ULP уже читает чё там в трёх ячейках
>I_LD(R2, R1, 2), // R2 <= repeat
>I_LD(R3, R1, 0), // R3 <= onTime
>I_LD(R3, R1, 1), // R3 <= offTime
А дальше в гугле можно разобраться.
Основные 2 ядра можно не усыплять, тогда можно нагрузить одновременно все 3 ядра.
Аноним 06/02/24 Втр 09:57:56 547985 940
>>546847
бъет из конца сседней комнаты
через стену кирпича 60мм по диагонали
у тебя ненормально
Аноним 12/02/24 Пнд 05:09:23 548348 941
image.png 1910Кб, 2880x1000
2880x1000
Ух ебать, оказывается вышли H2 и C6 блять, опять куча бессмысленных ревизий и на али уже продаются свободно, я и пропустил.
В них затащили IEEE 802.15.4 (читай: Zigbee, Matter и Thread). WiFi (6 кстати) и BLE никуда не девали.
Ультимативный девайс получился для датчиков и умного дома. Осталось дождаться когда в ESPhome подвезут, там пока один пердёж в воздух: https://github.com/esphome/feature-requests/issues/1397
Аноним 12/02/24 Пнд 09:43:04 548357 942
>>548348
H2 - 1 ядро, 96 MHz, 19 GPIO.
Нахуй они так делают? Зачем они делают чипы хуже?
У ванильной ESP32 2 ядра по 240MHz и 36 GPIO.
Аноним 12/02/24 Пнд 10:53:35 548361 943
>>548357
Да а нахуя тебе в коммуникационном чипе больше?
Хочешь биткоин майнить - Ставь основной микропроцессор на сколько надо, а есп к нему присоской.
Для термостата что так что так пойдет.
Аноним 12/02/24 Пнд 12:06:43 548368 944
>>548357
>Зачем они делают чипы хуже?
Чтобы получать больше профита от продажи дешевых в производстве чипов восторженным говноедам:
>>548348
>>548361
Аноним 12/02/24 Пнд 13:50:37 548378 945
Аноним 12/02/24 Пнд 14:23:04 548379 946
Аноним 12/02/24 Пнд 14:59:18 548385 947
>>548378
То есть там даже ULP ядра нет?
Аноним 12/02/24 Пнд 23:29:10 548442 948
>>548385
Так оно само как ULP ядро
>>548357
Ну вообще оно должно быть и дешевле. Затем же зачем существуют одновременно stm32h7 и stm32l4. Другой вопрос что пока на али это говно стоит также как обычные esp32 на али - оно в принципе то и не нужно, разве что h2 из-за zigbee.
Скорее бы блядь вышел P4, если он внатуре будет по 2-4 бакса и с поддержкой внешней оперативной памяти мегабайт так до 128 то это пушка
Аноним 20/02/24 Втр 14:26:38 549030 949
image.png 142Кб, 400x384
400x384
image.png 18Кб, 407x402
407x402
image.png 25Кб, 599x271
599x271
image.png 74Кб, 962x834
962x834
Ебаный рот, ЧЯДНТ?
Плата типа пикрил на 38 пинов. Пытаюсь хотя бы блинк запустить, но не выходит. Прошивка вроде как грузится и всё. (Светодиод должен мигать во время прошивки? У меня не мигает.)
Аноним 20/02/24 Втр 14:34:21 549031 950
image.png 94Кб, 617x492
617x492
>>549030
Ебаный рот, разобрался. У меня подключен модуль sim800l. Когда отключаю землю от него и ресетаю - начинает мигать. Какого хуя так? Есть мысли? Модуль этот отключен в настоящее время. Связь на пикрил.
Аноним 20/02/24 Втр 14:38:00 549033 951
Аноним 20/02/24 Втр 20:53:12 549073 952
>>549031
>>549033
Гайд говно. У тебя usb вообще может выдать столько тока сколько жрут esp и sim800 вместе?
Аноним 20/02/24 Втр 21:31:58 549075 953
>>549073
Не, братан, я знаю сколько жрет сим. Я же написал что он не запитан вообще. Я только землю соединил и пины для связи. Я сим от аккума запитаю, vin у него вообще никуда не подключен. Я в первый раз с есп, блинк загрузил чтобы вообще проверить доска работает или нет. Вот, блять, тормознул на этом моменте.
Аноним 20/02/24 Втр 22:58:13 549086 954
>>549031
Покажи вывод в консоль когда ты ресетаешь плату с подключенным модулем. Она там должна вывести состояния пинов, там понятно будет в чём дело.
Аноним 21/02/24 Срд 01:42:36 549096 955
>>549075
Если G0 на картинке это D0, то подозреваю что у тебя незапитанный модуль его подтягивает к 0 и из-за этого есп грузится не в том boot mode
Аноним 21/02/24 Срд 11:51:55 549109 956
image.png 6Кб, 598x160
598x160
>>549086
Какую то ебанину выдает на 9600 и 115200. Какая скорость, не знаешь?
>>549096
Спасибо. Наверное так, да.
Аноним 21/02/24 Срд 13:43:11 549114 957
>>549109
Такая ебанина бывает когда питание вольта два. Или ты землю не подключил.
Аноним 22/02/24 Чтв 20:12:01 549222 958
>>549031
sim800l - достаточно капризная дрянь, её в идеале надо питать напрямую от лития.
И согласование уровней RX - для неё норм 2,5В, 3,3 для не дохуя, мог и пожечь модуль...
Аноним 24/02/24 Суб 02:50:45 549339 959
image.png 72Кб, 1460x532
1460x532
Блять, какое же говно АЦП на есп32.
Нахуя ещё и столько каналов если измерять всё равно он ничего не может?
Аноним 24/02/24 Суб 09:56:44 549346 960
Ой блять, заебался я с этой sim800. Сука не может найти сеть. Не подскажете в чем проблема может быть? Оператор 2г поддерживает. Запитана сука от лития.
Аноним 24/02/24 Суб 11:59:30 549354 961
>>549346
Ты антенну то подключил?
>>549339
У тебя нет пачки резисторов чтоб сделать делитель напряжения?
Аноним 24/02/24 Суб 12:29:24 549355 962
Аноним 24/02/24 Суб 13:28:48 549357 963
>>549354
>Ты антенну то подключил?
Припаял комплектную.
Аноним 24/02/24 Суб 15:35:42 549369 964
>>549354
Нахуя его тут делить? Верхняя граница то наименьшая из проблем.
Для нижней наоборот усилитель надо и шумы вычищать, а тут уже проще внешний АЦП взять и не ебаться.
Аноним 24/02/24 Суб 16:23:00 549372 965
>>549369
Что ты собрался мерить что тебе критичны эти 100 мВ снизу?
Аноним 25/02/24 Вск 15:23:47 549450 966
>>471111 (OP)
>выполнять скрипты lua на мк
Нахуя и зачем? В условиях вычислительных мощностей и объёма оперативки на этих штуках интерпретируемая динамикопараша будет худшим выбором для любой задачи сложнее хелоуворда.
Аноним 25/02/24 Вск 21:34:05 549481 967
>>471111 (OP)
тут отцы на месте?

кто сможет раскидать на пальцах для нуба?

типа на чем програмировать.

почему lua, почему at команды, как понять на чем программировать, как контроллер понимает и питон и си и прочие.

хочу например купить плату 8266 f12, чтобы один gpio мерил, другой свет включал, третий кидал сообщение в телегу.

что для это нужно помимо платы, на чем это программировать

о себе я тупой, ленивый и бедный.

жду гайдов
Аноним 25/02/24 Вск 21:36:30 549483 968
>>549481

мерил напряжение

чтобы все это через веб морду управлялось и писалось в логи и строило статистику и графики.

ну можно ещё чтобы эта плати была метеостанцией ну и всякое.
Аноним 25/02/24 Вск 21:44:21 549485 969
Аноним 26/02/24 Пнд 00:29:36 549504 970
>>549450
Lua это самый быстрый интерпретируемый язык если что и если тебе не нужен реалтайм на мегагерцах то в целом луа отлично подойдет
Аноним 26/02/24 Пнд 00:56:06 549509 971
>>549504
Я начинал с ESP8266+LUA. Но оно такое глючное было, перекатился в C++ и ни дня не жалею.
Аноним 26/02/24 Пнд 01:00:53 549510 972
>>549509
Ой, 8266 и на сишке говно глючное, это не удивил
Аноним 26/02/24 Пнд 01:06:47 549511 973
>>549510
Да ты заебал. У меня они по всему дому раскиданы, штук 10, работают 24/7, ни разу ни одна не зависла не считая инцидента с наводками от электроподжига плиты >>518966.
А вот на LUA зависало. Хотя может я в то время кондёр по питанию не вешал.
Аноним 01/03/24 Птн 02:30:41 549965 974
image.png 369Кб, 1896x1154
1896x1154
Какие кондесаторы ставить на питание?
В даташите 22мкФ + 0.1мкФ, тип не уточняют. Выше в треде анон тантал на 100 советовал, а у самого алюминиевый стоит лол.
Аноним 01/03/24 Птн 11:17:57 549972 975
>>549965
>тип не уточняют
Тип обычный
>тантал на 100 советовал
Это для 8266, для 32 хватит того что в даташите, ну можешь въебать тантал на 10 мкФ чтоб наверняка
Аноним 01/03/24 Птн 12:05:49 549977 976
image.png 303Кб, 722x512
722x512
Аноним 01/03/24 Птн 12:10:24 549978 977
Capacitors-Cond[...].webp 24Кб, 835x547
835x547
изображение.png 215Кб, 703x1209
703x1209
изображение.png 231Кб, 714x1134
714x1134
>>549977
Кто-то прогулилвал радмат, сразу видно
Аноним 02/03/24 Суб 16:30:48 550096 978
1709386245719.jpeg 299Кб, 1152x2048
1152x2048
ESP8266 умеет себя будить из глубокого сна? У меня чета не будит нихуя. Перемычку D0-RST сделал.
Аноним 02/03/24 Суб 17:03:09 550098 979
>>550096
Сам я не пробовал, но через GPIO16<->RST должно будить. Проверяй код. Хуй знает.
Аноним 03/03/24 Вск 09:53:40 550147 980
image.png 1505Кб, 720x1280
720x1280
>>550098
>>550096
>I have battled with this issue for months on and off. Was finally able to get the Lolin Nodemcu v3 to wake up from deepsleep using a 220resistor between SD0(MISO) and 3.3v.
(this is in addition to the bridging of GPIO16 and RST of course)

На одном из форумов нашел и это тут же заработало. Пиздец 5 часов пердолил.
Аноним 08/03/24 Птн 21:43:06 550706 981
Так блэт. Надо из кода определить сколько EEPROM есть на запись. Это раздел NVS. В ESP32 его размер можно узнать https://docs.espressif.com/projects/esp-idf/en/stable/esp32/api-reference/storage/partition.html
А в ESP8266 как? Нихуя найти не могу.
Его можно поменять, можно залить свою таблицу разделов. Как узнать какой размер залит?
Аноним 09/03/24 Суб 20:23:33 550770 982
1710005008340.jpeg 274Кб, 1152x2048
1152x2048
1710005008495.jpeg 461Кб, 2048x1152
2048x1152
1710005008626.jpeg 291Кб, 1152x2048
1152x2048
С почином как говорится. Очередная реализация автономной метеостанции на ESP8266. Питается от одной 18650, ёмкостью 2600мАч. Подзаряжается от солнечной панели которая в пике может выдать 6В, 0.08А, но это когда прямые солнечные лучи. А так когда просто светло 0.01-0.02А. По моим расчетам этого должно хватит чтобы аккум не разражался.

Каждые 10 минут станция просыпается на 10-15 секунд. За это время инициализирует датчики, собирает показания, коннтектится к wifi и по rest api отсылает данные на домашний сервер. Чтобы сон нормально заработал пришлось долго гуглить и припаивать резистор. Также к антенне припаял провод чтобы лучше ловила.

На сервере поднят эндпоинт с sqlite который записывает показания влажности, давления, температуры. В графане я рисую графики. В боте телеграм могу запросить информацию о последних показаниях.
Аноним 09/03/24 Суб 20:34:00 550772 983
1000045499.jpg 337Кб, 1220x2712
1220x2712
1000045503.jpg 105Кб, 1220x898
1220x898
>>550770
Ну и результат тут
Аноним 09/03/24 Суб 20:35:42 550774 984
>>550770
>>550772
Расскажи потом хватает ли солнечной панели.
Аноним 09/03/24 Суб 20:37:45 550775 985
>>550774
Мне самому очень интересно. Но надо подождать дней 20. Сейчас аккум заряжен до 4.1 вольт.
Аноним 10/03/24 Вск 15:49:37 550864 986
image.png 490Кб, 1000x1000
1000x1000
>>550770
Не проще было HA и ESPhome? Там вся программная часть сразу есть, графана в том числе. Да и инфлюкс по молчанию, скулайт у тебя сдохнет когда накопит критический объём данных.

> к антенне припаял провод
Бери просто есп с разъёмом под антену и отдельно внешнюю.
Аноним 10/03/24 Вск 21:05:32 550897 987
>>550864
Лично для меня не проще. Сервак у меня многоцелевой, там крутится дохуя чего: торренто стрим, боты телеги, графана, веб сервер для пары хуевин и прочее. Тем более esp8266 работает в режиме максимальной энергоэффективности, а не крутится 24/7.
Аноним 11/03/24 Пнд 17:38:39 550975 988
>>550897
Дома или под полом спрятал на работе?
Аноним 11/03/24 Пнд 23:18:12 550999 989
>>550975
Хехех, один дома в качестве проца N5095, 16 ГБ ОЗУ, 1TB SSD. Второй купленный VDS за бургом.
Аноним 12/03/24 Втр 19:35:36 551082 990
1710261336188.jpeg 87Кб, 440x823
440x823
Нахуя в ESP32 S3 два USB?
Аноним 12/03/24 Втр 20:26:06 551085 991
>>551082
Один для USB-TTL, второй для USB-OTG самого чипа?
Аноним 13/03/24 Срд 10:46:46 551123 992
Аноним 15/03/24 Птн 10:24:27 551260 993
esp1.jpg 450Кб, 1584x1080
1584x1080
esp2.png 410Кб, 828x454
828x454
esp3.png 1105Кб, 1440x852
1440x852
esp4.png 307Кб, 920x436
920x436
купил есп32-s3 devkitC-1 поморгать светодиодом
@
смотриш доку на офсайте https://docs.espressif.com/projects/esp-idf/en/stable/esp32s3/hw-reference/esp32s3/user-guide-devkitc-1.html
@
pin 38
@
говнокодиш
@
светодиод не моргает
@
думоеш
@
смотриш example Blink.ino
@
не моргает
@
снова гуглиш
@
находиш другой пинаут на каком-то левом сайте "мишаня.орг" https://mischianti.org/esp32-s3-devkitc-1-high-resolution-pinout-and-specs/
@
pin 48
@
бугуртиш

девкит не китайский, оригинальный от еспресиф
Аноним 15/03/24 Птн 10:37:25 551261 994
>>551260
забыл дописать, при дёргании ноги 38 маленькому красному леду "BUILTIN LED" похуй
Аноним 15/03/24 Птн 16:30:52 551292 995
ESP32-S3DevKitC[...].jpg 329Кб, 1452x990
1452x990
ESP32-S3DevKitC[...].jpg 450Кб, 1584x1080
1584x1080
>>551260
Итак, дети, тема сегодняшней лекции - ревизии!
Аноним 15/03/24 Птн 16:31:56 551293 996
yoba smug.png 235Кб, 512x512
512x512
>>551261
Если бы ты внимательно посмотрел на картинки на своей же первой ссылке, то понял бы почему
Аноним 15/03/24 Птн 16:50:57 551297 997
Аноним 15/03/24 Птн 16:52:10 551299 998
image.png 20Кб, 148x136
148x136
image.png 69Кб, 202x154
202x154
>>551260
А мог бы на шелкографию внимания обратить.
Аноним 15/03/24 Птн 21:34:33 551316 999
1710527671094.jpeg 94Кб, 615x694
615x694
1000045700.mp4 982Кб, 854x480, 00:00:05
854x480
>>551260
>>551292
>>551299
У меня дешёвый клон S3 с Алика. Чтобы заработал светодиод на 48 пине надо запаять перемычку.
Аноним 20/03/24 Срд 19:27:26 551793 1000
1710952045096.jpeg 431Кб, 2210x1268
2210x1268
Аноним 22/03/24 Птн 17:43:16 552039 1001
>>471111 (OP)
Сап, это сюда мне с вопросом по wemos D1 mini, ну она вроде на ESP8266, да? Есть какие-то гайдлайны по программированию на ней? Вкраце - нужно написать прошивку, передающую серверу данные с датчиков по беспроводу. С датчиками я разберусь, с сервером наверное тоже.
Аноним 22/03/24 Птн 18:09:04 552040 1002
>>552039
>она вроде на ESP8266
Да.
>Есть какие-то гайдлайны по программированию на ней?
Шлёшь ардуино иде нахуй, качаешь VSCode, там ставишь PlatformIO, через домашнюю страницу PlatformIO (домик снизу слева) создаёшь проект, платформа espressif8266, плата d1_mini, кодишь, ?????, PROFIT!
Аноним 23/03/24 Суб 07:33:46 552066 1003
>>552040
А гайды по обкатке сетевых функций вемоса есть?
Аноним 23/03/24 Суб 15:33:55 552095 1004
>>552066
Если бы мы знали что это такое. Но мы не знаем что это такое.
Аноним 23/03/24 Суб 22:51:38 552126 1005
>>552066
Чаво блять? Гугли за 8266 или что у тебя там
Аноним 24/03/24 Вск 07:11:48 552147 1006
Аноним 24/03/24 Вск 07:24:07 552150 1007
>>552147
Два чаю, спасибо!
Аноним 24/03/24 Вск 13:11:37 552168 1008
1711275096396.jpeg 333Кб, 1312x1716
1312x1716
1711275096475.jpeg 49Кб, 430x768
430x768
>>550774
Прошло 2 недели. Понял что накопились проблемы. Вопервых, чтобы показания были действительно точными надо открывать балкон. Иначе метеостанция будет показывать температур на балконе. Что вообще не супер. Купил DS1820 на длинном проводе, просунул в щель, теперь показывает реальную температуру на улице. И не нагревается от солнца.

Во-вторых, за две недели аккум не разрядился полностью, но просел с 4.1 до 3.6 вольт. И это печально. Сделал оптимизацию кода, убрал ненужные delay. Теперь вместо 12 секунд время передачи занимает 5.5 секунд. Также до этого солнечная панель стояла за стеклом. А как мы знаем стекло задерживает УФ. То есть панель давала меньше тока. Пик 2, переставил панель на улицу приклеив на стену.

В-третьих, 1-3 раза в сутки заметил что метеостанция не прислылает данные. Добавил ретраев в отправку. То есть если с первого раза не отправила, то ждём 5 секунд. И так 5 раз.


Пусть ещё две недели стоит, посмотрим как себя поведет.


>>550770 - кун
Аноним 24/03/24 Вск 17:26:32 552192 1009
>>552168
>просунул в щель
Лучше б заделал щели прежде чем электроникой заниматься.

>То есть панель давала меньше тока.
Спектр квантовой эффективности панели то посмотри

3.6 – это номинальное напряжение литиевых банок как раз. На нём батарея работает 80% времени. Возможно она у тебя на 10% заряда, возможно на 90%.
Аноним 25/03/24 Пнд 17:47:42 552238 1010
У кого был опыт с получением информации от can шины автомобиля на nodemcu ?
Аноним 25/03/24 Пнд 18:02:27 552239 1011
>микроконтроллеры
>слетела прошивка
Это невозможно же физически? Кто нить хоть раз наблюдал такое чтоб слеиютела прошка с мультварки/стиралки/тойота_ланд_крузер ???
Аноним 25/03/24 Пнд 19:55:28 552243 1012
>>552239
Там нет прошивок, там асики с готовой логикой
Аноним 25/03/24 Пнд 20:07:00 552245 1013
Аноним 25/03/24 Пнд 21:33:13 552249 1014
image.png 518Кб, 602x400
602x400
>>552245
unpackaged application-specific integral circuit
Аноним 26/03/24 Втр 09:13:33 552268 1015
>>552249
Ааа не, эти капельки только в пультах
Аноним 03/04/24 Срд 16:34:20 553021 1016
USART поддерживает esp8266 или esp32, для сим-карт где один провод должен быть output-drain?
Насколько я понял, либы и примеров нету, можно только самому наколхозить drain - подать нужное тактирование, и пробовать что-то писать как обычным уартом соединив порт ввода и вывода в один. Ну, если уарт нельзя создать сразу с одним портом.
Аноним 03/04/24 Срд 20:37:19 553049 1017
Какое мнение итт по поводу ant sdr? Насколько хуже USRp от Ettu/ National Instruments?
Аноним 03/04/24 Срд 20:38:21 553050 1018
>>553049
Соре, промазал тредом
Аноним 09/04/24 Втр 09:43:01 553497 1019
image.png 1384Кб, 1280x720
1280x720
Подключал кто lcd 1602 к wemos d1 r32 (esp32 в корпусе uno)? К ардуине слева норм подключается, а вот к esp вижу пустой экран. Разные конфигурации lcd пробовал но нихуя.
Аноним 09/04/24 Втр 14:18:47 553521 1020
>>553497
Потенциометр покрути
Аноним 09/04/24 Втр 15:40:11 553532 1021
Аноним 09/04/24 Втр 18:11:25 553549 1022
>>553497
Слева контроллер не 5 вольтовый? ЕСП32 на 3.3в
Вообще я считаю, что ардуинщики должны страдать, у них такое призвание, делают хуйню, документацию не читают, пишут говнокод (пардон, говно-скетчи). Фу.
Аноним 09/04/24 Втр 20:19:46 553561 1023
>>553532
Тогда проверяй какие пины у тебя i2c
Аноним 10/04/24 Срд 08:27:07 553588 1024
>>553549
Неужели правда дело в логических уровнях?
Аноним 10/04/24 Срд 08:48:09 553589 1025
Аноним 10/04/24 Срд 09:53:49 553595 1026
>>553549
етот прав, ардуина 5в, есп 3
Аноним 12/04/24 Птн 13:00:04 553763 1027
какой профиль в pio выбрать под esp32, у меня взлетел только с nodemcu, это норма? (но жпс не заводится нивкакую)
Аноним 22/06/24 Суб 22:50:27 558705 1028
Как esp32 на lua программировать?
Аноним 22/06/24 Суб 23:16:16 558708 1029
>>558705
Инструкции есть в гугле и на ютубе.
Но я тебя прошу, не лезь в это дерьмо. Программируй как нормальный белый человек в ардуино или PlatformIO.
Аноним 23/06/24 Вск 22:07:42 558792 1030
image 503Кб, 1036x1205
1036x1205
Аноним 23/06/24 Вск 22:26:41 558796 1031
>>558792
Не в тот тред. Игнорируйте.
Аноним 25/06/24 Втр 18:15:34 559016 1032
>>558708
>Программируй как нормальный белый человек в ардуино
Программируй как школьник в ардуино
Аноним 25/06/24 Втр 19:40:49 559023 1033
Аноним 27/06/24 Чтв 20:30:40 559132 1034
1673734721694.webp 77Кб, 640x640
640x640
Сап, пришла недавно esp32-wroom-32d. Вроде всё круто, боялся что в режиме точки доступа будет слабый сигнал, но по всей квартире ловит отлично. Попробовал прошивать в Espressif IDE, настроек так пиздец много конечно, совсем непривычно после стм32 контроллеров. Ещё напрягает, что даже хеллоуворлд собирается почти минуту, когда для других контроллеров даже большие проекты собираются за пару сек, это нормально или у меня что-то не так настроено?
Аноним 27/06/24 Чтв 20:43:37 559136 1035
>>559132
>хеллоуворлд собирается почти минуту
Он каждый раз так долго собирается или только первый?
В PlatformIO первый раз долго, а потом только изменившиеся файлы перекомпилирует.
Аноним 27/06/24 Чтв 20:55:28 559138 1036
>>559136
Ну в первый раз конечно дольше чем следующие, но потом все равно долго, по сравнению с более простыми контроллерами.
Аноним 28/06/24 Птн 23:42:07 559242 1037
>>559132
> Попробовал прошивать в Espressif IDE, настроек так пиздец много конечно, совсем непривычно после стм32 контроллеров.

Везде одинаково, не выдумывай

То что от тебя IDE что-то прячет это твои проблемы, проприетарный говноед
Аноним 29/06/24 Суб 01:07:52 559243 1038
>>559242
> Везде одинаково, не выдумывай
Везде - это где? Как быть не говноедом? Я только вкатываюсь.
Аноним 30/06/24 Вск 19:49:51 559303 1039
>>558708
У меня 8266 на луа умным домом управляет, сейчас ножек и ресурсов перестало хватать, думаю перекатываться. С луа удобно, пару файлов прямо с алгоритмами правлю. В основном там луа таблицы, была б готовая подобная динамическая структура в иде или на си, чтобы конфиг файл написал, а он раз и так как надо в памяти.
Аноним 30/06/24 Вск 21:57:34 559308 1040
1719773838023.jpeg 366Кб, 1536x2040
1536x2040
1719773838597.jpeg 361Кб, 1536x2040
1536x2040
>>559303
А у меня 8266 в содружестве с ХА на малине управляет вентиляцией в ванной комнате.
В принципе, умный дом только получает данные с датчика для красивых графиков и шлёт команду на включение и выключение ночного режима.
Прошивка сгенерирована из под ESPHome, написана на встроенном в него YAML.
Аноним 01/07/24 Пнд 07:35:19 559318 1041
>>559308
>А у меня 8266 в содружестве с ХА на малине управляет вентиляцией в ванной комнате
Ты, должно быть, ходишь с двумя пакетами, собираешь туда говно, потом вываливаешь в эту ванну, 8266 включает вентиляцию, а ты залазишь в ванную и дрочишь?
Аноним 01/07/24 Пнд 07:40:59 559319 1042
Аноним 01/07/24 Пнд 07:45:18 559320 1043
>>559319
Слишком сложная схема управления вентиляцией.
Аноним 01/07/24 Пнд 11:43:29 559334 1044
>>559320
Чего сложного-то? Умный дом у меня уже давно. Просто добавил ещё один компонент.
Если бы не было умного дома, сделал бы такую же систему на какой-нибудь Ардуине нано.

А вообще, штука получилась классная в плане поддержания свежести и сухости в санузле. Лучше, чем просто вентилятор.
Аноним 01/07/24 Пнд 18:17:13 559358 1045
>>559334
Ну может быть, но ящитаю, что контроллер для этого слишком производительный, можно реле времени ограничиться.
Хвастаюсь. У меня пишет температуру из всех критичных мест, давление, влажность, включает выключает котел, следит за расходом воды и газа, включает выключает свет и контролирует концевики в некоторых местах. Нахуя? Не знаю, был кураж я сделал, сейчас только время на нем смотрю и изредка температуру на улице, остальное как бы есть.
Аноним 01/07/24 Пнд 19:46:45 559360 1046
>>559358
Там смысл не во времени, а в мощности вытяжки, в зависимости от влажности. В спокойном режиме вентилятор работает на 10%. И плюс отдельная кнопка для турборежима с таймером после покака.
А что до мощности, пофиг, копейки стоит.
Аноним 02/07/24 Втр 23:59:20 559448 1047
Такс, а кто-то тут использовал вместо ЕСП Raspberry Pi Pico W?
Выглядит довольно интересно.
Аноним 04/07/24 Чтв 22:06:16 559531 1048
>>559448
Попробуй задать свой вопрос в /ga там ты точно найдешь отклик.
Аноним 04/07/24 Чтв 23:39:37 559540 1049
Аноним 05/07/24 Птн 20:05:06 559628 1050
>>559540
Это тред не о Raspberry Pi, а об ESP32 и ESP8266.
Аноним 05/07/24 Птн 22:53:18 559641 1051
>>559628
Ну ёбана. Что уж и спросить нельзя?
Аноним 07/07/24 Вск 07:40:29 559712 1052
>>559641
Не спросить, а поинтересоваться. Не тебе с нас спрашивать.
Аноним 07/07/24 Вск 08:47:31 559713 1053
>>559712
> Не тебе с нас спрашивать.
Не с нас, а у вас, косплеер бывалых зоновских жопотрахов.
Аноним 16/07/24 Втр 19:22:19 560151 1054
1721146921228.jpg 641Кб, 1080x1903
1080x1903
Програмирую таким образом.
Минусов не вижу
Аноним 16/07/24 Втр 19:40:59 560153 1055
>>560151
Ебучая нейросеть выражается в триллион раз лучше тебя, блять. Позор человечества, нахой. Про симфонию даже не спрашиваю.
Аноним 16/07/24 Втр 19:54:37 560154 1056
>>560153
Сравнил бляд.

Гнилой мясной мозг 1 индивидума

И вершину человеческой мысли и сумму технологий заключеную в кремнии.
Аноним 04/08/24 Вск 17:29:14 561289 1057
Падаем!
Аноним 04/08/24 Вск 21:46:01 561293 1058
>>560154
>И вершину человеческой мысли и сумму технологий заключеную в кремнии
И имитацию глазного нерва кошки, аключеный в кремнии
пофиксил
Аноним 16/08/24 Птн 12:20:51 561793 1059
программирование.mp4 9155Кб, 640x360, 00:02:19
640x360
Впервые в жизни понадобилось дебажить код на устройстве esp32 risc-V

До этого трогал только stm32 ARM

Вопрос: в дебаггере через USB JTAG встроенный в контроллер оно ТАК МЕДЛЕННО пошагово выполняется что можно чай сходить по пить - это нормально?

При этом к первому брэкпоинту прилетает достаточно быстро. Тормозит только пошаговое выполнение
Аноним 20/08/24 Втр 20:14:27 562066 1060
Я ни понел, esp8266 по протоколу esp-now сможет передавать информацию транзитом, т.е. быть ретранслятором? Вот есть у меня 3 есп, друг дружке они могут передать на 20 метров, а если я их на 40 метров друг за дружкой расположу или для верности 50 штук на километр, из одного конца цепочки дойдет до другого? Вопрос факультативный, просто возможности попробывать нет.
Аноним 23/08/24 Птн 09:22:55 562159 1061
[esp32c3] Examined RISC-V core; found 1 harts

Чем hart отличается от core?
Аноним 24/08/24 Суб 10:29:01 562194 1062
>>562159
Hart (Hardware Thread) и core (ядро) — это термины, которые часто используются в контексте процессоров и многозадачности. Вот их основные различия:

- Core (ядро): Это физический компонент процессора, который может выполнять инструкции. Процессор может иметь одно или несколько ядер, каждое из которых может выполнять свои собственные инструкции независимо от других ядер.

- Hart (Hardware Thread): Это аппаратный поток выполнения, который может быть запущен на ядре. В контексте RISC-V, hart — это минимальная единица выполнения, которая может выполнять инструкции. Один hart может быть ассоциирован с одним ядром, но в некоторых архитектурах одно ядро может поддерживать несколько harts (например, через гиперпоточность).

Таким образом, core — это физическое ядро процессора, а hart — это аппаратный поток выполнения, который может быть запущен на этом ядре.
===
Model: GPT-4o (Precise)
Аноним 24/08/24 Суб 10:46:38 562196 1063
>>562194
Чушь какая-то

Что за аппаратный поток выполнения? Может ли на одном ядре АППАРАТНЫХ потоков быть больше одного или меньше одного?

В очередной раз убеждаюсь что ардуинщики долбоёбы
Аноним 24/08/24 Суб 10:47:51 562197 1064
photo2024-08-17[...].jpg 67Кб, 472x684
472x684
На китайском esp32c3 работает usb jtag чтобы отлаживать сразу через USB? А USB-консоль?

А одновременно это всё работает? Как это из командной строки включить?
Аноним 24/08/24 Суб 10:59:11 562201 1065
>>562196
Понял, давайте уточним.

- Core (ядро): Это физическая часть процессора, которая может выполнять инструкции. Процессор может иметь одно или несколько ядер, каждое из которых работает независимо.

- Hart (Hardware Thread): Это аппаратный поток выполнения, который может быть запущен на ядре. В контексте RISC-V, hart — это минимальная единица выполнения, которая может выполнять инструкции. В большинстве случаев, один hart соответствует одному ядру.

В некоторых процессорных архитектурах, таких как Hyper-Threading в Intel, одно физическое ядро может поддерживать несколько аппаратных потоков (harts). В таких случаях одно ядро может выполнять несколько потоков одновременно, что позволяет улучшить производительность за счет более эффективного использования ресурсов ядра.

Таким образом, на одном ядре может быть один или несколько harts, в зависимости от архитектуры процессора.
===
Model: GPT-4o (Precise)
Аноним 24/08/24 Суб 11:00:13 562202 1066
>>562197
Да, на ESP32-C3 можно использовать USB JTAG для отладки и USB-консоль для вывода сообщений через один и тот же USB-порт. Это возможно благодаря встроенному USB-подсистеме в ESP32-C3.

Чтобы это настроить и использовать, следуйте следующим шагам:

1. Настройка среды разработки:
- Убедитесь, что у вас установлена последняя версия ESP-IDF (ESP32 Development Framework). Вы можете скачать и установить её с официального сайта Espressif.

2. Конфигурация проекта:
- В вашем проекте ESP-IDF откройте файл sdkconfig и убедитесь, что следующие опции включены:
plaintext
CONFIG_ESP_CONSOLE_USB_CDC=y
CONFIG_ESP_CONSOLE_USB_JTAG=y


3. Компиляция и прошивка:
- Скомпилируйте и прошейте ваш проект на ESP32-C3:
bash
idf.py build
idf.py flash


4. Использование USB JTAG и консоли:
- Для отладки через JTAG используйте openocd:
bash
openocd -f board/esp32c3-builtin.cfg

- Для подключения к USB-консоли используйте minicom, screen или любой другой терминал:
bash
screen /dev/ttyUSB0 115200


5. Одновременное использование:
- Да, вы можете одновременно использовать USB JTAG для отладки и USB-консоль для вывода сообщений. Просто откройте два терминала: один для openocd, другой для терминальной программы.

Эти шаги позволят вам настроить и использовать USB JTAG и USB-консоль на ESP32-C3 через один USB-порт.
===
Model: GPT-4o (Precise)
Аноним 25/08/24 Вск 14:39:18 562246 1067
Матлаб.png 80Кб, 321x374
321x374
>>562202
Прекрати пожалуйста этим срать

Эта инфа устаревшая, там уже всё поменяли давно
Аноним 25/08/24 Вск 18:34:49 562253 1068
>>562246
Извините за устаревшую информацию. Давайте обновим инструкции для использования USB JTAG и USB-консоли на ESP32-C3.

1. Установка ESP-IDF:
- Убедитесь, что у вас установлена последняя версия ESP-IDF. Вы можете скачать и установить её с официального сайта Espressif.

2. Конфигурация проекта:
- В вашем проекте ESP-IDF откройте файл sdkconfig и убедитесь, что следующие опции включены:
plaintext
CONFIG_ESP_CONSOLE_USB_CDC=y
CONFIG_USB_OTG_SUPPORTED=y
CONFIG_ESP32C3_USB_JTAG=y


3. Компиляция и прошивка:
- Скомпилируйте и прошейте ваш проект на ESP32-C3:
bash
idf.py build
idf.py flash


4. Использование USB JTAG и консоли:
- Запуск OpenOCD:
bash
openocd -f board/esp32c3-builtin.cfg

- Подключение к USB-консоли:
- Найдите устройство USB CDC:
bash
ls /dev/ttyUSB*

- Подключитесь к устройству с помощью minicom, screen или любого другого терминала:
bash
screen /dev/ttyUSB0 115200


5. Одновременное использование:
- Да, вы можете одновременно использовать USB JTAG для отладки и USB-консоль для вывода сообщений. Просто откройте два терминала: один для openocd, другой для терминальной программы.

Эти шаги позволят вам настроить и использовать USB JTAG и USB-консоль на ESP32-C3 через один USB-порт.
===
Model: GPT-4o (Precise)
Аноним 28/08/24 Срд 21:27:58 562474 1069
На ESP32C3 нет PDM (Pulse-density modulation) входа, только выход

Хочу попробовать софтово реализовать. Но не могу нагуглить прмиеров
Аноним 03/09/24 Втр 21:20:50 562847 1070
Ньюфажный вопрос.

Есть один прошитый ESP32. Мне нужно сдампить с него прошивку и перелить на другой ESP32.

Это реально? Или я упрусь в шифрование?
Аноним 03/09/24 Втр 23:07:01 562852 1071
>>562847
Если включено шифрование, то упрёшься.
А так любой USB-UART покупаешь и дальше уже разберёшься. Если есть ардуина, можно её как USB-UART использовать, отрубив проц ресетом.
Начни с чтения фьюзов через espefuse.py из esptool.
Аноним 05/09/24 Чтв 17:18:06 562925 1072
Аноним 07/09/24 Суб 22:36:24 563118 1073
.png 38Кб, 408x828
408x828
>хотел подключить esp32 вместо z80, 8 бит на адрес и 8 бит данные
>ног дохуя
>только 14 можно использовать без ограниченй
нахуя так жить
Аноним 08/09/24 Вск 04:22:50 563127 1074
>>563118
На твоей пикче 18 ног можно использовать без ограничений.
Аноним 08/09/24 Вск 18:35:56 563169 1075
>>563118
>>хотел подключить esp32 вместо z80, 8 бит на адрес и 8 бит данные

А зачем?

Люблю такие штуки
Аноним 08/09/24 Вск 21:44:44 563176 1076
>>563169
Потом расскажу, если прокатит.
Хотел проанал-лизировать логику.
Но потом почитал что и прерывания ESP32 тянет только на 200кгц, да и навесить прерывание на каждый 16 пинов для достоверного детекта изменения состояний тоже невозможно.
Поэтому придется пердолиться с дампами традиционного анализатора логики, а контролер уже подключать когда уже девайс будет отреверсинжинтирен.
А потом расскажу.
Аноним 08/09/24 Вск 23:55:17 563189 1077
Подскажите в какой контроллер стоит вкатываться сейчас, планирую сделать штуковину с дисплеем и возможно 3-4 кнопками.
Аноним 09/09/24 Пнд 01:24:46 563192 1078
Аноним 09/09/24 Пнд 10:00:32 563203 1079
>>563189
Вайфай с блюпупом нужен?
Аноним 09/09/24 Пнд 12:56:20 563210 1080
>>563203
Вайфай точно нужен, хочу часы сделать, из функций - тянуть время с локального NTP сервера, для этого вафля и нужна. Нужен так же точно олед дисплей и возможно пару тройку кнопок присрать, в идеале ещё написать софтину под ведро чтобы будильник настраивать, и получается тогда нужен динамик ко всему этому и возможно флешка чтобы там лежала мелодия будильника, но вообще пока хватит самого базовго 8266 думаю чтобы начать вкатываться, но если есть какая-то йоба которая не сильно дороже и в десятки раз удобней - рассмотрю её.
Аноним 09/09/24 Пнд 13:01:53 563212 1081
>>563210
А ещё у меня есть VFD дисплей покупателя Posiflex PD-2800 на USB и его тоже хотелось бы присрать, например чтобы показывал погоду (можно с компа) или ещё что, типа текущий трек.
Аноним 09/09/24 Пнд 13:51:11 563213 1082
>>563212
Вскрывай смоьри что внутри, по usb я хз как подключать, нужно посмотреть есть ли возможность i2c конверто поставить.
>>563210
Бери 8266, библиотек под него много написано, бери только не чистый, а на макетке типа node mcu.
Аноним 09/09/24 Пнд 14:06:35 563214 1083
>>563213
>Бери 8266, библиотек под него много написано, бери только не чистый, а на макетке типа node mcu.
Спасибо!

>Вскрывай смоьри что внутри
Позже отпишусь и расскажу.
Аноним 09/09/24 Пнд 16:46:49 563218 1084
>>563214
Я сам с дивана, немного подрочил дисплеи с помощью 8266 и чата гпт.

Но вроде то что хотел получал.
Аноним 09/09/24 Пнд 16:52:34 563219 1085
>>563218
Конечно! Давайте напишем код, который будет получать сообщения из Telegram и отображать их на дисплее 1602A с использованием библиотеки LiquidCrystal_PCF8574. Убедитесь, что у вас установлены необходимые библиотеки: ESP8266WiFi, WiFiClientSecure, UniversalTelegramBot, ArduinoJson, и LiquidCrystal_PCF8574.

Вот пример кода:

cpp
#include <ESP8266WiFi.h>
#include <WiFiClientSecure.h>
#include <UniversalTelegramBot.h>
#include <ArduinoJson.h>
#include <LiquidCrystal_PCF8574.h>

// Замените на ваши данные
const char ssid = "your_SSID";
const char
password = "your_PASSWORD";
const char* botToken = "your_bot_token";

// Создаем объекты для работы с Wi-Fi, Telegram и дисплеем
WiFiClientSecure client;
UniversalTelegramBot bot(botToken, client);
LiquidCrystal_PCF8574 lcd(0x27); // Адрес I2C дисплея, может быть другим

unsigned long lastTimeBotRan;

void setup() {
Serial.begin(115200);

// Инициализация дисплея
lcd.begin(16, 2); // Дисплей 16x2
lcd.setBacklight(255); // Включить подсветку
lcd.clear();
lcd.print("Connecting...");

// Подключение к Wi-Fi
WiFi.mode(WIFI_STA);
WiFi.begin(ssid, password);
while (WiFi.status() != WL_CONNECTED) {
delay(1000);
Serial.println("Connecting to WiFi...");
}
Serial.println("Connected to WiFi");
lcd.clear();
lcd.print("WiFi connected");

// Установка проверки сертификатов
client.setInsecure(); // Только для отладки, используйте с осторожностью
}

void handleNewMessages(int numNewMessages) {
for (int i = 0; i < numNewMessages; i++) {
String chat_id = String(bot.messages.chat_id);
String text = bot.messages.text;

// Отображение сообщения на дисплее
lcd.clear();
lcd.setCursor(0, 0);
lcd.print("Message:");
lcd.setCursor(0, 1);
lcd.print(text);

// Отправка подтверждения в Telegram
bot.sendMessage(chat_id, "Сообщение отображено на дисплее", "");
}
}

void loop() {
if (millis() - lastTimeBotRan > 1000) {
int numNewMessages = bot.getUpdates(bot.last_message_received + 1);
while (numNewMessages) {
handleNewMessages(numNewMessages);
numNewMessages = bot.getUpdates(bot.last_message_received + 1);
}
lastTimeBotRan = millis();
}
}


Этот код выполняет следующие действия:
1. Подключается к Wi-Fi.
2. Инициализирует дисплей 1602A через интерфейс I2C с использованием библиотеки LiquidCrystal_PCF8574.
3. Подключается к Telegram Bot API и проверяет новые сообщения.
4. Отображает полученные сообщения на дисплее.
5. Отправляет подтверждающие сообщения обратно в Telegram.

Не забудьте заменить your_SSID, your_PASSWORD, и your_bot_token на соответствующие значения. Также убедитесь, что адрес I2C вашего дисплея правильный (в данном примере используется 0x27).
===
Model: GPT-4o (Precise - good for facts or code)
Аноним 09/09/24 Пнд 18:36:05 563225 1086
Аноним 09/09/24 Пнд 18:42:44 563226 1087
Аноним 09/09/24 Пнд 18:47:05 563229 1088
>>563226
Какие библиотеки? Я дисплей покупателя вскрыл, посмотрел микруху и закрыл обратно. Подозреваю что на 8266 без проблем можно присрать 232 через какую-нибудь микруху которая будет логические уровни фиксить, связь там односторонняя.
Аноним 09/09/24 Пнд 18:58:28 563231 1089
>>563229
Выводить ты как собрался?

Что в коде напишешь?
Аноним 09/09/24 Пнд 19:35:09 563232 1090
>>563214 Подумой. 8266 устарел, давно уже есть ESP32C3
Аноним 09/09/24 Пнд 19:47:33 563233 1091
>>563232
Библиотек столько же?
Аноним 09/09/24 Пнд 21:12:43 563239 1092
>>563226
А скажи где искать, я сегодня только заказал всё, даже не в курсе какое IDE надо и как вообще это всё шьётся.
Аноним 09/09/24 Пнд 21:52:30 563241 1093
Аноним 10/09/24 Втр 15:07:01 563276 1094
>>563233
>Библиотек столько же?

Люди изобрели C чтобы не писать библиотеку под каждую архитектуру
Аноним 10/09/24 Втр 16:17:47 563279 1095
>>563276
Иди козе в трещену, ты предлагаешь нюфане, который только учиться мигать светодиодом, писать библиотеки?

Я из-за таких умников три года подходил к контроллеру.
Аноним 10/09/24 Втр 20:17:07 563287 1096
>>563279
>Иди козе в трещену, ты предлагаешь нюфане, который только учиться мигать светодиодом, писать библиотеки?

Ты, прежде всего, агрессивный долбоёб, а потом уже ньюфаня

Я имел ввиду что на процах с разной архитектурой в общем-то бегает один и тот же софт, написанный на C. Буквально тот же самый.

>Я из-за таких умников три года подходил к контроллеру.

Да и хуй на тебя
Аноним 10/09/24 Втр 22:37:38 563291 1097
>>563279
Он хотел сказать, что на ESP32 работают библиотеки, которые работают в ESP8266.
Аноним 11/09/24 Срд 02:08:00 563295 1098
>>563287
При чем здесь си?
Софт на расте не бегает?
Софт бегает в виде бинарных команд той архитектуры, которая реализована на процессоре.
Аноним 13/09/24 Птн 09:34:41 563419 1099
Ба-бах
Аноним 16/09/24 Пнд 22:10:28 563656 1100
1726513787927.png 950Кб, 1080x1613
1080x1613
>>471111 (OP)
Анончеги кто-нибудь пробовал пикрил?
Аноним 19/09/24 Чтв 16:50:12 563817 1101
>>563656
Флиппер зеро на минималках за 2к? Как раз недавно думал о чем-то подобном - esp32 в нормальном корпусе с аккумулятором, мини экраном и всякими дополнительными примочками. Голые платы годятся для освоения микропистона или для конкретных проектов, а вот какого-то набора более общего назначения в удобном формфакторе нет. А оказалось, такое уже существует. Спасибо за наводку, уже заказал, будем посмотреть.
Аноним 21/09/24 Суб 13:04:29 563911 1102
Да, кстати, какой микропистон нужен для такой платы >>563656 ? Версия generic написано, что поддерживает pico, значит, её и ставить? Или какие-то специальные сборки?
Аноним 27/09/24 Птн 20:47:13 564304 1103
image.png 2591Кб, 1024x1024
1024x1024
>>563169
Впринципи, дело болие-лимение продвигается.
Правда заюзал ItsyBitsy M0 Express а не esp.
Купил разъебаный синтезатор маэстро с целью глубокаго моддинга.
Первым делом оригинальную прошивку и проц выпаял сразу нахуй, т.к. хз чо они там делали, явно что-то не то. За одно освободился логический элемент испод тактового генератора, которым времено зафиксирована палёная логика (справа внизу).
Путем долгого втыкания в схему, установил что для управления достаточно 9 линий адреса и 8 данных.
Написал сканер, который тупо перебирает всю шину и выдает на каких моментах меняется значние пробника, обнаружил координаты и способы записи шифт-регистров и счетчиков-делителей, которые выдают частоту каналов.
По архитекуре выяснилось, что проц управляет только аллокацией каналов и частотами, и даже арпеджиатор это внешняя приблуда на бобах с НЧ генератором, которая дергает импульсы на запуск каналов, а так же управление фильтрами и генераторами идет просто напрямую логикой с блока управления, что несколько усложнило челендж, но так даже лучше.
Обнаружил свободный канал на мультиплексере клавиатуры, на который можно повесить 12 дополнительных кнопок, доступных процессору, может пригодиться для замены части функционала блока управления, ну или напррямую приделаю что-то со своего нового контроллера, всеравно для индикации надо будет городить какие-то выходы, диодаме мигать.
Аноним 27/09/24 Птн 21:48:49 564310 1104
17116371082620.jpg 155Кб, 1920x1080
1920x1080
Так никто тебе не даст ничего через спутник слать. Ты просто бесплатно предоставляешь барину односторонний ретранслятор для сигналов со спутника. Для тебя выхлоп какой?
Аноним 27/09/24 Птн 22:17:48 564314 1105
>>564304
>Купил разъебаный синтезатор маэстро с целью глубокаго моддинга.

У него нет MIDI? Занятно

Сам ищу коробочку-синтезатор на батарейках чтобы к миди клаве подключать. Наверное, телефон всё-таки буду юзать
Аноним 27/09/24 Птн 22:28:08 564315 1106
>>564314
>коробочку
коробочка это ploytec
Аноним 27/09/24 Птн 23:17:05 564317 1107
>>564315
>>коробочку
>коробочка это ploytec

Это что-то на богатом или ESP это потянет?
Аноним 28/09/24 Суб 00:16:22 564318 1108
>>564317
Не понел вопроса
Аноним 28/09/24 Суб 21:31:15 564351 1109
>>564318
>Не понел вопроса

Это ещё что - я ответа твоего не понял

Эта коробочка за деньги продаётся? Или можно самому повторить её?
Аноним 28/09/24 Суб 22:54:22 564353 1110
>>564351
>ответа твоего не понял
Загуглить не получилось?
Литерали коробочка, с минимальным питанием
https://www.ploytec.com/pl2/
Схемы нет в открытом доступе
Аноним 30/09/24 Пнд 15:11:51 564412 1111
1302294190345.jpg 54Кб, 479x479
479x479
Как же я, блядь, заебался с этой esp32. Тупорылая китайская хуйня блядь. Несколько месяцев работы, сука, псу под хвост.

Суть: ЧПУ-станок с большими токами. 10-100А. Ток управляется от ЦАП, задаёт референсное напряжение, а отдельный компаратор уже ШИМит как ему надо. Так вот, при включении тока эта еблоуёбина перестаёт читать флешку. Даже если 5А на самый малый режим включить - на пине MISO (gpio19) появляются помехи, он с какого-то хуя сам переходит в высокое состояние.

Уже и вешал сглаживающий конденсатор, и пробовал подавлять помехи пуллапом/пуллдауном, и прозванивал всё на предмет гальванических наводок, и жирные конденсаторы с диодом ставил по питанию - хуй. Даже засунул это говно в заземлённый медный ящик с крышкой - всё равно шина SPI умирает нахуй.

Пиздец блядь, похоже придётся этот собачий кал выкинуть и переезжать на другую платформу, и пердолиться с другой платформой непонятно сколько времени. Вот же сука ебучая.
Аноним 30/09/24 Пнд 15:44:32 564417 1112
>>564412
Сейчас бы контроллер для кружка радиолюбителей использовать в коммерческой сфере.
Скажи спасибо что тебе станок не укакошело.
Аноним 30/09/24 Пнд 16:05:50 564421 1113
Аноним 30/09/24 Пнд 16:11:53 564423 1114
>>564417
>Сейчас бы контроллер для кружка радиолюбителей использовать в коммерческой сфере.
ESP изначально коммерческий как и атмелы. Это любители сами их обнаружили и начали пилить самоделки.
Аноним 30/09/24 Пнд 17:16:14 564431 1115
001.png 12Кб, 750x440
750x440
Так, всё чудесастее и чудесастее.
Попробовал положить рядом вторую esp32 с тем же скетчем чтобы определить, с какого расстояния идут помехи. К ней на gpio19 подключён осциллограф. Запитал её через зарядку от телефона.

Оказалось, что если сборки воткнуты в разные розетки - помех нет. А если в одну розетку - помехи есть. То есть, каким-то неведомым образом помеха пробирается через мощные LED-драйверы, через все их толстые дроссели и сглаживающие конденсаторы, через 220v силовую линию, через зарядку, приходит на Esp32№2 и устраивает там блядские скачки.

Причём даже если выключить S1, оставив только косвенную связь по земле - на выключенной Esp32№2 эти помехи всё равно будут. И никаким другим способом эта помеха не ловится, нет её нигде ни на питании, нигде вообще.
Ну просто охуеть, прямо передача энергии по одному проводу какая-то.


>>564421
Это для внутренней флешки чипсета. С ней всё нормально.
У меня через обычную SPI-шину подключена SD-карточка.
Аноним 30/09/24 Пнд 17:31:36 564437 1116
>>564431
>Это для внутренней флешки чипсета. С ней всё нормально.
А точно всё нормально? Чип не зависает?
У меня на кухне ESP8266 вешалась от искры электроподжига плиты.
Аноним 30/09/24 Пнд 17:40:52 564439 1117
>>564437
Не зависает. Меню работает, экран работает, моторами шевелит. Только на внешней SPI непонятная хуйня творится. Причём даже на выключенном микроконтроллере, соединённом только землёй с блоком питания, который воткнут в ту же розетку.
Аноним 30/09/24 Пнд 18:38:12 564441 1118
002.png 28Кб, 870x828
870x828
В общем, я хуею с этого зоопарка. Пикрелейтед - 4 состояния проверочной Esp32, воткнутой в ту же розетку, что и основной прибор. Как видно, помеха успешно пролазит и по земле, и по питанию, и умеет передавать энергию по одному проводу. Как тебе такое, Никола Тесла?
Единственный вариант, при котором помеха почти не пролазит - загородиться индуктивностями с обеих сторон. К сожалению, толстых низкоомных дросселей у меня не было, и от 5v в последнем варианте остаётся 3.48v, и на загрузку микроконтроллера этого уже не хватает.

Хосспади, как же я манал это всё, просто интересно, сколько я ещё выдержу.
Аноним 30/09/24 Пнд 21:39:23 564456 1119
>>564441
>>564431

Готов поспорить на пару баксов, что ты где-то ошибся, потому что ты тупой и не знаешь элементарных вещей в схемотехнике, а также ТОЭ.
Аноним 30/09/24 Пнд 23:54:48 564464 1120
>>564456
Может быть и ошибся. Есть предположения, где? Свои фильтры в LED-драйверах стоят, конденсатор по питанию есть, на наводку через паразитный конденсатор не похоже - помехи пролезают независимо от расстояния. Даже если пульсации утекают в сеть, откуда тряска на пине выключенного микроконтроллера? Причём только на определённом пине.
Аноним 01/10/24 Втр 08:03:29 564469 1121
>>564412
>>564431
>>564441
Порридж познаёт земляные петли и ЭМ помехи?
>ЧПУ-станок с большими токами. 10-100А
Подумай, почему диды логику 511 серии в таких местах юзали, в чём её фичи. Ещё про экранирование и заземление почитай чё-нить.
Алсо, кто подпустил тебя к оборудованию, по блату поди пристроили?
Аноним 01/10/24 Втр 11:57:39 564475 1122
003.png 10Кб, 750x426
750x426
>>564469
Авотхуй, оборудование полностью самодельное. Всё методом проб и ошибок по собственному горбу.
>Подумай, почему диды логику 511 серии в таких местах юзали, в чём её фичи.
Я как бы в курсе, что дубовая ДТЛ на биполярниках это вам не нежные КМОП, которые от малейшей статики самопереключаются и без предохранительных пуллдаунов не живут. Поэтому всё КМОПозависимое у меня предохранительными резисторами обмазано, и никаких проблем нет вообще. Вопросы только ко внутренней схемотехнике esp32, где эти защиты по-разному работают на разных пинах.
>Порридж познаёт земляные петли и ЭМ помехи?
А хренли тогда при соединении земли отдельной выключенной ESP32 с остальным устройством на ней начинается тряска? Второй проводник-то где? Если это паразитный конденсатор через воздух - значит он должен зависеть от расстояния и контриться заземлённым щитком, а этого не происходит. Если это униполярная ёмкость самого микроконтроллера, то не дохуя ли она огромная для таких спецэффектов? Там же доли пикофарады должны быть.
Аноним 01/10/24 Втр 16:45:38 564496 1123
>>564475
Ты совсем сказочный долбоёб штоле, тебе всё разжевать нужно?
Экранируй своё говно, экранирование заземляй. Используй гальваноразвязку для питания и управления. Остаточные помехи на GPIO подавляй RC цепями и TVS'ами.
Почему-то миллиарды тонн пром. оборудования с КМОП контроллерами и/или логикой работают без проблем, так что проблема только в твоих мозгах и руках.
Аноним 01/10/24 Втр 16:59:52 564498 1124
>>564496
>Используй гальваноразвязку для питания и управления.
Ты пизданулся? Сколько ему будут стоить оптопары для SPI?
Аноним 01/10/24 Втр 17:39:25 564500 1125
>>564498
Шизик, ты пром. контроллеры хоть раз в живую видел? Там все (или почти все) входы/выходы через оптопары, либо трансформаторы (наподобие ethernet). Смотри типовые реализации развязки для RS485. Это, блядь, БАЗА пром. аппаратуры.
Аноним 01/10/24 Втр 18:52:32 564503 1126
>>564353
>>ответа твоего не понял
>Загуглить не получилось?

Нет, всё засрано гуманитариями-музыкантами

>Литерали коробочка, с минимальным питанием
>https://www.ploytec.com/pl2/
>Схемы нет в открытом доступе

А софт?

А есть полностью открытые подобные проекты?
Аноним 01/10/24 Втр 20:43:41 564512 1127
>>564503
>А есть полностью открытые подобные проекты
Хм а что там делать, я думаю любой школяр сможет настрогать на коленке за пару дней.
Есть микросхемы DCO - digitally controlled oscillator
Есть микросхемы из 90-х которые генерируют огибающие.
Вот например https://www.alfarzpp.lv/eng/sc/AS3310.pdf
Вообще там целые серии были микросхем для разных функций синтезаторов (я забыл как гуглить сорян, в какой-то статье про маэстро были указаны прямо номера и производители).
Можешь просто взять счетчик как в маэстро и делать меандр делителем (нужен вч базовый сигнал, можно взять с PWM).
Или новодел https://www.ericasynths.lv/shop/ics/as3394e-synthesizer-voice/
Пиздишь схему polyvoks filter потом приделываешь хуй к муравью осциялтор ну и т.п.
Или тру-варик как делаются современные синты в коробочках - мелкий микроконтроллер типа atmega плюс здоровенный ДСП чип огромный нахуй, в который уже контроллер заливает прошивку, где написано как считать твой синтез. Вариантов миллионы.
Если пока туго с пониманием, припаяй ФМ-чип от спектрума для начала.
https://diyelectromusic.com/2023/01/27/arduino-opl-fm-synth/
Аноним 01/10/24 Втр 20:48:55 564514 1128
Теоретически из есп можно выдавить сигналы музыкальных частот с PWM но там очень много ограничений, я вчера пытался выдать тестовый сигнал, но очень большая вероятность отказа чипа сконфигурироваться на каких-то частотах, впрочем этоможно проверить, перебрав частоты в цикле
Аноним 01/10/24 Втр 21:16:05 564526 1129
>>564412
>esp32
>ЧПУ-станок с большими токами. 10-100А.
Радуйся, что жив остался.

Схороню пост и буду каждому уебану, который хочет эту платформу запихнуть вообще куда угодно, показывать. Были тут уже споры, можно это в станки или нет. Не ты ли за китайское нечто в управлении люто-бешенными ёбами топил?
Аноним 01/10/24 Втр 21:19:38 564527 1130
>>564423
>ESP изначально коммерческий как и атмелы.
Да ладно? Может лет 10 назад так и было. Сейчас у них всё в сторону упрощения разработки и вката.
Аноним 01/10/24 Втр 21:25:03 564528 1131
>>564514
В чём именно у тебя проблема? У меня дверной звонок музыку играет на ESP8266.
Аноним 01/10/24 Втр 21:41:16 564529 1132
>>564514
>большая вероятность отказа чипа сконфигурироваться на каких-то частотах
Вангую ты выставил слишком большое разрешение. Держи формулу максимального разрешения
>80000000/2^resolution
Если ты ставишь разрешение 8 бит, то
>80000000/2^8 = 312500
При 8 битах ты можешь выставить частоту максимум 312500 Hz.
Если ты выставил 16 бит, то
>80000000/2^16 = 1220.703125
Максимум можешь выставить 1220 Hz.

Ты какую частоту ставишь и какое разрешение?
Аноним 01/10/24 Втр 21:54:49 564531 1133
>>564529
Не, в низких частотах вообще фифти фифти, или сообщает ок но на выходе ноль например. Пробовал 200-500 гЦ
Аноним 01/10/24 Втр 21:56:45 564532 1134
>>564529
А вообще иди нахуй со своеё гпт хуйней, это я и без тебя знаю. Это я тебе сообщаю, что чип тупо не работает, а не спрашиваю твоей "помощи".
Аноним 02/10/24 Срд 00:49:23 564544 1135
001.jpg 13Кб, 500x200
500x200
002.png 8Кб, 804x516
804x516
>>564496
>Экранируй своё говно, экранирование заземляй.
Пробовал весь контроллер в заземлённую жестяную коробку засунуть, помеха есть.
>Используй гальваноразвязку для питания и управления.
Но гальваноразвязка ведь уже есть в блоках питания, разве нет? Алсо, трансформатор сам по себе от помех не страхует. Импульсный шум со вторички может утечь на первичку. Насколько я понял, надо ставить что-то вроде пикрелейтед сетевого стабилизатора напряжения с дросселями в оба конца и Y-конденсаторами на землю. Сегодня поискал такой стабилизатор в магазине в готовом исполнении - хуй, одно говно с единственным варистором продают. Помеха скорее всего синфазная, отчего её осциллографом не видно, и из-за какой-то внутренней особенности esp она уже внутри превращается в дифференциальную.

>>564498
Для SPI оптопары не нужны. Теоретически если изолировать питание контроллера достаточно жирными дросселями - помеха через них не проскочит. См.пик 2, зелёным обведена область, которую надо очистить от помех, остальное похуй. А вот аналоговая опторазвязка на ЦАП может понадобится. Там уже так-то стоит повторитель на ОУ, но хуй его знает, может помеха и через него пролезет.

>>564526
>Схороню пост и буду каждому уебану, который хочет эту платформу запихнуть вообще куда угодно, показывать. Были тут уже споры, можно это в станки или нет.
Смотря в какие. Если что-нибудь маленькое и не сильно искрящее, то почему нет?
>Не ты ли за китайское нечто в управлении люто-бешенными ёбами топил?
Не, я пока не настолько мегаопытный, чтобы предсказывать стабильность тех или иных контроллеров в боевых условиях. Может в аналогичных условиях и СТМку бы затрясло, хуй его знает учитывая, что сейчас под видом СТМки можно нарваться на китайский клон.
Аноним 02/10/24 Срд 00:57:38 564545 1136
>>564544
Синфазный дроссель ставится на стороне первички, а не вторички, наркоман.
Аноним 02/10/24 Срд 04:19:19 564546 1137
>>564544
Надо развязывать не только питание но и все остальные конекты
Аноним 02/10/24 Срд 04:30:33 564547 1138
>>564544
Алсо, при работе от батарекйки чо происходит?
Аноним 02/10/24 Срд 09:49:44 564558 1139
>>564545
Потому что он ставится от помех из внешнего мира. А у меня силовая вторичка срёт на соседнюю управляющую вторичку. И будет срать через общую землю, если ставить дроссели на стороне первички.
Наверное лучше, конечно, их и туда, и туда поставить, чтобы помехами в розетку не срало.

>>564546
Ну значит придётся развязывать и остальные. Хуй знает, что с ЦАП делать, но аналоговые оптопары вроде существуют. На крайняк её и самому сделать можно из фоторезистора.

>>564547
Подходящей батарейки под рукой не оказалось, пробовал полностью изолировать микроконтроллер от силовой схемы (ток задаю вручную потенциометром) и запитать его от блока питания, воткнутого в другую розетку. В этом случае помех нет SPI работает.
Если соединиться с силовой схемой общей землёй - SPI не работает.
Если соединиться общей землёй через 2mH дроссель - SPI работает с перебоями. Где-то 50/50 запросов корректная инфа проскакивает.
Если воткнуть блок питания в ту же розетку - SPI не работает.
Аноним 02/10/24 Срд 10:32:56 564565 1140
Аноним 02/10/24 Срд 18:30:25 564598 1141
>>564558
>соединиться с силовой схемой общей землёй
Вот это надо устранить и всё будет чики пуки
Аноним 06/10/24 Вск 07:03:31 564802 1142
169502196918817[...].jpg 113Кб, 480x481
480x481
Напишу тут: если кто будет искать датчик освещённости, то не берите VEML7700 от Vishay.

И вот почему:
1) корпус мутнеет даже от жала паяльника у контактов, разогретого до 270 градусов, а от фена - тем более.
2) датчик отрыгивает от буквально любой херни - у меня шерстяной пидорас почти всё время лежит на столе, где лежит всякое радио-барахло. И после лёжки кота датчик отъехал со словами: "БРАТАН, ВСЁ! Я ОТЪЕЗЖАЮ НАХУЙ." Сука, даже отладочной плате похуй, а это говно умудрилось склеить ласты!
Блядь, наверняка, даже если мышь рядом пробежит, он сгорит нахуй.
Как итог - не определяется утилиткой i2cscan... Тупо пусто вместо адреса.

Купил этой херни ещё пару штук. Сука, если опять отрыгнёт - буду искать что-то другое.

Всё, я выговорился. Мне легче. Извините.
Аноним 06/10/24 Вск 13:53:13 564814 1143
>>564802
> не берите VEML7700 от Vishay.
> Купил этой херни ещё пару штук.
если оно так легко и быстро дохнет, то зачем покупать такое же?

> аниме на аватаре
... ладно, вопрос снимается.
Аноним 06/10/24 Вск 14:00:53 564815 1144
image 17Кб, 1200x450
1200x450
>>564802
А нахуй тебе он нужен? Им люксы считают.
А просто для освещённости подойдёт фоторезистор по цене семечек.
Аноним 06/10/24 Вск 14:44:33 564816 1145
17136529114850.png 505Кб, 1079x1060
1079x1060
>>564814
>... ладно, вопрос снимается.
Ого, кто-то сходу навешивает ярлыки.
Ну а предположить, что этот датчик - не один и уже есть готовая плата для тебя непосильная задача? Бывает. Выздоравливай.

>А просто для освещённости
Так освещённость в люксах и измеряется же.
https://ru.wikipedia.org/wiki/Люкс
>подойдёт фоторезистор
Мне ехать надо, а не вот это вот всё... Шутка юмора.
Аноним 12/11/24 Втр 21:49:53 566701 1146
Есть потребность сделать что-то типа рекордера на esp32. Например чтобы с помощью линейного выхода ПуКа записывать звук и передавать в телеграм.

Какой АЦП можете посоветовать? Или встроенного хватит?
Аноним 12/11/24 Втр 21:56:14 566703 1147
Аноним 19/11/24 Втр 21:38:50 567166 1148
А я люблю обмазываться не свежими микроконтроллерами и заливать на них код. Каждый день я хожу по алику и собераю в него все esp32, stm32, atmega которое вижу. На целую корзину целый день уходит. Зато, когда после тяжёлого дня я прихожу домой, иду в команату, включаю IDE…ммм и сваливаю в нее свое сокровище. И заливаю код мигая светодиодами, представляя, что меня поглотил единый организм микросхем. Мне вообще кажется, что чипы умеют думать, у них есть свои семьи, города, чувства, не выкидывайте их в унитаз, лучше приютите у себя, говорите с ними, ласкайте их…. А вчера в ванной, мне преснился чудный сон, как будто я нырнул в море, и оно прератилось в кристальные схемы, рыбы, водоросли, медузы, все из текстолида, даже небо, даже Аллах!.
Аноним 23/11/24 Суб 14:05:09 567389 1149
1465129847248.jpg 201Кб, 843x1500
843x1500
Аноним 01/12/24 Вск 15:10:57 567813 1150
1152-13.webp 11Кб, 505x505
505x505
Этот тред вроде бы ближе всего к моему вопросу.

Хочу, чтобы вместе с будильником, сработавшем на моём android-смартфоне, еспшка включала свет. Вот так просто. Раньше я добивался этого через tasker, в котором дублировал будильник. Он отсылал пустое сообщение на есп, находящуюся в одной сети с телефоном, но сейчас реалии такие, что приходится всегда держать включённым vpn, и через него не проходит сообщение до esp. Можно было бы так же слать сообщение из tasker в телеграм, но он (tasker) вроде так не умеет. Какие ещё есть варианты?


Ну и традиционно перенаправьте в случае чего в другой тред, а то наплодили похожих тредов, хуй знает куда писать.
Аноним 01/12/24 Вск 15:35:25 567814 1151
4CKF44eDL6w.jpg 314Кб, 640x727
640x727
ебанутся-ветки-[...].jpeg 1799Кб, 5063x3375
5063x3375
wYDUkDXSlDU.jpg 477Кб, 1040x780
1040x780
Аноним 02/12/24 Пнд 20:33:38 567875 1152
Как с с 8266 подружить флеш память w25qxx?

Делаю через среду ардуино
Аноним 02/12/24 Пнд 22:08:09 567890 1153
>>567875
Ты родную флешку заменить пытаешься?
Аноним 03/12/24 Втр 11:01:28 567912 1154
>>567814
о да, жёстко трахать!!!! целовать ручки, лизать ножки пальчики ебать в пизду дааадададдадададад
Аноним 04/12/24 Срд 11:58:30 567977 1155
>>567890
Не, вот такая тема есть.
Удаётся прочитать ее состояние.

А вот как записать-стереть на нее файл не получается.

Не могу найти подходящую библиотеку.
Делаю все в ардуине
Аноним 05/12/24 Чтв 13:02:03 568045 1156
>>471111 (OP)
Посоветуйте как лучше к девкиту ESP32 A1S подключить больше кнопок? Я так пынямаю там все GPIO уже заняты и надо через I2C сдвиговый регистр или UART колхозить. Можно подрубить кнопки к одной обычной ESP32-CH340C девкиту и потом как-то их друг с другом согласовать по I2C? Сдвиговых регистров у меня нет, как и времени их ждать, зато платок китайских девкитов имеется про запас.
Аноним 05/12/24 Чтв 20:09:29 568072 1157
>>568045
Зависит от того, как нужно нажимать кнопки. Если одновременно нажата будет только одна кнопка, то есть сочетания кнопок не нужны, тогда можно на АЦП поставить десяток без проблем.
Иначе матрица.
Аноним 05/12/24 Чтв 20:32:02 568073 1158
image.png 27Кб, 991x561
991x561
Аноним 06/12/24 Птн 14:09:55 568098 1159
изображение.png 1740Кб, 1280x720
1280x720
>>568072
Нет, нужно что бы было нажатие сразу нескольких кнопок. Т.к. это будущий синтезатор и хотелось бы полифонию.
Аноним 06/12/24 Птн 19:20:53 568107 1160
>>568098
тм1638 с 16ю кнопками поставь. Еще и цветомузыку можешь сделать, если вместо индикатора цветных диодов напаяешь.
IDE Аноним 08/12/24 Вск 00:45:15 568190 1161
Что юзаете в качестве IDE для ESP?

Я пытаюсь настроить ESP-IDF в VS Code. Выглядит красиво, но вечно сыпит всякими ошибками при подключении либ.

Arduino IDE самое работоспособное, но какое то детское.
Аноним 08/12/24 Вск 00:53:13 568192 1162
>>568190
Подозреваю что есть сапорт этой всей хуеты в CLion, но там 200 бачей в год
Аноним 08/12/24 Вск 21:18:15 568230 1163
1733681833285.jpeg 1347Кб, 3485x2291
3485x2291
Оцените коллекцию :)
Аноним 08/12/24 Вск 21:52:17 568234 1164
>>568230
Выглядит интересно.

Что делаешь?
Аноним 08/12/24 Вск 22:05:47 568236 1165
>>568234
Коллекционирует, очевидно.
Аноним 08/12/24 Вск 22:31:28 568243 1166
>>568234
>>568236
У меня оно в качестве хобби, но так, разное. Изучаю платы, делаю простые поделки. Например метеостанция куда уж без неё или телеграм пейджер или wifi пенетратор гуглите или вот как последнее время пытаюсь в цифровой звук, изучаю ADC и DAC через платы расширения например PCM1808.

Скоро ещё придут камеры, попробую в съемку через расписание с отправкой в телегу.

Ещё за кадром лежат LoRa модули. Есть пара идей.
Аноним 10/12/24 Втр 08:50:38 568299 1167
>>568230
нарм. распиши, что годнота, а что говнота.
Аноним 12/12/24 Чтв 01:11:39 568385 1168
image 431Кб, 1146x798
1146x798
Так блэт.
Работала у меня на кухне подсветка стола на ESP8266 и каждый раз при щелчке поджига плиты чип зависал. Искры создавали наводки. Там я это решил заменой всех проводов на экранированные.

Сейчас я сделал плату управления вентиляторами в компе на ESP32 и отдал человеку. А когда он пылесосил рядом с компом плата зависла и все вентиляторы отключились.
ОХУЕННО!
Это искрят щётки двигателя в пылесосе, я уверен.
Я смотрю на плату, и подозреваю термисторы. Пикрил. От разъёмов идут длиннющие провода к термисторами и дорожка идёт напрямую в ESP32.
Мне просто добавить между пином проца и дорожкой 10к резистор с кондёром на какие-нибудь 100nF?
Это вообще известная проблема? Как это решают нормальные люди?
Аноним 13/12/24 Птн 07:47:30 568446 1169
>>568385
>подсветка стола на ESP8266
Зачем?
>плату управления вентиляторами в компе на ESP32
Зачем?

Вы там пьезозажигалку на RaspberryPI ещё не собираетесь делать?
Аноним 13/12/24 Птн 09:59:01 568452 1170
image 910Кб, 1366x1022
1366x1022
image 665Кб, 1226x971
1226x971
image 600Кб, 1362x774
1362x774
image 113Кб, 587x783
587x783
>>568446
>подсветка стола
Повесил датчики расстояния. Подошел к столу, свет включился, отошел, выключился.
>плату управления вентиляторами
Термисторы на 2 проца, 2 VRM, видеокарту и корпус и управление всеми этими вентиляторами. Корпусные с завода вообще подключаются молексом и работают на 100% всегда, а плата их регулирует для удержания температуры воздуха в корпусе.
А на VRM вообще никаких вентиляторов не предусмотрено производителем. Сам приделал и удерживаю VRMы ниже 60 градусов.

Вопрос вообще не в этом был. Хули с наводками то делать?
Аноним 13/12/24 Птн 12:52:19 568463 1171
>>568452
>Повесил датчики расстояния. Подошел к столу, свет включился, отошел, выключился.
Нахуя здесь вообще микроконтроллер? Тем более такая бандура, как ESP8266. Измерялка длины импульса на простейшем компараторе делается. Или на Ne555.

>Сам приделал и удерживаю VRMы ниже 60 градусов.
И нахуя тебе вентиляторы отключать, если процессор не нагружен? Пару ватт сэкономить? Подруби их все на постоянку, и не надо никакой огород городить.
Опять же, esp32 для этого избыточен до абсурда. Тут какой-то максимально дубовой аттини1488 хватит за глаза, а можно и ещё проще сделать, а значит надёжнее. С термистора тебе нужен просто гистерезис, значит его достаточно вывести на триггер шмитта (тот же ne555), подкрутив напряжения делителем/ОУ до примерно нужных.

>Вопрос вообще не в этом был. Хули с наводками то делать?
Смотреть питание в первую очередь и изолировать всё подозрительное к хуям согласованными дросселями. От синфазной помехи конденсатор не поможет, а паразитную ёмкость esp32 умудряется генерировать из флуктуаций вакуума и тёмной материи.
Аноним 13/12/24 Птн 16:58:43 568479 1172
>>568098
Тогда отдельным модулем. У меня была ещё идея раньше на rc цепочках сделать клавиатуру, чтобы частота и длительность импульсов соответствовала кнопке. Ведь временные характеристики импульсов могут меняться на несколько порядков от (нс до мс), то есть потенциал заполнения гораздо выше чем в АЦП варианте, где значение нужно уместить в 10-12 бит.
Но тут тоже только одна кнопка. Хотя можно различать по принципу одна кнопка один разряд. Типа если считал 11 кОм, то это кнопки 10к и 1к.
Но для активного устройства ввода, а не просто кнопок выбора, лучше отдельный модуль для надёжности.
Аноним 13/12/24 Птн 17:06:18 568480 1173
>>568230
У меня тоже несколько модулей, придумваю ОС для контроллеров на ассемблере, пробую разные архитектуры просто чтобы не скучать когда затык случается, отложить и взяться за то что отдохнуло в голове.
Аноним 14/12/24 Суб 04:06:58 568526 1174
>>568452
Первым делом выкинь нахуй из уравнения потребитель помех, ESP.
Проблемы останутся – решай источники помех.
Аноним 14/12/24 Суб 12:09:06 568530 1175
>>568479
Ну я примерно к этому выводу и пришёл. С ESP32 по UART или I2C буду нажатия кнопок присылать на другую плату ESP32 A1S, в которой и будет происходить вся синтезаторная магия.
Аноним 19/12/24 Чтв 16:39:41 568881 1176
image 71Кб, 738x419
738x419
image 824Кб, 1793x1056
1793x1056
image 149Кб, 1066x1106
1066x1106
image 260Кб, 1069x1129
1069x1129
>>568385
Сделал новую версию с 8 вентиляторами и на P-канальных мосфетах, пропустил сигналы внешних проводов с термисторов и кнопки через 10к резисторы с 100nF кондёрами. Если это не поможет, то у меня идей больше нет.
Аноним 19/12/24 Чтв 17:29:42 568882 1177
>>568881
красиво развел, аж хуй встал
мимо
Аноним 20/12/24 Птн 13:33:29 568912 1178
>>568452
клёвый пердолинг, лойс
Аноним 20/12/24 Птн 23:08:50 568934 1179
image 265Кб, 1103x1112
1103x1112
image 244Кб, 1014x1075
1014x1075
>>568882
>>568912
Я перешел на новый уровень радиолюбительства уровня /ra/.
Сначала каждый твой пост критикуют, потом игнорят, а потом хвалят.
Аноним 21/12/24 Суб 03:43:38 568943 1180
image.png 19Кб, 227x47
227x47
Аноним 21/12/24 Суб 19:00:39 568969 1181
>>568934
скоро с такими навыками ты сможешь и схемотехником/топологом устроиться

у нас в конторе например стажерам от 100к платят (полная ставка), потом с опытом от 150-200к сможешь получать (но там навыков нужно будет больше)
Аноним 21/12/24 Суб 19:38:32 568979 1182
>>568969
Это челы которые код пишит или только схемы пилят?
Аноним 22/12/24 Вск 00:41:48 568996 1183
>>568979
В современной электронике все делается отдельно.

Допустим есть ТЗ. Нужно разработать схему для электронного калькулятора. Микроконтроллер уже подобран.

1. Программист - пишет логику и код для микроконтроллеров или ардуино, ну может еще простенькую схемку для тестирования кода забабахать.
2. Схемотехник - проектирует схему продукта согласно ТЗ, подбирает радиокомпоненты с учетом требований ТЗ, описывает требования что должен принимать и выдавать МК с учетом схемы, также отдает чертеж/схему топологу, чтобы он разработал печатную плату для него. Схемотехник может начертить печатную плату сам, но максимум для первых прототипов.
3. Тополог - чертит печатную плату в Altium Designer или другом CAD. Часто они чертят платы с учетом того чтобы они не срали помехами в радиоэфир. Топологи высокого уровня еще и чертят платы с учетом высоких скоростей.

Взаимодействие обычно производится между пунктами 1-2 и 2-3, т.е программист обычно общается со схемотехником, а схемотехник с топологом.
Аноним 22/12/24 Вск 20:33:15 569040 1184
Аноны нужно сделать девайс, чтобы читать/отправлять смс.
Сначала увидел шилды для Arduino, sim800/900, но потом узнал про ESP32, где есть вай фай, а он мне тоже нужен.
Можно ли без особого напряга подключить GSM модуль к esp32/nodemcu?
Я правильно понимаю, что эти платы совсем другого форм-фактора и даже напряжение другое, так что подключить шилд сделанный для ардуины шансов ноль?
Посоветуйте че делать. да, я нуб
Аноним 22/12/24 Вск 20:41:59 569042 1185
image 96Кб, 686x1054
686x1054
>>569040
Держи готовую плату.
https://www.aliexpress.com/item/4000480236143.html
Тебе только прошивку написать.
Там и питание какое-то разведено, возможно для питания от лития. Сам уже разберёшься.
Аноним 23/12/24 Пнд 00:48:53 569063 1186
>>568996
Спасибо за подробности. Я думал все делает один инженер.

Может сам когда нибудь вкачусь в embedded dev. Когда окончательно надоест мой стек python, sql, java на текущей работе.
Аноним 23/12/24 Пнд 01:50:04 569064 1187
image 209Кб, 1236x764
1236x764
record3.mp4 17371Кб, 1920x1080, 00:00:57
1920x1080
image 180Кб, 878x688
878x688
image 73Кб, 1558x712
1558x712
>>568881
Опять я хуйни какой-то напроектировал.
На N-канальных мосфетах всё работало, а тут на duty до 6.6% никакого напряжения на вентилятор вообще не идёт. А после 7.4% уже на полную мощность работает.
Будто база BC817 не успевает зарядиться.
В даташите единственная ёмкость это 7pF. Это база или нет?
В симуляторе эти 7pF нормально заряжаются через 10кОм.
Аноним 23/12/24 Пнд 01:52:19 569065 1188
>>569064
А мне вообще R26 то нужен? Ток же будет ограничиваться R27.
Аноним 23/12/24 Пнд 02:00:01 569066 1189
>>569065
А нет. Без R26 я пин на землю закорочу.
Пора спать.
Аноним 23/12/24 Пнд 02:23:35 569067 1190
>>569064
Если я правильно понимаю теорию, то в схеме с общим коллектором работает эффект Миллера, и ёмкость увеличивается в количество раз, равное коэффициенту усиления. Надо эмиттерный повторитель мутить или конструкцию на операционном усилителе, который дифференциальную сборку собой и представляет.
http://www.skilldiagram.com/gl2-19.html
Ну и у самого мосфета ёмкость есть, тоже немаленькая. В лоб так RC-цепочкой не замоделируешь.
Аноним 23/12/24 Пнд 10:30:47 569074 1191
record5.mp4 14274Кб, 1920x1080, 00:00:37
1920x1080
>>569064
В общем это провал. Заменил R26 R27 на 330 Ом, частоту понизил то 100кГц и всё равно транзистор ведёт себя как конденсатор не закрывая до конца мосфет.
При 0.4% на 200мА вентиляторе мосфет уже греет палец.
Хорошая была идея, красивая плата, но всё это летит в мусор.
Аноним 23/12/24 Пнд 18:22:17 569083 1192
>>569074
Так может... UCC37321P SINGLE 9-A HIGH SPEED LOW- SIDE MOSFET DRIVER
Или подобное?
Аноним 24/12/24 Втр 06:34:28 569101 1193
>>568934
Ну ты по-прежнему хуйнёй занимаешься, но в целом красиво.
Маску бы тогда уж лучше осваивал, не сложнее фоторезиста.
Аноним 24/12/24 Втр 06:36:21 569102 1194
>>569042
>Тебе только прошивку написать.
Можно еспхоум взять, там sim900 поддержан и все хуки уже написаны.
В десяток строчек конфига можно смски отправлять.
Аноним 24/12/24 Втр 08:43:00 569105 1195
001.png 671Кб, 835x940
835x940
>>569074
На хлебдоске такие вещи прототипировать надо. И да, эффект Мюллера ты не учёл.
Аноним 24/12/24 Втр 19:46:51 569138 1196
image 328Кб, 1184x701
1184x701
image 175Кб, 1024x600
1024x600
>>569105
Пажи йобана. В гугле пишут плато Миллера только в мосфетах есть, а у меня транзистор BC817 не закрывается.
TP1 - выход с ноги ESP32
TP2 - база транзистора BC817 после 330 Ом резистора.
Ему то хули надо? Почему после пропадания сигнала длиной ~180 наносекунд он ещё ~300 наносекунд остаётся открытым?
Из-за этого мосфет (TP3) закрывается плавно, греясь и сгорая.
Аноним 24/12/24 Втр 19:58:53 569139 1197
>>569138
Базу заземлить слегка мб?
Аноним 24/12/24 Втр 20:11:30 569140 1198
>>569139
Дак она ESP32 заземляется через 330 Ом точно так как и включается.
Для ESP32 максимальный ток HIGH = 40mA, LOW = 28mA. Разница меньше, чем в 2 раза. А скорость открытия и закрытия транзистора на осцилле раз в 100 больше. Открывается он почти моментально вместе с включением ноги микрухи, а закрывается через 300нс после отключения входа.
На осцилле TP1 намертво притягивается к земле, значит с подтяжкой никаких проблем нет.
Аноним 24/12/24 Втр 20:36:57 569142 1199
>>569140
С какой стати, в ESP пулдаун 10к
Аноним 24/12/24 Втр 20:42:22 569143 1200
>>569140
>На осцилле TP1 намертво притягивается к земле
Тогда увеличивай R26 обратно а к базе пулдаун приделывай
Аноним 24/12/24 Втр 20:48:02 569145 1201
Если это >>569143 проканает, значт эффект Мюллера подебил, можно расходиться.
Аноним 24/12/24 Втр 22:39:15 569158 1202
>>569143
>>569145
Я перекатился чтоб не срать в профильный тред. Пойди подскажи какой номинал куда надо >>569157 →
Аноним 25/12/24 Срд 09:32:41 569178 1203
>>569138
>Ему то хули надо? Почему после пропадания сигнала длиной ~180 наносекунд он ещё ~300 наносекунд остаётся открытым?
Именно так. Биполярные транзисторы закрываются существенно дольше, чем открываются. Из-за этого на высокочастотных схемах вместо одного транзистора делают хитрожопые сборки, где два (и более) работают в противофазе. Чтобы быстро открывшийся транзистор1 стравливал ток от медленно закрывающегося транзистора2.
Аноним 30/12/24 Пнд 19:40:53 569644 1204
aaaaaa puk.mp4 1229Кб, 720x1280, 00:00:06
720x1280
>>569074
>частоту понизил то 100кГц
ПОНИЗИЛ
Аааааа, мам, у меня тлансистал глеется на 100 кГц, я ево за затволь как письку делгаю, а он глеется, мааам, ну скази ему, аааааааа!
Аноним 30/12/24 Пнд 23:52:22 569649 1205
>>569644
Почему ты ещё жив?
Аноним 05/01/25 Вск 08:16:46 569970 1206
image.png 517Кб, 713x632
713x632
image.png 61Кб, 1070x521
1070x521
Буду отписываться здесь, чтобы приводить мысли в порядок и ради критики.

Строю маленький проект удалённого датчика температуры. В первой версии это была пара передатчик-приёмник на ESP-NOW, приёмник отписывался о приёме пакета с данными в серийный порт. Из необычного было только изменение канала для ESP-NOW со стандартного первого. Тестировалось через пикрил адаптеры - через него можно дебажить и шить голые контроллеры, которые дешевле дев-китов. Получается съемный дев-кит.

Сегодня поднял локальную MySQL, настроил запись в неё через GET и питон скрипт. Приёмник теперь при получении данных передатчика пишет напрямую в базу.

Завтра буду собирать цепь питания для передатчика, отлаживать детект заряда батареи и запилю вывод через html, чтобы через админку в базу не лазить.
Аноним 05/01/25 Вск 08:30:36 569973 1207
image.png 1910Кб, 1227x950
1227x950
image.png 34Кб, 597x480
597x480
image.png 15Кб, 796x170
796x170
На схеме забыл 10N конденсатор на ADC-ножке к делителю напряжения.
Аноним 05/01/25 Вск 12:25:39 569984 1208
>>569981
Хороший вопрос, я аж растерялся.
Наверное потому что MySQL часть WAMP-бандла, вместе с MariaDB.
Недавно тренировался с SQLite, очень понравилось. И планируется переезд в Home Assistant где-то через неделю, а там как раз SQLite.
Аноним 05/01/25 Вск 15:24:53 569994 1209
>>569970
1 esp-now херня. Тебе нужна Lora. Модули Ra-02 или RFM96/98.

2 регулятор питания мощный, посмотри какой там ток утечки, я свою проекты строил на MCP1700, хватит ли его тебе - померяй.

3 делитель напряжения. у есп32 очень кривой АЦП, готовься пердолиться с корреткировкой через LUT или полиномы.

4 у есп32 очень кривой АЦП, проверь хватает ли тока через этот делитель для его стабильной работы

5 общее. ЕСП32 не очень хороший контроллер для проектов с супер-малым потреблением. По моему опыту АВР/стм32 получше.
Аноним 05/01/25 Вск 18:32:26 570005 1210
>>569994
>Тебе нужна Lora
У меня нет расстояний больше 300м. Лору нежно люблю, но тут она оверкилл.
>MCP1700
>250 mA Output Current for Output Voltages >= 2.5V
Надо тестить. Как я понял, ESP в пике потребляет 1.2А, не хотелось бы встрять по питанию. Но этот LDO тоже куплю потестить, спасибо. Ток утечки у моего обозначен как 6мА при 15 входных вольтах. У меня там будет обычная банка с 4.2V.
>готовься пердолиться с корреткировкой через LUT или полиномы
Всегда готов. Спасибо!
>ЕСП32 не очень хороший контроллер для проектов с супер-малым потреблением
Я его выбирал за цену и богатую периферию ещё лет пять назад, сейчас просто взял знакомое. Конкретно в этом проекте нету разницы между двумя днями от батареи или 20, но крайне важно чтобы завтра вечером уже были доступны данные в базе.
Аноним 06/01/25 Пнд 02:42:33 570034 1211
image.png 30Кб, 1573x154
1573x154
image.png 25Кб, 770x408
770x408
>NCP1117
>Vin = 4.75 V to 10 V
Он рассчитан на большие входные напряжения. С просаженной до 3.5V банкой регулятор выдал 2.5 на выходе. Мало. Регулятор выбран неправильно. Упомянутый MCP1700 эффективнее, если хватит Iout.

Пока собирал, нашёл ещё ошибку. IO34 нельзя сконфигурировать как выходной.
Аноним 06/01/25 Пнд 03:59:48 570035 1212
>>569984
SQlite там едва пердит, первое что ты прочитаешь в гайде про HA – ехать на Influx.
В любом случае тебя СУБД ебать не должна потому что это будет внутри чёрного ящика HA.
Да и пердолиться с есп тоже мало смысла, берёшь ESPHome и поднимаешь свой термодатчик в три строчки конфига https://esphome.io/components/sensor/dallas_temp.html, логгер в две другие.
Аноним 06/01/25 Пнд 06:32:49 570040 1213
image.png 2117Кб, 1859x917
1859x917
image.png 39Кб, 867x512
867x512
>>569994
Ещё раз спасибо за совет про MCP1700. 250мА Должно хватать. Также наткнулся на идею подобрать регулятор на 3V, чтобы подольше доить банку.
>>570035
>SQlite там едва пердит
Почему? она же локальная, а датчики опрашиваются раз в час. Или HA cпамит в неё каким-нибудь сенсором двери по кд?
>Influx
На неё можно перескочить при установке HA как OS, или только как Сore/Supervised?
>берёшь ESPHome и поднимаешь свой термодатчик в три строчки конфига
Тащемта мне нравится процесс. Когда я более-менее научусь обращаться с железом и кодом и это перестанет быть интересным - тогда конечно через конфиги в три строчки. Прямо сейчас мне некуда поставить HA.
Аноним 06/01/25 Пнд 15:44:12 570059 1214
17075754153140.png 139Кб, 380x442
380x442
>>569649
Пяфиму ти есё зив
Аноним 06/01/25 Пнд 17:40:00 570062 1215
>>570061
А это и не у меня.
Это замеры потребления с трубы. Притащил как иллюстрацию, что 250 кБ мА хватит всем.
08/01/25 Срд 13:17:05 570144 1216
image.png 15Кб, 353x316
353x316
image.png 40Кб, 806x201
806x201
>>569970
Ещё пара ошибок.
ADC пин IO27. Это ADC2, который нельзя использовать одновременно с WiFi. Нужен ADC1 (GPIO 32 to 39).
Конденсатор на ADC ножке или неправильно выбран, или неправильно подключён. Or both. Пришлось пока убрать.

Написал функцию тестирования скорости АDC при оверсемплинге. Остановился на среднем из 32 измерений.

Нашёл у себя в сальваге мышку, захарвестил из неё резисторы на 50 и 20 ом, получив недостающий резистор на красную ногу RGB диода. Теперь есть LGBT-фидбэк помимо консоли и радио. Зелёная и синяя ноги подключены наживую, пушто у них Vf=3.3v.

Добавил столбики хранения ADC в таблицу и в структуры ESP-NOW.

Сломал - режим STA на приёмнике. Пока переключен на AP.

Завтра - добавить обновление polling-rate через ESP-NOW, подумать над маппингом ADC в проценты и пересобрать прототип с бред-борды.
Аноним 08/01/25 Срд 19:56:50 570179 1217
>>569973
У тебя wrower для датчика температуры?
Аноним 08/01/25 Срд 20:23:14 570181 1218
image.png 1113Кб, 960x1280
960x1280
>>570179
Датчик на WROOM-e.
WROVER назначен ресивером. Чё было в закромах с IPEX-гнёздами, то и применил.
Аноним 08/01/25 Срд 20:32:00 570182 1219
>>570181
Кучеряво живешь.)))
Аноним 10/01/25 Птн 16:43:42 570349 1220
политика-хитрож[...].png 475Кб, 712x395
712x395
Анончики, а если я куплю wrover и буду программировать в ардуино иде, то эти 8 мб, которые на spi распаяны они будут как доступны, мне надо будет явно переключаться писать или гонять байты по spi или всё сделает rtos которая там есть, и для меня всё прозрачно, просто больше доступной оперативки?
Аноним 10/01/25 Птн 17:02:48 570350 1221
>>570349
Вроде просто в Arduino IDE укажешь что у тебя 8Мб и все. Там есть в настройках сколько памяти выделять под программы.
Аноним 11/01/25 Суб 11:31:09 570390 1222
Аноним 11/01/25 Суб 11:43:32 570391 1223
image.png 14Кб, 419x225
419x225
>>570390
Какая красота, мерси. Постараюсь добавить в течении пары дней. А чё, нелинейность ADC постоянная на одних и тех же уровнях сигнала? Как фингерпринт?

Сейчас конкретно я долблюсь в JSON АPI чтобы обновлять частоту опроса через браузер а не перепрошивкой.
Аноним 11/01/25 Суб 12:57:03 570397 1224
>>570391
Нелинейность одного и того же камня будет одинакова при, в порядке убывания факторов

1 одинаковой температуре
2 электромагнитной (помеховой) обстановки вокруг
3 напряжении питания

В целом ацп очень сложная штука и на +- нормальных решениях одна минимальная обвязка в два раза больше, чем еспшка

ну например с вот этой платы можно получить где-то 16 полезных бит разрядности
https://vi.aliexpress.com/item/1005004480752292.html

Чтобы были 24 бита полезной разрядности, ацпшка будет размером с ящик офисной бумаги А4

Извини если где-то сбивчиво, русский не совсем мой язык.
Аноним 11/01/25 Суб 13:45:44 570400 1225
>>570397
Я сейчас уже плохо соображаю, но из перечисленных факторов у меня постоянна только электромагнитная обстановка вокруг, да и то - потому что я её не мерил.

Мне очень интересна тема физически-правильных измерений, ещё со школьного знакомства с погрешностью. Но в этом конкретном проекте это невероятный оверкилл, я всего лишь хочу репорты о состоянии батареи по пятибальной шкале. Сколько это там, три полезных бита.

>если где-то сбивчиво
Всё понятно, не волнуйся. Мне можно и на английском писать.
Аноним 12/01/25 Вск 16:11:08 570493 1226
image.png 6Кб, 390x107
390x107
image.png 9Кб, 686x80
686x80
>>569970
Сделал обновление настроек при первом включении. Теперь передатчик копается у себя в независимой от питания памяти, и если видит что счётчик включений на единице - запрашивает у приёмника обновление настроек. Тот лезет по локалке в отдельную таблицу с настройками, парсит джейсон, по айди девайса находит нужное поле и высылает обратно.
Аноним 24/01/25 Птн 00:48:17 571355 1227
image.png 9Кб, 342x265
342x265
>>569970
Поменял LDO на MCP1700.
Аноним 26/01/25 Вск 19:29:35 571659 1228
>>571355
На батарейках тебе вообще не линейные нужны, поехавший.
Тем более эта штука повысить не сможет когда литий уже в конце кривой будет.
Аноним 27/01/25 Пнд 08:41:53 571709 1229
image.png 52Кб, 337x684
337x684
>>571659
А какие? Ты предлагаешь рядом buck-boost ставить, с детектором уровня и переключением? Я не инженер Sony, это мой второй велосипед и конкретно здесь скорость разработки важнее недостижимого совершенства. Достаточно чтобы скрипт выкинул предупреждение на 50% в телегу, пройти двести метров и заменить меня не обломает. Лишь бы не дох на -10.
Аноним 16/02/25 Вск 23:48:04 573612 1230
image.png 1577Кб, 960x1280
960x1280
image.png 516Кб, 835x492
835x492
image.png 1928Кб, 960x1280
960x1280
image.png 1949Кб, 1280x960
1280x960
>>569970
Пересобрал передатчик с макетной платы на пикрил. Завелось с первого раза, но потом вылез ещё один косяк - EN pin болтающийся, хотя в референсе внятно написано - "Do not leave the pin floating". У меня только к земле через кнопку сброса привязан был, как часть цепи для перепрошивки. По уму там нужен RC-delay (R = 10 kΩ and C = 1 µF), но нужного сопротивления пока нету, поставил временный джампер подтягивающий к VDD33.

Когда тестировал на макетной плате, литиевой банки хватило на 12 дней при лёгком морозе. При 3.65 на ней LDO ожидаемо отключился.
Аноним 17/02/25 Пнд 10:30:38 573625 1231
image.png 1002Кб, 1280x853
1280x853
>>471111 (OP)
Привет.
Хочу сделать эмулятор клавиатуры с работой в 5ггц вайфай сети, чтобы если 192.168.0.15 не пинговался - отправляло Win+R + shutdown /r /t 0
Посоветуйте конкретную модель микроконтроллера, который это мог бы это сделать из коробки. Или отладочную плату.
Аноним 17/02/25 Пнд 12:37:52 573639 1232
>>573625
Пердуина на samd21 или esp32
Аноним 17/02/25 Пнд 13:58:40 573646 1233
Аноним 17/02/25 Пнд 15:39:12 573652 1234
>>573646
Нейросетка предлагает ESP32-S3 и божится что будет работать одновременно и HID и WiFi. Заказал. Посмотрим...
Аноним 17/02/25 Пнд 16:00:18 573653 1235
>>573625
А чому не написать скрипт на целевой системе? Это обучающий проект?
Аноним 17/02/25 Пнд 16:06:41 573654 1236
>>573653
Так. А потом планирую докинуть ещё гарных фичей, для которых клавиатура обязательна.
Аноним 18/02/25 Втр 03:38:52 573688 1237
image.png 584Кб, 743x723
743x723
>>573654
А, тогда маладца.
Подписался на схему подключения и код для клавиатурной части. С пинговалкой вроде понятно.
Аноним 18/02/25 Втр 03:41:06 573690 1238
>>573688
Это правда С3, купленный из-за RISC-V ядра.
Аноним 18/02/25 Втр 08:39:52 573698 1239
>>573690
> купленный из-за RISC-V ядра.
Тоже такой валяется. А чем лучше эта архитектура?
Аноним 18/02/25 Втр 08:48:19 573699 1240
>>573698
Открытая. Покупая камень, не платишь за лицензию на ARM-ядро. На неё будут со временем переползать, КМК.
18/02/25 Втр 12:13:21 573713 1241
>>573652
> нейросетка
> ESP32-S3
> 5ггц
какие же пориджи дегенераты, пиздец просто.
ты и как срать у нейросетки спрашиваешь?
Аноним 30/03/25 Вск 19:38:48 575824 1242
>>573612
Красаучик ежжи! А светодиод напрямую к ножка контроллера подключен?
Аноним 11/05/25 Вск 08:35:49 577285 1243
Есть ли у кого-нибудь рабочая компонента для Ai-Thinker ESP32-Audio-Kit v2.2? Заебался шерстить интернет, нарыл какую-то чепуху, с ней не собирается нихуя в ESP-ADF.
Аноним 14/05/25 Срд 20:12:10 577463 1244
mediaGTmmj0yWEA[...].jpg 286Кб, 1280x1280
1280x1280
>>573625
>5ггц вайфай сети
>>573652
>ESP32-S3
фейспалм
>>573713
Раньше люди читали документы, теперь, видимо, отупели?
>>573713
>ты и как срать у нейросетки спрашиваешь?
Он код будет с помощью нейросетей писать, а потом спрашивать, хуле не компиляется или чего не работает. Инфа 100%
Аноним 14/05/25 Срд 20:14:00 577464 1245
Аноним 16/05/25 Птн 21:41:01 577591 1246
xbc8a0199b4.jpg 81Кб, 512x384
512x384
>>577464
Достойно "Засмеялся - обосрался"!
Аноним 25/05/25 Вск 19:51:34 577925 1247
image.png 16Кб, 937x99
937x99
>>575824
Синий и зелёный напрямую, для красного добавлен токоограничивающий резистор под термоусадку красной ножки.

Байда всё никак первую банку не сожжёт, с февраля в строю, 4.05 В сейчас. Думаю за корпус и прикрутить экран к приёмнику.
Аноним 26/05/25 Пнд 01:37:08 577943 1248
>>577925
Напрямую нужно подключать только если свет нужен.
А если для индикации можно и через 10к подключить, все равно будет видно, а энергию сберечь поможет
Аноним 26/05/25 Пнд 07:16:08 577947 1249
image.png 4Кб, 350x74
350x74
image.png 15Кб, 960x107
960x107
>>577943
Спасибо.

Так-то можно диод вообще снять, он там для отладки, чтобы разные состояния и ошибки подкрашивать. И уютно сидит на хедере, без пайки. Или с отключенным дебагом прошиться. Или добавить аппаратный дебаг-свитч.
Аноним 06/06/25 Птн 15:34:28 578455 1250
>>471111 (OP)
Ребята, подскажите есть ли готовый проект, смысл которого в том, чтобы в реальном времени, через интернет (естественно с белым ip) или локалку можно было говорить в микрофон а в динамик это воспроизводилось.
Аноним 07/06/25 Суб 09:51:15 578486 1251
>>578455
Мутное ТЗ.
Ты хочешь сервер воспроизведения аудио на домашнем компе, а бухтеть в него через микрофон на ESP32 из всея интернета? Ну вот например.

https://www.reddit.com/r/esp32/comments/qukayp/esp32_as_remote_microphone/

https://wicard.net/wireless-microphone-esp8266-esp32-arduino/

When I looked around if this was feasible, I found a few links (see end of this comment). What I found was that ESP32 might not be powerful enough to do audio encoding. So you'll either have to send raw PCM frames over Wi-Fi-- by connecting the ESP-32 to the MEMS mic directly over I2S, or use an external codec chip (like used in the ESP audio dev boards). Note that if you use the MEMS mic directly, you'll have to sacrifice quality by either reducing bit-depth or narrowing the bandwidth.
Аноним 11/06/25 Срд 10:29:45 578604 1252
Можете вкратце пояснить про программирование ESP из-под Arduino IDE. Как это работает в плане того, что на борту крутится многозадачная FreeRTOS? Можно несколько разных процессов написать? Wi-Fi и TCP/IP стеки нужно руками программировать, или это юзер-френдли сделано?
До этого программировал ESP только как устройства для умного дома в ESPHome.
Аноним 12/06/25 Чтв 04:35:33 578629 1253
image.png 62Кб, 697x1041
697x1041
>>578604
Используя Arduino IDE ты не сталкиваешься напрямую с FreeRTOS, это всё остаётся под капотом компилятора. В IDE у тебя примитивные функции setup() и loop(), которые описывают настройку контроллера до основного цикла и сам цикл.
Руками программировать ничего не нужно, если с распростанёнными модулями работешь - библиотеки написаны подо всё, тебе только их корректно вызвать и обработать результат надо.
Аноним 12/06/25 Чтв 10:08:48 578638 1254
>>578629
Получается, ты всегда можешь только один task написать в Ардуино?
Аноним 12/06/25 Чтв 14:48:16 578644 1255
Аноним 15/06/25 Вск 14:53:08 578739 1256
Аноним 01/08/25 Птн 12:27:17 580681 1257
Бампер
Аноним 01/08/25 Птн 12:29:06 580682 1258
1754040545304.jpg 2596Кб, 1800x4000
1800x4000
Купил такую штуку, как следить за кошкой?
Аноним 11/09/25 Чтв 14:00:43 582516 1259
>>580682
>как следить за кошкой?
По старинке, ходи за ней
Аноним 11/09/25 Чтв 16:12:04 582521 1260
Аноним 20/11/25 Чтв 15:58:47 585357 1261
Бамп
Аноним 20/11/25 Чтв 16:13:31 585358 1262
Хочу подцепить 8266 к wifi с логином и паролем, думаю, что это wpa2.

Пишу через Ардуино есть базовый скетч или код, что там нужно какие библиотеки.
Аноним 20/11/25 Чтв 17:50:03 585364 1263
image 251Кб, 822x2014
822x2014
Аноним 20/11/25 Чтв 18:03:53 585366 1264
>>585364
Здесь только SSID и пароль.

А надо ssid логин и пароль.
Аноним 20/11/25 Чтв 21:42:37 585374 1265
image 202Кб, 835x2362
835x2362
Аноним 20/11/25 Чтв 21:45:01 585375 1266
1000076482.jpg 521Кб, 1600x1200
1600x1200
Там ESP32-P4 появилась на рынке. Юзал кто? Говорят умет в ИИ, напоминает Raspberry Pi, лол. Наверно скоро можно будет катить на них ОС.
Аноним 21/11/25 Птн 05:24:52 585389 1267
>>585374
А при чем тут веб.

Мне нужно чтобы сама плата подключалась к вайфай, без моего участия.

К обычным точкам я ставлю ssid и пароль. И плата сама подключается.

на работе корпоративный вайфай, и когда я телефоном подключпюсь, он требует логин и пароль.
Аноним 21/11/25 Птн 06:18:53 585390 1268
>>585389
Чел, регнись уже в чатжопе сам, она тебе всё объяснит и сделает.
Аноним 21/11/25 Птн 06:47:14 585391 1269
Я там вчера целый день еë шатал.

И ни одного рабочего кода.
Аноним 21/11/25 Птн 07:28:45 585393 1270
image 163Кб, 831x1724
831x1724
image 157Кб, 804x1633
804x1633
image 137Кб, 789x1501
789x1501
Аноним 21/11/25 Птн 09:30:45 585408 1271
Короче вот рабочий код.


#include <ESP8266WiFi.h>

extern "C" {
#include "user_interface.h"
#include "wpa2_enterprise.h"
}

// Имя сети
static const char ssid = "ТВОЙ_SSID";

// Логин и пароль, как на Android (PEAP/MSCHAPv2)
static const char
eap_user = "ТВОЙ_ЛОГИН";
static const char eap_pass = "ТВОЙ_ПАРОЛЬ";

void setup() {
Serial.begin(115200);
delay(1000);
Serial.println();
Serial.println("Connecting to WPA2-Enterprise...");

// Режим станции (клиент)
wifi_set_opmode(STATION_MODE);

// Указать SSID
struct station_config wifi_config;
memset(&wifi_config, 0, sizeof(wifi_config));
strcpy((char
)wifi_config.ssid, ssid);
wifi_station_set_config(&wifi_config);

// Очистить возможные старые сертификаты
wifi_station_clear_cert_key();
wifi_station_clear_enterprise_ca_cert();

// Включить WPA2-Enterprise
wifi_station_set_wpa2_enterprise_auth(1);

// Задать identity/username и пароль
wifi_station_set_enterprise_identity(
(uint8)eap_user, strlen(eap_user)
);
wifi_station_set_enterprise_username(
(uint8
)eap_user, strlen(eap_user)
);
wifi_station_set_enterprise_password(
(uint8*)eap_pass, strlen(eap_pass)
);

// Начать подключение
wifi_station_connect();

int counter = 0;
while (WiFi.status() != WL_CONNECTED) {
Serial.println("Connecting...");
delay(1000);
if (++counter > 60) {
Serial.println("Timeout, not connected.");
break;
}
}

if (WiFi.status() == WL_CONNECTED) {
Serial.println("Connected!");
Serial.print("IP: ");
Serial.println(WiFi.localIP());
} else {
Serial.println("Failed to connect.");
}
}

void loop() {
// тут будет твоя основная логика
}
Аноним 21/11/25 Птн 11:57:41 585411 1272
images-4.jpeg 34Кб, 576x246
576x246
esp32 c3 super mini кто-нибудь трогал? Как ощущения?
Аноним 21/12/25 Вск 06:53:37 586663 1273
image.png 106Кб, 380x222
380x222
Я не смог найти ни одной реализации домофона с передачей аудио с трубки по вафле. Тут мне говорили, что это сложно и почти невозможно. Теперь у меня вся предложка с камерой для есп и распознаванием образов. Это рофл?
Аноним 06/02/26 Птн 21:53:55 588090 1274
Господа, я могу как-то сделать, чтобы при одновременном запитывании ESP32 через USB порт и через 3v3 пин (от батарейки и преобразователя) ничего не сгорало?
Если я подключу питание на 3v3 пин через диод, поможет?
Аноним 07/02/26 Суб 02:12:07 588095 1275
>>588090
Можно и без диода.
Аноним 07/02/26 Суб 05:40:17 588099 1276
>>588095
Без диода у меня регулятор на одном контроллере сгорел.
Аноним 07/02/26 Суб 07:05:13 588100 1277
>>588099
Какой регулятор? Линейный не сгорит. Какой-то продвинутый, который устраивает к/з на выходе при отключении входа, может.
Ну хочешь, ставь диод, только помни, что там под 0.5В диод просадит.
Аноним 07/02/26 Суб 12:33:04 588110 1278
>>588100
>Какой регулятор?
Если я правильно понял, который 5 вольт на входе с юсб порта преобразует в 3.3 вольта. Я потом проверил мультиметром - при подключении юсб на 3v3 пине было 4 с чем-то вольта, после того как оно у меня подгорело.
>Ну хочешь, ставь диод, только помни, что там под 0.5В диод просадит.
Можно же диод шоттки поставить, чтобы не так просаживал. Тут вопрос, можно ли будет при такой схеме безопасно подключать одновременно питание от аккумулятора и юсб.
Аноним 07/02/26 Суб 13:39:03 588113 1279
>>588110
>можно ли будет при такой схеме безопасно подключать одновременно питание от аккумулятора и юсб
Можно.
Аноним 07/02/26 Суб 14:16:53 588119 1280
Настройки X
Ответить в тред X
15000
Добавить файл/ctrl-v
Стикеры X
Избранное / Топ тредов