Главная Юзердоски Каталог Трекер NSFW Настройки

Математика

Ответить в тред Ответить в тред
Check this out!
<<
Назад | Вниз | Каталог | Обновить | Автообновление | 242 47 88
Заметки Аноним 17/04/19 Срд 20:21:00 52498 1
surfacesclassif[...].png 0Кб, 32x25
32x25
surfacesclassif[...].png 0Кб, 52x25
52x25
surfacesclassif[...].png 0Кб, 69x40
69x40
surfacesclassif[...].png 0Кб, 75x49
75x49
Просто оставлю это тут.
https://pastebin.com/96XPBCEs
Если найдёте ошибки или
возникнут вопросы --- пишите.
Аноним 17/04/19 Срд 20:21:57 52499 2
bialgebra.png 0Кб, 28x35
28x35
cantorbernstein.png 0Кб, 18x18
18x18
inscribedangle.png 0Кб, 37x31
37x31
quadraticrecipr[...].png 0Кб, 33x37
33x37
Аноним 17/04/19 Срд 20:22:44 52500 3
cubic1.png 0Кб, 40x34
40x34
cubic2.png 0Кб, 59x39
59x39
cubic3.png 0Кб, 60x45
60x45
cubic4.png 0Кб, 56x30
56x30
Аноним 17/04/19 Срд 20:23:48 52502 4
cubic5.png 0Кб, 67x36
67x36
cubic6.png 0Кб, 59x56
59x56
frenet-serret.png 0Кб, 63x60
63x60
zassenhauslemma.png 0Кб, 32x23
32x23
Аноним 17/04/19 Срд 20:24:35 52503 5
inscribedangle.png 0Кб, 37x31
37x31
inversion1.png 0Кб, 59x31
59x31
inversion2.png 0Кб, 46x32
46x32
Аноним 17/04/19 Срд 20:25:39 52504 6
urysohn1.png 0Кб, 75x15
75x15
urysohn2.png 0Кб, 56x15
56x15
urysohn3.png 0Кб, 110x40
110x40
Аноним 17/04/19 Срд 23:13:54 52510 7
ТОЖДЕСТВА С СОПРЯЖЕНИЕМ И МУЛЬТИПЛИКАТИВНЫМИ КОММУТАТОРАМИ

Определения:
$a^b = b^{-1}ab$
$[a,b] = a^{-1}b^{-1}ab$

Мы используем "правонормированные" коммутаторы.
В тождествах с "левонормированными" коммутаторами
надо использовать сопряжение слева, а не справа
(что трудно записать в компьютерном тексте),
а так же группировать кратные коммутаторы влево:
$[[ , ], ]$, а не вправо: $[ ,[ , ]]$.

Эквивалентная характеризация:
$ab = ba^b$
$a[a,b] = a^b$

$ba[a,b]=ab$

$abc = (bc)a^{bc}$
$abc = ba^bc = bc(a^b)^c$
=> $a^{bc} = (a^b)^c$

$abc = c(ab)^c$
$abc = acb^c = ca^cb^c$
=> $(ab)^c = a^cb^c$

$[a,b]^{-1} = [b,a]$ (кососимметричность)
$[a,b]^g = [a^g,b^g]$ (функториальность)

$a[a,bc] = a^{bc} = (a^b)^c = (a[a,b])^c
= a^c [a,b]^c = a[a,c][a,b]^c$
=> $[a,bc] = [a,c][a,b]^c$ (дистрибутивность)
Обращением получаем: $[bc,a] = [b,a]^c [c,a]$.
Подставив в первое $b=c^{-1}$, получаем:
$[c,a] = [a,c^{-1}]^c$.

Лёгкое тождество Якоби:
$a(bc)[bc,a] = (bc)a$
(циклическая перестановка $(a,b,c)$).
Поэтому: $abc[bc,a][ca,b][ab,c]=abc$
=> $[bc,a][ca,b][ab,c]=1$.

Тяжёлые тождества Якоби (тождества Холла и Холла-Витта):

$a^b[a^b,[b,c]] = (a^b)^{[b,c]} = a^{b[b,c]} = a^{b^c}$

$[ ] := [a^b,[b,c]] = [a^b,[c,b^{-1}]^b] = [a,[c,b^{-1}]]^b$

$bca^b[ ] = bca^{b^c} = cb^ca^{b^c} = cab^c$
(циклическая подстановка $(a,b,c)$)

Поэтому:
$[a^b,[b,c]] [b^c,[c,a]] [c^a,[a,b]] = 1$
(тождество Холла)
$[a,[c,b^{-1}]]^b [b,[a,c^{-1}]]^c [c,[b,a^{-1}]]^a = 1$
(тождество Холла-Витта).
Аноним 17/04/19 Срд 23:40:09 52513 8
>>52498 (OP)
>ЛЕММА УРЫСОНА
В указанной формулировке неверна

>Вложим белое множество в чёрное, затем чёрное в белое и так до бесконечности (рис. 1), после чего применим отображение к чёрным слоям, а остальное оставим на месте.
Пиздец
Аноним 18/04/19 Чтв 00:32:11 52518 9
>>52513
Как памятка мб и норм, я сразу понял, о чём речь.
Аноним 18/04/19 Чтв 00:42:31 52520 10
>>52513
>В указанной формулировке неверна
Что не так?
>Пиздец
лол
Аноним 18/04/19 Чтв 10:44:15 52533 11
ТЕОРЕМА ГАМИЛЬТОНА-КЭЛИ

Матрицу, определитель которой должен оказаться нулём, можно интерпретировать
как матрицу, элементами которой являются коммутирующие эндоморфизмы. Если
умножить её на строку, элементами которой являются базисные векторы, то
получится нулевая строка. Домножив это равенство справа на присоединённую
матрицу, получим, что определитель (который является эндоморфизмом) зануляет
базисные векторы.

Не обязательно было использовать базис, матрицу преобразования можно записать
в любых образующих и умножить на строку из этих образующих.
Аноним 18/04/19 Чтв 23:45:37 52547 12
Аноним 20/04/19 Суб 11:55:06 52591 13
Аноним 20/04/19 Суб 18:05:48 52596 14
Спасибо, тоже летом может сяду за систематизацию своей хуйни, присовокуплю может быть.
Аноним 21/04/19 Вск 04:48:14 52616 15
>>52498 (OP)
У меня тоже такое есть, но я никому не покажу!
Аноним 21/04/19 Вск 21:45:50 52673 16
>>52596
Будет здорово если в твоём говне окажется хоть что-то, заслуживающее внимания.
Аноним 22/04/19 Пнд 20:15:16 52714 17
>>52591
Добавил жорданову форму.

Ну что, неужели никто не нашёл ошибок?
Аноним 23/04/19 Втр 16:36:17 52729 18
Добавил доказательство простоты знакопеременной группы.
Аноним 26/04/19 Птн 22:33:34 52802 19
C2414CC0-153C-4[...].jpeg 51Кб, 790x624
790x624
>>52591
Добавил теорему Пуанкаре-Биркгофа-Витта.
Доказательство из книги Серра об алгебрах Ли, только там он, вроде бы, неясно проговаривает предположение индукции.
Аноним 26/04/19 Птн 22:54:22 52804 20
>>52802
систематизируй хотя бы абстрактно типа "алгебра топология механика"
Аноним 27/04/19 Суб 01:08:47 52811 21
Аноним 27/04/19 Суб 11:22:54 52817 22
>>52811
Отправил 50 рублей.
Аноним 27/04/19 Суб 11:56:42 52818 23
Есть идея, что когда делаешь курс, надо держать доказательства основных фактов отдельно от самого построения курса: выбора тем и их порядка, философии и т. д. Так работа разделяется на два куска.
Аноним 27/04/19 Суб 12:48:39 52819 24
Добавил заметку о связи куба и додекаэдра с исключительными изоморфизмами.
Аноним 27/04/19 Суб 14:31:18 52823 25
Мне нравится твой конспект!
Аноним 27/04/19 Суб 19:32:35 52834 26
>>52823
Спасибо.
Говнорастр почти полностью превратился в говновектор.
Аноним 27/04/19 Суб 22:23:37 52838 27
Добавил иллюстрацию к сопряжению. Смешно. Но я понял, что такое сопряжение, только когда нарисовал эту картинку.
Аноним 28/04/19 Вск 13:55:10 52849 28
Фактиков про линейную алгебру побольше.
Аноним 28/04/19 Вск 15:15:05 52851 29
>>52849
Как раз добавил про определитель и след.

И инварантность формы Киллинга.
Аноним 28/04/19 Вск 22:49:17 52885 30
Добавил "мотивацию к лемме Цассенхауза" и одно тождество, связывающее мультипликативные и аддитивные коммутаторы (на знаю, нужно ли, но пусть будет).
Аноним 30/04/19 Втр 17:52:57 52953 31
Добавил про экспоненту линейного векторного поля, но я в этом не разбираюсь. Что мешает определить экспоненту произвольного непрерывного векторного поля такой же формулой?
Аноним 30/04/19 Втр 18:19:22 52957 32
Добавил одну важную переформулировку свойства быть дифференцированием алгебры.
Аноним 02/05/19 Чтв 12:03:48 53066 33
13FDC826-1A71-4[...].jpeg 970Кб, 2048x1147
2048x1147
Добавил заметку об объёме шара и сферы.
Кстати, вспомнил, где я видел эту теорему Архимеда.
Пикрелейтед, "мера Сато-Тейта", --- это ведь это и есть?
Аноним 04/05/19 Суб 12:26:30 53107 34
>>52591
Добавил теорему Джекобсона о плотности.
Аноним 05/05/19 Вск 13:22:41 53115 35
Оп, а в какой проге ты эти милые картинки-схемы делаешь? Не хочется качать что-то тяжеловесное типа фотошопа.
Аноним 05/05/19 Вск 13:44:09 53116 36
>>53115
Всё в LaTeX.tex. Картинки записаны текстом в METAPOST.
Компилирую это всё онлайн на https://www.overleaf.com
Или ты имеешь в виду старые пиксельные? Это GIMP, но наверное что угодно подойдёт.
Аноним 05/05/19 Вск 19:37:23 53121 37
>>53116
METAPOST похоже то что мне нужно, спасибо. Про твой вопрос о векторных полях: я его не совсем понял если честно, экспонента берётся у тебя не от векторного поля. а от "преобразования" (оператора) ровно как у тебя и написано. Как ты правильно заметил, так можно определить взятие целой функции от любого элемента в любой банаховой алгебре (= C-алгебре с нормой, полной по норме). Это по-учёному называется holomorphic functional calculus.
Аноним 05/05/19 Вск 20:18:37 53127 38
>>53121
>Про твой вопрос о векторных полях: я его не совсем понял если честно
Не важно, не актуально уже.
Аноним 06/05/19 Пнд 17:31:12 53138 39
Добавил лемму о сжимающем отображении.
Аноним 07/05/19 Втр 15:51:28 53150 40
Screenshot-162.png 37Кб, 722x276
722x276
Screenshot-163.png 45Кб, 722x351
722x351
>Натуральные числа, представимые в виде суммы двух квадратов
Напомнило мне, смотрел одно видео о жизни и творчестве Эйлера, довольно интересное, там была ссылка на архив его работ, которых не счесть.
http://eulerarchive.maa.org/
Наугад ткнул в одну и увидел там такую красотулю.
Аноним 07/05/19 Втр 18:16:03 53153 41
Добавил пару философских заметок. Неуместно, плевать, пусть будет.
Аноним 08/05/19 Срд 01:48:55 53168 42
Добавил существование и единственность конечного поля заданного примарного порядка.
Аноним 08/05/19 Срд 06:11:39 53171 43
Годнота.
Аноним 08/05/19 Срд 16:12:30 53187 44
>>53171
Ууууу... Спасибо.

Добавил абзац о формулах Ньютона к заметке о векторах Витта.
Аноним 08/05/19 Срд 20:08:11 53193 45
>>52591
Добавил сумму геометрической прогрессии и конструкцию Лиувилля трансцендентных чисел.
Аноним 09/05/19 Чтв 00:36:49 53197 46
>>53171
Хуита.
Подправил за бесплатно. А самое хуевое то что 99% литературы сейчас пишутся ровно по такому принципу - как хуевенько сбитая выжимка разных охуительных историй до которых горюшко-автор сумел дотянуться. И вот ты читаешь-читаешь и вообще нихуя не понятно. Как результат был достигнут, как вообще ко всему этому пришли и для чего это надо, овердохуя деталей до которых тебе предлагают додуматься самому. Ты открываешь другую книгу, вторую, третью - но там все то же самое, абсолютно то же самое.
Аноним 09/05/19 Чтв 01:46:00 53201 47
>>53197
Это не учебник, а памятка.
Аноним 09/05/19 Чтв 08:30:29 53209 48
>>53197
Лекции смотреть не пробовал, умник?
Аноним 09/05/19 Чтв 08:48:09 53211 49
>>53197
>овердохуя деталей до которых тебе предлагают додуматься самому.
А тебе всё разжуй и в рот положи. И упражнения ещё с ответами и решениями чтобы, да? От такого обучения толку почти 0.
Аноним 09/05/19 Чтв 11:34:26 53212 50
>>53197
Даже не пытаюсь написать учебник (хотя кое-какие идеи на этот счёт есть), ибо некомпетентен.
>99% литературы сейчас пишутся ровно по такому принципу
Тем более не может быть претензий. Хочешь лучше --- напиши сам.
>>53201
Да.
Аноним 09/05/19 Чтв 14:01:21 53219 51
Screenshot2019-[...].png 2Кб, 537x38
537x38
>>53201
>Это не учебник, а памятка.
Хуя се а я и не заметил
>>53209
>Лекции смотреть не пробовал, умник?
Не по всем интересующим меня вещам есть. К тому же гораздо быстрее и удобнее было бы прочитать то что оформлено в текстовом виде. Но вот ведь какая хохма - когда автор берется переложить свои мысли в письменный вид на него будто нападает какое то психическое расстройство - половина выкладок идет нахуй, важные заметки сказанные по ходу лекции идут нахуй, но бля... чет текста маловато получается - надобно его разбавить водой и добавить еще дополнительных глав. Такая то пушка.
>>53211
>А тебе всё разжуй и в рот положи. И упражнения ещё с ответами и решениями чтобы, да? От такого обучения толку почти 0.
Говно в голове, мышление искалеченного учебной дедовщиной.
На пикриле терминальная стадия например. Ох и припекло у меня. Чувак, тебе задают вопрос -
>ну не знаю... как бы я не объяснил через чур понятно, какбы чего не вышло.
может дойти до
>Я придумал тут одну теорию - но рассказывать ее никому не буду, ведь все и так ясно, а вам пидорасам подумать не помешает.
inb4 ты не понимаешь по англицки он совсем не то написал ко-ко-ко-ко-ко-кукареку
>>53212
>Даже не пытаюсь написать учебник
Это правильно
>Тем более не может быть претензий.
Просто наболело, это не к тебе лично претензия, попробуй прочитать внимательнее. По поводу же твоей памятки я выразил свое мнение первым словом. Тебе уже писали оценки в треде, ну и я решил добавить свое мнение для статистики.
>Хочешь лучше --- напиши сам.
Утютютю.
Аноним 10/05/19 Птн 12:24:30 53234 52
>>53197
>И вот ты читаешь-читаешь и вообще нихуя не понятно.
У тебя просто хуёвый мозг, бывает. Заметки эти, очевидно, не для таких как ты.
Аноним 10/05/19 Птн 13:16:48 53236 53
>>53234
Ну все, перданул - полегче стало?
Если тебе все понятно что ты читаешь то значит ты сидишь на уровне кашки для даунов типа заметочек в итт треде и не пытаешься даже с него рыпаться.
Аноним 11/05/19 Суб 00:08:33 53249 54
>>53236
>Если тебе все понятно что ты читаешь то значит ты сидишь на уровне кашки для даунов типа заметочек в итт треде и не пытаешься даже с него рыпаться.
>>53197
>А самое хуевое то что 99% литературы сейчас пишутся ровно по такому принципу - как хуевенько сбитая выжимка разных охуительных историй до которых горюшко-автор сумел дотянуться. И вот ты читаешь-читаешь и вообще нихуя не понятно.
Так ты определись --- понятно или непонятно.
>>53219
>Просто наболело
Сри в другой тред.
Аноним 11/05/19 Суб 01:09:28 53250 55
>>53234
Такие заметки, очевидно, полезны только одному человеку – тому кто их составил.
Аноним 11/05/19 Суб 10:46:08 53260 56
>>53250
>очевидно
Для меня это было неочевидно. Что, совсем ничего не понятно? Или имеется в виду что-то другое?
Аноним 11/05/19 Суб 14:35:17 53263 57
>>53249
>Так ты определись --- понятно или непонятно.
Определился уже
>Сри в другой тред.
Лучше буду срать тебе в ротешник.
Аноним 12/05/19 Вск 01:20:49 53287 58
Появились наполеоновские планы --- понятно изложить доказательство обобщённой теоремы Ван дер Вардена.
Аноним 12/05/19 Вск 08:37:58 53303 59
>>53250
и то не факт

>>53260
для меня даже не очевидно, о чём ты вообще там пытаешься сказать и с какой целью
Аноним 12/05/19 Вск 09:57:59 53304 60
>>53260
>>53303
В заметках очень сжатое изложение. Ты подчеркиваешь те моменты, которые лично тебе были непонятны и пропускаешь другие до которых, по твоему мнению, легко догадаться. То есть в случае другого человека может оказаться иначе, начальные знания ведь могут быть другие. Я даже уверен, что более половины отписавшихся не понимают львиную долю того что ты написал, но хвалят за effort. Я с ними соглашусь тоже.
Аноним 12/05/19 Вск 12:47:05 53307 61
Аноним 12/05/19 Вск 14:55:17 53309 62
>>53287
Это какая-то хуйня комбинаторноолимпиадная. Лучше б этого другого хуя на В про строение полупростых алгебр нормально изложил.
Аноним 12/05/19 Вск 15:17:12 53310 63
>>53309
>Это какая-то хуйня комбинаторноолимпиадная.
Ну, есть много теорем такого типа: "Теоремы типа Рамсея":
https://www.ihes.fr/~gromov/wp-content/uploads/2018/08/problems-sept2014-copy.pdf
>Лучше б этого другого хуя на В про строение полупростых алгебр нормально изложил.
Доказательство в книге Шафаревича "Основные понятия алгебры" мне нравится.
Аноним 12/05/19 Вск 17:42:47 53314 64
Таки добавил Артина-Веддербёрна (всё для клиента).
Аноним 12/05/19 Вск 18:21:08 53318 65
Аноним 13/05/19 Пнд 00:52:20 53355 66
>>53304
Стараюсь не использовать ничего, кроме базовых тавтологий, то есть вещей, которые надо не доказывать, а осознавать.
Аноним 13/05/19 Пнд 15:45:38 53364 67
Немного переписал доказательство теоремы Ван дер Вардена.
>>53304
>Я даже уверен, что более половины отписавшихся не понимают львиную долю того что ты написал, но хвалят за effort.
Серьёзно? Хотелось бы знать, что конкретно непонятно.
К тому же можно задавать вопросы ITT, постараюсь ответить.
Аноним 13/05/19 Пнд 19:21:38 53366 68
>>53364
>треть доказательств состоит из слова очевидно
>искренне удивляется тому что не все поняли
Аноним 13/05/19 Пнд 23:55:28 53370 69
На правах хуя простого внесу несколько предложений по улучшению трактата
1) воздержаться от оценочных суждений вроде "не трудно доказать что...", "легко видеть что..."
2) в качестве познавательного упражнения все высказывания вида "очевидно что Х" заменить по формуле "Х непосредственно следует из У поскольку З"
3) больше определений богу определений - каждый термин должен быть определен
extra - выложить это где-нибудь, хуй знает где но только не на меге, уж больно мозгоебно
Аноним 13/05/19 Пнд 23:58:23 53371 70
Добавил доказательство теоремы о строении характеристически простых групп. Единственная причина, по которой я это сделал, состоит в том, что в книге Николая Вавилова "Конкретная теория групп" на странице 293 приводится какое-то идиотское доказательство, использующее теорему о строении конечно порождённых абелевых групп.
Аноним 14/05/19 Втр 00:12:17 53372 71
опечатка в 9.8.1 должна быть лямбда в кубе вместо единицы

Доказательство. Убедитесь в этом сами.
пушка
Аноним 14/05/19 Втр 01:06:34 53373 72
>>53372
>опечатка в 9.8.1 должна быть лямбда в кубе вместо единицы
Спасибо.
>Доказательство. Убедитесь в этом сами.
>пушка
Написал кое-что. Смысл этой заметки состоит в том, чтобы не использовать нумерацию множества переменных и показать, что количество переменных нас вообще не волнует. А то даже когда определяют алгебру симметрических функций обычно нумеруют переменные, да и само существование этой алгебры преподносят как какой-то сюрприз.
>>53370
>хуй знает где
В том-то и дело.
Аноним 14/05/19 Втр 19:06:11 53394 73
Добавил элементарное введение в комплексные числа (пункт 9.3).
Аноним 14/05/19 Втр 19:16:15 53395 74
>>52498 (OP)
>ДВИЖЕНИЕ МАЯТНИКА
>$x''=-x$
За такое на физфаке убивают нахуй.
Аноним 14/05/19 Втр 19:20:11 53396 75
>>53395
Что такое? Грузик на пружинке.
Аноним 14/05/19 Втр 22:03:06 53401 76
>>53396
Уравнение маятника это прежде всего:
x''=-\omega^{2}Sin(x)
То что написано там, это уравнение малых колебаний.
Аноним 14/05/19 Втр 23:52:53 53404 77
37825046-2002-4[...].jpeg 34Кб, 1088x120
1088x120
Аноним 15/05/19 Срд 01:20:01 53408 78
>>53404
Хуишко у тебя малый. Думай еще.
Аноним 15/05/19 Срд 03:31:10 53416 79
Удалил Веддербарна. Стандартный результат, мне тут нечего сказать. Вообще, хочу сделать перерыв на несколько лет.
Аноним 15/05/19 Срд 04:49:51 53417 80
>>53416
Почему? Неплохо выходит же! Что значит перерыв? Я думал ты умненький второкур вышечки, или ты про перерыв в написании твоих заметок, а не в математике?
Аноним 15/05/19 Срд 14:52:52 53425 81
Всё-таки добавил про полупростоту.
>>53417
>Я думал ты умненький второкур вышечки
Давным-давно отчислили со второго курса физфака.
>или ты про перерыв в написании твоих заметок, а не в математике?
Да.
Аноним 15/05/19 Срд 18:42:58 53430 82
Кстати, проверяйте доказательства, они запросто могут оказаться неправильными.
Например, доказательство теоремы Джекобсона о плотности я взял отсюда:
https://youtube.com/watch?v=bR4zxIXNBcI
но только не понял, зачем нужны все эти аннигиляторы, да и явное выписывание матрицы.
Может быть, я действительно чего-то не понимаю, и они действительно нужны?
Аноним 15/05/19 Срд 22:06:18 53441 83
>>53430
>Если его ядро равно нулю, то обратный гомоморфизм даст со-отношение xn=\sum_1^{n-1} x_id_i, где d_i \in D - противоречие. Поэтому ядро равно M.
Так A(x1,...,xn) не простой.
Аноним 15/05/19 Срд 23:06:21 53445 84
>>53441
Элементы ядра этого отображения имеют вид (0,0,...,0,x), то есть ядро содержится в последнем слагаемом произведения, которое изоморфно M, а M --- простой.
Аноним 18/05/19 Суб 23:57:09 53516 85
>>53416
>Вообще, хочу сделать перерыв на несколько лет.
Опа опапа, я то думал что эти говно-заметочки ваяются в перерывах между почесыванием яиц и скролированием двачей, а оказывается вон оно как - перерыв нужен, да еще на несколько лет, ну нихуя себе.
Аноним 19/05/19 Вск 00:47:18 53518 86
>>53516
>Опа опапа, я то думал что эти говно-заметочки ваяются в перерывах между почесыванием яиц и скролированием двачей
Да, это так.
Аноним 19/05/19 Вск 11:46:24 53529 87
>>53516
Утихни гребешок
Аноним 20/05/19 Пнд 20:32:15 54653 88
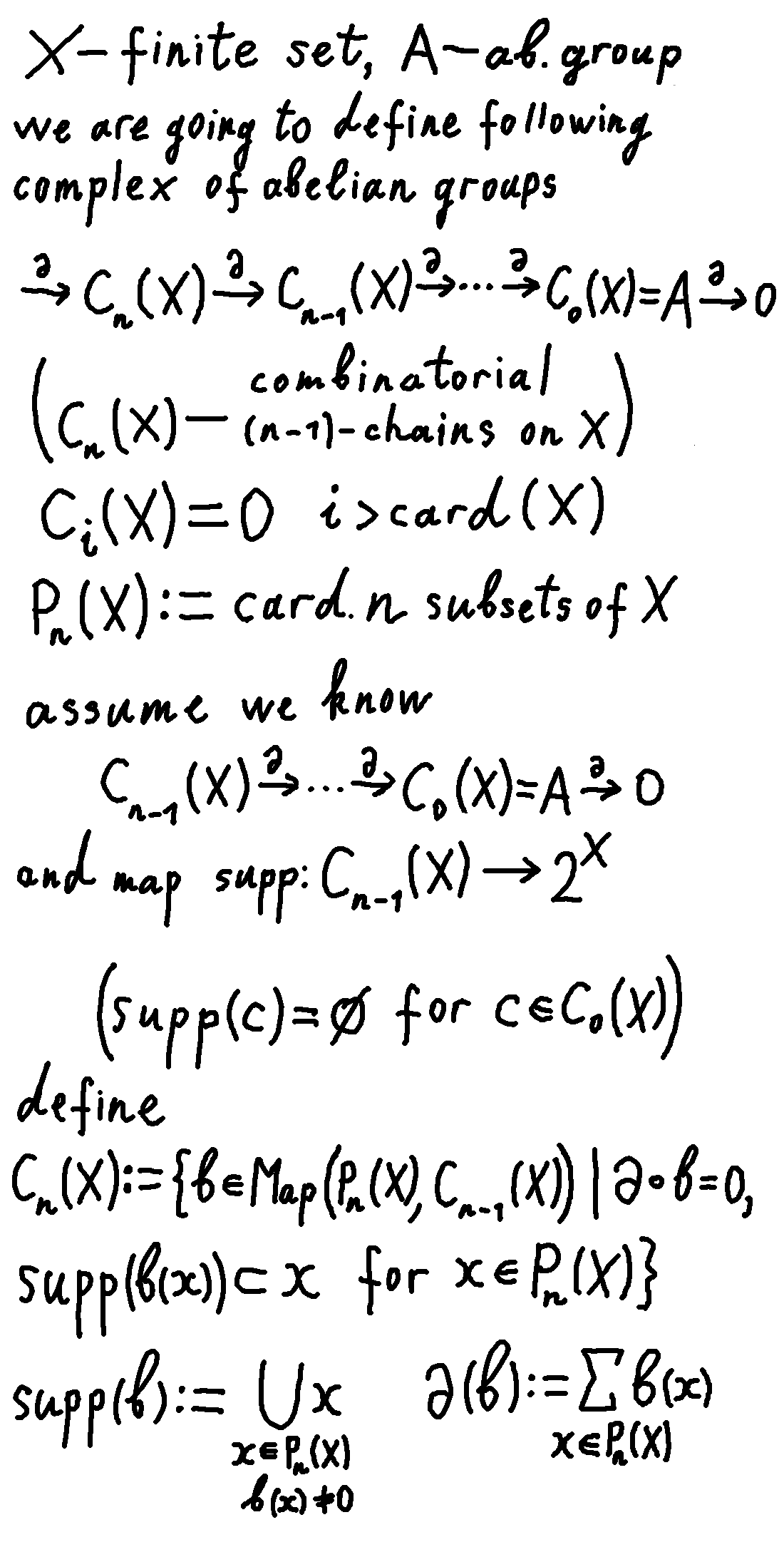
У меня есть идея, как инвариантно определить ориентацию симплекса и оператор границы.

Назовём симплексами множества, а подсимплексами --- подмножества. Определим ориентацию симплекса и оператор границы одновременно, используя индукцию по размерности симплекса (количеству точек). Ориентированный симплекс --- это симплекс, снабжённый оператором границы $\partial$ в абелеву группу своих ориентированных подсимплексов, т. ч. $\partial^2=0$. Ориентации фиксированного симплекса очевидным образом образуют абелеву группу. Абелева группа ориентированных симплексов определяется образующими --- ориентированными симплексами --- и соотношениями --- сумма ориентаций на фиксированном симплексе даёт уже известную нам ориентацию того же симплекса. Оператор границы продолжается на неё по аддитивности.
Граница нульмерного симплекса (точки) --- это ориентированный "пустой симплекс", то есть просто элемент абелевой группы коэффициентов.
Аноним 21/05/19 Втр 10:30:51 54662 89
>>54653
>Ориентированный симплекс --- <...> своих ориентированных подсимплексов

Это не определение
Аноним 21/05/19 Втр 13:37:02 54669 90
chains.png 56Кб, 1000x2300
1000x2300
>>54662
>используя индукцию по размерности симплекса

Попытался написать формальное определение (пикрелейтед).
Аноним 21/05/19 Втр 13:46:44 54670 91
>>54669
Кажется, лучше продолжить комплекс вправо нулями и определить supp для всех элементов C_0 как пустое множество.
Аноним 21/05/19 Втр 14:21:58 54671 92
chains.png 58Кб, 1100x2170
1100x2170
>>54669
Вот более правильное определение.
Аноним 21/05/19 Втр 19:14:45 54680 93
chains.png 62Кб, 1100x2170
1100x2170
Кажется, если обозначить через $P_n(X)$ не все подмножества мощности $n$, а только такие, которые принадлежат абстрактному симплициальному комплексу, то мы получим цепи на этом абстрактном симплициальном комплексе.

Кто-то понял это определение? Оно стандартное?
Аноним 22/05/19 Срд 19:58:57 54720 94
>>54680
не, вообще непонятно, чем ты тут не занимаешься
что ещё более непонятно -- зачем
Аноним 22/05/19 Срд 21:44:28 54723 95
49464632-AA1A-4[...].jpeg 48Кб, 416x647
416x647
Аноним 22/05/19 Срд 23:48:37 54746 96
>>54680
Добавил в папку новую PDF-ку для всякого мусора и записал это туда.

В основной текст добавил теорему о существовании и единственности поля разложения.
Аноним 23/05/19 Чтв 01:49:17 54755 97
>>54720
В данном конкретном случае я хочу определить цепной комплекс для абстрактного симплициального комплекса, не используя нумерации вершин симплексов. В частности для A=Z/3Z это даёт понятие ориентированного симплекса и его границы, не использующее нумерации вершин.
Чисто мой загон, можно не обращать внимания.
Аноним 23/05/19 Чтв 17:15:00 54784 98
Категория множеств с частично определёнными отображениями эквивалентна категории множеств с отмеченной точкой: мы убираем отмеченную точку (значение отображения на её прообразе становится неопределённым).

Есть какие-то применения этой штуки?
Аноним 23/05/19 Чтв 23:56:00 54795 99
Аноним 24/05/19 Птн 12:50:16 54804 100
95BDF525-F1A9-4[...].jpeg 17Кб, 194x203
194x203
>>54795
Какие?

Пикрелейтед диаграмма для биалгебр очень похожа на диаграмму тут: https:/youtube.com/watch?v=gI2csQaKJDk (10:40).
Может быть, это всё обобщается на биалгебры и что-то значит для них. Они естественно в связи с действиями возникают, а там тоже $G$-множества.
Аноним 25/05/19 Суб 01:31:07 54821 101
image.png 203Кб, 301x725
301x725
Аноним 25/05/19 Суб 06:21:34 54824 102
Аноним 25/05/19 Суб 12:47:03 54831 103
>>54821
Обпучкался в голосину чёт.
Аноним 25/05/19 Суб 16:59:12 54833 104
>>54821
Как раз добавил свой концептуальный взгляд на пучки и ростки в черновик. Не знаю, насколько он правилен или стандартен.
Аноним 26/05/19 Вск 00:04:16 54836 105
>>54746
>Добавил в папку новую PDF-ку для всякого мусора и записал это туда.
Переписал. Теперь действительно норм.
Аноним 29/05/19 Срд 18:06:37 54971 106
Добавил теорему о том, что каждое натуральное число представляется в виде суммы четырёх квадратов натуральных чисел.
Аноним 29/05/19 Срд 20:38:00 54985 107
>>54971
Ого. Я так понимаю, в следующем обновлении будет доказательство гипотезы Римана?
Аноним 29/05/19 Срд 21:41:46 54991 108
>>54971
>четырёх квадратов натуральных чисел
>натуральных
целых
>>54985
Это теоремка конца 18 века, ничего выдающегося.
Аноним 29/05/19 Срд 22:52:40 54997 109
>>54991
а, понятно
не твой уровень такой ерундой заниматься
Аноним 29/05/19 Срд 23:04:10 54998 110
>>54997
Во избежание возможных недоразумений поясню, что я и есть оп.
Аноним 02/06/19 Вск 00:44:47 55135 111
Кажется, нашёл интересное определение топологии метрического пространства: это универсальная (слабейшая) топология на $M$, такая, что функция расстояния $M \times M \to \mathbb{R}$ непрерывна. Априори (как мне кажется) совсем не понятно, почему она должна существовать. Это такое не абсолютно тривиальное упражнение.

Парциальные отображения $M \leftrightarrow M \times \{x} \subset M \times M \to \mathbb{R}$ должны быть непрерывны, поэтому открытые шары открыты (как прообразы отрезков $(0,r)$). Этого и достаточно.

Тут нет ошибки?
Аноним 02/06/19 Вск 00:47:05 55136 112
Аноним 02/06/19 Вск 00:48:49 55137 113
>>55135
>как прообразы отрезков $(0,r)$
Интервалов, содержащих 0.
Аноним 02/06/19 Вск 10:49:35 55151 114
>>55135
Все правильно.
Аноним 02/06/19 Вск 13:16:21 55153 115
>>55151
Просто это определение мне кажется менее ad hoc, чем просто декларация открытых шаров открытыми.

Алсо, ещё один педагогический принцип: сразу же после определений топологии и непрерывности должны даваться два примера: метрическая топология и топология Зарисского. Иначе вообще не понятно, в чём смысл рассатривать многие понятия из общей топологии. А так сразу понятно.
Аноним 02/06/19 Вск 15:22:02 55156 116
>>55153
>зачем
Обобщенные функции.
Аноним 02/06/19 Вск 17:05:39 55166 117
>>55135
>Кажется, нашёл интересное определение топологии метрического пространства <..>
Ну очень интересное определение, попробуй теперь с помощью него что-нибудь доказать

>Это такое не абсолютно тривиальное упражнение.
Тривиальное же: утверждение очевидно следует из того факта, что система открытых интервалов на R образует базу стандартной топологии на R. Обратно: тот факт, что топология открытых шаров удовлетворяет твоему универсальному свойству, влечёт этот факт про R

>>55153
>Иначе вообще не понятно, в чём смысл рассатривать многие понятия из общей топологии
Какие, например?

>педагогический принцип
Круто звучит, внушительно
Аноним 02/06/19 Вск 18:26:05 55172 118
>>55166
>Какие, например?
Порядок специализации: $x$, лежащий в замыкании $y$ называется специализацией $y$.
Вообще --- зачем рассматривать нехаусдорфовы пространства.
>Ну очень интересное определение, попробуй теперь с помощью него что-нибудь доказать.
Оно естественное, а это главное.
Топология произведения определяется условием непрерывности проекций. Затем даётся явное описание.
Топология фактор-пространства определяется условием непрерывности факторизации. Затем даётся явное описание.
Топология подпространства определяется условием непрерывности вложения. Затем даётся явное описание.
Топология метрического пространства определяется условием непрерывности метрики. Затем даётся явное описание.
>Тривиальное же
Это верно, что для любой функции на $X \times X$ есть универсальная топология $X$, относительно которой она непрерывна?
Аноним 02/06/19 Вск 18:52:34 55173 119
>>55172
>Это верно
верно, что топология открытых шаров удовлетворяет твоему определению. если ты не то имел в виду, выражаться надо яснее, я же по конктесту


>Порядок специализации: $x$, лежащий в замыкании $y$ называется специализацией $y$.
В первый раз о таком понятии слышу. Если не браться за топологию Зарисского, какой смысл его рассматривать?

>Вообще --- зачем рассматривать нехаусдорфовы пространства.
Ну ясно, что в общем положении незачем. У кого они появились, тот пусть и изучает. При первом знакомстве совершенно не нужно их рассматривать, только ради пары наглядных примеров, как бывает
Аноним 02/06/19 Вск 19:06:54 55176 120
>>55153
>и топология Зарисского
А других важных общих примеров ниметризуемости т.е. нет?
Аноним 02/06/19 Вск 19:13:11 55178 121
>>55173
>верно, что топология открытых шаров удовлетворяет твоему определению
Чего верно-то? Почему она самая слабая?
Аноним 02/06/19 Вск 19:20:47 55179 122
>>55176
ты же хотел пример нехаусдорфовой, нет?
примеры неметризуемых топологий есть более простые, чем зарисского, хотя это уже субъективно
в общем, я ничего против зарисского не имею, но там всё надо доказывать, начиная уже просто с того, что это топология. я бы не стал в первом (или втором) примере такого делать

>>55178
она самая слабая потому что определена через базу топологии (базу открытых шаров)



Аноним 02/06/19 Вск 19:22:56 55180 123
>>55166
>Круто звучит, внушительно
На самом деле есть ещё кое-что. Замкнутые подмножества метрических пространств --- это нули непрерывных функций (например, функции рассояния до данного замкнутого подмножества). Поэтому логично рассмотреть нули алгебраических функций, а это примерно и есть топология Зарисского.
Аноним 02/06/19 Вск 19:26:55 55181 124
>>55180
если у тебя не курс алгебраической геометрии, то выбор для этого именно именно алгебраических функций не совсем ясен да и зачем сразу нули функций вообще, это довольно техническое рассуждение

всё же примеры можно изготовить и попроще
но я не настаиваю, вообще извините, что ввязался
Аноним 02/06/19 Вск 20:18:38 55182 125
Добавил в "черновик" интересную связь между нормальным распределением и стандартным примером не аналитической гладкой функции.

Кстати, кто-нибудь знает, как определить образ квадратичной формы (при сюръективном отображении, скажем)? Просто для положительной формы $Q$ мы можем взять функцию $e^{-Q}$, у которой определён образ (интегрированием по слоям), который тоже является экспонентой формы. Но это только для знакоопределённых форм. А есть абстрактное определение?
Аноним 02/06/19 Вск 20:44:05 55183 126
>>55182
Кажется, для любой формы можно определить образ, если у нас есть фоновая евклидова форма: мы берём ортогональное дополнение ядра отображения и ограничиваем на него. Но для образа знакоопределённой формы с помощью этого интегрирования экспоненты нам нужно меньше структуры --- нужна только евклидова форма на ядре отображения. Странно. Ладно, плевать.
Аноним 03/06/19 Пнд 17:49:10 55646 127
8CD96B17-0984-4[...].jpeg 494Кб, 1427x1427
1427x1427
BD42AA00-B53D-4[...].jpeg 187Кб, 1566x279
1566x279
Читаю учебник Хамфри по алгебрам Ли и нашёл пару вещей, которые мне не нравятся.
1. Зачем он тут ссылается на теорему Вейля о полной приводимости представлений? Разве не естественнее сразу начать классификацию простых представлений? Пусть прдставление $V$ простое. Пусть $V_\lambda = \{v \in V \mid hv = \lambda v\}$. Мы берем сумму $V_\lambda$. Она не равна нулю, т.~к. над полем характеристики $0$ у каждого оператора есть собственный вектор. Она инвариантна относительно действия алгебры Ли, т.~к. $x V_\lambda \subset V_{\lambda+2}$, $y V_\lambda \subset V_{\lambda-2}$. Поэтому она совпадает с $V$. Сумма прямая, так как собственные векторы с разными собственным значениями линейно независимы.
2. Фраза <<факт из линейной алгебры>> абсолютно идиотская. Это общий алгебраический факт: если $y^n=0$, $xy=yx$, то $(xy)^n = x^n y^n = 0$.
Аноним 04/06/19 Втр 01:18:17 55664 128
>>55182
>Добавил в "черновик" интересную связь между нормальным распределением и стандартным примером не аналитической гладкой функции.
От чего так получилось, совпадение? не думаю
Аноним 04/06/19 Втр 02:37:02 55667 129
>>55664
Понятия не имею.
Аноним 04/06/19 Втр 11:16:12 55681 130
>>55646
>Зачем он тут ссылается на теорему Вейля о полной приводимости представлений? Разве не естественнее сразу начать классификацию простых представлений?
Так всё равно придётся, он-то начинает с произвольного L модуля. Кроме того он рассматривает строение над любым алгебраически замкнутым полем, а теорема Вейля только над char 0 работает.
Аноним 04/06/19 Втр 11:51:14 55684 131
>>55681
>Так всё равно придётся, он-то начинает с произвольного L модуля.
Выясняем строение неприводимых, затем говорим: по теореме Вейля любой разлагается на неприводимые.
>Кроме того он рассматривает строение над любым алгебраически замкнутым полем, а теорема Вейля только над char 0 работает.
Не понял. Это всё по-любому в характеристике $0$.
Аноним 04/06/19 Втр 17:01:43 55696 132
>>55646
>Фраза <<факт из линейной алгебры>> абсолютно идиотская.
Это факт из линейной алгебры, доказываемый элементарно. Если просто сказать, что из y^n = 0 в любом коммутативном кольце следует (xy)^n = 0, то приложение к эндоморфизмам не приходит на ум автоматически - с тем же успехом можно подумать о любом другом приложении.
Аноним 14/06/19 Птн 20:02:17 56085 133
Добавил во второй текст конструкцию исключительного действия $PSL_2(11)$ на $11$ точках и с помощью него построил вложение $PSL_2(11)$ в группу Матье $M_{12}$. Это интересно только тем, кому это интересно, но так как эти доказательства придумал я из-за лени, они практически не вычислительные (вычисления очень лёгкие и быстрые, додекаэдр используется в качестве аналогового компьютера). Пусть будут.
Аноним 16/06/19 Вск 19:09:27 56119 134
>>55684
>Не понял. Это всё по-любому в характеристике $0$.
То что h действует полупросто и поэтому любое представление расскладывается в прямую сумму h-пространств верно и в положительной.
Аноним 18/06/19 Втр 00:25:18 56153 135
Добавил во второй текст интерпретацию теоремы о вписанном угле как "детской" версии спина. Вообще, эта теорема и инверсия образуют (единственный?) реально интересный (и полезный) кусок школьной (?) геометрии.
Аноним 18/06/19 Втр 01:16:07 56154 136
Как из обобщенный теоремы ван дер вардена следует обычная (о последовательностях)?
Аноним 18/06/19 Втр 01:29:21 56155 137
>>56154
Следует? Это одномерный случай просто, доказательству плевать на размерность.

[Не уверен, что в доказательстве Артина-Веддербарна использовал именно артиновость (господи, как же ненавижу условия конечности). Для конечномерных всё ок.]
Аноним 18/06/19 Втр 13:30:22 56160 138
>>56155
Похоже, что и для артиновых ок. Попробовал прояснить.
Это верно, что объединение цепочки подмодулей $M_1 < M_1 \oplus M_2 < M_1 \oplus M_2 \oplus M_3 < \ldots$ равно бесконечной прямой сумме $\bigoplus_{i=1}^\infty M_i$?
Аноним 19/06/19 Срд 17:49:59 56215 139
Наконец-то записал нормальное доказательство теоремы Артина-Веддербарна. Слава богам.

P.S. Разлагается в прямую сумму или разлагается на прямую сумму?
Аноним 19/06/19 Срд 19:50:02 56223 140
>>56215
На прямую сумму и липовый мёд.
Аноним 21/06/19 Птн 18:03:18 56282 141
>>56215
Нет, вот теперь нормально.
Аноним 28/06/19 Птн 15:03:08 56452 142
Читал evan chan napkin?
Аноним 28/06/19 Птн 19:53:18 56463 143
>>56452
Нет. Похоже на длинный учебник, а у меня короткие фрагментарные доказательства отдельных фактов.
Аноним 04/07/19 Чтв 01:13:47 56574 144
Попытался доказать теорему об обратной функции.
Аноним 19/12/19 Чтв 04:36:40 63043 145
БАМП
Аноним 02/02/20 Вск 00:36:49 64679 146
Слегка изменил доказательство теоремы Гильберта о нулях (добавил прямое рассуждение из лекций Каледина) и во второй текст добавил доказательство теоремы Гильберта о базисе (стандартное, но сформулированное целиком в терминах цепочек, в духе стандартного доказательства того факта, что расширение нётерового модуля с помощью нётерового модуля нётерово).
Аноним 07/06/23 Срд 01:27:06 102987 147
Господи, весь этот тред --- адский кринж.
Я, кстати, до сих пор пишу эти заметочки.
Теперь оформляю короткими кусками, а не в одну псевдокнигу.
Ссылка тут:
>>52591
всё ещё рабочая.
[Сказал и пошёл отсюда, чтобы не видеть этого позора.]
Аноним 23/06/23 Птн 01:28:21 103240 148
>>102987
Выглядит как интересный набор фактов и сюжетов. Интересно, есть ли у этого метаматематическая ценность или в большинстве своём эти факты только в своей области нужны?
Надо будет почитать.
Аноним 28/06/23 Срд 19:34:51 103342 149
>>102987
Нифига не понятно из Ваших щаписок.
Аноним 10/07/23 Пнд 01:03:39 103703 150
Я правильно понимаю, что смысл 99% заметок - это вспомнить доказательство, когда ты уже когда-то его ботал?
Аноним 18/08/23 Птн 23:14:04 106030 151
image.png 72Кб, 670x310
670x310
>>102987
ОП, объясни интерпретацию. Каким образом элементы матрицы это эндоморфизмы и эндоморфизмы чего это?
Аноним 19/08/23 Суб 12:30:00 106073 152
6D057298-F460-4[...].jpeg 417Кб, 1366x905
1366x905
>>106030

1. Читать старые заметки в тех случаях, когда на эту тему есть более свежие — не очень разумно, в частности, как раз по причине подобного рода расплывчатых текстовых описаний. Скриншот более свежей версии данного доказательства приложен. Может быть, так будет понятнее.

2. Не очень понимаю, с какого места объяснять. Вот, скажем, четыре факта:

а) Пусть V — абелева группа, R — ассоциативное унитальное кольцо. Продолжить структуру абелевой группы на V до структуры R-модуля на V — это то же самое, что задать кольцевой гомоморфизм R \to \End(V), где \End(V) — это кольцо эндоморфизмов V как абелевой группы.

б) Пусть V — модуль над ассоциативным унитальным кольцом R. Задать эндоморфизм \varphi : V \to V R-модуля V — это то же самое, что задать отображение множеств {X} \to \End(V), где {X} — это множество с единственным элементом X, а \End(V) — это кольцо эндоморфизмов V как абелевой группы, такое что образ {X} в \End(V) поэлементно коммутирует с образом R. Образ X и соответствует \varphi.

с) Пусть R — ассоциативное унитальное кольцо, V — абелева группа. Задать отображение {X} \to \End(V) и гомоморфизм R \to \End(V), образы которых поэлементно коммутируют, — это то же самое, что задать гомоморфизм R[X] \to \End(V), где R[X] — это кольцо многочленов от переменной X с коэффициентами в кольце R. Это так по универсальному свойству многочленов.

Замечание. Если X переходит в \varphi, то образ R[X] в кольце \End(V) иногда обозначают R[\varphi]. Это про смысл обозначения на картинке.

д) Пусть V — модуль над ассоциативным унитальным кольцом R. Тогда на абелевой группе V^{\oplus I}, где I — конечное множество, индуцируется структура модуля над кольцом (I на I)-матриц с коэффициентами в R.

Скажем, среди этих четырёх фактов что-то конкретно непонятно?

Но вообще, это очень утомительно, такие длинные пояснительные тексты писать.
Это не учебник.

P. S. Отмечу, кстати, что по теореме Гамильтона-Кэли у меня нет ощущения какого-то глубокого понимания. Но это к теме имеет мало отношения.
Аноним 20/08/23 Вск 03:26:10 106168 153
>>106073
Каждый из перечисленных фактор мне понятен, кажется, но откуда они взялись и почему это естественный взгляд — абсолютно точно нет.
Аноним 20/08/23 Вск 13:44:19 106179 154
>>106168
Ок.

Насчёт пункта а) ещё небольшое пояснение.
Пусть R — ассоциативное унитальное кольцо.
Обычно структура R-модуля на абелевой группе V определяется с помощью отображения множеств
R \times V \to V,
удовлетворяющего каким-то аксиомам.
Но отображения
R \times V \to V
естественно биективны отображениям
R \to \Map(V,V),
где \Map(V,V) — это множество отображений из V в V.
Функция от двух аргументов — это то же самое, что функция от одного аргумента в функции от другого аргумента.
Это соответствует биекции между множествами X^{Y \times Z} и (X^Y)^Z, где X, Y и Z — множества, из теории множеств.
Важнейший факт, различные проявления которого встречаются в математике постоянно, буквально везде, и без которого нельзя понять ничего.
Так вот, описание модуля как гомоморфизма в эндоморфизмы отсюда и берется. Это один взгляд.
Точно так же действие группы G на множестве X можно задавать с помощью отображения G \times X \to X, удовлетворяющего неким аксиомам, а можно задавать с помощью гомоморфизма группы G в группу перестановок множества X — это одно и то же.
Аноним 24/09/25 Срд 14:06:39 123396 155
>>52498 (OP)
Захотел просмотреть эту старую версию записок и вдруг
>This page is no longer available. It has either expired, been removed by its creator, or removed by one of the Pastebin staff.

Мда, всё как обычно. Пастебин что, старые пасты удаляет?

Между прочим, я до сих пор записки пишу, только выкладываю на ГитХаб. Вот ссылки:
https://yy-mathematics.github.io
https://github.com/yy-mathematics/math_text
Аноним 25/09/25 Чтв 11:59:50 123399 156
>>123396
Ну ебана, зделой норм страницу с лендингом на Гитпраше, что бы там сразу все отображалось, а не отдельными файлами.
Аноним 25/09/25 Чтв 15:08:03 123402 157
>>123399
Да чего вы хотите, один клик сэкономить? Я не умею делать веб-страницы сложнее полного примитива.
Аноним 26/09/25 Птн 15:23:29 123418 158
>>123402
А для чего ты тогда в общий доступ выкладываешь, что бы что?
Аноним 26/09/25 Птн 18:47:24 123425 159
>>123418
Чтобы люди могли прочитать при желании. Вообще не понимаю в чём проблема, у кучи профессиональных математиков странички почти целиком состоят из простого текста.
Аноним 26/09/25 Птн 23:21:05 123426 160
>>123425
>странички почти целиком состоят из простого текста.
Так в том то и дело, что у тебя не странички а файлы.
Аноним 28/09/25 Вск 20:01:30 123470 161
>>123426
Что означает «сразу всё, а не отдельными файлами»? Там и есть один PDF-файл и исходники. Всё.
Аноним 30/09/25 Втр 20:56:50 123522 162
Аноним 30/09/25 Втр 23:55:21 123529 163
>>123522
Понял. Но это совсем другой формат — онлайн-книга, а не классическая книга. Я не могу и не хочу формат менять. Вообще, параметры PDF-ки выбраны с прицелом на то, что файл можно будет напечатать в книгу формата A5 на обычном принтере и самому переплести. Я пока этого не делал, но там, по расчету, достаточно только поля поменять, не меняя размера блока текста. Для этого, кстати, перешёл с шрифта 12pt на 11pt. По этой же причине там написано «обрезанная версия» — это поля обрезаны. То есть эту PDF-ку можно читать на экране смартфона в горизонтальном режиме и одновременно, в теории, можно напечатать.
Аноним 21/11/25 Птн 19:30:55 124655 164
>>54653
Забавно, что столько времени прошло, а я только сейчас удосужился написать версию этого определения, пригодную одновременно для симплициальных множеств и абстрактных симплициальных комплексов.
Аноним 07/12/25 Вск 02:33:26 124999 165
IMG2084.jpeg 181Кб, 1640x529
1640x529
IMG2082.jpeg 425Кб, 1640x1574
1640x1574
Моя попытка написать определение транспонированного корасслоения/расслоения Гротендика. Попытка экспериментальная, запросто могу ошибиться. На первой картинке пара предварительных определений, на второй, собственно, основное определение. Терминология из статей Каледина, например [1, стр. 76], не знаю насколько стандартная. Это же понятие есть в тексте [2, стр. 20] в разделе 5, называющемся «The Opposite of a Fibration», где написано «Though most constructions appear more elegant from the fibrational point of view the construction of $P^{\mathrm{op}}$ from $P$ may appear as somewhat less immediate though (hopefully!) not too unelegant.» Короче, не одному мне эта конструкция через классы эквивалентности домиков действует на нервы.

Если найдете ошибку или найдёте эту форму определения в другом тексте — пишите.

[1]: D. Kaledin, Enhancement for categories and homotopical algebra, https://arxiv.org/abs/2409.17489v2
[2]: Thomas Streicher, Fibered Categories a la Jean Benabou, https://arxiv.org/abs/1801.02927v20
Аноним 07/12/25 Вск 02:43:51 125000 166
>>124999
я попробовал прочесть первое предложение со второй картинки и не сумел

разве что морфизмы $\varphi$ в тексте и на диаграммах действуют между разными штрихами, кажется
Аноним 07/12/25 Вск 03:19:24 125001 167
>>125000
Под «первым предложением со второй картинки» имеется в виду второе предложение определения 9?
Определение 9 — это как бы задание категории образующими и соотношениями. Мы берём категорию $\bigsqcup_{i \in I} \mathcal{C}_i$ как колчан, добавляем к этому колчану дополнительные стрелки $\varphi^{\mathrm{t}}$, затем добавляем в качестве соотношений таблицу умножения (то есть композиции) в категории $\bigsqcup_{i \in I} \mathcal{C}_i$ и соотношения, описанные в определении 9.
Это как алгебру над кольцом задают образующими и соотношениями, только тут категорию над категорией задают.

Кстати, заметил, что в тексте вместо $\bigsqcup_{i \in I} \mathcal{C}_i$ написано $\bigsqcup_{i \in I} {C}_i$, надо будет исправить. Выражение $i \in I$ означает, что $i$ — это объект $I$.
Аноним 07/12/25 Вск 03:30:09 125002 168
>>125001
Ещё добавлю, что $\varphi$ в тексте определения и $\varphi$ в диаграмме (5, слева) — это разные $\varphi$. Вдруг это кого-то смущает.
Аноним 07/12/25 Вск 18:44:33 125005 169
Что значит "добавили морфизм"? Я правильно понимаю что условно говоря ты берешь в C "половину" морфизмов (те которые декартовы) и "разворачиваешь" их как будто ты строишь сопряженную категорию? А композиции откуда возьмутся тогда?
Аноним 07/12/25 Вск 22:16:58 125010 170
>>125005
>Что значит "добавили морфизм"?
К любой малой категории можно добавить любые объекты и любые стрелки формально, плюс любую малую категорию можно профакторизовать по соотношениям типа $\varphi_i = \psi_i$, где $\varphi_i$ и $\psi_i$ — какие-то морфизмы. Потому что существует конструкция свободной категории на колчане (графе) и конструкция факторкатегории по соотношениям, о которой написано в стандартном учебнике «Categories for the Working Mathematician» (Second Edition) Маклейна, глава II «Constructions on Categories», параграф 7 «Graphs and Free Categories» и параграф 8 «Quotient Categories». Вообще, идея образующих и соотношений — это одна из самых важных идей во всей математике, на которой, видимо, в элементарных учебниках и лекциях недостаточно акцентируют внимание. Кстати, из концепции образующих и соотношений выводится, что в категории малых категорий есть вообще все малые копределы. Например, можно взять и склеить любые два объекта в один объект. Для не обязательно малых категорий конструкция тоже работает, только нужно в каждом конкретном случае проверять, что множества Hom-ов будут действительно множествами, а не собственными классами.

>Я правильно понимаю что условно говоря ты берешь в C "половину" морфизмов (те которые декартовы) и "разворачиваешь" их как будто ты строишь сопряженную категорию?
Да, примерно так. Декартовы морфизмы разворачиваются, вертикальные остаются на месте.

>А композиции откуда возьмутся тогда?
Уже написал, из конструкции образующих и соотношений. Морфизмами являются пути из формальных стрелок с операцией конкатенации, профакторизованные по соотношениям, что композиции вертикальных морфизмов остаются такими же как раньше, плюс ещё два вида соотношений, описанных в определении.
Аноним 07/12/25 Вск 22:19:05 125011 171
>>125010
> где $\varphi_i$ и $\psi_i$ — какие-то морфизмы
Какие-то морфизмы с одинаковым началом и концом, забыл написать.
Аноним 07/12/25 Вск 22:57:38 125012 172
>>125010
>Вообще, идея образующих и соотношений — это одна из самых важных идей во всей математике, на которой, видимо, в элементарных учебниках и лекциях недостаточно акцентируют внимание
Показательно, что Рома в своих лекциях про группы и гомотопии буквально всё именно в виде копредставлений писал и довольно много говорил на связанные темы
Аноним 08/12/25 Пнд 00:21:40 125013 173
>>125012
В контексте групп и топологических пространств об этом часто говорят. Но они почти везде есть, представление образующими и соотношениями — это примерно то же самое, что представление в виде копредела. Есть ещё такой пример, что система неизвестных и алгебраических уравнений с коэффициентами в кольце $A$ — это буквально то же самое, что система образующих и соотношений для алгебры над $A$. Поэтому, из универсального свойства задания, гомоморфизмы из данной $A$-алгебры $B$ в какую-то $A$-алгебру $C$ — это то же самое, что решения любой фиксированной задающей $B$ системы уравнений в $C$. Поэтому функтор точек называется функтором точек и поэтому изучение колец и изучение решений систем алгебраических уравнений — это одно и то же. Урок номер ноль по алгебраической геометрии, абсолютная банальность, которую знают все, а кто не знает — тот не знает.
Аноним 08/12/25 Пнд 00:40:56 125014 174
>>125010
Вон оно как. Может стоит в таких случаях писать "формально добавим".
Будет ли полученная конструкция расслоением Гротендика, или об этом вообще речи не идет?
А какая конечная цель этих упражнений с транспонированием, интересно?
Аноним 08/12/25 Пнд 00:43:55 125015 175
>>125013
>Урок номер ноль по алгебраической геометрии, абсолютная банальность, которую знают все, а кто не знает — тот не знает.
Ух каким же надменным бздежом повеяло, прям не продохнуть.
Аноним 08/12/25 Пнд 01:00:26 125016 176
>>125015
петух-неосилятор и урок номер ноль по алгебраической геометрии
Аноним 08/12/25 Пнд 01:37:32 125017 177
>>125016
А ты чмонь как я посмотрю не только мочу хлебать любишь, а еще и бздежом занюхивать. Настоящий эстет.
Аноним 08/12/25 Пнд 01:52:11 125018 178
Каждый раз в голос с точности детектирования и последующей детонации
Аноним 08/12/25 Пнд 02:07:29 125019 179
>>125014
>Вон оно как. Может стоит в таких случаях писать "формально добавим".
Может.
>Будет ли полученная конструкция расслоением Гротендика, или об этом вообще речи не идет?
>А какая конечная цель этих упражнений с транспонированием, интересно?
Если стартуем с расслоения, то в результате транспонирования должно получиться корасслоение.
Операция транспонирования-то стандартная, она есть в литературе, например, в статьях, ссылки на которые приведены выше, только конструкции там чуть-чуть другие. Выше я привёл, как думаю, альтернативную конструкцию, лично мне более приятную. Доказательство того, что приведенная выше конструкция и стандартная конструкция дают в очевидном смысле одно и то же, очевидно, как я думаю. Или же это неверно, но если это неверно, то это тоже очевидно.
>>125015
Это всего лишь моё, абсолютного неуча, мнение, очевидное, однако, любому, у кого есть хоть капля мозгов. Если серьёзно, то на этом просто реже делают акцент, чем следовало бы. Сущность математики — в её свободе, а образующие и соотношения, имхо, добавляют этого ощущения, а не убавляют его.
>>125018
Раздел и так с ног до головы засран бессодержательными постами про неосиляторов, петухов и детонацию. Не надо засирать его ещё больше.
Аноним 08/12/25 Пнд 02:24:46 125020 180
>>125019
>Доказательство того, что приведенная выше конструкция и стандартная конструкция дают в очевидном смысле одно и то же, очевидно, как я думаю. Или же это неверно, но если это неверно, то это тоже очевидно.
>очевидное
У тебя весьма странное понимание этого слова. Я бы даже сказал его отсутствие.
Аноним 08/12/25 Пнд 12:41:55 125021 181
>>125013
>Есть ещё такой пример, что система неизвестных и алгебраических уравнений с коэффициентами в кольце A — это буквально то же самое, что система образующих и соотношений для алгебры над A
Это есть ни что иное как небольшое обобщение давно известного физикам факта, что решения системы линейных уравнений над $k$ образуют векторное подпространство в $k^n$.
Собственно про R-модули тоже можно думать как множества со структурой решений систем линейных уравнений над R.
Аноним 08/12/25 Пнд 14:34:08 125022 182
>>125020
Если вы хотите какое-то точное утверждение, то пусть $\pi : \mathcal{C} \to I$ — расслоение категорий, $\mathcal{C}^{\mathrm{t}}$ — соответствующая транспонированная категория в смысле определения 9 выше, а $\mathcal{C}_{\perp}$ — соответствующая транспонированная категория в смысле [1, стр. 76]. Определим функтор $F : \mathcal{C}_{\perp} \to \mathcal{C}^{\mathrm{t}}$ как функтор, переводящий класс «домика» из декартова морфизма $\varphi$ и вертикального морфизма $v$ в морфизм $v \circ {\varphi}^{\mathrm{t}}$. Я утверждаю, что это определение корректно и функтор $F$ является изоморфизмом. Только тут, возможно, надо учитывать, что в [1, стр. 76] рассматриваются существенные расслоения, а не просто расслоения, и, если что, сделать соответствующие модификации. В любом случае, это всё — более-менее тривиальное замечание.

[1]: D. Kaledin, Enhancement for categories and homotopical algebra, https://arxiv.org/abs/2409.17489v2
Аноним 08/12/25 Пнд 18:40:47 125026 183
>>125021
>Это есть ни что иное как небольшое обобщение давно известного физикам факта, что решения системы линейных уравнений над k образуют векторное подпространство в kn
этот известный прозорливым физикам факт есть всего лишь утверждение о том, что ядро линейного оператора $k^n \to k^m$ есть подпространство в $k^n$. оно совершенно тривиально, устанавливается прямой проверкой в полстрочки.
в случае же, когда речь идёт про произвольные алгебраические уравнения, жизнь меняется: никаких линейных пространств уже нет и операторов между ними тоже, и естественных обобщений этой конструкции не наблюдается

однако на уроке 0 по алгебраической геометрии изучается другой факт: для системы алгебраических уравнений с коэффицентами в кольце $K$ множеству её решений в некоторой $K$-алгебре $L$ взаимно-однозначно соответствует множество гомоморфизмов $\rm{Hom}_K(A,L)$, где $A$ - некоторая алгебра, однозначно заданная уравнениями системы (здесь и получаются образующие и соотношения)

этот второй факт не является аналогом первого, во всяком случае напрямую: на $\rm{Hom}_K(A,k)$, вообще говоря, нет структуры линейного подпространства в $k^n$, образующие и соотношения нигде не видны, а алгебра $A$ (в которой они видны) к $k^n$ никакого отношения не имеет
это видно уже на примере неоднородной системы линейных уравнений, для которой $\rm{Hom}_K(A,k)$ есть афинное подпространство, а не линейное - хотя алгебра $A$ та же самая (изоморфная)
Аноним 08/12/25 Пнд 20:45:31 125030 184
>>125026
>и естественных обобщений этой конструкции не наблюдается
Ну если отбросить весь "старый", досхемный алгем (по крайней мере разумные и фактически верные куски итальянской школы), то да, наблюдаться будет мало чего. Что может наблюдаться у изучающего, если по (относительно) современному плану обучения он нередко узнает про спектр и схемы раньше, чем про интересные задачи, которые изучали десятилетиями за полвека до первых Бурбаков.
Аноним 08/12/25 Пнд 23:18:00 125035 185
>>125022
У меня в голове не укладывается как человеку может быть очевидно отверждение, но только он не знает ложно оно или истинно. Анекдот.
Если ты хочешь более конкретных утверждений по сути твоего тривиального вопроса, то думаю распишу их после небольшого перерыва на несколько лет.
Аноним 10/12/25 Срд 00:51:49 125047 186
Кажется я начинаю понимать про образующие и нулевой урок алгебраической геометрии. Образующие это как базис в векторном пространстве.
Или как базис из дельта-функций по которому можно разложить любую функцию. Главное только потом все буквы в этом разложении не перепутать и кукарекать как кто то интегрирует по полупрямой дельта-функцию и получает 1/2.
Я правильно уловил суть?
Аноним 10/12/25 Срд 01:38:43 125049 187
>>125021
>>125026
>>125047
а) Да, базис линейного пространства является примером образующих линейного пространства, только между этими образующими нет нетривиальных соотношений, это «свободные» образующие.
б) Количество глубоких мыслей на тему базисов линейных пространств в треде растёт с угрожающей быстротой. Если хотите много писать на эту тему, идите в тред для начинающих.
Аноним 12/12/25 Птн 02:20:41 125077 188
ОП, не пробовал свои изыскания выше перевести на язык псевдофункторов и 2-категорий?
Аноним 12/12/25 Птн 15:39:13 125081 189
>>125077
Тут нет никаких изысканий, только небольшое замечание. Если речь о понятии транспонированного корасслоения, то это корасслоение категорий, функторы перехода которого такие же, как у исходного расслоения, а изоморфизмы совместимости (или как это называется) обратны изоморфизмам совместимости исходного расслоения.

Подумалось следующее. До сих пор, честно говоря, очень долгое время по поводу текста [1] не получал ни одного комментария, и не уверен, что вообще хоть кто-то читал хоть что-то оттуда. Но, похоже, если мелкие посты делать, то какое-то оживление может возникнуть. Поэтому думаю выкладывать мелкие посты об отдельных когда-то написанных заметках, о чём они, какие-то пояснения. Тем более скоро Новый год, а я в последний день года обычно делаю последнюю компиляцию в году, типа итоговая версия года.

[1] https://github.com/yy-mathematics/math_text/blob/main/most_recent_version/math_text_11pt.pdf
Аноним 12/12/25 Птн 15:42:19 125082 190
IMG2099.jpeg 202Кб, 1640x720
1640x720
IMG2100.jpeg 783Кб, 1640x2185
1640x2185
О разделе «Дуальность Стоуна для булевых колец».

Это в каком-то смысле в тему, так как там тоже есть категории и свободные объекты.

Первый подраздел «Теорема Стоуна» — это текст на основе pdf-ок небезызвестного М.В. о дуальности Стоуна, но пробелы заполнены из моей башки и доказательство может оказаться неправильным. Вообще, всё в «заметках» может быть неправильным, читайте на свой страх и риск и перепроверяйте.

Второй подраздел «Лемма Шуры-Буры» — эквивалентность двух определений пространств Стоуна. Классический результат из теоретико-множественной топологии, вроде как все формулировки и доказательства стандартные.

Третий подраздел «Булевы кольца и булевы алгебры», приведённый на прикреплённых картинках, написан заметно позже первых двух и является по сути нулевым подразделом. Он мне по кайфу и относится к любимому жанру «как с помощью рассуждений избавится от занудной стандартной проверки». Подраздел посвящён стандартному факту, что булевы кольца и булевы алгебры — это одно и то же, но с помощью рассмотрения свободных объектов практически все проверки тождеств обходятся. Ориджинал контент.

Стоит только добавить, что булевым кольцом называется ассоциативное коммутативное унитальное кольцо, в котором любой элемент является идемпотентом, то есть удовлетворяет уравнению $x^2 = x$.
Аноним 13/12/25 Суб 00:41:28 125085 191
IMG2104.jpeg 291Кб, 1640x1144
1640x1144
IMG2105.jpeg 94Кб, 1640x279
1640x279
IMG2106.jpeg 102Кб, 1640x276
1640x276
>>125082
Один раз написал и уже надоело. Буду писать всякую хрень по настроению без системы как раньше. Только продолжив тему очевидных вещей и изменений в старые разделы отмечу, что есть очевидная дуальность между «квадратом суммы-пересечения» и «факторквадратом суммы-пересечения», но я для себя обнаружил эту симметрию только в этом году, когда перечитывал старый текст! И изменил доказательство, чтобы оно стало более симметричным.
Аноним 01/01/26 Чтв 17:19:14 125389 192
Ну что, версия 2025 года скомпилирована и выложена (тут: [0]). В 2024 году было 162 страницы, теперь 225 страниц. Были некоторые забавные изменения, например, конструкция коммутативной локализации стала более абстрактной чем раньше, так как я вдруг осознал (очевидный) факт, что обычная конструкция — это конструкция через фильтрованный копредел, более того, она, оказывается, работает в любой категории, в которой есть нужные фильтрованные копределы. Точность слева локализации — это частный случай того факта, что фильтрованные копределы коммутируют с конечными пределами. Эта же конструкция изложена в PDF-ке Артура Огуса [1], а может ещё и в других местах.

Добавлены изложения нескольких тем из элементарной коммутативной алгебры, выделеные в отдельную главу. Зачем — непонятно, так как там все очень стандартно. Единственное, изложение целого замыкания идеала, нужное для теоремы о спуске, взято отсюда: [2]. Там целое замыкание идеалов сводится к целому замыканию колец, что, на мой взгляд, прикольно, и позволяет сэкономить усилия.

Добавлено доказательство эллиптичности орбит планет (задача Кеплера) из книг Арнольда, только доказательство того, что комплексное возведение в квадрат переводит орбиты движения в «центральном поле Гука» в орбиты движения в «центральном поле Ньютона» отличается от изложенного в книге «Гюйгенс и Барроу, Ньютон и Гук».

С помощью стандартного трюка убрал избыточную техническую проверку из изложения леммы Адамара из элементарного анализа. И так далее.

В общем, сделано мало, но что-то сделано.

[0]: https://github.com/yy-mathematics/math_text/blob/712078e6ed308a2e5c4fb2e2bfc73c023ce56012/2025-12-31/math_text_2025-12-31/math_text_11pt.pdf
[1]: https://math.berkeley.edu/~ogus/Math_250B-2016/Notes/colimits.pdf
[2]: Darij Grinberg, Integrality over ideal semifiltrations, https://arxiv.org/abs/1907.06125v1
Аноним 02/01/26 Птн 07:04:16 125393 193
>>125389
>я вдруг осознал (очевидный) факт, что обычная конструкция — это конструкция через фильтрованный копредел, более того, она, оказывается, работает в любой категории, в которой есть нужные фильтрованные копределы
Чот кекнул, без негатива
Вообще, интересно наблюдать за тем, как люди проникаются мощью стрелочек
Вроде как предельно абстрактная чепуха, за которой ничего нет, но каждый божий раз она порождает вполне универсальные наблюдения
Аноним 03/01/26 Суб 03:42:30 125399 194
>>125393
Не знаю насчёт каждого раза, но в этом конкретном случае хорошо совпало.
Аноним 31/01/26 Суб 22:12:54 125690 195
Пусть $p \in \mathbb{N}_1$ --- простое число. Тогда в кольце некоммутативных многочленов $\mathbb{F}_p \langle X, Y \rangle$ выполняется равенство
$(X + Y)^p - X^p - Y^p = \sum_{c_1 = 0}^1 \cdots{} \sum_{c_{p-2} = 0}^1 \frac{1}{1 + \sum_{i=1}^{p-2} c_i} \mathrm{ad}(c_1 X + (1 - c_1) Y) \cdots{} \mathrm{ad}(c_{p-2} X + (1 - c_{p-2}) Y) [Y, X]$ (теорема 11.2.1 в записках на данный момент).

Вопрос: у этой (стандартной) формулы есть какое-то имя? Вдруг кто-то знает.
Аноним 01/02/26 Вск 14:27:09 125695 196
Аноним 02/02/26 Пнд 02:18:24 125705 197
>>125695
Ок, спасибо. Нашёл несколько ссылок, где эта формула называется формулой Джекобсона, например [1, Proposition 6.2] и [2, Proposition 12.39, стр. 199]. Получается, скорее всего, что Джекобсон её придумал, а не просто написал о ней в своём учебнике по алгебрам Ли.

[1] www.math.kochi-u.ac.jp/docky/bourdoki/NAS/nas004/node21.html
[2] https://jmilne.org/math/CourseNotes/iAG200.pdf
Аноним 05/02/26 Чтв 23:52:41 125763 198
Когда писал про формулы $e^x e^y = e^{x + y + [x,y]/2}$ и $e^x e^y e^{-x} e^{-y} = e^{[x,y]}$, то сначала думал, что они выполняется в кольце $\mathbb{Q} \langle\langle X, Y \rangle\rangle / ([X,[X,Y]], [Y,[X,Y]])$, а потом задумался, и сейчас мне кажется, что они выполняются в пополнении неотрицательно градуированного кольца $\mathbb{Q} \langle X, Y \rangle / ([X,[X,Y]], [Y,[X,Y]])$. Мне кажется, что это разные кольца, но точно сказать не могу сейчас, много не думал по этому поводу. Типа операции факторизации по однородному идеалу и перехода к пополнению не коммутируют. Интересно, эти две формулы таки выполняются в $\mathbb{Q} \langle\langle X, Y \rangle\rangle / ([X,[X,Y]], [Y,[X,Y]])$, или нет?
Аноним 06/02/26 Птн 15:30:18 125768 199
>>125763
почему они должны не выполняться? если ты насильно обнуляешь все старшие члены Кэмпбела-Хаусдорфа

причём здесь пополнения и "неотрицательная градуировка", я не понял; для пополнения вообще топология нужна
Аноним 06/02/26 Птн 20:50:00 125769 200
>>125768
Пусть $R = \bigoplus_{i=0}^{\infty} R_i$ --- неотрицательно градуированное ассоциативное унитальное кольцо. Тогда мы можем рассмотреть кольцо $R' = \prod_{i=0}^{\infty} R_i$, где декартово произведение является декартовым произведением аддитивных абелевых групп, а умножение определяется формулой $(a_i)_{i=0}^{\infty} \cdot (b_i)_{i=0}^{\infty} = (\sum_{j+k=i} a_j b_k)_{i=0}^{\infty}$. В данном контексте я называю пополнением переход от $R$ к $R'$, ну и само $R'$ выше называется пополнением неотрицательно градуированного кольца $R$. Например, кольцо $\mathbb{Q} \langle\langle X, Y \rangle\rangle$, то есть кольцо формальных рядов от двух не коммутирующих переменных с коэффициентами в $\mathbb{Q}$, в этом смысле является пополением кольца $\mathbb{Q} \langle X, Y \rangle$, то есть кольца многочленов от двух не коммутирующих переменных с коэффициентами в $\mathbb{Q}$, снабжённого очевидной градуировкой. Рассмотрим однородный двусторонний идеал $([X,[X,Y]],[Y,[X,Y]]) \subset \mathbb{Q} \langle X, Y \rangle$. Меня интересует, является ли канонический гомоморфизм $(\mathbb{Q} \langle X, Y \rangle)' / ([X,[X,Y]],[Y,[X,Y]]) = \mathbb{Q} \langle\langle X, Y \rangle\rangle / ([X,[X,Y]],[Y,[X,Y]]) \to (\mathbb{Q} \langle X, Y \rangle / ([X,[X,Y]],[Y,[X,Y]]))'$ изоморфизмом, где штрих обозначает пополнение в определённом выше смысле. Для меня на данный момент не является абсолютно очевидным, что это изоморфизм. И вообще, интересно, является ли аналогичное отображение изоморфизмом для произвольного неотрицательно градуированного кольца и его однородного идеала. И отличается ли чем-то случай коммутативного $R$ от случая некоммутативного $R$.
Аноним 07/02/26 Суб 12:14:28 125774 201
>>125769
понятно: в одном случае ты добавляешь к кольцу какие-то элементы, потом факторизуешь, в другом - сначала факторизуешь, а потом добавляешь какие-то элементы, по сути, вроде бы, те же самые. так кажется, для доказательства изоморфизма должно быть достаточно простой проверки руками на инъективность и сюръективность. или даже применения универсальных свойства $\times$ и $\oplus$, если нарисовать одну большую диаграмму, в которой сразу будут в виде стрелок все участвующие операции

и уж едва ли здесь есть что-то специфическое для колец многочленов с некоммутирующими переменными и коэффициентами из конкретного поля
Аноним 07/02/26 Суб 14:20:03 125776 202
>>125774
>и уж едва ли здесь есть что-то специфическое для колец многочленов с некоммутирующими переменными и коэффициентами из конкретного поля

Пусть $R = \bigoplus_{i=0}^{\infty} R_i$ --- неотрицательно градуированное ассоциативное унитальное кольцо, а $(g_s)_{s \in S}$ --- конечное семейство однородных элементов $R$. Пополнение в определённом выше смысле будем снова обозначать штрихом.

Предположим, что $R$ коммутативно.
Тогда кольцо $(R / (g_s)_{s \in S})'$ является фактором кольца $R'$ по идеалу, состоящему из бесконечных сумм вида $\sum_{i \in I} h_i g_{s_i}$, где $h_i$ являются однородными элементами $R$ и для любого натурального $n$ только конечное число $h_i$ имеют степень меньше $n$.
С другой стороны, кольцо $R' / (g_s)_{s \in S}$ является фактором кольца $R'$ по идеалу, состоящему из сумм вида $\sum_{s \in S} f_s g_s$, где $f_s \in R'$.
После секундного размышления становится ясно, что эти два идеала совпадают --- чтобы это понять нужно просто перегруппировать соответствующие суммы.

Теперь рассмотрим случай некоммутативного $R$.
В этом случае кольцо $(R / (g_s)_{s \in S})'$ является фактором кольца $R'$ по идеалу, состоящему из бесконечных сумм вида $\sum_{i \in I} h'_i g_{s_i} h''_i$, где $h'_i$ и $h''_i$ являются однородными элементами $R$ и для любого натурального $n$ только конечное число $h'_i$ и $h''_i$ имеют степень меньше $n$.
С другой стороны, кольцо $R' / (g_s)_{s \in S}$ является фактором кольца $R'$ по идеалу, состоящему из конечных сумм вида $\sum_{j \in J} f'_j g_{s_j} f''_j$, где $f'_j, f''_j \in R'$.
Но рассуждение, которое применялось для случая коммутативного $R$, в рассматриваемом случае некоммутативного $R$, кажется, не срабатывает! Потому что теперь рассматриваются двусторонние идеалы.
Аноним 08/02/26 Вск 14:06:49 125780 203
>>125769
Пусть $R$ как у тебя, $I \subset R$ однородный двусторонний идеал, $I_i := R_i \cap I$. Определи $I':=\prod_{i \geq 0} I_i \subseteq R'$. Тогда $I'$ двусторонний идеал. Покажем, что $(R/I)' \cong R'/I'$. Рассмотрим $\Phi: R' \to (R/I)'$, $\Phi((a_i){i\geq 0}):=(a_i+I_i){i\geq 0}$. Это гомоморфизм колец, причем суръективный: для любого $(\overline{c_i})_{i\ge 0}\in \prod (R_i/I_i)$ выбираем $c_i\in R_i$, тогда $\Phi((c_i))=(\overline{c_i})$. Более того, $\Phi((a_i))=0$ если и только если $a_i\in I_i$ для всех $i$, т.е. $(a_i)\in \prod I_i = I'$, и следовательно $\ker\Phi=I'$. Получаем желаемый изоморфизм.
Аноним 08/02/26 Вск 17:51:17 125781 204
>>125780
Вы привели очевидное доказательство очевидного утверждения. Меня не интересует идеал $I' := \prod_{i \geq 0} I_i$, меня интересует двусторонний идеал в $R'$, порождённый образом $I$ в $R'$. Вопрос, который был задан выше, как раз состоит в том, совпадает ли этот идеал с $I' = \prod_{i \geq 0} I_i$. Особенно интересен случай $R = \mathbb{Q} \langle X, Y \rangle$ и $I = ([X,[X,Y]], [Y,[X,Y]])$. Мне уже надоедает по нескольку раз повторять одно и то же.
Аноним 08/02/26 Вск 18:50:58 125782 205
>>125781
> ... порождённый образом ...
> Вопрос, который был задан выше, как раз состоит в том, совпадает ли этот идеал ...
В общем случае нет, не совпадает, имеем только $IR' \subseteq I'$. Возьми $R:=k[x_0,...]$, $I:=(x_0,...)$, $k$ поле. Тогда $s:=\sum x_n $ лежит в $I'$, но не в $I R'$. Есть очевидное доказательство очевидного утверждения, что если $I$ порожден конечным семейством однородных элементов, то имеем изоморфизм. В твоем конкретном случае это достаточное условие выполняется.
Аноним 08/02/26 Вск 19:29:49 125784 206
>>125782
>Есть очевидное доказательство очевидного утверждения
Нету, я ошибся, по сути допустил, что $R$ коммутативно, или что $I$ конечно порожден как односторонний идеал, прошу прощения. Подумаю и отпишу позже.
Аноним 08/02/26 Вск 20:28:00 125785 207
>>125784
Пусть $R$ как выше, $I$ двусторонний однородный идеал, $J$ двусторонний идеал, порожденный образом $I$ в $R'$. "Очевидное доказательство очевидного утверждения" следующее. Если $I$ конечно порожден как левый идеал, то $J=I'$. Если $I=\sum_{l=1}^n R f_l$ с однородным $f_l$, то для любого $x=(x_m)_{m\ge 0}\in I'$ каждое $x_m\in I_m$ можно записать в виде $x_m=\sum_{l=1}^n a_{l,m-\ deg f_l} f_l$, где $a_{l,m-\deg f_l}\in R_{m-\deg f_l}$ и $m \geq \deg f_l$. Определим $A_l\in R'$ как $(A_l)_t:=a_{l,t}$. Тогда по однородности, $\Big(\sum_{l=1}^n A_l f_l\Big)_m = \sum_{l=1}^n (A_l)_{m-\deg f_l} f_l = x_m$, поэтому $x\in \sum_{l} R' f_l\subseteq J$. Поскольку всегда $J\subseteq I'$, получаем $J=I'$. Коммутативный случай следует из этого.

В некоммутативном случае имеем контрпример уже с $k \labgle x, y \rangle$, $I:=(x)$. Очевидного достаточного условия на $I$ как двусторонний идеал я не вижу.

Теперь конкретный случай. Пусть $R:=\mathbb{Q} \langle X, Y \rangle$, $g_1:=r_1=[X,[X,Y]] \in R_3$, $g_2:=[Y,[X,Y]] \in R_3$, $I:=(g_1,g_2)$ однородный двусторонний идеал в $R$, $J$ двусторонний однородный идеал в $R'$ порожденный этими же элементами. Тогда $J \neq I'$.

Мы имеем $g_1 = X^2 Y - 2 XYX + YX^2$ и $g_2 = 2YXY - Y^2 X - XY^2$. Для любого $f \in R'$, определим $p(f):=(c_{i,j})_{i,j \geq 0}$, где $c_{i,j}$ это коэффициент монома $w_{i,j}:=Y^i X Y X Y^j$ в однородной компоненте $f$. Тогда $p$ определяет $\mathbb{Q}$-линейное отображение из $R'$ в $\mathbb{N}\times\mathbb{N}$-матрицы с рациональными коэффициентами. Проверяем, что $p(a g_2 b)$, $p(a g_1 b)$ это матрицы ранга $\leq 1$ для любых $a,b \in R'$. Следовательно, образ $p(J)$ лежит в подмножестве матриц конечного ранга. Но для $s:=\sum_{n\ge 0} Y^n g_1 Y^n \in I'$ мы получаем диагональную матрицу $p(s)= -2\cdot (\delta_{ij})_{i,j\geq 0}$, т.е. получаем матрица бесконечного ранга и $J \subsetneq I'$.
Аноним 08/02/26 Вск 20:47:44 125786 208
.jpg 15Кб, 300x250
300x250
>>125784
>>Есть очевидное доказательство очевидного утверждения
>Нету, я ошибся
Аноним 09/02/26 Пнд 01:37:27 125787 209
>>125785
> и J⊊I′.
такие вещи должны доказываться проще: без многобуквенных выражений и опущенных проверок; ведь достаточно просто предъявить один конкретный элемент, который есть там и отсутствует там

это совет по улучшению, в рассуждение я не вникал
Аноним 09/02/26 Пнд 01:53:32 125788 210
>>125785
>Проверяем, что $p(a g_2 b)$, $p(ag_1b)$ это матрицы ранга $\leq 1$ для любых $a, b \in R'$.

Буду пользоваться вашими обозначениями.
Пусть $a = \sum_M a_M M$ и $b = \sum_M b_M M$, где $M$ пробегает множество некоммутативных мономов от переменных $X$ и $Y$.
Введём обозначение $(u_{i,j})_{i,j=0}^{\infty} := p(a g_2 b)$.
Тогда
$u_{1,1} = 2 a_{YX} b_1 + 2 a_1 b_{XY}$,
$u_{2,1} = 2 a_Y b_{XY} + 2 a_{Y^2 X} b_1 - a_1 b_{YXY}$,
$u_{1,2} = 2 a_{YX} b_Y + 2 a_1 b_{X Y^2} - a_{YXY} b_1$,
$u_{2,2} = 2 a_Y b_{X Y^2} + 2 a_{Y^2 X} b_Y - a_1 b_{Y X Y^2} - a_{Y^2 X Y} b_1$.
Все элементы вида $a_M$ и $b_M$, фигурирующие в этих четырёх выражениях, такие что $\mathrm{deg}(M) \leq 2$, приравняем $1$.
Все элементы вида $a_M$ и $b_M$, фигурирующие в этих четырёх выражениях, такие что $\mathrm{deg}(M) \geq 3$, приравняем $0$.
Мы получим, что
$u_{1,1} = 4$,
$u_{2,1} = 2$,
$u_{1,2} = 2$,
$u_{2,2} = 0$.
Нехитрое вычисление показывает, что $\mathrm{det}((u_{i,j})_{i,j=1}^{2}) = u_{1,1} u_{2,2} - u_{2,1} u_{1,2} = -4 \neq 0$.
Поэтому это неверно, что ранг матрицы $p(ag_1b)$ никогда не превосходит $1$. Если, конечно, я ничего не напутал и не ошибся в вычислениях.
Аноним 09/02/26 Пнд 01:55:11 125789 211
>>125788
>Поэтому это неверно, что ранг матрицы $p(ag_1b)$ никогда не превосходит $1$. Если, конечно, я ничего не напутал и не ошибся в вычислениях.
Имеется в виду матрица $p(a g_2 b)$, конечно.
Аноним 09/02/26 Пнд 13:26:11 125790 212
>>125787
>предъявить один конкретный элемент, который есть там и отсутствует там
Я его предъявил. Сложность как раз в том, чтобы показать, что мой $s$ не лежит в $J$; как это сделать не моим методом, "проще" и "без многобуквенных выражений", я не вижу. (Если я правильно понимаю, кто ты, тебе должен быть хорошо понятен следующий пример: доказательство того, что пространство Джеймса изометрично своему второму сопряжённому, но не рефлексивно, несколько длиннее чем само определение пространства Джеймса.) Может кто-нибудь захочет втупую посчитать в нашей некоммутативной алгебре, что $s$ не может лежать в $J$.
>>125788
Контрпример работает, ошибка в вычислениях была у меня.
Мне кажется, что всё равно можно показать, что $p(a g_2 b)$ это всегда матрица конечного ранга. Нужно это внимательно проверить перебором и получить верхнюю границу на ранг. Вечером сяду и заLaTeXю подробный аргумент.
Аноним 09/02/26 Пнд 14:56:42 125791 213
>>125785
>В некоммутативном случае имеем контрпример уже с $k \langle x, y \rangle$, $I := (x)$. Очевидного достаточного условия на I как двусторонний идеал я не вижу.

Насколько понимаю, здесь имеется в виду рассуждение, аналогичное рассуждению, описанному в последнем параграфе этого же поста. Рассматривается матрица коэффициентов при $Y_i X Y^j$ ряда $a X b$, где $a, b \in \mathbb{Q} \langle X, Y \rangle$, и делается наблюдение, что она имеет ранг не больше $1$. В этом случае всё получается очень просто и ясно. Мне даже кажется, что это рассуждение 100% должно присутствовать в каком-то учебнике по некоммутативной алгебре.

>>125790
>Вечером сяду и заLaTeXю подробный аргумент.

Да в принципе не нужно, это был праздный вопрос, чисто из любопытства. Ответ в общем случае получен, а конкретно на этот случай можно просто забить.
Аноним 09/02/26 Пнд 14:58:09 125792 214
>>125791
>Рассматривается матрица коэффициентов при $Y_i X Y^j$
Имеется в виду $Y^i X Y^j$, конечно.
Аноним 09/02/26 Пнд 15:17:04 125793 215
>>125791
>где $a, b \in \mathbb{Q} \langle X, Y \rangle$,
Имеется в виду $a, b \in \mathbb{Q} \langle\langle X, Y \rangle\rangle$.
Аноним 09/02/26 Пнд 15:46:50 125794 216
>>125791
>Насколько понимаю, здесь имеется в виду рассуждение, аналогичное рассуждению, описанному в последнем параграфе этого же поста.
Да, для $\sum_{n\geq 0} y^n x y^n \in I'$ получаем матрицу с бесконечным рангом, но у всех матриц соответствующим элементам из $J$ ранг будет конечный.
>Рассматривается матрица коэффициентов при
Всё так.
>и делается наблюдение, что она имеет ранг не больше 1
Не думаю, что можно показать, что ранг не больше 1, или в принципе найти верхнюю границу на ранг; у меня получилось только показать, что ранг конечный. Случай с $\QQ\langle X, Y \rangle$ может быть как раз интересен тем, что получаются довольно низкие верхние границы на ранг для $p(a g_1 b)$, $p(a g_2 b)$-
Аноним 10/02/26 Втр 00:12:48 125797 217
>>125794
>Не думаю, что можно показать, что ранг не больше $1$
В рассмотренном случае $k \langle x, y \rangle$ и $I := (x)$ он не больше $1$, если не ошибаюсь. Я не про общий случай.

Я ещё подумал про случай коммутативного $R$ и бесконечно порождённого идеала.
Рассмотрим кольцо $R = \mathbb{Q}[X_1, X_2, X_3, \ldots{}]$ и идеал $(X_1, X_2, X_3, \ldots{})$. Тогда ряд $\sum_{n=1}^{\infty} \prod_{i=n}^{2n-1} = X_1 + X_2 X_3 + X_3 X_4 X_5 + \cdots{} \in \mathbb{Q}[[X_1, X_2, X_3, \ldots{}]]$ не лежит в идеале, который элементы $X_1$, $X_2$, $X_3$, ... порождают в $\mathbb{Q}[[X_1, X_2, X_3, \ldots{}]]$, но все его однородные компоненты --- лежат.
Этот контрпример чуть проще некоммутативного.

Между прочим, я добавил некоммутативный контрпример к себе в записки и написал в замечании, что узнал его из анонимного комментария. Если вы хотите ссылки другого формата (с именем или ником), то можно написать на почту, упомянутую в тексте, либо прямо тут написать.
Аноним 24/02/26 Втр 13:04:50 125915 218
Недавно посетила одна идея, но я не знаю, верно это или нет.

Короче, эквивалентная переформулировка определения равномерного пространства. Равномерное пространство --- это пустой или существенно тривиальный группоид $G$ с топологией, такой что композиция и обращение непрерывны, а тождественные морфизмы топологически не различимы.

Слово «группоид» используется в обычном категорном смысле.
Фраза «пустой или существенно тривиальный группоид» означает группоид, такая что множество морфизмов из любого объекта в любой объект одноточечно.
Фраза «группоид с топологией» означает группоид с топологией на множестве морфизмов.
Фраза «композиция непрерывна» означает, что если $g_1, g_2, g \in G$ и $g_2 \circ g_1 = g$, то для любой открытой окрестности $U$ элемента $g$ существуют открытая окрестность $U_1$ элемента $g_1$ и открытая окрестность $U_2$ элемента $g_2$, такие что $U_2 \circ U_1 := \{h \in G \mid \exists h_2 \in U_2, h_1 \in U_1 : h = h_2 \circ h_1\} \subset U$.
Обращение непрерывно в самом обычном смысле.
Фраза «тождественные морфизмы топологически не различимы» означает, что ограничение топологии на множество всех тождественных морфизмов является антидискретной топологией.

Чтобы получить из $G$ равномерное пространство в обычном смысле мы берём множество тождественных морфизмов вместе с фильтром окрестностей тождественных морфизмов.

Опять же, я не знаю, верно это или нет. Не проверял нормально.
Аноним 24/02/26 Втр 13:26:05 125916 219
>>125915
Сейчас подумал чуть-чуть и теперь кажется, что это не так. Может быть, ситуацию можно исправить, предположив, что отображения прекомпозиции и посткомпозиции с произвольным морфизмом открыты. Ладно, надо подумать.
Аноним 24/02/26 Втр 13:48:04 125917 220
>>125916
>можно исправить, предположив, что отображения прекомпозиции и посткомпозиции с произвольным морфизмом открыты
Скорее всего это опять глупость.

В общем, идея была, что множество открыто, если вместе с любым своим элементом $g$ оно содержит как подмножество множество $U_2 g U_1$ для каких-то «entourage» $U_1$ и $U_2$. Так мы строим по равномерной структуре топологию, по которой можно восстановить равномерную структуру как множество открытых окрестностей тождественных морфизмов.
Аноним 24/02/26 Втр 15:12:52 125918 221
>>125917
>множество открытых окрестностей тождественных морфизмов
Просто окрестностей в смысле Бурбаки, не обязательно открытых.
Кстати, сейчас я более оптимистически настроен, может это и верно.
Аноним 24/02/26 Втр 18:02:36 125923 222
>>125918
Для выполнения проверки полезна следующая лемма.

Пусть $(X, \mathcal{E})$ --- равномерное пространство, а $(G, \mathcal{U})$ --- построенный по этому пространству группоид с топологией. Лемма состоит в том, что для любого подмножества $S \subset \mathrm{Ar}(G)$ внутренность $S$ совпадает с множеством
$S^{\circ} := \{g \in \mathrm{Ar}(G) \mid \exists E_1, E_2 \in \mathcal{E} : E_1 g E_2 \subset S\}$.
Для этого нужно доказать, что $S^{\circ}$ открыто. Для $g$, $E_1$ и $E_2$ как в определении $S^{\circ}$ найдём $E'_1, E''_1, E'_2, E''_2 \in \mathcal{E}$, такие что $E''_1 E'_1 \subset E_1$ и $E'_2 E''_2 \subset E_2$. Тогда для любого $h \in E'_1 g E'_2$ выполняется включение $E''_1 h E''_2 \subset E''_1 E'_1 g E'_2 E''_2 \subset E_1 g E_2 \subset S$, откуда следует, что $E'_1 g E'_2 \subset S^{\circ}$, что доказывает, что $S^{\circ}$ открыто.

Это иллюстрация. Сейчас мне кажется, что во всей проверке всё ок, но стоит ещё подумать.
Аноним 24/02/26 Втр 18:54:09 125924 223
А теперь думаю, что проверка не работает и это неверно. Думаю лучшим решением будет просто прекратить спамить.
Аноним 02/03/26 Пнд 12:49:50 126097 224
>>125918
>Просто окрестностей в смысле Бурбаки, не обязательно открытых.
Это в смысле Хаусдорфа, а не Бурбаки, лол.
Аноним 02/03/26 Пнд 14:34:44 126099 225
>>126097
Не знал, надо будет почитать.
Если что, в постах >>125915 >>125916 >>125917 >>125918 >>125923 написана полная хрень. В миллионный раз получил урок, что не надо постить в ту же секунду как тебе что-то пришло в голову.

Кстати, думаю вот что. Конструкцию карубиевого пополнения категории (Karoubi envelope, [1]) стоит рассказывать очень рано, потому что
а) она очень простая и элементарная
б) она является примером конструкции, естественным образом определённой с точностью до эквивалентности категорий, а не с точностью до изоморфизма категорий.

[1]: https://en.wikipedia.org/wiki/Karoubi_envelope
Аноним 02/03/26 Пнд 15:41:44 126100 226
>>126097
Да что за "просто окрестности" такие?

>>126099
> определённой с точностью до эквивалентности категорий, а не с точностью до изоморфизма категорий
Это хорошо или плохо?
Аноним 02/03/26 Пнд 20:21:33 126104 227
>>126100
>Да что за "просто окрестности" такие?
Окрестностью множества $A$ в топологическом пространстве $X$ называют всякое множество, которое содержит какое-либо открытое множество, содержащее $A$. Окрестности одноточечного множества $\{x\}$ называют также окрестностями точки $x$ [1, с. 19, глава I, параграф 1, раздел 2, определение 4].

>Это хорошо или плохо?
Не знаю. Странный вопрос.
Если рассмотреть стандартную конструкцию локализации категории по классу морфизмов, «наивную», без наворотов, то функтор если пропускается через неё, то строго единственным образом. А через карубиево пополнение только единственным с точностью до единственного тождественного на исходной категории естественного изоморфизма образом.

[1]: Н. Бурбаки. Общая топология. Основные структуры. М., 1968 г.
Аноним 08/04/26 Срд 17:37:04 126681 228
Переписал раздел про сечения Дедекинда, сделав его чуть более «консистентным» чтоли, но и более «тяжёлым».
Аноним 11/04/26 Суб 12:05:06 126688 229
Аноним 12/04/26 Вск 02:05:50 126692 230
>>126688
Спасибо.
Кстати, текстовую часть раздела про иллюстрацию конфигурации Дезарга тоже переписал. Раньше там просто было написано, что это можно доказать методом координат, а теперь там элементарно-геометрическое рассуждение. Правда, сам раздел ни на что не нужен и просто посвящён картинке.
Аноним 22/04/26 Срд 19:26:31 126838 231
Между прочим, помню, что читал какой-то PDF, где было написано, что конструкция поля вещественных чисел через сечения Дедекинда нигде подробно не проведена, везде лишь декларируется, что её можно провести. Быть может, за исключением учебника Э. Ландау. Что-то такое. Кажется, это был какой-то из текстов Н. Вавилова, но могу ошибаться. Теперь не могу найти этот текст. Если кто-то знает эту PDF-ку, или знает где её найти, прошу написать.
Аноним 23/04/26 Чтв 21:33:12 126848 232
>>126838
о боже,тушёночная невеста нас тут всех разоблачила
Аноним 24/04/26 Птн 00:54:49 126850 233
Аноним 24/04/26 Птн 20:06:54 126854 234
>>126838
Я кстати сейчас планирую по Основам переписывать все теоремы, сам их доказывать, потом сверять с решением автора. Насколько это гиблое дело?
Аноним 24/04/26 Птн 23:41:51 126855 235
>>126854
Не читал эту книгу, но только что скачал и быстро просмотрел. На мой взгляд, выглядит ну очень тягомотно. Никакой необходимости в этом миллионе проверок нет. Но если нравится, то можно проработать, конечно.
Аноним 25/04/26 Суб 09:45:38 126858 236
Снимок экрана о[...].png 1Кб, 99x81
99x81
А почему в греческом алфавите по две строчные буквы?
Аноним 25/04/26 Суб 09:50:53 126859 237
>>53372
>Доказательство. Убедитесь в этом сами.
Что-то на уровне >Ask a toddler on the street
Аноним 25/04/26 Суб 12:03:18 126871 238
>>126858
По-моему, это просто курсивные версии. Между прочим, в «политонической орфографии» греческого (см. [1]) куча разных диакритических знаков, которые постоянно используются. Набирать это на обычной клавиатуре — то ещё удовольствие.

[1]: https://en.wikipedia.org/wiki/Greek_diacritics
Аноним 25/04/26 Суб 16:09:02 126876 239
Аноним 10/05/26 Вск 00:00:05 126974 240
Только что узнал, что существует категорная версия доказываемой через диагональный аргумент теоремы Кантора из теории множеств, которая называется теоремой Ловера о фиксированной точке, см. [1]. Прикольно.

[1]: https://ncatlab.org/nlab/show/Lawvere%27s+fixed+point+theorem
Аноним 14/05/26 Чтв 00:54:22 127008 241
Добавил к себе в записки доказательство теоремы Тихонова с помощью направленностей (см. [1]), которое, похоже, стало моим любимым доказательством теоремы Тихонова на данный момент.

[1]: https://ncatlab.org/nlab/show/Tychonoff+theorem#ProofViaNets
Аноним 21/05/26 Чтв 18:00:28 127128 242
Думал про терминологию и такой вопрос возник. Кто ценит своё время — не читайте, там ничего особо интересного нет.

Вот есть «циклическая» категория Конна $\Lambda$. У неё есть следующая интерпретация. Возьмём в качестве объектов свободные категории, порождённые колчанами с множеством объектов $\mathbb{Z} / n \mathbb{Z}$, где из каждого $[k] \in \mathbb{Z} / n \mathbb{Z}$ выходит ровно одна стрелка в $[k+1]$, а других стрелок нет. В качестве морфизмов возьмём функторы, «строгие и полные на эндоморфизмах», то есть для любого объекта области функтора индуцирующие биекцию между эндоморфизмами этого объекта и эндоморфизмами его образа.

Так вот, непонятно, как называть объекты этой категории $\Lambda$. Я для себя придумал название «циклинары», точнее даже «конечные циклинары». Это называние аналогично названию «конечные ординалы» для объектов категории $\Delta$ из симплициальной топологии.

В принципе, можно взять любой ординал, рассмотреть его как линейно упорядоченное множество, а затем как категорию, добавить новый начальный объект и новый конечный объект, а затем склеить этот новый начальный объект с новым конечным. Получится что-то вроде ординала, «завёрнутого в кольцо». И встаёт вопрос: как можно охарактеризовать такие штуки с помощью свойств, а не с помощью конструкции?

Например, если $X$ — такая категория, то для любого объекта $x \in \mathrm{Ob}(X)$ соответствующая комма-категория $x \downarrow X$ является ординалом, я думаю, то есть линейно упорядоченным множеством, в котором любое непустое подмножество содержит наименьший элемент.

Так вот, интересно, существуют ли ещё категории $X$ с конечным числом объектов (скажем), обладающие этим свойством (что для любого $x \in \mathrm{Ob}(X)$ комма-категория $x \downarrow X$ является ординалом)?
За исключением дизъюнктных объединений конечных ординалов и упомянутых выше «конечных циклинаров».
Настройки X
Ответить в тред X
15000
Добавить файл/ctrl-v
Стикеры X
Избранное / Топ тредов