Главная Юзердоски Каталог Трекер NSFW Настройки

Наука

Ответить в тред Ответить в тред
Check this out!
<<
Назад | Вниз | Каталог | Обновить | Автообновление | 29 24 7
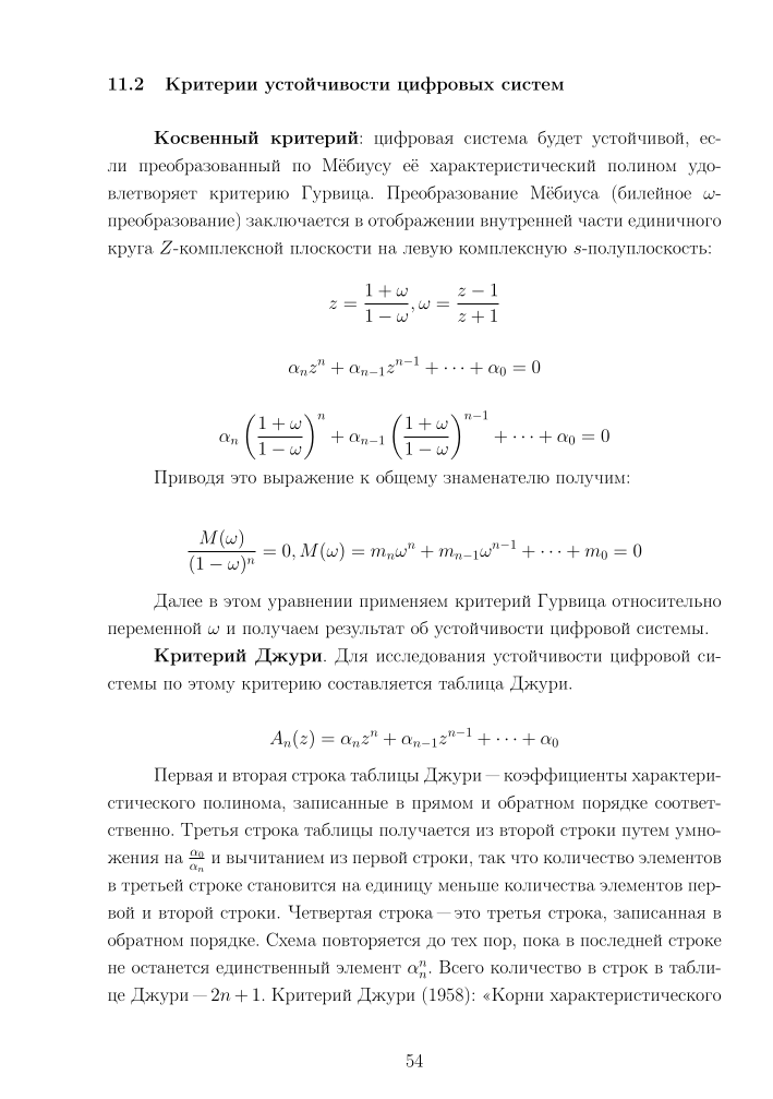
Конспекты анонов Аноним 13/12/25 Суб 14:37:35 606625 1
IMG202512131429[...].jpg 2866Кб, 3000x4000
3000x4000
IMG202512131429[...].jpg 2825Кб, 3000x4000
3000x4000
Сап наукачеры делитесь вашими конспектами по химии, физике, матану. Описывайте темы вызывающие бугурт. Думаю полезно будет. Ну и чисто порейтить почерк анонов.
Я начну.
Хуита на пике вызывала лютый бугурт в МухГУ. Так как на общефизе просто давали ответ, а на квантах было ебучее решение через ряды с предворительными танцами с бубном через асимптотики. Долго ебался, но нашёл более строгий варик. Может кому интересно будет.
Аноним 13/12/25 Суб 14:38:54 606626 2
IMG202512131428[...].jpg 2998Кб, 3000x4000
3000x4000
IMG202512131429[...].jpg 2857Кб, 3000x4000
3000x4000
IMG202512131429[...].jpg 2547Кб, 3000x4000
3000x4000
IMG202512131429[...].jpg 2523Кб, 3000x4000
3000x4000
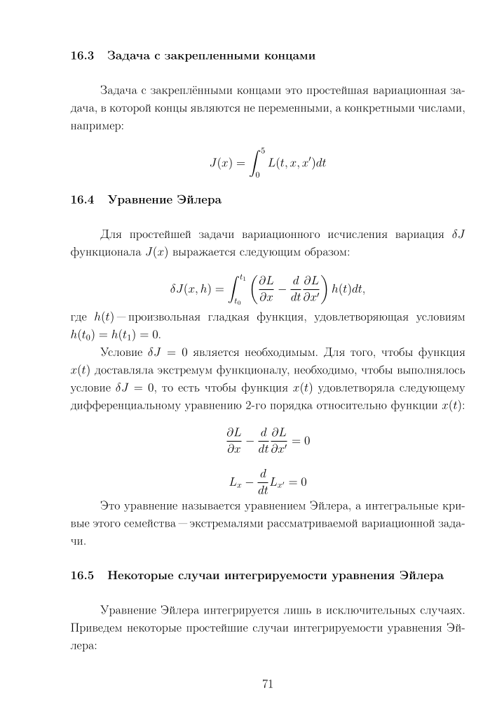
Аноним 13/12/25 Суб 14:55:35 606627 3
IMG202512131450[...].jpg 3421Кб, 3000x4000
3000x4000
IMG202512131450[...].jpg 3084Кб, 3000x4000
3000x4000
IMG202512131450[...].jpg 3080Кб, 3000x4000
3000x4000
IMG202512131451[...].jpg 2884Кб, 3000x4000
3000x4000
Сферическая залупа
Аноним 13/12/25 Суб 20:33:23 606630 4
Screenshot from[...].png 165Кб, 709x1007
709x1007
Screenshot from[...].png 185Кб, 709x1007
709x1007
Screenshot from[...].png 134Кб, 709x1007
709x1007
>>606625 (OP)
>Сап наукачеры делитесь вашими конспектами по химии, физике, матану.
Писать талмуды от руки на бумажке? Когда существует LaTeX, Vim и Git? Что с тобой? Ну ладно, делюсь.

>Описывайте темы вызывающие бугурт.
Да впринципе ничего не вызваает. Сейчас можно всё у нейросети переспросить, она всё объяснит на пальцах хоть 10 раз, хоть в 3 часа ночи. Это тебе не снобисткое говно нации с кафедры, которое на любой вопрос тебе только язвительно пукнет "А нада была слушать лекцию!!1!". Вот с таких мразей горит, это да. А с тем никогда не горит.

>Думаю полезно будет.
А в чём польза?

>Ну и чисто порейтить почерк анонов.
У меня нет почерка. Последний раз писал от руки в школе, когда ещё совковые бабки-сраки заставляли. Непонятно, правда, зачем. Это всё неактуально уже 25 лет.
Аноним 13/12/25 Суб 20:59:30 606632 5
>>606630
>Что с тобой?
Да так хобби. Медитирую. Маторную память никто не отменял.
>Писать талмуды от руки на бумажке?
Зачем же талмуды? Надо максимально сжато, своми словами. Лучше запоминается.
>Сейчас можно всё у нейросети переспросить
А если она пиздит? В языковых заданиях на грамматику часто пиздит. За физику не скажу. Пока не уличил во лжи. В последней раз спрашивал поле движущегося заряда. Дипдик честно всё расписал без предположения v много меньше c.
>Это тебе не снобисткое говно нации с кафедры, которое на любой вопрос тебе только язвительно пукнет "А нада была слушать лекцию!!1!". Вот с таких мразей горит, это да.
Люто двачую. У нас например тупо по электродинамике Ландау надиктовывали, при этом задачки были, что то типа вот вам формула, напишите что такое это, что такое вот это. Буквально всё. Тоесть их не было вообще.
>Непонятно, правда, зачем.
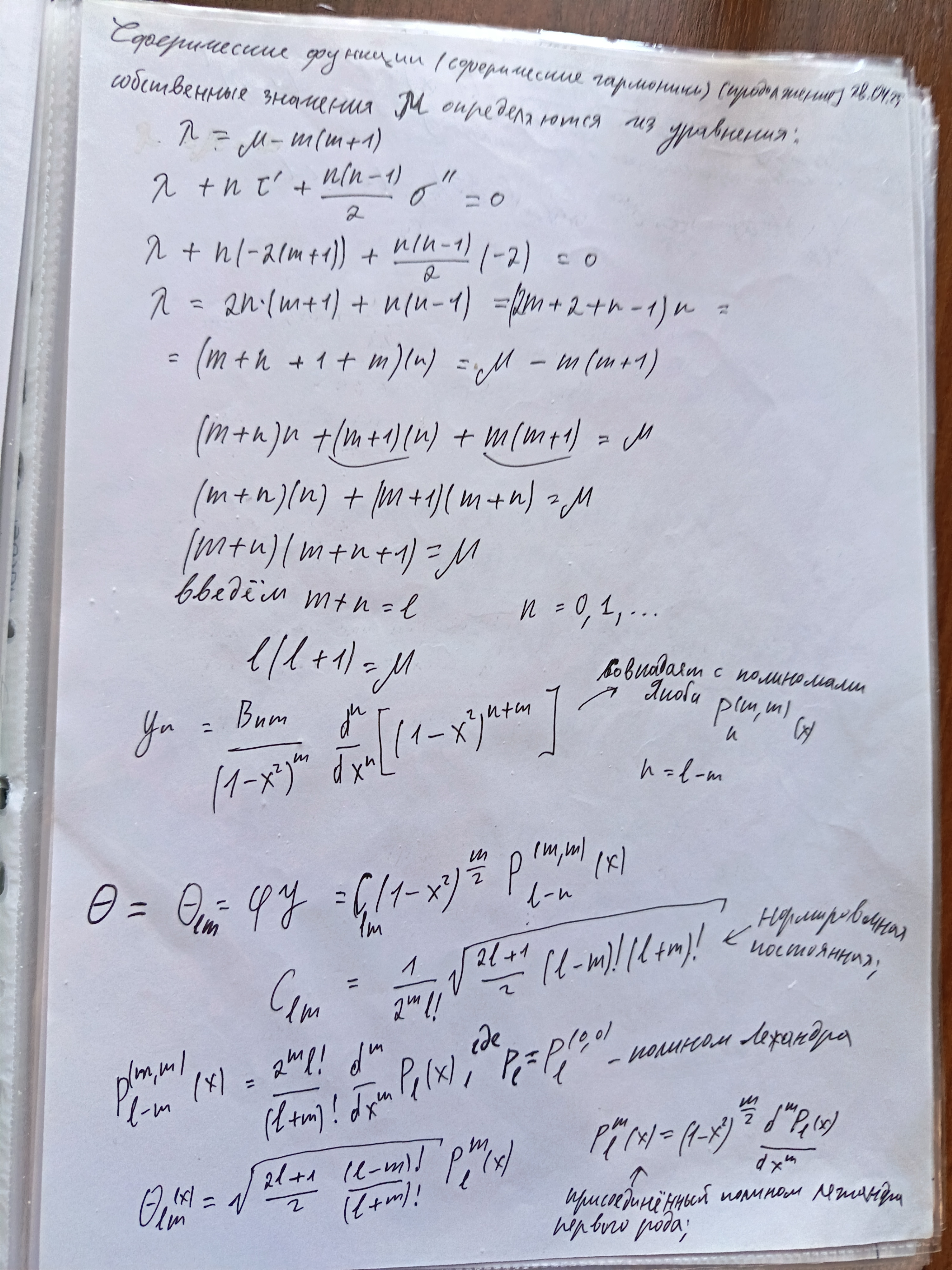
Да по сути не зачем, но если есть тема которую ты не очень понимаешь и нигде нет, в таком виде как ты хочешь. Чтобы не ебаться лучше сделать выжимку из учебников, где ты нашёл один раз записать, чтобы потом не ебаться. Но да можно и в LaTex набрать. но мне нравится "разметка" от руки. Она более ламповая. Плюс я пиздец ленивый поэтому это заставляет думать как ужать текст. Если б я это на компе делал я бы просто скрины страниц вставил, считац сразу и забудешь. Если обратишь внимания у меня там только формулы и мелкие пояснения. Если б я скринил там страниц 20 было бы. Нахрен мне это. Мне просто нужна шпора с основными выводами. Типа этой >>606626
>пие 3
О вариационачка. Мммм
Аноним 13/12/25 Суб 21:25:10 606634 6
>>606632
>Да так хобби. Медитирую. Маторную память никто не отменял.
Это миф. Маторной памяти не существует.

>Зачем же талмуды? Надо максимально сжато, своми словами. Лучше запоминается.
Но ты выложил 10 листов. И наверное это далеко не всё. Ну это как бы далеко не сжато. Один листочек ладно, пожно потерпеть, но 10+ - нет.

>А если она пиздит?
А если препод пиздит? А если телевизор пиздит? Тут так же как и с любой информацией - ничего не принимай на веру и всё подвергай сомнению. Нейросети здесь как источник не обладают никакой особенной уникальностью.

>Люто двачую. У нас например тупо по электродинамике Ландау надиктовывали, при этом задачки были, что то типа вот вам формула, напишите что такое это, что такое вот это. Буквально всё. Тоесть их не было вообще.
А всё, их время кончилось. Раньше да, нужно было создавать кучи университетов, институтов и держать в них огромный штат преподов. Потому что раньше препод не мог читать лекцию одновременно на 10 000 человек. А сейчас с новыми технологиями может спокойно. И не просто может, но и будет в обязательном порядке. В ближайшие 10 лет все программы будут стандартизированны, останется 10-20 вузов на всё страну, в которые будут поступать сразу со всей страны и учиться в дистанционном режиме. Это неизбежно.

>Да по сути не зачем, но если есть тема которую ты не очень понимаешь и нигде нет, в таком виде как ты хочешь. Чтобы не ебаться лучше сделать выжимку из учебников, где ты нашёл один раз записать, чтобы потом не ебаться. Но да можно и в LaTex набрать. но мне нравится "разметка" от руки. Она более ламповая. Плюс я пиздец ленивый поэтому это заставляет думать как ужать текст. Если б я это на компе делал я бы просто скрины страниц вставил, считац сразу и забудешь. Если обратишь внимания у меня там только формулы и мелкие пояснения. Если б я скринил там страниц 20 было бы. Нахрен мне это. Мне просто нужна шпора с основными выводами. Типа этой
Задолбаешься потом это хранить где-то. Конспект в PDF может лежать в облаке и доступен отовсюду. А бумажки в облако не засунешь, они будут занимать физическое место на столе, в шкафу, на полке. Можно, конечно, сделать сканы, но проще тогда сразу в электронном виде всё делать. Да я и хотел как-то сделать сканы своих старых тетрадей, но потом представил, сколько на это нужно времени потратить и в итоге просто выбросил их на розжиг под шашлыки.
Аноним 13/12/25 Суб 21:48:47 606635 7
>>606634
>Маторной памяти не существует
Есть, в том плане, что пока ты записываешь, ты обдумываешь, что ты пишешь. Если читать, ты просто глазами проскальзываешь. Я так задал себе вопрос, а как вывести формулу Бальмера? Исходя из этих четырех частот. Ебать там было пифогорейства. Но оно удивительно сработало.
>10 листов страниц.
Поправил.
Ну да там суммарно ушло 40 листов. Но оно того стоило, я взял где-то 5 книг. Хотя в основном 3. Получилось скомпилять во что-то, что мне самому понравилось.
На самом деле сжато. В ебаном Савельеве на кванты ушло 160 страниц. А тут только 80. Причем инфы больше получилось.
Сивухин вообще г. там куча ненужного текста. И не то, что шибко тем. Я тут решил глянуть третий том. А где там векторный потенциал? А да блядь его там нет. Зато есть 600 страниц.

>В ближайшие 10 лет все программы будут стандартизированны, останется 10-20 вузов на всё страну, в которые будут поступать сразу со всей страны и учиться в дистанционном режиме. Это неизбежно.
А лабы они тоже будут делать в дистанционном режиме?
Кстати в совке была идея, что надо сделать видео лэкции и вещать их. Правда сразу появилась шатка, что диплом тоже по телевизору покажут, но не отдадут. Ну вообще да звучит как мечта наших великих оптимизаторов любящих починить то, что и так работает. Америка вузики закрывать че-то не торопится.
Хотя да смотря на свой МухГУ я б его нахер реорганизовал в техникум.
Аноним 13/12/25 Суб 21:54:21 606637 8
Screenshot20251[...].png 138Кб, 800x1280
800x1280
Screenshot20251[...].png 123Кб, 800x1280
800x1280
Screenshot20251[...].png 141Кб, 800x1280
800x1280
Ты смотри ка а искусственный идиот справился.
Это радует.
Правда там было две закономерности. И бальмер выбрал ту которая могла записаться в виде простого соотношения исходя из своих идеологических соображений.
Аноним 13/12/25 Суб 22:31:22 606638 9
Screenshot2025-[...].jpg 188Кб, 1080x1765
1080x1765
>>606635
>Есть, в том плане, что пока ты записываешь, ты обдумываешь, что ты пишешь
Ну так и когда на клавиатуре записываешь, тоже обдумываешь, что пишешь. Никакой разницы.

>Ну да там суммарно ушло 40 листов. Но оно того стоило, я взял где-то 5 книг. Хотя в основном 3. Получилось скомпилять во что-то, что мне самому понравилось.
На самом деле сжато. В ебаном Савельеве на кванты ушло 160 страниц. А тут только 80. Причем инфы больше получилось.
Сивухин вообще г. там куча ненужного текста. И не то, что шибко тем. Я тут решил глянуть третий том. А где там векторный потенциал? А да блядь его там нет. Зато есть 600 страниц.
Какая-то нерациональная трата времени, как мне кажется.

>А лабы они тоже будут делать в дистанционном режиме?
Ну да. Как во время ковида.

>Америка вузики закрывать че-то не торопится.
Тюююю. В США этот процесс как раз уже начался.
Аноним 13/12/25 Суб 23:40:16 606640 10
>>606638
>В США этот процесс как раз уже начался.
Прикольно. Может начать идти в ногу со временем. Есть где бесплатная заочка?
Аноним 14/12/25 Вск 00:15:09 606641 11
>>606640
Не знаю. Из государственного образования давно ушел. "Бесплатное" качественным быть не может.
Аноним 14/12/25 Вск 00:35:09 606644 12
>>606641
А как же там МГУуууууууу?
Аноним 14/12/25 Вск 00:47:37 606645 13
171510626813243[...].jpg 1264Кб, 2048x2896
2048x2896
>>606644
А что МГУ? Кто там будет работать за такие деньги? Бывшие уборщицы разве что? И многому ты у бывших уборщиц научишься? Хотя о чём это я, ни одна уважающая себя уборщица за такие гроши даже с дивана не встанет.
Аноним 14/12/25 Вск 01:14:34 606646 14
>>606645
А в чем проблема приходить почитать лекции из любви к искусству так сказать. Даже в нашей мухосрани были преподы которые кроме основной работы приходили поработать в универ по фану чисто по субботам.
Но в целом я согласен, я свалил после магистратуры и нормально зарабатываю быдлокодером раза так в 2 больше.
Аноним 14/12/25 Вск 01:37:51 606647 15
>>606646
>А в чем проблема приходить почитать лекции из любви к искусству так сказать.
А зачем для этого куда-то приходить? Записал, на Ютуб выложил, там твоё искусство оценят в 100 раз больше людей.
Аноним 14/12/25 Вск 09:08:53 606652 16
>>606647
Ну это не ко мне. Спрашивай тех кто читает.
Всегда найдутся люди. Толпы студиотов то есть. Нужно чтобы их кто-то занимал. Семинары ещё есть. Даже на лекциях есть взаимодействие со студиотами. Они в процессе должны задавать вопросы. никто ни разу не задавал. Ну тут либо всем понятно. Либо, что скорее всего и есть, всем нихуя не понятно
Аноним 14/12/25 Вск 22:39:20 606659 17
>>606644
>МГУуууууууу
Чего мычишь, ты складывать то хоть умеешь?
Аноним 14/12/25 Вск 22:49:33 606660 18
>>606625 (OP)
А я тебя шизика помню, как ты по всему разделу бегал и тряс каким то диффуром.
>Хуита на пике вызывала лютый бугурт
>Квантовый гармонический осциллятор
Лол, тебе предстоит еще много открытий похоже.
“The career of a young theoretical physicist consists of treating the harmonic oscillator in ever-increasing levels of abstraction.” Sidney Coleman
Btw ты про порождающий оператор слыхал?
Аноним 15/12/25 Пнд 03:33:06 606662 19
Screenshot20251[...].jpg 36Кб, 800x463
800x463
>>606660
Слыха не беспокойся.
>Сидни Коулман
Спасиб за наводку, гляну его лекции по QFT
Аноним 15/12/25 Пнд 13:22:41 606665 20
>>606652
>Они в процессе должны задавать вопросы. никто ни разу не задавал.
Это такой едва прикрытый социальный пиздеж. Но кое кто реально верит, лол. Это как у америкосов говорят "хауди", но всем глубоко на тебя похуй. Так же когда лектор вставляет дежурное "Спрашивайте вопросы! Перебивайте!" ОЧЕВИДНО что он подразумевает только "Хорошо бы чтобы задали несколько хороших вопросов чтобы за меня сделали работу по внятному изложению материала". А не что все вдруг станут задавать вопросы когда имеется любая малейшая непонятность. Потому что если сидит сто человек и каждый задаст хотя бы один вопрос то вся лекция превратится в одну сплошную сессию вопрос-ответ.

Так же отмечу что как ирл так и на бордах имеется некий "разумный предел" количества вопросов на которые тебе будут отвечать. И этот предел не 500 вопросов. И даже не 50. Скорее едва дотягивает до 5. После чего ты отправляешься погулять на хуе. Можно ли разобраться в сложной теме за 5 вопросов? Очевидно нет. Короче слава ллмкам, они хоть и сочиняют хуиту (пока), но хотя бы нахуй тебя никогда не пошлют, а будут без устали тебе отвечать.
Аноним 15/12/25 Пнд 13:45:08 606667 21
а что если сделать физический тред на /math/ и попросить мочуху закрепить его? потому что там можно сразу формулы писать как в латех, да и если так посмотреть то в /sci/ тут хуита какая-то
Аноним 15/12/25 Пнд 13:50:37 606668 22
>>606665
Ну да LLM это круто, я вчера её спрашивал векторный потенциал для прямого бесконечного проводника с током. Она в принципе объяснила мне что мы решаем уравнение Лапласа в целендрических координатах, даже сообразила, что мы выкидываем всё кроме радиальной части и честно решила. Внутри проводника уравнение Пуассона тоже решила.
>Хорошо бы чтобы задали несколько хороших вопросов чтобы за меня сделали работу по внятному изложению материала
Дя этого надо, чтобы студиоты читали главу книги перед лекцией, чтобы у них возникли эти самые хорошие вопросы, которые обычно возниккют, когда ты не вдупляешь в вывод или кагда решаешь задачи. Но поскольку студиоты заняты страданием хуйней, книгу они не открывают даже после лекции. Да и вообще не открывают.
И тряску тоже никто не отменял. Иногда даже если вопросы есть, трясуны их не зададут. Так что ллм это благо
Аноним 15/12/25 Пнд 13:51:47 606669 23
>>606667
Я за. Можешь назвать его ММФ и тогда всё вопросы о его легитимности в math пропадут
Аноним 15/12/25 Пнд 15:53:57 606671 24
>>606667
Возьми да заведи. Закреплять его смысла 0, если ты будешь отписываться в треде хотя бы раз в полгода, он дальше первой страницы не уплывет.
Аноним 15/12/25 Пнд 17:27:42 606676 25
>>606668
>Внутри проводника уравнение Пуассона тоже решила.
Покажи что она там понаписала.
Аноним 15/12/25 Пнд 19:46:49 606679 26
deepseekshare17[...].png 531Кб, 800x5764
800x5764
Аноним 15/12/25 Пнд 19:51:30 606680 27
Screenshot20251[...].png 183Кб, 800x1280
800x1280
Screenshot20251[...].png 227Кб, 800x1280
800x1280
Screenshot20251[...].png 243Кб, 800x1280
800x1280
Screenshot20251[...].png 194Кб, 800x1280
800x1280
>>606679
Странно , чё длинные скриншоты не отображаются?
Ну вот тогда
Аноним 16/12/25 Втр 11:52:13 606693 28
>>606680
А, неплохо вроде в целом. Ну спасибо за старания. Просто я что то про скин-эффект подумал, а потом вспомнил что он только при переменном токе бывает.
Аноним 16/12/25 Втр 21:27:10 606700 29
>>606693
Ну таки да. Неплохо, сам офигел. Что ж буду её че-нибудь спрашивать если лень
Настройки X
Ответить в тред X
15000
Добавить файл/ctrl-v
Стикеры X
Избранное / Топ тредов