Главная Юзердоски Каталог Трекер NSFW Настройки

Бесконечное Лето

Ответить в тред Ответить в тред
Check this out!
<<
Назад | Вниз | Каталог | Обновить | Автообновление | 506 42 109
7ДЛ-ТРЕД №351 /7dl/ Пионер 02/04/25 Срд 21:37:51 1249607 1
image 254Кб, 1920x1080
1920x1080
image 305Кб, 1920x1080
1920x1080
Тред самого крупного мода для Бесконечного Лета.
С 2019-го есть две версии: в мастерской Стима от энтузиастов (Lost Alpha) и авторская от 7дл-куна.
Новичку начинать со стимовской Лост Альфы, именно её обсуждают в треде.

Прошлый тред: >>1248006 (OP)
Прошлый на Архиваче: https://arhivach.hk/thread/1153702
Архив сохраненных тредов: https://rentry.co/7dl-archive
Контент по сабжу: https://drive.google.com/open?id=1G26uE6E-NGa0mJCgdFvuEeTMuGVPIycn
Глоссарий: https://pastebin.com/zTLBmAav
или https://docs.google.com/document/d/1H48C22FP_uErzJYOYeSX4Lk99YqgV-IoutM5gdsS5GI

Скачать Lost Alpha:
Стим: https://steamcommunity.com/sharedfiles/filedetails/?id=441054187
Нон-Стим, Android и музыка: https://vk.com/page-128046483_52664123

Группа Лост Альфы (амбалы): https://vk.com/bl_7dl
Телеграм: https://t.me/sevendaysofbeer
Записи стримов: https://www.youtube.com/@7dlLA/streams
Прохождение: https://vk.com/page-128046483_52527656
Краткий FAQ: https://vk.com/page-128046483_52530581
Треклист: https://vk.com/audios-128046483
Причина раскола с 7дл-куном: https://vk.com/@bl_7dl-poslednyaya-kaplya
Мироустройство и лор (спойлеры): https://rentry.co/7dl-lore
Вики: https://everlasting-summer.fandom.com/ru/wiki/7_Дней_Лета:_Lost_Alpha

Группа 7дл-куна (Sanati/Пивопис): https://vk.com/sanati_tales
Скачать его проекты: https://vk.com/topic-176683187_44902661
Фикбук: https://ficbook.net/authors/262837
Неолурк: https://neolurk.org/wiki/7_дней_лета

Авторы не страдают графоманией, они ею наслаждаются.
В моде присутствует зyмepская мораль.
Не рекомендуется к прочтению родившимся до 1999 года.
Пионер 03/04/25 Чтв 06:05:03 1249618 2
Завтра всё это кончится. Наконец-то.
Пионер 03/04/25 Чтв 09:09:38 1249620 3
>>1249618
Катюха выходит замуж или что?
Пионер 03/04/25 Чтв 09:14:24 1249621 4
>>1249620
Катюха уходит делать эклектическое месиво под видом ностальгических приключений.
Пионер 03/04/25 Чтв 09:19:03 1249622 5
>>1249620
Катюша уходит писать новеллу про время, когда она была в своём лучшем возрасте.
Пионер 03/04/25 Чтв 09:52:34 1249623 6
Пионер 03/04/25 Чтв 09:59:02 1249624 7
Пионер 03/04/25 Чтв 10:02:21 1249625 8
>>1249624
Так она и сейчас последевяточная.
Пионер 03/04/25 Чтв 11:01:10 1249627 9
>>1249625
Тогда додевяточном. Только не в смысле девяток в ламината паспорта, а в смысле девятки в счётчике лет.
Пионер 03/04/25 Чтв 11:21:03 1249629 10
>>1249627
Ты же понимаешь, что девятки каждые 10 лет (9,19, 29, 39 и т.д.), умник?
Пионер 03/04/25 Чтв 14:45:37 1249639 11
Пионер 03/04/25 Чтв 14:46:01 1249640 12
>>1249639
>десятке
десятки
фикс
Пионер 03/04/25 Чтв 15:12:09 1249641 13
Ананасы, прошел оригинальное БЛ году так в 2014. Потом были БулкиКефир и Саманта-мод. Уже пора приступать к 7ДЛ?
Пионер 03/04/25 Чтв 15:19:03 1249642 14
>>1249641
Если тебе больше 14 лет, то тебе не понравится.
Пионер 03/04/25 Чтв 15:36:28 1249644 15
Пионер 03/04/25 Чтв 15:49:22 1249645 16
Пионер 03/04/25 Чтв 16:13:04 1249648 17
>>1249645
А что будет завтра?
Пионер 03/04/25 Чтв 16:19:25 1249649 18
>>1249648
Мод наконец-то выйдет в релиз
Пионер 04/04/25 Птн 01:02:26 1249665 19
Что я сделаю перед тем, как сыграть в финал 7 дней лета

📌Переустановлю Windows 11
📌Установка мода на девственную систему чистую.
📌Взял отпуск с 4 апреля по 31 мая
📌Прослушаю всю дискографию минимум 2 раза APRIL RAIN
📌Задоначу на бусти обналам 5000 (максимально очистив себя от проблем и поддержав разрабов)
📌Начну играть в день выхода 12:00 дня (4 апреля)
📌Плотно посплю до 11-12 часов 4 апреля
📌Закажу еды вкусной наверное шашлыка, а может что-то ещё... Плюс энергетик "Red Bull" самый дорогой из обычных.
📌Скачаю последнюю версию БЛ, и почитаю как сильно будет с*сать моя видеокарта.
📌Потерплю баги т.к я понимаю, что билд игры 1.0 будет жЁстка.
📌Отключу телефон, и уведомления везде.
📌Планируется 10-15 часовая сессия, если технически позволит игра.
минбаза для полноценного прохождения последних дней с кайфом, октябрята
Пионер 04/04/25 Птн 03:01:44 1249672 20
Не играол в 7ДЛ джва года, что нового добавили за это время пивные амбалы?
Пионер 04/04/25 Птн 03:19:32 1249673 21
>>1249672
Рут Одиночки, гранд-финалы ГЛД, новый 7ой день Лены-7дл и сегодня в течение дня должны добавить финальный куколдорут целиком, завершая сюжет пива.
Пионер 04/04/25 Птн 03:27:18 1249674 22
>>1249673
Что такое ГЛД? Алсо, наверное нет рута лучше чем конец 7ДЛ где Семен стал космонавтом.
Пионер 04/04/25 Птн 03:36:18 1249675 23
>>1249674
>ГЛД
Герк/Локи/Дрищ.
Ты точно джва года тут не был? Аббревиатура частоупотреблямая ИТТ.
Пионер 04/04/25 Птн 03:39:36 1249676 24
>>1249675
Не был, ну кстати, я никогда за Дрыща не играл. Мне понятен Герк, который почти что нормис и такой себе бычара, мне понятен Локи, который ницщеанец но ссыкун. Но Дрыщ это хуй пойми что.
Пионер 04/04/25 Птн 04:21:51 1249678 25
>>1249676
Дрищ это про вечную любовь но без куколдизма уровня Локи и чувство вины, сжирающее душу. Он единственный из трёх четырёх ГГ в общем-то не был виноват ни в чём, просто не вывез гибель любимой девушки и так и не узнал, что для неё это было наилучшим исходом.
Пионер 04/04/25 Птн 07:57:59 1249680 26
Ждёте?
Пионер 04/04/25 Птн 08:34:22 1249681 27
Пионер 04/04/25 Птн 12:59:12 1249689 28
Пионер 04/04/25 Птн 13:11:21 1249690 29
image 73Кб, 819x669
819x669
Пионер 04/04/25 Птн 13:12:12 1249691 30
>>1249680
Я уже спустил под Апрельский Дождик.
Пионер 04/04/25 Птн 13:13:05 1249692 31
>>1249690
На прикле результат корпоратива Амбалов по случаю релиза?
Пионер 04/04/25 Птн 13:22:23 1249693 32
image 49Кб, 313x286
313x286
>>1249692
Ага. Корпоратив устроили, а релизнуть забыли
Пионер 04/04/25 Птн 13:24:37 1249694 33
>>1249693
Ну щас, Катюху закончат пускать по кругу - выпустят.
Пионер 04/04/25 Птн 13:34:10 1249695 34
Обнова сегодня вечером
мимо кошелох
Пионер 04/04/25 Птн 13:39:09 1249696 35
Пионер 04/04/25 Птн 13:39:29 1249697 36
>>1249695
О бля, а мы и не думали.
Пионер 04/04/25 Птн 13:47:50 1249698 37
Пионер 04/04/25 Птн 13:50:57 1249699 38
>>1249698
Да хоть до понедельника
мимо Катюха
Пионер 04/04/25 Птн 13:56:10 1249700 39
>>1249699
Откуда столько выносливости и опыта?
Пионер 04/04/25 Птн 13:57:43 1249701 40
>>1249700
С уроков английского
Пионер 04/04/25 Птн 14:44:35 1249707 41
Напомните в этом моде можно Ульяну трахать?
Пионер 04/04/25 Птн 14:53:39 1249708 42
>>1249707
Нет. Пивопис на тот момент боялся вставлять кумерскую мораль с Улькой
Пионер 04/04/25 Птн 14:54:29 1249709 43
>>1249707
Нет. По крайней мере не "в кадре".
Пионер 04/04/25 Птн 15:06:00 1249710 44
>>1249707
Можно (но только в руте Мажора).
Пионер 04/04/25 Птн 15:12:33 1249712 45
Ну и где.
Пионер 04/04/25 Птн 15:48:09 1249713 46
>>1249712
Да погоди ты - Катюха еще не закончила.
Пионер 04/04/25 Птн 16:42:42 1249716 47
Рожайте уже.
Пионер 04/04/25 Птн 17:25:54 1249718 48
>>1249716
Это Кате надо говорить.
Пионер 04/04/25 Птн 17:55:39 1249719 49
19.42
@
УРЧИШЬ, ЖДЕШЬ УВЕДОМЛЕНИЯ - РЕЛИЗА КУКОЛД-РУТА
@
20.00
@
ТЫ ПУЛЕЙ ВЫРЫВАЕШЬСЯ ИЗ ТРЕДА И МЧИШЬ В ВОРКШОП
@
20.07
@
ВАЛЯЕШЬСЯ БУХОЙ В ПОРРИДЖЕ
Пионер 04/04/25 Птн 18:04:42 1249720 50
image 26Кб, 200x273
200x273
Пионер 04/04/25 Птн 18:28:43 1249721 51
Мажор исекайнется в глд
сори за спойлер
Пионер 04/04/25 Птн 19:29:26 1249722 52
Осталось полчаса...
Пионер 04/04/25 Птн 19:58:37 1249723 53
Самые долгие минуты...
Пионер 04/04/25 Птн 20:01:21 1249724 54
Наебали...
Пионер 04/04/25 Птн 20:09:48 1249725 55
Представляю, как Катя сидит, мерзко хихикает и представляет, что среди всех горящих от невышедшей обновы пивожоров есть тот самый учитель английского...
Пионер 04/04/25 Птн 20:22:18 1249727 56
ВЫШЕЛ

Запускаю
Пионер 04/04/25 Птн 20:22:36 1249728 57
>>1249725
Чо за история с учителем английского?
Я тут тредов сто проебал разок, а потом начались подъёбки
Я тоже хочу подъёбывать, но со знанием дела
Пионер 04/04/25 Птн 20:24:56 1249729 58
Пивчаны, что там за обнова, рут полностью или дальше курить?
ПИВО ВСЁ Пионер 04/04/25 Птн 20:25:02 1249730 59
ФИНАЛ «7 ДНЕЙ ЛЕТА: LOST ALPHA»

Для того, чтобы получить версию 1.0 самого крупного мода на «Бесконечное лето», понадобилось всего 11 лет, 4 сценариста, 6 режиссеров, 34 художника, 269 музыкальных треков и бесконечный запас терпения и выносливости. И, конечно же, любовь и поддержка наших читателей. Спасибо, что дожили с нами до этого дня!

Обновление "7 Дней Лета: Lost Alpha" v. 1.0 (Завершение Финального Куколд-Рута).

- доступны для прохождения 6-7 дни Финального рута с концовками;
- добавлена 21 новая иллюстрация и множество их вариаций;
- добавлен новый оригинальный трек от April Rain;
- весь список изменений: vk.com/@bl_7dl-spisok-izmenenii-obnovleniya-10

Скачать: vk.com/@bl_7dl-ssylki-dlya-skachivaniya

Над обновлением работали

Главный сценарист и хедлайнер проекта: d1alup
Несменяемый dickтатор: Salotor
Режиссура сцен и тех. часть: Gr0m
Сценарий: Евген
Графика: Тэй, mono

Гайд по выходу на Финальный Рут можно найти здесь: vk.com/page-128046483_52527656

Спасибо большое тем, кто поддержал разработку донатами! Мы пишем имена заметно поддержавших проект людей в титрах мода. Благодаря вам проект продолжает развиваться и обзаводиться красивой графикой и собственной музыкой.

Мы будем вам благодарны, если вы подпишетесь на наш Бусти: https://boosty.to/7dlla
Пионер 04/04/25 Птн 20:25:24 1249731 60
Пионер 04/04/25 Птн 20:29:46 1249732 61
11 лет...
Пионер 04/04/25 Птн 21:01:56 1249733 62
Спойлерный гайд на концовки Мажора.
общие выборы для всех концовок:
1. Проследить за Ульяной
2. Приберечь до лучших времён
3. Не хочешь попробовать что-нибудь новое?
4. Спрятаться
5. Нет, Лена не виновата
6. Найти Олю

выход на нейтральную концовку:
7. Не рисковать
выход на хорошую и истинную концовки:
7. Отправиться искать ответы
8. У меня нет других вариантов(хорошая)/Должен быть другой выход!(истинная)

У хорошей концовки есть постскриптум, который открывается после прочтения всех концовок рута
Пионер 04/04/25 Птн 21:44:38 1249735 63
Больше ничего не будет из прям нового? Только фиксы?
Пионер 04/04/25 Птн 21:47:16 1249736 64
>>1249735
DLC про 1974 будет, но там не будет никого из главных персонажей пива, только второстепенные и третьестепенные. Но его разработка начнётся только в мае и 90% амбалов над ним работать НЕ будут.
Пионер 04/04/25 Птн 21:51:02 1249737 65
>>1249680
Буквально в Катюхином городе дождик был и под него гулял врубив април рейн севен саммер дейс, неплохо. Особенно первые секунд 5 прям 10/10.
Пионер 04/04/25 Птн 21:52:12 1249738 66
Спойлерните плиз концовки и рут мажора в целом, мой ноут настолько хуевый что даже летонько запускает минут 5-10, а играть-читать в пиво невозможно.
Пионер 04/04/25 Птн 21:55:14 1249739 67
>>1249738
Будет голая Леночка
Пионер 04/04/25 Птн 22:23:57 1249742 68
>нет подробно описанной куколд-сцены секса с Линачкой, где максимально растянуто описывалась бы тряска Мажора во время процесса
Измельчали амбалы, а вот в ФЗ...
Пионер 04/04/25 Птн 22:50:26 1249743 69
Только три концовки?
Пионер 04/04/25 Птн 23:00:07 1249744 70
>>1249721
Как же я угадал... Амбалы, берите меня к себе в команду, я умею предсказывать ваши мысли.
Пионер 04/04/25 Птн 23:01:22 1249745 71
Ладно, нейтрал-энд какой-то meh. Нихуя не изменилось, статус кво во все поля(что соответствует внутрипивным классификациям, но всё-таки ожидалось что-то более интересное). Октябрёнокской морали нет, кумерской полсиськи Лены.
Посмотрим как изменится ситуация в других концовках.
Пионер 04/04/25 Птн 23:02:26 1249746 72
1743796944285.png 895Кб, 1184x666
1184x666
Straight shota рут. Наканецта.
Пионер 04/04/25 Птн 23:05:14 1249747 73
>>1249746
Истинны финал пива это педофильская мораль?
Концовка, которую мы заслужили.
Пионер 04/04/25 Птн 23:07:37 1249748 74
Ульяночке завезли озвучку.
Пионер 04/04/25 Птн 23:23:14 1249749 75
1743798193309.png 1Кб, 98x47
98x47
>>1249747
Это ещё не всё. Тут кумерская мораль при других выборах в этой концовке открывается. Пикчу уж кидать не буду, а то мало ли.
Пионер 05/04/25 Суб 00:59:53 1249751 76
>>1249733
А нужно осколок памяти иметь?
А то я на новом акке проскакал чисто паззл и походу у меня по этой схеме не проходит выйти на что-то кроме нейтральной
Пионер 05/04/25 Суб 01:17:46 1249752 77
>>1249751
Нет, не нужны осколки. Выборы в списке точные, ошибаться нельзя.
Пионер 05/04/25 Суб 01:21:43 1249753 78
Амбалы я не понел послесловие гудэнда объесните почему мажор снова стал приёмником ПСР, что привело вообще к ТАКОМУ странному исходу, куда он ушёл в итоге, и.т.д и.т.п.
И осколок Сливи противоречит руту т.к в руте она нихуя не знает о его диагнозе, а в осколке внезапно уже в курсе
Пионер 05/04/25 Суб 01:27:22 1249754 79
По итогу всего пива Ольгу жалко пиздец. Ни одной даже условно хорошей концовки хотя бы даже в духе гуда ФЗ. Можно конечно обосновать это октябрёнокской моралью финала, что Ольге не быть счастливой даже с ГЛД ведь он есть создание Мажора, а значит хуй ему а не хэппиэнд с Оленькой, но спустя все 200 часов пива это выглядит так угнетающе.
Пионер 05/04/25 Суб 01:37:05 1249755 80
Как с ПК нонстим версии ввести читы?
Я открываю консоль, начинаю вводить и консоль пропадает
Пионер 05/04/25 Суб 01:44:27 1249756 81
>>1249755
Слишком медленно вводишь
Пионер 05/04/25 Суб 01:56:40 1249758 82
Короче итоги со всей высоты пива:
Ольга соснула капитально, Мажор в 99% случаев, Лена 50/50. У всех остальных всё +/- норм.
Атветов с большой буквы А в итоге не так много, но нахуя здесь вообще ГЛД смогли объяснить и без Септимки. В целом понятно почему нужно DLC - как чтобы нормально разложить по полочкам незакрытый лор в духе телепортации вещей в Нулевое.
Про Юлю не много не понял её сути что значит порождение теней - все Тени на дороге поебались и родили Юлю или как это было? Или она тут самая главная Тень на районе? Финальный диалог с ней в принципе вызывает слишком много вопросов по ПСРщине. Она говорит, что мол вы утаскиваете души в свои головы и
мне мешаете. А если бы не мешали, то как бы было? Типа тогда бы разум Геркина в бестелесной форме гулял бы по какому-то фантазму? Тема Юли затронута, но не раскрыта короче. И вообще отдаёт какими-то религиозными мотивами, влияние православной Катеньки?
Пионер 05/04/25 Суб 02:03:17 1249759 83
бля, я не совсем догнал, мажор в итоге породил ГЛД стиранием об октябрёнок?
Пионер 05/04/25 Суб 02:07:53 1249760 84
>>1249759
Очевидно да
Это и есть тот "круг" о котором говорит Юля в хэппиэндах ГЛД. Мажор создал фантазм, где родился ГЛД, попал в Совёнок и вышел на свои хэппиэнды в ветке ответов(не умерев), что позволило существовать ветке событий, где в Мажора в 1989 никто не вселяется и Мажор стирается, создавая фантазм ГЛД. То есть попадание ГЛД в лагерь необходимо для того, чтобы последовательность событий не порвалась.
Пионер 05/04/25 Суб 02:14:15 1249761 85
И да, касательно Ольги педофильская мораль окончательно подтвердилась. Первому ПСР в которого она влюбилась и по которому всю жизнь страдает было 14 лет на момент попадания в Мажора.
Пионер 05/04/25 Суб 02:21:54 1249762 86
>>1249761
пивописЯ все таки решила сделать селфинсерт, по заветам ссанати
да и хорошая концовка мажора, про то, как он попадает в тело пиздюка, чтобы пытаться заромансить еще 20 летнюю ольгу как бы намекает....
Пионер 05/04/25 Суб 02:29:18 1249763 87
>>1249762
А вот одну из деталей селф-инсерта пивия убрали.
Раньше у ГЛД было ДР в рамках пива 20 июня, как у самого пивописа. Теперь в тру-концовке импликация что это 9 декабря 1989(что равно дате стирания Мажора в Нулевом).
Пионер 05/04/25 Суб 02:48:56 1249764 88
Так чё по итогу, расходимся или тред будет жить?
Пионер 05/04/25 Суб 02:57:42 1249765 89
>>1249764
Ну какое то время будет, очевидно.
А так, с окончанием пива не только тред помрет, это было по сути последнее, что к летоньку хоть какое то внимание привлекало, больше в нем скорее всего ничего масштабного уже и не будет, к сожалению или к счастью.
Ну кроме нейровысеров пивописа, но кому они нахуй сдались!
Пионер 05/04/25 Суб 08:03:45 1249769 90
>>1249753
> почему мажор снова стал приёмником ПСР
Разве стал? Он счастливо живёт в манямирке с педофилкой-Ольгой.
> куда он ушёл в итоге
Юля отвела его в подходящий ему мир, как раньше отвела ГЛД.
> т.к в руте она нихуя не знает о его диагнозе, а в осколке внезапно уже в курсе
Между осколком и рутом дохуя лет прошло, а Славя умеет читать.
Пионер 05/04/25 Суб 08:19:31 1249771 91
Где осталось тело Мажора после хорошей концовки? На Старой Дороге?
Пионер 05/04/25 Суб 08:42:06 1249773 92
>>1249753
Смотри, осколки происходят после инт-ветки, где Мадор стёрся об октябрёнок. Гуд энд - это другая ветка, где т.н. кольцо не замкнулось. Мажор ушёл в другую реальность как ГЛД, например, во всех РФ концовках. Приёмником ПСР он не стал.
Пионер 05/04/25 Суб 08:57:43 1249774 93
>>1249769
>Между осколком и рутом дохуя лет прошло, а Славя умеет читать.
Просто само повествование в духе "он был говном и мудаком, а потом мнё открылась его душа, душа человека смело смотрящего в лицо своей смерти и всё прочее как будто бы намекает на то, что Мажор должен был перед ней раскрыться во время смены(как это произошло с Ульяной). А получается что всё открытие души это то что они попиздели 5 минут на костре про собаку? Да и если Сливя знает про диагноз, то как она спустя годы может быть уверена, что с ней пиздел именно Мажор, а не гость из хуйпойми откуда(Мика в своём осколке например не уверена, что она с Мажором время проводила).
Пионер 05/04/25 Суб 09:58:45 1249776 94
К чему вообще были слова Ульяны про дурака в послесловии хорошей концовки? Слишком по анимешному и не к месту звучит. С чего бы ей сейчас считать Мажора дураком?
Пионер 05/04/25 Суб 10:23:57 1249778 95
Всё, релиз 7дл добавил треду только 30 постов? Чёто жидко.
Пионер 05/04/25 Суб 10:41:01 1249779 96
По финальным концовкам "большой тройки"
тру-эпилог Дрища > тру-концовки Саманты > тру-эпилог Геркина > тру Мажора > гуд Мажора > концовка БКРР > тру-эпилог Локи

Кто сейм?
Пионер 05/04/25 Суб 11:13:26 1249782 97
>>1249778
какая тебе разница, дима?
твоё говно вообще никто не обсуждает
Пионер 05/04/25 Суб 11:52:18 1249785 98
>>1249782
Если б я был Димой, я бы написал не 7дл, а амбальское пиво/7дл:ла/что-то в этом духе
Пионер 05/04/25 Суб 12:06:26 1249786 99
"Что могло дать первовещество в обмен на изломанную, искалеченную душу?"
"Учёные из научного центра обвинили бы во всём отмершие нейроны, многоликая проводница со Старой Дороги – грубые отпечатки чужих душ.{w} Но суть не изменится: созданный мир не был похож на мир чьей-то мечты."
scene bg ext_city_night_7dl with dissolve
"Он был холодный и серый, наполненный горечью и страданиями.{w} Всё яркое слишком сильно напоминало о старой боли."
scene bg ext_city_night2_7dl with dissolve
"В этом скучном и серьёзном мире не осталось места сказкам. {w}Здесь не знали о Старой Дороге, не запускали кораблики, а паре людей, неведомым чудом получивших синдром ПСР, диагностировали диссоциативное расстройство идентичности."
scene
$ renpy.show("bg ext_winter_night_7dl", what = Dawn("bg ext_winter_night_7dl"))
with dissolve
"В этом страшном и гнетущем мире постоянно шли войны, и Советский союз не выстоял в столь тяжёлых условиях, распавшись на разные страны.{w} Здесь никто не строил иллюзий и не верил в счастье."

Чечнярут, донбасс и гойда произошли из-за Мажора. Официально.
Пионер 05/04/25 Суб 12:09:38 1249787 100
>>1249786
>В этом страшном и гнетущем мире постоянно шли войны, и Советский союз не выстоял в столь тяжёлых условиях
Тут прямо написано, что сначала войны, потом распад совка.
Пионер 05/04/25 Суб 12:10:07 1249788 101
>>1249785
нарушена причинность
Пионер 05/04/25 Суб 12:48:40 1249791 102
>>1249776
Он поступил эгоистично. Бросил этот мир, создав кучу проблем окружающих. Кто он после этого?
Пионер 05/04/25 Суб 12:49:56 1249792 103
>>1249791
А, ну ещё забыл, что он по сути фрагнул шотика из другой реальности, поделившись в него.
Пионер 05/04/25 Суб 13:09:58 1249794 104
>>1249791
Удивлён, что Катя не подвязала эту концовку на "плохие" выборы. Так бы была 100%ная октябрёнокская мораль. А сейчас получается всем пытался помочь, но в последнюю секунду переобулся.
Пионер 05/04/25 Суб 13:24:02 1249795 105
>>1249791
Если бы не бросил - стал бы овощем. Проблемы окружающие создали сами себе. >>1249792
Шотик был обречён, раз смог принять Мажора.
Пионер 05/04/25 Суб 13:53:49 1249797 106
>>1249794
Я тоже, если честно удивился, что это вроде как хорошая концовка. Ничего весёлого кроме избавления от мука Мажора я не увидел. Это как раз таки с точки зрения катюхиной морали вполне себе мразотный поступок. Ну либо я жопочтец.
>>1249795
> Если бы не бросил - стал бы овощем. Проблемы окружающие создали сами себе.
Так-то эта концовка и инт даже выбили из меня слезу. Всё сделано супер, но я постараюсь нейтрально рассудить, анончик. У каждого есть право на счастье, как я думаю. Но тут он буквально на так любимую "его" Ольгу свесил всех собак, по касательной задев весь лагерь. Заставил родителей волноваться, полностью исчезнув с радаров. Это поступок незрелой личности, которая не понимает последствия своих действий. То есть вся арка вроде как с искуплением и взрослением пущена кошке под хвост.
>Шотик был обречён, раз смог принять Мажора.
Не факт, я так понял сработал ровно тот же механизм, что и с перемещением ГЛД из "Нулевого" в РФ-фантазм. Шотик был бы жив. К тому же Юля говорит, что эта реальность слабо отличается от мира Мажора, в котором он на дорогу вылез гораздо позже.
Пионер 05/04/25 Суб 14:17:32 1249798 107
Котаны, а как по итогу:

ГЛД – куски фантазма Мажора. Выходя на свои истинные концовки, они же заканчивают свою историю и живут счастливо, тогда причем тут круг?

Алсо

Поясните пожалуйста момент с Олей, ибо я запутался. Вот был 1986 шотик,в которого она влюбилась. В 1987 пришел гость, ее не помнит и мутит с Леной, но мажор даёт ему память и он убегает к Оле? А гость делает вид, что он это мажор и из-за этого Оля бугуртит? Или это было в 1988? Короче я совсем не выкупил момент с письмом Оли и чего так боялся мажор. И почему (и кто) в каком мире стал овощем в послесловии хорошей концовки Оли?
Пионер 05/04/25 Суб 14:26:31 1249799 108
>>1249798
>тогда причем тут круг?
Помнишь, что сказал Мажор Виоле на седьмой день? "Я не видел ничью смерть". Подселения в июле 1989 года не произошло потому что ГЛД не умерли в своём фантазме. А это значит, что рут Мажора возможен только из-за того, что истинные концовки ГЛД произошли. В свою очередь истинные концовки ГЛД невозможны без рута Мажора, т.к Мажор создаёт ГЛД. Это взаимозависимый круг.
Пионер 05/04/25 Суб 14:36:02 1249800 109
>>1249798
в 1987 Мажор кормил воспоминаниями гостя, чтобы он влюбился в Ольгу. В 1988 залетел Ленофаг, выебал Лену, после чего Мажор спровоцировал астральный выкидыш. Потом, Мажор, притворяясь гостем пошёл к Ольге, соврал о том, что он тот самый её любимый и он теперь с ней навсегда, и.т.д. и трахнул её. Зимой, когда влетел новый гость, Ольга всё поняла и написала письмо Мажору о том, какая он мразь. Боится он её ненависти,т.к знает что сделал ей очень больно, поэтому и не может быть с ней честным почти весь рут.
Пионер 05/04/25 Суб 14:39:33 1249801 110
>>1249798
>И почему (и кто) в каком мире стал овощем в послесловии хорошей концовки Оли
Мажор, в мире куда и прилетел ГЛД. Он улетел в свой фантазм с Ольгой, а этой достался тушка подростка без сознания. Не пережил очередного ПСРа.
Пионер 05/04/25 Суб 14:48:29 1249802 111
А шесть лет назад Дима говорил "ну попробуйте писать сами, а я на вас посмотрю"

Интересно, он хоть что-то осознал и покаялся или до сих пор думает, что кругом прав?
Пионер 05/04/25 Суб 14:55:55 1249803 112
>>1249797
>Ничего весёлого кроме избавления от мука Мажора я не увидел
Собственно, база хороших концовок в самом позитивном моде, "хорошо" все только у ГЛД, а судьба остальных персонажей часто крайне невеселая в послесловии. У мажора все идентично по логике хорошим РФ концовкам ГЛД, пионерка ненастоящая а что то
"похожее" у феодальш все хуево
Пионер 05/04/25 Суб 15:09:51 1249804 113
>>1249803
Ну так неиронично все РФ-концовки это худшие концовки, если разобраться. Самый добрый и позитивный мод.
Пионер 05/04/25 Суб 15:12:47 1249805 114
>>1249804
>РФ
>худшие
Що це значiт?
Пионер 05/04/25 Суб 15:15:31 1249806 115
>>1249805
Мажор - овощ, девушка остаётся одна и выпиливается, ГЛД после прилёта в новый мир убивает прежнего владельца либо просто растворяется в нём. В проигрыше абсолютно все.
Пионер 05/04/25 Суб 15:16:29 1249807 116
Пионер 05/04/25 Суб 15:18:42 1249809 117
Все началось в 1986 году - в первый год приезда Мажора в лагерь. Пробыв там порядка двух недель, он немного сдружается с Олей (флэшбэки в руте Ольга-7дл). После этого Мажор поадает на Дорогу, после конфликта с гвардией, а оттуда уже возвращается гость. Ольга отмечает, что "Новичок как будто изменился" и рада этому. Расстаются они нормально, без конфликтов и романтики.
Далее происходит смена зима 1986-87, где Оля уже впервые проявляет прямую заинтересованность, но новый гость её не помнит. Смена проходит быстро, а Оля узнает кое-какую правду о Семене.
Следующий контакт - лето 1987 - та смена, где окончательно сформировывается влюбленность Ольги. Влюбляется она НЕ В МАЖОРА, а в гостя, который сидит в его теле. На тот момент она уже понимает, что хозяин тела не он, но в то же время ничего с собой поделать не может. Мажор же тоже влюблен, но ничего с этой ситуацией поделать не может.
Зима 87-88 - новый гость, снова не помнит Олю, Ольга начинает отчаиваться. Оля пытается "вернуть память" гостя, до сих пор наивно полагая, что он просто "забывает" её. Видимо, гости довольно похожи.
Лето 88 - самая информационно богатая смена в 7дл, после 89го. Новый гость, снова не помнит Олю, и при этом активно катит шары к Лене. Мажор уже устал от гостей, он бесится от отношений гостя с ЛенойИ в один момент срывается и начинает эмоционально насиловать гостя, отчего тот вылетает. Как раз в этот момент Лена получает травму, приведшую к попытке РКН, Мажор понимает, что это чуть ли не единственный шанс получить Олю, поэтому он притворяется "тем самым гостем, который её наконец вспомнил", они проводят вместе конец смены и неделю после. То есть, по сути дела, Мажор обманул Ольгу.
Зима 88-89 - новая смена, новый гость, Ольга понимает, что её обманули. Тильт, ненависть к Мажору, отношения в тупике, гость проводит обычную смену без отношений с кем-либо.
Наступает лето 89....

Резюмируя:
У Ольги никогда не было отношений с Мажором, окромя первых двух недель 1986го (когда они просто познакомились и она пыталась подружиться) и недели в 1988ом, когда она думала, что внутри тот самый гость.
Ольга не любит Мажора, Мажор любит Ольгу. Вот и вся история...
Пионер 05/04/25 Суб 15:18:44 1249810 118
>>1249807
Разверни тогда свою мысль, пивонер
Пионер 05/04/25 Суб 15:20:10 1249811 119
>>1249809
>без конфликтов и романтики
Так не интересно. Ольга должна учить первого ПСРа английскому евпочя.
Пионер 05/04/25 Суб 15:20:56 1249812 120
>>1249810
Пивопис и Катя - латентные хохлы
другой анон
Пионер 05/04/25 Суб 15:20:58 1249813 121
>>1249809
>Расстаются они нормально, без конфликтов и романтики.
>Оля узнает кое-какую правду о Семене.
>Следующий контакт - лето 1987 - та смена, где окончательно сформировывается влюбленность Ольги. Влюбляется она НЕ В МАЖОРА, а в гостя
Всё-таки не педофилка.
Пионер 05/04/25 Суб 15:21:47 1249814 122
>>1249809
>Ольга не любит Мажора, Мажор любит Ольгу. Вот и вся история.
В том и суть, поэтому по октябрёнокской морали она не заслужила счастья.
Пионер 05/04/25 Суб 15:32:56 1249815 123
А в каком порядке прочитать руты, чтобы сформировалось представление об истории то вообще?
Пионер 05/04/25 Суб 15:37:30 1249816 124
>>1249815
Первый порядок: обе Мики, Одиночка, Лена-7дл, Алиса-7дл
Второй: Ольга, Славя-классик, Алиса-ДЖ, Ульяна
Третий: Лена-ФЗ, Славя-7дл. После третьего порядка прочитать открывшиеся послесловия в предыдущих рутах.
Внутри каждого порядка неважно в какой последовательности проходить.
Финал: истинные концовки Одиночки --> рут Мажора --> Осколки Памяти
Пионер 05/04/25 Суб 15:38:40 1249817 125
Вот бы хоть где-то объяснили механизм работы Дороги

Насколько я понял, есть условное ничего, по которому ходят ПСРы (или просто все подряд?). Выйти туда можно, если очень сильно захотеть с помощью огоньков. И то, на дорогу могут выйти только определенные люди (иначе Ульянку, гвардию и Митю пустило бы, не?)

По итогу через дорогу можно перемещаться между существующими мирами, но бонусом можно создавать новые с помощью кашки. И чисто по приколу в этом измерении рождается Юля, которая пытается спасать разных рандомов, подселяя ПСРам умерших людей. Всё так?


Тогда просто я не пон почему Лена видит РФ, а Алиса слилась мозгами с гостьей и не умирает
Пионер 05/04/25 Суб 15:39:23 1249818 126
>>1249815
Гайд есть в оф группе. Кратко 7дл-руты кроме Ольги->Спешлы и Ольга->Чможор. Зачем ты ныряешь в этот чан, не знаю, но если хочешь, то мешать не буду.
Пионер 05/04/25 Суб 15:39:29 1249819 127
>>1249816
Чая и гору печенья тебе, анонче
Пионер 05/04/25 Суб 15:40:16 1249820 128
>>1249818
Ну по старой традиции с каждой обновой проходить главные руты. А тут вроде как всё
Пионер 05/04/25 Суб 15:40:47 1249821 129
Верит ли Анон в 700мб?
Пионер 05/04/25 Суб 15:44:20 1249822 130
>>1249817
>Тогда просто я не пон почему Лена видит РФ, а Алиса слилась мозгами с гостьей и не умирает
А Лена и не умерла, её же на дорогу засунул Герк. За такое неестественное проникновение Леночька получила бонус. А Алисочька познакомилась головой с полом и попала к Юле естественным образом. Почему Алиса не умирает тоже просто. Виола говорит, что ПСР, особенно более старшие как в нашем случае, способны задавить разум ребёнка и окончательно переселиться в тело.
Пионер 05/04/25 Суб 15:45:18 1249823 131
>>1249821
Только если амбалы развратят Тей и она нарисует туда кумерскую мораль с армянкой или кто там у них эта темнокожая тян на скейте по национальности.
Пионер 05/04/25 Суб 15:45:35 1249824 132
1743857130354.png 9Кб, 1245x50
1245x50
О нет, моё тело только что выебало красивую пионерку с сочными сиськами, моя жизнь больше не будет прежней, мне никогда не отмыться от этого.
Пионер 05/04/25 Суб 15:48:42 1249825 133
>>1249817
>Юля, которая пытается спасать разных рандомов, подселяя ПСРам умерших людей. Всё так?
Финал куколдрута тут путает карты. Она Мажору говорит что "вы мне МЕШАЕТЕ делать мою работу", подразумеваы что механизм ПСР это какой-то баг который портит ей малину. А она должна просто отводить души туда, где будет заебись.
Вот с этим задумку вообще не понял, может амбалы итт пояснят если они тут есть.
Пионер 05/04/25 Суб 15:51:39 1249826 134
>>1249825
Я так понял Кастрюля блохастая говорит о тех, кто ломится на СД. Она ещё в руте Огоньков примерно такое же говорила.
Пионер 05/04/25 Суб 15:59:51 1249827 135
>>1249825
Мне кажется, речь шла о том, что именно ГЛД тянет именно к мажору в голову, потому что он ГЛД это и есть мажор, по большому счету, в истинной же говорится о том, что они стремятся попасть в лагерь
Пионер 05/04/25 Суб 16:03:15 1249828 136
>>1249826
Нет, она про другое, вот:

am "Зачем ты таскаешь ко мне гостей?"
"Брякнул я первое, что пришло на ум."
show uv rage with dspr
uv "Я таскаю их к тебе?"
"Кошка сердито подняла руки, точно намеревалась выпустить когти."
show uv dontlike with dspr
uv "Это ты мешаешь моей работе!"

"Вопросов меньше не стало: напротив, я уже даже не знал, за что хвататься."
am "Кто ты такая?"
"Выдавил я наконец."
show uv normal with dspr
uv "Я – часть Старой Дороги."
am "Ты что-то вроде её разума?"
show uv upset with dspr
uv "Нет же! Меня породила Старая Дорога."
am "Породила?"
show uv normal with dspr
uv "Из теней, которые здесь заблудились."
"Я понял только то, что ничего не понял."
am "Хорошо. Но чем ты занимаешься?"
uv "Перевожу души по новым мирам."
"Она снова ответила так просто, будто это должно было всё пояснить."
am "Но причём здесь я?"
show uv upset with dspr
uv "Ты приманиваешь моих подопечных, вот причём!"
uv "Я вывожу их на Старую Дорогу, но не успеваю довести до нового мира: ты их утаскиваешь в свою голову."


Т.е по миссии Юли все ПСРы Мажора НЕ должны были попасть в Нулевое, а...куда блядь? Никто не знает. Но из-за того, что есть ПСРы, Юля не успевает куда-то там отвести очередного мертвяка. Концепция странная, вызывает много вопросов.
Пионер 05/04/25 Суб 16:05:15 1249829 137
>>1249826
Ну вот я согласен с антоном выше. Я тоже прочитал пассаж Юли как то, что ПСРы сами ловят людей и суют себе в голову
Пионер 05/04/25 Суб 16:07:22 1249830 138
>>1249828
>Нулевое
А что есть вообще нулевое тогда?
Пионер 05/04/25 Суб 16:07:50 1249831 139
>>1249828
>>1249829
Надо подумать. Пока что у меня теория только о загробной жизни возникает.
Пионер 05/04/25 Суб 16:08:34 1249832 140
>>1249830
Ничего, удобное обозначение.
Пионер 05/04/25 Суб 16:08:58 1249833 141
>>1249830
Мир, где все наши шесть феодальш живут. Что непонятного то?
Пионер 05/04/25 Суб 16:12:47 1249834 142
1743858762235.jpg 221Кб, 1920x1080
1920x1080
1743858762251.jpg 232Кб, 1920x1080
1920x1080
Какие же охуенные арты в новой обнове получились.
Пионер 05/04/25 Суб 16:14:35 1249835 143
>>1249833
То есть там, где Сема стертый?
Пионер 05/04/25 Суб 16:15:30 1249836 144
Пионер 05/04/25 Суб 16:15:48 1249837 145
>>1249834
Много где цг обновили. Да, арты прекрасные, 7дл опять впереди планеты всей. Очень Оля хорошо выглядит
Пионер 05/04/25 Суб 16:15:56 1249838 146
>>1249834
Ещё б были они в png, а не шакальные.
Пионер 05/04/25 Суб 16:17:03 1249839 147
>>1249836
Впору схемы рисовать уже, а то без бутылки не разберешься
Пионер 05/04/25 Суб 16:19:54 1249841 148
>>1249839
Надо позвать моряка, тот всё грезил составить космологию пиваса.
Пионер 05/04/25 Суб 16:22:51 1249842 149
1743859365976.png 324Кб, 922x516
922x516
1743859366014.png 7Кб, 544x78
544x78
>>1249839
Не стоит, один уже дорисовался
Пионер 05/04/25 Суб 16:26:10 1249843 150
>>1249839
Евген, вроде как, собирался ВИКИ по амбалопиву запилить, или чето вроде того
Пионер 05/04/25 Суб 16:38:06 1249844 151
>>1249842
Поднебесный рил пивожором был?
Пионер 05/04/25 Суб 16:38:59 1249845 152
>>1249844
Он и сейчас. А вот фистуном так и не успел стать.
Пионер 05/04/25 Суб 16:54:11 1249848 153
>>1249845
Интересно, а он за амбалов или за Диму?
Пионер 05/04/25 Суб 17:14:17 1249852 154
>>1249607 (OP)
>Не рекомендуется к прочтению родившимся до 1999 года.
Почему?
Мимо-не-тролль-1994
Пионер 05/04/25 Суб 17:19:30 1249855 155
>>1249852
Написано же:
>В моде присутствует зyмepская мораль.
Пионер 05/04/25 Суб 17:20:33 1249856 156
>>1249852
Потому что ты уже того, взрослый и осознанный
И путь у тебя либо к местным шизам типа морячка, либо ты просто не проникнешься атмосферой и махнешь рукой ибо 7дл это в первую очередь для малолетних дэбилов.
Пионер 05/04/25 Суб 17:35:07 1249859 157
>>1249856
Морячок, это тот дед Домарощинер, или как его там?
>ты просто не проникнешься атмосферой и махнешь рукой
Видимо так. Оригинал я читал – понравился. Сабж же пытался, но осилил лишь рут Мику DJ и немного Алису. Слишком уж много ломающих повествование разговоров с самим собой.
Мир и добро вашему дому.
Пионер 05/04/25 Суб 17:36:50 1249860 158
>>1249859
>с самим собой
Тут всё не просто так на этот счёт...
Пионер 05/04/25 Суб 17:41:02 1249862 159
>>1249860
Ну да, я слышал, что там не все так просто, что там дальше этому будет уделено внимание. Но главное тут то, что это не меняет того, что повествование из-за этих внутренних диалогов ломается наглухо.
Пионер 05/04/25 Суб 17:58:34 1249864 160
>>1249862
Двачую. Еще все эти отсылки на общий лор, а ты читаешь и нихуя не понимаешь что вообще происходит. То есть сначала надо прочитать вообще все, а потом еще раз перечитать и понять "а бля вот что тут было". Поэтому 7ДЛ нихуя не для первого мода. Дропнуть еще на первом прохождении легко.
Пионер 05/04/25 Суб 18:52:27 1249869 161
>>1249809
>он бесится от отношений гостя с Леной
Я не понял причин ненависти Мажора (ко-ко-ко, я ее не ненавижу, кудах) к Лене. Почему он говорит, что все гости катили шары к Лене? Я допустим за Герка катил к Славе, а за Локи к Алисе или Мику. Как вообще все эти ветки сходятся в руте Мажора?
Пионер 05/04/25 Суб 19:00:21 1249870 162
>>1249869
Мажор просто куколд, который хотел, чтобы все гости трахали Ольгу
>Почему он говорит, что все гости катили шары к Лене?
Потому что он говорит о событиях до 1989.
>Как вообще все эти ветки сходятся в руте Мажора?
Мажор даёт старт всем рутам, создав мир Герка/Локи/Дрища в конце своего рута.
Пионер 05/04/25 Суб 19:05:53 1249872 163
>>1249870
>Мажор даёт старт всем рутам
Я не о том.
Мажор утверждает, что все 6 гостей (кстати почему 6? Если гости ВСЕГДА разные, то где еще 3 перса которых мы не знаем?) катили шары к Лене и она заебала. То есть все руты кроме Лены не канон и ими можно пренебречь?
Пионер 05/04/25 Суб 19:07:24 1249873 164
>>1249872
Он не говорит о 3х ГГ. Он говорит о событиях происходящих в прошлом, до всех рутов.
Пионер 05/04/25 Суб 19:17:38 1249874 165
>>1249873
То есть ГЛД появляются только в 89м? По сути Мажор их до этого года ни разу не возил? Хотя я явно уловил намек на Герка во флешбэке 87 где Лена сообщает Ольге о завтрашнем побеге например
Пионер 05/04/25 Суб 19:31:27 1249875 166
>>1249862
Попробуй ветки, где нет сильного упора на МиСтИку и объяснение механик мира
Это Алиса-7дл (тупо романсишь ее и всё), Лена-7дл, Славю и Мику. Последнюю особенно, ибо там чистый романтик (и очень красивый имхо) и иногда вмешивается внутренняя шиза. Если не зайдет – ну, щтож, в ОП посте все написано
Пионер 05/04/25 Суб 19:33:15 1249876 167
А кто вообще остальные херои-гости? Один умер в 2007, это ладно, а есть инфа об остальных с зимних и летних смен?
Пионер 05/04/25 Суб 19:47:12 1249877 168
>>1249876
Про самого первого сказали, что ему было 14 и он умер от рака.
Пионер 05/04/25 Суб 19:53:07 1249879 169
>>1249877
Ну это и был который в 2007
Пионер 05/04/25 Суб 19:54:21 1249880 170
Пионер 05/04/25 Суб 22:02:07 1249885 171
Эта итт ниточка умрет через неделю обсуждений вместе со всей летосферой. Це кiнец.
Пионер 05/04/25 Суб 22:26:19 1249886 172
>>1249885
>летосферой
Окстись, то что мертво умереть не может
Пионер 05/04/25 Суб 22:27:43 1249887 173
>>1249886
Но имхо было бы неплохой идеей просто создать тред по новой новелле обналов на /вн, если там хотя бы чуть чуть будет также хорошо как 7дл
Пионер 05/04/25 Суб 22:40:38 1249889 174
>>1249887
В /ruvn/ уже есть тред
Пионер 05/04/25 Суб 23:31:58 1249894 175
В патчнотах заявляли про секретный пункт меню. Где его найти?
Пионер 05/04/25 Суб 23:56:08 1249895 176
Ну все, летосфере пришел конец. Больше не будет больших модов.
Пионер 06/04/25 Вск 00:24:36 1249896 177
Пионер 06/04/25 Вск 01:03:10 1249898 178
>>1249896
С чего это вдруг? Просто скрытодоска, какой и домик-бочка был до недавнего времени.
Пионер 06/04/25 Вск 01:24:15 1249899 179
>>1249894
Пройди игру до конца. Появится статистика при нажатии на логотип мода
Пионер 06/04/25 Вск 08:12:21 1249902 180
Пионер 06/04/25 Вск 09:01:05 1249906 181
Пионер 06/04/25 Вск 09:36:37 1249907 182
>>1249876
Приезжавший до глд зимой (танцевавший с Алисой) - это Пригожин Женя.
Пионер 06/04/25 Вск 10:02:39 1249909 183
>>1249907
ОООО А МЫ И НЕ ДУМАЛИ

АЛЛО ЭТО КТО? ЭТО ОЛЬГА ДМИТРИЕВНА
ЯЯЯСНА
ОЛЬГА ДМИТРИЕВНА ОТСТАНЬ ОТ ... СЕМЫЧА
БРАТАН НЕ МОГУ...МЫ В ФАНТАЗМАХ ЕБАШИМСЯ
Пионер 06/04/25 Вск 11:01:36 1249911 184
>>1249895
Хуета. Есть куча крупных модов по меркам модов которые в разработке, не по меркам 7ДЛ конечно. Продолжение Истории то же до сих пор пилят.
Пионер 06/04/25 Вск 13:07:33 1249919 185
>>1249896
так зачем ты труп насилуешь?
Пионер 06/04/25 Вск 13:58:47 1249925 186
Какая ваша первая концовка, пиваны? Я вот не помню. Помню, как после первого прохождения БЛ решил навернуть модов и первым делом решил проходить 7дл на Ольгу. Но он ещё кажется не был готов. Потом дропнул летонько на год. А в 7дл нормально вкатился только в прошлом году (хотя спал в треде про октябрёнокскую мораль и прочие мемы ещё за год до этого вката).
Пионер 06/04/25 Вск 14:04:14 1249926 187
>>1249925
По моему Лена РФ гуд
Потом СССР и помню как меня прям накрыло
Пионер 06/04/25 Вск 14:10:32 1249928 188
Пионер 06/04/25 Вск 14:11:34 1249929 189
>>1249925
Первой был гуд РФ-Лены в 2014. В пиве тогда в принципе было 2 концовки, выбор неширокий...
Пионер 06/04/25 Вск 14:15:47 1249930 190
>>1249925
Впервые скачал мод в 2020, выбрал Локи, вышел на концовку тульпы, разозлился и удалил этот мод нахуй вместе с игрой.
Три года спустя установил снова и уже по-настоящему вкатился в пивожорство.
Пионер 06/04/25 Вск 14:24:53 1249932 191
Если Мажор вышел на Старую Дорогу без ритуала огоньков, а только из-за ресентимента злобы к Мире, то почему так мало людей с синдромом пср? Злится же должны многие. Или это из-за близости места действия к октябрёноку?
Пионер 06/04/25 Вск 14:26:25 1249933 192
>>1249932
Кстати, я только сейчас понял, где та самая христианская мораль в концовке, которую обещала Катя. Вот же она: будешь злиться - твоё тело станет проходным двором для всяких тридцатилетних неудачников.
Пионер 06/04/25 Вск 14:32:13 1249934 193
>>1249925
"Пора домой" (или как-то так) из Слави Классик, ещё в далёком 16-17 году. Смутно помню свой вкат, помню только что это зацепило эмоционально, очень сильно зацепило. А потом я выкатился и вернулся на полшишки в 21 году, прошёл немного и снова выкатился... Вот думаю теперь снова вкатиться в честь релиза, когда будет отпуск.
Пионер 06/04/25 Вск 14:39:22 1249936 194
>>1249932
>Или это из-за близости места действия к октябрёноку?
Кошка пизданула, что да, там граница истончается.
>>1249933
Я думаю христианская мораль в том, что Мажор умер ради того, чтобы другим было хорошо. Концовка противопостовляется гуду, где Мажор сделал хорошо себе, но в Нулевом из-за этого всё пошло по пизде.
Пионер 06/04/25 Вск 14:44:12 1249937 195
>>1249936
>умер ради того, чтобы другим было хорошо
>создал мир, в котором совок распался и начались гойды.
Пионер 06/04/25 Вск 14:46:58 1249938 196
>>1249936
>Кошка пизданула, что да, там граница истончается.
Тогда весь лагерь должен получить синдром пср, там ведь дети, которые постоянно злятся.
Пионер 06/04/25 Вск 14:49:12 1249939 197
>>1249928
7дл, ФЗ тогда был ещё в планах и с той самой заглушкой
Пионер 06/04/25 Вск 14:52:08 1249940 198
>>1249937
Но трем неудачникам то стало хорошо!
При этом, по моему, прямо говорится, что мажор не создал тот мир, который хотел по итогу
Пионер 06/04/25 Вск 14:52:49 1249941 199
>>1249938
Но мажор то пошел именно на карьер именно огоньки топить
Пионер 06/04/25 Вск 14:55:16 1249942 200
>>1249940
Он вообще хуй знает что хотел. В итоге и получил хуй знает что.
Пионер 06/04/25 Вск 14:58:25 1249943 201
>>1249940
Прямо такого не говорится. Говорится, что "он не был похож на мир чьей-то мечты", что там за ТЗ в откисающем мозге Мажора было - никто не знает. предположу что желание там было на уровне "побывать в Совёнке и заняшить 6 основных тянок не будучи гостем" и если так, то оно считай исполнилось для ГЛД
Пионер 06/04/25 Вск 15:34:59 1249946 202
>>1249941
Нет. Он ломал кораблики, Миря дал ему пизды, он АБИДИЛСА!11 и побежал куда глаза глядят проклиная предков, лагерь, Мирю и аллаха. Ну и до проклинался...
Пионер 06/04/25 Вск 15:42:22 1249947 203
image.png 737Кб, 1260x709
1260x709
>>1249925
"Meet me there" на версии 0.31. Первые сомнения в адекватности аффтара зародились ещё тогда, но ловушка пивописа уже захлопнулась.
Пионер 06/04/25 Вск 15:46:48 1249948 204
>>1249943
По моему он хотел с Олей быть и при этом не убивать старого себя
И в целом, он почти получил чё хотел
Пионер 06/04/25 Вск 15:48:53 1249949 205
>>1249925
Ольга, нейтральная концовка. Я разнылся и потом 5 лет мод больше не проходил.
Пионер 06/04/25 Вск 15:50:13 1249950 206
>>1249943
Очевидно он хотел Оленьку, которая всегда будет рядом.
Пионер 06/04/25 Вск 16:12:12 1249951 207
>>1249948
>>1249950
Так это и не сбылось. Ольга единственная из феодальш с кем ГЛД не получает никакой концовки вообще.
Пионер 06/04/25 Вск 16:13:34 1249952 208
>>1249947
>Meet me there
Бобёр, это как ты умудрился выбить ленотранзит сходу?
Пионер 06/04/25 Вск 16:22:45 1249953 209
>>1249951
Почему? Ты же можешь на гуд Оли выйти, который в РФ
Пионер 06/04/25 Вск 16:27:10 1249954 210
>>1249947
Едрить, дух треда ещё тут обитает
Не ты ли обещал Виола рут?
Пионер 06/04/25 Вск 16:31:10 1249955 211
>>1249953
Так там не феодальша
СТРИМ ПО ФИНАЛУ Пионер 06/04/25 Вск 16:45:01 1249957 212
youtube.com/live/ji_BiFDImK8
twitch.tv/7dl_lost_alpha

Амбалы подрубят в 17 мск
Пионер 06/04/25 Вск 17:56:13 1249964 213
>>1249957
Духотория
>>1249955
Положняк такой, что все миры одинаково реальны, поэтому вот тебе гуд с оленькой
Пионер 06/04/25 Вск 18:36:21 1249966 214
day7usfairytale[...].jpg 412Кб, 1920x1080
1920x1080
d6michibisdance[...].jpg 195Кб, 1920x1080
1920x1080
Из каких рутов пикчи, пиваны?
Пионер 06/04/25 Вск 18:48:55 1249968 215
>>1249966
1 из ФЗ, 2 - я надеюсь, это фанарт.
Пионер 06/04/25 Вск 18:50:15 1249969 216
>>1249968
>это фанарт
Нет. Это куда-то в релизе добавили.
Пионер 06/04/25 Вск 19:48:29 1249970 217
>>1249969
Это рисунки Лены в 6 дне Мику-дж.
А первая CG из рута Ульяны, а не ФЗ
Пионер 06/04/25 Вск 19:51:29 1249971 218
>>1249969
мику дж 6 день
рисунки смотрят
Пионер 06/04/25 Вск 23:10:13 1249979 219
>>1249925
плохая концовка микудж
считаю что мне повезло перетерпеть и не дропнуть на леденящей чудовищной ДРАМЕ с вокалоидом, иначе так бы и не испил пива
Пионер 07/04/25 Пнд 00:40:30 1249981 220
EverlastingSumm[...].jpg 497Кб, 1920x1040
1920x1040
EverlastingSumm[...].jpg 582Кб, 1920x1040
1920x1040
EverlastingSumm[...].png 113Кб, 1920x1040
1920x1040
>>1249899
>Появится статистика при нажатии на логотип мода
Что-то ничего не появляется.
Пионер 07/04/25 Пнд 01:03:46 1249983 221
>>1249981
А ты все концовки мажора прошёл?
Пионер 07/04/25 Пнд 01:37:25 1249984 222
>>1249983
Я спрашиваю тупенький вопрос так как у меня после всех концовок майжора открыло этот пункт прямо сразу.
Пионер 07/04/25 Пнд 07:31:50 1249986 223
>>1249983
Да.
Когда на первую (хорошую) вышел, после титров вылезла консоль с ошибкой. Я ее проигнорил и пошел читать послесловие. После прочтения в меню ачивок вроде видел новую кнопку рядом со сбросом достижений. Что-то значения этому не придал, игру перегрузил и больше эта кнопка не появляется.
Пионер 07/04/25 Пнд 09:04:51 1249987 224
>>1249966
Какая же Леночка красивая всё-таки. Неудивительно, что на неё все западали.
Пионер 07/04/25 Пнд 09:46:31 1249988 225
>>1249758
Нужен еще Виоларут.
Пионер 07/04/25 Пнд 09:58:07 1249989 226
>>1249765
>что к летоньку хоть какое то внимание привлекало
У меня еще "Последнее Лето" осталось...
Пионер 07/04/25 Пнд 10:00:51 1249990 227
>>1249769
>Юля отвела его в подходящий ему мир, как раньше отвела ГЛД.
А вот нахуя это вот все? Ну типа в "Тьме и Неон"(каким я его помню, мб Амбалы чота исправили), Semen возвращается к Славе (которая как бы "его", но как бы "не его", ведь нельзя войти в одну реку дважды), но при этом не навсегда, а с десяток лет.
Пионер 07/04/25 Пнд 10:02:06 1249991 228
>>1249774
А где Славя пиздела с ним потом?
Пионер 07/04/25 Пнд 10:08:09 1249992 229
>>1249803
Ну кстати да, без Semena они точно остались одни (ну разве что кроме Ульяны и Алисы). Как минимум Славя. Весь ее рут строился на том, что все очковали мутить с ней.
Пионер 07/04/25 Пнд 10:15:58 1249993 230
>>1249870
>Мажор просто куколд, который хотел, чтобы все гости трахали Ольгу
Не бьется. Мажор не против отношений Семена со Славей, например. Даже в какой-то мере одобряет.
Пионер 07/04/25 Пнд 10:17:59 1249994 231
Пионер 07/04/25 Пнд 10:18:39 1249995 232
>>1249933
Бля, чота проиграл.
Пионер 07/04/25 Пнд 10:19:32 1249996 233
>>1249936
>Мажор умер ради того, чтобы другим было хорошо.
Было еще в Славя-Классик.
Пионер 07/04/25 Пнд 10:20:45 1249997 234
>>1249947
Бобер, теперь пиши Виолорут, заебал...
Пионер 07/04/25 Пнд 10:21:49 1249998 235
>>1249951
>Ольга единственная из феодальш с кем ГЛД не получает никакой концовки вообще.
Лол, как минимум "Пьяная, помятая...".
Пионер 07/04/25 Пнд 10:22:29 1249999 236
>>1249954
>Не ты ли обещал Виола рут?
Не склеилось у него из-за жизненных обстоятельств.
Пионер 07/04/25 Пнд 10:45:41 1250000 237
>>1249999
Это как? Вместо Виол начали нравиться Ульяны?
Пионер 07/04/25 Пнд 11:15:05 1250002 238
>>1249998
Пивожорище, прочитай эту концовку глазами...
Пионер 07/04/25 Пнд 11:16:48 1250003 239
>>1249993
Просто терпит и не рыпается уже после событий 1988.
Пионер 07/04/25 Пнд 11:17:53 1250004 240
>>1250000
Вроде бы Виола ИРЛ появилась у него.
Пионер 07/04/25 Пнд 11:32:57 1250005 241
В очередной раз прошу уважаемых анонов кратко пересказать о чем рут мажора, что там происходит и какие в нем концовки.
Пионер 07/04/25 Пнд 11:54:38 1250007 242
>>1250005
6 дней Мажора посвящены каждой из тян с выбором уровня "сделать хорошее действие/нихуя не сделать". Он берёт с Ульяны обещание, что она бросит искать Дорогу, потдалкивает Алису к диджейству, а Мику к выбору новой карьеры, решает вопрос Слави с Пиратом, устраняет конфликт с Леной и даёт ей надежду, а также извиняется перед Ольгой. Если хоть одно из этих действий не выполнено, то выходит нейтральная концовка, где Мажор решает нихуя не делать и просто доживать свою жизнь. Послесловие показывает что в январе 1990 в него залетел новый гость, а значит надежды что болезнь рассосалась сама собой не оправдались. Если же все вопросы с тян закрыты, то в 7ой день появится выбор выйти на Старую Дорогу и попиздеть с Юлей. Юля говорит, что исцелить Мажора нельзя, можно только умереть.Она предлагает отправить его в прошлое, в июль 1986, когда ещё ничего не случилось, но предупреждает, что там будет не его Оля-феодальша. Если Мажор соглашается то наступает хорошая концовка, Юля убивает тело Мажора, а его душу переносит в 1986, показывают его знакомство с новой Ольгой. Конец. Постскриптум от лица Ульяны - в Нулевом Мажор пропал без вести и его так и не нашли. Лагерь закрыли, Ольге не дали срок, но она уехала из Калинина. Виолу травят.
Если же Мажор не соглашается, то ему приходит в голову идея стереться в октябрёноке, чтобы у родителей осталось хотя бы его тело. В декабре он получает на это соглашение от ЦСР и стирается. В результате создаётся фантазм, где в день стирания Мажора рождается Семён, который в процессе своей жизни становится Герком/Локи/Дрищом и попадает в Совёнок, место, которое для него как будто как родное...
Пионер 07/04/25 Пнд 13:06:50 1250008 243
>>1250007
>но предупреждает
Важная деталь: она так же предупреждает, что лолкального мажора он своим сознанием затрёт и встанет на его место.
Пионер 07/04/25 Пнд 13:29:47 1250010 244
Короче, положняк:
Нейтральная концовка - всем норм, Мажору пиздец.
Хорошая концовка - Мажору заебись, всем из нулевого не очень, Ольге из нулевого пиздец, Мажору, которого подменил Мажор из нулевого, пиздец.
Истинная концовка - Мажору пиздец, всем из нулевого норм, всем из фантазма не норм.

Мораль - всем одновременно не может быть норм.
Пионер 07/04/25 Пнд 13:36:04 1250011 245
>>1250010
В нейтральной неизвестно всем ли норм. Арки девок не закрыты и если у одних(Алиса, Славя) ничего не предвещает изменений к худшему, то у Мику/Лены/Ульяны вполне возможен пиздец без вмешательства Мажора.
Пионер 07/04/25 Пнд 14:59:35 1250019 246
>>1249989
Надежда умирает последней, лол? Тут хоть боевые амбалы были, а там один анон в перманентно депрессии и ноль обновлений за последние сколько, три года, пять? Я смутно помню, как читал его, когда релизнулось то, что релизнулось, там всё довольно прилично, да, но я как-от не очень надеюсь, что увижу финал
Пионер 07/04/25 Пнд 15:36:01 1250021 247
>>1250019
>за последние сколько, три года, пять?
Так он же сказал, что не будет выпускать по частям, а разу фулл. Вот поэтому без обнов.
Пионер 07/04/25 Пнд 15:40:24 1250022 248
>>1250007
ГЛД это три ипостаси Мажора? Фантазии тоже три создаётся?
Пионер 07/04/25 Пнд 15:41:57 1250023 249
Пионер 07/04/25 Пнд 15:46:28 1250024 250
>>1250022
Фантазм один с одной версией ГГ. Как появляются остальные две показано в обычных концовках Одиночки.
Пионер 07/04/25 Пнд 15:55:40 1250026 251
Пионер 07/04/25 Пнд 16:19:07 1250027 252
>>1250024
Тогда это похоже на анекдот про трёх дебилов и золотую рыбку, когда третий дебил просит ящик пива лол и этих двух вернуть обратно.
Мажор плодит глд, они крутятся в колесе сансары пока не выкатываются из круга. Скучающий мажор снова стирается и плодит глд.
Пионер 07/04/25 Пнд 16:24:30 1250028 253
1744032269011.png 13Кб, 720x85
720x85
>>1250026
Я просто пролистал до рандомного момента.
Пионер 07/04/25 Пнд 16:26:38 1250029 254
>>1250028
Надо было скринить строчку, где было написано что Катя изучала английский.
Пионер 07/04/25 Пнд 16:38:30 1250030 255
Есть ли вообще в Пиве хорошие концовки (где никто не умирает, не получает условку, не стирается)?
Пионер 07/04/25 Пнд 16:41:27 1250031 256
>>1250030
Нет. Golden ending, где все в выигрыше отсутствует. Мораль пива про выбор между двумя стульями
Пионер 07/04/25 Пнд 16:59:18 1250032 257
image.jpg 14Кб, 546x193
546x193
Тем временем(ещё вчера) у амбалов под релизом отметился СХ/Тики - художник Самантомода.
Пионер 07/04/25 Пнд 17:22:39 1250033 258
>>1250032
Хули они свои новеллы забросили?
Пионер 07/04/25 Пнд 17:29:05 1250036 259
>>1250033
Так им Тэй персов рисовала, а сейчас рисует октябрёнокскую мораль для обналов...а как ВН без художника выпустится?
Пионер 07/04/25 Пнд 17:56:34 1250037 260
>>1250036
>у амбалов под релизом отметился СХ/Тики - художник
>а как ВН без художника выпустится?
Пионер 07/04/25 Пнд 18:00:54 1250038 261
>>1250037
Так он не персонажей в новеллах рисует, а фоны. Персонажей им делала Тей, если и решаться доделывать, то нужен художник с похожим стилем. А у Тики совершенно другая рисовка.
Пионер 07/04/25 Пнд 18:01:06 1250039 262
1744038064128.png 21Кб, 550x152
550x152
Бля, это реально? Это даже хуже обсёра Сайконо с глазами лисицы.
Пионер 07/04/25 Пнд 18:27:53 1250040 263
>>1250033
> 2к25
> новеллы
Все приличные люди уже давно уехали в цифровой манямирок романсить нейротульп и обмазываться текстово-сеточным кумом. Будущее наступило, старик.
Пионер 07/04/25 Пнд 19:10:12 1250043 264
>>1250027
Это если считать, что попаданчество происходит в рамках однонаправленного времени, а это ой не факт что так - и, с учётом того, что фантазм ГЛД один и тот же, почти наверняка не так. По большому счету, рут мажора - это не "что будет, когда ГЛД выйдут из цикла" - нет никакого цикла - а что было бы, если бы никаких ГЛД вообще не было никогда, тупиковый никогда не случившийся вариант развития событий. Можешь считать, что Мажор вернулся в прошлое и там начал помогать ГЛД обрести своё счастье (предварительно его создав), убивая себя-будущего.
Пионер 07/04/25 Пнд 19:14:38 1250044 265
>>1250027
>Мажор плодит глд, они крутятся в колесе сансары пока не выкатываются из круга. Скучающий мажор снова стирается и плодит глд.
Чтобы выйти из замкнутого круга Мажору надо принять свою судьбу, выбрать Лену и наплодить с ней маленьких Леночек.
Пионер 07/04/25 Пнд 19:18:10 1250045 266
>>1250043
Аналогично, собственно, с самим циклом ГЛД - они не "меняются местами по мере получения концовок одиночки", эти концовки - это то, что могло бы быть, но чего "на самом деле" не было. В рамках нулевого последовательность событий примерно такая - в Мажора вселяется ГЛД, выходит на одну из концовок девочек, дальше в зависимости от концовки - остаётся в нулевом или выпрыгивает в какой-то фантазм, а в нулевом остаётся жить дальше Мажор, всё, всё вполне линейно с точки зрения условных Виолы или Саныча (ну, насколько я могу интерпретировать спойлеры из треда, сам я вообще только Славю-классик начал перечитывать, мне до д3, не говоря о мажоре, ещё пару месяцев читать)
Пионер 07/04/25 Пнд 20:04:34 1250049 267
>>1250024
>обычных концовках Одиночки.
Это ты какие имеешь в виду? Там же только эксклюзивные и истинные
Пионер 07/04/25 Пнд 20:08:24 1250050 268
>>1250049
Про те, которые открыты по дефолту и не требуют сбора паззла.
Пионер 07/04/25 Пнд 20:42:36 1250052 269
>>1250049
Они везде эксклюзивными названы - но с учётом того, что из не-эксклюзивный концовок там только осколок памяти, можно считать, что концовки одиночки бывают обычные и истинные; собственно, одиночка - это как бы не единственное место, где эксклюзивные концовки прям пучком имеют реальный смысл, в том же мику-7дл это буквально невероятная ебанина (не то чтобы там хоть одна прям годная концовка была, впрочем)
Пионер 07/04/25 Пнд 20:46:57 1250053 270
>>1250052
>в том же мику-7дл это буквально невероятная ебанина
Концовка Локи в Мику-7дл базу показывает - Мика-феодальша совсем не фертильная и вообще станет наркоманкой, если ей мозги на место не поставить.
Микушизы, что с ебалом?
Пионер 07/04/25 Пнд 21:04:01 1250055 271
Мой любимый рут - рут Ульяны. Сеймы есть?
Пионер 07/04/25 Пнд 21:19:30 1250056 272
>>1250053
Ты лучше скажи, как эта база с ролью-то связана. Тульпа в Алисе-Дж я могу понять откуда берётся, например, а вот схуя ли эти три концовки закрыли за ролями - не понимаю, лучше бы ту же концовку Локи воткнули в качестве честного СССР-режекта, а концовку Герка - РФ-режекта, соответственно. Алсо, откуда там в РФ-гуде взялся Хитроу, при чем тут Лондон вообще? У меня ощущение, что у пивописа где-то примерно в районе концовок Мику-дж начала окончательно крыша ехать
Пионер 07/04/25 Пнд 21:22:17 1250058 273
>>1250055
>Сеймы
Бундестаги, блять! Нормально разговаривай.
Пионер 07/04/25 Пнд 21:23:28 1250059 274
>>1250058
Гуляй отсюда, додевяточник.
Пионер 07/04/25 Пнд 21:43:35 1250060 275
>>1250056
>как эта база с ролью-то связана
Пивий так захотел
А если серьёзно, то очевидны тематические причины. Локи музыкант, музыка - его мечта, и Мику он бы подтолкнул к развитию карьеры. Геркин имел в руте диалог с Мика-феодальшей о Юки-Мацури, поэтому ему досталась такая концовка. У Дрища концовка без Мики, где он находит единственную возможно зацепку связанную с ней, что будто бы соответствует пивному положняку о том, что Дрищ страдает.
Пионер 07/04/25 Пнд 22:02:52 1250061 276
>>1249786
> "В этом страшном и гнетущем мире постоянно шли войны, и Советский союз не выстоял в столь тяжёлых условиях, распавшись на разные страны.{w} Здесь никто не строил иллюзий и не верил в счастье."
Какая-то странная строчка. В мире глд совок пал из-за войн? Но ведь это ирл не так, а мир глд вроде как смахивает на наш ирл.
Пионер 07/04/25 Пнд 22:07:01 1250062 277
>>1250058
От это врыв
Дядя, ты что на оранжевом аниме форуме забыл?
Пионер 07/04/25 Пнд 22:08:36 1250063 278
>>1250060
Ну вот мне кажется, что эоо сова на глобусе.

>>1250061
Нуу, без огромного бюджета и общей нацеленности на оборонку и Афгана мог бы и не развалиться (маловероятно, там и других проблем хватало, но тут уж октябрёнокское упрощенно восприятие действительности)
Пионер 07/04/25 Пнд 22:13:00 1250065 279
А вот эта шизь с новыми персонажами и Лондоном это же то, что придумал ПП?
Я реально не могу понять куда это всунуть в рамках лора. Не помню, а переигрывать лень.
Зато искренне советую итт анонам перепройти сначала рут ответов у Герка, я прям с удовольствием перечитал
Пионер 07/04/25 Пнд 22:14:29 1250066 280
>>1250039
Сайконо не обсирался с глазами. Он специально сделал их синими чтобы все думали на Полину, а потом изменил.
Пионер 07/04/25 Пнд 22:21:08 1250068 281
>>1250065
Лондонская Лена в пивных канонах с Ульяна-рута
Вырезать было не с руки, т.к это хоть какую-то историю Дрищу даёт.
Пионер 07/04/25 Пнд 22:25:39 1250069 282
>>1250065
Да, все новые персонажи и Лондон были впилены в рут ещё пивописом, амбалы нуу в целом были как раз достаточно аккуратны. Самых ебических персонажей (см Дём и Септим) они выпилили из мода нахуй, более приземленных и вписанных в сюжет типа Сакишиты и гвардии Ульяны оставили. Лондон пока не выпилили - но, хочется верить, выпилят, потому что да, у меня уже сутки горит жопа с того, какая шизофазия написана в Мику-7дл-рф-гуде, например
Пионер 07/04/25 Пнд 22:28:41 1250070 283
Пивопис... Сука, какая же смешная кликуха. Спустя столько лет нет-нет, да и вскрюкну
Пионер 07/04/25 Пнд 22:36:10 1250071 284
>>1250068
Ъуъ, сука, а можно об этом было, ну там я не знаю, как-нибудь в прологе например рассказать, а? А то про Локинскую Ксану нам говорят при каждом удобно случае, про Геркинскую табуретку тоже, а про Дрища - изволь сопоставлять 15 разных концовок и обрывки информации из разных рутов?
Пионер 07/04/25 Пнд 22:40:40 1250072 285
>>1250071
В прологе на это даётся тонкий намёк. А в целом - это задумано как твист и реализовано как твист(потому что иначе пол пива придётся переписывать). Там где можно было говорить об этом напрямую(концовка Герка в Одиночке) - там говорится.
Пионер 08/04/25 Втр 04:55:03 1250077 286
baby-scully-in-[...].jpg 97Кб, 1501x1127
1501x1127
>>1249952
Если честно — хуй его знает. Просто проходил вслепую без гайдов совершая правильные, как мне казалось, выборы. Вот и довыбирался, лол.
>>1249954
Ну было и было 🌚
>>1249997
Вероятность КРАЙНЕ МАЛА. Вот прям к нулю стремится, если только мне сковорода на голову не упадёт.
Пионер 08/04/25 Втр 06:48:39 1250078 287
В 7дл на самом деле происходят только истинные концовки год и мажора? Или на самом деле происходят вообще все концовки? То есть нулевой не один, их много?
Пионер 08/04/25 Втр 08:01:48 1250079 288
>>1250068
>т.к это хоть какую-то историю Дрищу даёт
От нахрена нужны другие персонажи, если есть Геркин?
Имхо, единственный душевный тип, у которого есть полноценная арка от "жизнь кончена и ничего не интересно уже" до "шансы есть двигаем далее''
Пионер 08/04/25 Втр 08:03:23 1250080 289
>>1250078
Происходят все и реальны все, тк каждая концовка считай отдельный фантазм созданный
Но истинные открывают завесу относительно того че происходило в мире или о том как мир работает.
Ну и по хорошему история глд завершается именно в истинных, по крайней мере так, как того хотел Мажор при создании фантазма НУ МЫ НАДЕЕМСЯ НА ЭТО ИНАЧЕ ОН СОВСЕМ МУДАК
Пионер 08/04/25 Втр 08:40:30 1250082 290
>>1250058
>Бундестаги, блять!
Бля, чота проиграл.
Пионер 08/04/25 Втр 09:25:52 1250084 291
>>1250055
Ясно, сеймов нет, я один такой. Почему так? Хороший рут же.
Пионер 08/04/25 Втр 10:52:59 1250085 292
>>1250030
>>1250031
Ну почему? "Тьма и неон" вполне подходит.
Пионер 08/04/25 Втр 11:00:24 1250086 293
>>1250077
>Вероятность КРАЙНЕ МАЛА. Вот прям к нулю стремится, если только мне сковорода на голову не упадёт.
Адрес пиши - я организую.
Пионер 08/04/25 Втр 11:00:53 1250087 294
>>1250084
Мы тут не педофилы.
Пионер 08/04/25 Втр 11:28:56 1250088 295
Screenshot20250[...].png 171Кб, 1640x720
1640x720
Не ожидал в моде по Зайчику Осколки Души увидеть начало как в 7ДЛ. Под музыку интро на выбор перс с фразой озвучки про него, но пока только один. Еще и типо неиспользованного текста есть а-ля Старая Дорога в меню. Но мод сразу скажу так себе. Но чего-то похожего по лору 7ДЛ нет, просто функции взяли.
Пионер 08/04/25 Втр 11:39:04 1250089 296
>>1250085
Мажор откиснет через год или два.
Пионер 08/04/25 Втр 11:42:55 1250090 297
>>1250089
Но еще не откис же. В условии было в настоящем и прошедшем.
Пионер 08/04/25 Втр 11:46:19 1250091 298
image.png 92Кб, 417x178
417x178
Обналы, ну ёб вашу мать! Играли со шрифтами и проиграли? Сделайте нормально, блядь!
Пионер 08/04/25 Втр 13:21:46 1250092 299
>>1250085
Только он тело кванка спиздил, а так да
Пионер 08/04/25 Втр 13:31:04 1250094 300
>>1250030
"Не нужен"
+ СССР-гуд Алисы
Пионер 08/04/25 Втр 13:32:16 1250095 301
>>1250091
А че тебе не нравится?
ну тень чуть убогая, но в миниатюре иначе не будет видно
Пионер 08/04/25 Втр 13:32:47 1250096 302
>>1250092
>кванка
Сколько можно вводить новые термины...
Пионер 08/04/25 Втр 13:47:52 1250099 303
acmlogodvdjtrue.png 54Кб, 300x52
300x52
acmlogome7dlgood.png 41Кб, 300x52
300x52
>>1250095
При чём тут тень? Неужели не видишь, что шрифт совершенно другой?
Пионер 08/04/25 Втр 14:23:35 1250101 304
>>1250096
Таков путь говна пивописа
Пионер 08/04/25 Втр 14:49:32 1250103 305
>>1250079
> "жизнь кончена и ничего не интересно уже" до "шансы есть двигаем далее''
Так это буквально дрищ, идеальный персонаж для пива. Герка хуже всего раскрыли, как персонажа. По идее он должен очень сильно отличаться своим поведением от двух других героев, но по факту он такая же пассивная амёба.
Пионер 08/04/25 Втр 14:51:43 1250104 306
>>1250096
Пивожорище, термин "кванк" ещё у димки был.
Пионер 08/04/25 Втр 15:21:48 1250105 307
Пионер 08/04/25 Втр 15:23:02 1250106 308
>>1250104
Это же скорее минус
Пионер 08/04/25 Втр 17:26:36 1250112 309
>>1250105
Тебе и нейромазня пивия "да и ладно", хуесосина тупая.
Пионер 08/04/25 Втр 18:10:32 1250117 310
>>1250112
> нейромазня пивия
Всё ещё лучше теевских потуг в рисование
Пионер 08/04/25 Втр 19:13:52 1250121 311
1744128826451.png 14Кб, 447x140
447x140
Это тот самый васрака?
Пионер 08/04/25 Втр 20:59:36 1250128 312
>>1250121
Тот вроде просто шизик со справкой.
Пионер 08/04/25 Втр 22:31:24 1250141 313
Если мажор распался на ГЛД, то почему он всё ещё у ГЛД в голове?
Пионер 08/04/25 Втр 22:57:39 1250142 314
>>1250141
Потому что ветки разные.
Пионер 08/04/25 Втр 23:14:51 1250143 315
>>1250142
Почему?
Вот загадал мажор фантазм, в котором появились ГЛД, чтобы каждый из них вышел на свою концовку и круг замкнулся
Отчего он тогда в голове у них сидит?
Пионер 08/04/25 Втр 23:52:36 1250144 316
Всю жизнь считал себя полностью спойлероустойчивым, и сейчас первый раз замечаю, как послезнание мне мешает получать настоящее удовольствие от перечитывания - в руте Слави-классик, очень тяжело свыкнуться с идеей, что вот конкретно сейчас Славя - уже не совсем она; в РФ-концовках Лены и Алисы-7дл это не так чувствовалось, потому что там чувства к девочке уже успевали "схватиться", весь финал давал такие качели эмоциональные, что мысль "не она" просто оставалась где-то сбоку, а тут чувства только-только начинают появляться, и идея вида "ты нужен не ей, а её копии, а нужен ли ты ей и насколько - а хз" нуу тяжеловато воспринимается. Вообще великий рут, конечно, вершина раннего пива
Пионер 08/04/25 Втр 23:55:41 1250145 317
амбальское пиво[...].jpg 298Кб, 1366x1235
1366x1235
>>1250143
Сделал тебе пикчу 200 hours in paint должно стать яснее
Пионер 09/04/25 Срд 00:02:22 1250146 318
>>1250145
в своём фантазме умирают, без этого юля не придёт, а путешествий во времени нет
ебаш еще 200 часов
Пионер 09/04/25 Срд 00:05:16 1250147 319
>>1250146
Эпилоги ветки ответов это вариации одного и того же фантазма, также как рут Мажора и руты не-Мажора это вариации одного Нулевого, а не абсолютно обособленные миры.
Пионер 09/04/25 Срд 00:13:58 1250148 320
>>1250146
>путешествий во времени нет
Тыскозал? Не забывай, что у тебя события в нулевом могут происходить по-разному в зависимости от твоих выборов; если мы принимаем за аксиому, что сам лагерь, СССР-гуды и эпилоги РФ-гудов - это именно нулевой, то тебе придётся думать в терминах того, что бывают разные варианты развития событий в рамках одного мира, а не только разные фантазмы/миры, а если так, то перемещения во времени через Дорогу уже перестают быть какой-то существенной проблемой
Пионер 09/04/25 Срд 00:48:57 1250149 321
>>1250145
Едрить
чаю тебе, анон
Пионер 09/04/25 Срд 00:55:23 1250150 322
Алсо, хочется всё же нормальный Виоларут, бесит, что ээ очень непростой многогранный персонаж 95% экранного времени занимается ебаной клоунадой; недораскрытый персонаж пива нумер два - Женю ей не переплюнуть, но.
Пионер 09/04/25 Срд 01:04:59 1250151 323
>>1250150
С другой стороны, это во мне уже возраст говорит - хочется, как бы это сказать, видеть рядом собой по-серьёзному человека, который сколько-то мудрости успел на жить, а не катальщика на качелях, а таких в вн да и в среднем произведения искусства как-то маловато завозят
Пионер 09/04/25 Срд 01:19:04 1250152 324
>>1250150
>>1250151
А есть вообще моды где можно ОД/Виолу романсить полноценно? 7ДЛ даже тут боком.
Пионер 09/04/25 Срд 01:22:27 1250153 325
>>1250152
"За тремя горизонтами" посмотри.
Пионер 09/04/25 Срд 01:29:32 1250155 326
>>1250153
Ухбля, выглядит интересно, спасибо!
Пионер 09/04/25 Срд 01:34:31 1250157 327
>>1250150
> Женю ей не переплюнуть, но.
А я бы Женечку хотел... Ну серьёзно, персонажа редко раскрывают нормально. И как раз бы для Герка нормально подошёл
Пионер 09/04/25 Срд 02:07:04 1250159 328
С учётом дополнения/смены ветров незалежности лора, тут что-то переписать и дополнять нужно?
https://rentry.co/7dl-lore
Пионер 09/04/25 Срд 05:42:07 1250163 329
>>1250159
Юля - порождение потерявшихся теней, Мажор на Дорогу вышел из-за злости, рашка мир ГЛД - порождение октябрёнока. Вроде всё.
Пионер 09/04/25 Срд 07:13:08 1250165 330
>>1250145
"Рождение двух оставшихся глд"
а эт как понимать?
Пионер 09/04/25 Срд 07:24:23 1250167 331
>>1250159
>Тётка Шурика, узнав об этом, совершила суицид
Не, она же тоже начала стираться, почувствовала что от контакта с октябрёнокем (даже непредумышленным) у нее едет кукуха и ушла из жизни прежде чем сойти с ума/стереться
Пионер 09/04/25 Срд 08:51:19 1250173 332
>>1250144
>Вообще великий рут, конечно, вершина пива
Поправил тебя - не благодари.
Пионер 09/04/25 Срд 08:53:17 1250174 333
>>1250150
И Амбалы, как на зло, не хотят писать ее рут. Хотя будем честны, это куда интереснее приквела и 700 мб, который больше половины Пивожоров даже не откроют.
Пионер 09/04/25 Срд 08:54:01 1250175 334
Мировая экономика начала рушиться аккурат после релиза
Пионер 09/04/25 Срд 08:54:49 1250176 335
>>1250152
В серьезных, годных модах - нет.
Пионер 09/04/25 Срд 08:55:09 1250177 336
>>1250175
Пиво пролили, получается.
Пионер 09/04/25 Срд 08:55:14 1250178 337
>>1250174
>это куда интереснее приквела и 700 мб,
Да в целом нормальное чтиво, если судить по демке
Ее в процессе ещё докрутят музыкой и цг/БГ, будет очень даже, кмк. Просто надо держать в голове, что это не пиво, от и все
Пионер 09/04/25 Срд 08:57:24 1250179 338
>>1250178
Хз, мне не зашло.

>это не пиво
Так в этом-то и вся проблема, анон.
Пионер 09/04/25 Срд 09:00:46 1250180 339
>>1250179
Да нет никакой проблемы, просто ты пивожор тяжёлый
Надо отпустить в себе эту драму и принять новую. В конце концов, может и в 700мб будут РКН от неразделённой любви, романс с милфами, депрессняк и смерть страшная от октябрёнока
Пионер 09/04/25 Срд 09:50:35 1250182 340
>>1250165
Ты читал концовки Одиночки? Понимать прямо. В них Дрищ становится становится Локи, Локи становится Герком, а Герк становится Дрищом. То есть кого бы Мажор ни создал - два оставшихся варианта ГЛД появятся в результате выхода на обычную ветку Одиночки.
Пионер 09/04/25 Срд 10:06:36 1250183 341
>>1250182
А, я думал это просто раскрытие истории каждого, типа отсылка, раскрывающая другого персонажа
Ну как с осколками типа
Пионер 09/04/25 Срд 10:14:10 1250184 342
>>1250163
>мир ГЛД - порождение октябрёнока
Ну вроде это было вполне очевидно, все миры - порождение кашки, кроме нулевого. Важно тут скорее то, что это порождение Мажора
Пионер 09/04/25 Срд 10:18:04 1250185 343
>>1250184
> кроме нулевого
А разве сам нулевой не является порождением Генды?
Пионер 09/04/25 Срд 10:18:51 1250186 344
Какие же арты с оленькой шикарные ...
Пионер 09/04/25 Срд 10:19:18 1250187 345
>>1250185
Нет.
Генда открыл пердикс и начал исследование параллельных миров.
Пионер 09/04/25 Срд 10:19:41 1250188 346
Году в 2019-20 читал Пиво, там вроде был какой-то альтернативный коммон. Это так или у меня ложные воспоминания?
Пионер 09/04/25 Срд 11:10:16 1250191 347
>>1250159
Нулевое:
>Когда этот мир появился в результате Большого взрыва
Неактуально, в текущей версии амбалопива невозможно установить происхождение Нулевого. Амбалы на стриме делали на этом акцент, что Нулевое может быть как самым первым миром, так и очередным фантазмом.
Стёртые:
>не болеют и никак не меняются
Неактуально, теперь у стёртых отсутствуют только возрастные изменения
ПСР:
>либо (2) перемещаются в другого хоста в наиболее подходящий для них мир
исправить слово "хоста" на "кванка"
Семён:
>Семён (Герк/Локи/Дрищ или же ГЛД) — житель одного из РФ-фантазмов
житель РФ-фантазма, созданного Мажором
>Герк, Локи и Дрищ это один человек, разные версии которого образовались в результате попыток прожить свою жизнь заново в новом фантазме
изменить "в новом фантазме" на "в родном фантазме"
Добавить, что в истинных концовках рута Одиночки Юля отправляет их в родной фантазм и они изменяют своё прошлое, порождая ветку событий где они не умерли.
Мажор:
Добавить что создаёт в истинной концовке своего рута фантазм ГЛД
Ольга:
>в июле 1986 влюбилась в первого подселенца-ПСРа, в дальнейшем воспринимала ПСРов Мажора как одного человека.
Влюбилась в третьего ПСРа Мажора в июле 1987, всегда воспринимала ПСРов Мажора как одного человека
Шурик:
>Тётка Шурика, узнав об этом, совершила суицид.
Тётка стёрлась вместе с матерью, но была какое-то время в сознании после контакта с октябрёнокем. Совершила суицид, чтобы не стать стёртой.
Добавить в "неромансабельные персонажи"
Юля - проводница со Старой Дороги. Порождена Тенями. Отвечает за "вечное бессмертие" перенося мёртвые души людей в похожие фантазмы, где их смерть не случилась. Явление ПСР мешает ей выполнять эту работу, т.к души автоматически залетают в тела своих хостов и становятся ПСР.
В основном сюжете пива поддерживает "круг" - причинно-следственную связь между Нулевым миром и фантазмом ГЛД(стирание Мажора создаёт фантазм ГЛД, ГЛД умирают и попадают в Нулевое, выходят на ветку Ответов, где Юля перемещает их обратно в родной фантазм, для создания ветки, где их смерть не случилась, чтобы обеспечить существование ветки Нулевого, где Мажор проводит смену без ПСР и стирается)
Пионер 09/04/25 Срд 11:15:12 1250192 348
>>1250188
Был; подразумевалось, что он открывается после сбора сердечка и должен открывать финальный рут ответов. Когда пивопис ударился в Септима, а амбалы стали выправлять концепцию, от него отказались.

>>1250185
Вроде такого никогда не было; ЕМНИП, в изначальной версии Славя-классика было утверждение, что в фантазмах не может быть октябрёнока, то есть реальность Совенка фантазмом быть не могла практически по определению, а потом возникла концепция Нулевого. Кажется (но это сильно неточно) Генда назывался автором фантазма ГЛД, который работал как экспериментальный полигон (ну, как в Черновике Лукьяненко), но тут я могу додумывать, а копаться в старых версиях слкл не хочу, пока не дочитаю актуальную.
Пионер 09/04/25 Срд 11:26:24 1250193 349
>>1250148

>Тыскозал?
Амбалы.

>что бывают разные варианты
Тогда надо так и написать, что это вариация фантазма, а не свой фантазм.
Потому что:
1. Путешествий во времени нет.
2. Если человек не в курсе, то он подумает именно про путешествие во времени.
3. Если доёбываешься до терминологии – будь последователен.
Пионер 09/04/25 Срд 11:34:41 1250194 350
>>1250193
>Если человек не в курсе,
Зачем, человеку, которые не в курсе как работает пиво, смотреть на схему, которая спойлерит всё пиво? Это не для совсем октябрёноков картинка.
Пионер 09/04/25 Срд 11:41:43 1250195 351
>>1250194
И да, амбалы сами выводили на стриме катясхему, где вообще было написано "ГЛД исправляют прошлое"(хотя по факту создают новую ветку событий), хули ты до них не доебался, что неправду пишут?
Пионер 09/04/25 Срд 11:47:00 1250196 352
>>1250191
> Добавить, что в истинных концовках рута Одиночки Юля отправляет их в родной фантазм и они изменяют своё прошлое, порождая ветку событий где они не умерли.
Они в прошлое отправляются или в похожий фантазм?
Пионер 09/04/25 Срд 11:50:09 1250197 353
>>1250195
Ну это может быть доебкой в стиле "ни одна личность в прошлое не перемещается - значит, путешествий нет, а нарушение направления причинно-следственных связей - это ДРУГОЕ"
Пионер 09/04/25 Срд 11:50:54 1250198 354
>>1250196
В свой фантазм, где создают своими действиями новую ветку событий(старая не отменяется).
Пионер 09/04/25 Срд 12:12:59 1250199 355
>>1250198
Тут очевидно возникает проблема с тем, что у нас теперь есть две сущности - параллельные миры как фантазмы и параллельные миры как альтернативные ветки событий, и то, и то как бы реально существует. Мне кажется, разумнее воспринимать это как "старая ветка событий переходит в категорию "могло бы быть", и в таком виде существует только в восприятии, условно, Юли, которая может одновременно воспринимать все ветки того, что могло бы быть".

Алсо, я не вполне уверен насчёт формулировок "тупик глобального сюжета на схеме". Я не думаю, что воля Мажора в труэнде была направлена на создание вот прям бесконечного цикла. Окей, мне ещё до финального рута долго читать - но с какой целью Мажор создавал ГЛД? Для какого счастья? Для счастья в своём фантазм по итогам тру-концовок или для счастья в нулевом с феодальшей?
Пионер 09/04/25 Срд 12:37:09 1250200 356
>>1250199
Да нет, всё это реально существует, см. сцену на Старой Дороге, где Мажор видит Ульяну из рута Ульяны и Юля ему говорит, что "это не твоя Ульяна". Воспринимать это может каждый, не только Юля. Собственно Тоник из Гвардии эти ветвления видит и рисует у себя в блокноте.
>тупик глобального сюжета
Формулировка не самая удачная, но она отсекает лишнее, если мы рассматриваем круг(для него важны в сущности только труэнд Мажора и рут Одиночки за ГЛД). Более подходящим было бы "не участвуют в формировании круга".
Пионер 09/04/25 Срд 13:11:26 1250201 357
>>1250200
Или даже "выход из круга"
Пионер 09/04/25 Срд 13:15:23 1250202 358
>>1250157
Чисто сюжетный рут Шурика тоже был бы неплохим, кстати; единственный, кто мне кажется прям вот вообще не интересным для рута из "ванильных" персонажей - это Сыроежкин, там куда ни плюнь - совсем детский сад и испанский стыд
Пионер 09/04/25 Срд 13:15:30 1250203 359
Круг подразумевает, что последнее событие отсылает к первому. Как тру концовки ГЛД возвращают нас в 1989-рут мажора?
Пионер 09/04/25 Срд 13:20:23 1250204 360
>>1250203
Если была тру-концовка ГЛД, то ГЛД не умер в своём фантазме, в Мажора некому подселяться летом 89го - и мы получаем (снова!) рут мажора.
Пионер 09/04/25 Срд 13:21:23 1250205 361
>>1250203
А с чего ты решил что круг кого-то куда-то возвращает? Это круг связей между двумя мирами (Нулевое - мир ГЛД - Нулевое - мир ГЛД - Нулевое). Тру-концовки ГЛД делают возможным рут Мажора в Нулевом, без них не выйдет.
Пионер 09/04/25 Срд 13:28:06 1250207 362
>>1250205
Не, ну без них по идее выйдет - если сам фантазм ГЛД никогда не был создан. То есть рут Мажора - он по идее первый в линии причинности
Пионер 09/04/25 Срд 13:45:23 1250208 363
>>1250202
Ну у Шурика так-то очень интересная заявлена характеристикаю Жаль, что это нигде тоже не раскрывают.
А сколько ведь заделов у амбналов было.
> Сыроежкин, там куда ни плюнь - совсем детский сад и испанский стыд
Не соглашусь. Можно было бы дать персонажу повзрослеть, показать, что он просто глуповат, но никак не клинический дебил из пива и оригинала.
Пионер 09/04/25 Срд 13:52:23 1250209 364
>>1250208
Ну, пивопис раскидывал ружья направо и налево и, главное, не останавливался с раскидыванием, на каждое выстрелившее вешал два новых. Амбалы хотели всё-таки закончить мод, потому что так-то вселённую можно бесконечно расширять, и их можно понять. Мне самому немного обидно насчёт, например, ненаписанных классик-рутов для всех кроме Слави, но сорян, со всеми оставшимся опциями пиво делали бы ещё лет так пять-семь, и так чудо, что его допилили, 11 лет - это прям ультрадолгострой
Пионер 09/04/25 Срд 14:01:48 1250211 365
Пионер 09/04/25 Срд 14:04:57 1250212 366
>>1250202
>это Сыроежкин, там куда ни плюнь - совсем детский сад и испанский стыд
Я вот не согласен
Проходил Одиночку, записавшись в клуб кибернетиков и кайфанул с истории молодого, но инициативного типа. Вообще сцена с рыбалкой прям уютная вышла, как и вся линия с кружком кибернетиков
Пионер 09/04/25 Срд 15:28:25 1250214 367
>>1250209
Самая большая обидка - отсутствие Виолорута.
Пионер 09/04/25 Срд 15:38:27 1250215 368
А в тру-одиночке ГЛД перекидывает в своей же старый фантазм, или в какой-то около идентично похожий?
Пионер 09/04/25 Срд 16:15:54 1250219 369
>>1250215
Оба варианта верны. Их кидает в фантазм, в котором они родились, но сам факт того, что их перекинуло обратно создаёт иную ветку событий, т.е Дрищ спасает не совсем свою Лену, а Геркин не совсем свою маму.
Пионер 09/04/25 Срд 16:49:09 1250222 370
Блять, только с фантазмами разобрался, теперь ещё ветки какие-то. Реально без поллитры не разберёшься.
Пионер 09/04/25 Срд 16:59:06 1250223 371
>>1250222
Та это аноны сами себя обманывают
Имхо, проще для понимания представить, что миров бесконечное множество и есть мир, где Герк потерял мать, а есть мир, где Герк её выходил и поставил на ноги

Соответственно, в руте ответов герк бежит к октябренку стереть себя и создать мир, в котором он может всё исправить, но Юля его останавливает и отправляет назад.

Беда в том, что никто, даже сами амбалы не знают – перемещение во времени это или создание "новой ветки". По механизму работы Юли, она может только между мирами перемещать людей, но в теории может и во времени
Пионер 09/04/25 Срд 17:00:29 1250224 372
>>1250214
За Дёма он получился вполне хорошим, имхо понравился.
Пионер 09/04/25 Срд 17:07:26 1250225 373
>>1250224
>он получился вполне хорошим
>Виола как дешёвая шлюха начинает ни с того ни с сего стелиться перед пациентом ЦСР(!) и даёт ему виагры, чтобы он её выебал
Лол. Лмао.
Пионер 09/04/25 Срд 17:10:00 1250226 374
>>1250222
Ну у тебя есть в игре рут Алисачьки/Леначьки/Улечьки,.и.т.д. и.т.п.
Вот представь реальность где ГЛД сдох как один рут, а реальность где не сдох как другой - все вопросы отпадут.
Пионер 09/04/25 Срд 17:15:56 1250227 375
image.png 61Кб, 480x480
480x480
>>1250225
>Виола как дешёвая шлюха начинает ни с того ни с сего стелиться перед пациентом ЦСР(!) и даёт ему виагры, чтобы он её выебал

А.. чет я этот момент пропустил в момент чтения, блять..
Пионер 09/04/25 Срд 17:28:50 1250228 376
По идее идеальный Виоларут должен быть самым сложным для выстраивания романтической линии.
Это для 17летних писечек ГЛД необычный и особенный, а Виола таких попаданцев по несколько раз на дню наблюдает. Плюс, она самый ответственный персонаж и ей в случае романа с ПСРом есть что терять.

То есть для того чтобы заромансить Виолу ГЛД должен пиздец как изъебнуться, выход на хентай должен быть на уровне Алисы-7дл, где тебе надо станцевать с бубном и поздороваться с физруком, чтобы Алиса тебе наконец дала. Ебля Виолы с ГЛД должна символизировать слом морали, долга и обязательств, а во всех концовках кроме СССР-гуда должен быть ангст на ангсте.
Пионер 09/04/25 Срд 18:32:14 1250232 377
>>1250228
>поздороваться с физруком
Я до сих пор проигрываю, что граница между мирами строится на том что ты должен рандомному мужику руку подать. Или не подать

Эффект /b/абочки
Пионер 09/04/25 Срд 18:35:16 1250233 378
>>1250228
Кмк это должен быть рут без интима и романтики, как рут Ульяны, но с раскрытием персонажа. А вот мб и потом, в своем РФ фантазме взрослый глд ловится с Виолонькой и у них конкретный романс

Хотя я не знаю почему итт аноны тут так по ней страдают. Персонаж-функция и довольно неприятная имхо. Всегда от нее ощущения как от тёти Сракиной за семейным столом в дешёвом макияже и колготках, которая к тебе подходит и такая "ну мущщщина вырос, ух вы гляньте"
Пионер 09/04/25 Срд 18:38:24 1250234 379
>>1250233
>без романтики
>как рут Ульяны
Пионер 09/04/25 Срд 18:41:07 1250235 380
>>1250228
Там просто ставки нужно повышать. Он должен быть прям как Славя-классик, про серьёзный пиздец, о котором, в отличие от Слави, Виола знает и представляет масштаб проблемы, а на Семёна, соответственно, должна ложиться прям серьёзная ответственность - причём не в моменте, а на какой-никакой долгосрок. В возрасте Виолы это уже, кажется, не про страсти-страсти, она должна была это перерасти, а про то, чтобы испытывать рядом с мужиком уверенность - и тут, как ни иронично, Семён вообще может оказаться в лучшем положении, чем с девочками, потому что у него во всех ипостасях есть выраженные чувство долга, которое пионерка чуть менее интересно.
Пионер 09/04/25 Срд 18:49:25 1250236 381
>>1250233
Лично я страдаю не по той Виоле, которая в медпункте сидит, а по той, которая, например, Шурика в город возит (ну, и вообще которая возникает, когда она разговаривает с Санычем, ОД или в принципе о чем-то серьёзном). Перед рядовыми пионерами-то она от скуки комедию ломает, но вообще она видела некоторое дерьмо и нуу нихрена не дура (в отличие от Ольги, про которую нам почему-то вечно на сказываются, какой она великий кукловод, лол)
Пионер 09/04/25 Срд 19:20:32 1250241 382
Ну что, аноны, здорова. Не был здесь плюс-минус два года. Как у вас тут? Рады релизу и скорой кончине пивотреда?
Пионер 09/04/25 Срд 19:29:44 1250242 383
>>1250241
Рады
Кончина пока нескоро. Во первых, будет ещё ДЛС сюжетное, а во вторых, тут ещё залётные будут десять тысяч раз спрашивать про сюжет и вестись споры, ну или обсасывание Виола рута, которого никогда не будет
Так что сидим и гнием дальше
Пионер 09/04/25 Срд 19:47:01 1250243 384
>>1250242
ДЛС лишь отсрочка. Основной движ всё равно закончился.
Планирует кто-нибудь читать новую амбальскую новеллу?
Пионер 09/04/25 Срд 19:50:30 1250244 385
>>1250243
>Планирует кто-нибудь читать новую амбальскую новеллу?
Только если в ней будет отсылка на учителя английского.
Пионер 09/04/25 Срд 20:24:42 1250246 386
Хосспаде, чё вы мозги ебёте. Если Катеньке впадлу писать Виолорут, пусть амбалы объявят сбор на Виолорут и наймут левого сценариста, как уже делали с Леной-Классик. Оголодавшие кошелохи из ВКшечки с радостью лавеху вкинут на продолжение банкета, ещё и на пару ЦГ для 700мб сдача останется.
Пионер 09/04/25 Срд 20:32:53 1250247 387
>>1250246
Они уже наняли нового сценариста на ДЛЦ, никаких сборов не понадобилось.
Пионер 09/04/25 Срд 20:38:48 1250248 388
>>1250247
ДЛЦ же, вроде, Евген пишет, не? Дык он сам амбал, да и Виолорут ему неинтересен.
Пионер 09/04/25 Срд 21:06:16 1250250 389
>>1250248
Он сюжет придумал, а на текст нашёл кого-то со стороны.
Пионер 09/04/25 Срд 21:10:13 1250251 390
>>1250244
Ну по идее должен быть в 9 классе учитель английского. Или хотя бы учительница будущий селфинсерт Кати
Пионер 09/04/25 Срд 21:39:23 1250252 391
>>1250246
>Леной-Классик
Лена-Фз имелась в виду или я что-то пропустил?
Пионер 09/04/25 Срд 21:42:59 1250253 392
>>1250252
фз писала катенька, классик не выгорел
Пионер 09/04/25 Срд 22:20:13 1250256 393
>>1250228
>>1250233
>>1250236
>>1250235

Анончики, вопрос не по теме вселенной 7дл, без Семёна в роли юного пионера.

Какой Виолорут вы представляете наиболее захватывающим, романтичным, гениальным?
Лично я заинтересован этим персонажем и все никак не могу раскрыть её как личность. Сколько голову не ломай. К примеру: характер, повадки, особенности и т.п.
Спрашиваю потому, что есть задумка.
Пионер 09/04/25 Срд 22:26:34 1250258 394
>>1250256
Например что Семен готовился стать врачом и с 1 курса и слетел тогда (да, это не в рамках Семена, но даже в Великой Троице Семен не из игры), у него были какие то знания, попал, хз понравилась ли ему Виола или что еще решил помогать медсестре, возможно кого то спас и заслужил ее доверие/внимание повышенного к нему и т.д. Много чего можно придумать, но большинство дропают еще на начальном этапе фанфика. Сначала надо полностью попытаться законяить историю в виде текста и уж потом садиться за мод. Большинство имеют задумку и начало мода, в итоге обсираются.
Пионер 09/04/25 Срд 22:28:05 1250259 395
>>1250258
А если убрать персонажа Семёна? Другого например, только взрослого, под стать Виоле.
Пионер 09/04/25 Срд 22:49:24 1250260 396
>>1250256
Семён приходит к Виоле и говорит, мол, так и так, я узнаю о себе больше и мне страшно: Кто я?
Сначала она отнекивается, потом неохотно раскрывает подноготную, Семён ловит некоторую дереализацию и осознает, что единственный человек в лагере, который как-то (хотя бы косвенно) связывает его с реальностью – Виола, которая хотя бы общими мазками шарит как это все работает

Они вместе копаются в архивах, Семён наперекор внутренней шизе рассказывает о своем прошлом, что помнит, а что нет. После того, как он чуть не катапультируется, мажор соглашается дать порционно куски.памяти в кабинете у Виолы. Так Семён узнает про старую дорогу и идёт колупать мелкую.

Мелкая нехотя рассказывает о дороге, Семён рассказывает о дороге Виоле и предлагает ей эксперимент. Финалом рута может стать как раз таки превращение Семёна в тень/Катапульта в родной мир Семёна/Фантазм СССР где Сема встречает ещё молодую Виолу и они начинают мутить/труь где кгбшники и цср начинают изучать дорогу и пускать по ней подопытных

Параллельно мне всегда хотелось сцену, где Сёма бы сказал "Мать, мне тридцак, давай бухнем и поиграем в карты/душевно поболтаем", это в рут легло бы идеально
Пионер 09/04/25 Срд 22:51:46 1250261 397
>>1250260
Сюда можно спокойно запихивать:

- Виолу травили как новатора в науке, но она не сдалась
- Из-за первых неудач(с мажором когда он стёрся) ее пытались закрыть/уволить
- Она видела кучу смертей, превращение в овощей и стираний втомчисле ее сестры
- Ей страшно, что очередной человек станет овощем и поэтому боится за Семёна
Пионер 09/04/25 Срд 22:54:16 1250262 398
>>1250259
Раскрой лучше Боряна тогда
Имхо, в течение рута запихать его становление как куратора проекта было бы годно. Только не надо из этого нуар делать, а то был один пионер
Пионер 09/04/25 Срд 23:25:28 1250263 399
>>1250259
Хз, лично мне не нравится 30-35 мужики как ГГ для ВН/модов пока они не неудачники/типо такого.
Пионер 09/04/25 Срд 23:26:29 1250264 400
>>1250260
>>1250261
>>1250262

>не по теме вселенной 7дл
>без Семёна

Виолотред долхлый, актива нуль, поэтому спрашиваю у ценителей тут.
Пионер 10/04/25 Чтв 00:44:45 1250290 401
>>1250264
Так в рамках ванильной БЛ, где Виола - тупо медсестра и не более, все равно ничего хорошего не выйдет. Опять же, мужик 30-35 в лагере - это, конечно, интересная задумка, но саму структуру сюжета придётся придумывать заново, никакие "пионерские" ивент больше работать не будут, а вопрос "а что это тело тут делает" наоборот будет стоять со страшной силой. А так - Виола - в момент кризиса - ОЧЕНЬ ответственная, собранная и ээ готовая к самопожертвованию в рамках своих компетенций. То есть, условно, работать сутками и спать мордой в стол - это её modus operandi, а для романа с ней, соответственно, переносить её на кушетку, накрывать пледиком, кормить бутербродами с чаем и говорить, что она молодец. А вот когда кризис минует и она проснётся с чистой совестью и свежим взглядом на окружающее - тут уже можно и прогулку в лес на радостях, и там тебе и первый поцелуй и всё что хочешь.
Пионер 10/04/25 Чтв 06:14:42 1250293 402
>>1250264
Тю, я жопочтец

Ну тогда идей нет. Если ты пишешь с чистого листа, то можешь из нее кого угодно лепить, хоть любительницу пивонеров
Пионер 10/04/25 Чтв 10:11:11 1250299 403
image.png 1049Кб, 736x718
736x718
>>1250086
Тебе рут или Цветы для Элджернона, пупсик?
>>1250235
>>1250228
>>1250290
Двачую. Виола девочка очень непростая, так что сблизиться с Семёном по-настоящему она сможет только пройдя через огонь и воду с его подержкой. Вместе. Семён тут ебать какие морально-волевые должен проявить. Оттого и до сих пор придерживаюсь мнения, что её рут должен быть отдан Герку.
Пионер 10/04/25 Чтв 11:46:42 1250306 404
>>1250299
Нуу, нет. Мне не кажется, что в этом романе нужно быть "более волевым и решительный, чем Виола" - эта затея только её оттолкнет. Это скорее история а-ля Мику, где ты её встречаешь за кулисами с водой и полотенцем, только Мику нужна валидация её стратегических решений, а Виоле будет нужна помощь с тактическими; причём прямолинейность герка может тут сыграть в минус. Так что дрищ в целом тоже подойдёт, а вот Локи - как раз худший вариант, он не факт что сможет дать необходимую стабильность
Пионер 10/04/25 Чтв 11:50:21 1250307 405
Не надо рут Виолы, надо нормальный рут Ульяны (с романтикой).
Пионер 10/04/25 Чтв 12:04:14 1250308 406
>>1250307
Такое сейчас неуместно делать. Завтра Ритану по башке ебнут и он пойдет все связанное с Улькой удалять, новые условия Соссии. вожатыйация та же в Мастерской теперь. Да и с Ульяной много так или иначе рутов, где даже если не руты, то ее много. А с Виолой/ОД нихуя кроме "За тремия горизонтами".
Пионер 10/04/25 Чтв 12:14:01 1250309 407
>>1250307
Катюха тебе 5 рутов Ульяны с романтикой в 700мб напишет, лол.
Пионер 10/04/25 Чтв 12:15:30 1250310 408
>>1250308
>Соссии
Ещё раз так напишешь, и я в ответ напишу, что ты слуга дьявола.
Пионер 10/04/25 Чтв 13:22:27 1250316 409
15336633797160.png 1658Кб, 1280x720
1280x720
принёс вам крик из прошлого, которое так и не наступило, кста датировано 8 августа 2018 года. >>1250045 пидор прав, мне вообще с самого начала читать надо, чтобы понять, что амбалы намутили, потому что последнее что я читал это пивописовское д3 2 года назад. пипец пиваны, нахуй так жить.
ёбаный врот ещё и кукла не работает.
Пионер 10/04/25 Чтв 14:04:05 1250321 410
>>1250316
Так прочти. Амбалы уже почти всё перелопатили
Пионер 10/04/25 Чтв 14:06:13 1250322 411
>>1250316
Ты кайфанёшь сильнее
Потому что когда я начал читать пивописовское, я понял примерно ничего, а сейчас и интересно написано, и понятнее
Пионер 10/04/25 Чтв 14:08:07 1250323 412
>>1250309
Таким надо памятник при жизни чугунный у вокзала ставить
Пионер 10/04/25 Чтв 19:02:11 1250344 413
Твердо и четко скажите:
Юля создала мажору Фантазм или перенесла его во времени?
Пионер 10/04/25 Чтв 19:20:34 1250345 414
>>1250344
Перенесла в фантазм. Она не умеет их создавать. Только распихивать разное с дороги по созданным.
Пионер 10/04/25 Чтв 19:25:33 1250346 415
1744302333097.png 17Кб, 849x63
849x63
Леночка - православная девочка (прям как Катенька), ей противно сравнение с мерзкими язычниками!
Пионер 10/04/25 Чтв 19:31:39 1250347 416
>>1250345
А почему смена 1986 года эт фантазм, если по условиям он первомажора тупо съедает?
Она его в нулевой отправила, назад во времени
Пионер 10/04/25 Чтв 20:19:49 1250348 417
>>1250344
А есть принципиальная разница в данном случае? Эффект для "кванка" одинаковый, феодальши не будет, его оригинальное будущее не отменится.
Пионер 10/04/25 Чтв 21:03:01 1250351 418
>>1250322
Вообще в пивописовском был период (особенно для тех, кто читал в онгоинге), когда было прям хорошо. Ну то есть вышли три чисто романтичских рута - круто, вышел слкл - вау, круто, что-то начинает проясняться, вышла Ольга - вау, ещё немного прояснилось, ещё учить-чуть, и всё сложится в логичную картину! А потом Ульяна, одиночка, Славя 7дл и пиздак

>>1250348
А у нас есть хоть один случай переноса сознания (прям сознания, с воспоминаниями) в прошлое? Вроде ж нет; как-то повоздействовать на прошлое, изменив ход событий, напрямую (см концовки одиночки) или косвенно по длинной цепочке (как создавший воздействующий на его прошлое фантазм Мажор) распадающаяся душа может, а вот так чтобы прям в прошлое - тем более своего мира - вернуться - нет; зато у нас есть вполне стандартные схемы того, как кто-то в кого-то в каком-то фантазме подселяется и как нефиг делать выдавливает этого кого-то из его тела, это, кажется, во всех концовка рутов девочек как раз и происходит в том или ином виде
Пионер 10/04/25 Чтв 22:32:02 1250360 419
>>1250144
За те без малого десять лет, что прошли с первого прочтения Слави-классик, я всё-таки забыл про суицид Шурика, так что сюрпризы всё же были. Бля, если мы все попросим боженьку, он сделает так, чтобы все руты были такими же насыщенным, как этот? Алсо, плюсминус полчаса РФ - кажется, теперь моя сука любимая концовка. Кафе? Коньки? Нет. В ЗАГС, сука, лучшее.
Пионер 10/04/25 Чтв 22:35:44 1250361 420
>>1250344
Рекомендую тебе что-нибудь попроще почитать сначала. Например азбуку.
Пионер 11/04/25 Птн 04:03:06 1250390 421
>>1250192
А я тем временем открыл-таки одну из первых версий Слави-классик, и ухбля, там тоже было красиво.

> ba "И с этого момента всё пошло наперекосяк - технозавеса выведена из строя, наш штатный гений вернулся к состоянию овоща, а в результате оказалось, что нашего пээсэра чуть не оприходовал октябрёнок."
> ba "А когда я попытался вернуться за вами, я услышал, как от входа кричит Олька, встречающая пионеров, пошёл к воротам - и оказалось, что сегодня пятое июля, начало смены."
> ba "А через две недели у ворот остановился автобус, в котором сидел подозрительно знакомый пээсэр. Сам-то я, понятно, тебя не вспомнил, но подозрение закралось."
> ba "Я не знаю, сколько раз это повторялось - десятки, сотни раз? Память такая забавная штука, её можно записывать и стирать сколько угодно. Но вот убирались мы после тебя на чердаке с гуделкой, и мне как по мозгам дало."
> ba "Короче, сходил я в туннели и обнаружил, что октябрёнок-то - тю-тю!"
> nvl clear
> ba "Неучтожимая, несокрушимая разумная субстанция, обитающая в самой благоприятной среде - исчезла."
> ba "Додуматься до очевидного не составило труда."
> ba "И я стал просыпаться."
> ba "Не спрашивай меня, чего мне это стоило - суть в том, что сейчас мы оба живы, бодрствуем, здравствуем и находимся в нашей реальности, двадцать шестого июля."
> ba "Цикл разомкнут."
> nvl clear
> me "Но если я такая ключевая фигура - почему тогда это не я сейчас там в коме лежу?"
> ba "Семён, ты и правда такой идиот?"
> "Саныч впервые назвал меня по имени, и от того между лопаток продрало морозом."
> ba "Ты не понял, да? Ну, подумай же немного головой своей."
> ba "Если всё крутится вокруг тебя, каждую неделю повторяясь снова и снова с тобой в главной роли."

По поводу роли Генды с самых первых сырых концептах я, кстати, тоже правильно вспомнил -

> me "Значит, вы предлагаете перебраться в её вымышленный мирок, где она жива и здорова? {w}Но он же ненастоящий!"
> ba "Семён, я открою тебе тайну."
> ba "Вернее, дам намёк. {w}В твоём мире нет октябрёнока. Понимаешь, о чём я?"
> me "О том, что мой мир…"
> ba "Фантазм."
> "Кивнул он."
> me "И чей же, позвольте узнать?"
> ba "Догадайся."
> "Весело усмехнулся он, мотнув головой в сторону поправляющего бронзовые очки балбеса в перчатках."
> me "Да идите вы!"
> show ba smile uniform with dspr
> ba "Не веришь? "
> me "Что же он не в коме тогда?"
> ba "Был. Выходили. Воспитали заново - эти головы открыты для того, чтобы создать в них новых людей."
Пионер 11/04/25 Птн 08:44:47 1250397 422
>>1250361
Димка, не гори
В азбуке нет про октябрёнок, зачем ее читать?
Пионер 11/04/25 Птн 10:32:15 1250398 423
Моя любимая девочка Лета - Ольга, но в 7ДЛ я не могу её романсить, потому как ставя себя на место ГЛД я представляю себя куколдом, ведь Олечка будет любить вообще не меня, а какого-то своего Семёна из 1988. То же самое с Леной, но она не является моей любимой девочкой Лета. Моя вторая по любимости девочка Лета - Ульяна, но у неё не рут, а поебень.
Пионер 11/04/25 Птн 12:00:06 1250399 424
>>1250397
Когда человек читатет "я перемещу тебя, но ты сотрёшь местного" (кратко передал общий смысл) и не понимает про что это, значит ему рано читать что-то, кроме азбуки. Нужно начинать с азов, так сказать, учиться, развиваться.
Пионер 11/04/25 Птн 12:17:49 1250400 425
>>1250399
Мой вопрос заключался в следующем:
Юля перемещает Мажора внутри нулевого во времени
или
Кидает его в фантазм, где ещё 1986 и мажор приехал в лагерь
Дима, поспи, курни кальянчик и приходи назад
Пионер 11/04/25 Птн 13:12:48 1250402 426
>>1250398
Ну в руте Семён таки под действием воспоминаний начинает считать себя тем самым Семёном, в которого влюбилась Ольга. Это уже сложно считать куколдизмом.
Пионер 11/04/25 Птн 13:16:26 1250403 427
>>1250400
Бля, какой Дима, к этим событиям Абрикос не имеет никакого отношения, не позорься, а. Алсо, научись читать глазами, а не жопой, начни со следующих строк:

>uv "Если я отведу тебя в прошлое, то это будет не твоё прошлое. Ты сольёшься с самим собой из другого мира и проживёшь его жизнь."

>uv "Для того, чтобы отправить тебя в другой мир, мне нужна душа, но не тело. Если ты согласишься, я просто освобожу твою душу и поведу её по Старой Дороге."
Пионер 11/04/25 Птн 13:18:21 1250404 428
>>1250344
Абналы под конец какой-то еботы накрутили в рутах одиночки и мажора, так что никто внятно не ответит, что же сделала Юля. Но думаю, что всё таки фантазмы создаются только об октябрёнок, по крайней мере это никем не опровергнуто. Во времени перемещений тоже нигде не было показано. Думаю, что просто закинула в похожий мир.
Пионер 11/04/25 Птн 13:41:09 1250406 429
>>1250403
>Бля, какой Дима, к этим событиям Абрикос не имеет никакого отношения, не позорься, а.
Не ври, я эту ноюще-агрессивную манеру общения из тысячи узнаю. Ну а если ты просто его фанат, пародирующий его речь, то всё ещё хуже

Бтв, аноны уже отвечали выше, я не знаю зачем ты мне ответил ещё раз
Пионер 11/04/25 Птн 13:41:23 1250407 430
>>1250403
>Ты сольёшься с самим собой из другого мира и проживёшь его жизнь."
Кстати, ведь у этого Семёна нет синдрома ПСР? Юля просто закидывает новую душу в тело, а на старую похуй?
Пионер 11/04/25 Птн 13:50:46 1250408 431
>>1250407
> Кстати, ведь у этого Семёна нет синдрома ПСР? Юля просто закидывает новую душу в тело, а на старую похуй?
Да
Пионер 11/04/25 Птн 13:51:15 1250409 432
>>1250407
Юля так делала всегда. Синдром ПСР это несвязанный с ней механизм, который для неё препятствие.
Пионер 11/04/25 Птн 19:02:30 1250417 433
Вот, кстати, чего в Пиве не хватает (или есть, а я просто не дочитал до них?) - концовок, в которых Мажор бы активно раздавливал Семёна вот просто по ходу дела, а не в автобусе. Концовки, где происходит обратное и Мажор уходит не в автобусе, а в, например, лагере - такие есть, а вот описание того, как Семён сначала теряет контроль над телом, а потом самого себя - это было бы прям интересно
Пионер 11/04/25 Птн 20:50:05 1250421 434
>>1249607 (OP)
Здарова, ковбои, начал играть в стимовскую лост альфу и че-то нихуя не понял, есть две версии мода, стимовская и с фикбука, стимовская завершена до конца так? А фикбуковская вроде пишется до сих пор
Пока дошел до 3-го дня и впечатления так себе, диалоги упрощены, хотя так создается впечатление реальных людей, а не кукол, во всем видится какая-то нелогичность чтоли, скомканность, хотя начало мода было четкое. Ощущение будто оригинал БЛ этакая добрая сказка, а 7 дней - анимешный гаремник, это так или я прост оне познал суть?
Пионер 11/04/25 Птн 21:08:52 1250422 435
>>1250417
>в которых Мажор бы активно раздавливал Семёна вот просто по ходу дела

Он себе так мозг быстрее разрушает, поэтому ему так делать запретили
Пионер 11/04/25 Птн 21:13:56 1250423 436
>>1250421
>во всем видится какая-то нелогичность чтоли, скомканность

Такова суть пивописова говна. Он не понял БЛ, но решил, что сможет лучше. Результат: напонятная мешанина-ебанина, которая существует непонятно зачем.

оригинальный автор ©™
Пионер 11/04/25 Птн 21:14:54 1250424 437
>>1250423
сносочка в форматирование превратилась
Пионер 11/04/25 Птн 21:19:38 1250425 438
>>1250421
Что там в диалогах еще упрощать? У Ритана буквально хуево коротко пиздят.
Пионер 11/04/25 Птн 21:33:44 1250426 439
>>1250422
После того, как он выкинул ПСРа во время ебли с Леной? Собственно, это ограничение не противоречит всеобщему позитиву пива - ну запретили, ну гробит, но тут сложилась какая-то настолько невыносимая ситуация (отношения с Ольгой хотя бы, или наоборот, у Семёна съехала кукуха и надо кого-то спасать, как в выброшенном ленарейпе), что у Мажора состояние такое, что "пусть я сам хоть сейчас сдохну, но этого покараю"
Пионер 11/04/25 Птн 21:38:29 1250427 440
>>1250421
7дл это драма по телеканалу "домашний" с элементами фантастики.
Пионер 11/04/25 Птн 22:32:25 1250432 441
>>1250421
>стимовская завершена до конца так? А фикбуковская вроде пишется до сих пор
Стимовская - пишется коллективом, который автор 7дл послал, эта версия уже релизнулась
Есть ещё одна версия, которая была написана на основе 7дл уже самим автором и это вроде как оригинальная игра и там уже хз че автор намутил, итт обсуждается только стимовская и она же считается каноном

Тут давай начистоту: Если хочется просто сказки и легкости как в оригинальном БЛ, то тебе пиво не зайдёт. 7дл про постоянную драму, переживания, загоны, а сверху накрошили фантастики, которую чтобы понять ты должен пройти руты всех трёх порядков (там в треде выше анон написал про руты первого, второго и третьего порядка).
При этом, мод про отличную режиссуру, музыку и визуал. Если у тебя однажды появится настроение бахнуть пива и сесть почитать, а ты дашь шанс моду, то он тебя затянет и ты все 200 часов контента схаваешь и попросишь добавки. Но её не будет.
Пионер 11/04/25 Птн 23:58:49 1250438 442
image 280Кб, 864x699
864x699
Почему вся графика зашакалена в видимые блеать артефакты? .webp в 95% это не для мужиков, надо самый первый жипег сжимать в слюни чтобы под 40% качества?
Пионер 12/04/25 Суб 00:06:38 1250439 443
>>1250438
>Почему вся графика зашакалена в видимые блеать артефакты?
Чтоб на 700мб меньше качать.
Пионер 12/04/25 Суб 00:41:44 1250440 444
>>1250438
Экономия места. В игре фоны тоже нихуя не в норм качестве оригинальные.
Пионер 12/04/25 Суб 07:59:27 1250464 445
>>1250390
А сейчас какой текст там какой, а то последняя версия, которую я читал, была 0.37.
Пионер 12/04/25 Суб 09:51:19 1250465 446
>>1250464
Инфодамп от Саныча присутствует, но
-шизоциклы убраны(даже если обосновывать их фантазмом сливи то получается хуита)
-убраны упоминания о том, что фантазм ГЛД создан Гендой(т.к Мажор-рут, да и вообще как ссаныч и ко могут определить создателя того или иного фантазма)
-убраны указания на то, что октябрёнок из Совёнка один на всё Нулевое(будь оно так стёртых как достаточно широкого явления в Нулевом не было бы), добавлены указания на обратное
-отсылки на 1974 подбиты под единый канон
Пионер 12/04/25 Суб 15:54:11 1250473 447
А зачем вам рут Виолы? Чтобы что?
Пионер 12/04/25 Суб 16:16:33 1250474 448
>>1250473
А нах в пиве бездушнорут Сливи на 200к слов существует, чтобы что? Или Колбасиса-7дл?
Виола объективно самая интересная из второстепенных тян, с сильной привязкой к лору Нулевого, с потенциально сочными моральными конфликтами, предысторией, и.т.д. (а это всё далеко не у каждой ГЛАВНОЙ тян пива есть, это так к слову). Ещё она единственная героиня старше ГЛД, что может создать интересную динамику отношений на фоне привычных инфантильных героинь пива. Ещё она сочная швейцарская милфа у которой большой сисик и сладкий писик. Это, что, недостаточные факторы, чтобы хотеть её рут?
Пионер 12/04/25 Суб 16:31:40 1250475 449
Screenshot2025-[...].jpg 415Кб, 1080x2340
1080x2340
АЛЯРМ!!! КЛЯТИ ОНБАЛЫ ПОКУСИЛИСЬ НА СВЯТОЕ — НА БОЖЕСТВЕННЫЕ АРТЫ ОТ ФАРИ АПОЛ!!! ДОКОЛЕ???
Пионер 12/04/25 Суб 16:31:41 1250476 450
>>1250473
Чтобы читать, очевидно.
Пионер 12/04/25 Суб 16:54:27 1250478 451
>>1250465
Ссаныч и ко в принципе могут определить создателя при условии, что создатель сам перед созданием заявил, что он хочет создать, например. Прям напрашивается достаточно интересная история формата "Генда изучает кашку, придумывает концепцию эксперимент-фантазма, прыгает в кашку под пристальным взглядом членов политбюро, а потом из его трупа старательно лепят полностью подконтрольную публичную марионетку". И рассказывает это нам, естественно, Анатолий Иванович, который это всё, будучи вожатым в старом лагере, случайно видел, на фоне чего и попал в итоге на ту должность, на которой он ныне находится. Эх, мечты-мечты, никому не интересно пилить вокруг летанька нормальный политический триллер, все в совсем уж мистику оперативно скатываются.
Пионер 12/04/25 Суб 17:10:51 1250480 452
>>1250478
Проблема такого концепта в том, что октябрёнок считывает глубинное истинное желание, а не Т3-спецификацию. Есть очень большой шанс проебаться с таким экспериментом и получить в итоге вообще совсем не то.
Пионер 12/04/25 Суб 17:16:07 1250481 453
>>1250480
Тоже верно, тогда ещё ироничнее - изначальный Генда был антисоветчиком-диссидентом, за что, после долгих допрос под скополамином и накачиванием соответствующего уровня ненависти к совку, и был скормлен кашке насильно.
Пионер 12/04/25 Суб 17:20:35 1250484 454
>>1250481
Соответственно, Саныч знает "официальную" версию про героическое самопожертвование, а реальную историю мы, собственно, и узнавали бы в рамках рута Виолы-классик
Пионер 12/04/25 Суб 17:43:22 1250486 455
>>1250191
Кстати, нам говорят, что прошлым летом Мажор выкинул из головы подселенца, а в факе написано, что такого рода затирание подселенца приводит к исцеление от синдрома ПСР и прекращению подселений, а ему в голову потом попадал ПСР зимой и мы, как так, где косяк?
Пионер 12/04/25 Суб 17:45:32 1250487 456
>>1250191
>Тётка стёрлась вместе с матерью, но была какое-то время в сознании после контакта с октябрёнокем. Совершила суицид, чтобы не стать стёртой.
Скорее, "начала стираться", и целью суицида было не только (и мб не столько) избежать стирания, но и добиться того, чтобы старый лагерь закрыли на фоне суицида в нём.
Пионер 12/04/25 Суб 17:50:40 1250488 457
>>1250486
Как у тебя выкидыш приравнялся к затиранию?
Пионер 12/04/25 Суб 17:58:06 1250489 458
>>1250488
О, спасибо, я слепой, и как-то умудрился считать формулировку "... умер окончательно", но пропустить мимо восприятия следующее перед этим "вернулся в своё тело", тогда вопросов ноль, сорян
Пионер 12/04/25 Суб 18:08:35 1250490 459
>>1250474
Как думаешь, реально ли написать хороший, годный рут особо не затрагивая лор, аля Виола-7ДЛ? Я бы и взялся МЕЕЕЕЙБИ, но подгонять всё это под глобальную картину происходящего откровенно страшно.
не Бобёр
Пионер 12/04/25 Суб 18:13:52 1250492 460
>>1250490
Лор ПСРов/хостов в оббом случае будет затронут при должном подходе. Тему того, что Мажор это пациент Виолы за жизнь которого она отвечает, как врач нельзя обойти вскользь. То есть сделать совсем уж безлоровый рут в духе рутов пивной Мику вряд ли получится.
Пионер 12/04/25 Суб 18:14:37 1250494 461
>>1250492
>в любом случае
Фикс.
Пионер 12/04/25 Суб 18:21:18 1250496 462
>>1250492
А ещё есть связь Виолы и Шурика так-то, а оттуда - полшага до кашки и старого лагеря со всей его увлекательно историей. Вот про Юлю, дорогу и прочие воздействия на прошлое тут можно не думать, кажется.
Пионер 12/04/25 Суб 19:24:10 1250498 463
>>1250425
Да, так и есть, где-то упрощение норм смотрится, где-то лучше бы оставили как есть, еще зачем-то понатыкано всяких умных словечек, местами так же действия гг выглядят нелогично, как будто у него частично раздвоение личности, думал тут это пофиксят в первую очередь и гг перестанет производить впечатление шиза
Пионер 12/04/25 Суб 19:28:13 1250499 464
>>1250432
>драму, переживания, загоны
Вот это очень заметно, а про режиссуру, музыку и визуал пока не видно, ну новые задники сделаны достаточно качественно, не выбиваются из старых, музыка пойдет, как музыка, лан, хотя бы на раз пройду для интереса, не могу сказать, что не увлекает, но определенно чувствуется что-то другое
Пионер 12/04/25 Суб 19:57:34 1250500 465
>>1250499
Пиши как пройдешь, интересно будет впечатление свежими глазами узнать
Пионер 12/04/25 Суб 21:04:14 1250502 466
Давненько в тредик не заходил. Чем сейчас чмоня парнасная занимается?
Пионер 12/04/25 Суб 21:06:18 1250503 467
>>1250502
Рут легендарного мягкого апокалипсиса для юская пишет и генерит арты и музыку к нему нейронкой.
Пионер 12/04/25 Суб 21:06:54 1250504 468
>>1250500
Впечатление по прочтении может быть только одно - восторженое впечатление типичного пивожора. Потому что иначе мод будет брошен после ну самое большее трёх рутов (это если первыми двумя микуруты будут, лол, иначе не более двух)
Пионер 12/04/25 Суб 21:16:43 1250505 469
>>1250503
>музыку к нему нейронкой.
Пиздец дегенерат. Ладно ещё картинки, но музыку...
Пионер 12/04/25 Суб 21:18:41 1250506 470
>>1250505
Зато он теперь действительно единственный автор.
Пионер 12/04/25 Суб 21:19:15 1250507 471
>>1250506
Вот бы он ещё текст нейронкой нагенерил.
Пионер 12/04/25 Суб 21:35:52 1250508 472
Прошел наконец целиком. Ну, за исключением всех рутов ебучей чМику(кроме Осколка)

Есть ещё какие-нибудь настолько же качественные моды? Саманту уже проходил.
Пионер 12/04/25 Суб 21:44:34 1250509 473
>>1250508
> ебучей чМику
Че за хейт к вокалоиду?
ИМХО, один из наиболее "живых" рутов
Пионер 12/04/25 Суб 21:50:06 1250510 474
>>1250509
Не нравится ни внешность, ни характер. Вот сейчас специально зашел полистать рут принцессы. Как я и предполагал - на фоне остальных он совсем никакой. Может и можно было как-то реализовать, чтоб мне понравился рут чМику, но, увы, нет.
Пионер 12/04/25 Суб 21:50:15 1250511 475
>>1250508
>Есть ещё какие-нибудь настолько же качественные моды?
БКРР
Пионер 12/04/25 Суб 21:53:19 1250512 476
>>1250510
Хз, я не микуфаг, но историей её в 7дл руте проникся
Как будто бы без этой фантастики порой хочется почитать рут. Да и тут честно о персонаже, которая популярна на родине, но кайфует что её в ссср никто не знает
Мне показалось, что это один из наиболее раскрытых персов
Пионер 12/04/25 Суб 21:57:36 1250513 477
>>1250511
В описании говорится, что посвящён он в основном чМику. Есть вообще смысл проходить для других рутов, если не любишь калзиатку? Её там наверняка много.
Мне вообще в 7ДЛ больше всего не нравились именно моменты вот этих музыкальных подготовок, игр на гитаре, выступлений и прочей такой музтворческой хуиты.
Пионер 12/04/25 Суб 21:59:34 1250514 478
>>1250513
>Есть вообще смысл проходить для других рутов
БКРР? Да, есть.
>Мне вообще в 7ДЛ больше всего не нравились именно моменты вот этих музыкальных подготовок, игр на гитаре, выступлений и прочей такой музтворческой хуиты.
В БКРР такого не особо много.
Пионер 12/04/25 Суб 22:00:26 1250515 479
>>1250513
В БКРР годные руты Алисы и Ульяны. Ради них можно проходить. В начале конечно придётся почитать про Мику, но там не так много.
Пионер 12/04/25 Суб 22:00:38 1250516 480
>>1250512
Да наоборот банально и сухо. Это нытьё уровня "ой какая я одинокая сижу в уголке уыыыы" вообще противно читать. Какие-то проблемы на ровном месте. Даже у маньячки с хвостиками и то больше "раскрытия".
Пионер 12/04/25 Суб 22:06:13 1250517 481
>>1250515
В 7ДЛ я помню основа рута Алисы состоял из того, что они вечно срались, бегали друг от друга, мирились и не могли определиться чё им надо вообще. Причем плаксой был именно ГГ, а не девчонка.

Это же в Алиса-руте был момент, когда они собрались в Клубах пить "чай" с спизженным портвейном и играли в карты на раздевание? Вот это пожалуй один из лучших моментов в Алиса-рутах.

Уже не помню точно что и откуда..Проходил год назад и вот только сейчас зашел допройти завершенную ветку Мажора.
Пионер 12/04/25 Суб 22:10:46 1250518 482
>>1250517
>Это же в Алиса-руте был момент, когда они собрались в Клубах пить "чай" с спизженным портвейном и играли в карты на раздевание? Вот это пожалуй один из лучших моментов в Алиса-рутах.
Это из Лена-ФЗ.
Пионер 12/04/25 Суб 22:16:38 1250519 483
изображение.png 1280Кб, 1401x1234
1401x1234
Скачиваю. Спасибо за совет.
Пионер 12/04/25 Суб 22:27:10 1250521 484
image.png 20Кб, 300x142
300x142
Пионер 12/04/25 Суб 22:33:39 1250522 485
Пионер 12/04/25 Суб 23:07:35 1250523 486
Что если наш мир - один из фантазмов? Хотели бы отправиться в нулевой и побывать в теле Мажора?
Пионер 12/04/25 Суб 23:14:02 1250524 487
>>1250523
Конечно, хочется верить в какую-то реинкарнацию, но не ценой другого себя, каким бы человеком он не был.
Пионер 12/04/25 Суб 23:20:28 1250525 488
изображение.png 5420Кб, 2560x1440
2560x1440
>>1250519
>>1250515
>>1250514
>>1250511
Чёт хуня какая-то с первых строк. Как будто писал какой-то совсем неопытный полуписака. Повествование состоит из каких-то обрывистых, карикатурных и заезженных сцен. Вожатая, выпргивающая из куста каждую секунду с новой работой для омежки ГГ. Буквально стиль как у фанфика 15 лвл школьницы с фикбука. Это ВООБЩЕ не уровень 7ДЛ.

Вон Лиса сразу целоваться какого-то хуя лезет. Кого, чего, про что, зачем.. В чем мотивация? Хуй поймешь.
Пионер 12/04/25 Суб 23:37:41 1250527 489
>>1250523
Для этого придётся умереть. А потом 7 дней разжижать мозг несчастному пацану.
Приехать в лагерь, приотворяться тем, кем ты не являешься получить ненужные ложные надежды...после чего, по истечению срока быть выпукнутым обратно(или вообще хуй поми куда). Да это не путешествие во времени, а самое настоящее чистилище, замкнутый круг ада. Кто вообще в здравом уме захочет в такой круг попасть?
Да ещё и без какого либо внятного будущего за пределами 7 дней. И без гарантии хорошо провести эти 7 дней. Что там будет с типичным местным чмыхом, который занимается тем, что заполняет суррогатом в виде новелл пустоту от неудач в реальной жизни? Точно так же просидит свои 7 дней. А при резкой попытке вылезаторства просто окажется посмешившем от собственной неловкости и отсутствия опыта. Сплошное разочарование получается.
Пионер 12/04/25 Суб 23:41:04 1250528 490
>>1250525
Стиль письма там нормальный и в целом текст. Заезженные сейчас? Да, мод начал разработку в 2014/2015, сейчас тебе после Пива дохуя рутового многие моды покажутся что это "было". Это аниме-повседневность в стиле БЛ. Семена там все хотят.
Пионер 12/04/25 Суб 23:44:47 1250529 491
i.webp 29Кб, 960x540
960x540
>>1250528
Ну короче после настоящего пива не хочется как-то пить пивной продукт

пивосодержащая моча
Пионер 12/04/25 Суб 23:56:42 1250532 492
>>1250529
Лично я не считаю Пиво таким уж шедевром. Вот эта своя вселенная - не для всех и когда в первый раз читаешь то бесит что не понимаешь что за поток шизы сейчас пошел. Как и мне весь этот ангст про их жизнь прошлую с нихуя который идет когда вроде все более менее норм и никто его нахуй не шлет и пизды не дает. Мне в Пиве нравятся сами руты, диалоги и отношения нормально выглядят. От того что вставить этакие словечки, фразы, завернуть в шизу - текст лучше не становится. Мне в этом плане больше Саманта нравится.
Пионер 13/04/25 Вск 00:02:05 1250535 493
>>1250527
>Что там будет с типичным местным чмыхом, который занимается тем, что заполняет суррогатом в виде новелл пустоту от неудач в реальной жизни?
ГЛД такой и есть.
Пионер 13/04/25 Вск 00:12:25 1250537 494
>>1250523
Чтобы у тебя в голове сидел наблюдатель, который все видит, чувствует и твои мысли при этом читает?
Это какой-то совсем клинический эксгибиционизм.
Пионер 13/04/25 Вск 00:22:12 1250538 495
>>1250537
>Чтобы у тебя в голове сидел наблюдатель, который все видит, чувствует и твои мысли при этом читает?
У меня и так
мимо тульпофорсер
Пионер 13/04/25 Вск 02:06:53 1250541 496
>>1250529
Если тебе хочется ангста, скачай мод "Последнее лето"
Пионер 13/04/25 Вск 03:12:22 1250544 497
>>1250532
Я прошёл Lost Alpha и как раз качество рутов не удовлетворило, в основном они для меня варьировались от ниже среднего до средне и выше среднего, не более. А ведь когда читал отзывы на ту же Мику Дж, то создавалось впечатление, что это по качеству будет примерно как рут Саманты в одноименном моде. Для меня хороший рут - это Лена Френдзона, плюс ещё Одиночка ветка ответов за Локи и Дрища и всё. Так что мод считаю просто неплохим и не более.
Пионер 13/04/25 Вск 07:23:13 1250547 498
image.png 4154Кб, 1280x1920
1280x1920
Не, ну в честь рЭлиза можно и перекатить по старой памяти.
Пионер 13/04/25 Вск 07:24:03 1250548 499
d6michibisducks[...].jpg 322Кб, 1920x1080
1920x1080
Пионер 13/04/25 Вск 07:24:28 1250549 500
d6michibisvolle[...].jpg 311Кб, 1920x1080
1920x1080
Пионер 13/04/25 Вск 07:26:34 1250551 501
d7dvcomewithme1[...].jpg 245Кб, 1920x1080
1920x1080
Пионер 13/04/25 Вск 10:05:07 1250561 502
>>1250532
>Лично я не считаю Пиво таким уж шедевром.
Так и я не считаю. Вообще не считаю. Тут дело в сравнении. Сравнительно 7ДЛ вот эта хуйня, которая БКРР, читается вообще как полный шлак, который писал будто бы какой-то ребенок.

>Вот эта своя вселенная - не для всех и когда в первый раз читаешь то бесит что не понимаешь что за поток шизы
ЛОР действительно странный, но тут смысл в том, что он хотя бы есть. Есть вокруг чего строить жизнь персонажей, чтоб они не казались прямо совсем картонными.
Пионер 13/04/25 Вск 10:10:05 1250564 503
>>1250541
Хочеца, но пишут, что он ещё не закончен.
Пионер 20/04/25 Вск 22:44:55 1251368 504
>>1250500
Что ж, пока закончил рут Лены на хуевую концовку, что могу сказать, цепляет необычным строением рутов, мистикой и загадочностью, сюжет местами весьма нестандартно петляет. Но сука, ГГ выглядит еще большим шизом, чем в оригинале, моментами он гигачад, моментами чмоня, а основную часть времени шиз без чувства такта, хотя возможно такие перемены в настроении как-то объяснены сюжетом и будут понятны дальше при прохождении
Драма и романтика изредка выглядят нормально и интересно, в основном это постная хуйня, высосанная из пальца, ГГ опять же ведет себя неадекватно, как будто моментами на место сценариста садилась 16-летняя педовка
Кароче походит на БЛ для нормисов или анимешный гаремник, но неплохо, возможно зря засрал все, попробую пройти еще пару рутов. Из таких моментов, 50 на 50 прям не нравится слог, поведение ГГ и сами руты, которые не выдают прям норм драму и романтику, и в то же время не выдают интересную мистическую историю, просто повседневность такая с элементами мистики
Вобщем пока 6/10, возможно дальше поменяю мнение
Пионер 03/05/25 Суб 11:44:44 1252028 505
Пионер 24/05/25 Суб 20:27:11 1253213 506
Чисто для скрининга. Быстрый ответ нужен.
Как фамилия у Ольги?
Настройки X
Ответить в тред X
15000
Добавить файл/ctrl-v
Стикеры X
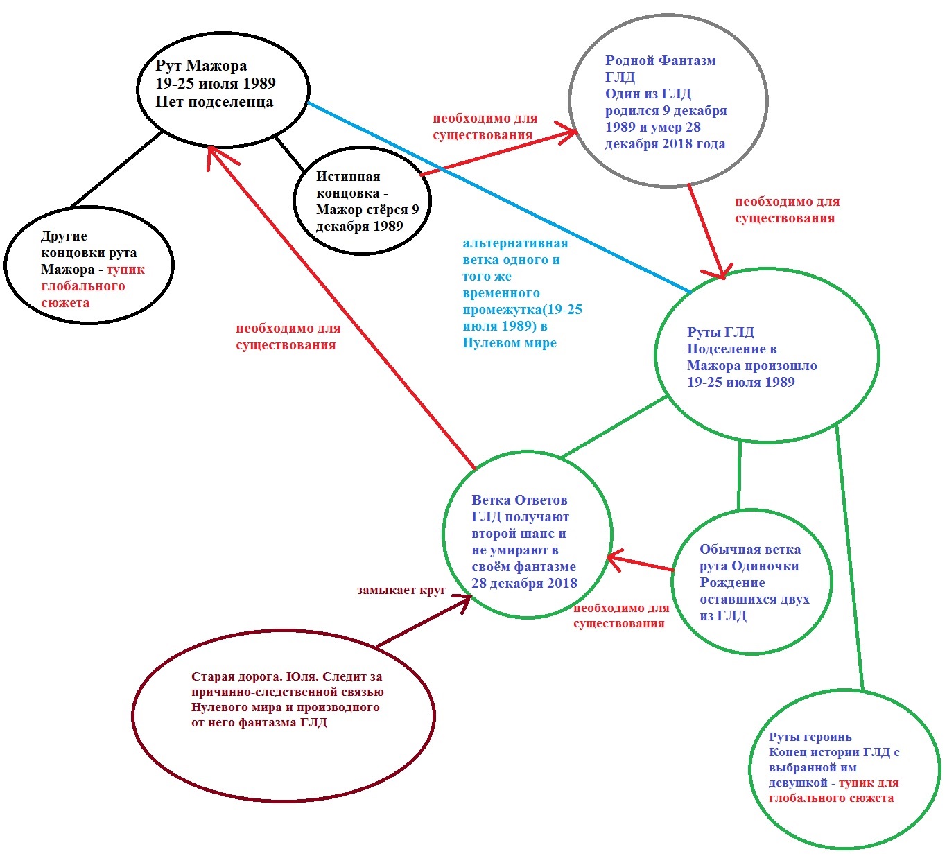
Избранное / Топ тредов