Главная Юзердоски Каталог Трекер NSFW Настройки

Дневнички

Ответить в тред Ответить в тред
Check this out!
<<
Назад | Вниз | Каталог | Обновить | Автообновление | 29 4 11
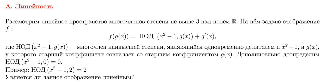
Поступления в ШАД Аноним 21/03/25 Птн 02:03:34 781439 1
image.png 9Кб, 746x104
746x104
Создаю тредик для самомотивации. Исходные: полузабытые вузовские знания и небольшой алгоопыт. Буду стараться постить каждый день: что делаю, чем занимаюсь. Отбор начнется в апреле
Аноним 21/03/25 Птн 15:28:53 781495 2
Кем работаешь?
Аноним 22/03/25 Суб 01:33:43 781573 3
Аноним 22/03/25 Суб 02:29:53 781576 4
Календарь событий при поступлении:
1) 03.04 Заполнение анкеты
2) 05.04 День открытых дверей в Москве
3) 29.04–05.05 Онлайн-тестирование
4) 07.05 Результаты первого этапа
5) 17.05 Очная олимпиада
6) 20.05 Апелляция по олимпиаде
7) 22.05 Результаты олимпиады
8) 24.05 Онлайн-экзамен
9) 11.06–12.06 Апелляция по экзамену
10) 18.06 Результаты второго этапа
11) 24.06–18.07 Собеседования
12) 24.07 Результаты

До конца онлайн-тестирования 44 дня. По сути на подготовку. Но онлайн-тестирование это халява, на которую еще и ответы есть. Реально стоящий первый этап это очная олимпиада.

Пока планирую решать задания прошлых лет. Если встречаю задачу на тему, которую не знаю или которую подзабыл, то изучаю эту тему
Аноним 24/03/25 Пнд 00:22:03 781753 5
Порешал сегодня математику на стажировку в тбанке, чисто чтобы потренироваться. Тяжело...
Аноним 24/03/25 Пнд 01:31:03 781760 6
Проще в яндекс устроиться и стать вольнослушателем, чем по экзаменам туда поступить)
Аноним 24/03/25 Пнд 10:30:18 781783 7
>>781753
На каком направлении, у бэкендеров разве отдельный экзамен есть по математике?
Аноним 24/03/25 Пнд 15:00:57 781815 8
>>781760
Не хочу вольнослушателем или фасттрек, я в принципе уверен, что могу норм подготовиться и пройти. Я в прошлом году почти проходил экзамен чисто по алгосам и теорверу/мат.стату, без задач по матану и линалу. Единственное что меня смущает смогу ли я по времени вывозить шад.

>>781783
В тбанк направление "аналитика"
Аноним 24/03/25 Пнд 16:15:10 781829 9
>>781815
Я его решаю тоже. Там комбинаторика должна быть и теорвер, насколько знаю. Но пока руки не дошли. Но вообще была инфа, что даже филологические девы как-то затащили (у Т-Банка был курс осенью по этому же направлению, тоже очень математизированный). Даже странно, что тебе показалось сложным.
Аноним 24/03/25 Пнд 16:19:08 781830 10
Как порешаю, приду к тебе в тред обсуждать задачи!
Аноним 27/03/25 Чтв 00:58:43 782189 11
Приведи пример какой-нибудь типовой задачи оттуда, интересно.

Алсо, где вся эта ебала, типа домашек или вступительных оттуда?
Аноним 08/04/25 Втр 01:47:55 783432 12
Возвращаюсь в тред. Успела съесть рутина и работа, ничего не решал особо. Зато успел сходить на день открытых дверей шада, очень прикольно, позадавал вопросов преподам и оргам шада.

Щас надо камбекаться и начинать жестко задрачивать задачки.

>>781829
> Даже странно, что тебе показалось сложным
Я не особо сильный математик, да и разраб впрочем.

>>781830
У меня 5/7 задачек по математике по итогу у тинька.

>>782189
Вот разбор прошлогоднего экзамена на сайте:
https://yastatic.net/s3/education-portal/media/Sh_AD_razbor_ekzamena_2024_e2ed24e8c0.pdf

Ну и остальные разборы и задачи тут есть внизу странницы перед faq: https://shad.yandex.ru/enroll
Аноним 18/04/25 Птн 12:51:13 784803 13
Потренился решать алго задачки на тренировочном раунде route256 (основной правда не получится посидеть). Ну такое. Задачки простые, а вот на го писать алго задачи непривычно и неудобно.
Потраченного времени жаль
Аноним 28/04/25 Пнд 02:56:04 785946 14
Сделал отборочные задания Big DWH Week. Тож несложные задачки на бин. поиск, дп и дерево отрезков с рекурсивными запросами в пг
Аноним 28/04/25 Пнд 05:09:56 785948 15
image.png 112Кб, 1384x186
1384x186
image.png 159Кб, 1386x350
1386x350
Еще повспоминал линал. На удивление щас он легче заходит, чем то было в вузе. Но вот пикрил1 та еще адовая залупа, а не задачка. Вот пик2 норм – даже без подсказок сам решил
Аноним 03/05/25 Суб 02:25:31 786482 16
Заполнил анекту. Завтра еще активно поботаю и в воскресенье напишу тестирование. А так в целом решал линал и алго задачки.
Аноним 05/05/25 Пнд 19:24:56 786842 17
Написал тестирование. Решил из 10/12, но уверенности, что где-нибудь не накосячил – нет. Жаль только в проге сразу результат проверки показывется.

Надо дальше ботать. По крайней мере вспомнить мат.анализ
Аноним 10/05/25 Суб 03:41:56 787740 18
Забыл написать, но в итоге только одна задача неправильно было решена, итого, 9/12. На экзамен прошел, но на олимпиаду не хватило (судя по чату порог был именно 10/12 плак-плак). А олимпиада это халявная попытка и говорят в целом халява, достаточно пару задач решить.

Обидно, но ничего не поделаешь. Буду сидеть готовиться к экзамену 24 мая. Осталось 14 дней – времени не так много
Аноним 22/05/25 Чтв 18:09:44 792306 19
Готовлюсь, но прям обидно, что не попал олимпиаду. Там достаточно было обе задачи по алгоритмам решить, что прям халява.

А на экзамене дохуя людей будут читерить по максимум и пройти в сто раз сложнее.

Ну ничего не поделаешь, готовлюсь и буду надеяться на лучшее
Аноним 22/05/25 Чтв 22:13:50 792395 20
изображение.png 35Кб, 633x248
633x248
>>787740
>>792306
Тебе скинуть группу, где делают разборы ребята, которые готовят к поступлению в ШАД (2025 они уже сделали) или у тебя есть?

Вот тебе для приободрения комменты в обсуждении теста, лол.
Аноним 22/05/25 Чтв 22:52:34 792410 21
>>792395
Я знаю про поступашки, чекаю там разборы и литературу там, да.

У них можно под ключ ШАД купить: решат за тебя экзамен и задачи с собесов сольют. Но я так не хотел бы, хотя хм в отличие от студентов это может быть мне даже дешевле бы вышло, если считать по часам/рублям
Аноним 23/05/25 Птн 01:13:40 792441 22
>>792410
Какой хуйней только люди не занимаются, конечно.
Аноним 24/05/25 Суб 17:09:58 792741 23
Сдал 5 из 8 задач, 2 проги и 3 математики. Что ж.

Ну прога вроде надежно сдана, а по математике хз. Ну посмотрим хватит ли этого. Мне кажется я мог бы успеть ещё одну математику, если бы не тупил над второй по проге
Аноним 27/07/25 Вск 23:32:19 805745 24
Нихуя не писал, и в принципе результат такой же. В ШАД не прошел, завалился в итоге на собесах, которые оказались довольно жесткими и к которым я не успел подготовиться. Буду готовиться к поступлению в следующий год
Аноним 28/07/25 Пнд 00:56:37 805758 25
>>805745
В технической части собеседований или в мотивации и прочем? Там ещё сложнее, чем экзамен что ли?
Аноним 28/07/25 Пнд 23:47:20 805964 26
>>805758
В математике скорее всего, я там совсем слабо ответил. Ну да это сложнее экзамена оказалось, формат 13 (ну или сколько-то там, я уже забыл) заданий на 30 минут. Задания достаточно сложные
Аноним 28/07/25 Пнд 23:54:37 805966 27
>>805745
Мне очень жаль, братик.
Аноним 29/07/25 Втр 06:15:01 805982 28
коупи тем что это лишь разновидность макачества которую ии так же порешает как и весь остальной коденх
Аноним 31/07/25 Чтв 13:11:19 806309 29
>>805964
Можно с тобой как-то связаться, анон? Собираюсь в следующем году поступать, начинаю готовиться. Может быть, заботаем вместе
Настройки X
Ответить в тред X
15000
Добавить файл/ctrl-v
Стикеры X
Избранное / Топ тредов