[Ответить в тред] Ответить в тред

Тред закрыт.


16/08/16 - Запущен Двач Трекер
01/08/16 - Вернули возможность создавать юзердоски
09/07/16 - Новое API для капчи - внимание разработчикам приложений



[Назад][Обновить тред][Вниз][Каталог] [ Автообновление ] 1781 | 239 | 362
Назад Вниз Каталог Обновить

Помощи ньюфагу тред #49 Аноним 01/04/16 Птн 15:19:46  222635   Обсуждение закрыто  
14595131863460.jpg (116Кб, 524x800)
Очередной раковник для ньюфагов стартует в этом ITT треде.
Предыдущий тред вздулся там:
https://2ch.hk/ra/res/217446.html
>>217446 (OP)

ПРЕЖДЕ ЧЕМ СОЗДАТЬ ТРЕД, ПОГУГЛИ, ПРОЧТИ ЭТОТ ПОСТ (а лучше весь тред) И ВОСПОЛЬЗУЙСЯ ПОИСКОМ ПО РАЗДЕЛУ. ТАКЖЕ СМОТРИ ВЫШЕ ТЕМАТИЧЕСКИЙ УКАЗАТЕЛЬ ТРЕДОВ.

Решил заняться электроникой, паянием ололо-быдло девайсов? Похвально. Вот список нужной литературы и ссылок:

Книги:

Вообще, их очень много. Но тебе же лень искать. Поэтому получай скромнейший минимум:

П. Хоровиц, У. Хилл "Искусство схемотехники"
http://publ.lib.ru/ARCHIVES/H/HOROVIC_Paul',_HILL_Uinfild/_Horovic_P.,_Hill_U..html

Ю.В. Ревич "Занимательная электроника"
http://publ.lib.ru/ARCHIVES/R/REVICH_Yuriy_Vsevolodovich/_Revich_Yu.V..html

Если есть желание обмазаться расчетом с ног до головы, то тебе следует почитать вот это:

И.П. Степаненко "Основы теории транзисторов и транзисторных схем"
http://publ.lib.ru/ARCHIVES/S/STEPANENKO_Igor'_Pavlovich/_Stepanenko_I.P..html

Г.И. Изъюрова "Расчет электронных схем. Примеры и задачи"
http://publ.lib.ru/ARCHIVES/_CLASSES/TEH_RAD/Raschet_elektronnyh_shem.(1987).[djv-fax].zip

Л.Н. Бочаров "Расчет электронных устройств на транзисторах"
http://www.radiolamp.ru/library/books.php?id=mrb0963

Полезные ссылки:

Много полезный статей и сообщество:
http://easyelectronics.ru/
Схемы устройств и хороший форум:
http://cxem.net/
Также загляни сюда:
http://radiokot.ru/

Решил прикупить себе сканер "закрытых" частот или хороший приемник? Глянь сюда:
http://www.radioscanner.ru/forum/
И сюда:
http://www.cqham.ru/ (есть годный /forum по схемотехнике)
Любительской радиосвязи также посвящен:
http://www.qrz.ru/

Я знаю, что тебе, мой начинающий друг, будет лень смотреть на сайтах, которые я тебе дал, поэтому:
Инструментарий радиолюбителя: http://cxem.net/beginner/beginner1.php
Немного о пайке: http://easyelectronics.ru/likbez-po-pajke.html
О паяльниках: http://easyelectronics.ru/traktat-o-payalnikax.html

СНАЧАЛА ПРОСМОТРИ УКАЗАННЫЕ ВЫШЕ САЙТЫ. НА НИХ ТЫ, СКОРЕЕ ВСЕГО, НАЙДЕШЬ ИСЧЕРПЫВАЮЩИЕ ОТВЕТЫ НА БОЛЬШИНСТВО СВОИХ ВОПРОСОВ, ДАЖЕ В РЕЖИМЕ READ ONLY.

Как первую схему, гугли "Мультивибратор".

Как спаять наушники, для начала спроси у гугла, он много этого дерьма повидал:
http://lmgtfy.com/?q=Как+спаять+наушники
http://bfy.tw/3hs0
Или обратись к старому местному гайду с выцветшими от времени фото:
http://arhivach.org/thread/7925/

Если у тебя есть вопросы типа: "почему мои калоночки гудят/не играют?", "мультивибратор не пашет", "как определить полярность резистора?" или наушники так и не поддались, то спрашивай в этом треде.

Но помни:
НЕ ПРОСИ ИСКАТЬ ЗА ТЕБЯ — СПРОСИ КАК НАЙТИ САМОМУ.

Если у тебя действительно серьезный вопрос, тогда так и быть, создавай тред.
Аноним 01/04/16 Птн 16:28:41  222651
>>222635 (OP)
У меня кароч в наушниках один динамик сильно тише второго стал. Как фиксить?
Аноним 01/04/16 Птн 16:38:13  222652
>>222635 (OP)
А есть ссылочка на все плакаты из оппика?
Аноним 01/04/16 Птн 16:40:57  222653
>>222652
http://primerylab.narod.ru/admin32.html
Аноним 01/04/16 Птн 16:52:52  222656
>>222651
Почисти от серы.
Аноним 01/04/16 Птн 17:54:21  222669
>>222651
шнурку пиздец штекеру или гнезду вероятнее всего
Аноним 01/04/16 Птн 18:03:59  222671
14595230397620.jpg (347Кб, 2592x1944)
слава маче ...
продолжаем шизодный ПИД регулятор.
вопщем вопрос такой его сложно обрисовать но всеже попробую.
есть печка шизика выглядит она примерно так
на куске асбестоцементной трубы намотанна спираль от промышленной камфорки мощьностью примерно около 2 киловат.
с торца к трубе присабаченн вентилятор который обеспечивает теплосъем - типа чтобы спираль не грелась до красна - если ана начинает греца до красна то с низу ана начинает провисать ога кз нам нах невпилось.
на первом пике ну кароче ана где то там...
поскольку у шизика сторожка всеголиш два на три и живет он на югах 2 килавата хватает за глаза...
сказать что за глаза это мягко сказанно честно я ебал эту африку, ночером кагда на улице теплеет ближе к утру в сторожке начинаеца пиздец - шизик с похмела в шоке подрываеца и проклиная весь этот ебаный белый свет до кучи тупую ленивую мачу из ра отключает печку, ога ога а утром так как шизику над подорваца в 7 утра замерзает...
естественно простейший выход из положения открыть дверь, но так как шизик понятно кто - к нему даже сабаки на территорию бояца заходить - хоть он их регулярно и подкармливает, но ани суки хитрые сажрут все и нихуя не сторожат...
а кагда за ними кабели приходят ... и нахуй ани мне нужны?
у меня задача вызвать ментов если чтото начнут спиздить... да и хуля там пиздить? ога ога шизик сам все спиздил давно...
это все присказка а сказка в след посте.
Аноним 01/04/16 Птн 18:15:55  222673
сама сказка.
делал както шизик шабашку, вру непомню вопщем есть семистор.
ахуительное спасибо анону с програмача за решение задачки...
вопщем этот семистор может регулировать печку от нуля до 100 процентов ВНЮМАНИЕ с точностью до процента, и самое главное со скоростью в 0.02секунды, что в принципе предпологает резку фаз.
есть у шизика датчик температуры который отображает до сотой(кто помнит я тут всем мозг вынес им) который кстати нихуя не работает так как надо точнее он то работает так как надо скорее всего он не работает так как хочет этого шизик.
и вообще это тема отдельного треда.
я все хочу перейти на 1821 который у меня есть и есть под него код. НО тагда придеца признаца в том что шизик долбаеп и просрал около 20 часов собственного времени к чему в принципи я морально не готов.
один хуй мне понадобица датчик температуры до сотой.
Аноним 01/04/16 Птн 18:17:15  222675
14595238353240.png (28Кб, 669x368)
Анончики, как всю эту херню посчитать? Транзистор я, допустим, выбрал. Мощность знаю. Как рассчитать сопротивления, ёмкости, катушки?
Аноним 01/04/16 Птн 18:19:07  222676
На сколько есть мощные микроконтроллеры? Ну, там на 32 мб оперативки, например.
Аноним 01/04/16 Птн 18:38:18  222678
хуй с ним с датчиком
есть параметр и около него мы пляшем...
и вот тут вырисовываеца ПИД регулятор.
для тупых кто не читал первые 2 поста поясняю он нужен для того чтобы печка САМА определяла сколько топить тушку шизика...
медленно но верно мы подходим к тому какже нам связать? купца и продавца?
ПИД регулятор говарит об ентом гугль.
есть америкос который даже само обучаемые эти регуляторы угу...
но у нас как всегда...
карочи если кратко пид регулятор это три хуйни как мне объяснили в програмаче.
ног я нихуя не понимаю последние 2 составляющие.
точнее я\ вижу их примернор так
пропорциональная - есть уставка (желаемая) и текущая температура - контроллер вычитает из большего меньшее и выдает чем ближе тем меньше, и тут первый косяк ога ... ладна решу я его ифом, хотя все говорят что нихуя ни разу пропорциональная при правенльно выбранном коэфициенте не доползает до уставки...
затем интегральная это скорость наростания, мы типа смотрим за текущей температурой снимаемой с датчика и уставкой делим????? и тут опять грабли 8 бит деление на них всеравно что серпом по яйцам....
а если это еще и флоаты которые самые маленькие по 16бит то ваще полный пиздец вырисовываеца...
диференцальную то хоть както можно выщитать - это всеголиш накопление "ошибки" типа недогрел перегрел
и вот тут проблема
КАК? все это в кучу собрать? без делений
кто первый пост внимательно читал шизику подсказали в програмаче КАК решить задачку типа управления семистором в процентах
f(67,3) = ((70 - 67,3) x f(60) + (67,3 - 60) x f(60)) / (70 - 60) кусочно линейная интерполяция.
Р= (pi/2 - (1 - 2P) - (1 - 2P)^3/6 - 3(1 - 2P)^5/40 - 5*(1 - 2P)^7/112)/pi
Аноним 01/04/16 Птн 18:39:09  222679
>>222676
Тебе зачем?
Аноним 01/04/16 Птн 18:41:41  222680
>>222675
че это за нахуй?
как я понимаю какаето импульсно частотная хуйня???
это резонансы и реактивное сапративление...
а ваще для радиача такие схемки надо со стрелочками путей тока ога? иначе обассут.
Аноним 01/04/16 Птн 18:42:18  222681
>>222676
у тебя в руках 9 айфон куда уже мощнее то?
Аноним 01/04/16 Птн 18:53:27  222683
>>222680
Та это чм генератор. Схема не моя, так че сори,что без стрелочек. Что почитать скажи плз, если знаешь. Или ссылки,может, полезные есть?
Аноним 01/04/16 Птн 18:54:47  222684
14595260875980.jpg (404Кб, 1275x1755)
проскакивала при поиске инфа...
ктото мутил и ебалсю на 8 битах...
но шизик сам желает дойти до этого мазгами
канешна розовые кони говорят о том что надобы и самообучаемость...
у зеленых 4еловечков всегда так было - ани даже кнопки не нажимали.
да кстати пики же
Аноним 01/04/16 Птн 18:57:19  222685
>>222683
>чм
пиши по русски частотно модуляционнай.
в треде только шизик на вскидку может...
карочи облать задач обрисуй в кратце плиз ога?
Аноним 01/04/16 Птн 18:59:00  222686
m
Аноним 01/04/16 Птн 18:59:52  222687
14595263927280.jpg (308Кб, 1600x1200)
>>222653
Спасибо.
Аноним 01/04/16 Птн 19:06:11  222689
>>222685
>карочи облать задач обрисуй в кратце плиз ога?
Как это связано нахуй с моим вопросом? Ну ок. Эта карочи нужно передатчик запилить. В нем есть генератор ок да? Вот нужно посчитать все эти элементы
Аноним 01/04/16 Птн 19:11:44  222691
>>222689
>передатчик
уже ближе к телу,
а японцы использували варистор ога? и у них несушая меняеца
сиськи запилиш дам девачкам посчитают.
Аноним 01/04/16 Птн 19:15:21  222692
>или радиочастотных каналов
сука я в шоке оказ=ваеца деньги ВСЕИТАКИ могна делать из воздуха.
ершов и сталин синхронна в гробах перевернулись.
https://www.consultant.ru/document/cons_doc_LAW_43224/2c803abdc8eea57dd0eb070fc995d2aeb9d4458c/
Аноним 01/04/16 Птн 19:17:07  222693
>>222691
Не варистор, а варикап, шизоид, бля.
Покажи справочку плиз.
Аноним 01/04/16 Птн 19:18:33  222694
>>222691
Што ты несешь? Ты помочь можешь?
Аноним 01/04/16 Птн 19:20:25  222695
>>222689
честна? хореш?
этот двачь тебе только направление даст куда копать неболее
все остальное придеца наступать на грабли и заметь эти грабли тебе будут подкладывать многократно чужие ибо липиздронщик по сути ленивая хуйня которая желает естественно абсолютного счастья для всех НО за счет других.
мы ничего не делаем мы просто даем возможность электронам течь в правельном направлени.
Аноним 01/04/16 Птн 19:30:27  222696
14595282278670.jpg (230Кб, 1275x1755)
>>222693
ты че меня дрочиш пидор?
Аноним 01/04/16 Птн 19:31:51  222697
>>222694
однаму у же седня помог) влетел на 750 рублей я и он.
а ваще я хотел ехать на дачу лавить марену.....
Аноним 01/04/16 Птн 19:33:22  222698
>>222696
Нет, просто интересно.
Хуле закрыл всё? В прошлый раз больше инфы показал.
Аноним 01/04/16 Птн 19:38:24  222699
>>222697
https://ru.wikipedia.org/wiki/%D0%9E%D0%B1%D1%8B%D0%BA%D0%BD%D0%BE%D0%B2%D0%B5%D0%BD%D0%BD%D1%8B%D0%B9_%D1%83%D1%81%D0%B0%D1%87
https://www.youtube.com/watch?v=O5yvrBLhopg
мне скоро на комиссию пиздовать.
не хочу лишних проблем.
да и тебя ебет чужое горе?
кони есть розавые?
водяра блатная есть?
хуля тебе еще хочеца в екибане?
вешаца не буду сразу предупреждаю
если только электоро током... да и его ну его нахуй у меня 5 группа я хуй в него попаду(
если только ...
и ваще прогуляйся ка ты ога?
Аноним 01/04/16 Птн 19:48:01  222701
Давайте не будем банить шизика?
Аноним 01/04/16 Птн 19:50:52  222702
14595294525550.jpg (9Кб, 420x237)
кстати мача если ты педрила забыла
то слухай сюда
https://www.youtube.com/watch?v=rXYK3kYVsqc
как бонус
ответ на загадку пика)
тупо смотрим в майне и ищем 8 бит
00 01 11 10 00
00 10 11 01 00

вот и в перед и назад
и ваще
с праздником
тюлени
https://www.youtube.com/watch?v=gPLzOEoJVOc
Аноним 01/04/16 Птн 19:54:32  222703
>>222701
нос откушу нахуй
меня банить необходимо
я же активный меня лечить хотели...
ПРИНУДИТЕЛЬНА
хоп э давай
Аноним 01/04/16 Птн 20:00:53  222704
Соре за дурацкий вопрос. Где обычно припой продается?
Аноним 01/04/16 Птн 20:13:13  222706
>>222704
Я в хозтоварах покупал. У нас минимаркет рядом, там комнатку арендует один мужик, торгует граблями, топорами, перчатками, батарейками, фонарями и т.п. припой тоже продает, небольшими спиральками, пос61 вроде.

Недавно зашел в другие хозтовары за изолентой, там увидел целый моток буржуйского припоя, жаль цену не посмотрел, но авангую не меньше тысячи.
Аноним 01/04/16 Птн 20:14:17  222707
>>222704
Внезапно, в радиомагазинах. За неимением таковых, можно поискать в хозяйственных магазинах а-ля "1000 мелочей", где на витринах лежит куча всякой поеботы. Также можешь заглянуть в магазин автозапчастей, бывает что там и паяльники припои и флюсы на любой вкус продаются.
Аноним 01/04/16 Птн 20:17:14  222708
14595310345090.jpg (231Кб, 1275x1755)
думаеш все просто так?
с нихуя???
шаз мача свалю сюда пик

https://www.youtube.com/watch?v=dzyb5GoqlNc

прохладная
помню из нее только картинки
восстанавливаю по памяти
малой я под стол еще пешком ходил...
картинка номер рас
как сука в айфоне последнем - дерни и хоп все тут
сижу я на сраке и чето покойная бабка (сестра деда моего родного) поясняет отцу за разетки -типа эти с этим эти туда сюда... ога....
хз как в руках у меня оказалась эта шпилька от волос...
ога ога та еще савдеповская черная...
НЕПОМНЮ - помню что я кажись прыгал до телевизера и то невнятна...
помню как шаз отчетлива
я с этой шпилькой около разеток...
сижду в позе лотоса
ога......
и естественна пытаюсь ваткнуть эту хуйню в разетку,
как шаз помню
тыкаю ее с права на лево а она мразь невходит...
я ну епта мы ее раздвинем ога?))))
дальше только синий цветок...
помню.
дальше помню - таже хата ночь и предок с картошкой фри и рулит этой желтой машинкой...


Аноним 01/04/16 Птн 20:17:50  222709
Если у меня есть регулируемый ШИМ, можно на его выход повесить сглаживающий конденсатор и использовать как регулируемый источник питания для моих поделок?
Конкретно, хочу завести мобилу без аккумулятора, но имеется только зарядник на 5.2В. Или может у вас есть идеи получше?
Аноним 01/04/16 Птн 20:19:16  222710
>>222709
пили на прямую
гарантия 100 персентов
Аноним 01/04/16 Птн 20:24:27  222711
>>222710
Поясни, откуда такая гарантия?
Аноним 01/04/16 Птн 20:24:34  222712
>>222708
https://www.youtube.com/watch?v=gHeubaYERKA
Аноним 01/04/16 Птн 20:25:23  222713
>>222711
доебаца решил?
Аноним 01/04/16 Птн 20:29:07  222714
>>222713
Опасаюсь за мобилу. Напряжение с гнезда зарядки может и проходит стабилизаторы и контроллеры, чтобы потом заряжать аккум, но я хочу прицепиться к самим пинам аккума.
Аноним 01/04/16 Птн 20:39:58  222716
>>222711
посеменю позвольте...
ТЫ МРАЗЬ ПОНИМАЕШ???
я оробел и руку не отнял??
>>222714
ога там карочи по слухам идет инфа об зарядке акумма
ничего страшного не будет отдин хуй.
встанет как мой видеогеристратор...
съебываем
сюда
88.214.230.141:27965
информационнай порт ты не попалиш пробуй подклю4ай
ещебд сказал бы что за девайс)
там защита от долбаеба жестокая
от переполюсовки есть или нет в душе не ебу
прямое включение ано на то и прямое ...
у шизика были девайсы от переполюсовки от перенапряжения защита была...
но тыже знаеш шизика - оказалось 4то от переполюсовки + в купе от вольтажа нихуя тошиба не предусмотрела...
ЗАЩИТЫ ОТ ДОЛБАЕБА НЕ СУЩЕСТВУЕТ
https://www.youtube.com/watch?v=CscL5xPdbIs
Аноним 01/04/16 Птн 20:40:20  222717
>>222714
Тебе втирают какую-то дичь. Приду домой помогу. Если никто не ответит. Рисуй схему пока.
Аноним 01/04/16 Птн 20:40:56  222718
>>222717
а сиськи покажеш?
Аноним 01/04/16 Птн 20:51:39  222720
14595330995220.png (6Кб, 563x286)
>>222717
Редко в /ra/ бываю, но шизика сдетектить могу.
Пока только так. Вместо резистора можешь вообразить себе любой другой способ управления ШИМ, хоть AVR контроллер.
Аноним 01/04/16 Птн 21:16:17  222724
>>222720
Мобила все-таки завелась при прямой подаче 5.2В на пины аккума, но вопрос о допустимости такой конструкции регулируемого БП все еще открыт.
Аноним 01/04/16 Птн 21:23:38  222725
>>222720

>AVR контроллер

шизик детектед
Аноним 01/04/16 Птн 21:32:04  222726
>>222725
Не шизик я(( Сказал же "что угодно", вплоть до такой ебанутой идеи, как AVR.
Аноним 01/04/16 Птн 21:40:07  222728
Все радисты поехавшие как те, что в треде?
Аноним 01/04/16 Птн 21:46:21  222731
14595363810470.jpg (36Кб, 339x604)
>>222635 (OP)
Хочу спросить вот что. Наткнулся на такую фигню в инетах, как Bluetooth charger'ы. Смысл этих приложений в том, чтобы заряжать телефон от рассеянных в пространстве электромагнитных волн. Вот описание:
BlueTooth Charger - программа для зарядки смартфона от рассеянных в пространстве электромагнитных волн. Работает на принципе электромагнитной индукции, так же как разработки немецких ученых, однако вместо специального устройства, программа использует катушку вмотированную в Bluetooth-антенну, что позволяет, используя низкоуровневые API системы перенаправить ток, образующийся в катушке, при изменении электромагнитного поля на зарядку аккумулятора смартфона.
- Это я выглянул для своего симбиана, скачал, включил, и он показывает, что заряжает. Я не ебу, баг ли это, или же магия какая, в интернетах пиздят, что это все фейк. А вы что думаете? Что насчет таких приложух для Андроида?
Аноним 01/04/16 Птн 21:51:25  222733
>>222731
Технически, возможно, только расходовать телефон все равно будет намного больше, чем получать таким способом. Ну и сама конструкция типичного смартфона, даже самого bluetooth-модуля, естественно, не предусматривает зарядку таким способом.
Ну то есть, технически запилить такое можно, но не пилят.
Аноним 01/04/16 Птн 22:08:57  222739
14595377372580.jpg (560Кб, 1944x2592)
14595377372691.jpg (402Кб, 1275x1755)
>>222720
НЕ НУ ЛОГИКА БЫЛА ТАКАЯ))
сори капс
я пытался застобилизирувать светодиодную матрицу по току
путем приложения к ней импульсной херни...
но шизику не понравилось то что обычнай 317 дахуя тепла в атмасфЭ/ру дает
и шизик решил пойти по схеме такой
есть у нас излучатель есть у нас ключ
мы должны рассеивать тепло не на ключе а на излучателе...
попутная задача была о збывчивости шизика - нажрался и забыл выключить
шизик онже такой?
ну а теперь деаноньте
Аноним 01/04/16 Птн 22:13:04  222740
>>222724
Да ебись оно все конем. Мобила греется сильно при таком питании. Впихну туда делитель на резисторах и хуй с ней.
Аноним 01/04/16 Птн 22:14:14  222741
>>222731
за халявуподдержу
сам шизик сам иисусик само небо аллаха
и вот почему
https://www.youtube.com/watch?v=-XEO5clSVwg
ани платят и должны платить
кагда мне по центральному телевизару показывают инвалида....
нахуй нахуй
Аноним 01/04/16 Птн 22:16:09  222742
>>222740
ОТВАЛИ
ОТ МАБИЛКИ
не трахай ее ана...
мальчик
Аноним 01/04/16 Птн 22:29:28  222744
ивсежде елбучий й ПИД
у нас есть инт мы вычитаем из него то что ЕСТЬ
эту разницу ....ю. ащдин хуй ана у нас есть
https://www.youtube.com/watch?v=J9ZGJucbLiw
кто несмог?
https://www.youtube.com/watch?v=J9ZGJucbLiw
спать мама?
Аноним 01/04/16 Птн 22:34:44  222747
>>222720
Шим контроллер можно, им регулируешь через мощный транзистор напряжение. На базу подаешь ШИМ, а транзистором усиливаешь. Дальше сглаживающая RC-цепочка и в мобильник. Посмотри результат осциллографом.
Аноним 01/04/16 Птн 22:36:23  222749
https://www.youtube.com/watch?v=bgHIgQfn7Q8&ebc=ANyPxKpBp2hBlt8XWfCrSn_7d1RQMbwdHOVd41FfxeGMMfBpXZ5hRESA23C7e_2F-cQkTP13MsFz-C19fitdJBr-vIOwUZLt-w
я ссусь
ты понимаеш что я разрабатываю,,,,,
Аноним 01/04/16 Птн 22:39:04  222751
В моих ебенях вышка мобильной связи стоит за пять километров и её нахуй закрывает лес. Уровень сигнала в комнате от -83 до полного обрыва, чем дальше (2.5 метра полная потеря) от окна тем сильнее падает. Я так понимаю что никакой сборкой из двух пассивных антенн я вот эти последние два метра никак нормальным сигналом не покрою?
Аноним 01/04/16 Птн 22:40:00  222752
нахуй забыть и небылор меня\
есть ьщс3021?
https://www.youtube.com/watch?v=bgHIgQfn7Q8&ebc=ANyPxKpBp2hBlt8XWfCrSn_7d1RQMbwdHOVd41FfxeGMMfBpXZ5hRESA23C7e_2F-cQkTP13MsFz-C19fitdJBr-vIOwUZLt-w
Аноним 01/04/16 Птн 22:52:19  222753
14595403396060.jpg (21Кб, 604x302)
>>222747
Ок. А насколько мощный транзистор надо? Если я правильно помню, хоть на 100А, потому что аппарат сам берет нужный ему ток? А по делителю сможешь мне кой-чего объяснить? Вот греется телефон от 5В, собрал делитель, на выходе 3.8В. Вроде норм, но телефон уже не стартует. В чем там может быть дело?
Аноним 01/04/16 Птн 23:02:31  222755
>>222753
3.8 на холостом? Может при старте проседает вот телефон и не включается, надо 4.2 под нагрузкой.
Аноним 01/04/16 Птн 23:05:22  222757
>>222755
А почему с аккумулятором, на котором даже 3.5В, он стартует?
Аноним 01/04/16 Птн 23:09:08  222759
1
Аноним 01/04/16 Птн 23:10:02  222760
14595414027400.jpg (150Кб, 1275x1755)
>>222739
че это за красная\ хуйня???:????
шизик савсем уже перепутал?
дада и ваще я ничего непомнюб я шизик
Аноним 01/04/16 Птн 23:12:38  222761
>>222757
Не может он с аккумулятором на 3.5 стартовать, режим работы 3.7-4.2В
Аноним 01/04/16 Птн 23:19:29  222762
>>222753
шизик подводит ВСЕГДА к тому моменту после которого возврата нет.
иименно он заставляет тебя решатьб
именно его подписи как всегда нет...
и именно он виноват во всех делах
думаеш шизик просто так гусика ебал в клоаку?
он здесь
он рядом самной
он уже этот ебаный насекомая ебет мой мозг...
тише
тише тише
шаз дай ей присесть пускай ана в тебя воткнет - это перваи ани еще с зимы
...
Аноним 01/04/16 Птн 23:24:30  222764
>>222757
патамучто у тебя уже нету рук и нос не васпринимает разницу между розой и лилией.
и левый глаз видит в полтора...
и левое ухо менты казлы отбили
понимаеш?
нету ваще левой части мозга.
синячу я только ради того чтобы ее нахрен ваще не чувствовать.
123 это она)
Аноним 01/04/16 Птн 23:26:14  222765
извени мача
https://www.youtube.com/watch?v=bgHIgQfn7Q8&ebc=ANyPxKpBp2hBlt8XWfCrSn_7d1RQMbwdHOVd41FfxeGMMfBpXZ5hRESA23C7e_2F-cQkTP13MsFz-C19fitdJBr-vIOwUZLt-w
я посую кой 4его тебе в рот ...
Аноним 01/04/16 Птн 23:27:32  222766
вот кто шизику виноват что он хочет в попку мачу,
дамагаца на двачах не запрещенно...
Аноним 01/04/16 Птн 23:27:32  222767
>>222761
Как не может, если контроллер аккума только при 3.2 отрезает банки? Я конечно нюфак совсем, но на эту тему уже читал.
Аноним 01/04/16 Птн 23:28:52  222768
>>222767
запили мне пик 1 апреля = шизик снова в радиаче.
Аноним 01/04/16 Птн 23:30:08  222769
>>222753
>А насколько мощный транзистор надо?
Мощный на столько чтобы он не сгорел. Считается мощность исходя из потребителя. Сколько ватт потребителю нужно? вот и ставь в 1,5-2 раза больше.
>Если я правильно помню, хоть на 100А, потому что аппарат сам берет нужный ему ток?
Но ты назвал ток, а тебе нужны ватты. Рассеиваемая мощность на транзисторе. Да, аппарат берет нужный ему ток. Тебе нужно усиление по току, значит ставишь в эмиттер.
Транзистор нужен чтоб твой ШИМ не сгорел.
Аноним 01/04/16 Птн 23:32:08  222770
>>222753
> Вот греется телефон от 5В, собрал делитель, на выходе 3.8В. Вроде норм, но телефон уже не стартует. В чем там может быть дело?
Померь вольтметром что там происходит.
Еще у батареи есть контрольный пин. Скорее всего не стартует, потому что твоя зарядка не сообщает телефону уровень заряда батареи.
Аноним 01/04/16 Птн 23:33:09  222771
>>222767
https://www.youtube.com/watch?v=uOwhYqkCTok
Аноним 01/04/16 Птн 23:33:23  222772
>>222764
А какая у тебя специализация, кем работаешь? Просто интересно, чтож ты за человек.
Аноним 01/04/16 Птн 23:34:40  222773
>>222771
Не пости хуйню.
Аноним 01/04/16 Птн 23:35:13  222774
>>222772
сиськи покажеш
покажу гусика)
да троль я
зиленый старый
а бороду выщипываю
Аноним 01/04/16 Птн 23:35:16  222775
>>222767
При 3.2 контроллер самой батарейки отключает элемент от глубокого разряда, мобила же потухнет при 3.7
Аноним 01/04/16 Птн 23:36:32  222776
>>222770
Без этого пина уже запускал десятки аппаратов.
Аноним 01/04/16 Птн 23:38:01  222777
>>222775
Ладно, даже если так. Я переделал делитель и на пинах аккума уже 4,3В, но он, сука, все равно не стартует.
Аноним 01/04/16 Птн 23:40:29  222779
14595432293890.jpg (136Кб, 1275x1755)
>>222775
ога ога еще какие сказки про розовых коней вы нам раскажите?
сори за пик минус операция
ленивый синий ленивай...
Аноним 01/04/16 Птн 23:41:39  222780
ну мача ну ани сами просят чтобы мая залупа того этого
Аноним 01/04/16 Птн 23:42:07  222781
семен значит надо ога)
Аноним 01/04/16 Птн 23:42:18  222782
>>222777
О, вспомнил одну важную деталь. Этот аппарат мне отдали потому, что стандартным способом он не заряжался, аккум лягухой заряжали. Возможно, в самом телефоне что-то наебнуто, вот цифры и поплыли.
Аноним 01/04/16 Птн 23:43:35  222783
>>222777
Че за телефон то?
Аноним 01/04/16 Птн 23:44:48  222784
>>222782
тебе чем по башке въебали?
кувалдометром?
или обычным молотком?
а может тебя с моста уранили?
Аноним 01/04/16 Птн 23:45:11  222785
14595435111590.jpg (42Кб, 500x400)
>>222782
Ну ты бляя... пиздец.
Аноним 01/04/16 Птн 23:46:17  222786
>>222783
Мегафон MS3A.
Аноним 01/04/16 Птн 23:46:41  222787
>>222783
да купит он никельмарганец у мкагнита \
я заплачу ...
мнеже это надо
Аноним 01/04/16 Птн 23:47:43  222788
>>222785
а сиськи будут?
Аноним 01/04/16 Птн 23:55:17  222792
14595441179310.jpg (150Кб, 1275x1755)
>>222786
не пизди у шизика билайн
АХРЕНЕЛ ТАМ ДА КАКОЙ Ф ПИЗДА МЕГАФОН ДА????
ета первай и последний раз кагджа
он говарит мне его будут асоциировать с этими телефонами
ты ебанутый? нахуй ты ващше их сюда да,
да типа нубики никто незнает
мачу до кучи обассать
Аноним 01/04/16 Птн 23:55:25  222793
14595441259790.jpg (53Кб, 500x558)
>>222788
Аноним 01/04/16 Птн 23:56:55  222795
>>222793
>>222739
в этом треде не ...
КРАСНОГО
Аноним 01/04/16 Птн 23:59:11  222796
>>222793
https://www.youtube.com/watch?v=bgHIgQfn7Q8&ebc=ANyPxKpBp2hBlt8XWfCrSn_7d1RQMbwdHOVd41FfxeGMMfBpXZ5hRESA23C7e_2F-cQkTP13MsFz-C19fitdJBr-vIOwUZLt-w
Аноним 02/04/16 Суб 00:04:39  222797
т ы слышиш укроп???
из кварцевого волокна
Аноним 02/04/16 Суб 00:06:04  222798
будет выполнен алгоритм
лошары
Аноним 02/04/16 Суб 00:16:27  222799
ты 4е ебанутый???
или савсем 1331?
тебе долбаебу мало саянор шушенской?https://www.youtube.com/watch?v=1f3DrZbH0-c
Аноним 02/04/16 Суб 00:18:50  222800
>>222798
ты даш ротиком ,
Аноним 02/04/16 Суб 00:23:52  222801
14595458323020.jpg (34Кб, 532x328)
почему никто не обсывает
эти ЭПИЧНАИ проебы,
1331 запрещает
Аноним 02/04/16 Суб 00:25:40  222802
сломали нам режим?
ВЫГРЕБАЙТЕ ПИДОРАСЫ?
или надеялись на сладкую жизнь,
Аноним 02/04/16 Суб 00:29:02  222803
этот тред теперь под шизиком
и макаке лична сам он ...
никакаких ничего не меняеца мача ты слышиш меня???
бить батогами по нубским спинам ...
Аноним 02/04/16 Суб 00:32:09  222804
ПИД регулятор
ты здохнеш мача
тагда кагда ...
аможет быть и нет?
а вдругж,
ога,
сиси тваи теперь нахуй никаму ненужны...
а потом опять все любят вымя
а ты такая с сиськами на прорлет...
Аноним 02/04/16 Суб 00:38:30  222806
сшзш мача
Аноним 02/04/16 Суб 01:24:21  222809
Шизик - хуй.
Не мача
Аноним 02/04/16 Суб 01:27:48  222810
Коковин вас анально покарает.
Аноним 02/04/16 Суб 01:54:49  222811
Сап, /ra/чки, вопрос не совсем по теме. Хотя достаточно близок.
Суть в чем: от рандом тыкнул в техникум после 9 класса и пошел на специальность "Монтаж и эксплуатация бла-бла-бла электрических сооружений". Короче широкий профиль, за всё сразу и ни о чем. Повезло хоть немного шарить в электроснабжении (повезло схватить нормальных преподов), чего не сказать о направления электропривода (преподы-говно ну и прочая неинтересная телега, где я сваливаю ответственность за свою некомпетентность на левых людей).
И, собственно, зачем я это пишу? Вопрошаю помощи. Ибо собираюсь не бросать направление и идти по направлению электропривода (потому-что будущее, перспективы и прочее веселье) в институт. Все хвалят, мол пиздос какой хардкорный, мол выпрямит мозги, но хотелось бы туда придти хоть с чем-то, а не с ебаной овсянкой в голове.

Поделитесь опытом, советами и годной литературой. Почитываю сейчас "Электромашины" Кацмана и чтобы вы понимали хуевость ситуации, я много чего скипаю, всё что связанно с векторными диаграммами и прочим ТОЭ. Потому что нихуя не шарю.

Заранее две тонны нефти на тебя, анон.
Аноним 02/04/16 Суб 03:53:24  222821
>>222683
Кароч, уёбок. Я б тебе помог, но твоя вырвиглазная хуита не доставляет. Ты чорт.
Сосни хуйцов. Сделай бочку.
Аноним 02/04/16 Суб 09:46:45  222844
Как сделать gsm антену? Можно ли просто развести ее на плате или намотать провуд вокруг чего-то?
Аноним 02/04/16 Суб 09:49:23  222845
>>222844
Тысячи двойных квадратов из интернета смотрят на тебя как на говно.
Аноним 02/04/16 Суб 10:37:45  222847
Дайте зуб, что этилацетат также хорошо смывает остатки флюса с платы, как и ацетон.
Аноним 02/04/16 Суб 10:47:31  222848
>>222845
Знаю про квадрат, но мне надо что-нибудь поменьше, как в старых телефонах.
Аноним 02/04/16 Суб 11:49:13  222859
Есть внешняя батарея для телефона с входом УСБ. От компьютера заряжаться не хочет. Значения на батарее 5 В и 1 А. У меня есть два адаптера усб: на 5 В 0,2 А и на 5 В 1,5 А. Можно ли от первого заряжать? По идее от первого же просто заряжаться медленнее будет, а от второго сгореть может, правильно?
Аноним 02/04/16 Суб 12:29:42  222862
14595893826490.png (56Кб, 873x402)
14595893826501.png (137Кб, 1292x584)
Суп, раданы. Смотрите: была первая схема, я выкинул из нее то, что мне не нужно, получилась вторая схема. Собрал девайс, и в итоге он не работает. Даже шумов никаких на звуковуху не приходит.
В чем я обосрался? Может полярность некоторых электролитов попутал? Изначально они просто не были проставлены.
ньюфаг 02/04/16 Суб 12:31:09  222863
>>222859
С обоими должно прокатить. Мне вчера ИТТ подтвердили, что устройство само возьмет нужный ему ток, пусть там даже 10 ампер будет.
Аноним 02/04/16 Суб 13:23:52  222869
>>222862
>я выкинул из нее то, что мне не нужно
Считаешь себя умнее автора схемы?
Аноним 02/04/16 Суб 13:26:41  222871
Мод, выпили мелкобуквенные посты, пусть у него жопу порвет на боританский флаг.
Аноним 02/04/16 Суб 13:27:55  222872
>>222862
У тебя вход идет на GND напрямую. А должен на входной конденсатор 10 мкФ.
Аноним 02/04/16 Суб 13:45:12  222874
14595939121870.png (111Кб, 1219x550)
>>222869
Ну мне, например, нахер не нужен переменник для регулировки громкости и светодиод.
>>222872
То есть, пикрелейтед?
Аноним 02/04/16 Суб 13:45:56  222875
>>222874
Да, так.
Аноним 02/04/16 Суб 14:14:30  222878
>>222875
Пиздец получился. Он наоборот глушит сигнал, вместо того чтобы усиливать. На выходе у меня 3.5 гнездо, подсоединенное к линейному входу. Подключил плеер ко входу на схеме и слышно его очень херово, а при повышении громкости эта ебота издает дикий, адский пердеж. Зато когда я подсоединяю плеер напрямую к линейному входу, все замечательно.
Схема — говно, автор — мудак. В связи с этим, реквестирую схему предусилителя на нескольких транзисторах типа КТ3102/315 для очень слабого звукоснимателя.
Аноним 02/04/16 Суб 14:35:54  222879
Анон, я бомж и хочу программировать микроконтроллеры. Какой микроконтроллер посоветуешь, исходя из критериев:
1) Изучаю язык Си. Не хочу изучать спецефические ассемблеры, но могу изучить библиотеки, если потребуется.
2) Я - пользователь GNU/linux. Компилятор под контроллер должен быть в коллекции gсс.
3) Контроллер должен быть дешёвым. На программатор и контроллер готов выделить 400 рублей.
4) У меня нет программатора. Есть варианты:
4.1) Могу одолжить raspberry pi, с неё заливать прошивки, или,
4.2) Собрать самому usb-программатор (в моём быту нет com-портов, или что там популярно). Опять же, нужно уложиться в денежный лимит.
5) DIP-корпус, или любой другой, который не требует хитрого монтажа и паяльной станции.
Аноним 02/04/16 Суб 15:49:01  222886
>>222879
AVR
Аноним 02/04/16 Суб 16:08:09  222887
>>222879
stm32
Аноним 02/04/16 Суб 16:10:27  222888
>>222879
Контроллер:
http://www.aliexpress.com/item/controller/32478120209.html
Программатор:
http://www.aliexpress.com/item/programmator/32600512506.html
Очень рекомендую накопить с завтраков и купить лог анализатор:
http://www.aliexpress.com/item/analyzer/32600536877.html
Аноним 02/04/16 Суб 16:40:01  222889
>>222635 (OP)
ХОЧУ ВКАТИТЬСЯ В ЭЛЕКТРОНИКУ

Радач, есть транзисторы (много) двух видов:
2n2222
2n2907
Какие то кондеры, диоды и резисторы, макетная плата.

Хочу вкатиться в электронику.
Лампочку уже подсветил. Что дальше?
Есть сайт с гайдами/уроками?

В шапке не нашел подобного.
>собери мультивибратор
Аноним 02/04/16 Суб 16:42:15  222890
>>222888
Вы там, блядь, и хлеб покупаете может, ебаные кетоедрочеры?
Аноним 02/04/16 Суб 16:49:45  222891
>>222890
Тебе что надо, придурок? Я что-то не то сказал? Ты сначала посмотри цены оригиналов отладочной платы, стлинка, салелоджика.
Аноним 02/04/16 Суб 17:07:13  222893
>>222889
Дифференциальный каскад. Усилитель с общим эмиттером, эмиттерный повторитель. схема усилителя АБ. Схема таймера 555.
Аноним 02/04/16 Суб 17:29:44  222895
Посоны, расскажите мне, как работает радиопередатчик? Задается колебательный контур - и с помощью транзистора на него накладываются колебания, которые приходят с микрофона? А как все в антену передается?
Аноним 02/04/16 Суб 17:44:47  222897
Сап, есть пара колонок с интересной поломкой: в больших перепадах громкости хрипит и отваливается пассивная колонка. Легкого стука к столу (буквально пальцами), на котором стоит активная колонка достаточно, чтобы все заработало.
Еще шатание тюльпанов сзади на какое-то время помогает.
Из-за чего такая хуйня может быть? Дьявол вселился?
Аноним 02/04/16 Суб 18:10:07  222900
>>222895
В зависимости от мощности либо кусок проволоки цепляется, либо городится антенный усилитель и по формулам гнется YOBA-антенна.
Аноним 02/04/16 Суб 18:20:50  222901
14596104508890.gif (270Кб, 800x394)
>>222895
>А как все в антену передается?
Помню была хорошая гифка, которая показывала, что дипольная антенна - это конденсатор "вывернутый" на изнанку. Хорошо поясняло суть антенн. Жаль проебал.
Аноним 02/04/16 Суб 18:21:55  222903
>>222897
Пайка за годы отвалилась.
Аноним 02/04/16 Суб 18:22:30  222904
>>222897
Отходит что-то от вибрации, хули тут непонятно?
Аноним 02/04/16 Суб 18:52:26  222909
Почему БП (вилка) от каого-то современного устройства (станционарный телефон), вместо выходных 6 Вольт, выдает 10 Вольт? Судя по весу - БП трансформаторный.
Аноним 02/04/16 Суб 18:55:32  222911
у меня есть полярный конденсатор (как в материнках), только с маркировкой PHOTO-FLASH (для вспышки, очевидно).
Хар-ки: 330 Вольт - 150 микроФарад

Как его зарядить? В роезтку тыкать?
Аноним 02/04/16 Суб 18:56:43  222912
>>222909
Именно потому что БП - трансформаторный и нестабилизированный. Под нагрузкой, ток которой на ем указан напряжение просядет до указанного на ем же.
Аноним 02/04/16 Суб 18:57:01  222913
>>222911
Тыкни, через диод.
Аноним 02/04/16 Суб 19:26:14  222914
>>222879
PIC
Аноним 02/04/16 Суб 19:40:40  222917
>>222890
Как что-то плохое... Патриот что ли дохуя?

Алсо вопрос. Как характеризовать манек, которым бомбит от AVR? Это религия чтоли какая?
Аноним 02/04/16 Суб 20:13:18  222919
>>222917
Ладно, погорячился слегка, но есть клоуны, которые будут десяток транзисторов заказывать с али и ждать их хуй знает сколько. Да еще и другим советуют также поступать.
Аноним 02/04/16 Суб 20:52:37  222921
>>222888
> лог анализатор:
Какие недостатки у анализатора с али, ссылку на который ты дал?
Аноним 02/04/16 Суб 21:26:38  222924
>>222913
Бахнуло и брат умер.

что я сделал не так?
Аноним 02/04/16 Суб 21:29:26  222925
>>222924
Долго держал либо?
Аноним 02/04/16 Суб 21:35:48  222927
>>222886
>>222887
>>222888
>>222914

Спасибо всем. Нашёл в закромах две атмеловские сороконожки серии классик (и одну от амд с кварцевым окошком для перезаписи ультрафиолетом, вот это дичь), программатор завтра возьму у знающих людей. Буду пилить клавиатуру для распберри пи, в качестве первой поделки.
Аноним 02/04/16 Суб 22:02:46  222930
14596237660840.jpg (79Кб, 595x599)
>>222635 (OP)
Шапка заебись, БОХАТАЯ.
Аноним 02/04/16 Суб 22:07:31  222931
>>222925
На самом деле я еще не пихал в розетку - слишком сомнительно что не бахнет. Ну представь блять кондер с материнской платы - ты предлагаешь совать его в розетку? Охуеть вообще
Аноним 02/04/16 Суб 22:59:41  222934
>>222921
>Какие недостатки у анализатора
Да норм анализатор. Не знаю никаких недостатков.
Аноним 02/04/16 Суб 23:03:20  222936
14596274009710.png (27Кб, 893x480)
14596274009721.png (24Кб, 1276x709)
БОМММБИИИИТТТТ!11

Сделал схему вощим. Отлаживаю - нихера не работает. Окей, перепроверил - таж не работает. Уже начало пригорать.

Лан. Загнал в симулятор. НЕ РАБОТАЕТ! Хотя там проблем быть не должно.

В итоге обнаружил проблемное место - им оказался грёбаный МОСФЕТ!
ПРОСТО САМЫЙ ОБЫЧНЫЙ МОСФЕТ, проблем с которыми никогда не было - они просто берут и работают(Даже от резисторов больше проблем чем от полевых, было...).

Ок. Сделал тестовую схемку из одного мосфета и переменника в симуляторе.

По даташиту Vgs от 1 до 3 вольт. НО ДАЖЕ ПРИ ПЯТИ ЭТА СУКА НЕ ОТКРЫВАЕТСЯ ПОЛНОСТЬЮ!

ПОМОГИТЕ!11 ЧТО Я ДЕЛАЮ НЕ ТАААААААК111
Аноним 02/04/16 Суб 23:04:30  222937
>>222921
Отличный анализатор! Особенно за свои деньги!

И просто с великолепным софтом!
Аноним 02/04/16 Суб 23:18:30  222938
>>222936
Не знаю что с тобой, но желаю удачи, лол.
представил как бы у меня бомбило, поэтому пригорел
‮‮ Аноним 02/04/16 Суб 23:52:35  222940
>>222936
> ЧТО Я ДЕЛАЮ НЕ ТАААААААК
1.) R2 в схеме дает падение напряжения.
2.) А ты не учишься значит ты школьник.
Аноним 03/04/16 Вск 00:02:49  222942
>>222940
1) Спасибо
2) Где же я должен учится в субботу ночью?
Аноним 03/04/16 Вск 07:54:45  222957
>>222936
Хуле ты его повторителем включил (с общим стоком), дебил?
Включи свой R2 в сток и все будет открываться полностью.
Аноним 03/04/16 Вск 10:12:30  222970
>>222934
А если я хочу повторить sump на 200MHz, то какие шупы нужны на такую частоту? А к плате шупы подключать все той же колодкой 2.54 (как же я охуел, когда увидел, что по ней гоняют поток в 2Gb/s по 4-м дифлиниям)?
Аноним 03/04/16 Вск 12:22:29  222973
Посоны, хочу превратить проводную мышь в беспроводную - насколько посильная это задача?
Аноним 03/04/16 Вск 12:51:01  222975
Подскажите, я искал технический спирт для отмывки плат, но мне предлагали питьевой.
Питьевой не хуже отмывает канифоль?
Аноним 03/04/16 Вск 13:00:01  222976
>>222975
и организм прочищает неплохо
Аноним 03/04/16 Вск 13:11:03  222979
>>222973
Отрезал провод и она БЕСПРОВОДНАЯ. Покрутил ее в руках, выкинул, пошел купил нормальную беспроводную мышь.
Аноним 03/04/16 Вск 13:28:11  222982
>>222976
Ну серьёзно, так же будет чистить или нет?
Аноним 03/04/16 Вск 13:40:28  222985
>>222982
Вроде обычный спирт хуже растворяет канифоль.
Аноним 03/04/16 Вск 14:20:38  222992
>>222931
От аккумулятора заряжай тогда. Если не пиздишь что кондер на 300V, то и от розетки через диод нормально зайдет. Лишь бы в руках не пиздануло.
Аноним 03/04/16 Вск 14:21:22  222993
>>222975
Вообще, очень хорошо канифоль смывается ацетоном. С этиловым медицинским спиртом есть такая тема что он плоховато растворяет канифоль (по крайней мере, когда пытался приготовить спиртоканифоль, у меня в банке какая-то белая конча плавала). Возможно, из-за того что в нем вода есть.
Аноним 03/04/16 Вск 14:31:44  222996
>>222973
В контроллерах как?
Можно wireless USB купить и попытаться вкрячить в корпус. Вот только для батареек там места не густо.>>222973
Аноним 03/04/16 Вск 15:14:57  223001
14596856975040.png (26Кб, 650x366)
>>222635 (OP)
помогите, подскажите пожайлуста

собрал все как на картинке. Транзисторы взял IRF530N
подал 12 вольт. Все заработало - лента RGB 5 метров зажглась.
Но адски греются транзисторы. Невозможно прикоснутся спустя 3 минуты после включения (палец обжог)

что я делаю не так?
Аноним 03/04/16 Вск 15:16:55  223002
>>223001
ах да - забыл сказать. питание на затвор идет по ШИМ (прямоугольный импульс)
Аноним 03/04/16 Вск 16:18:32  223006
14596895126430.jpg (168Кб, 720x960)
Парни, мне надо в приборе отключить звуки, чтоб он не издавал, в настройках такой опции нет, я его разобрал, вот на фото динамик походу к которому подходит красный и черный провод, как мне его отключить чтоб прибор исправно работал без него ?
Аноним 03/04/16 Вск 17:10:39  223009
>>223006
Выдерни красный
Аноним 03/04/16 Вск 17:18:05  223010
14596930855610.jpg (101Кб, 630x266)
>>223009
Ты совсем ебанутый? От этого таймер только ускорится.
Нереш красный, подумой.
Аноним 03/04/16 Вск 17:23:18  223012
>>223009
>>223010
так какой резать, чтоб он в кирпич не превратился ?
Аноним 03/04/16 Вск 17:25:39  223013
>>223006
мне кажется нужно замерить сопротивление этого денамика, и впаять вместо него резистор такого же номинала. хотя, конечно импеданс денамика несколько отличается от обычного сопротивления, там есть небольшая частотная зависимость.
Аноним 03/04/16 Вск 17:40:36  223014
>>223012
>>223012
Красный, блять
Аноним 03/04/16 Вск 17:40:47  223015
14596944479550.jpg (445Кб, 810x810)
Такой разъем крепится на плату в выфрезериванную прорезь?
Аноним 03/04/16 Вск 17:45:06  223016
>>223014
Спс бро ! перекусил красный, все работает, звуков нет )
Аноним 03/04/16 Вск 17:51:57  223017
>>223015
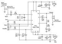
судя по разобранной флешке - все держится на пайке
Аноним 03/04/16 Вск 17:54:57  223019
>>223017
У тебя usb 3.0 флешка? Можешь сделать фото крепления разъема?
Аноним 03/04/16 Вск 17:56:59  223021
>>223016
Зря перерезал красный. Теперь он сломается быстрее. Там встроен обратный отсчет времени до самоликвидации. У меня так брат взорвался.
Аноним 03/04/16 Вск 18:10:14  223022
>>222863
а если для заряда нужно больше 0.2х ампер???
Аноним 03/04/16 Вск 18:54:13  223030
>>223017
Как можно припаяться к двум сторонам и корпусу разъема без прорези?
Аноним 03/04/16 Вск 18:58:06  223033
>>223013
Вот этого двачую, болтаться в воздухе ничего не должно в схеме, а те шутки про красный, черный неуместны.
Аноним 03/04/16 Вск 18:59:41  223034
>>223033
Сопротивление пятьдесят мегаом.
Аноним 03/04/16 Вск 19:01:02  223035
У меня нет резистора - можно его поменять жилой от трехфазного провода?
Как рассчитать? В школе проходили да да, я посто забыл
Аноним 03/04/16 Вск 19:08:53  223036
>>223001
Транзисторы слабоваты. Резистор 100 Ом поставь в затвор - может они возбуждаются.
Аноним 03/04/16 Вск 19:26:32  223041
Откопал у себя динамик на пять ватт/шестнадцать ом и TDA2006. Возможно ли слепить портативную колонку, питающуюся от пяти вольт?
Аноним 03/04/16 Вск 19:26:59  223042
14597008197680.jpg (183Кб, 998x820)
К этим разноцветным щупам просто припаяны контакты из 2.54 разъемов или есть такие со штырьками сверху?
Аноним 03/04/16 Вск 19:39:55  223046
Радиач, вероятно, платиновый вопрос: посоветуй аналог SprintLayout под Linux. Чтобы ПРОСТО рисовать печатные платы ардуинодебило. KiCAD, Eagle, GEDA - всё СЛОЖНО и у меня от них баттхерт.
Аноним 03/04/16 Вск 19:44:31  223047
>>223046
Ручка+бумага+сканер.
> SprintLayout под Linux.
Линупсобляди должны страдать.
Аноним 03/04/16 Вск 19:44:37  223048
>>223046
Ментор экспедишон умеет в люникс. Спринт отлично под винцо идет.
Аноним 03/04/16 Вск 19:46:10  223049
>>223048
Кто тупее вендобляди или линопсобляди?
Аноним 03/04/16 Вск 19:46:55  223050
14597020158930.jpg (218Кб, 774x518)
>>223034
Что за чушь?
Это обычная пищалка

>>223042
Я брал такие прищепки и паял к ним провода. А в чем вопрос вообще?
Аноним 03/04/16 Вск 19:47:39  223051
>>223049
Система тупее человека не делает.
Аноним 03/04/16 Вск 19:49:29  223053
>>223050
> Что за чушь?
А какое же сопротивление у этой хуиты?

>>223013
> мне кажется нужно замерить сопротивление этого денамика, и впаять вместо него резистор такого же номинала
А это тебя не смущает?
Аноним 03/04/16 Вск 19:49:29  223054
Есть-ли какие фоторезисторы, или типа того, определяющие цвет?
Аноним 03/04/16 Вск 19:50:29  223055
>>223054
Кажется были. Где-то в семидесятых прошлого века.
Аноним 03/04/16 Вск 19:52:45  223056
>>223051
А вендоблядство или прыщеблядство ещё как делает. Поцреотизм прыщей, не хочу православно вендовское в венде, хочу выебнуться прыщеблядством, и спрашивать хуйню в радаче.
Аноним 03/04/16 Вск 19:57:37  223058
>>223053
Во-первых что там? Пъезозвонок или что? Или обычный динамик? Пъезо они высокоомные. Если пъезо, то да, я признаю что неправ.
Аноним 03/04/16 Вск 19:59:43  223060
>>223058
Добавлю:
>>223053
>А какое же сопротивление у этой хуиты?
У моей хуиты ты видишь сопротивление на приборе. Это пищалка динамик.
Аноним 03/04/16 Вск 20:00:45  223062
>>223058
А то что они хотят сопротивление впихнуть в китайца, как жутко необходимую деталь вместо пищалки, иначе - гроб гроб кладбище пидор, тебя не смутило?
Аноним 03/04/16 Вск 20:05:09  223063
>>223035
Бамп
Аноним 03/04/16 Вск 20:16:37  223064
>>223062
Ты говоришь о том что омическое сопротивление динамика меняется с высокими частотами?
Аноним 03/04/16 Вск 20:22:28  223066
>>223064
Я говорю о том нахуя там сопротивление.
Аноним 03/04/16 Вск 20:31:04  223069
14597046641030.png (23Кб, 1275x231)
14597046641031.jpg (90Кб, 680x699)
>>223041
> TDA2006
>от пяти вольт
Просто так — вряд ли.

>>223054
Есть преобразователи (converter)
>Light-to-Voltage
>light-to-frequency
>light-to-digital
которые суть несколько фотодиодов с фильтрами, усилители и преобразователи в нужную величину.

>>223035
См. таблицу.
Аноним 03/04/16 Вск 20:33:56  223070
14597048362360.png (25Кб, 1038x216)
>>223069
Пикфикс.
Аноним 03/04/16 Вск 20:36:28  223071
>>222890
Ну у меня, например, в мухосрани вариант только один. Не кормить же чипидипов и хуев с авито с охуевшими ценниками
Аноним 03/04/16 Вск 20:40:15  223072
>>223047
>>223049
>>223056
Ссу вам на лицо, уёбки.

Остановился на гедовском PCB. http://pcb.geda-project.org/ Хоть и прыщеблядская тулза, но после вдумчивого использования боль в анусе унялась и оказалось, можно использовать.
Аноним 03/04/16 Вск 20:45:39  223073
>>223072
Прещепоцреотская шлюшка порвалась.
Аноним 03/04/16 Вск 21:09:09  223074
>>223072
Слышь школьник. У меня прыщи под кодинг+макакинг и православная ХРюша под чертёжные погроматорные тулзы. ЧЯНТД?
Аноним 03/04/16 Вск 21:26:25  223078
>>223054
Была какая-то хуйня для arduino
Аноним 04/04/16 Пнд 00:01:23  223084
>>223066
Чтобы ток ограничивать
Аноним 04/04/16 Пнд 01:12:06  223092
>>223036
Хорош шутить, еблан. Самовозбуждается только твоя мамка, когда видит бомжей.
>>223001
У тебя не успевают открываться транзисторы, оттого они всё время в полуоткрытом состоянии, т.е. в линейном режиме, от того на них и садится большая мощность. Чтобы этого избежать поставь драйвер для них.
Аноним 04/04/16 Пнд 07:31:47  223104
>>223092
Ты по своей мамке чужих не суди.

Даже самые тупые китайцы ставят резистор в затвор. У него два назначения - ограничивать ток заряда затвора и вносить затухание в паразитные резонансные цепи, предотвращая самовозбуждение каскада. Самовозбуждение = продолжительная работа в линейном режиме и перегрев.
Аноним 04/04/16 Пнд 08:58:16  223113
14597494962750.jpg (163Кб, 653x800)
>>222931
>кондер с материнской платы
>Хар-ки: 330 Вольт
Ты ебанутый?
Делай, как >>222913 сказал, ничего у тебя не бахнет. А вот напрямую, без диода, бахнет - инфа 146%.
Аноним 04/04/16 Пнд 10:41:42  223118
14597557020500.jpg (131Кб, 604x600)
Максимум нубский вопрос.
Что значит - "увеличение отношения сигнал/шум на 3дб"? Речь идет о воздействие на приемное устройство мешающего передатчик, работающего на близкой к приемной частоте.
Я так понимаю при увеличении отношения условия приема улучшаются.
Аноним 04/04/16 Пнд 10:55:08  223120
>>223113
А какой диод брать то? Да блять страшно мне совать это говно в переменку 220. Еще и вместо ножек кондеа - провода припаяны тонкие. Нахуй-нахуй. Можно ли как то подругому зарядить? Пусть и медленно - но чтоб точно.

Аноним 04/04/16 Пнд 10:55:45  223121
>>223092
>Хорош шутить, еблан. Самовозбуждается только твоя мамка, когда видит бомжей.
Проиграл на всю квартиру, 2 Ампера тебе
Аноним 04/04/16 Пнд 10:59:12  223123
>>223069
Охуенная таблица, добра тебе, как же я сразу не додумался
Аноним 04/04/16 Пнд 12:42:02  223132
14597629230250.jpg (52Кб, 427x600)
>>223121
>2 Ампера тебе
Нет, спасибо.
‮‮ Аноним 04/04/16 Пнд 13:06:21  223135
>>223118
Signal/njise ratio. То есть собственный шум входа устройства. У тебя будет можно услышать то что на 3dBm тише.
‮‮ Аноним 04/04/16 Пнд 13:07:40  223136
>>223132
666 Ампер тебе и твоей мамке и всем твоим родственникам сделавшим тебя по ошибке.
‮‮ Аноним 04/04/16 Пнд 13:09:08  223137
>>223120
Диод->резистор:10к->плюс конденсатора
Аноним 04/04/16 Пнд 13:42:58  223138
>>223135
Не то.
К примеру отношения было Y Дб, при этом все работает, ошибок в приеме нет. Увеличение этого отношения на 3 Дб ухудшит прием или ухудшение наступает при уменьшении этого отношения?
Аноним 04/04/16 Пнд 13:44:22  223139
>>223136
Лол, а ты чего так бомбишь?

мимодругой
Аноним 04/04/16 Пнд 13:45:39  223140
>>223137
А диод с какими зарактеристиками брать?
‮‮ Аноним 04/04/16 Пнд 13:46:32  223141
>>223138
> ухудшит прием или
Или
> при уменьшении этого отношения
Аноним 04/04/16 Пнд 13:48:11  223142
>>223118
Это значит, что отношение сигнал/шум при воздействии такой помехи на выходе приёмника будет на 3дб меньше.
Аноним 04/04/16 Пнд 13:51:50  223143
>>223142
> Это значит, что при воздействии такой помехи отношение сигнал/шум на выходе приёмника будет на 3дб меньше.
‮‮ Аноним 04/04/16 Пнд 13:52:06  223144
>>223139
Нибамблю а ругаюся. А тебе стоит осмыслить почему тебе в радаче так ответили.
>>223140
400v 1A хватит. Например 1n4004(4007); FR157. Резистор 0.5W минимум.
>>223138
Загугли значение Signal/Noise Ratio S/N Ratio.
Или по русски Сигнал-шум.
‮‮ Аноним 04/04/16 Пнд 13:54:02  223145
>>223118
> условия приема улучшаются.
Нет. Это называется селективнось к помехам.
Аноним 04/04/16 Пнд 14:04:30  223147
>>223145
Блять, ты такой умный, что я кончаю - как стать таким же?
‮‮ Аноним 04/04/16 Пнд 14:08:53  223150
>>223147
Гугли "Радиосвязь. Приёмнопередающее оборудование. Характеристики". И почитай всё же шапку. Вдруг поможет?!
Аноним 04/04/16 Пнд 18:09:31  223181
Какую лампу нужно купить в лавовую лампу? Чтобы она плавила. Хелп.
Аноним 04/04/16 Пнд 18:35:47  223186
Сап
Пожалуйста не гоните, а ответ на вопрос лучше скажите

Читаю Хоровиц “искусство схемотехники“, все интересно понятно и доступно, но.. хочется практики
С чего можно начать практиковаться ? Собрать генераторы частот? Какой примерно порядок, может по ступеням даже, освоения ?
Аноним 04/04/16 Пнд 18:36:27  223187
>>223181
Накалку ватт на 30 хватит.
Аноним 04/04/16 Пнд 18:36:42  223188
>>223186
Генераторы импульсов*
Быстрофикс
‮‮ Аноним 04/04/16 Пнд 18:55:35  223192
>>223186
> Собрать генераторы частот?
Можно.
> Генераторы импульсов
Тоже можно.
Собери например генераторы белого и розового шумов. Измерительный микрофон. Лабораторный блок питания. Малошумящий приёмник прямого преобразования.
‮‮ Аноним 04/04/16 Пнд 18:56:44  223193
>>223186
> генераторы частот
Это ГСС так называют.
фикс
Аноним 04/04/16 Пнд 19:02:19  223196
>>223118
Увеличение - это улучшение сигнал громче или помеха слабее.Скорей всего имелось в виду обратное.
‮‮ Аноним 04/04/16 Пнд 19:08:08  223199
>>223196
> сигнал громче или помеха слабее
сигнал громче и собственный шум устройства слабее.
пофиксил тебя
К внешним помехам не имеет никакого отношения. Это чисто показатель качества самого сигнального устройства.
Аноним 04/04/16 Пнд 19:27:00  223203
>>223192
Спасибо
‮‮ Аноним 04/04/16 Пнд 19:30:05  223204
>>223203
Ну это так навскидку, то с чем много интересной возни, и приборы которые умеют многое.
Аноним 04/04/16 Пнд 19:32:34  223205
>>223199
Нихуя. Это показатель качества системы передачи. Куда может входить и эфир и антенна.
‮‮ Аноним 04/04/16 Пнд 19:38:04  223206
>>223205
> эфир
Соотношение сигнал-шум эфира это пишут на коробке с эфиром?
> и антенна.
Тащемта тоже устройство сигнальное например.
Аноним 04/04/16 Пнд 19:41:10  223207
>>223206
Сигнал-шум это сквозное свойство энивэй.
‮‮ Аноним 04/04/16 Пнд 19:45:47  223208
>>223207
Но регламентируется для устройств приёма передачи и преобразования сигналов. Атмосферу не регламентируют пока что.
Аноним 04/04/16 Пнд 20:36:01  223218
ff
Аноним 04/04/16 Пнд 20:45:47  223220
А чем отличается генератор импульсов от енератора частот? Импульсы квадратные а частоты нет?

А еще: если подам питание на кварц - он мне выдаст синусойду?
‮‮ Аноним 04/04/16 Пнд 20:49:33  223221
>>223220
> енератора частот
Всем.
> питание на кварц - он мне выдаст синусойду?
Ну а как же!
Тока зопитуэ перемано токой.
Аноним 04/04/16 Пнд 20:56:34  223224
>>223136
Why so serious, о светоч всея нуботреда, судья по лубкам безымянным, многомудрый минонА?
‮‮ Аноним 04/04/16 Пнд 21:00:11  223229
14597928115170.jpg (2Кб, 200x133)
>>223224
Зови меня скромно: ВЕЛИКИЙ И УЖАСНЫЙ.
Аноним 04/04/16 Пнд 21:02:01  223231
>>223229
Слушаю и повинуюсь, О ВЕЛИКИЙ И УЖАСНЫЙ!
Аноним 04/04/16 Пнд 21:03:41  223234
>>223084
Лучше поставить катушку индуктивности, эквивалентного сопротивления, т.к. повторяю, на катушке, меняется с частотой сопротивление.
Аноним 04/04/16 Пнд 21:03:53  223235
>>223192
>Лабораторный блок питания
А что определяет его "лабораторность", в отличие от простого регулируемого бп? Если я возьму на вторичке 19в зарядник от ноута, на али - понижающий конвертер, пару семисегментных вольтметр/амперметр экранчиков, и соберу это в боксе, сдобрив тумблерами, крутилками, и выводами, оно станет лабораторным?
‮‮ Аноним 04/04/16 Пнд 21:03:56  223236
>>223231
> Слушаю и повинуюсь
Неожиданно.
Надо чё-нить приказать...
‮‮ Аноним 04/04/16 Пнд 21:04:49  223237
>>223234
Да просто выкусить пищалку. Совсем.
‮‮ Аноним 04/04/16 Пнд 21:07:05  223238
>>223235
> А что определяет его "лабораторность"
Регулируемое напряжение неплохого качества и регулируемая защита по току. Очень облегчает сборку и понижает вероятность сильно накосячить в отличии от "нелабораторного"
Аноним 04/04/16 Пнд 21:08:29  223239
>>223221
Рли? А какие профиты с этого кварца?
Аноним 04/04/16 Пнд 21:08:51  223240
14597933314470.jpg (44Кб, 480x360)
Завидую я вам ньюфаги.
Аноним 04/04/16 Пнд 21:11:33  223241
>>223240
Чому? Я вот вот научусь в макетную плату и вот вот соберу своё первое изделие
‮‮ Аноним 04/04/16 Пнд 21:12:13  223243
>>223239
Постоянство колебаний несмотря на вредные условия для постоянства колебаний.
‮‮ Аноним 04/04/16 Пнд 21:14:47  223244
>>223240
А причём тут быдло в ванне?
Аноним 04/04/16 Пнд 21:17:25  223245
>>223241
Да времени у вас дохуя, большинство ньюфагов имеют много времени, т.к. не работают и амбициозные.
>>223244
Да хуй знает. Пикрандом
Аноним 04/04/16 Пнд 21:52:09  223258
14597959300160.jpg (942Кб, 2048x1536)
14597959300351.jpg (1504Кб, 2048x1536)
14597959300662.jpg (749Кб, 2048x1536)
Есть блок питания lenovo pa-1650-52lc и у него БОМБАНУЛО
Я так понимаю ремонтировать нет смысла. Дорожки погорели, плата прогорела и заодно импульсный трансформатор. После вскрытия блока питания оказалось, что там все мокрое. Такое впечатление, что туда чая налили. Может эта жидкость быть из высоковольтного электролитического конденсатора, он как раз вздутый?
Аноним 04/04/16 Пнд 22:35:55  223272
>>223258
Таки в конденсаторах могут выкипать электролиты, и да, оно как жидкость.

мимохуй, подтвердите
Аноним 04/04/16 Пнд 23:25:35  223277
14598015352250.jpg (19Кб, 263x263)
Нихуя не понимаю. Собрал глушилку тетрафаст, глушит wi-fi, мобильный интернет вообще, а вот сеть мобильник ловит, т.е. при включении он ее теряет, но затем находит на все палки. Это телефон другой частоте нашел вышку, которую не кроет тетра или что-то другое? во всем этом разбираюсь плохо, поясните пожалуйста
Аноним 04/04/16 Пнд 23:25:59  223278
>>223277
На bfg591 собрал, если это важно.
Аноним 04/04/16 Пнд 23:35:09  223279
>>223277
Насколько это сложно
Аноним 04/04/16 Пнд 23:45:35  223281
>>223279
Тетру собрать что ли? Собрать-то легко, если есть опыт в этом, а вот настроить уже сложно. Короче, загугли, все увидишь.
Аноним 04/04/16 Пнд 23:47:01  223282
>>223277
Ах да. Антенну подключил gsm диапазона.
Аноним 05/04/16 Втр 00:22:50  223284
14598049709780.jpg (100Кб, 1000x750)
>>223279
Аноним 05/04/16 Втр 04:34:27  223288
Эй черти, как вам сцылка :
http://ru.aliexpress.com/item/Digital-Soldering-Iron-Station-Temperature-Controller-Kits-for-HAKKO-T12-Handle/32412770090.html?spm=2114.30010708.3.20.DrlhGy&ws_ab_test=searchweb201556_2,searchweb201602_1_10017_10005_10006_10034_10021_507_10022_10020_10007_10018_10019,searchweb201603_9&btsid=b7140b75-c9f1-4dcd-b617-71a410423b93

Не могу найти в своём задрищенске норм паяльника, у нас выбора вообще нихуя нет.
Аноним 05/04/16 Втр 05:07:14  223289
>>223288
Зарепортил тебя петушару.
Аноним 05/04/16 Втр 05:24:55  223291
14598230950410.jpg (75Кб, 448x445)
>>223288

охуитительно, заебись было бы если этот продаван еще бы и жалами банчил
Аноним 05/04/16 Втр 05:58:46  223292
>>223291

Стоит взять значит ?
У меня в пользовании сейчас пикрелейт, и он меня слегка подзаёб, хочу чегонить посовременнее, поинтереснее, а в магазинах только наследие кровавого совка в наличии, лол.
Думаю куплю этот кит, воткну его в БП от компа, будет такая-то игрушка.
Аноним 05/04/16 Втр 08:07:21  223300
14598328420260.jpg (164Кб, 500x489)
>>223288
Чёрта ты в зеркале увидишь, чепуш!
Аноним 05/04/16 Втр 09:44:29  223308
14598386693600.jpg (63Кб, 1280x720)
Борщ, анон. Подскажи: Есть зарядка от GBA SP и она ебнула. Но суть не в этом. На ней 5.2В и 320 мА. Ее восстановить мне не по силам пока. Дома нарыл зарядку на 5.2В, но 1А. Что будет, если переделать ее в зарядку для геймбоя?
Аноним 05/04/16 Втр 10:00:10  223310
>>223281
>>223277
А это не противозаконно? Ведь по сути ты вещаешь шумом на частоты, в которые нельзя вещать
Аноним 05/04/16 Втр 10:01:08  223311
Какие у транзистора основные характеристики? Я в них нихуя не разбираюсь
Аноним 05/04/16 Втр 10:20:26  223315
Купил спирт, купил канифоль, делаю спиртоканифоль.
Насколько густая она должна быть?
Аноним 05/04/16 Втр 10:22:27  223316
>>223315
как вода
Аноним 05/04/16 Втр 10:23:00  223317
>>223316
ЛЕВО РУЛЯ!
Аноним 05/04/16 Втр 10:23:40  223318
>>223317
Да
Аноним 05/04/16 Втр 10:39:02  223321
Чем отличается красный "лазер" в мышке от обычного светодиода? Почему именно красный?
Аноним 05/04/16 Втр 11:27:05  223332
Торкнуло переделать бесперебойник apc back-ups cs 500 (полностью рабочий) в лабораторный блок питания. С 220-12 проблем, вроде как, нет, нужно лишь воткнуть переменный резистор да вольтметр с амперметром. А, насколько мне известно, в 12-220 он на длительную работу не способен, возможно ли это решить активным охлаждением?
Аноним 05/04/16 Втр 11:31:01  223334
14598450613940.png (32Кб, 751x534)
подскажи анон
есть схема пикрилейтед

Описание к схемме:
http://www.symmetron.ru/articles/resistance-thermometers.pdf

Схема собрана на АЦП MAX 11201B. Даташит вот:
http://datasheets.maximintegrated.com/en/ds/MAX11201.pdf

Вопрос в том с какой точностью я могу измерять температуру таким устройством? в даташите это в явном виде не указано, а как расшифровать все эти ценные данные из даташита я не знаю.

Цель всех этих действий измерять температуру с точностью 3 знака после запятой (0,001*С).

Можно ли как то изменить схему для установки термометра в 1000 Ом, теоретически это должно поднять точность в 10 раз. Или я не прав?

Аноним 05/04/16 Втр 12:18:12  223337
>>223308
Ты же видешь, что ток выше. Выгорит твой гейбой, как пить дать!
Надо чтобы ток точно совпадал на зарядке и на консоли, иначе гроб кладбище КЗ.
Поставь резистор небольшой между одним из контактов розетки и блоком питания, можно прямо в розетку встроить. Можно ещё блок питания сам проволокой обмотать, витков 20-23. Таким образом часть лишней энергии будет просто потрачено на электромагнитное возбуждение этой проволоки.
Можешь ещё иконку приклеить на лоб, чтобы ничего не сгорело.
В общем, импровизируй.
Аноним 05/04/16 Втр 12:19:49  223338
>>223321
Там обычный светодиод. Можешь поставить синий, но тогда чувствительность будет хуже. Видимо, фотоприёмник в мышке более чувствителен в красном диапазоне.
Аноним 05/04/16 Втр 12:34:38  223339
Искал-искал, не нашел, как сделать сигнальный звуковой трансформатор для гальваноразвязки по входу.
Аноним 05/04/16 Втр 12:35:31  223340
>>223308
>320 мА
>1A
В три раза больше. В ТРИ. Теперь подумай, что сделается с твоим гб.
Аноним 05/04/16 Втр 12:36:05  223341
Аноны это пиздец. Начал смотреть сериал Альф. С первых же минут я просто проорал.
Аноним 05/04/16 Втр 12:36:57  223342
>>223340
Ничего. Это тренд какой-то или рачьё с Паяльника набижало?
Аноним 05/04/16 Втр 12:41:03  223344
>>223342
>Ничего
Ничего хорошего
Аноним 05/04/16 Втр 12:42:28  223345
>>223344
Ты меня тралишь?
Аноним 05/04/16 Втр 12:44:11  223346
>>223342
Ну, не совсем так. У меня знакомый заряжал телефон членово 2 амперной зарядкой и аккумулятор накрылся медным тазом. Видимо может понадобиться какое-то ограничение тока.
Аноним 05/04/16 Втр 12:49:17  223348
>>223346
Блять, да вы серьёзно? ЗУ это источник напряжения, а не источник тока.
Аноним 05/04/16 Втр 13:04:03  223350
>>223348
А вот тут не пизди - всякое может быть, в том число цепь контроля в самой зу, тогда это вполне источник тока.
Аноним 05/04/16 Втр 13:07:28  223351
>>223340
>>223337
петросянов полон тред
Аноним 05/04/16 Втр 13:09:01  223352
>>223350
Ты понимаешь что ты поехавший, всё? С такими допущениями ты можешь только нахуй пойти.
Аноним 05/04/16 Втр 13:20:25  223353
научите измерять омы, блять. Эти ебаные диапазоны, эти приставки, охуеть вообще. Я такой дебил что не могу пользоваться тестером.
Аноним 05/04/16 Втр 13:23:21  223354
>>223352
Гейбои щас дорогие, я бы не рисковал
Аноним 05/04/16 Втр 13:38:29  223357
14598527101390.jpg (2141Кб, 3840x2160)
Господа, этому светодиоду пришел конец? С него отвалился силиконовый купол с люминофором.
Аноним 05/04/16 Втр 13:42:32  223358
>>223342
Рачьё, Сэр.
Аноним 05/04/16 Втр 13:46:00  223359
14598531607090.png (4Кб, 259x388)
http://radioskot.ru/forum/7-3663-1
Подойдет для гитарного звукоснимателя, который я сделал запихнув в первичку трансформатора магнит вместо сердечника? Сразу замечу, он работает, только OCHE тихо, надо мою YOBA аудиосистему выкрутить на самый максимум, чтобы что-то услышать.
Аноним 05/04/16 Втр 13:47:40  223360
>>223359
Если нет — подскажите, что гуглить?
Аноним 05/04/16 Втр 14:03:19  223361
>>223352
То есть ты отрицаешь возможность того, что на устройстве выведены контакты аккумулятора, а зу само контролирует процесс заряда.

Чуваку с гейбоем - питай и не парься. Все будет Оке.
Аноним 05/04/16 Втр 14:21:19  223363
14598552792940.jpg (26Кб, 581x422)
Посоветуйте литературу по проектированию сетей радиосвязи, радиальные, радиально-зоновые, линейные. Вот это вот все.
Аноним 05/04/16 Втр 14:21:34  223364
Имеется:
транзистор 2N2222
какой то светодиод 3-5В
ЭДС 5 Вольт (есть еще бп на 10)
Какая то россыпь кондёров и резисторов.

Реквестирую простейшую схему, чтобы понять принцип работоспособности транзистора (открывание закрывание).
Аноним 05/04/16 Втр 14:29:22  223365
>>223359

Та же проблема с громкостью + шум, хоть и экранировано все.
Аноним 05/04/16 Втр 14:36:12  223367
>>223364
> принцип работоспособности транзистора
Нет.
Аноним 05/04/16 Втр 14:37:01  223368
>>223367
Чому нет? Я хочу наблюдать как он ОТКРЫВАЕТСЯ и ЗАКРЫВАЕТСЯ
Аноним 05/04/16 Втр 14:38:29  223369
>>223368
Прост)
Аноним 05/04/16 Втр 14:39:21  223370
14598563615470.jpg (2058Кб, 3264x2448)
14598563615881.jpg (2128Кб, 3264x2448)
Мыши погрызли провод клавы и унижают анона в собственном доме, спешите видеть.
Как ее починить понятно, но что делать с оплеткой? Ебнуть поверх пищевой фольгой?
Аноним 05/04/16 Втр 14:41:44  223371
>>223370
Похуй на нее и так будет работать.
Хочешь красиво - купи ТЕРМОУСАДОЧНУЮ ТРУБКУ и захуярь
Аноним 05/04/16 Втр 14:59:37  223373
почему не светит (точнее даже не мигает) светодиод, поключенный параллельно с конденсатором?
Аноним 05/04/16 Втр 15:02:37  223374
>>223373
Просто съеби.
Аноним 05/04/16 Втр 15:35:49  223377
>>223373
Может сгорел, не? Ты сопротивление к нему цеплял?
Аноним 05/04/16 Втр 15:42:58  223378
>>223365
Вот прошлый усилитель для этой хуеты с психу я и расхуярил молотком. Настолько вывела меня из себя эта фонящая хуета, что я даже не пожалел КТ3102Е, которых покупал 3 штучки по 30р, которые у меня вообще на вес золота, ибо переехал в мухосрань без радиомагазинов.
Аноним 05/04/16 Втр 15:55:17  223379
>>223377
не сгорел
Аноним 05/04/16 Втр 15:55:32  223380
Похуй на светодиод, короче. Разъебал всю подложку нахуй.
Аноним 05/04/16 Втр 16:01:19  223382
14598612792010.jpg (120Кб, 798x770)
>>223378
> 3 штучки по 30р
> у меня вообще на вес золота
Аноним 05/04/16 Втр 16:02:50  223383
>>223382
И ты съеби. Не обижай наших клоунов.
Аноним 05/04/16 Втр 16:08:22  223384
Котоны, а стоит вообще заворачиваться со спикер симуляцией для гитарных примочек? Нарыл несколько схем, но ни разу не слышал как они звучат в живую. Стоит ли это потрачено времени?
Аноним 05/04/16 Втр 16:09:29  223385
>>223384
Купи на ебае или али. И съеби ёбанный гитараст из моего радача.
Аноним 05/04/16 Втр 16:14:21  223386
14598620615260.jpg (421Кб, 2988x2000)
Радач, не помню, тут задавал вопрос или в /hw/, но спрошу опять, может подтянулись знающие.
Итак, есть один серверный БП. И эта блядина, чтобы запуститься связывается по неизвестному протоколу с материнкой сервера и когда та дает отмашку, - Усё нормально!, он заводится. Может кто знает о чем он пиздит с мамкой? Хоть какой протокол/команды?
Аноним 05/04/16 Втр 16:40:30  223389
Есть ли схема шумелки музыкой в колонки на расстоянии 5 - 20 сантиметров?
Аноним 05/04/16 Втр 17:15:13  223393
Привет /ra
Мне нужно получить стабильные 5в, очень стабильные. На входе диапазон напряжений 10-100 В. Как это сделать? Вот есть допустим стабилизатор напряжения 1.2-36В КР142ЕН12А, полный аналог если не ошибаюсь LM377. Но он написано работает до Uin-Uout 40B. Как быть анончик, подскажи?
Аноним 05/04/16 Втр 17:19:37  223394
>>223393
Понижай в два захода. Сначала до 20-30, потом до 5.
Аноним 05/04/16 Втр 17:28:25  223398
>>223385
>>223385
Так я о сборке схемы говорю, а не о целесообразности покупки. Так что сам съеби.
Аноним 05/04/16 Втр 17:31:32  223399
>>223394
Допустим вот так?
А это не сильно "убого"? И не нужно/нужно в коллекторе транзистора еще одного резистора?
И еще хотел спросить: Вот 5вольт мне нужны для питания цифровой микросхемы, даже двух, одна написано потребляет 2,5 мА, вторая до 10мА.
Вопрос вот в чем - нужно как то ограничивать ток после стабилитрона к этим микросхемам, или они сами "возьмут сколько нужно?
Аноним 05/04/16 Втр 17:32:04  223400
>>223399
Забыл картинку.
Аноним 05/04/16 Втр 17:32:52  223401
14598667724980.jpg (16Кб, 300x300)
>>223400
>>223399
Аноним 05/04/16 Втр 17:33:31  223402
14598668117340.jpg (269Кб, 1280x720)
>>223399
>>223400
Слоуфикс
>>223401
:(
Аноним 05/04/16 Втр 17:36:00  223403
14598669602580.jpg (11Кб, 198x200)
>>223402
Ты посчитать не умеешь?
Для кого шапка треда написана?
Ты идиот или зелёный?
Аноним 05/04/16 Втр 17:45:46  223404
>>223403
Я обязательно все прочитаю, обещаю тебе злобный ананас. :(
Аноним 05/04/16 Втр 17:59:57  223407
>>223404
Когда прочитаешь приходи спрашивать, если что непонятно будет. Хоть вопросы будут человеческие.
Аноним 05/04/16 Втр 18:01:41  223408
14598685012110.jpg (43Кб, 314x604)
>>223382
30 рублей за ебучий КТ3102, который в пределах 100 километров мне не достать, ты понимаешь, сука!? Да хули вам объяснять, буржуи. Засели в своих ДС и считают себя лучше всех.
Я сюда пришел за помощью, а не за лягушками из /b/.
Аноним 05/04/16 Втр 18:04:22  223409
14598686629090.jpg (5Кб, 186x200)
>>223408
Держи лягушку. Такую же зеленую как и ты.
Аноним 05/04/16 Втр 18:08:10  223410
>>223359
Бамп вопросу, а то лягушками смыло.
Аноним 05/04/16 Втр 18:08:50  223411
14598689308800.jpg (50Кб, 500x485)
>>223408
Ебанашка, я живу в таких пердях Тверской области, что сюда даже молоко не возят, а ты меня ДС-ами попрекаешь. Месяцами жду посылку от дядюшки желтомордого или с чипдипа.
Аноним 05/04/16 Втр 18:13:31  223412
>>223410
Тебя уже послали нахуй?
Съеби нахуй+в музач.
Аноним 05/04/16 Втр 18:15:37  223414
>>223411
У тебя хоть деньги на эти посылки есть. А мне приходится городить ебанутые скрутки из резисторов, иногда по 5-6 штук, чтобы получить нужный номинал.
Аноним 05/04/16 Втр 18:15:45  223415
>>223389
Жамп
Аноним 05/04/16 Втр 18:16:57  223416
>>223412
Не, не посылали еще. А шо, в музаче тоже электроникой обмазываются на низком уровне?
Аноним 05/04/16 Втр 18:18:16  223417
>>223416
Там твои собратья по говноедству. Может и станут помогать.
Аноним 05/04/16 Втр 18:20:08  223420
>>223414
Ну, тут я ничем не помогу. Я тоже дербаню все что под руку попадется - запчасти отпавшие с вертолетов пролетающих, телевизоры, материнки, сидюки, Аллаха...
Аноним 05/04/16 Втр 18:23:32  223421
>>223417
Какой вы злой, вам бы феназепамчика принять. Таки да, есть у них тред самопалов, только схемами усилителей там никто не обмазывается.
Аноним 05/04/16 Втр 18:26:53  223423
>>223414
Живу в дс2, тоже делаю скрутки, потому что всего в наличии никогда нет, а в магаз влом идти, ибо на другом конце города.
Жизнь - боль. Аноним 05/04/16 Втр 19:07:45  223429
14598724655070.jpg (38Кб, 347x470)
Блядь. Взял б/у ИБП Powercom IMD625. Батарейка в утиль, ясно понятно. Накинул свинцовый - заряд 0,2А, 15В. Думаю таким током он хуй когда батарейку зарядит. Разобрал. Розетки ЗАЩИЩЕННОЙ ЛИНИИ тупо через предохранитель соединены с сетевым входом, охуенная защита, чё. Особенно что обещано что в этой линии стоит супер защита от помех, неба, Аллаха. Ладно. Выкинул к хуям батарейку, может хоть как навороченный сетевой фильтр поработает, индикация напряжения жи, от перенапряжения обещали, опять таки, хотя глядя на ЗАЩИЩЕННУЮ ЛИНИЮ не удивлюсь что и тут нихуя нема. Похуй, пляшем. Собираю. И он показывает что батарея заряжается! Хотя её там в помине нет. Но она (оно, хуй знает что) заряжается.
Внимание вопросю :). Что в нем наебнулось что нет заряда батарейки, но он свято верит что заряжает, даже когда её нет.
Аноним 05/04/16 Втр 19:10:07  223431
>>223429
Блядь! Ну ты охуел? Давай фотки твоей махарайки. Иначе пиздуй траллеть вконтактобыдло.
Аноним 05/04/16 Втр 19:11:40  223433
Где тот анон, который сказал мне купить мешок транзисторов 2n2222 u 2n2907 ?

Я купил, блять всё - резисторы, конденсторы (полярные), транзисторы эти, диоды, блять, перемычки для макетной платы.

Какого хуя у меня не работает любая схема? Дальше подсвеченной лампочки я не ушел. Помогите.

Мультивибратор даже собрать не получилось - есть есть что нибудь проще? Я хочу задействовать ёбаный транзистор, и изучить это говно поглубже. Почему у меня не выходит.
Аноним 05/04/16 Втр 19:14:36  223434
>>223433
А почитать тебе что мешает?
Шапка на самом видном месте.
Аноним 05/04/16 Втр 19:20:22  223437
14598732228770.jpg (419Кб, 2592x1944)
>>223431
Я надеюсь ты не хочешь что-б я его на ночь глядя курочил показывая плату на которой визуально все хорошо и нет пробитых предохранителей/вздувшихся кондеров? Вот мордень его, как видишь аккум (которого нет) почти зарядился.
Аноним 05/04/16 Втр 19:23:55  223439
>>223437
> Я надеюсь ты не хочешь что-б я его на ночь глядя курочил
Оставь надежду.
> показывая плату на которой
Именно плату.
Аноним 05/04/16 Втр 19:25:27  223440
>>223439
завтра, хорошо? Кстати есть еще стронг 8502 на котором стало пропадать hdmi не сталкивался?
Аноним 05/04/16 Втр 19:29:49  223441
>>223434
>Зачем радач, когда есть книги
Я хочу простую схему, блять
Аноним 05/04/16 Втр 19:30:06  223442
>>223440
Ну блядь. Я что весь ассортимент дяди ляо знаю? Твою китайщину нужно хотябы глянуть. Телепаты в /sn.
Аноним 05/04/16 Втр 19:34:41  223443
>>223433
Кек
Аноним 05/04/16 Втр 19:35:09  223444
14598741095490.jpg (784Кб, 2592x1944)
>>223442
dvb-t2 ресивер. От кишки.
Аноним 05/04/16 Втр 19:38:02  223445
14598742827930.jpg (68Кб, 392x450)
>>223441
Сегодня или завтра вкину.
А пока это держи.
Аноним 05/04/16 Втр 19:41:33  223446
>>223444
Сталкивался. Хуита. Выкинь нахуй.
Хотя можешь погреть феном контроллер, но не поможет. И не бери DVB на BGA корпусах.
Аноним 05/04/16 Втр 19:48:13  223448
>>223446
Я его брал в махровом 2012. И знаешь, анон, из всей пиздобратии которая побывала после него в руках (тримакс2012, стронг8500, стронг 8501, какая-то китайская хуита, но похожая на тримакс) этот тюнер ловит сигнал лучше всех. Даже там где вышеописанные пидары сдаются, этот еще принимает. Хуита, конечно, но работал. А тут такая залупа. Прихуярю может радиатор на проц, вдруг полегчает.
Аноним 05/04/16 Втр 19:48:33  223449
Что на плате может означать "Т" ?
Похоже на какой-то переменник, но накакой именно не знаю.
Аноним 05/04/16 Втр 19:51:48  223450
>>223448
А как сдох то? Вот у меня один тюнер сдох просто от выключения из розетки. ИЧСХ питание питание на проц и куданадо идет, а он не работает.
Аноним 05/04/16 Втр 19:53:19  223451
>>223448
Все в одном уже было такое. MTK 1389 и подобное. Часто тоже наебывалось целыми партиями. А у тебя такая же хуитка но еще и на BGA прилепленный на маленькую платку без охлаждения.
Аноним 05/04/16 Втр 19:54:01  223452
>>223450
> А как сдох то?
У него еще не сдох но уже в процессе.
Аноним 05/04/16 Втр 20:48:30  223459
>>223445
Еще проще.

на самом деле у меня нет подходящих номеналов резисторов
Аноним 05/04/16 Втр 20:50:18  223460
>>223452
Думается мне это нарушение контакта проца с платой. Прогрею нахуй и воткну радиатор на проц.
Аноним 05/04/16 Втр 21:04:07  223464
>>223459
Ну ебана, собирай нужные тебе номиналы. Параллельное и последовательное соединения тебе зачем?
Аноним 05/04/16 Втр 21:07:57  223466
>>223311
Наличие трёх ножек. Это основное.
Аноним 05/04/16 Втр 21:24:54  223472
>>223464
А транзистор похуй какой?
Аноним 05/04/16 Втр 21:30:58  223474
>>222635 (OP)
А где используется сейчас Zilog? посмотрел на их сайте, бедновато выглядит ассортимент. Куплю попробовать for fun только Z32F06410AKS и Z8051, но техническое применение, кажется сложно найти.
Аноним 05/04/16 Втр 21:32:43  223475
>>223311
>Я в них нихуя не разбираюсь
>>223466
>Наличие трёх ножек. Это основное.
Я думаю, пока достаточно материала для изучения.
Аноним 05/04/16 Втр 21:40:03  223478
>>223476
Там подобная Intel архитектура?
Аноним 05/04/16 Втр 21:42:30  223482
Как вы блять храните эти тысячи компонентов? Ёбаные резисторы и конденсаторы, тонные транзисторов, я уж молчу про SMD компоненты, блять. КАК ЭТО ВСЕ КОМПАКТНО И УДОБНО ХРАНИТЬ?

>спичечный коробок
Аноним 05/04/16 Втр 21:43:31  223484
>>223482
в ведре.
Аноним 05/04/16 Втр 21:44:26  223485
14598818661850.jpg (7Кб, 400x400)
>>223484
Аноним 05/04/16 Втр 21:45:21  223487
>>223482

>>219698 (OP)
http://arhivach.org/thread/96134/
Аноним 05/04/16 Втр 21:50:36  223488
Предположим, что есть один усилитель, на котором сгорели предохранители. И это 100% не из-за короткого замыкания и не из-за неправильно подобранных проводов. Тогда получается, что проблема может быть либо в источнике питания, либо в каком-нибудь диоде/транизсторе в самом усилителе? Всё так ведь?
Аноним 05/04/16 Втр 21:51:07  223490
Кто-нибудь может объяснить на пальцах, что означает и как происходит передача сигнала на такой-то частоте?
Понятно, что есть волна, у неё есть частота и амплитуда. Допустим, эта частота находится в каком-то диапазоне, за которые не выходит. Это вроде ясно. Но разве при одноврменном наличии нескольких волн с разными частотами не происходит взаимное их ослабление?уксиление? Иными словами, почему не происходит влияниядруг на друга волн с разными частотами (т. е. на такой-то частоте - одна радиопередача, на другой - другая).
Аноним 05/04/16 Втр 22:04:26  223494
>>223490
Волны не влияют друг на друга.
Аноним 05/04/16 Втр 22:08:39  223496
>>223494
Сделай одолжение - объясни, пожалуйста, почему.
Аноним 05/04/16 Втр 22:09:09  223498
>>223496
https://books.google.ru/books?id=vrfdCwAAQBAJ&pg=PA529&lpg=PA529&dq=%D0%B2%D0%BE%D0%BB%D0%BD%D1%8B+%D0%BD%D0%B5+%D0%B2%D0%BB%D0%B8%D1%8F%D1%8E%D1%82+%D0%B4%D1%80%D1%83%D0%B3+%D0%BD%D0%B0+%D0%B4%D1%80%D1%83%D0%B3%D0%B0&source=bl&ots=gUmrAfqmVk&sig=XlxoLeGhC61gqyRwYjf6RPTLEfg&hl=ru&sa=X&ved=0ahUKEwjeyY3wmPjLAhVMBiwKHTW6BQgQ6AEIGzAA#v=onepage&q&f=false
Аноним 05/04/16 Втр 22:09:42  223499
>>223490
Принцип суперпозиции + линейность сред передачи обычно. В нелинейных средах волны разных частот взаимодействуют, смеситель например
Аноним 05/04/16 Втр 22:13:15  223500
>>223498
Спасибо тебе большое - с первых абзацев благодаря примерам уже стало чуть понятнее.
Аноним 05/04/16 Втр 22:20:15  223503
>>223497
Хуйню говоришь.
Аноним 05/04/16 Втр 22:24:32  223505
14598842729340.jpg (136Кб, 1000x1000)
Ананасы, проектирую (кек) йоба-частотомер на плисине, решил закупиться пока периферией. Как вам ЩУП (за 250р)? Или ну его нахуй и заебашить с телевизионного кабеля?
Аноним 05/04/16 Втр 22:33:07  223507
Желаю всем спокойной ночи.
https://www.youtube.com/watch?v=Hk5yK-H4-kQ
Аноним 05/04/16 Втр 23:23:14  223523
>>223505
4 гига хочешь мерить плискай??? Байонет кабель родил? Может 1.8 и 2.4, 2.92 тракты задействуешь?
Аноним 05/04/16 Втр 23:31:16  223525
>>223523
>>223497
>>223495
>>223465
Пошел на хуй мудак. Все треды засрал своими высерами. Что у таких только в голове творится.
Аноним 05/04/16 Втр 23:35:14  223527
>>223526
Сёма не палится.
Аноним 05/04/16 Втр 23:42:05  223533
>>223530
Да похуй мне вообще, кто из вас долбаёбов кто.
Аноним 06/04/16 Срд 02:18:28  223545
>>223315
Такой, чтобы тебе было удобно.
>>223316
Нихуя! Мне вот густая нравится, как мёд. Выпариваю на водяной бане.
Аноним 06/04/16 Срд 07:35:28  223547
14599173283050.jpg (124Кб, 730x484)
Есть такой таймер

http://ru.aliexpress.com/item/Digital-LCD-Power-Weekly-Programmable-Electronic-Timer-Switch-220V-110V-12V-24V-free-shipping/1001900069.html?spm=2114.14010208.99999999.11.bDX7iv

он должен включать лампу ДНАТ на 250 ватт, достаточно ли он надежен для этого? может надо поставить магнитный пускатель?
Аноним 06/04/16 Срд 08:13:05  223548
14599195859440.jpg (10Кб, 174x190)
>>223339
Намотать, очевидно же.
Аноним 06/04/16 Срд 08:19:41  223549
>>223460
Правильно думаешь.
> Прогрею нахуй
Я уже писал выше.
Аноним 06/04/16 Срд 08:21:16  223550
>>223463
И на твой ответ я ответил выше.
Хули китайцем выёбуешься.
Смотри про МТК.
Аноним 06/04/16 Срд 08:21:57  223551
>>223472
2n2222
Аноним 06/04/16 Срд 08:25:03  223552
>>223466
Двачую.
Это самая важная характеристика.
Хотя у меня есть транзисторы с двумя выводами. в прозрачном компаунде, и есть в металле со стеклянным окошком.
Аноним 06/04/16 Срд 08:25:17  223553
>>223386
бамп. На пол шишечки.
Аноним 06/04/16 Срд 08:27:55  223554
>>223361
Да, отрицаю. Это не только зарядка, но и блок питания.
Аноним 06/04/16 Срд 08:33:15  223555
>>223399
Бля, через пост одна и та же хуйня! Как же вы заебали, рачьё!
>они сами возьмут сколько нужно
Аноним 06/04/16 Срд 08:33:53  223556
>>223526
> объяснять тебе про метеоритную связь на укв.
Ну охуеть просто.
Ребёнок услышал новое слово.
Аноним 06/04/16 Срд 08:35:32  223557
>>223542
> пока липиздронщик не выпали килограм смд деталюх он не станет ахуительным липиздронщиком?
Некоторым и это не помогает.
Дальше твой высер не читал.
Аноним 06/04/16 Срд 08:39:24  223558
>>223555
Зачем зелёного кормишь?
Аноним 06/04/16 Срд 08:43:23  223560
>>223386
За жизнь пиздит, палюбэ.
Аноним 06/04/16 Срд 08:55:50  223561
>>223553
http://www.rom.by/files/board_1.rar
Аноним 06/04/16 Срд 09:02:38  223562
>>223561
Это силовая часть, а в нем еще логики с контроллерами напихано до ебени матери. Хочу сервачный корпус укоротить, запихать в него мамку с пассивным охлаждением, винтов тарабайт на 8-12 и закинуть на шкаф, а ебучий БП не хочет стартовать с обычной материнкой, попиздеть хочет, а не с кем.
Аноним 06/04/16 Срд 09:07:33  223563
>>223562
Тогда фотку с разъёмами и логикой сюда. И маркировку плат.
Аноним 06/04/16 Срд 09:29:31  223564
14599241715800.jpg (222Кб, 2000x1339)
14599241715851.jpg (230Кб, 2000x1339)
14599241715892.jpg (131Кб, 2000x1339)
14599241715923.jpg (172Кб, 2000x1339)
>>223563
Анон, не знаю чем они тебе помогут, но держи.
Аноним 06/04/16 Срд 09:29:58  223565
14599241986870.jpg (79Кб, 2000x1305)
14599241986891.jpg (248Кб, 2000x1339)
>>223564
И еще
Аноним 06/04/16 Срд 09:37:57  223566
>>223563
Пять проводов это может быть SPI или какая-то серверная хуета, как думаешь?
Аноним 06/04/16 Срд 09:48:54  223568
14599253346770.jpg (25Кб, 700x700)
14599253346771.jpg (185Кб, 1000x1000)
14599253346812.jpg (13Кб, 489x403)
Есть один датчик. SHARP 2Y0A02 F 45
На нём есть разъем. Мне нужна хунта, что бы с этого разъема вывести контактики на макетную плату (хочу подключить к Ардуино).

Так вот. Как мне по-человечески объяснить это продавцу в магазине радиотоваров? Я только начал всем этим заниматься, так что немного ссу. Толком даже не знаю что мне нужно.

Пикрилейтед.
Аноним 06/04/16 Срд 09:53:51  223569
>>223542
Дай угадаю, ты олдфаг с удаффа?
Аноним 06/04/16 Срд 09:56:02  223570
>>223568
Возьми с собой датчик, покажи разъем продавцу и попроси для него ответную часть.
Аноним 06/04/16 Срд 09:56:22  223571
>>223569
Это шизоид местный.
Аноним 06/04/16 Срд 09:57:07  223573
>>223570
Ответную часть? Это так называется?
Аноним 06/04/16 Срд 10:07:45  223576
>>223573
Распечатай третье фото, обведи карандашом нужную часть и скажи продавану что тебе нужна эта хуитка.
Аноним 06/04/16 Срд 10:10:03  223577
>>223576
Но мне нужен второй пик. Или такие не продаются? Мне получается надо купить вот ту хуёвинку на третьем пике и самому её раскроить как надо?
Аноним 06/04/16 Срд 10:49:56  223580
комрады, на вас вся надежда! банально на чем собрать стабилизатор на 12 вольт. транс на 18, после моста выдает еще больше, а нужно именно 12. пробовал 7812, две микрухи пробовал, и либо у меня руки совсем из жопы растут, либо накрытые были обе - на выходе выдавало то же напряжение(больше 20в) что и на входе. на чем еще можно попробовать собрать? при токе не больше 2-3 ампер.
Аноним 06/04/16 Срд 10:57:37  223581
>>223580
>Тебя же убьет
Аноним 06/04/16 Срд 11:00:46  223582
>>223564
> 14599241715800.jpg
Эту бы почётче. Кажется к ней и идёт разъём Р3. Прзвони по доржкам.
Аноним 06/04/16 Срд 11:10:09  223584
>>223581
NIET я заземлилсо
Аноним 06/04/16 Срд 11:15:07  223587
>>223580
Фотки схемы и платы в студию. Или съеби.
Аноним 06/04/16 Срд 11:20:48  223588
>>223584
2 ампера же!
Аноним 06/04/16 Срд 11:21:46  223589
14599309063900.png (164Кб, 1125x541)
>>223587
распиновку 7812? ебать там микросхема с 3-я ногами и 1 кондер на всю схему. я уже заебался с ними просто и хуй его может реально накрытые валялись у меня, или руки растут прямо из жопы.

я спросил на чем можно кроме этих микросхем реализовать стабилизатор на 12 вольт или просто снизить напряжение с 20 с хером вольт до 12-и.
Аноним 06/04/16 Срд 11:22:45  223590
14599309655830.jpg (41Кб, 600x600)
>>223588
а у нас мужика 12-ю вольтами убило. аккумулятор свинцовый на голову упал
Аноним 06/04/16 Срд 11:23:35  223591
>>223588
Их тоже можно заземлить.
>>223589
Ты фотку твоей махарайки забыл.
Аноним 06/04/16 Срд 11:24:27  223592
>>223589
> или руки растут прямо из жопы.
Это ваистену так. Фотку пили.
Аноним 06/04/16 Срд 11:26:28  223593
>>223591
такое не фоткают. этож стыд, позор, содомия. да и хули фоткать микросхему с двумя кондерами припаяными навесным монтажом?
Аноним 06/04/16 Срд 11:28:40  223594
>>223590
12×55=660
660×60×60=2376000
2376киловатт его ёбнуло по башке. Вот и убило.
Аноним 06/04/16 Срд 11:29:07  223595
>>223593
> такое не фоткают
Ну тогда уёбуй нахуй.
Аноним 06/04/16 Срд 11:31:13  223596
Какая книга из шапки самая лучшая, чтобы вкатиться в электронику? Прям для тупого дауна, типа меня.
Аноним 06/04/16 Срд 11:32:29  223597
>>223596
Любая.
Аноним 06/04/16 Срд 11:32:35  223598
14599315558970.jpg (27Кб, 334x352)
>>223595
блять, я всего лишь спросил схему стабилизатора на 12 вольт, а меня уже послали нахуй из-за того, что мне лень пиздовать в гараж, что бы сфоткать хуй пойми что
Аноним 06/04/16 Срд 11:34:40  223599
>>223570
>>223576
Ладно, спасибо большое, чувак.
Аноним 06/04/16 Срд 11:35:50  223600
>>223596
Я Ревича читал, вроде ничего так. В конце он плавно перекатывает на микроконтроллеры.
Аноним 06/04/16 Срд 11:38:17  223601
>>223598
Значит подключил что-то не так. Или говно с али заказал.
Аноним 06/04/16 Срд 11:39:31  223602
>>223598
> а меня уже послали нахуй
Потому что не доставляешь. Показал бы фотку своей махарайки. Добрый анон поржал бы. Обсудил твою кривожопость. И потом дал бы тебе дельный совет.

А без этого уёбуй нахуй из моего радача.
Аноним 06/04/16 Срд 11:48:24  223603
14599325046070.jpg (21Кб, 500x367)
>>223602
хуй с ним. буду дальше микросхемы доебывать.
Аноним 06/04/16 Срд 11:55:53  223605
>>223600
МК для пидорасов
Аноним 06/04/16 Срд 11:56:09  223606
>>223597
Врешь
Аноним 06/04/16 Срд 11:57:57  223607
>>223605
Это почему еще, а?
Аноним 06/04/16 Срд 11:57:58  223608
Анон, в ПЛИСотреде нубам не место, спрошу тут. Есть плисина на 256 макроячеек, частотомер занимает 128. Хотелось бы задействовать плисину на 146% и решил добавить еще один вход, чтоб использовать его в качестве цифровой шкалы, когда на пенсии соберу приемник. Что еще можно туда запихать? Креативность пропил нахрен.
Аноним 06/04/16 Срд 12:13:41  223610
>>223607
Потому что я не могу собрать мультивибратор
Аноним 06/04/16 Срд 12:21:39  223611
14599344996020.gif (21Кб, 478x527)
>>223564
>>223565
http://www.deltaww.com/Products/CategoryListT1.aspx?CID=010104&PID=ALL&hl=en-US
http://electronicdesign.com/boards/pmbus-new-power-management-paradigm
http://electronicdesign.com/power/pmbus-digital-power-control-protocol
Аноним 06/04/16 Срд 12:28:47  223612
>>223611
Анон, спасибо! Буду изучать и внедряться.
Аноним 06/04/16 Срд 12:29:12  223613
14599349527120.jpg (63Кб, 599x227)
>>223564
>>223565
http://www.edn.com/electronics-blogs/power-system-management-design/4428097/The-PMBus-1-3-specification-addresses-faster-alert-response--device-discovery-and-system-control-by-introducing-Zone-Reads-and-Zone-Writes--
Аноним 06/04/16 Срд 12:32:25  223614
>>223612
Пожалуйста.
Но плату в нормальном разрешении позырить желаю. Сделай норм фотку > 14599241715800.jpg
И с другой стороны если сможешь. Или перепиши микрухи какие там стоят. 74НС4052 только разглядел на фотке.
Аноним 06/04/16 Срд 12:33:54  223615
>>223610
С микроконтроллером можешь хоть обмультивибрироваться.
Аноним 06/04/16 Срд 12:35:10  223616
>>223614
Сейчас. С другой стороны не получится, выпаивать неохота, а вблизи фот не хочет фокусироваться, ерзает объективом и всё.
Аноним 06/04/16 Срд 12:36:48  223617
>>223616
Через увеличительное стекло. Так бывает на телефон фоткаю когда микроскопа нет под рукой.
Аноним 06/04/16 Срд 12:49:50  223621
14599361900970.jpg (927Кб, 3872x2592)
>>223614
Изнутри, слегка окосев, рассмотрел контроллер ST72F264G2M6, качнул даташитЪ, изучаю.
Аноним 06/04/16 Срд 12:53:12  223622
>>223621
Охуенно. Спасибо подрочил.
Снимал через увеличительное стекло?
Аноним 06/04/16 Срд 12:54:16  223623
>>223622
Не, у меня D80 старенький с сигмой 18-250.
Аноним 06/04/16 Срд 12:55:06  223624
>>223621
И добавлю. Эта шина используется для подключения БП в блоки, когда требуется более мощный питатель аналогичный одному БП.
Аноним 06/04/16 Срд 12:59:32  223625
>>223624
Этот и в одну харю, при отключении шины не заводится. Да и вообще, пока не нажил этого интеловскогол старичка, не мог и подумать, что серваки настолько наворочены в плане начинки. Материнка при запуске пару минут светодиодами перемигивается прежде чем биос загрузит.
Аноним 06/04/16 Срд 13:17:26  223627
14599378462410.jpg (157Кб, 1920x1234)
>>223488
Ну помогите мне, старые пидоры!
Аноним 06/04/16 Срд 13:19:13  223628
>>223627
Ты пидоров ищешь, ты пидор штоле?
Тогда ты ошибся разделом. Тебе в /ga.
Аноним 06/04/16 Срд 13:33:05  223629
>>223488
Наверное.
Аноним 06/04/16 Срд 15:14:08  223636
>>223568
тебе в маетку воткнуть? Куском витухи сделай.
мягкий провод + иголка из витухи на конце + усадка, выходит аккуратно и не топорно.
Аноним 06/04/16 Срд 15:23:39  223638
Купил новый фоторезист: Odryl Alpha 350. Начал клеить его и офигел - он пристаёт к меди намертво. Выдавил все пузырики и прочее - ваще отлично.

Нужно ли его гладить после этого утюгом? Ведь он держится и так прочнее некуда. Но в даташите указана температура. А старый фоторезист не клеился, поэтому была причина гладить.

Гладить утюгом или не гладить?
Аноним 06/04/16 Срд 15:46:52  223639
14599468126860.gif (7Кб, 349x243)
Надо к микроконтроллеру подсоединить реле. Гуглил как это делать, но совершенно нихуя не понятно, как подбирать транзистор и вообще как грамотно подключать. Допустим я выбрал реле, чтобы оно включалось от 5в. Микроконтроллер на ноге максимум 3.3В отдаёт, как выбрать транзистор? Как выбрать диод?

Контроллер у меня питается от юсб (там 5в как я понимаю), то есть от этого юсб бросать 5в на реле, а эмиттер транзистора подключать к земле этого юсб или как?
Аноним 06/04/16 Срд 15:49:34  223640
>>223570
Блядь, это один из часто встречающихся разъемов наравне с dupont и ты не знаешь его названия? И это ra
Аноним 06/04/16 Срд 15:50:22  223641
>>223639
Слишком жырно. Попробуй потоньше.
Аноним 06/04/16 Срд 15:50:46  223642
>>223638
Экспериментируй, так тебе никто ничего не скажет.
Что говорит инструкция?
Аноним 06/04/16 Срд 15:51:17  223643
>>223641
Я серьёзно не понимаю и прошу тут помощи
Аноним 06/04/16 Срд 15:54:47  223645
>>223639
Ох уж эти ардуинщики.
Аноним 06/04/16 Срд 15:54:48  223646
>>223643
У тебя всё что нужно на пике.
Что непонятно?
Аноним 06/04/16 Срд 15:58:13  223647
>>223645
Ардуинщиков нужно бить и унижать.
Гоните их, насмехайтесь над ними.
Аноним 06/04/16 Срд 15:58:15  223648
>>223643
>>223639

Нахуя резистор в базе?
Аноним 06/04/16 Срд 15:59:40  223649
>>223648
Чтобы ты не был таким чмом.
В шапке всё есть. Начинай изучать азы электроники.
Аноним 06/04/16 Срд 16:01:48  223650
>>223642
Нужно гладить, лол.
Сча затестим без глажки. Чёт лень, а прилипло оно и так крепко.
Аноним 06/04/16 Срд 16:02:05  223651
>>223649
Что ты тут мне хуйню втереть пытаешься, долбаеб? Что ты собрался ограничивать им?
Аноним 06/04/16 Срд 16:03:33  223652
>>223651
Ток через базу, кретинушка.
Аноним 06/04/16 Срд 16:03:37  223653
>>223651
Пошёл нахуй пидор. Пиздуй траллеть вкантактек жывотное.
Аноним 06/04/16 Срд 16:04:25  223654
14599478658230.jpg (6Кб, 223x169)
>>223651
>долбаеб
Аноним 06/04/16 Срд 16:04:38  223655
>>223652
Нехуй ему отвечать. Просто нахуй посылай школотраллей.
Аноним 06/04/16 Срд 16:05:18  223656
>>223651
Зарепортил пидорка.
Аноним 06/04/16 Срд 16:17:17  223658
>>223652
>>223653
>>223654

Чтоблядь? Совсем отупели, дауны? Транзистор берет тока столько сколько нужно и ограничивается ток резистором в эмиттере или в коллекторе тем самым, ток проходящий через переход база-эмиттер идет меньше в h21 раз чем через переход коллектор-эмиттер. Ограничивает ток не база. Ограничивается ток установленным резистором в коллекторе или эмиттере.
Аноним 06/04/16 Срд 16:21:21  223659
>>223658
Зарепортил шизика серуна.
Аноним 06/04/16 Срд 16:32:33  223661
14599495537980.gif (5Кб, 633x348)
>>223659
Ок, расскажи мне почему в транзисторе Дарлингтона нет твоего резистора, ведь эмиттер подключается напрямую к базе, а там усиление по току? Почему каскады с несколькими транзисторами для усиления по току, не ставят эти резисторы. Или только репортить можешь, а объяснить нет?
Аноним 06/04/16 Срд 16:33:12  223662
>>223399
Используй тупой параметрический стабилизатор на транзисторе и стабилитроне.
В самом худшем случае, при 100В тебе придется рассеять чуть больше ватта, хуйня в общем-то.
Аноним 06/04/16 Срд 16:34:22  223663
>>223661
Поясняю:
Иди нахуй школьник. Пиздуй траллеть вкантактех.
Съеби с моего радача.
Аноним 06/04/16 Срд 16:34:43  223664
>>223408
Чем ебенёвее ебеня, тем больше там останков военного железа, из которого можно выковырять даже Аллаха.
Аноним 06/04/16 Срд 16:36:08  223665
>>223664
Это да.
Аноним 06/04/16 Срд 16:37:03  223666
>>223437
Значит он тупо по времени считает его заряд.
Аноним 06/04/16 Срд 16:37:21  223667
Посоветуйте недорогих оптопар, чтобы 1-5-10 мегагерц пропустили.
Аноним 06/04/16 Срд 16:42:52  223668
>>223664
Мы с пацанами телевизоры и тп у датчиков пиздили в деревне когда жил - там и собирал свои первые схемы 100500ваттным паяльником по книжке из 9000г до н.э.
Аноним 06/04/16 Срд 16:43:57  223669
>>223668
За тобой уже выехали.
Аноним 06/04/16 Срд 16:44:05  223670
>>223667
http://www.mouser.com/ds/2/427/83681-103090.pdf
Аноним 06/04/16 Срд 16:45:06  223671
>>223669
опоздали лет на 10
Аноним 06/04/16 Срд 16:45:48  223672
>>223667
оптопары уг для высоких частот. Юзай цифровые изоляторы.
Аноним 06/04/16 Срд 16:46:57  223673
>>223667
http://www.mouser.com/ds/2/427/83681-103090.pdf
Аноним 06/04/16 Срд 16:57:53  223674
>>223672
>Юзай цифровые изоляторы.
Например?
Аноним 06/04/16 Срд 17:04:03  223675
>>223667
http://www.vishay.com/docs/83747/appnote71.pdf
Аноним 06/04/16 Срд 17:08:14  223677
14599516941050.jpg (108Кб, 1857x1863)
>>222635 (OP)
АНОН! подскажи пожалуйста, от какого напряжения работает нагревательный элемент такого вот фена?
Аноним 06/04/16 Срд 17:09:14  223678
>>223677
220V
Аноним 06/04/16 Срд 17:14:10  223679
>>223677
Не можешь прикинуть по мощности и сопротивлению, жопа? Вольт 24-36
Аноним 06/04/16 Срд 17:15:41  223680
>>223674
http://www.analog.com/ru/products/interface-isolation/isolation/standard-digital-isolators.html
выбирай
Аноним 06/04/16 Срд 17:16:26  223681
>>223679
Мы же в ньюфаг треде, к тому же я понятия не имею сколько там мощность, на фене ничего не написано.

>>223678
так 220 или 36?
Аноним 06/04/16 Срд 17:17:11  223682
>>223678
Думал ты тралишь, а проверил - так оно и есть. Пиздец, конечно.
Не зря я свой люки отключают от сети каждый раз, как поработаю.
Аноним 06/04/16 Срд 17:20:31  223683
>>223677
Ебать какое оно кривое. Этому говну золотая цена в 2-3 доллара.
Аноним 06/04/16 Срд 17:20:32  223684
>>223682
>>223678
Котаны, точно 220? Очень обидно будет проебать новенький дешевый китайский фен
Аноним 06/04/16 Срд 17:22:26  223685
>>223684
220
Но без блока управления лучше не включай. Сгорит очень быстро.
Аноним 06/04/16 Срд 17:23:43  223686
>>223684
Поясни, нахуя обмудку, не могущему по внешнему виду спирали определить напряжение нагревательного элемента, ФЕН? BGA-шки реболлить собрался?
Аноним 06/04/16 Срд 17:25:11  223687
>>223568
Это разъем molex, но хер ты его в обычном радио-сельпо купишь. Выпаяй белый с датчика, впаяй вместо него провод.
Аноним 06/04/16 Срд 17:28:07  223688
>>223685
От чего сгорит? От того что на полную мощность будет? Есть схема блока управления полноценного на ATMega8, но собирать сейчас времени нет, думаю запитать временно от регулятора напряжения такого типа:
http://samodelnie.ru/publ/samodelnye_bloki_pitanija/prostoj_reguljator_moshhnosti/3-1-0-114
у меня от лампы валяется платка, обороты моторчика от БП 24v с резистором переменным и термопару на мультиметр для контроля температур. норм же будет, почему сгореть должно??

>>223686
Учиться, очевидно же. Я в изучении теории не силён - люблю на практике всё учить - тоесть появляется задача - я читаю о ней, спрашиваю, интересуюсь, и в конечном итоге начинаю понимать всё. Практик, хуле. У меня сейчас лежит радик 270х, в него шим надо впаять, лежит ГТХ460 на эксперементы - буду впаивать новый чип с китая нижний подогрев есть, но я не думаю что буду делать это феном, лол.
Аноним 06/04/16 Срд 17:35:00  223690
>>223688
Ну тогда норм. Ты так написал что будто в розетку напрямую собирался.
Аноним 06/04/16 Срд 18:05:23  223692
>>223688
> люблю на практике всё учить
Даун, одним словом
Аноним 06/04/16 Срд 18:16:01  223693
Пацики почему не бывает мультиметров с автовыбором диапазона и чеком индуктивности? Перерыл кучу каталогов только мануали, шозанах?
Аноним 06/04/16 Срд 18:22:35  223694
>>223650
Вощим, гладить Odryl alpha 350 не надо. Он и так пристаёт под прессом, что даже ногтём тоненькие дорожки не отдираются.
Аноним 06/04/16 Срд 18:26:06  223695
>>223693
Потому что автовыбор диапазона нужон только конченным мудакам и проёбывает точность
Аноним 06/04/16 Срд 18:30:32  223696
>>223695
Ваше утверждение сомнительно, особенно учитывая существующее количество мультиметров с автовыбором диапазона, позиционируемых как особо точные.
Аноним 06/04/16 Срд 18:32:19  223697
>>223696
>позиционируемых.
Маркетологи-маркетолушки.
Аноним 06/04/16 Срд 18:37:44  223698
Жаль что по существу ты не шаришь.
Аноним 06/04/16 Срд 19:09:09  223699
>>223683
Сделай мне таких десяточек за 30$
Аноним 06/04/16 Срд 19:10:56  223700
>>223547
>достаточно ли он надежен для этого?
Достаточно.
Аноним 06/04/16 Срд 19:12:38  223701
>>223698
Кто?
Аноним 06/04/16 Срд 19:16:14  223702
>>223699
Ну так я и говорю, что цена ему 2-3 доллара.
Аноним 06/04/16 Срд 21:54:16  223722
>>222635 (OP)
Посоны, какие лулзы можно ловить с радиолюбительства?
Всегда хотел серьезно попаять, на даже н езнаю что и зачем. Прямо руки чешутся.
Аноним 07/04/16 Чтв 00:10:40  223735
>>223722
С чего у тебя руки чешутся, если ты не знаешь, зачем это все.
Аноним 07/04/16 Чтв 00:19:09  223736
14599775493640.png (6Кб, 1000x300)
Привет, Анончик! Подключаю вот расходомер с импульсным выходом (в пассивном режиме) к дискретному входу ПЛК, используя внешнее питание 24В. Думаю подключить по схеме с пика. Важна ли в таком случае полярность? Т.е. на выходах расходомера есть знаки "+" и "-", это они только для активного режима, когда расходомер внутренний БП юзает или в пассивном тоже роль могут играть? ПЛК на полярность пох., сухой контакт когда подключаешь, например. Схема выхода расходомера обведена розовеньким.
Аноним 07/04/16 Чтв 00:20:07  223737
14599776079380.gif (6Кб, 1000x300)
>>223736

Ох щи, фотожоп все розовым залил. Вот оригинал.
Аноним 07/04/16 Чтв 02:03:07  223738
Анон, есть идея.
В moonreader, с которым я провожу 50% свободного времени есть функция - листать страницы с помощью кнопок гарнитуры "вверх", " вниз". И я подумал: "А почему бы не запилить эти 2 кнопки отдельно от гарнитуры/наушников?".
На самом деле ведь было бы удобнее иметь такую компактную штуку с 2ми кнопками, просто для того чтобы листать страницы в читалке. Каждый раз тянуться к экрану и мотать бывает в лом, особенно, когда лежишь под одеялом.
Помоги, анон, пожалуйста. Я совсем ньюфаг (совсем-совсем). До этого максимум - менял модуль (экран+тачскрин) на телефоне.
Аноним 07/04/16 Чтв 04:12:30  223745
>>223702
Ну так я тебе и говорю, сделай мне десяточек таких фенов по 3$
Аноним 07/04/16 Чтв 04:16:24  223746
>>223736
Такие вот инженеры нынче пошли...
Аноним 07/04/16 Чтв 04:20:54  223747
>>223738
>Я совсем ньюфаг
Тогда лучше не лезь нахуй.
Аноним 07/04/16 Чтв 04:36:43  223748
14599930032040.jpg (1126Кб, 2448x3264)
14599930032271.jpg (1450Кб, 2448x3264)
>>222635 (OP)
Смотрите какая штука. Каково её назначение и возможно бытовое использование?
Аноним 07/04/16 Чтв 06:56:03  223751
>>222635 (OP)
Даже незнаю где спросить. Вопрос- уровень сигнала зависит от 2g или 3g? У меня в захолустье стоит подстанция, там стоит маршрутизатор, который передает данные счетчиков, передает по 2g. По идеи с маршом можно связываться через веб интерфейс. Но иногда сигнал пропадает, и марш не может передать данные и с ним нельзя связаться онлайн. Вот я думаю, как сигнал усилить, придумал пока только то, что можно на 3g настройки поставить (они используют разные частоты же, может сигнал усилиться?) но подтверждению этому не нашел
Аноним 07/04/16 Чтв 08:08:21  223752
>>223577
Всё продаётся.
Аноним 07/04/16 Чтв 08:47:46  223755
Если в розетке 220В 50Герц - то почему лампочка накаливания не мигает а светит постоянно?
Аноним 07/04/16 Чтв 08:55:11  223757
>>223755
На спадающей синусоиде нить накала не успевает остыть настолько, чтобы перестать светить. Вообще она мерцает, просто в очень небольшом диапазоне, так что не заметить.
Аноним 07/04/16 Чтв 10:05:37  223761
Подскажите, хочу взять атмегу для разговоров с ней с другой логики для управления её ногами, какую брать чтоб потом легко гуглить проблемы?
ATMEGA328P-PU подойдёт?
И какой программатор для неё нужен? USB-TTL подойдёт?
‮‮​​‍ Аноним 07/04/16 Чтв 10:13:42  223762
>>223761
> какой программатор для неё нужен?
USB ASP
AVR-Prog
J-Tag
STK-900
> ATMEGA328P-PU подойдёт?
No cares/ As your catch demands.
> для разговоров с ней с другой логики для
Читай ДШ вариантов overdohuya.
Аноним 07/04/16 Чтв 11:18:16  223765
14600170969910.png (14Кб, 459x387)
Анон, можно ли на место 0.22 мкф кондера прилепить электролит (керамику не нашел)? Если да, то как с полярностью поступать?
Аноним 07/04/16 Чтв 11:29:13  223766
>>223001
а никого не смущает, что он на затвор 5 вольт подаёт?
у него транзистор открыт не полностью, отсюда и нагрев.
Аноним 07/04/16 Чтв 12:52:37  223770
>>223765
поставь любой, какой есть, там типа 0,1мкф или 0,33мкф, можно даже его вообще не ставить, если с твоими колонками или динамиками усилок не будет возбуждаться. включай без него
‮‮​​‍ Аноним 07/04/16 Чтв 12:58:57  223771
14600231376630.png (253Кб, 1152x605)
>>223765
Бывают неполярные электролиты. Или можешь минус электролита подсоединить к минусу питания через 100кОм и к общему через 50-100 Ом. Будет небольшой отрицательный потенциал, что норм скажется на полярном электролите.
‮‮​​‍ Аноним 07/04/16 Чтв 12:59:43  223772
>>223766
Никого. Пердуинщики должны страдать. Или должны учиться.
‮‮​​‍ Аноним 07/04/16 Чтв 13:05:27  223774
>>223765
Хотя вариант поставить плёночный наиболее приемлем.
Аноним 07/04/16 Чтв 13:15:16  223775
>>223774
Есть плёночный на 0,1. Попробую его.
Аноним 07/04/16 Чтв 13:41:06  223779
Почему светодиод не мигает от переменного тока в 5 Вольт?
Аноним 07/04/16 Чтв 13:42:09  223780
>>223693
Тому що если тебе нужен LCR измеритель - бери LCR измеритель.
Измерение индуктивности, особо малых величин обычным мультиметром - это хуйня на постном масле.
Аноним 07/04/16 Чтв 13:44:19  223782
>>223737
Расшифруй аббревиатуры на картинке.
Аноним 07/04/16 Чтв 13:45:37  223783
>>223738
Возьми гарнитуру с наушниками и кнопками и отчекрыжь наушники - получишь хрень по твоему запросу.
Аноним 07/04/16 Чтв 13:49:00  223784
>>223748
Бытового - никакого, но если ты осваиваешь микроконтроллеры - то тут тебе клавиатура, пиздатейшие VFD индикаторы и преобразователь для их питания. Можешь сделать Зловещий Таймер.
Аноним 07/04/16 Чтв 13:51:24  223785
>>223755
Тому що на лампочке пульсации 100Гц - ей все равно в какую сторону ток течет. Глазом усредняется.
Если включить лампочку через диод, отрезав одну полуволну - будет 50Гц, уже очень даже заметных глазом. Чем более маломощная лампочка и тоньше спираль - тем пульсации заметнее.
Аноним 07/04/16 Чтв 13:52:43  223786
>>223779
Мигает.
Аноним 07/04/16 Чтв 15:48:34  223794
14600333141660.jpg (29Кб, 1656x232)
14600333141661.jpg (107Кб, 1249x623)
Наши охуевшие барыги или китайский подъебон?
Аноним 07/04/16 Чтв 16:12:43  223797
>>223794
Чип устарел и не производится. Это норма.
Аноним 07/04/16 Чтв 16:52:10  223798
>>223794
>>223797
Совсем уже ослепли от своей конифоли, на первом пике упаковка 1000 штук.
Аноним 07/04/16 Чтв 17:15:12  223799
14600385121400.png (188Кб, 332x414)
Двосч, подскажи что можно собрать из ардуинки и минимального количества радиодеталей прикольного?
Аноним 07/04/16 Чтв 17:40:43  223801
14600400437970.jpg (108Кб, 1920x800)
>>223748
>пульт оператора
Да ты охуел!
Аноним 07/04/16 Чтв 17:44:23  223803
>>223798
Нет.
Аноним 07/04/16 Чтв 17:46:02  223804
>>223799
Автономный источник точного внемени на основе gps.
Мини-вебсервер.
Умный дом.
Самотык.
Аноним 07/04/16 Чтв 17:58:02  223805
>>223798
Я, бля, тебе специально выделил - 1шт.!
Аноним 07/04/16 Чтв 18:15:06  223806
>>223805
где???
Аноним 07/04/16 Чтв 18:21:36  223807
>>223806
В правом нижнем углу.


Аноним 07/04/16 Чтв 18:21:45  223808
>>223805
Ты в глаза долбишься.
Аноним 07/04/16 Чтв 18:25:22  223809
14600427224980.png (131Кб, 483x442)
14600427225001.jpg (58Кб, 1656x232)
>>223808
ПИЗДОГЛАЗОЕ МУДИЛО!! ТЫ ШО, МЕНЯ ТРАЛИТЬ РЕШИЛ!!!???
Аноним 07/04/16 Чтв 18:29:06  223810
>>223809
Левее смотри, уебок. Пачка 4000 единиц. Цена за пачку.
Аноним 07/04/16 Чтв 18:31:46  223812
>>223810
Да нихуя не за пачку. Тыв элитане покупал когда-нибудь?
Я - да.
Аноним 07/04/16 Чтв 18:36:31  223814
>>223761
Забудь об этих атмегах. Даже не начинай!

Есть stm32, которые по производительности, по периферии, по возможностям в овер90000000000 раз круче авр.
Я год назад бросил эти ебаные аврки и теперь вспоминаю их как страшный сон.
У среднего stm32f103 мк цена около 200руб в самом еврейском чипидипе, а ПЗУ 128кб, ОЗУ 64. И ещё встроенный юсб и дохера разных интерфеейсов. Ещё возможность подключить внешнюю флэш и оперативку.
А программирование - сплошной кайф. Особенно с HAL и фриртос.

Программатор stlink позволяет не только загружать код, но и производить ОТЛАДКУ! Самую настоящую и полноценную. Это просто невероятно круто!

На али отладочную платку с стм32ф103с8т6 можно взять за 170руб и программатор столько же. Так же рекоменду взять юсб -> uart.

Кому нужны авр, если есть такие арм.

Кстати, недавно вышла линейко новая stm32f4x1
с энергопотреблением в 89микроампер за МГц.
Аноним 07/04/16 Чтв 18:39:11  223815
>>223810
Ага, размечтался! За штуку.
Элитан дорогой оч.
Аноним 07/04/16 Чтв 18:49:07  223821
>>223378
>>223382
Дак это же в металлическом корпусе с позолоченными ножками, наверное а не в пластике.
Я по такой же цене брал в элитане 2 года назад. Жаль больше не купил, сейчас они уже 50 с лишним.
Хочу закупиться 100 штуками, значит надо будет со следующей зп отложить овер 5к рублей
Аноним 07/04/16 Чтв 18:55:04  223823
Такой вопрос. Хочу спаять элементарный разветвитель гитарного сигнала с одного канала на два. если просто припаять по два провода к контактам входного джека, уровень громкости на каждом выходе будет таким-же, как на входе, или он будет вдвое меньше и надо заморачиваться с усилением?
Аноним 07/04/16 Чтв 18:56:54  223824
>>223807
В верхнем вижу, в нижнем нет.
Аноним 07/04/16 Чтв 18:57:02  223825
>>223823
Не в двое, но ниже.
Аноним 07/04/16 Чтв 18:58:36  223826
>>223823
А зачем тебе? Чтобы помимо снятия с комбика писать запасной чистый сигнал в линию, чтоб если звук не понравится прокрутить эту запись в другой комбик?
Аноним 07/04/16 Чтв 18:58:58  223827
14600447385870.jpg (66Кб, 600x600)
>>223804
А как её через com port кодить? У меня на ней просто юсб нету.
Аноним 07/04/16 Чтв 18:59:10  223828
>>223825
В 1,46?
Аноним 07/04/16 Чтв 19:00:35  223829
>>223815
Не сказал бы. В элитане дешевле чем в дипе.
Хотя какие-то голимые электретники стоили чуть ли не по 200 за штуку. Взял китайский аналог в 10 раз дешевле там же.
Аноним 07/04/16 Чтв 19:11:00  223831
>>223799
Устройство для смыва в унитаз или выкидывания в мусор.
Аноним 07/04/16 Чтв 19:12:36  223832
>>223826
Ну в общем, сигнал расходится, один идет прямо на выход, другой на разрыв (в нем будет педаль) и потом обратно соединяется с чистым на выходе. Еще в идеале потенциометры впаять. Суть в том, чтобы блендить чистый сигнал к сигналу с педали.
Аноним 07/04/16 Чтв 19:12:48  223833
>>223829
Про чип я вообще молчу.
Личн я для работы заказываю в компеле - вообще супер. И статьи они крутые пишут.

А для себя с али, потомучт похер на сроки.
Аноним 07/04/16 Чтв 19:14:38  223834
>>223825
Спасибо. А намного?
Аноним 07/04/16 Чтв 19:15:47  223835
>>223834
хз, пробуй. Страшного ничего не случится.
Аноним 07/04/16 Чтв 19:16:24  223836
>>223832
На пассивных потенциометрах нихуя не выйдет.
Сигнал попадет с выхода на вход педали и она засвистит.
Нужен минимальный микшер, на ОУ.
Аноним 07/04/16 Чтв 19:19:10  223837
>>223836
>на ОУ
на чем?
Аноним 07/04/16 Чтв 19:20:35  223838
>>223836
Каким ОУ, мб ты перепутал?
Аноним 07/04/16 Чтв 19:23:23  223839
14600462035320.jpg (31Кб, 667x441)
>>223836
Можно на эмиттерном повторителе, наверное.
Пикрелейтед не сработает?
мимодругой анон
Аноним 07/04/16 Чтв 19:23:58  223840
>>223838
Операционным Усилителем?
Аноним 07/04/16 Чтв 19:25:28  223841
>>223805
1 штука это одна упаковка в которой 1000 штук.
Аноним 07/04/16 Чтв 19:26:47  223842
>>223841
Тебе уже четыре раза сказали, что нихуя подобного. Это перпендикулярные вещи. Упаковка 1000, но продавать они могут и по штуке.
Аноним 07/04/16 Чтв 19:26:59  223843
>>223841
А как тогда будет обозначаться 1000 упаковок??
Аноним 07/04/16 Чтв 19:28:42  223844
Ребят тред не читал и вообще уёбок.
На борде давно не был и куда лучше задавать этот вопрос не знаю.
У меня есть задача. Сделать две светоимпульсные отмашки для корабля.
Это вроде поворотников на судне, работают они так либо по левому либо по право боту делается либо одна либо две яркие белые вспышки.
Изначально была выбран вариант использовать вспышки для фотоаппарата, но минус в том, что они питаются от пальчиковых батареек , которые быстро разряжаются и следить за их зарядом не представляется возможным, так как мужики на судне будут бухать и скорей всего забудут про них. Систему нужно сделать по максимуму автономной. На судне нет постоянной сети питания 220 иногда будет запускаться генератор.
Поэтому я приступил к рассмотрению второго варианта. это светодиодный модуль на диодах CREE, максимальный ток на 9 диодов 6 А, длительностью 1 секунду (вспышка ) Акумм вполне должен отработать на одном заряде порядком 10-20 вспышек. Так как сроки поджимают, драйвера делать не стал, остановился на нагрузочном резисторе. Был выбран большой свинцовый акум на 12 вольт и ИВЭПР, но мужикам не понравилась цена ИВЭПР который держит 5-6 ампе стоит порядком 3500 + аккум 1500.

Вопрос, как можно заменить полноценный ИВЭПР в корпусе
Что бы аккум при появление питания заряжался автоматически и не сдох от перезаряда или глубокого разряда. Можно ли сделать ИВЭПР на автомобильном аккумуляторе из какого - нибудь уже готовго модуля.
Аноним 07/04/16 Чтв 19:29:29  223845
>>223842
Кто тебе одну штучку копеечного чипа будет доставать на огромном высоко-технологичьном складе!
Аноним 07/04/16 Чтв 19:30:47  223846
>>223845
Блять, они мне и один резистор 0603 отрежут, если я попрошу. Я у них покупал не раз.
Аноним 07/04/16 Чтв 19:32:15  223847
>>223846
У кого? Что это за магазин? Чип и Дип?
Аноним 07/04/16 Чтв 19:33:17  223848
>>223846
elitan.ru
Аноним 07/04/16 Чтв 19:34:12  223849
>>223845
Какого копеечного!
Вы прошлые сообщения смотрите - он стоит 4к рупий.

Копеечные товары там не штуками - указано минимальное кол-во.
Аноним 07/04/16 Чтв 19:34:25  223850
Почему ты мне не отвечаешь???
Аноним 07/04/16 Чтв 19:37:13  223851
>>223850
Кому, блять?
Мы тут одни. Мыж этот, как его, легион!
Аноним 07/04/16 Чтв 19:38:15  223852
>>223851
Мне.
Аноним 07/04/16 Чтв 19:38:34  223853
>>223851
И мне.
Аноним 07/04/16 Чтв 19:38:52  223854
>>223851
Мне тож тогда
Аноним 07/04/16 Чтв 20:00:04  223855
>>223814
> А программирование - сплошной кайф. Особенно с HAL и фриртос.
Ха!
Ха-ха!!
Ха-ха-ха-ха!
Иди нахуй!
Аноним 07/04/16 Чтв 20:02:18  223856
>>223855
Ну эт тип был своеобразный сарказм.
Аноним 07/04/16 Чтв 20:02:38  223857
>>223855
Но значительно лучше, чем ебаца с регистрами.
Аноним 07/04/16 Чтв 20:05:07  223858
Мне тут надо проверить работу одного устройства. В идеале как бы нужен эквивалент нагрузки 8 ом, но его нету, есть только проволочный резистор С5-35В 50Вт 8.2 Ом. Используя этот резистор можно будет все с минимальными отклонениями сделать?
Аноним 07/04/16 Чтв 20:26:55  223866
>>223858
Да.
Аноним 07/04/16 Чтв 21:24:09  223873
>>223857
>ебаться с регистрами
И как там дела в 93-м?
Аноним 07/04/16 Чтв 21:28:11  223875
>>223873
Именно это хочу спросить я, когда вижу программы для авр.
Вот например: https://geektimes.ru/post/273904/
Аноним 07/04/16 Чтв 21:29:42  223876
>>223858
Смотря какой характер реальной нагрузки.
Аноним 07/04/16 Чтв 21:38:05  223877
>>223875
Нашёл где искать годный код. Там же сплошь "програмировал как хобби, так я ебаная веб-макака-одмин-хуйсгоры".
Как думаешь, почему люди делятся такими проектами на гиктаймс, а не на профильных сайтах? Потому что на easyelectronics их обоссут за макароны в коде, а на гиксе тусят отсталые ГИКИ, которые поставят лайк не глядя, один хер им не вкурить в это, потому что надо ещё айфон обсудить и прочую хуету.
Аноним 07/04/16 Чтв 21:42:42  223878
>>223814
какие среды разработки кошерно использовать для программирования stm32?
Аноним 08/04/16 Птн 05:29:39  223902
>>223878
мне понравился кейл, 32к бесплатно, удобное управление библиотеками (CMSIS и прочее), правда старые примеры нагнетают тоску и нет автокомплита.
Аноним 08/04/16 Птн 07:48:45  223907
>>223902
А сам производитель что рекомендует для программирования?

Так получается, что я всегда использовал IDE от производителя - для MSP430 это CSS, для AVR это Atmel Studio. Не хотелось бы нарушать традицию :-)
Аноним 08/04/16 Птн 08:33:38  223910
>>223907
> А сам производитель что рекомендует для программирования?
Тебя за ручку отвести на st.com, а?
Аноним 08/04/16 Птн 08:40:20  223913
>>223910
Если можешь ;-)
Аноним 08/04/16 Птн 08:50:23  223914
Антуаны, где дешёвые платы с STM32?
Всё платы на Али от 2-3 тыров.
Те, кто топит за STM32, че вы гоните про дешевизну?
Аноним 08/04/16 Птн 08:57:33  223915
>>223914
Я свою STM32f429-Discovery, брал за 1100р (в 2014). Как по мне, дешевле некуда за охуевший контроллер, дисплей, компас, 8 мегов памяти и все это аккуратно распаяно и работает.
Аноним 08/04/16 Птн 08:58:19  223916
>>223914
Они в шары не ебутся просто.
Аноним 08/04/16 Птн 09:06:25  223917
>>223916
пруф будет?
Аноним 08/04/16 Птн 09:07:35  223918
>>223915
нашёл что вспомнить.
а мой хуй знает какой дедушка в карты выиграл 2 деревни.
Аноним 08/04/16 Птн 09:11:26  223919
>>223918
Ну купи все россыпью и сам спаяй, хуле как ардуинщик?
Аноним 08/04/16 Птн 09:26:52  223921
>>223919
Т.е. про дешевизну ARM'ов больше не говорим?
Аноним 08/04/16 Птн 09:30:57  223926
>>223921
Ну я вот получил с али джве stm32f103c8t6, по 140р, это дорого? Покажы мне авр-ку за такие деньги с такими возможностями?
Аноним 08/04/16 Птн 09:35:00  223928
>>223926
За ~200р. можно купить плату уже распаянную под dip, разведенную. Прям можно впаивать в марахайки и не ебаться.
Аноним 08/04/16 Птн 09:37:08  223929
>>223928
Даже за 150р. С кварцем, портом USB и портом SWD. Покупай и юзой.
Аноним 08/04/16 Птн 09:44:02  223932
14600978424000.jpg (319Кб, 3872x2592)
>>223921
Завидуйте сучечки!
Аноним 08/04/16 Птн 09:51:15  223934
>>223932
Что это?
Аноним 08/04/16 Птн 09:52:12  223935
>>223934
Чорные квадратики на белом фоне.
Аноним 08/04/16 Птн 09:52:39  223936
>>223935
И что будешь делать? Или так, для тестов?
Аноним 08/04/16 Птн 10:00:05  223938
>>223936
Пока про запас, а то начнется опять СССР 2.0 и будет в магазинах лежать один тонар для проигрывателя за 3.10 и десяток резисторов МЛТ-2 на 10 и 15 МОм
Аноним 08/04/16 Птн 10:13:19  223940
>>223917
Парни, запруфьте этому денраданту, что вы в глаза не долбитесь.
Аноним 08/04/16 Птн 10:14:02  223941
>>223938
Я сейчас NXP набрал lpc2478 и lpc1768 впаянных в плату, с завода. Какие-то части платы сгорели (вплоть до пробоя пары деталек) а там еще куча всяких целых контролллеров, памяти, PHY, Can-формирователей, кодеров звука на плате стоят выпаяю и буду юзать. Они не ремонтируют а выкидывают блоками, зажрались совсем.
Аноним 08/04/16 Птн 10:14:30  223942
14600996707430.jpg (84Кб, 1280x411)
>>223917
Аноним 08/04/16 Птн 10:14:59  223943
>>223942
Тема ебли в шары не раскрыта.
Аноним 08/04/16 Птн 10:16:16  223944
>>223940
-->
>>222888
Аноним 08/04/16 Птн 10:16:19  223945
>>223941
У меня негде набирать, приходится покупать :(
Аноним 08/04/16 Птн 10:17:51  223946
14600998715830.jpg (53Кб, 640x640)
>>223914
Покупаешь пикрил и stm32f031, получаешь отладку для бредборда за копейки.
Аноним 08/04/16 Птн 10:18:23  223947
>>223943
Все в целости, никаких припухлостей и покраснения. Не долблюсь.
Аноним 08/04/16 Птн 10:21:41  223948
14601001011290.jpg (27Кб, 500x126)
>>223947
Рейт ми
Аноним 08/04/16 Птн 10:24:00  223949
14601002402030.jpg (101Кб, 800x555)
>>223948
И ми
Аноним 08/04/16 Птн 10:26:16  223950
14601003762030.jpg (217Кб, 660x845)
>>223949
Напомнило
Аноним 08/04/16 Птн 10:28:35  223951
14601005152480.jpg (58Кб, 500x304)
Вчера делал Distortion самостоятельно. Добился с генератора такой вот волны. А как гитару подключил получил ровно нихуя целых, ноль десятых. Почему так? Вроде даже амплитуда как на гитаре.
Аноним 08/04/16 Птн 10:32:28  223952
14601007484310.gif (4Кб, 637x279)
>>223951
Да и схема такая, с обратной связью.
Аноним 08/04/16 Птн 10:57:28  223953
>>223951
Дисторшена нет или вообще звук отсутствует?
Разъясняй внятно.
Аноним 08/04/16 Птн 10:59:07  223954
>>223953
Нет переусиления, звук есть.
Аноним 08/04/16 Птн 11:03:01  223955
>>223953
Рабочие точки выставил, по 4.5В в каждом каскаде.
Аноним 08/04/16 Птн 11:10:30  223956
>>223955
Вангую, амплитуда с гитарки ниже амплитуды твоего тестового сигнала.
Осцилл есть?
Аноним 08/04/16 Птн 11:11:44  223957
>>223951
У гитары пик удара примерно 0,7 вольта. Сам сустейн раз в 10 ниже. Значит нужно чтобы твой генератор выдавал амплитуду не больше 0.05 вольта. Если её перегрузить то вроде и гитару должно
Аноним 08/04/16 Птн 11:12:57  223958
>>223956
>>223957

Ну конечно есть. Да вроде на небольших амплитудах работал. 0.1-0.15 Ниже делать?
Аноним 08/04/16 Птн 11:17:15  223959
>>223958
Посмотри обрезаются ли пики удара по струнам. Если да, значит просто не хватает перегруза.
Если нет, то вообще хуй знает че у тебя там.
Я на транзисторах никогда не делал.

Аноним 08/04/16 Птн 11:19:36  223961
>>223959
Спасибо! посмотрю сегодня вечерком.
‮‮​​‍ Аноним 08/04/16 Птн 11:27:10  223965
>>223958
Ну что тебе гитарасту мешает покурить Л.?
Аноним 08/04/16 Птн 11:29:43  223966
>>223965
2 вопроса,
Что такое Л.
И почему перевернуто?
> Аноним 08/04/16 Птн 11:27:10  №223965
‮‮​​‍ Аноним 08/04/16 Птн 11:46:48  223969
>>223966
2.) https://www.youtube.com/watch?v=EHX7NZS8zAI
1.) Тебе нужно покурить хоть один буварь.
Аноним 08/04/16 Птн 11:49:57  223970
>>223969
Хватит прикалываться. Объясни по-человечески.
‮‮​​‍ Аноним 08/04/16 Птн 11:53:38  223971
>>223970
Знание твоё о том что такое Л. показывает тебя как знающего то о чём спрашиваешь. Это своеобразный детектор.

А буквы перевёрнутые это нужно 50 раз набрать /postcount
Аноним 08/04/16 Птн 11:53:47  223972
14601056274640.jpg (382Кб, 1536x2048)
Это триггер Шмидта на ОУ?
Какое назначение индуктивности в схеме, что бы запутать?

Каждый говорит разную версию
‮‮​​‍ Аноним 08/04/16 Птн 11:57:08  223974
>>223972
Это логический дискриминатор сверхмалых величин. Нужно супермалошумящий ОУ для такой схемы.
Аноним 08/04/16 Птн 12:01:17  223976
>>223971
/postcount
Аноним 08/04/16 Птн 12:02:36  223977
>>223971
Пиздун, хватает одного раза >>223976
Аноним 08/04/16 Птн 12:11:31  223978
>>223971
/postcount
Аноним 08/04/16 Птн 12:15:34  223979
>>223978
азаз патралел)0))000)
Аноним 08/04/16 Птн 12:56:40  223986
>>223979
/postcount
Аноним 08/04/16 Птн 13:35:54  223990
Подскажите какую схему лучше использовать.
Питание от АКБ На светодиодный модуль.
Напряжение 12V 6А НА модуль.
‮‮​​‍ Аноним 08/04/16 Птн 13:37:51  223991
>>223990
PWM.
Аноним 08/04/16 Птн 13:43:05  223992
>>223991
Какой лучше ?
‮‮​​‍ Аноним 08/04/16 Птн 13:44:49  223993
>>223992
С наибольшим кпд.
Аноним 08/04/16 Птн 13:51:43  223994
>>223992
У меня 2 стула, и выбор таков, что либо дешевый и работающий на пике мозности, либо дорогой с запасом. Но лучше дешевый.
Кароче я хуй знает какой лучше выбирать.
Аноним 08/04/16 Птн 14:04:01  223996
>>223877
Да это не только на гигтаймс. Под авр по-другому не покодишь, не используя сраные ардуиновские библиотеки.
Аноним 08/04/16 Птн 14:05:56  223997
>>223878
Я тоже использую кейл. Но хочу вернуться уже к любимому гцц и емаксу. Только проект допилю и слиняю - ломка уже.
Аноним 08/04/16 Птн 14:08:50  224000
>>223926
Возможности стмок и аврок просто не сравнимы. И по мощностям и по периферии.

У меня первой отладочной платкой была та с 103ц8т6 с али.
А дальше я сам делаю - там же им почти ничего не надо - только кварц и кондеры на питание. Да и кварц не обязателен.
Аноним 08/04/16 Птн 14:17:17  224001
>>223996
У стм библиотеки ещё хуже - никакой абстракции, при том, что функций наипиздически больше для всей периферии. В итоге вместо ебания регистров ебешь функции с неявными параметрами и неясными аргументами, при этом точно также задрачивая документацию. У АВР хотя бы все просто конфигурится.
Аноним 08/04/16 Птн 14:20:54  224002
>>224001
>функции с неявными параметрами и неясными аргументами
Чиво? У меня такое чувство, что ты нагло пиздишь.
Аноним 08/04/16 Птн 14:23:20  224003
14601146000080.jpg (42Кб, 755x311)
>>224001
Про документацию соглашусь - могли бы и постараться. Но с аргументами всё очевидно.

А вот качество кода HAL меня убивает. Такое ощущение, что оплата была по количеству строчек.
И такого ужаса, как на пикреле дофига.
Аноним 08/04/16 Птн 14:49:22  224005
>>224002
А ты попробуй проинициализировать какой-нибудь spi, не имея в руках документации.
Аноним 08/04/16 Птн 15:01:39  224006
>>224003
Мне надо, чтобы я вызвал spi-init и передал в неё указатель на структуру, в которой хранятся все настройки, и которую будет легко набить с помощью автодополнения, а потом она так же легко будет читаться. Нахуя мне отдельно вручную инициализировать тактирование модуля, и уж тем более gpio - для меня загадка.
Аноним 08/04/16 Птн 15:02:24  224007
14601169444090.jpg (111Кб, 1000x1000)
Привет профессионалы и любители. Как можно из 12 вольт получить регулируемый диапазон в 0,3 - 2,5вольт. Я могу понизить с помощью китайского DC-DC Конвертера до 3 вольт. Но мне нужен диапазон 0,3 -2,5В. Всю эту тряхомудию делаю для прожектора на PT4115. Пока что проверил 1,5 вольтовой батарейкой, димминг реально работает.
https://people.xiph.org/~xiphmont/thinkpad/PT4115E.pdf
Аноним 08/04/16 Птн 15:04:08  224009
>>224007
>224007
Купи готовый преобразователь специально для прожекторов - это будет самый простой вариант.
Аноним 08/04/16 Птн 15:04:24  224010
>>224007
Так у тебя работает димминг или тебе его сделать надо?
Аноним 08/04/16 Птн 15:23:14  224013
>>224009
не, хуйня, да и что ты под этим подразумеваешь?
>>224010
Короче, у этой микросхемы(PT 4115), есть вывод DIM. Он у меня никак не задействован и я решил сделать регулировку яркости прожектора, то есть задейчтвовать этот вывод и эту функцию. По датащиту, на этот вывод можно подавать ШИМ от 20ГЦ до 20КГЦ(Я так понимаю можно сделать светомузыку от динамика) или напряжение в пределах от 0,3 до 3 вольт(то есть при 0,3 он выключает нагрузку и до 3 вольт плавно увеличивает яркость, в зависимости от приложенного напряжения). Я же подключил между массой и выходом DIM - 1,5 вольтовую батарейку, димминг сработал.
Аноним 08/04/16 Птн 15:32:53  224015
>>223926
Что сделал из этих stm?
Аноним 08/04/16 Птн 15:43:02  224017
14601193820560.jpg (2223Кб, 3264x2448)
14601193821011.jpg (2178Кб, 3264x2448)
14601193821452.jpg (2441Кб, 3264x2448)
14601193821953.jpg (2075Кб, 3264x2448)
Откуда эта йоба, анон? Под что можно приспособить и где можно про это прочитать? Если нельзя, то за сколько можно пихнуть ашоту? Лампы есть, но лень искать
Аноним 08/04/16 Птн 15:43:12  224018
14601193925080.jpg (40Кб, 732x371)
Ананас, нужна помощь. Есть две схемы. На левой схеме транзистор открывается нормально от 3.3 вольт, правая же реагирует только на 12 вольт. Собственно почему? Во многих источниках указано, что нету ризницы куда подключать нагрузку у полевика. Транзистор IRLML2502 HEXFET.
‮‮​​‍ Аноним 08/04/16 Птн 15:44:08  224019
>>224007
Ебать ты лох!
Поставь потенциометр уже.
‮‮​​‍ Аноним 08/04/16 Птн 15:45:07  224020
>>224018
А куда ты подключаешь
> 3.3 вольт
?
‮‮​​‍ Аноним 08/04/16 Птн 15:49:06  224021
>>224017
Лифт неонки.
Аноним 08/04/16 Птн 15:50:55  224022
14601198551180.jpg (14Кб, 300x214)
>>224020
STM32F103C8T6
‮‮​​‍ Аноним 08/04/16 Птн 15:53:44  224023
>>224022
Ты
> 3.3 вольт
Куда подключаешь школьник?
Аноним 08/04/16 Птн 16:03:40  224025
>>224023
Чем тебя не устроил мой ответ Сэнсэй? Плата запитывается от внешнего блока питания по microUSB. LED запитывается от другого блока питания. Минус у них общий.
‮‮​​‍ Аноним 08/04/16 Птн 16:07:48  224026
>>224025
Где ты соединяешь минус хуитки и того что у тебя на схеме?
Аноним 08/04/16 Птн 16:07:55  224027
>>224018
>Во многих источниках
Это в каких источниках, дебилушка?
Во всех источниках пишут, что на затворе должно быть напряжение относительно СТОКА, сечешь чем пахнет? А когда у тебя нагрузка как на правом пике, что на ней садится всё напряжение питания и на затворе относительно стока становится -7 вольт, от чего транзистор закрывается. Разумеется в реальности всё иначе - транзистор уходит в линейный режим и садит всё напряжение на себе, попутно рассеивая мощность. В итоге - транзистор не открыт и не закрыт и греется, расплавляя припой на своих контактах.
Аноним 08/04/16 Птн 16:09:27  224028
>>224018
Даун, земля где на обоих схемах?
Аноним 08/04/16 Птн 16:10:59  224029
>>224028
Земля у тебя под ногами, хуй ты мамин. Общий провод подразумевается на минусе питания.
>мимо
‮‮​​‍ Аноним 08/04/16 Птн 16:11:02  224030
>>224027
> напряжение относительно СТОКА
У него сток на схеме только в цепь нарузки включён.
>>224028
> земля где на обоих схемах?
Ну пидорас?
В горшке твоей мамаши шлюхи?
‮‮​​‍ Аноним 08/04/16 Птн 16:12:41  224032
>>224029
> Общий провод подразумевается на минусе
Нет.
Внимательно на пик >>224018 посмотри.
Аноним 08/04/16 Птн 16:14:40  224033
>>224032
>пик
И хули? Понятно, что он не обозначен, но и схема управления не одним проводом с силовухой связана, разве не так?
Аноним 08/04/16 Птн 16:16:01  224034
>>224032
Доёбываетесь до пиздюка не по делу, а потом удивляетесь, хули вас пидорасами называют. А он получил ответ и съебался уже давно.
‮‮​​‍ Аноним 08/04/16 Птн 16:17:34  224035
>>224033
Но там написан PWM!
И затвор висит. Ты когда нибудь видел PWM который управляется с общим стоком?
Аноним 08/04/16 Птн 16:18:08  224036
>>224021
Где моар инфы нарыть? Что за лифт хоть?
‮‮​​‍ Аноним 08/04/16 Птн 16:19:16  224037
>>224036
Судя по надписям ВНР ЧССР или ГДР.
Аноним 08/04/16 Птн 16:20:43  224038
>>224027
Спасибо за инфу. Чего же википедия то врёт "любую из функций истока и стока может выполнять любой из этих электродов;"© википедия. Или получается я неверно понял написанную цитату?
Аноним 08/04/16 Птн 16:22:47  224039
>>224013
Ты хоть понимаешь смысл ШИМ? Там скважность импульсов меняется, а не напряжение от 0.3 до 3
Аноним 08/04/16 Птн 16:24:41  224040
Посоны, есть один днище-монитор - Acer G205HL и есть желание прикрутить к нему ЭНКОДЕР для оперативной регулировки яркости в зависимости от освещённости помещения. Грубо говоря - вхуярить переменный резистор.

Проблема в том, что схемы я на него скорее всего не найду и кудаа подпаяться соответственно тоже. Есть также одна статья, в которой делается нечто подобное:
https://geektimes.ru/post/258098/

Так вот, как найти нужную микруху на плате ? Пробивать каждую по даташиту чёт не оче, ибо монитор один и его придётся два раза разбирать и собирать, чтобы сфоткать микрухи, собрать монитор, загуглить и снова разбирать. А защёлки там не железные. Помогите посоны, может есть какие-нибудь косвенные признаки ?
Аноним 08/04/16 Птн 16:28:53  224041
>>224040
с этим проприетарным уг просто не сделать.

Самый изи и верный способ - приделать какой-нить мк по юсб, а уже к нему всё, что захочешь.

Вот, например тот, что выше - stm32f103c8t6
Платку на нём можно ваще малюсенькую скрафтить.
Аноним 08/04/16 Птн 16:34:48  224042
>>224027
Поправка. Истока. Он же source.
>>224038
Функцию то может выполнять, в том смысле, что канал транзистора выполняет роль сопротивления и ток в нём может течь как от стока к истоку, так и от истока к стоку. Но напряжение на затворе меряется всегда относительно source.
>>224037
Ой блядь, манька проснулась, затвор у него висит, всё, катастрофа. Поц просто скинул схему для примера, в которой разница была не в том, как шим подключен, а в том, как подключена нагрузка. И в первом случае используется N-канальный полевик, а во-втором P-канальный полевик. А ты тут обосрался. как впрочем и я, перепутав сток и исток, но лучше так, чем вообще с предметной областью промазать
а вообще твоя писулька перевёрнутая абсолютно неотвечабельна, так что нахуй иди
Аноним 08/04/16 Птн 16:36:25  224043
>>224042
>И в первом случае используется N-канальный полевик, а во-втором P-канальный полевик.
Забыл важное слово перед "используется" - ОБЫЧНО
‮‮​​‍ Аноним 08/04/16 Птн 16:56:06  224045
>>224042
> А ты тут обосрался.
Аноним 08/04/16 Птн 16:56:33  224046
>>224041
Хмм, ты имеешь ввиду, что к моему асеру не получится подпаяться, как к деллу из статьи ? На делл чувак тоже не нашёл никаких схем, только даташит и схему включения микрухи, отвечающей за питание подсветки. Мне вот как раз надо понять какая из микрух на плате отвечает за это, а дальше уже нарою даташит и пр. Там же блядь не капли в конце концов. Ебля с контроллерами мне нахуй не нужна, этим я заниматься точно не буду.
Аноним 08/04/16 Птн 16:59:38  224047
>>224046
Я просто говорю про то, что кроме тебя этим заниматься никто не будет.

А так - конечно! Бери логический анализатор - и вперёд!
‮‮​​‍ Аноним 08/04/16 Птн 16:59:55  224048
>>224042
> А ты тут обосрался
> как впрочем и я
> была не в том, как шим подключен, а в том, как подключена нагрузка
> в первом случае используется N-канальный полевик, а во-втором P-канальный полевик
Пиздос тебя рвет.
А думать не пробовал прежде чем хуйню писать?
Минус батареи у него общий. Ну ну.
П-канальный транзистор...
Аноним 08/04/16 Птн 17:22:19  224049
я бы тебе ответил, хуила, да мне лень переписывать номер твоего поста. пруфани, что ты не школьник, для начала.
‮‮​​‍ Аноним 08/04/16 Птн 17:26:46  224050
Гугли "четырёхполюсник" школьничег. И подмойся.
Аноним 08/04/16 Птн 17:32:00  224053
>>224047
Ну если бы он у меня был и я бы умел им пользоваться, наверное я бы не задавал здесь подобных вопросов, верно ведь ? Нужны косвенные признаки, по которым было бы легко распознать эту микруху, такими знаниями может обладать какой-нибудь ремонтник, у которого перед глазами постоянно маячат всякие мониторы.
Аноним 08/04/16 Птн 17:35:04  224055
>>224053
На микрухах обычно есть маркировка. Разбирай и смотри каждую в гугле.
Но я говорю, что это бесполезно - везде всё разное и всё проприетарное - ничё не найдёшь.

Софтварный способ самый простой и 100% эффективный
Аноним 08/04/16 Птн 17:53:29  224057
>>224049
>переписывать номер поста.
Ох, лол! Матерые усачи подтянулись.
Аноним 08/04/16 Птн 17:55:27  224058
14601273272180.png (3Кб, 483x38)
>>224057
И на номер не реагирует. Что ещё спизданёшь?
Аноним 08/04/16 Птн 17:56:33  224059
>>224053
>>224055
Вы тама совсем пизданулись? Думаете яркость отдельной микрухой в монике регулируется? Да вот хуй вам, всё на одно процессоре.
Аноним 08/04/16 Птн 18:08:25  224060
>>223972
Это что угодно на ОУ. Тому що там неизвестное Z0 участвует.
Задача на доске не на то, как эта схема работает, а на понимание работы ОУ в принципе.
Аноним 08/04/16 Птн 18:09:27  224062
>>223994
Садись на хуи, хуле с тебя взять, раз не умеешь задачу объяснить внятно.
Аноним 08/04/16 Птн 18:10:08  224063
>>224059
Ага, на 4-х ядерном.
Аноним 08/04/16 Птн 18:11:55  224064
>>224063
Ты монитор открывал, сынок? Там один видеопроцессор, микруха вырабатывающая всякие питания, операционник Vcom и всё.
Аноним 08/04/16 Птн 18:13:40  224065
>>224013
Ну и поставь туда переменный резистор делителем, дурья твоя башка.
Три резистора: два постоянных сверху-снизу, один переменный посередке, 1-10 кОм.
С движка резистора - на вход DIM.
Аноним 08/04/16 Птн 18:14:48  224066
>>224017
Это два дешифратора для индикатора ИН-12.
Если у тебя есть 2 таких ёбы - можешь сделать никси часики.
Аноним 08/04/16 Птн 18:16:29  224067
>>224018
Вторая схема - повторитель истоковый.
Работает как повторитель, на истоке - входное напряжение минус пороговое затвор-исток.
Аноним 08/04/16 Птн 18:18:06  224068
>>224038
Это для jfet.
Для mosfet сток-исток местами нельзя менять.
Аноним 08/04/16 Птн 18:20:58  224069
>>224064
Светодиодами управляет отдельная микросхема, а не процессор.
Аноним 08/04/16 Птн 18:49:38  224072
>>224050
Сари мам, а я так тип тожэ магу)0))0))00)
Аноним 08/04/16 Птн 18:50:31  224073
>>224072
Вот так.
Аноним 08/04/16 Птн 19:36:06  224075
>>224040
Бамп вопросу.
Книгочиталки, ремонт, замена экрана Аноним 08/04/16 Птн 19:59:55  224077
Анон, я нищеброд, и очень хочу себе книгочиталку. Потому что у меня нокия ц5 с уебищным экраном.
Недавно мне подруга подогнала читалку с разбитым экраном, и дала денег, чтобы я купил экран и сделал. Дала onyx boox. Вытащил, узнал маркировку, заказал с али, привезли не совсем то, что нужно, там отличалась маркировка на одну цифру. Гугл сказал что взаимозаменяем с оригиналом. А отличие экрана лишь в том, что приехал экран на гибкой, пластиковой подложке. Короче, повезло, теперь она его на разобьет.

Так вот, анон, я хочу себе так же сделать. Оникс очень понравилась, в плане того, что там линукс и можно ставить софт, и вообще гибкая в плане настроек.

Теперь к делу, поиск по россии дал вот это
https://www.avito.ru/samara/planshety_i_elektronnye_knigi/onyx_boox_c63m_marco_polo_670369598
читалка за 600 рублей. Стоит ли брать?
И главный вопрос, какой взять экран? На али всего два продавана, один с тремя заказами всего.
Что можете сказать про взаимозаменяемость? Я могу взять с али оригинальную маркировку, но настораживает всего 3 заказа.
Могу ли я взять любой который удовлетворяет следующему:
16 градаций серого, 754х1024, 6", сенсорный емкостный, без подсветки.
Как мне быть, посоветуй. Читалку очень хочется, заебался читать на телефоне, ну правда.
А, да, тип этот по почте будет отправлять в Ставрополь. Я там живу.
Книгочиталки, ремонт, замена экрана Аноним 08/04/16 Птн 20:00:15  224078
>>224077
На али
http://ru.aliexpress.com/item/in-stock-100-NEW-Original-Display-for-ONYX-Boox-C63M-Ermak-E-book-eRader-E/32452247952.html?aff_platform=aaf&sk=eub6yrrBy%3A&cpt=1460132622481&af=15158&cv=1819421&cn=2o5bpjisu1vgui63qmh45lp53pdobgx6&dp=v5_2o5bpjisu1vgui63qmh45lp53pdobgx6&afref=http%3A%2F%2Fe-ink-reader.ru%2Fchg_dsp.ph&aff_trace_key=3c70e2102393443995fad71726f4614d-1460132622481-04014-eub6yrrBy
Аноним 08/04/16 Птн 20:01:32  224079
>>224075
Разбирай и выясняй - что у него управляет светодиодами подсветки. Каких ты заранее советов хочешь?
Книгочиталки, ремонт, замена экрана Аноним 08/04/16 Птн 20:02:01  224080
>>224078
Алсо, тоже хочется чтобы экран был не стеклянный.
Аноним 08/04/16 Птн 20:25:15  224082
вот теж блять задача. У меня есть светодиодный модуль и аккум автомобиля. Диод через микруху включается на 1 секунду. Ток в цепи 2.5 А а нужно 6. Что мне сделать ?
Думаю взять эту хуетень http://www.dessy.ru/catalog-pdc410270.html Поможет ли она мне в этом вопросе ?
‮‮​​‍ Аноним 08/04/16 Птн 20:53:16  224087
14601379970100.jpg (106Кб, 960x649)
>>224075
Вопрос даже для меня слишком наркоманский. Пожалуй воздержусь.
Аноним 08/04/16 Птн 22:14:09  224094
>>224079
>Разбирай и выясняй - что у него управляет светодиодами подсветки. Каких ты заранее советов хочешь ?
Как выяснять, очевидно же. Как микруху распознать ?
Аноним 08/04/16 Птн 22:43:29  224096
>>224039
Лмшь бы что спиздануть, у этого драйвера два варианта - либо шим либо напряжение, нотвыебнутся нужно, да
Аноним 08/04/16 Птн 22:45:53  224097
>>224065
А схемку ты не сможешь накидать ? Спасибо.
Аноним 08/04/16 Птн 22:58:58  224099
>>224096
> либо шим либо напряжение
Да жги ты его, нам-то похуй на твой дривер.
Аноним 08/04/16 Птн 23:10:55  224101
Есть одна китайская лампочка на трёх одноватных диодах и когда эта ебола нагревается то начинает мигать. Я так понимаю одному из светодиодов пизда? Как вычислить этого пидораса по айпи?
Диоды подключены последовательно.
Аноним 08/04/16 Птн 23:14:57  224103
14601464973910.jpg (188Кб, 900x669)
14601464973951.jpg (161Кб, 900x761)
>>224040
>Так вот, как найти нужную микруху на плате ?
Идти от обратного, то бишь — от самих светодиодов (если ты уверен, что у тебя именно они).
В доставшихся мне битых панелях со светодиодной подсветкой рядом с нужной микросхемой (со штатным входом PWM, кстати) обычно располагался разъём на 4-6 контактов, для нескольких групп СД. Находился драйвер на тонкой плате на самой панели.
Пикрелейтед — то, что ты по идее, должен будешь обнаружить внутри своего G205HL.
Аноним 08/04/16 Птн 23:32:30  224105
>>224103
Вот спасибо. Моник с LED подсветкой. А что за вход PWM ?
Аноним 08/04/16 Птн 23:37:28  224107
14601478485770.jpg (10Кб, 418x492)
>>224097
Аноним 08/04/16 Птн 23:38:05  224108
>>224101
Включи параллельно диоду резистор или другой диод. По очереди.
Аноним 09/04/16 Суб 00:19:00  224112
14601503408990.jpg (496Кб, 1536x920)
>>224105
Вход микросхемы драйвера, на который можно подать свой PWM-сигнал. Может быть отмечен прямо на плате.
Аноним 09/04/16 Суб 00:29:00  224113
14601509409970.jpg (47Кб, 413x604)
Я вам новый оппик принёс.
Аноним 09/04/16 Суб 00:32:58  224114
14601511789150.jpg (74Кб, 960x342)
>>224113
БОЛЬ!
ОНА ПРОСАЧИВАЕТСЯ ДАЖЕ СКВОЗЬ МОНИТОР!!1
Аноним 09/04/16 Суб 01:17:31  224119
Ленивый нюфак. Киньте ссылок где простым, доступным языком, без сложной терминологии поясняют за то, каким образом читать схемы(сам процесс анализа при просмотре принципиальной схемы). И еще. Допустим, взбрело мне в голову сделать устройство, которое бы преобразовывало переменный ток с розетки в постоянный. Я так понимаю, что чтобы сделать такое уст-во, нужно понимать чем отличается переменный ток от постоянного, и как с помощью нужных элементов организовать сам процесс преобразования.
Аноним 09/04/16 Суб 05:09:31  224128
>>224119
Любая ссср-овская книжка для НАЧИНАЮЩЕГО радиолюбителя. Практически школьным языком объясняются основы, а преобразователь переменного тока в постоянный - самая первая конструкция на диодах в таких книжках. Процесс анализа схемы - вот это сложнее, нужно просмотреть дохуя их, чтобы начать что-то осознавать. Допустим, в той же книжке для начинающего, если ты отсмотришь все схемы блоков питания, то в конце концов узнаешь этот узел например в схеме от телевизора по неким признакам, увидев сходство
Книгочиталки, ремонт, замена экрана Аноним 09/04/16 Суб 06:07:50  224132
>>224078
>>224077
Бамп, ну поясните же, посоны.
Аноним 09/04/16 Суб 08:08:19  224135
>>224132
А какой интерфейс у дисплея читалки? lvds?
Аноним 09/04/16 Суб 08:42:15  224141
>>224099
Да иди ты нахуй, не знаешь что ответить лучше промолчи. Двач как всегда. Дриверов у меня целых 20 штук для экспериментов.
Аноним 09/04/16 Суб 08:43:17  224142
>>224107
Спасибо, братуха
Аноним 09/04/16 Суб 08:52:46  224144
14601811665290.jpg (40Кб, 496x700)
Сап, усатые мастера.
Еть одна магнитола, panasonic cq-c3100gn, и она не воспроизводит мр3 с диска, при этом без проблем читает cd. Почему?
Меня устроил бы линейный вход, но он не предусмотрен, поэтому желательно добиться работы с мр3. Записал пяток дисков разными способами - не работает. Грешу на то, что объебываюсь при записи. Что я делаю не так?
Аноним 09/04/16 Суб 09:20:42  224146
>>224135
Нет, точно. Там что-то проще, потому что скорости другие.
Аноним 09/04/16 Суб 09:50:26  224153
>>224144
Японские магнитолы , раньше просто не умеле читать мп3, так как это пиратский формат, а зачем слушать в херовой записи музыку, когда проще купить её в хорошем качестве.
Так вот, аукс сделать на ней легко. А вот как к ЦАПу подключиться я хз.
Аноним 09/04/16 Суб 10:29:11  224156
Мастера, помогите пожалуйста с даташитом на транзистор M883, либо с аналогом.
Аноним 09/04/16 Суб 10:31:50  224159
>>224153
>не умеле читать мп3
Это, блять.

>аукс сделать на ней легко
Какие соображения по этому поводу?


Аноним 09/04/16 Суб 11:56:51  224168
http://we.easyelectronics.ru/part/zaryadnoe-ustroystvo-dlya-li-ion--na-tr4056.html
Вот такая копеечная зарядка перестала заряжать. Точнее только до 3.84v (из 4.2 положеных) или я больше аккум не разрядил. Мс не греется, светодиод зарядки горит, без аккума отключается. Понимаю, что купить новую или более нормальную лучше, но сейчас мне просто нечем акк зарядить. Из приборов под руками только вольтметр.
Аноним 09/04/16 Суб 12:38:41  224172
>>224159
Надо схему смотреть и припаиваться к усилителю в магнитоле.
Скорей всего в интернетах есть схема как это сделать, притом конкретно на твоей модели, там 2 проводка и кондер.
Аноним 09/04/16 Суб 12:42:22  224174
14601949428260.jpg (2313Кб, 1536x2048)
Анон, помоги решить задачу. Необходимо найти напряжение выхода и построить график его зависимости от t.
Аноним 09/04/16 Суб 13:12:30  224177
Усач, я правильно понимаю, что правильней регулировать яркость светодиодной ленты можно с помощью шим используя какой-нибудь 555 таймер, а не с помощью резисторов?
Аноним 09/04/16 Суб 13:25:38  224178
14601975383040.jpg (239Кб, 556x741)
14601975383091.png (77Кб, 1125x638)
14601975383102.jpg (43Кб, 690x517)
>>224172
Быстрогугл схемы не дал. Стоит пробовать методом научного тыка?
Аноним 09/04/16 Суб 13:54:32  224181
>>224168
Да, сгорела.
Купи лягушку - в любом хоз.маге можн найти рублей за 100
Аноним 09/04/16 Суб 15:30:33  224196
14602050338230.jpg (1341Кб, 2048x1536)
Ребята, расколол керамическуий радиатор на видеокарте. Заменить нечем. Погорит ли карта если я оставлю как есть?
Аноним 09/04/16 Суб 15:47:54  224198
>>224196
Это дроссель фазы питания. Если хочешь рискнуть, то лучше его выпаять.
Очень рекомендую искать такой же дроссель с такой же видяхи.
Аноним 09/04/16 Суб 15:51:25  224199
>>224198
А если ничего не выпаивать и просто оставить как есть? Сосну?
Аноним 09/04/16 Суб 16:22:49  224200
14602081696260.jpg (2184Кб, 2880x1800)
Сап, радач. Есть тут анон, который мне когда-то помогал с подсистемой данных спутника? Если ты еще тут, прочитай по-возможности почту.
Аноним 09/04/16 Суб 16:49:44  224205
>>224196 Ключи ебнут, инфа соточка. У тебя три варианта. Перекусить остатки дросселя тем самым отключив одну из фаз питания, попробовать склеить феррит что черевато что ключи таки все равно ебнут или же искать замену.
Аноним 09/04/16 Суб 17:05:43  224206
Анон, посоветуй какую-нибудь простенькую схему на сборку.
Имеется куча полевиков, биполярных транзисторов, резисторов, электролитов, керамики, диодов, импульсных трансформаторов (тороидальных и обычных), lm358 и ещё пара операционников, + регулируемый блок питания на 24В 5А.
Руки чешутся что-нибудь собрать, особенно что-нибудь с практическим применением.
Аноним 09/04/16 Суб 17:06:19  224207
>>224206
+ по мелочи всякое говно (потенциометры, оптроны etc.)
Аноним 09/04/16 Суб 17:09:08  224208
>>224174
Ты, уёбище, даже бумажку не в состоянии сфотографировать, чтоб все данные задачи вошли.
Аноним 09/04/16 Суб 17:10:37  224209
>>224178
Это коммутатор источников. Что ты от него хочешь?
Аноним 09/04/16 Суб 17:29:30  224212
Ребят , есть автомобильный аккум есть плата светодиодная 12 вольт. нужно на неё импульсом подать 12в. 6А . Когда подключаю к акуму в цепи только. 2.5 ампера. Как сделать ?
Аноним 09/04/16 Суб 17:31:39  224213
>>224212
...
Ты это, блять, серьёзно? При данном вольтаже, хоть ты обосрись, больше 2.5А ты не получишь. Либо перепаивай токоограничивающие резисторы, либо подавай 29В на т.н. плату.
Аноним 09/04/16 Суб 17:34:02  224214
>>224213
Когда машину заводишь, стартеру нужно около 70 ампер или я ошибаюсь.
Аноним 09/04/16 Суб 17:35:36  224215
14602125361930.jpg (16Кб, 236x275)
>>224214
Ты правда не знаешь, как работает закон Ома, или придуриваешься?
Аноним 09/04/16 Суб 17:38:43  224218
>>224215
шас гугланул, даже больше 70, 250 ампер номинальный ток стартера.
Откуда тогда они берутся ?
Аноним 09/04/16 Суб 17:41:16  224219
>>224218
Сопротивление катушки стартера низкое, ебан, отсюда и большой ток. А сопротивление твой т.н. светодиодной платы большое, отсюда и 2.5А. И при тех же 12В ты не получишь больший ток на этой "плате". Выход - большее напряжение или меньшее сопротивление токоограничивающих резисторов на "плате". Гугли базовые законы электроники, братишка. Живи долго.
Аноним 09/04/16 Суб 17:45:30  224220
>>224219
нету там резисторов вообще.=( ШИМ никакой не может ?
Аноним 09/04/16 Суб 17:46:15  224221
>>224220
Фотографию платы скинешь?
Аноним 09/04/16 Суб 17:51:04  224222
>>224221
Я её сам делал. 3 группы диодов по 3 диода последовательно.
Может сделать другое подключение ?
Аноним 09/04/16 Суб 17:52:56  224223
>>224222
А, пони. С тремя диодами вряд ли прокатит, но можешь попробовать их все параллельно включить, а потом каким-нибудь онлайн-калькулятором рассчитать сопротивление резистора и поставить его. Только учти, что при больших светодиодах токи имеют свойство сгорать.
алсо, ты не стробоскоп ли там пилишь, чтобы людей слепить?
Аноним 09/04/16 Суб 17:58:26  224224
>>224223
>при больших светодиодах токи имеют свойство сгорать
Так, мне спать определённо пора.
При больших токах светодиоды сгорают
Аноним 09/04/16 Суб 18:00:30  224225
>>224223
Корабельные отмашки. Это поворотники для корабля.
У меня диоды на фольгированном алюминии, который можно прикрутить к крутым радиаторам. Так если они будут все параллельно. То и ток мне уже будет значительно меньше нужен.
2 - 2.5.ампера на диод, или же лучше конечно 3.
Аноним 09/04/16 Суб 18:03:03  224226
>>224222
9шт х 3Вт? Если да, то у них ток 700-750мА. Чтобы получить 6А (нахуя только, непонятно) тебе их нужно все 9 в параллель соединить и добавить резистор ватт на 50, токоограничивающий.
Аноним 09/04/16 Суб 18:03:47  224227
>>224225
Нет, ток будет нужен как раз таки больше, ибо при параллельном соединении сопротивление падает, отчего повышается ток. Алсо, вряд ли твои диоды такое выдержат. Не еби себе мозг и купи более мощные диоды, которые рассчитаны на такие токи или хотя бы удовлетворяют твои потребности по яркости.
‮‮​​‍ Аноним 09/04/16 Суб 18:30:44  224233
14602158441320.jpg (106Кб, 960x649)
>>224178
На коммутаторе тот что на фото четыре входа по два канала. Выбери тот который ты считаешь лишним.
‮‮​​‍ Аноним 09/04/16 Суб 18:32:12  224234
>>224199
Да.
‮‮​​‍ Аноним 09/04/16 Суб 18:40:13  224235
>>224225
Как же ты заебал ёбанный матрос якорь тебе в жопу!
Кароч делай фотки. А моя твоя помогать.
Доставишь фотки которые попрошу — объясню всё на пальцах, так что всё хорошо сможешь сделать.

А сейчас вопрос кем ты там на посудине?
Аноним 09/04/16 Суб 19:09:05  224238
http://ali.onl/1fl
Стало интересно, приёбывется ли таможня при заказе таких kit наборов(типо много коммерческая партия вся хуйня), мб кто заказывал такие кит наборы?
Аноним 09/04/16 Суб 19:15:35  224239
14602185357110.jpg (980Кб, 3264x1836)
>>224235
Я там главный алкоголик.
Вот фото которое просили. Правда нахуя оно нужно.
Диоды 2А . Точно не знаю, брал из брака. надо получить 2.5А на диод. Лучше конечно 3 но 3 сильно надо охлаждать.

>>224227
Это и так дохуя мощные диоды, которые используются в лютых фонариках. стоимостью от 5к до 15к.
Аноним 09/04/16 Суб 19:17:12  224241
>>224239
> Диоды 2А
Может на 2 ватта?
‮‮​​‍ Аноним 09/04/16 Суб 19:22:01  224242
>>224239
> главный алкоголик.
Фоткай погоны.
И плату преобразователя.
Аноним 09/04/16 Суб 19:24:32  224243
Двач, не работает трансформатор. Тупо гудит и не работает (раньше не гудел). Как починить?
‮‮​​‍ Аноним 09/04/16 Суб 19:26:22  224244
>>224243
Устранить КЗ. Варианты:
Перемотать
Отключить махарайку от транса.
Аноним 09/04/16 Суб 19:28:27  224245
>>224244
Уже 3 раза перематывал, нихуя, все равно гудит. Может с сердечником че-нибудь не то?
‮‮​​‍ Аноним 09/04/16 Суб 19:31:16  224246
>>224245
А как твой транс выглядит?
Аноним 09/04/16 Суб 19:31:20  224247
>>224243
Может поятоянкой запитать?
Аноним 09/04/16 Суб 19:32:20  224248
>>224242
они на прямую подключены. к аккуму. Только сделал ключи через микросхему, которые открываю\закрывают. Питание 12 вольт.
Аноним 09/04/16 Суб 19:33:14  224249
>>224246
п-образный феррит, с одной стороны первичка с другой вторичка
‮‮​​‍ Аноним 09/04/16 Суб 19:35:00  224250
>>224248
Эт. Погоны давай. Твои. На фотке.
А то ты перестаёшь мне доставлять.
>>224249
ЧЁ????????????????!!!!!!!!!!!!!!
Какой нахуй ФЕРРИТ????
Аноним 09/04/16 Суб 19:36:40  224251
14602198007240.jpg (42Кб, 1000x750)
>>224250
Обычный. Ты шо?
Аноним 09/04/16 Суб 19:37:20  224252
>>224251
Ты импульсник в 220 врубил штоле?
‮‮​​‍ Аноним 09/04/16 Суб 19:37:31  224253
>>224251
Ну намотай на нём провуд и втыркни в розетку тогда.
Аноним 09/04/16 Суб 19:37:53  224254
>>224252
Нет, в 15, а что?
Аноним 09/04/16 Суб 19:38:32  224255
>>224241
http://www.xlight.ru/products/catalog/moshchnye-svetodiody-cree/503671.html

‮‮​​‍ Аноним 09/04/16 Суб 19:39:45  224256
>>224254
Ну малаца! А нахуя?
Аноним 09/04/16 Суб 19:41:09  224257
>>224250
C мужиками построили дом на плаву, для того, что бы заниматься браконьерством на оби. Нужно сделать огни по борту.
Вот все сделали, осталось только отмашки. ебануть, а их днем должно быть видно.
‮‮​​‍ Аноним 09/04/16 Суб 19:41:24  224258
>>224255
> Высокая световая отдача до 138 лм/Вт (@ 700 мА)
Ну хорошо. Фоткай свои погоны и продолжим.
Аноним 09/04/16 Суб 19:41:30  224259
>>224256
Он всегда от 15 работал.
Аноним 09/04/16 Суб 19:42:18  224260
>>224255
И? Ты хочешь пустить через него мах ток? Ну ебани на них 36В, будет тебе 7.5А
‮‮​​‍ Аноним 09/04/16 Суб 19:42:59  224261
>>224257
Тогда фоткай чё нить интересное.
‮‮​​‍ Аноним 09/04/16 Суб 19:44:20  224262
>>224260
> ебани на них 36В
Ты вообще умеешь в светодиоды или ты так траллешь?
Аноним 09/04/16 Суб 19:46:50  224263
>>224243
бамп вопросу.
Аноним 09/04/16 Суб 19:47:40  224264
>>224262
Заебал, Зеркальный, а как ему еще объяснить, что в таком подключении он при 12В больше не вытянет?
‮‮​​‍ Аноним 09/04/16 Суб 19:48:18  224265
>>224263
Тебе никак.
Или ты всё рассказываешь нормально или пиздуй нахуй.
Аноним 09/04/16 Суб 19:48:59  224266
>>224265
Что ты хочешь знать?
Аноним 09/04/16 Суб 19:51:39  224267
14602206997440.jpg (894Кб, 3264x1836)
>>224261
хуй знает, моей плеер с наушниками пойдет ?
‮‮​​‍ Аноним 09/04/16 Суб 19:53:10  224268
>>224266
Всё по порядку про твою махарайку.
>>224264
Нужно объяснить как ему получить те ватты что надо. А не убивать напругой диоды.
Если он мне будет доставлять, так и быть помогу ему сделать.
Аноним 09/04/16 Суб 19:54:23  224269
>>224264
Я понял, что диоды надо в параллель хуярить, и пилить хуетень , что бы ток в цепи поднять до необходимого. Я просто надеялся , что через ШИМ это как то можно организовать.
‮‮​​‍ Аноним 09/04/16 Суб 19:54:38  224270
>>224267
Не. Фоткай чё на посудине. Снасти там. Или рубку надеюсь у вас она есть?
‮‮​​‍ Аноним 09/04/16 Суб 19:55:16  224271
>>224269
Погоди горячку пороть.
Аноним 09/04/16 Суб 19:56:26  224272
>>224269
Когда ты въебешь диоды в параллель у тебя ток сам до небес подскочит и тебе придется ставить токоограничительный резистор или мастырить драйвер для стабилизации тока на нужном тебе уровне.
‮‮​​‍ Аноним 09/04/16 Суб 19:58:20  224273
>>224272
> ток сам до небес подскочит
Даже до аллаха. И пизда диодам наступит.
Аноним 09/04/16 Суб 19:59:18  224274
>>224267
Ууу. эти школочерепки.
Аноним 09/04/16 Суб 20:00:06  224275
14602212068570.jpg (125Кб, 499x499)
>>224273
> Даже до аллаха
Даже сдвинет его с насиженного места. Кек.
Аноним 09/04/16 Суб 20:00:21  224276
>>224268
>Всё по порядку про твою махарайку.
Высоковольтный трансформатор 15/4000В, схема - пушпулл, высоковольтная обмотка из 4 слоев, первая была с межслоевой изоляцией из фторопластовой ленты и успешно работала довольно долго. Затем, после некоторых манипуляций, ее пробило и внутри светилась дуга. Поэтому я намотал вторую. Межслоевую изоляцию делал из эпоксидки. Наматывал слой и заливал 2 слоями эпоксидки. Не заработала. Просто гудит и не дает дуги. Потом захуярил третью, тупо на изоленте, точно так же гудит и не работает.
Аноним 09/04/16 Суб 20:00:56  224277
>>224270
Фоток с пасудины, сейчас нет. Ибо фотки пасудины на фотике, который на пасудине, а пасудина в 10 км от дома.
‮‮​​‍ Аноним 09/04/16 Суб 20:01:26  224278
>>224275
Такбир! Инщалла.
Аноним 09/04/16 Суб 20:01:47  224279
>>224276
Сердешник размагнитил. Можно теперь и простой сетевик на 50Гц мотать
Аноним 09/04/16 Суб 20:02:55  224280
>>224274
Ну они просто в цвет, моей футболочке .

На самом деле, похуй вообще на картинку, звук же главное.
Аноним 09/04/16 Суб 20:02:59  224281
>>224279
>Сердешник размагнитил
Эт каким хуем? Я его не жег и не ронял, лол
‮‮​​‍ Аноним 09/04/16 Суб 20:03:26  224282
>>224277
А что у тебя за полевики и сколько их у тебя?
И жду фоток доставляющих.
‮‮​​‍ Аноним 09/04/16 Суб 20:04:37  224283
>>224276
С тебя тоже фотку. Пущпуль и транс.
Аноним 09/04/16 Суб 20:26:15  224286
14602227759180.jpg (952Кб, 3264x1836)
14602227759371.jpg (914Кб, 3264x1836)
>>224282
http://pl-1.org/public/productdetail.aspx?id=5284

Диодики модули типо для растений, фар 30% и фар 70%.


Аноним 09/04/16 Суб 20:27:49  224289
>>224286
70% диоды 100 000 К температура. 30% диоды 1200 К температура. Камера истинный цвет передать не может.
‮‮​​‍ Аноним 09/04/16 Суб 20:30:50  224291
>>224286
Ладно.
Так какие полевики имеешь? И есть резисторы меньше одного ома у тебя?
Аноним 09/04/16 Суб 20:31:05  224293
14602230655500.jpg (337Кб, 2000x1128)
>>224289
Я ебал эти диодики для растений, на следующий год соберу подсветку с Osram Fluora, а светодиодики присобачу куда нибудь.
Аноним 09/04/16 Суб 20:31:08  224294
>>224257
Тебе надо преобразователь. Сейчас у тебя просто на проводах много падает.
Скольки вольтовые диоды кстати? Они далеко не все 3-вольтовые, во многих уже внутри последовательные структуры.
‮‮​​‍ Аноним 09/04/16 Суб 20:33:13  224297
>>224294
Там ДШ есть на них. И вольтовых светодиодов не быват. Бывают амперные.
Аноним 09/04/16 Суб 20:35:01  224298
>>224297
Где "там"?
У светодиода есть типичное прямое падение. 1.8В для красного, 3 В для синего и белого. Напряжение это довольно стабильное.
‮‮​​‍ Аноним 09/04/16 Суб 20:37:51  224300
>>224298
> прямое падение
А вольтамперная характеристика тебе о чём говорит?
Аноним 09/04/16 Суб 20:39:27  224302
>>224298
Если это это твои диоды -
http://www.xlight.ru/cms/f/446015/%D0%A1%D0%B5%D1%80%D0%B8%D1%8F+XM-L+LED.pdf
то они 3-вольтовые. Если ты не можешь поднять на них ток - то у тебя тонкие сопливые провода.
Делай толстые провода, рассчитывай добавочный резистор при 14В питания.
>>224300
Вот посмотри на эту ВАХ и увидишь на ней длинный горизонтальный участок на котором напряжение слабо зависит от тока.
Аноним 09/04/16 Суб 20:42:15  224304
>>224302
Впрочем в этом даташите и 6-вольтовые и 12- и даже 46-вольтовые упоминаются.
‮‮​​‍ Аноним 09/04/16 Суб 20:42:26  224305
>>224302
> участок на котором напряжение слабо зависит от тока.
Зато ток нехуйски зависит от изменения напряжения на доли вольта.
Аноним 09/04/16 Суб 20:44:36  224306
>>224305
Это взаимно-обратная хуйня.
Сопротивление токоограничивающего резистора рассчитывается исходя как из тока, так и из падения напряжения на переходе.
Ровно как и выходное напряжение и ток драйвера.
Аноним 09/04/16 Суб 20:46:10  224307
>>224238
Похуй таможне на такую ерунду. Заказывай, не парься.
‮‮​​‍ Аноним 09/04/16 Суб 20:47:53  224308
>>224306
> токоограничивающего резистора
Тебя на резисторах заклинило. Генераторы тока лучше.
Аноним 09/04/16 Суб 20:49:11  224309
>>224308
Ты посмотри на его махарайку из говна, палок и галогенового прожектора. Какие ему там генераторы тока!
‮‮​​‍ Аноним 09/04/16 Суб 20:51:49  224310
>>224309
А то чтобы они подольше поработали.
Я ему обещал помочь, и пытаюсь это сделать. А ты тут какой-то колхоз обсуждаешь.
Аноним 09/04/16 Суб 20:54:39  224312
>>224310
Ты не помогаешь, а губы дуешь как баба-утка, при том что нихуя не понимаешь, как светодиод питается. "Напряжениея нет, кря-ко-ко".
Аноним 09/04/16 Суб 20:56:50  224313
>>224094
Смотри куда провода от подсветки идут.
‮‮​​‍ Аноним 09/04/16 Суб 20:57:15  224314
>>224312
> баба-утка
Это чё за хуйня?
> не понимаешь, как светодиод питается
Ну куда уж нам!
> Напряжениея нет
Не запрягай кобылу позади телеги. А то волки будут насмехаться на тебе.
Аноним 09/04/16 Суб 20:58:53  224315
>>224314
>Это чё за хуйня?
Погугли.
‮‮​​‍ Аноним 09/04/16 Суб 21:00:29  224316
>>224315
Лень.
Скорее какой-то шкальный мемас.
Аноним 09/04/16 Суб 21:02:54  224318
>>224316
Дуй губы дальше, чо. Кря-кря.
Пока ты ему не предложишь готовое решение покупного драйвера под его задачу - все твое пиздабольство - просто сотрясание воздуха и благие пожелания. Импульсный драйвер он сам не сделает.
‮‮​​‍ Аноним 09/04/16 Суб 21:04:50  224322
>>224318
> Импульсный драйвер
Из крайности в крайность.
Аноним 09/04/16 Суб 21:05:38  224323
>>224279
Лол, воткнул короче без вторички. Гудит дичайше! Потрогал пальцем, сердечник аж трясется как ебанутый.
Аноним 09/04/16 Суб 21:09:16  224324
>>224322
А если линейный - то резистор надежнее. Стабильность там не сильно востребована. Вон, каждый первый светодиодный фонарик на литиевом аккумуляторе (не говоря уже о батарейках) имеет банальный резистор драйвером и тупой ключ чисто для включения и мигания. И ничего, работают.
Аноним 09/04/16 Суб 21:09:35  224325
>>224323
Куда ты его воткнул, болезный?
‮‮​​‍ Аноним 09/04/16 Суб 21:10:17  224326
>>224324
> И ничего, работают.
Пиздобол.
Аноним 09/04/16 Суб 21:11:05  224327
>>224326
Приятно познакомится.
А я - Практик.
‮‮​​‍ Аноним 09/04/16 Суб 21:11:07  224328
>>224325
Угадай!
‮‮​​‍ Аноним 09/04/16 Суб 21:11:59  224329
>>224327
Ты практический пиздобол.
И не умеешь в надёжность.
Аноним 09/04/16 Суб 21:14:09  224331
>>224329
Надежность обеспечивается правильным расчетом.
Поэтому я и сказал ему считать резистор для 14В питания - номинального напряжения в сети с работающим двигателем. У него и так 30+ процентный запас по току есть.
‮‮​​‍ Аноним 09/04/16 Суб 21:15:12  224333
>>224331
> я и сказал ему считать резистор
Ты ему сказал врубить напрямую. И провуд потолшеее.
Аноним 09/04/16 Суб 21:16:25  224334
>>224333
>Делай толстые провода, рассчитывай добавочный резистор при 14В питания.
А читаем мы ЖОПОЙ, да.
‮‮​​‍ Аноним 09/04/16 Суб 21:18:25  224335
>>224334
> А читаем мы ЖОПОЙ, да.
Почитай всё что ты понаписал тут. И давай разберём всё тобою написанное...
Аноним 09/04/16 Суб 21:20:58  224338
>>224335
Если разобрать все ТОБОЮ написанное - то практических советов ноль, одни абстракции и благие пожелания, плюс фатальное незнание о такой простой вещи, как прямое напряжение светодиода. Это не ты там 29В ему предлагал подать, ммм, уёба?
‮‮​​‍ Аноним 09/04/16 Суб 21:24:19  224339
>>224338
> как прямое напряжение светодиода
Нуну.
Хотел поумничать.

Прямое падение напряжения при определённом токе
не одно и то же с
Прямое напряжение
И про 36 вольт подать - тоже прикольно.
36В 09/04/16 Суб 21:24:25  224340
>>224338
Это я ему 36 предлагал.
‮‮​​‍ Аноним 09/04/16 Суб 21:28:28  224341
>>224340
Ну ты тоже такой молодец. Траллешь проффесионально.
Аноним 09/04/16 Суб 21:28:36  224342
>>224339
В диапазоне рабочих токов прямое напряжение примерно постоянно, и для мощных светодиодов гуляет в пределах нескольких сотен (если не десятков) милливольт. В практической конструкции с резистором питание гуляет намного сильнее и динамическое сопротивление светодиода (термин объяснять надо или он для тебя тоже новый?) будет гораздо ниже добавочного сопротивления, то есть несущественно.

>>224340
Нахуя?
36В 09/04/16 Суб 21:30:51  224343
>>224342
> Нахуя?
Ну он просил ему ток 6А забацать я и предложил как.
‮‮​​‍ Аноним 09/04/16 Суб 21:31:08  224344
>>224342
А теперь собери на резисторах. И тебе станет понятно почему я его про полевики спрашивал.
Аноним 09/04/16 Суб 21:32:04  224346
>>224343
Предложил, перепутав светодиод с резистором.
Еще один придурок. Откуда же вы лезете?
‮‮​​‍ Аноним 09/04/16 Суб 21:33:26  224347
>>224343
Пиздос.
А ведь правда.
Но мне это не доставляло.
Кароч пусть фотками развлекает, а я ему отработанную схему, которую он сможет собрать на коленке.
Аноним 09/04/16 Суб 21:33:34  224348
Диод на 3.3 вольта. вроде.
Провод потолше хуйня собачья, сколько я выиграю, с 2.5 до 2.7 ампер ?
Нужно реально сделать другое подключение диодов и драйвер посмотреть подходящий, Просто ебаный фольгированный алюминий дефицит для меня и его переделывать для меня проблема.
есть кстати регулятор тока http://www.dessy.ru/catalog-pdc410270.html.

Вот полевик

http://pl-1.org/public/productdetail.aspx?id=5284
Аноним 09/04/16 Суб 21:34:35  224349
>>224344
Резистор 2.5 (практически - ближайшее значение из ряда Е24: 2.2, 2.4, 2.7) Ома на ленту из 3 диодов.
Даст примерно 2 ампера при 14В.
Аноним 09/04/16 Суб 21:35:34  224350
>>224346
Иди нахуй! Я себе когда фитосвет делал, заебашил драйвера по расчетам из даташита и радуюсь нормальному току через светодиоды, а когда хуй с подлодки начинает требовать прокачать ему 6А через сборку (ему так хочется) то я не собираюсь умничать а хочу чтоб он сжег свое поделие и начал книжки читать перед сованием своего носа куда не следует.
Аноним 09/04/16 Суб 21:36:36  224352
>>224348
У тебя где-то проебалось аж 2-3 вольта по пути к диодам. Вопрос - где?
Если номинал даже 3.3В - то 3 последовательно - это меньше 10В, а батарея - 12.6.
Аноним 09/04/16 Суб 21:38:23  224353
>>224348
Хуйня регулятор, меньше ты им сделаешь, а больше - никак. К тому же и с таким регулятором ток в импульсе нужно ограничивать.
Аноним 09/04/16 Суб 21:38:39  224354
>>224323
Все, наконец нашел причину. Сердечник не причем. Просто между ножками транзистора застрял кусок припоя. Я его оттуда вытряхнул и все работает.
Аноним 09/04/16 Суб 21:39:15  224355
>>224354
Все, молодец, съеби.
‮‮​​‍ Аноним 09/04/16 Суб 21:41:56  224356
>>224349
Ты не пизди мне тут а собери и посмотри.
>>224348
Регулятор норм если светодиоды подключишь паралельно. Тока нужно чуть больше минимального коэффициента заполнения выставить.
А полевик хуйня для этой схемы. Нужно что-то типа шестьдесят амперов как минимум.
Аноним 09/04/16 Суб 21:44:30  224357
>>224356
Если он подключит диоды параллельно, то при включении придет пизда или диодам или ключу. Скорей всего сначала второму - на пробой, потом первому. Кто будет ток ограничивать в импульсе, снова провода?
‮‮​​‍ Аноним 09/04/16 Суб 21:46:04  224358
>>224357
> Кто будет ток ограничивать в импульсе
Дроссель. Он именно так и работает.
Аноним 09/04/16 Суб 21:46:24  224359
>>224356
Мало у меня фонарей что ли собрано?
Только у меня 4.2В и 300-400 мА начальных, соответственно резистор 4.7 Ом.
Аноним 09/04/16 Суб 21:47:47  224360
>>224358
В его примитивном регуляторе нет дросселя.
Тот что есть - не участвует в силовом преобразовании.
‮‮​​‍ Аноним 09/04/16 Суб 21:48:32  224361
>>224359
Какой ты молодец!
Ну прям молодец-молодец!
Аноним 09/04/16 Суб 21:49:06  224362
>>224361
Отож.
‮‮​​‍ Аноним 09/04/16 Суб 21:51:27  224363
14602278878480.gif (15Кб, 772x481)
>>224360
> нет дросселя.
Точно. Блядь проебался.
Нужно тот что будет с дросселем в цепи нагрузки и тогда норм. А ещё лучше с датчиком тока.
Аноним 09/04/16 Суб 21:55:49  224364
>>224363
Тогда ему просто взять драйвер готовый и не выдумывать самопальной херни. Преобразователь на 50 Вт - ни разу не простое изделие, он полведра транзисторов (и светодиодов тоже) сожжет, прежде чем что-то годное получит.
Но для готового может понадобиться перекоммутировать светодиоды либо последовательно для буста, либо параллельно для бака.
‮‮​​‍ Аноним 09/04/16 Суб 22:00:51  224365
>>224364
http://www.radiant.su/rus/articles/?action=show&id=420
Аноним 09/04/16 Суб 22:02:04  224366
14602285241910.jpg (91Кб, 640x466)
14602285241931.jpg (28Кб, 500x376)
Заебали сраться, подскажите какой узел лучше для частотомера до 100МГц?
‮‮​​‍ Аноним 09/04/16 Суб 22:03:36  224367
>>224364
http://rc-aviation.ru/mtech/735-remont/1524-bano-2
Аноним 09/04/16 Суб 22:03:45  224368
>>224365
Опять крякаешь? Готовое решение где? Под его конкретную задачу?
‮‮​​‍ Аноним 09/04/16 Суб 22:04:21  224369
>>224366
Первый.
Аноним 09/04/16 Суб 22:09:46  224370
>>224366
Это очевидно одно и то же, только первый чувствительнее за счет 2 доп каскадов.
‮‮​​‍ Аноним 09/04/16 Суб 22:09:59  224371
>>224368
> крякаешь
Непонимат.
> конкретную задачу
http://www.kosmodrom.com.ua/data/dcdcleddriver.php
Аноним 09/04/16 Суб 22:10:11  224372
14602290118630.jpg (993Кб, 3264x1836)
Почему полевик хуйня ?
Если я диоды выставлю последовательно, дам напряжение 12в ограничу его резистором, допустим до 3.5-4в. выставлю ток 2.5-2.7а.
К тому же подается напряжение примерно на 1 секунду, диод не успевает нагреваться. Могу по времени сделать еще меньше.

Фотка рэндом с камеры на телефоне.
Аноним 09/04/16 Суб 22:12:19  224373
>>224372
Они у тебя уже последовательно и у тебя нет нужного тока даже без полевиков.
Аноним 09/04/16 Суб 22:14:02  224374
14602292421100.jpg (61Кб, 400x301)
Суп, реквестирую сайт, где можно было вручную на любую радиоволну настроиться. Там ещё фиолетовые диаграммы на чёрном фоне были.
пикрандом
Аноним 09/04/16 Суб 22:15:52  224375
>>224371
Да не будет он это паять, очевидно, не сможет просто (см махарайка из прожектора).
Нужно готовое решение в сборе.
Аноним 09/04/16 Суб 22:16:31  224376
>>224372
Я согласин хуйню пизданул, я имел виду все параллельно. Что бы напряжение в цепи понизить. с 12 до 3.
‮‮​​‍ Аноним 09/04/16 Суб 22:18:16  224378
>>224375
http://www.dx.com/s/led+driver+12v
Аноним 09/04/16 Суб 22:18:44  224379
>>224376
Когда ключ откроется - он дает в нагрузку 12В.
Светодиоду нужно 3. Светодиодов у тебя на 50 Вт.
Значит тебе надо где-то высадить еще 3 по столько (12-3). Не выйдет.
‮‮​​‍ Аноним 09/04/16 Суб 22:19:06  224380
>>224372
Диодам может тать плохо.
Аноним 09/04/16 Суб 22:20:05  224381
>>224375
Спаять по готовой схеме без труда смогу. А вот сам придумать схему, не очень умею.
‮‮​​‍ Аноним 09/04/16 Суб 22:22:31  224382
>>224375
http://www.dx.com/p/zndiy-bry-dc-dc-10-32v-to-12-60v-adjustable-150w-boost-power-module-led-driver-for-diy-321896#.VwlWc0YolLA
‮‮​​‍ Аноним 09/04/16 Суб 22:23:57  224383
>>224381
Помотри по этим ссылкам.
http://www.kosmodrom.com.ua/data/dcdcleddriver.php
http://rc-aviation.ru/mtech/735-remont/1524-bano-2
http://www.radiant.su/rus/articles/?action=show&id=420
Аноним 09/04/16 Суб 22:24:20  224384
>>224379
Я совсем тебя не понял.
Аноним 09/04/16 Суб 22:26:25  224385
>>224382
Да, этот может подойти. Надо его только будет настроить на нужный ток.
Ну и диоды перекоммутировать последовательно, как я говорил выше.
‮‮​​‍ Аноним 09/04/16 Суб 22:27:55  224386
>>224385
> http://www.radiant.su/rus/articles/?action=show&id=420
Ну там и входные и выходные токи регулируются. И десять баксов небольшая цена.
Аноним 09/04/16 Суб 22:31:01  224387
>>224384
Если ты дашь в светодиод 12В без ограничения тока - он сгорит сразу. Даже если ты пытаешься что-то делать ШИМом - это только регулировка яркости вниз, для ограничения тока она не предназначена.
А вот когда к ШИМу добавляется дроссель - он сглаживает пульсации тока и превращает ШИМ-регулятор в DС-DC преобразователь. В LED драйвер, если соответствующим образом сконфигурированы цепи регулировки (обратной связи).
Аноним 09/04/16 Суб 22:31:25  224388
10$ пожалуй дохуя.

Мне проще будет фотовспышки передалать.
От которых я хочу отказаться по ряду причин.

Мне так и не объяснили, почему нельзя включить их параллельно. Ограничить напряжение резистором, А ток отрегулировать той хуйней , что я скинул.
Аноним 09/04/16 Суб 22:32:07  224389
>>224384
Включи свою махарайку и замеряй напряжения на диодах.
Аноним 09/04/16 Суб 22:34:51  224391
>>224389
Для чего ?
‮‮​​‍ Аноним 09/04/16 Суб 22:35:17  224392
>>224388
Эти можно. Они из одной партии.
> ой хуйней , что я скинул.
В каком посте?
‮‮​​‍ Аноним 09/04/16 Суб 22:36:08  224393
>>224391
Чтобы постичь дзен. И увидеть падение напряжения.
Аноним 09/04/16 Суб 22:36:48  224394
>>224388
Ограничив ток резистором, тебе на резисторе придется высадить в 3 раза больше мощности, чем на светодиодах, включенных параллельно.
На светодиодах 3В 18А (56W), на резисторе 9В 18А - 150+ ватт.

Поэтому три диода последовательно и резистор - оптимально, тогда на резисторе(резисторах) высадится 30W, что уже приемлимо. Но у тебя какая-то херня, творится поэтому >>224389
‮‮​​‍ Аноним 09/04/16 Суб 22:38:54  224395
>>224394
> Ограничив ток резистором, тебе на резисторе
> на резисторе 9В 18А - 150+ ватт.
> последовательно и резистор
> огда на резисторе(резисторах)
Опять резисторы. Это тред про сопротивления?
Аноним 09/04/16 Суб 22:39:25  224396
>>224019
>Single pin on/off and brightness control using DC voltage or PWM
>using DC voltage
Двачую адеквата.
Аноним 09/04/16 Суб 22:40:28  224397
>>224395
Ты сопротивляешься - значит да.
Видишь - нет у него бабок. Но на резисторы хватит.
‮‮​​‍ Аноним 09/04/16 Суб 22:42:00  224398
>>224397
На ведёрко резисторов.
Аноним 09/04/16 Суб 22:43:08  224399
>>224398
6 пятиватных резисторов будут меньше ста рублей стоить.
‮‮​​‍ Аноним 09/04/16 Суб 22:44:42  224400
>>224399
> меньше ста рублей
Я в ваших банановых фантиках не понимаю.
Пиши в баксах.
Аноним 09/04/16 Суб 22:46:24  224401
>>224400
Я в ваших гривнах тоже нихуя не разбираюсь.
‮‮​​‍ Аноним 09/04/16 Суб 22:47:35  224402
>>224401
А гривны это что?
Аноним 09/04/16 Суб 22:49:12  224403
>>224402
Когда-то был кусок серебра, на шею (гриву) вешать.
Сейчас делается из бумаги для удешевления.
‮‮​​‍ Аноним 09/04/16 Суб 22:51:24  224404
>>224403
Про серебро знаю. И у кого такое сейчас в ходу? У якутов?
Но вроде у них алмазы.
Мне гуглить лень.
Аноним 09/04/16 Суб 22:53:22  224405
>>224404
У некоторых отсталых народов.
Ты-то откедова, незнайка?
‮‮​​‍ Аноним 09/04/16 Суб 22:57:03  224406
>>224405
С моря. Скажем у меня без трёх восемь.
Аноним 09/04/16 Суб 22:58:41  224407
14602319214990.jpg (2391Кб, 3264x2448)
Есть один усилок, и это радиотехника у-101.
И эта скотина требует секунд 30, чтобы начать играть. Конденсаторы заменены на новые, подобранные максимально близко к исходному номиналу, но эти он болел и раньше.
В чем может быть проблема такого долгого запуска?
Аноним 09/04/16 Суб 23:00:05  224408
>>224407
А что он делает, пока не играет?
Аноним 09/04/16 Суб 23:01:23  224409
>>224408
Ничего. Индикатор выходной мощности показывает изменения, но звука нет.
‮‮​​‍ Аноним 09/04/16 Суб 23:01:33  224410
>>224407
Лампы греюцца.
Осциллоскопом пощупай. Авось где возбуд найдёшь, или перекос на преде.
Аноним 09/04/16 Суб 23:02:10  224411
>>224410
Он транзисторный, алло.
Аноним 09/04/16 Суб 23:02:32  224412
>>224409
Потом реле щелкает и звук появляется, или оно щелкает раньше?
Аноним 09/04/16 Суб 23:03:44  224413
>>224412
Могу ошибаться, но по-моему щелкает (еле слышно) и появляется.
‮‮​​‍ Аноним 09/04/16 Суб 23:04:58  224414
>>224412
Точно перекос. Мож где и возбуд как причина.
>>224411
Yoba. Eto ty?
Аноним 09/04/16 Суб 23:05:19  224415
>>224413
Ну тогда либо задержка в защите большая по какой-то причине, либо постоянка почему-то на выходе есть.
Аноним 09/04/16 Суб 23:05:31  224416
>>224413
Если выключить и включить уже играющий, реле щелкает за секунду до звука.
Аноним 09/04/16 Суб 23:05:42  224417
>>224406
Камчатка штоле?
‮‮​​‍ Аноним 09/04/16 Суб 23:06:55  224418
>>224417
У меня вечер.
Аноним 09/04/16 Суб 23:08:03  224420
>>224418
Бедняга.
Ну ничего, приезжай, пельменями накормим.
Аноним 09/04/16 Суб 23:10:42  224421
>>224415
Что такое постоянка на выходе? Что там еще должно быть простите?
>>224410
Что такое перекос на преде? Мне ваши жаргонизмы непонятны.
‮‮​​‍ Аноним 09/04/16 Суб 23:11:18  224422
>>224420
Да тут вроде всё есть.
Только черножопых нет. Не прижились.
‮‮​​‍ Аноним 09/04/16 Суб 23:13:07  224423
>>224421
> Что такое постоянка на выходе
> перекос на преде
А если не на преде а на УМЗЧ то плохи ваши дела товарищ призывник.
Аноним 09/04/16 Суб 23:14:04  224424
>>224421
Либо схема защиты отрабатывает защиту. А она смотрит за появлением постоянного напряжения на выходе усилителя.
Либо реле времени, которое входит в схему защиты, чтобы при включении колонки не хлопали, делает слишком большую задержку, потому что в него, например, поставили конденсатор в 10 раз больше.
‮‮​​‍ Аноним 09/04/16 Суб 23:15:43  224425
>>224424
Не. У него ещё >>224416
Аноним 09/04/16 Суб 23:16:49  224426
>>224425
Это могут быть просто переходные процессы.
‮‮​​‍ Аноним 09/04/16 Суб 23:19:54  224427
>>224426
Угу.
Совецкие переходные процессы самые переходные в мире!
Только ещё найти где они столько времени переходят.
У него ещё наверное гармоники меняются по времени "прогрева лампоты".
Аноним 09/04/16 Суб 23:24:11  224428
>>224427
Опять губы раскрякиваешь?
‮‮​​‍ Аноним 09/04/16 Суб 23:25:50  224429
>>224424
Хотя были акие "флажки" - красные керамические конденсаторы. Не помню их названия, но они работали как пьезоэлементы. От них часто бывали всякие фокусы.
Аноним 09/04/16 Суб 23:26:27  224430
14602335875920.jpg (60Кб, 540x540)
>>224233
В общем так, я нашел все, что меня интересовало, при этом умудрился урэкать свой вокмен. Жалко зверька, но никто не восстановит мне его занидорага. Включать хотел именно его, всем спасибо за советы, но они уже не к чему.
‮‮​​‍ Аноним 09/04/16 Суб 23:26:51  224431
>>224428
Будто какое-то оскорбление. Я не понимаю ваших аборигенских пословиц.
Аноним 09/04/16 Суб 23:27:33  224432
>>224374
http://websdr.ewi.utwente.nl:8901
Он?
Аноним 09/04/16 Суб 23:30:16  224434
>>224431
Пиши на своем, неаборигенском, хуле. И тебе легче будет.
Когда ты на русском пишешь - то из тебя почему-то не советы выходят, а ты сам - весь такой умный красавец.
Аноним 09/04/16 Суб 23:30:27  224436
>>224391
У меня импульс 1 секунда. Напряжение оно возрастает и падает, диод не успевает выравняться.

>>224394
Начал понимать, почему параллелить их мне не стоит и почему полевик пиздой накроится.

Моя цель как можно больше люмен получить, с 12 вольт. И что бы на одном аккуме Прожило примерно вспышек 50.


Есть фотовспышки, Которые нужно переделывать так, что бы они батарейки не садили и в готовность приходили очень быстро, и проводов от вспышки до пульта управления было как можно меньше.
Аноним 09/04/16 Суб 23:31:37  224437
>>224430
Выпрямляй руки, "урэкальщик".
Аноним 09/04/16 Суб 23:34:11  224439
>>224436
Так она у тебя через штатный мигалку-"поворотник" включена что ли? Еще поди через какой-нибудь старинный биметаллический?
Ну ты красавец. Само собой там 12В не будет на выходе.
Аноним 09/04/16 Суб 23:37:05  224440
>>224436
Отмашки на импульсных лампах еще в Катерах и Яхтах печатали лет 40 назад. К лампе идет 3 провода - заряд конденсатора, поджиг и общий.
Сейчас все можно в лампе разместить, просто 12В подавать.
‮‮​​‍ Аноним 09/04/16 Суб 23:37:11  224441
>>224434
> почему-то не советы выходят
>>224385
>>224392
>>224019
>>223974
>>223611
Скромно так.
А чего добился ты?
Аноним 09/04/16 Суб 23:37:54  224442
>>224439
Нет через микруху. Которая открывает закрывает поливик, запрограммировал микруху так, что бы при нажатие клавиши был импульс длительность 1 секунда, и 1 секунда покоя.
Аноним 09/04/16 Суб 23:38:44  224443
>>224440
Расскажите подробней.
Аноним 09/04/16 Суб 23:39:57  224444
>>224424
Мне кажется, или будь там постоянка - система защиты вообще не давала бы включиться, не?
Аноним 09/04/16 Суб 23:41:39  224445
>>224441
Ну так пока я тебя носом не натыкал в бесполезность твоих советов - ты все блистал эрудицией. Только потом полез искать практические решения, которые один хер водномоторнику нашему не подошли.
>>224442
Тогда открой ключ на постоянку и найди, где у тебя напряжение до диодов проебывается.
Аноним 09/04/16 Суб 23:42:45  224446
>>224443
Гугли "отмашка на импульсных лампах". Там сразу и схемы в картинках есть.
‮‮​​‍ Аноним 09/04/16 Суб 23:42:55  224447
>>224445
> водномоторнику нашему не дошли.
Пофиксил тебя.
Аноним 09/04/16 Суб 23:47:50  224449
>>224446
Преобразователь 12->300В можно на чем-нибудь более современном сваять, а все остальное из говна и палок.
Поджигающие трансы выколупать из фотоаппаратов или стробоскопов.
‮‮​​‍ Аноним 09/04/16 Суб 23:48:32  224450
>>224445
И вообще я захожу для лулзов, но иногда и советы даю.
Чаще всего полезные и выполнимые. А ты срач устроил на пустом месте.
Аноним 09/04/16 Суб 23:51:22  224451
>>224450
Каким из твоих советов в _данном случае_ получилось воспользоваться? На практике воспользоваться, а не в плане "о, верно чел говорит".
Аноним 09/04/16 Суб 23:52:24  224452
14602351445050.jpg (30Кб, 600x389)
>>224437
Поздно, закостенел. Лет эдак 10 назад еще можно было что-то изменить и выпрямить все что надо.
‮‮​​‍ Аноним 09/04/16 Суб 23:53:09  224453
>>224451
Этим >>223611
Аноним 09/04/16 Суб 23:54:19  224454
>>224453
И кто им воспользовался?
‮‮​​‍ Аноним 09/04/16 Суб 23:57:23  224455
>>224454
Почитай сам. Мне как-то неинтересно тебе повторять и ссылки вставлять.
Вот отсюда >>223386
Да. И он мне фоток доставил.
Аноним 10/04/16 Вск 00:07:15  224456
>>224455
Я про отмашку, а не про что-то там выше по треду.
Ты тут все надувал губы, что резистор для светодиода это фу (без аргументации), что светодиоду только ток подавай, что только стабилизаторы, драйвер, дроссель, бла-бла-бла.
Все это было без толку. Нашел покупные железки - молодец, но по цене не прошло.

Я же предлагал решения под ньюфажные возможности вопрошающего. Хотя сам прекрасно знаю, что для светодиодов идеально, а что компромисс.

Ладно, отвалил я спать.
Аноним 10/04/16 Вск 00:08:31  224457
>>224449
Я уже это смотрел и хуйня одна какая то всего много а кругом одна хуйня.
А ты говорил про одну лампу.
‮‮​​‍ Аноним 10/04/16 Вск 00:09:25  224459
>>224456
> Я же предлагал решения
Нихуясебегрелку ты предлагал. Не льсти себе.
‮‮​​‍ Аноним 10/04/16 Вск 00:11:04  224461
>>224457
Флайбек 12-300 вольт.
За тебя гуглить не буду.
Аноним 10/04/16 Вск 00:12:03  224462
>>224445
окей уберем схему. Подключим их напрямую и замеряем . НА контактах платы 12 вольт как и было туда послано. Что дальше ?
Аноним 10/04/16 Вск 00:13:52  224463
>>224459
Удобно-то как цитатку подрезал.
‮‮​​‍ Аноним 10/04/16 Вск 00:15:29  224464
>>224463
Да. Я токой!
Аноним 10/04/16 Вск 00:16:10  224465
>>224464
Вниманиетриод ты простой.
‮‮​​‍ Аноним 10/04/16 Вск 00:19:23  224467
>>224465
Пока ты срач не затеял, пищща из пустого в порожнее, я
> Вниманиетриод
не был.
Но ты подебил.
‮‮​​‍ Аноним 10/04/16 Вск 00:21:24  224469
>>224462
Он говорит мерять на каждом диоде.
Аноним 10/04/16 Вск 00:22:17  224470
>>224467
Вас тут больше, чем двое.
‮‮​​‍ Аноним 10/04/16 Вск 00:26:14  224471
>>224470
Тсс!
Тихо...
Он срётся со мной.
Аноним 10/04/16 Вск 00:54:11  224475
>>224469
Проблема в том, что я могу только на группах по 3 диода мерить, к самому диоду не подлезть, контакты под корпусом диода.
Но зачем его мерит я так и не понял.
‮‮​​‍ Аноним 10/04/16 Вск 01:02:42  224476
>>224475
> Но зачем его мерит
Я тоже не понял. Может для того чтобы хуйню какуюто сделать с умным видом.
Какая цена для тебя приемлема?
Я просто вижу ты нихуя кроме скручивания проводков не можешь. Мож подскажу а мож и нет где купить.
Аноним 10/04/16 Вск 01:10:09  224478
>>224476
НА даннаый момент проблема даже не в деньгах, а в времени.
Мне нужно это сделать сегодня завтра, а все драйвера, что я находил, 2 недели ждать.

рублей 500 есть.

Я не то, что нихуя не умею, просто советы тут какие то странные дают , например напряжение на диоде померить, или из аккума 12в 14 вольт дать ну и т.д.
‮‮​​‍ Аноним 10/04/16 Вск 01:16:51  224479
>>224478
> рублей 500 есть.
Я в банановых фантиках не понимаю. Пиши в баксах.
Можешь в фунтах стерлигов.
> Мне нужно это сделать сегодня завтра
Скорее нет чем да.
> просто советы тут какие то странные дают
Это сосач. Цитадель школьников.
> напряжение на диоде померить, или из аккума 12в 14 вольт дать
А что ты хочешь от пионэрофф?!
Кароч завтра после 10-11 утра UTC жду с фоткой твоего стабилизатора к которму ты батарейку пытался подключить.
Аноним 10/04/16 Вск 01:27:11  224481
>>224479
8 баксов примерно.

Откуда взяться стабилизатору, если его нет ?=)
‮‮​​‍ Аноним 10/04/16 Вск 01:28:53  224482
>>224481
Ну ты там к чему то батарейку подключал Ещё про шим писал.
Аноним 10/04/16 Вск 01:31:34  224483
>>224482
Сейчас на данный момент, аккум и плата и все.
ну и включаетель, который, включает плату на 1 секунду.
‮‮​​‍ Аноним 10/04/16 Вск 01:33:24  224484
>>224483
А ту хреновину куда дел?
И фотку "включателя" покажи.
Аноним 10/04/16 Вск 01:39:01  224486
>>224484
Регулятор тока, лежит отдельно. В коробочке, просто он есть.
А включатель уже впаен в герметичный бокс, из него только провода торчат, 2 провода, на кнопку 2 провода и один провод на полевик.
‮‮​​‍ Аноним 10/04/16 Вск 01:41:12  224487
>>224486
Не Ну так много информации что тебе можно уже ответить.
И фотки даже многое рассказали о том что там у тебя.
Аноним 10/04/16 Вск 06:20:27  224492
Есть несколько радио-устройств с возможностью подключения к пк, в т.ч. sdr-донгл, работающий под Linux и Windows.
Интересует ТОЛЬКО приём радио, не передача (пока не сдал экзамен и не получил позывной, хочу потренироваться рид-онли послушать).
Можно ли сделать какой-нибудь "бенчмарк" для внешних антенн, чтобы сравнить их качество между собой для нужной частоты? Например, хочу выбрать лучшую из антенн для 40 метров (запилил мод на sdr-донгл для КВ-приема. Ну или в радио Degen/Tecsun засуну).
Слышал про измеритель КСВ, который используют дальнобойщики для настройки своей станции на 27 МГц. Это относится к моему вопросу или нет?
И правда ли, что хорошая КВ-антенна может спалить SDR-донгл вместе с ПК-ой из-за статики, поэтому качественный КВ-прием на компьютере в принципе невозможен?
Аноним 10/04/16 Вск 07:14:27  224496

>>224475
Если у тебя на каком-то из диодов существенно больше 3В - он тупо неисправен и даже если сейчас горит, то сдохнет в скором времени. Ты писал, что это отбраковка какая-то? На каком основании отбраковка?
>>224478
14В - это номинальное напряжение в бортсети при заведенном моторе, для тебя это сюрприз что ли. У тебя там на посудине есть мотор или ты шестом ото дна отталкиваешься, мигая отмашками?
Если балластный резистор рассчитать для 12В а потом мотор завести - будет перегрузка по току.
Всякие автомобильные светодиодные лампочки из-за этого мигают и дохнут регулярно - или рассчитаны неправильно, или вообще тупо без резисторов сделаны по 4 диода последовательно (а что 3 x 4 В = 12, красота, экономия дорогущего резистора, молодец Лю Сяй, тебе премия - чашка риса).
Аноним 10/04/16 Вск 07:21:22  224497
>>224492
Хорошая КВ антенна может принять молнию и спалить вообще все, даже Аллаха.

Измерение КСВ обычно наиболее критично для передатчиков, но для приема - это такая же важная вещь. Говорит о том, насколько хорошо энергия идет в антенну (и соответственно - наоборот, ибо это абсолютно дуально).

Не понял, что за бенчмарк, но хорошие антенны - это полноразмерные диполи, т.е. близкие к полволны. Широкополосные антенны - это компромисс. Ты что слушать хочешь-то?
Аноним 10/04/16 Вск 07:33:03  224500
Суп,/ra/, есть один ноутбук. Его модель Acer Aspire E1-522, модель матрицы - B156XW04 V.7
Так вот, можно ли взять другую матрицу с таким же размером и 40 pin шлейфом? Или нужна именно такая матрица которая стояла в нем прежде?
Аноним 10/04/16 Вск 07:34:21  224501
>>224500
Взять-то ты можешь, но что будешь делать, если она не подойдет?
Аноним 10/04/16 Вск 07:36:34  224502
>>224501
На месте подкину и проверю.
Аноним 10/04/16 Вск 07:39:54  224503
>>224502
Пойдет волшебный дым из бука или новой матрицы.
В чем сложность родную купить в интернете?
Аноним 10/04/16 Вск 08:11:13  224505
>>224503
3 с половиной штуки кусаются.
Аноним 10/04/16 Вск 08:21:07  224508
>>224505
А риск купить не то или спалить бук - не кусается?
Аноним 10/04/16 Вск 08:27:22  224510
>>224508
Тоже верно.
Аноним 10/04/16 Вск 09:08:46  224512
>>224496
Кто сказал, что аккум подключен к бортовой сети ?

Диоды брак, потому что, когда их робот ставит, иногда диоды падают вниз, их бы можно было бы поставить обратно, но есть у нас принципиальные люди, считающие , что упав вниз, они поцарапали линзу и теперь они брак.
Аноним 10/04/16 Вск 10:25:55  224517
>>224512
Кароче.
Есть аккум автомобильный. Есть 9 диодов по 3.3в 2000,мА каждый.
Как заставить их светить правильно ?
Аноним 10/04/16 Вск 10:27:10  224518
>>224517
При 3.3В через диод будет течь ток 700мА, хоть ты выебись.
Аноним 10/04/16 Вск 10:39:29  224519
>>224518
ТЫ либо на вопрос отвечай. либо мимо проходи.
Аноним 10/04/16 Вск 10:49:26  224520
14602745664100.jpg (54Кб, 672x381)
>>224519
Бля. Ну ты совсем тупой штоле? Открой ВАХ твоего светодиода и узри, что при 2.9В через него течет ток 700мА, а 2000 потечет при 3.18В. Из этого следует, што у тебя тонкие проводочки на монтаже, дохлый аккумулятор и тебя наебали с светодиодами.
Аноним 10/04/16 Вск 11:00:20  224521
>>224520
Значит мимопроходи.
Аноним 10/04/16 Вск 11:02:46  224522
>>224206
Бамп реквесту
Аноним 10/04/16 Вск 11:30:58  224525
>>224517
Как тебе помочь, если ты ничего делать не хочешь для того, чтоб понять в чем у тебя проблема. А, тупиздень?
Или водоплавающие такие же тупые как гитаристы и ардуинщики, могут только свечи в моторах менять?
Аноним 10/04/16 Вск 12:00:55  224529
14602788551820.png (11Кб, 589x494)
>>224517
Как-то так.
Аноним 10/04/16 Вск 12:04:55  224530
>>224529
У него без резисторов 0.7А на ветвь выходит, а он хочет 2А.
Аноним 10/04/16 Вск 12:09:41  224531
>>224530
>У него без резисторов 0.7А на ветвь выходит
Где?
Аноним 10/04/16 Вск 12:14:31  224532
>>224531 -- >>224212

Аноним 10/04/16 Вск 12:19:38  224533
>>224532
Нихуя не понял. На моей схеме как раз и будет потребляться 6 А. Какие 0.7 А на ветвь?
Аноним 10/04/16 Вск 12:23:37  224534
>>224533
Да он вычитал в даташите, что его отбракованные диоды могут в 2000мА и тебперь ебет всем мозг почему у него не хотят они потреблять 2А от аккума, а жрут только 2.5/3=0.83А
Аноним 10/04/16 Вск 12:28:19  224535
>>224534
Не знаю, я считал по ВАХ>>224520
Как они вообще подключены?
Аноним 10/04/16 Вск 12:31:56  224536
>>224535
Да я эту ВАХ выкопал в гугле по запросу "ВАХ какой светодиод", там еще разных повылезло, стащил первую попавшуюся.
Аноним 10/04/16 Вск 12:52:11  224539
14602819310740.jpg (34Кб, 758x914)
>>224534
они у нас в прожекторах стоят и у них как раз по 2.8 ампера на диод. приходится, только там они не импульсом загараются и охлождаются хорошо.

Вы же не лампочки блять ключаете, а диоды.

>>224529
У меня так и стоит, только без резисторов. Резисторы же еще сильней ампераж уменьшат ?

Я уже пиздец как из за долбаебов запутался, которые несут всякую хуйню.

>>224529
Вот у меня так на плате дела обстоят, вото именно так расположены полигоны.
Подаю 12 вольт на 1 секунду и Амперы успевают вырости до 2.5 после чего импульс прекращается. От аккума на прямую не подключал.
Вот хуй знает кароче знает. Советчики эти охуенные походу уже сами себя траллить начали.
Аноним 10/04/16 Вск 12:54:01  224540
>>224539
Походу у меня бомбануло =-(
Аноним 10/04/16 Вск 13:42:03  224548
>>224540
Тебе, дебилу, уже предлагали померить падение напряжения на твоих отбраковках.
> От аккума на прямую не подключал.
А от чего ты подключал? От "Кроны"?
Сука, Б-же, избавь нас от дебилов на борде!!1
Аноним 10/04/16 Вск 13:42:14  224549
>>224539
Импульсы-хуимпульсы, долбоеб ты водоплавающий.
Тебе сказали как подключить и что померить.
Аноним 10/04/16 Вск 13:42:46  224550
>>224548
>>224549
Гы, почти синхронно.
Аноним 10/04/16 Вск 13:49:08  224551
>>224539
Чем ты ток измеряешь? Что значит "вырасти"?
Ток должен сразу после подключения быть постоянным.
Аноним 10/04/16 Вск 14:03:34  224556
1.напряжение на диодах мерить бессмысленно
2.у диода по мере нагрева меняется ВАХ Это тебе не лампочка накаливания
3.ток будет постоянным, если ты диоды подключишь к источнику тока, а не от аккумулятора
>>224549
ему сказали 9 неправильных и 1 один правильный, который не подошел

Аноним 10/04/16 Вск 14:15:14  224558
3 вольта на диод 9 вольт на плате , при подключение к б.п. пк
Аноним 10/04/16 Вск 15:31:11  224561
Опять мудило анон с частотомером выходит на связь.
Какие требования к печатке нужно соблюдать для частот 50-100MHz? Где почитать эти бесценные данные?
‮‮​​‍ Аноним 10/04/16 Вск 15:41:20  224562
>>224561
Монтаж UHF диапазона.
Аноним 10/04/16 Вск 16:23:02  224565
>>224561
А может схему сначала покажешь?
Аноним 10/04/16 Вск 16:25:52  224566
>>224565
Вот я тут заезжал с вопросом >>224366
Аноним 10/04/16 Вск 18:14:25  224572
>>224566
Считать импульсы у тебя входной формирователь будет?
Для отдельных счётчиков и одной готовой микросхемы различия таки есть.
Аноним 10/04/16 Вск 18:46:26  224575
>>224572
Считать импульсы будет ПЛИСина от игрового автомата.
Аноним 10/04/16 Вск 19:36:31  224579
>>224556
Напряжение на диодах мерить осмысленно.
У него какая-то аномалия, которой быть не должно, но он искать проблему не хочет.
Аноним 10/04/16 Вск 20:04:05  224580
>>224579
Замерил уже, >>224558

Про анамалию никто ничего не говорил. Говорил ты только МЕРЬ напряжение на диоде, а нахуя не пояснял.

Диод не успевает нагреваться.
Сейчас появилась еще неделя времени, можно разбираться не спеша с этим вопросом. И за неделю собраться нормальный драйвер. Только какой я пока нихуя не понял.
Аноним 10/04/16 Вск 20:10:53  224583
14603082531040.jpg (438Кб, 1500x719)
Помоги, аутисту найти efficiency этих двух мосфетов.
http://www.aosmd.com/pdfs/datasheet/AON6414A.pdf
http://www.aosmd.com/pdfs/datasheet/AO6408.pdf
Аноним 10/04/16 Вск 20:21:21  224584
>>224580
Ну и где твои 12В, уёба?
Аноним 10/04/16 Вск 20:32:20  224585
>>224584
вот опять охуительные полезные советы
анона ругаешь, а сам нихуя помочь не можешь, он ведь не просто так совета спрашивает, а потому, что в этом не разбирается
Аноним 10/04/16 Вск 20:42:41  224589
>>224585
Да из него, блять, клещами все тянуть приходится. Ни на один вопрос ответить не может внятно.
3 В на диоде - ОК. Почему на сборке 9? Какое напряжение на выходе БП? Где остальные 3 вольта? Какой ток при этом? Чем, блять, он его меряет, может дедушкиным авометром ТТ-4 с горелым шунтом. Что значит "ток растет при подключении"?
Ноет только. Может надеется, что кто-то из анонов подорвется и за него все сделает, или заводскую отмашку подарит, не вытерпев его мучений, х.з.
Аноним 10/04/16 Вск 20:49:37  224591
>>224589
у диода при нагреве растет ток, если ты не знаешь этого, как ты собрался ему помочь ?
Аноним 10/04/16 Вск 20:56:39  224592
>>224589
Сейчас платы подключены через провод 6 и 9 метров, сечением 0.75. Может здесь сейчас проёбывается.
Замеры цешкой провожу, Почему с б.п. 9 вольт сам не понял, в первый раз когда мерял с акума, были короткие провода. и на плате было 12 вольт.
Аноним 10/04/16 Вск 20:58:46  224594
>>224592
> 9 метров
> сечением 0.75
Как таких только вода носит.
‮‮​​‍ Аноним 10/04/16 Вск 21:00:18  224595
>>224594
Ужас просто!
Как он честным людям будет в глаза смотреть.
‮‮​​‍ Аноним 10/04/16 Вск 21:02:23  224596
>>224592
Ты уже становишься легендой.
Водяной кун с осуждением мигалки.
Кстати возможность взять мосфеты на полсотни-сотню ампер есть у тебя?
Аноним 10/04/16 Вск 21:02:48  224597
>>224591
С хуя ли ему расти?

>>224592
>Замеры цешкой провожу
Чтоб ты потонул, сука. Полагаешь, так намного понятнее стало?
Аноним 10/04/16 Вск 21:08:40  224598
14603117206860.jpg (128Кб, 1200x988)
>>224595
>>224596
Я тоже так могу.
‮‮​​‍ Аноним 10/04/16 Вск 21:09:47  224599
>>224597
А понимаешь ли все ПП при нагреве меньше сопротивляются току.
Датчики температуры на полупроводниках используют именно это свойство.
И если светодиод подключить к источнику постоянного тока с маленьким выходным сопротивлением, то он начнёт нагреваться и увеличивать ток, так как сопротивление его уменьшаться будет при росте температуры кристалла. И так почти все полупроводниковые приборы.
‮‮​​‍ Аноним 10/04/16 Вск 21:11:19  224600
>>224598
Потому что я это ты.
Аноним 10/04/16 Вск 21:15:10  224601
Народ, я тут угорел по распаиванию всего на запчасти, чтоб место не занимало и распаял пару видюх. И, о чудо, три микросхемы памяти остались с целыми шарами. Теоретически - их можно примастырить для махарайки? Или закинуть их в мусорку, чтоб не маячили?
Аноним 10/04/16 Вск 21:17:12  224602
>>224599
О, иностранный птица-говорун тут.
У него нет настолько быстрого нагрева, чтобы ток менялся в течении секунды.
Аноним 10/04/16 Вск 21:18:26  224603
>>224599
Не пизди-ка, развёрнутый.
Напряжение уменьшаться-то уменьшается, но большинство ПП приборов работают при истощении примеси, и изменение напряжения при изменении температуры вызвано изменением контактной разности потенциалов в переходе. Сопротивление же самого кристалла наоборот растёт из-за падения подвижности носителей заряда.
Уменьшение сопротивления за счёт увеличения концентрации носителей при повышении температуры используется широко только в одном (как вспомню с наскоку) приборе - терморезисторе с отрицательным ТКС.
‮‮​​‍ Аноним 10/04/16 Вск 21:24:28  224605
>>224603
> вызвано изменением контактной........Сопротивление же самого кристалла наоборот
> сопротивление его уменьшаться будет при росте температуры кристалла
И где ты школьник пионэр увидел что я пишу про сопротивление кристалла?
Аноним 10/04/16 Вск 21:26:42  224606
>>224605
Не школьник, а студент третьего курса.
Вот: >>224599
> так как сопротивление его уменьшаться будет при росте температуры кристалла
Аноним 10/04/16 Вск 21:27:03  224607
>>224603
>>224605
Сейчас взял какую-то плату с 2 светодиодами на алюминиевой подложке от автомобильной фары боковой подсветки (типа того, что у водяного в фонаре), дал в нее 600 мА. За минуту нагрева прямое напряжение упало с 6.72 до 6.65 В. Что очевидно есть хуйня.
Аноним 10/04/16 Вск 21:27:53  224608
>>224607
Почему хуйня?
Аноним 10/04/16 Вск 21:30:16  224609
>>224608
Потому что за минуту и на несколько милливольт всего. Соответственно рост тока за секунду у водяного (если он вообще понимает о чем говорит) не имеет к нагреву никакого отношения.
‮‮​​‍ Аноним 10/04/16 Вск 21:31:16  224610
>>224606
Ты школьник. Потому что читать не умеешь. И не хочешь учиться. Иди сразу в грузчики.
>>224607
Хоть кто-то на практике подтвердил то что пишут в даташитах про температурную зависимость тока.
Аноним 10/04/16 Вск 21:34:53  224611
>>224610
Если добавить минимальный балластный резистор - то на эти температурные милливольты можно забить.
У него только питание варьируется на несколько вольт.
‮‮​​‍ Аноним 10/04/16 Вск 21:37:19  224612
>>224611
А ты посчитай балласт на группу двухамперных светодиодов. Учитывая хоть и маленький но разброс по току и падению напряжения.
Аноним 10/04/16 Вск 21:41:03  224613
>>224612
Я считал уже выше (на худший случай, 14В).
И другой анон считал на 12В ровно.

Просто выясняется что у водяного сто метров говнопровода со строительного рынка, который нииииихуя даже не 0.75. А он в него хочет 6 ампер дать.
‮‮​​‍ Аноним 10/04/16 Вск 21:44:16  224614
>>224613
> А он в него хочет 6 ампер дать.
Да и пусть. Наздоровья!
Но лулзы от его обсуждения уже есть.
Аноним 10/04/16 Вск 22:01:24  224615
>>224596
Мостфеты мощнее, можно найти без труда.

>>224607
НА работе дал на диод с генератора 4.5 вольта, диод сгорел
меньше чем за секунду. Диод был без подложки. Точно такой же.
Опять же не путай диоды, на в пластиковом корпусе и такие диоды, что у меня, нагрев происходит очень быстро, и температура нагрева значительно выше. Охлаждение требуется знатное.

И что не так с проводом ?
Аноним 10/04/16 Вск 22:09:43  224616
>>224615
У меня блок питания с ограничением тока.
Понятно, что 4.5В - это далеко вне рабочей зоны ВАХ.

Этот провод фактически может быть 0.3-0.4 и иметь большое сопротивление. Плюс еще не из меди может быть, а из какого-то говна.
‮‮​​‍ Аноним 10/04/16 Вск 22:12:35  224617
>>224615
Бери мосфеты, лучше одной партии. А лучше из одной каропки.
И возьми себе TL 432 таких. И возьми десяток резисторов половину ома на пять или больше ватт.
Аноним 10/04/16 Вск 22:19:32  224618
>>224616
Да но 12 вольт, на том же генераторе плата выдерживает.

Провод ПРС с сечением я разбираюсь, работал на производстве проводов, медь чистая. 10 ампер не продолжительной нагрузки такой провод держит без труда.
Аноним 10/04/16 Вск 22:23:37  224619
>>224617
> TL 432
И что мне с ними делать ?
‮‮​​‍ Аноним 10/04/16 Вск 22:25:11  224620
>>224619
Я тебе схемку одну покажу. Точно для твоих целей.
Аноним 10/04/16 Вск 22:33:45  224621
>>224620
2.5В минимального падения - многовато.
‮‮​​‍ Аноним 10/04/16 Вск 22:38:15  224622
>>224621
Я тебе двойку TL 432 специально выделил.
Надеюсь ты даташит сможешь прочитать?
Аноним 10/04/16 Вск 22:43:24  224623
>>224622
Это одно и то же кроме распиновки.
Походу ты имел в виду TLV431 - она на 1.25
‮‮​​‍ Аноним 10/04/16 Вск 22:50:22  224625
>>224623
432-я на 1.25.
http://pdf1.alldatasheet.com/datasheet-pdf/view/173082/UTC/TL432.html
Аноним 10/04/16 Вск 23:05:27  224627
>>224625
TI думает иначе, почему-то.
http://www.ti.com/lit/ds/symlink/tl431.pdf
Аноним 11/04/16 Пнд 00:52:37  224646
14603251572880.png (14Кб, 1327x622)
Пара вопросов. Нормально ли развел? Как в игле задать размер автоматически формируемого зазора между полигоном земли и дорожками?
Аноним 11/04/16 Пнд 01:09:13  224648
>>224646
Кажется площадка замкнута по кругу, если так то нельзя так делать.
Аноним 11/04/16 Пнд 01:38:39  224651
>>224648
>нельзя так делать
Почему? Это ж земля.
Аноним 11/04/16 Пнд 01:45:13  224652
14603283135300.jpg (116Кб, 614x478)
Эта схема норм для ушного уся? Вместо tl 072 будет ne5532.
Будет она работать на 16 Ом.
Аноним 11/04/16 Пнд 08:05:37  224670
14603511373190.jpg (54Кб, 766x659)
>>224269
Пикрелейтед. Не благодари.
Аноним 11/04/16 Пнд 09:06:42  224680
Антуаны, лежит у меня уже много лет STM32VLDISCOVERY - какую среду разработки с ней кошерно использовать?
Аноним 11/04/16 Пнд 09:08:55  224681
Как можно с помощью стм32 проконтроллировать степень заряда/разряда банки 18650? Стоит ли смотреть в сторону специализированных микросхем? (название последних очень бы помогло)
Аноним 11/04/16 Пнд 09:09:36  224682
14603549764730.png (39Кб, 579x523)
>>224680
Keil жи есть!
Аноним 11/04/16 Пнд 09:26:18  224685
>>224648
>нельзя так делать.
Ёбу дал?
>Нормально ли развел?
Нормально.
Аноним 11/04/16 Пнд 09:27:25  224687
>>224681
Контроль не отличается от любого другого микроконтроллера. Можно встроенным компаратором, можно с помощью АЦП.
За подробностями - в гугол, ну или жди, пока объявится тот, кому не лень расписать.
Аноним 11/04/16 Пнд 09:30:44  224689
>>224685
> Ёбу дал?
Тут считают, что во всех случаях необходимо землю сводить в одну точку и не закольцовывать.
Аноним 11/04/16 Пнд 09:37:30  224693
>>224682
Жи есть, братуха. Все как надо сказал.
Аноним 11/04/16 Пнд 09:41:29  224697
>>224682
Он какой-то стрёмный )
Аноним 11/04/16 Пнд 09:49:50  224700
>>224689
>Тут считают
Тут школьников больше, чем адекватных анонов.
Аноним 11/04/16 Пнд 09:58:32  224701
>>224687
Всегда есть человек который проовал и знает подводные камни, но пока что замер только через делитель.
Аноним 11/04/16 Пнд 10:26:23  224705
>>224689
Это для чувствительных аналоговых схем так делают, и то далеко не всегда.
У него же цифровая - там землю всегда разливают по максимуму.
Аноним 11/04/16 Пнд 10:30:10  224706
>>224705
Я знаю, но тут адепты хуй-энда, лезут со своими правилами разводки земли.
Аноним 11/04/16 Пнд 10:40:16  224709
>>224685
Надо разводить звездой же. Делаешь точку как можно ближе к минусу питания.И от неё дорожки на все земли и на экранн.
Аноним 11/04/16 Пнд 10:42:40  224710
>>224706
> Надо разводить звездой же. Делаешь точку как можно ближе к минусу питания.И от неё дорожки на все земли и на экранн.
Я жи говорю \/
Аноним 11/04/16 Пнд 10:43:48  224711
>>224709
>Зачем, почему - не знаю магия, так посоны говорят.
Аноним 11/04/16 Пнд 10:48:01  224712
>>224697
Веб-макака пожаловала! Извини, нам в индустрию иде не завезли, только корявое говно.
Аноним 11/04/16 Пнд 11:06:14  224715
>>224712
Нахуй так жить, посоны?
Аноним 11/04/16 Пнд 11:07:55  224716
>>224715
Можно напрыщеглазить свой тулчейн, с qtcreator и openocd.
Аноним 11/04/16 Пнд 11:10:47  224718
>>224716
Троллейбус из хлеба какой-то.
Аноним 11/04/16 Пнд 11:12:51  224719
>>224712
Интересно как.
AVR'кам IDE завезли, TI - завезли. А ARM - нет?
Аноним 11/04/16 Пнд 11:13:51  224720
>>224719
Нет.
Аноним 11/04/16 Пнд 11:27:21  224722
>>224719
Ты ещё не в курсе, что с стм8 творится. Там вообще только ИАР.
Аноним 11/04/16 Пнд 11:29:15  224723
14603633559060.jpg (52Кб, 506x455)
>>224722
Да что ты говоришь..
Аноним 11/04/16 Пнд 11:33:54  224725
>>224723
Всегда считал его каким-то дном, правда сам не пробовал.
Что скажешь? Приятнее ебучего блокнота от иар?
Аноним 11/04/16 Пнд 11:34:24  224726
>>222635 (OP)
В Альтиуме можно как в протеусе моделировать работу контроллеров?
Аноним 11/04/16 Пнд 11:37:54  224728
>>224725
С меня, честно говоря, программист как из говна пуля, но ИАР мне чот сразу не понравился, а этот использую как компилятор для STVD, отдельно не пробовал (знаний хватает пока только примеры поковырять, а не свое писать)
Аноним 11/04/16 Пнд 11:46:22  224729
>>224652
А можно к такому колоночки на 4 ома подключить?
Аноним 11/04/16 Пнд 12:10:15  224737
>>224729
Можно, но лучше его после этого не включать в розетку.
>>224652
Не норм, выходные транзисторы маломощные, эмиттерные резисторы излишне велики, зечем-то впиндюрен разделительный конденсатор (в схеме с двуполярным питанием-то!), и к тому же он вне петли ОС.
Ставь TDA2030 по даташиту и не страдай ерундой. Ну или грызи гранит и осваивай ёба-схемы типа линкс-49.
Аноним 11/04/16 Пнд 13:11:46  224742
>>224737
А подскажи в таком случае схемок на операционниках для колоночек. Мне как раз с Али должна партия приехать. Транзисторы различной мощности тоже имеются. Из среднемощных есть bd139/bd140 из мощных 2n3055 и куча маленьких.
Аноним 11/04/16 Пнд 13:39:31  224743
Посоны, поясните за изготовление плат с помощью фоторезиста. Никогда не делал печатные платы, а тут захотелось своим поделкам придать более людский вид. Что лучше лут или фоторезист? Пойдет ли дешевый принтер для фоторезиста? Думал прикупить лазерник, но что-то цены не очень, а струйный принтер есть почти у каждого и его можно приобрести по дешевке. Я так понял, что нужна какая-то пленка для принтера, фоторезист и лампа. Какую пленку покупать? Какой фоторезист? Какую лампумощность там, может еще чего? Какими растворами можно травить плату? Перекись с лимонной кислотой подойдет? Поясните за все подводные камни.
Аноним 11/04/16 Пнд 13:49:38  224745
>>224743
"Чебурашку" только провели? http://we.easyelectronics.ru/HomeTech/stavim-process-na-plenochnom-fotoreziste-glava-teoriya.html#cut
Аноним 11/04/16 Пнд 13:50:58  224746
>>224743
Для ЛУТа нужен именно лазерник, причем не самый говенный и с чистой оптикой и оригинальным картриджем (они максимальную плотность дают).
Дальше все просто - печатаешь на тонкой глянцевой бумаге (тут какой-то бугуртер все бугуртил, что надо обязательно какую-то фотобумагу, но я делаю просто на странице из глянцевого журнала).
Прикладываешь бумагу на стеклотекстолит, греешь утюгом - тонер прилипает к фольге, потом бумагу удаляешь и травишь.
Фоторезист как-то намного более капризный в плане технологичности. Как послушаешь - то он не прилипает, то недоэкспонируется, то переэкспонируется, то смывается весь.
Аноним 11/04/16 Пнд 13:54:06  224748
>>224746
лутом реально добиться адекватного TSSOP-16+?
Аноним 11/04/16 Пнд 14:00:24  224749
14603724242170.jpg (2208Кб, 3264x1840)
>>224746
Я ЛУТю старым, трижды перезаправленным картриджем, нормально. после утюженния подправляю просветы маркером и всё нормально. ЛУТю на Ломондовской матовой фотобумаге 120г/м2, ебался с журнальными - забил, результат зависит от пука Аллаха и не поддается прогнозированию

>>224748
От таку хуйню ЛУТил
Аноним 11/04/16 Пнд 14:00:41  224750
>>224748
>TSSOP-16+
Порядка 10 мил ширина дорожек получается? Да, вполне реально.
Аноним 11/04/16 Пнд 14:17:48  224753
>>224748
Делал плату под ft232 на стремном картридже, правда использовал спец бумагу для этого, купленную с ибеев.
Получилось хорошо.
Аноним 11/04/16 Пнд 14:21:54  224754
>>224753
Бумага ищется по PCB heat toner transfer paper.
Пачка 10 листов а4 вышла меньше сотки уже после крымнаша.
Аноним 11/04/16 Пнд 14:24:20  224755
>>224754
http://ru.aliexpress.com/item/10PCS-A4-Sheets-Heat-Toner-Transfer-Paper-For-DIY-PCB-Electronic-Prototype-Mak/1848289788.html
Аноним 11/04/16 Пнд 14:27:21  224757
>>224745
>>224746
Спасибо за ответы. про технологию изготовления я читал .
>Для ЛУТа нужен именно лазерник, причем не самый говенный и с чистой оптикой и оригинальным картриджем
Похоже ЛУТ отпадает. А что скажете о струйном принтере. На какие его характеристики глядеть?
Аноним 11/04/16 Пнд 14:30:44  224758
>>224755
Купил, посмотрю как она в работе.

ikea-кун
Аноним 11/04/16 Пнд 14:42:48  224759
>>224757
> На какие его характеристики глядеть?
Да хуй его знает. Фото они все печатают нынче, разрешающей способности с головой. Дорого с фоторезистом возиться: пленки, УФ-лампа, фоторезист, ламинатор, стекла для прижима, - да ну его нахуй! Купи лазерник за 2-3к и не парься.
Аноним 11/04/16 Пнд 14:52:31  224760
>>224759
А без ламинатора никак?
Аноним 11/04/16 Пнд 14:53:48  224761
>>224760
Утюгом будешь ловить момент, чтоб прогреть и не перегреть.
Аноним 11/04/16 Пнд 15:00:14  224763
14603760142060.jpg (68Кб, 500x750)
Делаю ЛУТ с бумагой-подложкой от китайской виниловой плёнки СРЫНКА, выходит неблохо. А с подложкой от оракала и нешен получалась хуита.
Аноним 11/04/16 Пнд 15:05:46  224764
>>224646
Иглознатоки, бамп вопросу. Как выставить размер зазора между дорожкой и полигоном земли.
Аноним 11/04/16 Пнд 15:09:07  224767
14603765471200.jpg (108Кб, 1023x541)
>>224764
Аноним 11/04/16 Пнд 15:20:36  224769
Посоны, какими жалами смд паяеете?
Аноним 11/04/16 Пнд 15:22:46  224770
14603773663040.jpg (4Кб, 448x106)
>>224769
Аноним 11/04/16 Пнд 15:28:11  224772
>>224770
Охуенная шуточка прошла. Всем классом смеялись :)))))))
Аноним 11/04/16 Пнд 15:37:32  224773
>>224772
От твоего вопроса тоже класс на ушах ходит.
Аноним 11/04/16 Пнд 15:45:58  224774
>>224769
Че вы так все smd боитесь? Любое необгораемое жало подойдёт. Медное при желании тоже можно использовать, но нахуя ты в 2016 купил медный паяльник?
Аноним 11/04/16 Пнд 15:48:49  224775
>>224774
Я 60 ваттным ЭПСНом паял 0603 и нормально.
Аноним 11/04/16 Пнд 15:48:52  224776
14603789323160.jpg (76Кб, 1240x632)
14603789323181.jpg (79Кб, 1234x632)
>>224767
Не, я не про это говорил. Короч нашел сам, Isolate в свойствах полигона.
>>224769
Я паяльный столик собираю
Аноним 11/04/16 Пнд 15:50:13  224777
>>224775
Было бы желание.
Аноним 11/04/16 Пнд 16:18:10  224779
14603806908170.png (741Кб, 1080x1920)
>>224774
Я такие заказал. Норм?
Аноним 11/04/16 Пнд 16:27:10  224783
>>224779
>Любое необгораемое жало подойдёт.
Аноним 11/04/16 Пнд 16:50:17  224787
>>224783
Okay.png
Аноним 11/04/16 Пнд 17:21:54  224796
14603845148010.jpg (3854Кб, 3264x2448)
>>224779
Аноним 11/04/16 Пнд 17:27:44  224797
>>224796

>>224796
Отлично подъебал. Только у меня за 10 шт.
Аноним 11/04/16 Пнд 17:58:41  224798
Внезапно, завтра, понаеду в ДС. Где прикупить smd-резисторов по вменяемой цене? А то ЧиД при покупке в магазине вообще потерял берега и просит 8р за резистор 0603.
Аноним 11/04/16 Пнд 18:04:07  224799
>>224798
Здесь посморти quartz1.com
Аноним 11/04/16 Пнд 18:04:38  224800
>>224797
Куда тебе 10 штук?
Аноним 11/04/16 Пнд 18:05:39  224801
>>224798
> потерял берега
Так говоришь, как будто это недавно произошло.
Такое было ещё когда я там работал, 5 лет назад.
Аноним 11/04/16 Пнд 18:08:24  224802
>>224800
Пускай лежат. Хлеба не просят. Могу тебе как придет одно почтой отправить.
Аноним 11/04/16 Пнд 18:08:30  224803
>>224801
Я у них все время покупал через инет и цены вполне демократичные, а тут прихуел когда резистор за 90коп начинает стоить 8р.
Аноним 11/04/16 Пнд 18:11:22  224804
>>224803
Так было всегда. Все на сайте, когда смотришь наличие в магазине конкретном, тебе показывают розничную цену.
Когда сроки горят, люди и не за такие деньги готовы покупать. Много ты мест знаешь, где модно купить резисторы вот прямо сейчас? В дс2 таких уже и не осталось больше.
Аноним 11/04/16 Пнд 18:47:13  224805
>>224719
Но ведь Atmel Studio может в ARM. Или не?
Аноним 11/04/16 Пнд 18:49:53  224806
>>224805
Но она не может в STM
Аноним 11/04/16 Пнд 18:53:38  224807
>>224757
>А что скажете о струйном принтере.
Говно без задач. Относительно любого использования.
Если тебе и это дорого, то я хз.
http://www.dns-shop.ru/product/6b6f4bedf7723120/printer-lazernyj-ricoh-aficio-sp-100/
Аноним 11/04/16 Пнд 18:54:10  224808
Суп,/ra/, есть усилитель TDA2822, можно ли взять два таких усилителя и собрать в мостовой сборке моноканальный усилитель?
Аноним 11/04/16 Пнд 18:56:53  224809
>>224808
>TDA2822
Он и так мостовой.
Аноним 11/04/16 Пнд 18:58:26  224810
14603903069910.png (3Кб, 681x430)
>>224809
Аноним 11/04/16 Пнд 18:59:59  224811
>>224810
У него в даташите есть пример мостовой схемы.
Аноним 11/04/16 Пнд 19:01:04  224812
>>224811
А если собрать два в мостовом к одной колонке?
Аноним 11/04/16 Пнд 19:02:44  224813
>>224812
Как ты их два включишь, квадратом, что ли?
Аноним 11/04/16 Пнд 19:03:30  224814
>>224813
Параллельно входам и выходам.
Аноним 11/04/16 Пнд 19:07:43  224815
>>224814
Так не делают.
Аноним 11/04/16 Пнд 19:11:18  224816
>>224815
Как тогда поступить?
Инб4: купи нормальный усилитель
Аноним 11/04/16 Пнд 19:19:05  224817
14603915456340.jpg (17Кб, 600x450)
Не тяните с перекатом. А то будет как прошлый раз.
Аноним 11/04/16 Пнд 19:30:41  224820
А почему нет усилитель-треда? Это зашквар по местному положняку?
Аноним 11/04/16 Пнд 19:35:38  224821
14603925384380.jpg (312Кб, 1135x851)
Да блять! Как его регулировать-то? Все отвертки от больших, до микроскопических перепробовал. Нихуя он не регулируется.
Аноним 11/04/16 Пнд 19:42:45  224823
14603929653030.jpg (259Кб, 800x664)
>>224821
> 2016
> не иметь китайского наборчика
Аноним 11/04/16 Пнд 19:56:35  224826
>>224823
Бля, я думал там что-то внутри крутиться должно, а оказывается, что вся эта ебала. Взял отвертку побольше и вроде пошло дело.
Аноним 11/04/16 Пнд 20:26:53  224838
>>224806
Ну что за анальная клоунада?
Аноним 11/04/16 Пнд 20:38:12  224839
радиач, есть колонки трехполостные, только вот баса в них не очень хватает (хотя мне и не особо много надо, но нижний предел 75 герц как то расстраивает, а лепить сабвуфер как то не очень охота). Посоветуй, какие варианты есть перенастроить фильтр, чтобы появились частоты ниже 75 герц. Насколько я понимаю, ковыряться нужно в R1 и С1, может даже их совсем убрать. Сопротивление у колонки 6 ом
Аноним 11/04/16 Пнд 20:38:39  224840
14603963194090.jpg (50Кб, 713x692)
>>224839
забыл пик
Аноним 11/04/16 Пнд 22:25:40  224864
14604027406580.jpg (28Кб, 630x416)
>>224206
Если умеешь в английский и не совсем уж новичок, то ищи Rudolf F. Graf - Encyclopedia of Electronic Circuits. Там целых шесть томов, наверняка найдётся что-то подходящее по практичности и возможностям.

>>224536
<--

>>224600
As I said, вниманиетриод.
Аноним 11/04/16 Пнд 22:44:29  224869
14604038691670.jpg (136Кб, 1000x563)
>>224206
У нас было 2 пакета ОУ, 75 МОП-ов, 5 упаковок диодов, пол-солонки припоя и целое множество смд-мелочи всех сортов и расцветок, а также трансформатор, керамика, ящик электролитов, пинта чистого хлорного железа и канифоль. Не то что бы это был необходимый запас для поездки. Но если начал собирать дурь, становится трудно остановиться.
Аноним 11/04/16 Пнд 22:48:15  224871
>>224821
Регулируется, не пизди.
Аноним 11/04/16 Пнд 22:49:12  224872
>>224869
Чот мне эта фильма не доставила. Видимо надо было укуриться вначале.
Аноним 11/04/16 Пнд 23:01:45  224880
Радач, поясни за стабилитрон, как его подключать ? Годная ли в принципе радиодеталь ?
Аноним 12/04/16 Втр 00:55:30  224894
>>224880
Где-то читал, что он как ведро с водой. Наполняет до краев, а дальше переливается. Только вместо воды напряжение
Аноним 12/04/16 Втр 06:34:54  224907
>>224816
Inafter: купи нормальную микросхему для твоей задачи.
Аноним 12/04/16 Втр 06:36:05  224908
>>224821
Туда обычный филипс номер 1 (или даже номер 2) входит.
Аноним 12/04/16 Втр 07:51:03  224918
Как припаиваются к кабелю ipx aka u.fl коннекторы? Обжимка нужна? Есть male ipx не на кабель, не нашел?
Аноним 12/04/16 Втр 08:13:41  224922
>>224918
>кабелю ipx
Обжимка. да. В принципе центр можно и паять, но внешнее колечко на оплетку - так и так обжимать
Аноним 12/04/16 Втр 09:35:26  224927
>>224918
> Есть male ipx не на кабель
Точнее female - у ipx plug на кабелях femal-овский
Аноним 12/04/16 Втр 15:47:02  224953
Посоветуйте источник 11-13GHz доступный в домашних условиях. Хочу проверить lnb от спутника. Тарелки нет.
Аноним 12/04/16 Втр 16:17:11  224958
14604670317780.gif (5Кб, 503x313)
Анонтчик, я собрал симисторный ключ по самой популярной схеме (вариант на пикрелейтед). Только R1 и R2 у меня по 220 Ом (одноваттные), и параллельно RC-цепочке повесил варистор на 400 вольт, который в штатном режиме работы никакого влияния по идее не оказывает. Есть три вопроса:
1) Я подключаю 40-ваттную лампочку, и через пять секунд у меня начинает перегреваться R1, один раз даже дымок пошел. Почему? Через него же должен идти крохотный ток.
2) Симметричен ли симистор на самом деле? Могу ли я на похуй поменять аноды местами? Я чувствую, что нет, но везде про это очень расплывчато написано. Где-то пишут, что похер, где-то пишут, что ему просто будет неудобно работать, где-то пишут что вообще нельзя. Если что, мой симистор - BTA12-600.
3) (Не совсем по теме) На какие приборы реально влияет положение нуля и фазы в сети? Слышал только поехавших аудиоебов, у которых если вилку перевернуть, звук становится ярче. Но в процессе построения моего многострадального ключа однажды возникла ситуация, когда при переворачивании вилки конструкция стабильно переставала работать. В жизни такое встречается?
Аноним 12/04/16 Втр 17:02:20  224964
14604697409560.jpg (44Кб, 412x394)
>>224958
>я собрал симисторный ключ по самой популярной схеме
Но зачем?
Аноним 12/04/16 Втр 17:14:50  224967
>>224964
Потому что в нашем местном магазинчике есть только либо совсем дохлые, либо с управляющим напряжением в 220 вольт. Такое можно привезти под заказ, но цена будет от полутора тысяч. А посмотреть на али сразу я не догадался. А сейчас уже охота добить ключ.
Аноним 12/04/16 Втр 17:32:36  224968
>>224958
А ты не забыл подать на 2 ногу MOC'а высокий уровень ("1")? И я ещё демпфер R3-C1 убираю обычно, чтобы это всё могло включаться.
Аноним 12/04/16 Втр 17:50:55  224970
>>224968
На вторую же ноль надо подавать, не? Лампочка включается когда надо, гаснет когда надо, но если долго держать ее включенной, перегревается сопротивление. Будто весь ток идет через него, а не через симистор.
А демпфер нужен, чтобы схема не охуела, когда я вместо лампочки индуктивную нагрузку подключу.
Аноним 12/04/16 Втр 18:08:20  224975
>>224970
Вообще обычно 1 ногу как раз на МК выводят, а 2 на землю. Симистор пробовал менять? Может поврежден, из-за этого резюк греется.
Аноним 12/04/16 Втр 18:38:41  224987
>>224497
Например, дискачи на 7050 LSB без веб-сдра.
Аноним 12/04/16 Втр 19:38:54  224996
14604791348640.png (6Кб, 450x353)
С транзисторами работаю относительно недавно.
Управляю релейкой транзистором н-п-н, как на пике.
Схема претерпела изменения и теперь мне надо замыкать релюшку нулём.
Я так понимаю, транзистор нужно заменить на п-н-п? Куда ставить реле, на коллектор или эмиттер?
Аноним 12/04/16 Втр 19:47:31  224998
>>224996
>п-н-п
Да. На коллектор. Напруга на базе отмеряется как бы от эмиттера. На твоей схеме достаточно приложить плюс пару вольт относительно эмиттера. На схеме pnp минус пару вольт относительно эмиттера. Через ограничивающий ток базы резистор можешь хоть на землю замкнуть - всё будет работать.
Аноним 12/04/16 Втр 20:25:29  225002
>224958
>На какие приборы реально влияет положение нуля и фазы в сети?
В модемах, которые по 220 общаются. Общение происходит только через фазу.
Аноним 12/04/16 Втр 20:52:31  225006
14604835518660.jpg (59Кб, 800x532)
Так, я по быстрому. Посоветуйте микроконтроллер, который попроще, что бы без резонатора-генератора колебаний этого ебучего был и простой для новичка в программировании. И я сразу съебу.
Аноним 12/04/16 Втр 21:02:05  225008
14604841257110.png (27Кб, 627x785)
Вопрос от гуманитария по природе электричества.

Есть серебряный электрод, покрытый хлоридом серебра. Он опущен в раствор, в другом месте которого есть заземляющий электрод (не нарисован).

Я могу пустить по этому электроду ток, правильно? Ток будет состоять их отрицательно заряженных частиц, которые в реакции будут преобразовывать хлорид серебра в нейтральное серебро и отрицательно заряженные ионы хлора, так? Таким образом, произойдёт переход отрицательно заряженных частиц из электрода в раствор и далее, то есть - электрический ток?

Вопрос - могу ли я получить электрический ток в обратном направлении, и как именно это произойдёт?
Аноним 12/04/16 Втр 21:04:21  225010
>>225006
Atmega328
Аноним 12/04/16 Втр 21:29:57  225013
>>224958
>На какие приборы реально влияет положение нуля и фазы в сети?
На те, которые как-то иначе ещё подключены к сети, например через заземление.
Аноним 12/04/16 Втр 21:32:44  225015
>>225006
>что бы без резонатора-генератора колебаний
Покупай готовую плату с прошивателем по усб.
Самый дешёвый STM32.
Аноним 12/04/16 Втр 21:47:29  225017
>>225008
Проводимость растворов работает радикально иначе нежели в проводниках. Хлорид серебра плохо растворяется, но вот хлорид натрия очень легко. И при протекании тока ионы натрия и хлора движутся в противоположных направлениях одновременно. В случае с хлоридом серебра серебро действительно не находится в растворе в виде ионов, поэтому движется только хлор. Я не понимаю что значит получить ток в обратном направлении, ты можешь приложить напряжение и ток либо потечёт либо нет, в зависимости от заряда частиц они будут двигаться в разном направлении.
Аноним 12/04/16 Втр 22:00:44  225019
>>225013
Но почему тогда в розетку с заземлением вилку можно как угодно воткнуть, если это влияет? Почему не сделали только один возможный вариант?
Аноним 12/04/16 Втр 22:01:55  225020
>>225019
Псс, товарищ! Переменный ток нужен?
Аноним 12/04/16 Втр 22:25:24  225024
>>225019
Потому что нормальные приборы, использующие контакт с заземлением подключают его на свой корпус, оставляя полностью изолированным (гальванически развязанным) с фазой или нейтралью. Короче тут несколько вариантов:
1. прибор говно, выбрось его на свалку пока током не убило.
2. прибор предназначен исключительно для электриков
3. прибор требует подключения нейтрали (не заземления) к корпусу, например при сварке. если подключить на корпус фазу и положить это всё на землю, то УЗО автоматически отключат тебе сеть.
4. прибор требует несколько фаз и одну нейтраль.

В остальных случаях допизды, фаза там или нейтраль. Суть в том что нейтраль как бы подключена к земле и ты можешь за неё взяться и за например батарею отопления и ничего тебе не будет (по идее лол). Но если взяться за фазу и батарею то тебе пиздец. По-хорошему, опять же, прибор должен использовать фазу и нейтраль как неразличимые источники, полностью изолированные от корпуса. Сам корпус нужно подключать к заземляющему проводу.
Аноним 12/04/16 Втр 22:30:45  225027
>>225017

скажем по-другому: могу ли я в описанной системе получить ток снизу вверх, из раствора в электрод?

Или нет? Что этому помешает?
Аноним 12/04/16 Втр 22:32:11  225030
>>225027
>>225017

Алсо, в растворе есть и другие ионы, в т.ч. натрий и калий.
Аноним 12/04/16 Втр 22:36:18  225031
>>225027
Если бы хлорид серебра растворялся хорошо, то серебро таки затекало бы на электрод. Но оно уже прямо на электроде налеплено, никуда ему плыть не нужно. Другое дело что вместе с серебром из воды может восстанавливаться водород, H+ ионы таки будут плыть, хотя бы под действием поля.
Аноним 13/04/16 Срд 06:54:54  225056
Для лута с большим количеством дорожек по 1-1.27 мм с таким же междорожечным расстоянием лучше травить перекисью или хлорным? Или чем-нибудь еще?
Аноним 13/04/16 Срд 07:06:05  225057
>>225056
C такими ДОРОЖЫЩАМИ, похуй чем КМК.
Аноним 13/04/16 Срд 07:18:07  225062
>>225057
А для 0.15-0.2 мм с таким же междорожечным?
Аноним 13/04/16 Срд 07:25:24  225063
>>225062
Cвежее железо жустро вытравит, как и перекись. А вот дохуя пользованным, можно с боков поподтравливать дороги.
Аноним 13/04/16 Срд 08:43:47  225070
>>225062
сульфат аммония
Аноним 13/04/16 Срд 10:41:04  225081
14605332643490.jpg (23Кб, 800x800)
>>222635 (OP)
Есть один терморегулятор. Нищенский, для теплого пола. Пикрилейтед. Соль в том, что с комплектным термистором на максимальном положении он греет грудусов до 22 (а должен до 40) и потом отключается. Стоит там вроде 10 кОм термистор. Как с минимальным пердолингом включить в цепь еще сопротивление, чтоб все стало нормально? Пока только в голову приходит - измерять - пробовать на репите.
Я так понимаю, чтобы наебать систему в сторону теплее надо увеличить сопротивление, и что бы это сделать градусов на 10 - увеличить кОм на 5? Может подстроечный резистор на 10кОм повесить на соплях в подрозетник?
Аноним 13/04/16 Срд 11:27:34  225088
14605360547940.jpg (102Кб, 2000x1339)
Анон, как думаешь, стоит вскрывать эту тему?
Аноним 13/04/16 Срд 11:28:44  225089
>>225088
Только если у тебя есть академический интерес.
Аноним 13/04/16 Срд 11:31:52  225093
>>225089
> есть академический интерес.
Нет, только комплекс неполноценности от того, что не собрал в детстве "Радио-86РК" Вод думаю, может обвязку в ПЛИС запихать, память посовременней, да попробовать таки собрать?
Аноним 13/04/16 Срд 12:27:01  225097
>>225088
Нет, лучше сделай умный дом на малине.
Аноним 13/04/16 Срд 14:18:18  225109
>>225093
В детстве, лол
Аноним 13/04/16 Срд 14:34:29  225112
>>225109
Хуле лолкаешь? Мне тогда 11 было, а папка денег не давал, чтоб я на чОрном рынке за 15р процессоры покупал.
Аноним 13/04/16 Срд 15:16:30  225119
>>225112
А что собрал то тогда в детстве? Лол, приемник может какой.
Аноним 13/04/16 Срд 15:21:59  225120
>>225119
Гирлянду на сдвиговых регистрах. А когда начал уже сам зарабатывать тугрики, не до комлюктера стало, а потом Роботрон, 386, 486, пентюх-амуда и т.д.
Аноним 13/04/16 Срд 15:25:21  225121
>>225120
Ну так Радио-86 это не 486 собрать, помню как взрослый мужик ебался с Радио-86, я в то время тоже гирлянды паял лол
Аноним 13/04/16 Срд 15:26:44  225122
>>225121
486 я не собирал - купил.
Аноним 13/04/16 Срд 15:33:58  225123
>>225122
Ну заталкиватель там высератель
Память воткнуть
Пере
Аноним 13/04/16 Срд 16:12:10  225129
радач-помогач. Есть колонки. Не играют динамики, но если воткнуть в них наушники, то звук есть. Динамики пропаял. Что делать?
Колонки Genius SP-HF1800A
Аноним 13/04/16 Срд 16:41:06  225133
>>225093
>Вод думаю, может обвязку в ПЛИС запихать, память посовременней
0 фантазии
Аноним 13/04/16 Срд 16:46:15  225137
14605551757750.jpg (19Кб, 300x300)
>>225133
А чо там можно нафантазтровать? Выкинуть к ебеням все ТВ синхроимпульсы и выводить сразу на 5" ЖК дисплейчик. Клаву подрубить обычную. SD карту примастырить. И ебашить в игры с псевдографики, набранные вручную с таблиц печатавшихся в журналах той эпохи.
Аноним 13/04/16 Срд 16:54:44  225138
>>225129
Усилку пизда.
Аноним 13/04/16 Срд 17:02:40  225140
>>225137
Во-первых, жопа, какой у тебя будет видеоадаптер?
Аноним 13/04/16 Срд 17:03:00  225141
>>225138
Наушники целые
Аноним 13/04/16 Срд 17:08:05  225144
>>225140
Ну с синхроимпульсами я погорячился, они и для жк нужны. Вот лежит у меня матрица от саттелита 100цс, её можно и примастырить. Правда даже Шарп не смог помочь с даташитом на неё. Сказали, - Сорри, проебали мы на эту модель документацию. Ничем помочь не можем.
Аноним 13/04/16 Срд 17:13:01  225145
Кстати, какого хуя, когда озу было дорогим, чудики делали видеоконтроллеры для клонов z80 с курсорной памятью? То есть половина видеоозу использовалась для хранения положения и состояния курсора. Нихуевая экономия.
Аноним 13/04/16 Срд 17:19:04  225147
14605571445230.jpg (552Кб, 1835x1674)
>>225144
Вот такая, даже рабочая.
Аноним 13/04/16 Срд 17:19:39  225148
>>225147
Что за интерфейс, lvds?
Аноним 13/04/16 Срд 17:20:39  225149
>>225148
Хуй его знает. Судя по даташитам подобных, обычный параллельный.
Аноним 13/04/16 Срд 17:36:34  225156
>>225149
Можешь скинуть даташит с хорошим описанием параллельного интерфейса для lcd?
Аноним 13/04/16 Срд 17:42:15  225160
>>225156
И где я его возьму? Гугли i8080 да разбирайся.
Аноним 13/04/16 Срд 18:03:23  225162
>>225160
Ни одного не нашел за годы поиска? Ну ты маня.
Аноним 13/04/16 Срд 18:19:13  225165
>>225141
Ну так усилитель то в колонках а не в наушниках.
Аноним 13/04/16 Срд 19:09:56  225168
>>225162
Фрося, я тут с новыми силами из-за тебя гуглить начал и напоролся на неебический склад даташитов на матрицы http://www.beyondinfinite.com/library.html Этот, как тебя там, ОП(!), добавь в следующий раз в шапку, шоб було.
Аноним 13/04/16 Срд 20:10:16  225176
14605674165760.jpg (109Кб, 748x750)
Во еще какой вспомнил. Можно частями собирать.
Аноним 13/04/16 Срд 20:13:54  225177
14605676346610.jpg (118Кб, 733x857)
>>225148
Кокой-то хитрожопый способ вывода у этой матрицы. Две восьмибитные шины данных. Одна отвечает за верхние 240 строк, вторая за нижние 240 строк.
Аноним 13/04/16 Срд 20:54:51  225185
>>225177
Так получается быстрее.
Аноним 13/04/16 Срд 21:41:17  225189
>>225185
Знающий анон, поясни, сколько в итоге цветов он может выдать? Уровни только "0" и "1. Получается такая картина:
R G B
R B
R G
G B
R
G
B
------
Итого 7 цветов/оттенков (+ чОрный, восьмой) ?
Аноним 13/04/16 Срд 21:51:54  225191
14605735147910.png (1Кб, 640x80)
>>225189
Я правильно понял цветовую супергамму этой матрицы?
Аноним 13/04/16 Срд 22:04:24  225194
>>225191
Бля!!! Дык это идеальный дисплей для микроконтроллера. 112.5кб ОЗУ всего нужно.
Аноним 13/04/16 Срд 22:21:14  225198
>>225176
А Орион 128 ?
Аноним 13/04/16 Срд 22:30:03  225201
>>225189
У меня на мс1502 16 вроде было
Но в играх почему-то только три в двух режимах
бирюзовый розовый и ещё какой-то
или
желтый красный зеленый
Аноним 13/04/16 Срд 22:37:55  225203
>>225194
>112.5кб ОЗУ
>всего
Ох нихуя ж себе всего.
Аноним 13/04/16 Срд 22:38:05  225204
Вопрос такой:
Мне нужен 12в аккумулятор небольшой ёмкости. Есть мысль соединить в послед 8 штук 1,5в.
Но при этом нужна и зарядка для него, могущая работать в буферном режиме, питание у зарядки должно быть 13-14в постоянки.
Есть подобные зарядки в природе, или придётся самому хуевертить?
Аноним 13/04/16 Срд 22:41:39  225205
14605765000130.jpg (92Кб, 800x800)
Как такое обжимается? Я знаю только два вида обжимания коаксиалов
1. сверху тонкостенная трубка, которую обжимают шестиугольником
2. обжимание компрессионого типа, когда что-то куда-то вдвигается. Хуй знает, видел только на видео.
Аноним 13/04/16 Срд 22:46:03  225208
>>225205
Алсо, я сантехнач просто не нашел здесь, поэтому у вас спрашиваю. Вы же всё-таки технари. Умеющий паять умеет и душ подключить.
Аноним 13/04/16 Срд 22:56:31  225210
>>225208
даун, ээто f разъем
Аноним 13/04/16 Срд 23:01:28  225215
>>225210
То есть его к душевой трубке никак не подсоединить!? Почему тогда мне его в магазине сантехники продавец продал? Я уже из упаковки вытащил, и водой проливал, как мне его теперь вернуть?
Аноним 13/04/16 Срд 23:09:42  225217
>>225210
>>225215
И да, на фото не совсем эта деталь. Просто очень похожа была - я сфотографировал и по гугл-имаджес нашел похожее чтобы сюда запостить. Может у меня не ф разъем а какой нибудь другой?
Аноним 13/04/16 Срд 23:11:13  225219
>>225208
Шо? Может тебе /dom нужен?
Аноним 14/04/16 Чтв 00:12:36  225223
14605819561750.gif (3678Кб, 375x346)
Сап.
Такие дела - http://ru.aliexpress.com/af/DC-ATX.html?ltype=wholesale&d=y&origin=n&isViewCP=y&catId=0&initiative_id=SB_20160413130627&SearchText=DC+ATX

Нужен DC в ATX преобразователь. Чтобы от 19 вольт работать умел.
Для маленького компа.
Куча продавцов, разные модели. что выбрать, чтобы не проебатся?
И чем СМД конденсаторы с синей отметкой, отличаются от с красной, и от пурпурных?
Аноним 14/04/16 Чтв 00:32:40  225226
>>225223
Не могу понять, почему у них у всех, ограничение питания в 12 вольт. Они что, линию 12 вольт не стабилизируют?
Аноним 14/04/16 Чтв 02:49:07  225231
Нарисуйте, пожалуйста, где у sg90 0°. Надо выставить все серво уперев в нули.
Аноним 14/04/16 Чтв 07:58:30  225232
>>225201
>мс1502
Неплохая была машинка для своего времени.
>Но в играх почему-то только три в двух режимах
Гугли CGA
Аноним 14/04/16 Чтв 07:59:51  225233
>>225205
>1. сверху тонкостенная трубка, которую обжимают шестиугольником
This.
У тебя на пике она проёбана.
Аноним 14/04/16 Чтв 13:18:47  225250
14606291272170.jpg (167Кб, 886x803)
Помогите опознать разъем.
Как мне нагуглить такую маму на кабель, чтобы еще и фиксировался гайкой?
Аноним 14/04/16 Чтв 13:21:51  225251
>>225250
Din socket 5 pins
Аноним 14/04/16 Чтв 14:10:08  225253
>>225250
Асевод, чтоле, лол?
Тоже такую ищу.
Аноним 14/04/16 Чтв 14:31:05  225254
>>225250
http://www.quartz1.com/price/price.php?group=1206
http://www.quartz1.com/price/model.php?group=1206&ext=1797
Аноним 14/04/16 Чтв 15:42:50  225257
>>224894
Так и есть, только дно у ведра на аноде
Аноним 14/04/16 Чтв 16:49:33  225262
>>225250
XLR 5pin блять, хуйни насоветовали какой-то.
Аноним 14/04/16 Чтв 16:58:33  225263
>>225262
Точно, вон и бороздка. Ну мы же не аудиофилы, чтобы xlr безошибочно определять.
Аноним 14/04/16 Чтв 18:26:56  225271
>>225263
Так и я нет. Просто я их у китайцев пакетами беру для своих махараек. А не по 300р за комплект мама-папа в ебучем магазине.
Аноним 14/04/16 Чтв 20:05:20  225294
>>225205
бамп
Аноним 14/04/16 Чтв 20:40:57  225297
Последняя надежда на вас, аноны. Подскажите пожалуйста, где можно подыскать схему кв радиоприемника с 2 унч и транзисторным детектором? Все книги перерыл, но ничего подобного не нашел. С меня тонны нефти.
Аноним 14/04/16 Чтв 20:50:46  225299
Полупроводниковый диод KД220А в природе существует? Не могу найти его х-ски.
Аноним 14/04/16 Чтв 21:17:09  225310
>>225299
Ленивое ты хуйло...
http://istochnikpitania.ru/index.files/Sprav_Diody1.files/Sprav1_Diody_53.htm
Аноним 15/04/16 Птн 07:15:02  225340
>>224958
Увеличь R2 до 1.5 к. Может экземпляр симистора такой, херово открывающийся, с большим током УЭ.
Четырехквадрантные симисторы симметричны по полярности для твоей задачи, где они работают в квадрантах "положительное напряжение, положительный потенциал УЭ" и "отрицательное напряжение - отрицательный потенциал УЭ".
Что же до анодов - нет, их местами менять нельзя. Потенциал УЭ должен подаваться относительно "второго" анода.
Аноним 15/04/16 Птн 07:16:33  225341
>>224987
Ну тогда ищи где подвесить 20 метровый диполь.
Аноним 15/04/16 Птн 07:17:39  225342
>>224996
Не забывай защитный диод параллельно обмотке реле. Иначе выброс рано или поздно прибьет твой транзистор.
Аноним 15/04/16 Птн 07:18:21  225343
>>225006
PIC12F629
Аноним 15/04/16 Птн 07:23:51  225344
>>225081
Чем горячее - тем сопротивление термистора ниже.
Регулятор выключает потому что оно уже снизилось до какого-то порога. Значит добавь резистор последовательно. Да, подстроечник на 4.7-10 к и покрутить.
Аноним 15/04/16 Птн 07:28:39  225345
>>225191
3 линии 2 состояния - 2 в 3 степени = 8. Сюрпрайз!
Аноним 15/04/16 Птн 07:30:49  225346
>>225204
На 1.5В аккумуляторов нет.
Хуевертить самому придется, да.
Никилевые в буферном режиме не работают. Литиевые работают, но нужен контроль напряжения на всех банках.
Аноним 15/04/16 Птн 07:32:15  225348
>>225205
Твоя труба вставляется между обоймами, внешняя обойма обсаживается по диаметру.
Что, не видел никогда таких фиттингов обжатых.
Аноним 15/04/16 Птн 07:36:32  225349
>>225297
Чего?
Аноним 15/04/16 Птн 07:50:14  225350
>>225349
Хуй в очко!
(Автор этого поста был предупрежден.)
Аноним 15/04/16 Птн 08:47:49  225353
>>224987
Сороковка сороковочка. Будеш слушать как старые укры клянут москалей и друг друга.
Аноним 15/04/16 Птн 12:19:29  225368
14607119695040.jpg (9Кб, 250x261)
>>225262
Сам же хуиту несешь, а гонору-то.
Где на твоих иксэлэрах резьбовое крепление, а, блеать?
Это же очевидный mic 325.
Аноним 15/04/16 Птн 14:43:01  225380
14607205819180.jpg (654Кб, 2260x1492)
>>225253
Такие дела.
Аноним 15/04/16 Птн 14:45:09  225381
Пиздец, какой - я свято верил, что китайцы делают всё на свете!
Оказывается, в природе нету (или уже нету) переходников:
HDMI (источник) на DP (экран)
и
DVI (источник) на DP (экран)
Пиздец же.
Или я не там гуглю?
Аноним 15/04/16 Птн 14:46:20  225382
>>225380
Юзабилити уровня царской России.
Аноним 15/04/16 Птн 14:47:28  225383
>>225381
Потому что это никому не нужно?
Аноним 15/04/16 Птн 14:51:00  225385
>>225383

Ну хуй знает.
DP (источник) на HDMI (экран)
и
DP (источник) на DVI (экран)
есть хуева туча, просто завались на всяких алиэкспресах.

А вот если я захочу подключить видюху с DVI или HDMI выходом в монитор с DP - сосну хуйца.
Почему так?
Аноним 15/04/16 Птн 14:54:25  225387
>>225385
Потому что ДП экранов мало, оно нахуй не надо.
Аноним 15/04/16 Птн 14:55:47  225388
>>225387
печалька
Аноним 15/04/16 Птн 14:58:21  225389
>>225385
>монитор с DP
В продукцию apple?
Аноним 15/04/16 Птн 15:00:04  225391
>>225389
Dell, бюджетная модель
Аноним 15/04/16 Птн 15:04:45  225392
14607218850330.jpg (1880Кб, 3200x2368)
Где применяются такие светодиоды?
Аноним 15/04/16 Птн 15:06:48  225393
>>225391
E2216/2316? Охуенно сэкономил.
Тебе теперь проще видеокарту поменять.
Аноним 15/04/16 Птн 15:14:29  225394
Нашел в чулане радиоприёмник вега 341.1 чувствительность ДВ 2 мВ/м, СВ 1,8 мВ/м
http://dvostok.com/000/rprl_p/wega341.html,
снял крышку, почистил, схожу в магазин попозже за батарейками.
Мой незрелый вопрос - могу ли я с помощью него послушать как мимо проходящие милиционеры травят анекдоты по рации?
Аноним 15/04/16 Птн 15:15:36  225395
>>225394
или таксисты
Аноним 15/04/16 Птн 15:20:36  225396
>>225393
Лол, P2016
Ну, есть у меня видюха-претендент быть затычкой для DP, но теперь придётся подождать.
Вообще, он пока будет подключен по VGA, может мне вообще не стоит парится?
Аноним 15/04/16 Птн 15:41:27  225398
>>225396
Ты жопой покупал моник, тебе в принципе стоит попариться.
А так и ВГА норм, если ты не видеофил.
Аноним 15/04/16 Птн 15:42:46  225399
>>225394
нет
Аноним 15/04/16 Птн 15:47:25  225401
>>225398
> если ты не видеофил.
Я так понимаю, с таким маленьким разрешением на VGA всё должно быть чётким.
Аноним 15/04/16 Птн 15:57:56  225402
>>225399
объясни пожалуйста почему.
Аноним 15/04/16 Птн 16:12:52  225403
14607259728190.jpg (41Кб, 598x432)
>>225402
Частота не та.
Аноним 15/04/16 Птн 16:20:04  225405
>>225392
В фотоаппаратах например, в сборке видоискателя.
Раньше применялись.
Аноним 15/04/16 Птн 16:24:51  225406
>>225405
Нахуя в видоискателе светодиод? В глаз ябашить?
Аноним 15/04/16 Птн 16:26:15  225407
>>225403
а какая нужная? возмжно ли перенастрить? к нему вроде можно подключить внешнюю антенну
Аноним 15/04/16 Птн 16:30:32  225408
>>225407
Проще нормальный приемник собрать.
Аноним 15/04/16 Птн 17:29:32  225409
есть задача получить два мощных источника света с приличным CRI

обратился в фирму, сказали брать:

cree CXA2540-0000-000N0HV20E5 15 баксов
БП с выходным током 1,4 Ампер, 60 Ватт MU060A140AQD 37 баксов

+еще нужны радиаторы и кулера.

вопрос - что скажете об этой подборке?было бы круто управлять яркостью, но, боюсь, стоить это будет дохера

делаю это, т.к. прожектора с хорошим CRI стоят еще дороже
Аноним 15/04/16 Птн 17:32:17  225410
>>225409
Человек-Отмашка это опять ты?
Аноним 15/04/16 Птн 17:32:45  225411
>>225408
можно ли восстановить ли-ионный аккумулятор 18650
Заряжается нормально, но ВНЕЗАПНО перестал отдавать ток.Точнее выдает не более 2-3А просаживаясь до 2Вольт.
Хотя раньше - до 6А (штатно) просаживаясь не более чем до 3,5...3,6В
Аноним 15/04/16 Птн 17:33:49  225412
>>225410

кто? я тут первый раз вообще, обычно в /wrk сижу
Аноним 15/04/16 Птн 17:38:18  225414
>>225412
> кто?
>>224212
У вас даже номера сообщений похожи.
Аноним 15/04/16 Птн 17:44:35  225415
>>225414

есть что по существу сказать? блин, нормальный вопрос, не знаю что у вас тут на доске за драмы
Аноним 15/04/16 Птн 17:48:10  225417
>>225415
И тот всё по существу требовал. Кароче ты спалился, водоплавающее. Иди нахуй со своей отмашкой.
Аноним 15/04/16 Птн 17:48:34  225418
>>225417

пиздец вы тут ебнутые
Аноним 15/04/16 Птн 17:58:37  225419
>>225418
Русские, сэр

Моя любимая паста
В сообществах (что здесь, что в ЖЖ, что на других порталах, форумах) читаю такую хрень (извините), что.. Столько агрессии я не встречал нигде. Вы сами - русские - чувствуете эту агрессию, злобу? Лично у меня волосы дыбом встают. Может мне кажется: между строк я всегда читаю: ты придурок, все придурки, жизнь полная ху*ня. Сам я югослав, но вырос в Бельгии. это наложило отпечаток. у меня спокойный характер, как у всех европейцев, гуманистический подход. Т.е. глупость другого человека мы воспринимаем иначе. Что плохого в том, что девушка-блондинка - наивная немного? Почему люди не могут говорить то, что они думают так КАК они думают? Среди русских нет наивных? И всех ли наивных вы считаете кретинами? Ваш скептицизм ненавидит наш маньеризм. Мы вежливы, употребляем красивые слова и если приезжаем в РФ и произносим их, слышим: Ну он дает! Что это значит? Неужели русские не понимают, что на свете существует множество культур. Откуда в России столько злости? Часто на ответах читал: подростки задают вопросы, некоторые на них отвечают "БРЕД" или грубостью. Почему? Разве сам этот человек супер-гений? Когда вы злитесь, не забываете ли вы о том, что вы тоже, вполне вероятно, бываете периодически глупы, но может не замечаете этого? Русские - очень агрессивные люди. Я не хочу разжигать что-то -) Я просто хотел бы узнать ваши мнения. Я изучаю русский язык, для этого использую форумы и русские порталы. Но там столько злобы и агрессии, что интерес к языку угасает -(
Аноним 15/04/16 Птн 18:49:29  225426
14607353695360.jpg (85Кб, 603x549)
>>225419
И ты, с тухлой пастой, иди нахуй!
Аноним 15/04/16 Птн 19:00:19  225429
>>225406
Экспонометр TTL.
Аноним 15/04/16 Птн 19:02:02  225430
>>225411
Разбери, замени литий и ионы, собери. Делов-то.
Аноним 15/04/16 Птн 19:05:05  225431
>>225429
> Экспонометр
> Светодиод
Чо ты мне мозги пудришь?
Аноним 15/04/16 Птн 19:05:22  225432
>>225419
Наивность хороша до тех пор, пока наивный не садится тебе на шею. Европейцы это сейчас это вкусят по полной.
А у нас встроенная защита от этого.
Аноним 15/04/16 Птн 19:06:32  225433
>>225431
Епта у меня в старинном Зените-122 три светодиода в видоискателе "много-норма-мало". Крутишь диафрагму, пока средний не зажжется.
Аноним 15/04/16 Птн 19:10:44  225435
14607366446400.jpg (48Кб, 727x424)
>>225433
А у меня, вот такая параша. Я и думаю, куда тут блядь светодиод прилепить?
Аноним 15/04/16 Птн 19:44:46  225444
Ребзя, поясните, просните. Есть простейшая цепь, состоящая из: батарейка, лампочка, переключатель. Переключатель разомкнут, лампочка не горит. А что при этом происходит в проводнике? В кристаллической решетке в узлах положительно заряженные ионы материала проводника, электронный газ при этом не движется, т.к перепада потенциалов нет, и лампочка не горит. Замкнем переключатель - лампочка будет гореть. И вот чего я не понимаю: электронный газ. Электроны генерируются на одной стороне батарейки, после чего двигаются по проводнику к другому концу? При этом проводник и сам содержит электроны? Ну и вопрос еще такой. А почему они двигаются? Я понимаю сам процесс - отрицательно заряженные электроны тянутся к ионам в узлах. Но откуда берется начальный импульс? Из-за перепада потенциалов и фундаментального закона - хотения сбалансировать? Подходит такая аналогия: у меня есть мотивация, я делаю работу, мотивация при этом убывает?
Аноним 15/04/16 Птн 20:46:08  225449
>>225444
С маня-моделями в sci, даунито. Там тебе расскажут истину.
Аноним 15/04/16 Птн 23:00:17  225460
14607504178240.png (1028Кб, 1024x768)
Раноны, кто занимается телефонами, подскажите пожалуйста-
как мне улучшить прием GPS и WIFI в телефоне. Дело в том, что нижней(где стрелка) антенны нет(брак), я на неё проволочек накрутил, неплохо, но как сделать еще лучше(оригинал не купить), можно фольгу согнуть и приложить? И еще непонятно почему слабо работает ЖПС, как улучшить, где его антенна(накручивал на тот провод сверху - бесполезно)?
Аноним 15/04/16 Птн 23:59:56  225471
14607539970220.jpg (95Кб, 604x604)
>>225444
Ебать ты гений
Аноним 16/04/16 Суб 01:08:46  225480
14607581269520.jpg (21Кб, 307x239)
Хочу таким образом запустить двигло от ХДД.
Взлетит?
Подойдут ли C8050 вместо КТ817?
Аноним 16/04/16 Суб 02:33:03  225482
>>225444
>>225444
>электронный газ
Что, что?

>>225444
>Электроны генерируются
Это вообще пушка.

На одном конце батарейки (-) электронов много, а на другом (+) их мало. Вот они и бегут из того места где их много туда где их мало.
Что тут может быть непонятного?
Аноним 16/04/16 Суб 06:56:28  225484
>>225482
А когда все перебегут, батарейка разрядится?
Аноним 16/04/16 Суб 08:58:10  225488
>>225435
Вот точки фокусировки, которые на экране красным светятся - явно отдельными диодиками сделаны.
Аноним 16/04/16 Суб 09:01:03  225489
>>225488
ЖК-матрица тама, а не светодиоды.
Аноним 16/04/16 Суб 09:01:35  225490
>>225177
Это старая не-TFT матрица, их часто делили на 2 по вертикали для того, чтобы уменьшить лаг.
Аноним 16/04/16 Суб 09:02:33  225491
>>225480
Нет. Не заработает.
Аноним 16/04/16 Суб 09:04:13  225492
>>225490
DSTN. Пытаюсь на плисине захуярить синхронизацию и зажечь её. Буду ардуинкой ХУЙ писать на 10.4"
Аноним 16/04/16 Суб 09:06:55  225493
Радач, если биполярный транзистор на выходе усилителя прозванивается во как NPN и как PNP, то это же не очень хорошо? С учетом того что усилитель только подает шумы на колонки, а звука нету.
Аноним 16/04/16 Суб 10:23:05  225499
14607913854060.jpg (188Кб, 720x503)
Посоны, как называется тип такого видеовхода?
Аноним 16/04/16 Суб 10:25:12  225500
>>225499
coaxial
Аноним 16/04/16 Суб 10:26:57  225501
>>225499
https://ru.wikipedia.org/wiki/%D0%9A%D0%BE%D0%B0%D0%BA%D1%81%D0%B8%D0%B0%D0%BB%D1%8C%D0%BD%D1%8B%D0%B9_%D1%80%D0%B0%D0%B4%D0%B8%D0%BE%D1%87%D0%B0%D1%81%D1%82%D0%BE%D1%82%D0%BD%D1%8B%D0%B9_%D1%80%D0%B0%D0%B7%D1%8A%D1%91%D0%BC
Аноним 16/04/16 Суб 10:28:11  225502
Утра!
Кто-нить заказывал с dx.com? Норм там? Быстро доставляют?
Аноним 16/04/16 Суб 10:31:24  225503
>>225499
Тип разъема - байонет
Аноним 16/04/16 Суб 10:40:39  225504
14607924392620.png (68Кб, 723x511)
Есть вот такой усилитель.
Я хочу, приделать диоды в обратную связь, чтобы этот усилитель перегружался плавно, а не так как это делают хай-файные усилители.
Дело в том, что мне не совсем понятно что делает шестой контакт микросхемы. Датащит говорит, что это некий boostrap, мельком глянул википедию, ничего не понял.
Вопрос в том, что это такое и как с ним поступить?
Аноним 16/04/16 Суб 10:42:45  225505
>>225503
BNC. Жи. Есть.
Аноним 16/04/16 Суб 11:02:31  225507
>>225482
https://ru.wikipedia.org/wiki/Электронный_газ

А откуда они берутся? В батарейке происходит хим. реакция, появляются электроны => генерируются?
Аноним 16/04/16 Суб 12:08:42  225514
14607977226820.png (10Кб, 796x388)
Есть литий-ионный аккумулятор на 3.7V. Как сделать так, чтобы он выдавал 10V? Проще говоря, какой должна быть "какая-то хуета" на пике?
Аноним 16/04/16 Суб 12:26:57  225517
>>225514
Я здесь сам с вопросом, но ты погугли умножитель напряжения + подстроечный резистор, чтобы им накрутить ровно 10в.
Аноним 16/04/16 Суб 13:03:00  225519
>>225514
http://www.ebay.com/bhp/dc-dc-step-up
Аноним 16/04/16 Суб 13:34:09  225520
14608028494120.gif (5Кб, 600x470)
>>225519
Одна херота. У всех при подаче 3V на выходе получается 0,4А тока, когда мне нужно хотя бы 0,8. Есть способы попроще? Может ШИМ с трансформатором сработают?
>>225517
Погуглил, они все работают с переменным током, как я понял.

В принципе, мне подходит утроитель на диодах, но тогда нужно сделать так, чтобы аккумулятор выдавал переменный ток.
Аноним 16/04/16 Суб 13:55:42  225521
14608041422500.png (63Кб, 533x264)
Двощ, как своими руками из говна и палок сделать такой датчик температуры с тремя выводами?

Живу в мухосрани, ждать заказы времени нет ибо оче срочно.
Бюджет до 400 рублей (купить какой нибудь девайс и тд..)

ХАЛП
Аноним 16/04/16 Суб 14:01:39  225522
>>225521
Дык это 18B20 умело собранный кетайцами, не?
Аноним 16/04/16 Суб 14:06:36  225524
>>225522
Про китайцев ты можеть быть и прав (скорее всего так оно и есть), однако - как собрать самому? Покупать чертов датчик? Где я его возьму в своей дыре?
Аноним 16/04/16 Суб 14:10:21  225526
>>225524
Нашел в магазине какой-то для ардуины - как думаете, подойдет?
Аноним 16/04/16 Суб 14:11:57  225527
>>225526
Да я ебу? Смотря чего удумал делать, но 400р за ебучее поделие далласа это перебор.
Аноним 16/04/16 Суб 14:59:55  225529
14608079951170.jpg (178Кб, 1024x576)
Сразу скажу, в радиотехнике шарю на школьном уровне. Итак, хочу сделать зажигалку, которая бы поджигала пробоем и работала на пальчиковой батарейке 1.5В . В интернете видел видео как такую сделать, и все бы хорошо, но у меня нет штуки для повышения напряжения (трансформатор, умножитель или как его). Купить что-то возможности нет. За то есть несколько совейских плат непонятно от чего. Как я понимаю, чтобы сделать этот трансформатор мне понадобится транзистор, резистор, катушка и конденсатор. В видео предлагается наматывать на ферритовое кольцо, коего, похоже у меня нет. Есть несколько катушек не на кольце. Можно ли такую перемотать или придется искать/заказывать кольцо? Имеется три крупных черных транзистора KT961B 8605, KT940A 8605, KT904A 8605 и куча мелких красных, на которых написано что-то типа "Б 0786", а иногда просто "Б". С каким-нибудь из них что-нибудь выйдет? Какой должен быть номинал конденсатора? И, наконец, какое нужен резистор?
Аноним 16/04/16 Суб 15:03:16  225530
>>225507
> А откуда они берутся?
Они уже есть, просто начинают направленно двигаться, благодаря ЭДС, создаваемой реакцией.
Аноним 16/04/16 Суб 15:31:44  225533
Хочу свой бюджетный и мощный блендер собрать, какой мотор посоветуете приобрести? Нужно чтобы мяско в кашицу было, котлетки делать буду.
Аноним 16/04/16 Суб 15:53:57  225535
>>225520
Штомнеделать?
Аноним 16/04/16 Суб 17:17:54  225539
>>225533
ДК-211
Аноним 16/04/16 Суб 17:42:24  225541
>>225499
Три идиота ответили и все в лужу пукнули.
Разъем называется BNC.
Аноним 16/04/16 Суб 17:43:36  225542
>>225539
Не, у меня столько места на кухне не найдется. В шкафчик не поместится.
Аноним 16/04/16 Суб 17:43:55  225543
>>225504
6 контакт - это bootstrap конденсатор. Или конденсатор вольтодобавки для открытия верхнего транзистора.
Аноним 16/04/16 Суб 17:45:19  225544
>>225535
Описать задачу четко и без выебонов.
Аноним 16/04/16 Суб 17:47:16  225545
14608180364870.jpg (60Кб, 720x405)
14608180364881.jpg (32Кб, 596x291)
Перекатился отсюда: 2ch.hk/b/res/123588666.html так как тред уплыл не в ту степь. Задача сделать на основе колбы лампочки террариум (пик 1) с освещением на светодиодах и питанием от солнечной батареи. В итоге хочу получить что-то навроде https://geektimes.ru/post/258108/ , но без адруины (АКБ, солнечная батарея, ключ-транзистор. пример на пике №2).
Вопросы:
1)Как люди рассчитывают необходимые параметры батареи, питающей цепь устройства?
2)Как люди считают "необходимую площадь" солненчой батареи?
3)Нужно ли ебать мозг с защитой батареи от перезаряда?
4)Реально ли собрать что-то типа (пик 2), умещающееся в пространство между основанием патрона лампочки и ее цоколем?
5)Реально ли уместить на площади поверхности патрона солнечную батарею, мощности которой хватит для поддержки заряда батареи?
Аноним 16/04/16 Суб 17:47:39  225546
14608180592880.jpg (60Кб, 720x405)
14608180592901.jpg (32Кб, 596x291)
Перекатился отсюда: 2ch.hk/b/res/123588666.html так как тред уплыл не в ту степь. Задача сделать на основе колбы лампочки террариум (пик 1) с освещением на светодиодах и питанием от солнечной батареи. В итоге хочу получить что-то навроде https://geektimes.ru/post/258108/ , но без адруины (АКБ, солнечная батарея, ключ-транзистор. пример на пике №2).
Вопросы:
1)Как люди рассчитывают необходимые параметры батареи, питающей цепь устройства?
2)Как люди считают "необходимую площадь" солненчой батареи?
3)Нужно ли ебать мозг с защитой батареи от перезаряда?
4)Реально ли собрать что-то типа (пик 2), умещающееся в пространство между основанием патрона лампочки и ее цоколем?
5)Реально ли уместить на площади поверхности патрона солнечную батарею, мощности которой хватит для поддержки заряда батареи?
Аноним 16/04/16 Суб 17:47:39  225547
>>225529
Хоть бы ссылки дал на то, что ты хочешь получить.
Вангую, что все твои транзисторы не годятся для задачи.
8605 - это год и месяц выпуска.
Аноним 16/04/16 Суб 17:48:13  225548
>>225529
Хоть бы ссылки дал на то, что ты хочешь получить.
Вангую, что все твои транзисторы не годятся для задачи.
8605 - это год и месяц выпуска.
Аноним 16/04/16 Суб 17:53:32  225549
>>225545
1. Исходя из потребляемой мощности за сутки, соляризации за сутки, емкости и КПД аккумулятора.
2. Это все одна задача с 1.
3. Если никелевая батарея - то нет. Во всех фонариках садовых она жарится покасолнце светит.
4, 5 - возьми садовый фонарик, выпотроши его и используй для своей поделки.
Аноним 16/04/16 Суб 18:16:25  225550
14608197851370.jpg (231Кб, 1280x960)
Анончики, есть такой вот блок питания от принтера панасоник (фото в инете нашел, но мой такой же).
Хочу на такой собрать конструктор паяльника на Т12. Подойдет ли?
Слева 3 вывода на необходимые нам 24В. Я так понимаю он импульсный? И еще никак не могу понять его силу тока на выходе. Нигде нет схемы и замерить что-то нечем
Аноним 16/04/16 Суб 18:22:43  225552
>>225547
>>225548
Хм, хорошее видео нашел, вчера оно мне не попадалось.
Что-то типа этого https://www.youtube.com/watch?v=OWFOlS2WX6w Только, он тут конденсатор не использует.
Автор сказал, что подойдет любой npn транзистор, так ли это? Какой лучше? И на что влияет сопротивление резистора? Если я 1.8 или 8.2 Ом поставлю норм будет? Он там большой интервал сопротивлений назвал. Вот. Нужно еще, чтобы схема значительно повышала напряжение, чтобы был мощный пробой в результате. Напряжение только от соотношения витков на катушке зависит или тут то и нужен конденсатор? Если последнее, то куда его впаивать?
Аноним 16/04/16 Суб 18:23:54  225553
Ранон, есть один компьютер с помощью которого я хочу организовать трансляцию своего канала в дачном поселке для развлечения соседей. Нужна железяка способная раздавать ТВ сигнал на расстояние около 300 метров. Вообще это физически возможно?
Аноним 16/04/16 Суб 18:25:58  225554
>>225553
"Боку Но Пико" транслировать собрался, содомит?
Аноним 16/04/16 Суб 18:30:28  225555
>>225553
> это физически возможно?
Уже лет 60 вроде как технический прогресс до этого дошел. Спизди ВЧ модулятор от древнего видака, присобачь усилок и вещай пока за жёппу не возьмут.
Аноним 16/04/16 Суб 18:33:23  225556
14608208037800.jpg (1876Кб, 3594x2432)
>>225550
Фото моего. Тут получше видно
Аноним 16/04/16 Суб 18:34:06  225557
>>225554
Вроде того. Планирую перебить 1 канал и транслировать что то иное.
>>225555
ДВД плеер подойдёт? И как присоединить его к компьютеру?
Аноним 16/04/16 Суб 18:36:46  225558
>>225557
> Планирую перебить 1 канал и транслировать что то иное
Тогда, еще не забудь значок первого канала прилепить для беспаливности, и в перерывах обычную (или не совсем) рекламу пускай — вот это пушка будет.
Аноним 16/04/16 Суб 18:59:37  225559
>>225556
не более 20-30 вт
Аноним 16/04/16 Суб 19:16:24  225560
Ладно, это все менее важно. Вот еще одно его видео, буду делать примерно эту схему. https://www.youtube.com/watch?v=KRemUsegX-c&feature=youtu.be
Главный вопрос: как наматывать на стержень? Он там один провод использовал что-ли? Как у него тогда напряжение преобразовалось?
Аноним 16/04/16 Суб 19:49:35  225564
14608253750960.png (505Кб, 773x616)
Диплом по VHDL. Разработка форт-процессора.
Короче, анон, у меня локальный пиздец. Думаю, и у тебя такие были.
Учусь на прикладной математике.
Тема диплома — VHDL-модель 16-разрядного Форт-процессора ЭВМ.
Ну вот я только что за него взялся. Защита в июне, а предзащита — в понедельник. Я, если честно, паникую.
Научрук весьма неплохой, сговорчивый. Сам занимается вхдл. Но, он прислал мне план работы только первого апреля, вот.

Вот взгляни на это:
Цель ВКР: создать VHDL-проект устройства 16-разрядного Форт-процессора ЭВМ и его отладочный модуль симуляции на языке VHDL.
Объект ВКР: технология создания сверхбольших интегральных схем.
Предмет ВКР: 16-разрядный Форт-процессор ЭВМ.
Задачи, подлежащие решению в ВКР:
1. Рассмотреть общие методы разработки микропроцессорной техники.
2. Привести краткое описание языка программирования Форт.
3. Обосновать преимущество использования Форт-процессоров ЭВМ по сравнению с микропроцессорами традиционной архитектуры.
4. Разработать и реализовать в виде FPGA-прошивки VHDL-проект 16-разрядного Форт-процессора ЭВМ.
5. Разработать на языке VHDL набор отладочных тестов (временных диаграмм) работы 16-разрядного Форт-процессора ЭВМ.

Вот боюсь что с последними двумя пунктами я сосну. Думаю после предзащиты уже подойти и попросить сделать практическую часть за бабло. Возьмет он штук 10, судя по отзывам. Может меньше. У одногрупницы другой препод с кафедры вообще весь диплом пишет за 15к. Насчет просьбы — не поздновато ли?

Вопросы такие: что говорить на предзащите? Я вот сейчас на выходных думаю сделать хоть что-то, и рассказать. А если не рассказать? Сказать на кафедре: я не готов вам сегодня что-либо показать. Просто, без объяснений. Скажу: ответственность вся на мне, я не готов к предзащите. Чего мне ждать? На реакцию кафедры похуй, думаю, от предзащиты будет зависеть итоговая оценка. Рассчитываю кстати на 4.
алсо, я внатуре могу обосраться на предзащите и защите, даже с дипломом и подготовкой на 5+, ибо когда выступаю перед публикой, у меня дикая жажда, пересыхание в горле и вообще хуево себя ощущаю, даже перед одногруппниками с докладами на 5-10 минут. К доске боюсь выходить. Короче, боязнь сцены, так сказать

Следующий вопрос: реально ли самому до середины июня сделать все?
Могу показать весь план там ТЗ есть, и вообще, руки трясутся от требований.
Сорри за ошибки, щас вот открыл план, перечитал, херово стало.
Расскажите о своих дипломах, аноны.
Аноним 16/04/16 Суб 19:53:23  225565
>>225564
Ебать ту мудак!! Доучиться до диплома и тащить свое говно в нуботред. Чтоб ты еблан завалил диплом, упиздил в стройбат и потом траншеи рыл вручную до пенсии.
Аноним 16/04/16 Суб 19:54:27  225566
>>225564
Надеюсь ты не в МИЭТе учишься?
Аноним 16/04/16 Суб 20:14:13  225570
>>225566
Нет.
Аноним 16/04/16 Суб 20:19:40  225571
>>225564
АЛУ какое? С плавающими или целыми?
Аноним 16/04/16 Суб 20:21:02  225572
>>225564
А чем ты занимался все курсы? Тянок ебал?
Аноним 16/04/16 Суб 20:21:08  225573
>>225564
А я делал такой процессор в процессе изучения VHDL https://bitbucket.org/shuleshkin/forth-computer/src
На основе http://www.excamera.com/files/j1.pdf
Не вижу ничего сложного в написании этого.
Аноним 16/04/16 Суб 20:26:16  225575
>>225572
У нас этот предмет ввели аж в последнем семетсре. Рили блять.
Аноним 16/04/16 Суб 20:26:40  225576
>>225571
Не могу сказать. Но можно взять с целыми, думаю.
Аноним 16/04/16 Суб 20:28:57  225579
>>225573
Ох, анон, спасибо тебе
Аноним 16/04/16 Суб 20:33:05  225581
>>225543
Т.е. к фидбеку он отношения не имеет и мне прикручивать диоды параллельно с 2 и 14?
Аноним 16/04/16 Суб 20:41:24  225585
14608284848550.jpg (1215Кб, 2000x3552)
14608284848801.png (17Кб, 822x641)
>>225579
Вот так выглядит. Обновил скомпилированный эмулятор в репозитории.
Аноним 16/04/16 Суб 20:43:35  225588
>>225585
Послушай, ты на меня скорее всего поссал бы за такое распиздяйство, однако, не сочти за наглость: оставь свои контакты. Правда. Мне нужна любая помощь с вхдл и этой темой.
Аноним 16/04/16 Суб 20:47:06  225592
14608288260610.jpg (161Кб, 857x762)
Анончик, а подкинь мне тут схему или готовую микруху на которую можно повесить кнопку с мыши и транзтстор, и что бы при нажатии на кнопку подавалось питание на транзтстор, а при повторном нажатии не подавалось.
Аноним 16/04/16 Суб 21:03:06  225595
>>225588
У тебя еще достаточно времени во всем этом самостоятельно разобраться.
На bitbucket.org можно отправлять сообщения пользователям.

>3. Обосновать преимущество использования Форт-процессоров ЭВМ по сравнению с микропроцессорами традиционной архитектуры.
Преимуществ кстати нет, а недостатки имеются.

>5. Разработать на языке VHDL набор отладочных тестов (временных диаграмм) работы 16-разрядного Форт-процессора ЭВМ.
Тестов как таковых у меня нет. Временные диаграммы нарисовать можно, но в них за время защиты диплома никто не разберется.
Аноним 16/04/16 Суб 21:08:23  225596
>>225595
>Преимуществ кстати нет
Легкость реализации же.
Аноним 16/04/16 Суб 21:10:36  225598
>>225595
Преимуществ кстати нет. Прямо вообще никаких? И что писать тогда?
Аноним 16/04/16 Суб 21:50:55  225601
>>225598
>>225596
>Легкость реализации же.
Да, наверное, но не намного.
Возможно для реализации форт-процессора требуется меньше элементов, но это тоже спорно. И само по себе это не преимущество.
Можно сказать про легкость реализации языка форт (проще ассемблера), но это было преимуществом в прошлом веке.

Напиши какую-нибудь чушь, стековую java упомяни. Все равно преподы на защите не поймут.
Главное уверенней рассказывай на защите и не допускай ошибок в мелочах (легко заметить), но в чем-то сложном ошибки допустить можно, все равно за время защиты никто не успеет понять.
Аноним 16/04/16 Суб 22:13:43  225602
14608340235930.jpg (119Кб, 705x528)
>>225480
Рассмотри вариант пикрелейтед.

>>225493
Выпаивал-то?

>>225520
>У всех
Так уж и у всех? — это раз. Нашёл, кому доверять — это два.
Ищи обзоры этих модулей от русскоязычных покупателей. Там есть тесты с более подробными данными.
>Есть способы попроще?
Ящитаю, «наколенными» технологиями в данном случае ты не переплюнешь даже китайцев. Just buy it.

>>225545
Патрона? Это таки будет куда-то вкручиваться?
>4)Реально ли собрать что-то типа (пик 2), умещающееся в пространство ...
С применением SMD-компонентов некоторый шанс на успех в деле втискивания электроники в «труднодоступные места» есть. Самыми большими элементами будут солнечная батарея и аккумулятор, я бы начал примерку с них.
>5)Реально ли уместить на площади поверхности патрона солнечную батарею, мощности которой хватит ...
Думаю, тут проблема скорее в элегантности конструкции. Поместить-то можно, а вот как это будет выглядеть? Хотя выпускаются и гибкие солнечные элементы (дороже), с ними, думаю, можно найти интересное решение.
Аноним 17/04/16 Вск 00:02:30  225615
Вопрос немного не по теме, но... хорошо ли зарабатывают профессиональные инженеры электронщики?
Вообще, есть ли возможность вкатиться в эту сферу?
Аноним 17/04/16 Вск 07:04:35  225628
Есть ли гайды как разблокировать контроллер мобильной батареи?
Аноним 17/04/16 Вск 07:18:49  225629
>>225615
левел?
Аноним 17/04/16 Вск 07:22:36  225630
>>225629
41
Аноним 17/04/16 Вск 08:28:23  225634
>>225417
>>225418
Лол! Сделали мое утро.
Аноним 17/04/16 Вск 08:32:20  225635
>>225426
А-а-а, бля! Держи шкуру.
>>225634-кун
Аноним 17/04/16 Вск 08:49:15  225636
>>225592
>готовую микруху
к155тм2
Аноним 17/04/16 Вск 09:52:44  225641
14608759646090.png (140Кб, 872x698)
>>225553
Бамп
Аноним 17/04/16 Вск 10:02:46  225642
>>225629
25+
В вакансиях почти везде требуются уже готовые специалисты с опытом работы 5 и более лет.
Пиздец.
Аноним 17/04/16 Вск 10:55:22  225645
>>225581
Да, этот конденсатор только в раскачке выходного каскада участвует и к ОС отношения неимеет.
Но с диодами в фидбэке ты соснешь, никакого плавного ограничения не будет.
Получишь тот же клиппинг-дисторшн но на более низком выходном напряжении. Хотя может в этом и есть какой профит - петля ООС при этом не размыкается.
Аноним 17/04/16 Вск 11:00:09  225646
>>225641
Повесь свои колонки гениус на столбе и вещай с компа на всю улицу, бгг.
Аноним 17/04/16 Вск 11:00:24  225647
>>225645
Всякие "овердрайвы" - это операционник и клиперы в фидбеке.
Tube screamer тот же. Да, это клиппинг, но он скругляет края наподобие лампового перегруза. Собственно мне и надо, чтобы щелкал не хайфайный выходняк, который в этом сосет а диоды.
Аноним 17/04/16 Вск 11:03:18  225649
>>225647
Ну тогда да. Если еще грамотно поиграть с резисторами ОС и резистором последовательно с диодами - может и получишь свое плавное скругление.
Аноним 17/04/16 Вск 11:38:02  225654
>>225647
Мне кажется, что для ламповой имитации нужно не только скругление, но и некоторая пилообразность. Так как идеальный четногармоничный сигнал это пила.
Аноним 17/04/16 Вск 11:40:28  225655
>>225649
Диоды в обратной связи уже округляют. Резистор повлияет лишь на порог с которого начинается ограничение, как мне кажется.
А ещё можно германиевыми диодами на землю замкнуть. Только перед ними резистор не меньше 1к, чтоб диоды не спалить.
Аноним 17/04/16 Вск 12:00:00  225656
>>225588
>>225595
Почему не написал мне? Я готов объяснить как работает мой процессор.
Кстати, на кафедре есть отладочные платы? Если есть, то могу переписать процессор под другую плату. Сможешь продемонстрировать этот процессор наглядно.

Увидел твой тред в бэ. Да уж... Тебе там дали ссылку на реализацию одного форт процессора - без изменений он тебе не подходит. Во-первых он 32-х разрядный, Во вторых у него 9-разрядные команды. Даже твои мухосранские преподаватели может быть это заметят.
Аноним 17/04/16 Вск 12:05:17  225657
14608839170830.jpg (86Кб, 768x1024)
>>225636
Спасибо Анончик.
Аноним 17/04/16 Вск 12:30:08  225658
14608854086170.gif (2Кб, 350x120)
Если я делаю так, то у меня на выходе столько же вольт-ампер, сколько у наименьшего транса?
Аноним 17/04/16 Вск 12:32:17  225659
>>225615
Тащемта тебе сюда https://2ch.hk/wrk/res/503527.html
Но там своя отмосфера, так что не удивляйся ничему и дели все на два.
Аноним 17/04/16 Вск 12:33:10  225660
>>225645
Спасибо, кстати.
Аноним 17/04/16 Вск 12:45:18  225661
>>225659
>Манагеры которые продают эти все эти железяки получают в десятки раз больше.
Вместо тысячи слов.
Аноним 17/04/16 Вск 12:52:50  225662
>>225661
А еще юристы, экономисты, прочий скам. Тут ведь дело как раз в том, что ты либо инженер, либо скам. Ну и со страной не повезло. Что поделать? Все привыкли.
Аноним 17/04/16 Вск 13:11:28  225663
>>225662
>ты либо инженер, либо скам
Ну его нахуй твою дихотомию
Аноним 17/04/16 Вск 15:06:44  225678
Можно ли через оптический трансивер из медиаконвертера или звуковухи spdif передавать/принимать аналоговый сигнал? Типа подключить его к нагрузке транзистора и модулировать ток через него.
Аноним 17/04/16 Вск 15:57:20  225682
14608978407750.jpg (101Кб, 760x400)
помогите нубу, можно ли соединить так как на пике или нет?
Аноним 17/04/16 Вск 16:26:15  225683
>>225682
Можно. Какой же дурак вам эти картинки рисует?!
Аноним 17/04/16 Вск 16:31:07  225684
>>225658
Ну, типа, да. Если они нормально спроектированы, без насыщения железа.
Аноним 17/04/16 Вск 16:31:14  225685
14608998747210.jpg (127Кб, 647x486)
>>225553
Бамп
Аноним 17/04/16 Вск 16:35:09  225686
>>225683
Спасибо!
Аноним 17/04/16 Вск 16:36:32  225687
14609001923090.png (112Кб, 780x1199)
Что такое фотон?
Аноним 17/04/16 Вск 16:38:41  225688
>>225687
Не в этот раздел.
Аноним 17/04/16 Вск 17:36:14  225693
>>225684
Пасиб.
Аноним 17/04/16 Вск 18:00:58  225696
>>225688
Не сердись. Может кто знает ответ. Тут же умные люди сидят. Если есть ответ, то пишите мне в sci https://2ch.hk/sci/res/351882.html#356746
Аноним 17/04/16 Вск 18:33:18  225698
>>225687
вариант Б жи есть!
Аноним 17/04/16 Вск 19:52:54  225710
>>225659
Спасибо.
Аноним 17/04/16 Вск 20:02:02  225712
>>222635 (OP)
delayu antennu f=435 MHz (mozhno i 433)
po sheme DK7ZB 2m\70cm Yaqis Ultralight
skinte ssylok na pohozhie antenny dlia MMANA, pushto zaputalsia s vichisleniyami
Аноним 17/04/16 Вск 20:59:31  225721
Есть входное напряжение, постоянка, колеблется 13-14 вольт, из него нужно получить строго 12,6в.
Как быть?
Аноним 17/04/16 Вск 21:17:53  225722
>>225687
Этого тебе никто сказать не сможет, ровно как и что такое атом.
Загадка сия велика есть.
Аноним 18/04/16 Пнд 00:17:19  225756
14609278390820.jpg (12Кб, 304x220)
>>225529
>>225552
Человек ушёл с вопросом аж в /mlp/ и ответ получил.
Аноним 18/04/16 Пнд 00:18:30  225757
>>225721
LM317 в режиме стабилизации напряжения. Там к этой детальке добавляется всего 2 резистора.
Аноним 18/04/16 Пнд 00:40:43  225759
>>225757
Погуглил. Вроде как входное напряжение должно превышать выходное на 2 вольта.
Аноним 18/04/16 Пнд 01:02:55  225761
Деревня, частный дом, йота в телефоне.
В комнате 3мегабита и пинг около 100, у окна около 20 мегабит и пинг меньше 50.
Если куплю модем йотовский 4g lte wifi и поставлю в окно - норм будет? Обычный даун сможет к ней прихуярить антенну? Бонус - обычный можем с йотой работать?

туда ли я зашел
Аноним 18/04/16 Пнд 01:44:19  225762
>>225721
>постоянка, колеблется 13-14 вольт, из него нужно получить строго 12,6в.
А зачем именно строго? Для диодов? Просто если у тебя обычная махарайка, то эти 0,4В - 1,4В вписываются в 5% допуск. Можно на всякий случай поставить какой-нить небольшой резистор, чтобы напряжение скакало в меньших пределах типа -0,5В - 0.5В.
Аноним 18/04/16 Пнд 01:45:09  225763
Аноны, насколько долго можно запитать компьютер с бп на 450 ватт и среднем монитором сколькототам ватт лень искать с монитором через инвертор 12-220 от обычного автомобильного аккумулятора?
Как вообще рассчитать, сколько аккумулятор может продержаться времени, зная его выходное напряжение и емкость? я нихуя вообще в электрике не понимаю
Аноним 18/04/16 Пнд 01:49:04  225764
>>225763
>я нихуя вообще в электрике не понимаю
Как и в русском языке.
Аноним 18/04/16 Пнд 01:50:14  225765
>>225764
А ты только к орфографии и умеешь приебываться?
Аноним 18/04/16 Пнд 01:53:07  225766
>>225762
Заряжать от бортовой сити автомобиля подобный акк
http://ru.aliexpress.com/item/Portable-12V-Li-ion-Super-Rechargeable-Battery-Pack-DC-for-CCTV-Camera-2200mAh-68-56-19MM/1925959515.html?spm=2114.03010208.3.74.TALW3G&ws_ab_test=searchweb201556_10,searchweb201602_1_10017_10005_10006_10034_10021_507_10022_508_10020_10018_10019,searchweb201603_6&btsid=cb5de07e-9108-4030-8b5f-338a46403fb4
Аноним 18/04/16 Пнд 01:54:33  225767
14609336732700.jpg (21Кб, 534x377)
>>225765
>монитором сколькототам ватт (лень искать)
>я нихуя вообще в электрике не понимаю
>Поток мыслей в одно предложение с одной запятой.
Аноним 18/04/16 Пнд 01:57:58  225768
Почему ёмкость конденсаторов измеряется в фарадах, а аккумуляторов в А/ч?
Аноним 18/04/16 Пнд 01:59:26  225769
14609339668890.jpg (100Кб, 515x385)
>>225767
Ну и идите нахуй. На вопрос ответить не можете, вот и приебываетесь ко всякой хуйне.
Аноним 18/04/16 Пнд 02:03:19  225770
>>225768
Емкость аккумулятора измеряется в ампер-часах по той-же причине по которой мощность двигателя в лошадиных силах. Когда все это придумывали люди были достаточно темные в смысле техники и физики (да и сейчас не лучше), вот и давали характеристики которые темный человек может с чем-то сравнить.
У конденсатора остались физические характеристики потому что с ними работают только инженеры.
Аноним 18/04/16 Пнд 05:34:50  225772
>>225770
>придумывали люди были достаточно темные в смысле техники и физики
Предложи метод измерения емкости хим источников тока в фарадах, а я посмеюсь.
Аноним 18/04/16 Пнд 05:54:05  225774
>>225759
Нужен LDO стабилизатор. LOW-drop-out.
Аноним 18/04/16 Пнд 06:58:04  225777
Есть БП на 200 Вт
Есть светодиодная доска (5 Вольт) и 30 Вт не уверен в мощности

Это значит, что я могу к БП подключить 6 таких панелей?

А что будет если я к БП Подключу 8 панелей?

Надо сказать что при подключении 6 панелей и активировании полной загрузки (когда горят все светодиоды) - БП начинает "свистеть" (дроссель не дроссель, не разбираюсь в этом, но писк не от какого нибудь спикера или динамика), но только при нагрузке - когда по панели бежит текст - такой хуйни не наблюдается
Аноним 18/04/16 Пнд 06:58:57  225778
>>225777
Есть ли риск возгорания от такой хуйни (8 панелей)?
Аноним 18/04/16 Пнд 07:08:17  225779
>>225777
Знаешь что ты забыл? Модель БП.
Аноним 18/04/16 Пнд 07:16:11  225780
>>225779
А хуй его знает, мгу привести его характеристики:
Выход:
5 Вольт, 40Ампер
Ну и 200 Вт

На входе 220В.
Аноним 18/04/16 Пнд 07:21:24  225781
>>225779
Таки нашел:

Model:No.A-200-5

Technical info:
input voltage:200-240Vac,47-63Hz
Output power:200W Max
Power factor:0.50@230Vac
I/P-FG:1.5KVac;O/P-FG:0.5KVac
Dissipate heat: cold
Leakage current:0.30mA@230Va
Protection: LOW voltage, Overload, Short circuit
Working temperature:-30~+60°
Storage temperature:-40~+100°
Safety standards:GB4943,EN60950
Size:190×84×30mm
Аноним 18/04/16 Пнд 07:23:24  225782
>>225761
Keenetic 4G и радуйся жызни.
Всемирный день Радиогубителя!!! Аноним 18/04/16 Пнд 08:44:40  225787
14609582804640.jpg (153Кб, 457x343)
Сегодня!
Аноним 18/04/16 Пнд 08:54:02  225789
>>225787
Это попов?
Аноним 18/04/16 Пнд 09:00:34  225790
>>225789
Нет. Это Левитан.
- От Советского Информбюро...
Android SSTV Аноним 18/04/16 Пнд 09:20:32  225793
14609604325310.png (107Кб, 470x376)
14609604325341.png (72Кб, 470x376)
Анон, подскажи, есть нормальные SSTV программы на Android, кроме DroidSSTV?
Аноним 18/04/16 Пнд 09:25:21  225795
>>225781
>Model:No.A-200-5
Ну и нормуль, потянет без проблем.
Аноним 18/04/16 Пнд 09:40:41  225798
>>225795
Как ты это понял и посчитал? Научи в мощности я не прошу формул абсолютной или реактивно мощи, я правильно считаю, что если БП на 200 Вт, значит можно подключатьк нему 6 девайсов по 30 ватт?
Аноним 18/04/16 Пнд 09:55:04  225800
>>225798
Да, мощность просто суммируется.
Аноним 18/04/16 Пнд 09:57:01  225801
>>225800
Тогда почему мне можно подключить 8 штук как ты сказал? >>225795

А вдруг пожар гроб кладбище пидор?
Аноним 18/04/16 Пнд 09:58:14  225802
>>225801
Там 6 а не 8.
Аноним 18/04/16 Пнд 09:59:20  225804
>>225801
Возьми да померь, может там с запасом 30Вт заявлено. Включи на полную и померь ток.
Аноним 18/04/16 Пнд 10:08:19  225806
>>225804
Померить напряжение и силу тока на + и - девайса? А затем перемножить?
Аноним 18/04/16 Пнд 10:22:59  225812
>>225806
В цепи между блоком питания и девайсом.
Аноним 18/04/16 Пнд 10:24:20  225813
>>225812
Добра
Аноним 18/04/16 Пнд 10:37:51  225815
14609650716940.jpg (3Кб, 237x112)
14609650716941.jpg (12Кб, 600x325)
>>225766
подключи перед своим аккумулятором с али 2 резистора параллельно (см. пик) номиналами по 1Вт (а лучше 2Вт, меньше будут греться) и по 2 Ом каждый (второй пик). Тогда у тебя на выходе будет 12В.
Аноним 18/04/16 Пнд 12:05:08  225823
14609703081860.jpg (258Кб, 1500x1125)
Антош, такое дело, восстанавливаю осциллограф tektronix 90х годов, на борту платы стоят smd кондеры первого поколения, высохшие к хуям. Вопрос - заменить спокойно на электролиты из ближайшего сельмага типа jamicon или заморачиваться на lowesr ничиконы типа пикрелейтед?
Аноним 18/04/16 Пнд 12:19:08  225828
>>225823
По моему вообще похуй
Аноним 18/04/16 Пнд 12:27:54  225830
>>225823
Смотря в каких цепях.
Аноним 18/04/16 Пнд 15:19:37  225838
правильно ли я подумал, что для пайки не мелких компонентов - конденсаторы поменять, лучше не паяльную станцию, а простой паяльник на 25 ватт и фен? 25 ватт греется в холостую до 370. а фен для разогрева места пайки.

в прошлый раз с трудом выпаял конденстор из материнской платы. может мощности не хватало, а может припой высоко температурный. еле разогрел 40 ватным паяльником который на холостую греется за 500 градусов и жало быстро окисляется.

а про дешевую станцию мне сказали, что ее только для СМД можно использовать, у них и жал плоских нет, все конусы, да и жала в 5 раз дороже прутков медных.
Аноним 18/04/16 Пнд 15:39:00  225839
14609831408900.jpg (311Кб, 1280x960)
>>225838
>правильно ли я подумал, что для пайки не мелких компонентов - конденсаторы поменять, лучше не паяльную станцию, а простой паяльник на 25 ватт и фен? 25 ватт греется в холостую до 370. а фен для разогрева места пайки.
Не совсем. Фен нужен для выпаивания микросхем.

>а может припой высоко температурный
This.
Такие вещи легко выпаивать следующим образом: прихватываешь паяльником немного обычного припоя и разогреваешь место с тугоплавким. Прям стараешься обычный припой нанести или размазать по тугоплавкому. Как сумеешь расплавить всю эту кучу, берешь специальную оплетку и собираешь обратно весь припой на нее.

> а про дешевую станцию мне сказали, что ее только для СМД можно использовать, у них и жал плоских нет, все конусы, да и жала в 5 раз дороже прутков медных.
Всё есть. И плоские, и крючки, и какие хочешь.
Насчет цены - правда. Обычный медный пруток стоит 30-50р. Жало для паяльника - от 40-70р (алиэспресс, галимый китай), 200р оффлайн (китай получше) до 1500р за 1шт. (япония)
Аноним 18/04/16 Пнд 16:33:28  225851
>>225682
Хуясе, графон.
Я уж было подумал, что это анима какая, про радиофагов.
Он был обычным махарайщиком, жгущим канифоль сутки напролет в своей каморке, пока однажды на него не свалилась торопящаяся школьница, с куском хлеба во рту....
Аноним 18/04/16 Пнд 16:41:40  225855
>>225851
Хотеть.
Аноним 18/04/16 Пнд 16:51:55  225858
Сап, не знаю в том ли разделе пишу, но спрошу здесь. Есть два коаксиальных кабеля от спутниковой антены. Их нужно удлиннить. Что лучше, спаять центральную жилу вместе, замотав фольгой и сверху накинуть термоусадку или купить коннекторы? Где найти эти коннекторы в розницу, а то я только упаковки по 100шт видел.
Аноним 18/04/16 Пнд 16:54:25  225860
>>225793
%% Это когда с мобилки через наушники идет сигнал как через антенну?
Аноним 18/04/16 Пнд 19:26:48  225875
>>225815
Наркоман,или толстишь?
Я на такую жирноту не поведусь, даже не думай.
Аноним 18/04/16 Пнд 19:51:15  225877
>>225858
Паять глупо, коксиал это не просто кабель это волновод,пайка много децибелов сожрет, у тебя скорее всего обычный RG-6, покупаешь в обычном хозмаге разъемы и "солдатики" (муфты, соеденители, кто как называет), гуглишь, если соединение на улице, мотай изолентой, усадка не защитит, герметик окислит.
Аноним 18/04/16 Пнд 20:06:45  225879
>>225877
Т.е. кроме f-разъемов и коннекторов ничего больше не нужно?
Аноним 18/04/16 Пнд 20:54:32  225884
14610020724350.png (4Кб, 171x161)
Сап, двач. Поясни, как работает пикрил. Я вообще с ним столкнулся впервые, не очень понимаю.
Аноним 18/04/16 Пнд 21:03:51  225887
14610026312390.png (208Кб, 670x264)
Всем привет. Решил впервые в жизни собрать приемник и наткнулся на данную схему. Будет ли она работать?
Аноним 18/04/16 Пнд 21:08:05  225888
>>225887
Сверхрегенератор, что ли?
Аноним 18/04/16 Пнд 21:31:05  225892
>>225884
Выдает двоичный код символа, на который показывает стрелка.
Аноним 18/04/16 Пнд 21:34:04  225894
>>225892
А откуда напряжение единицы берётся?
Аноним 18/04/16 Пнд 21:44:08  225897
14610050487470.jpg (54Кб, 1280x647)
>>225894
С подтягивающих резисторов. Как здесь, например.
Аноним 18/04/16 Пнд 21:45:26  225899
>>225897
То есть эта штука просто замыкает на землю пин, на котором должен быть 0?
Кажется понял, спасибо.
Аноним 18/04/16 Пнд 21:46:39  225900
>>225899
Да.
Аноним 18/04/16 Пнд 21:57:06  225902
>>225879
Все верно. Главное хорошо замотай, а то будешь перекручивать каждый месяц.
Аноним 18/04/16 Пнд 22:48:10  225908
>>222635 (OP)
Спрошу здесь.
Где можно в ДС1 купить подшипники? (6001-2RS и 6002-2RS)
Аноним 18/04/16 Пнд 22:51:58  225909
>>225908
На москворецком рынке, ёпта.
Аноним 18/04/16 Пнд 23:05:43  225910
>>225888
что-то наподобие того
Аноним 18/04/16 Пнд 23:14:47  225913
>>225909
спасибо
Аноним 18/04/16 Пнд 23:18:32  225914
>>225913
Бля, да я пошутил. Там у Ашотов конечно черта лысого найти можно, а сильно хитровыебанные подшипники?
Аноним 18/04/16 Пнд 23:22:48  225915
>>225913
> 6001-2RS
В автомагазинах поспрошай, гуглил он и в велокаретках используется, распространенная хуйня.
Аноним 18/04/16 Пнд 23:26:43  225917
>>225914
Обычные
Аноним 19/04/16 Втр 00:12:17  225924
Ребятки, очень нжна ваша помощь и желательно в течении пары часов. Меня препод попросил скачать книгу "моделирование, тестирование и диагностика цифровых устройств скачать", авторы: Сперанский Д.В., Скобцов Ю.А., Скобцов В.Ю.
Но везде либо покупать, либо читать онлайн. Выручите пожалуйста, нужна в пдф формате до завтра.
Аноним 19/04/16 Втр 00:13:16  225926
>>225924
Ой
>""моделирование, тестирование и диагностика цифровых устройств" слово "скачать" случайно скопипастил.
Аноним 19/04/16 Втр 00:13:55  225927
>>225926
И с разметкой еще обосрался, найс.
Аноним 19/04/16 Втр 00:24:27  225928
14610146675880.jpg (751Кб, 1920x1080)
Помер мультиметр mastech my65.
История болезни:
После последнего использования лежал год в выключенном состоянии. Когда включил - на экране индикация разряда аккумулятора. Купил новый, вставил, поработал, выключил. Через неделю включил - снова разряд. Купил новый, вставил, индикатор разряда аккумулятора горит, работает прозвонка.

Вопроса два: сначала грешил на всякие токи утечки, пригрозился вынимать аккумулятор после работы, но теперь в этом смысла мало. Что вывело его из себя?
И второй вопрос: на что сменить пациента?
Аноним 19/04/16 Втр 00:30:07  225929
>>225924
Кому она больше нужна: тебе или преподу-нищеброду-вымогателю?
Аноним 19/04/16 Втр 00:31:55  225930
>>225929
И мне и преподу. Преподу, чтобы преподавать по ней и не платить, а мне потому, что сейчас у нас пары унылые, а я книжку полистал и мне она показалась интересной, я бы очень хотел, что бы он по ней нам преподавал.
Аноним 19/04/16 Втр 00:41:32  225931
>>225929
Анончик, если она у тебя есть, скинь пожалуйста.
Аноним 19/04/16 Втр 00:56:41  225932
>>225931
Да с радостью бы, если бы она у меня была. А «Купить и скачать за 70Р» действительно не вариант?
«Сграбить» в HTML с http://www.intuit.ru/studies/courses/3440/682/info вручную или ещё как.
Аноним 19/04/16 Втр 00:57:57  225933
>>225932
Я бы купил давно, но у меня нет денег в электронном виде.
Аноним 19/04/16 Втр 05:38:51  225944
>>225928
Поставь батарейку, а не аккумулятор. У аккумуляторов напряжение ниже.
Аноним 19/04/16 Втр 05:41:05  225945
>>225887
А чего ей не работать?
Аноним 19/04/16 Втр 07:51:18  225953
Как обрезать пустотелые заклепки 0.9 диаметром для метализации печатных плат? Длинные они - 2.5 мм
Аноним 19/04/16 Втр 08:11:31  225955
>>225953
где купил?
Аноним 19/04/16 Втр 08:12:22  225956
>>225933
так ты отсканируй, хули ты как этот то?
Аноним 19/04/16 Втр 08:21:42  225957
>>225955
http://ru.aliexpress.com/item/1000pcs-lot-High-Quality-M0-9-d-2-5-L-mm-0-9mm-Brand-New-Copper/32601734231.html
Аноним 19/04/16 Втр 11:06:23  225963
>>225944
Я под аккумулятором и имел ввиду батареи 9В.
Восстановление дорожек. Аноним 19/04/16 Втр 12:07:44  225966
14610568645060.jpg (2498Кб, 3456x2592)
14610568645561.jpg (2350Кб, 3456x2592)
14610568646042.jpg (2396Кб, 3456x2592)
14610568646523.jpg (2285Кб, 3456x2592)
Анон, у меня нехилая проблема. Есть читалка, на которой не работают кнопки. Структура — плата во весь размер читалки с кнопками и бутерброд сверху. Подскажи, как мне быть, читалку очень хочу восстановить, пожалуйста. Удалил все олово, и думаю, что нужно паяться к резюкам. Только непонятно к каким. Ну с первым контактом все понятно, нужно к этому резюку паяться. Остальные контакты — земля. И последние два — вот с ними что делать? Вот пикчи. Умоляю, пиздецки нужна читалка.
И еще, как бы мне найти схему? Так проще будет.
Аноним 19/04/16 Втр 12:12:31  225968
14610571516660.jpg (2590Кб, 3456x2592)
14610571517191.jpg (2178Кб, 3456x2592)
14610571517622.jpg (2608Кб, 3456x2592)
>>225966
Задняя часть
Аноним 19/04/16 Втр 12:21:58  225969
>>225966
Странно: столько фоток и текста, а ничего не понятно. Восстановление каких дорожек? Зачем припой убрал?
Аноним 19/04/16 Втр 12:24:09  225970
>>225969
Нашел читалку. Не работают кнопки. Смотрю — а там этот угол приподнят и соответственно отпаялись контакты. Попытался пропаять — сжег дорожки, как видишь. Почистил от остатков припоя плату, и теперь думаю, что делать. Контактов всего три, как видишь. 1 и последние 2. Вот куда паять последние 2? Дорожек-то не видно.
Аноним 19/04/16 Втр 12:26:47  225971
>>225970
>Попытался пропаять — сжег дорожки, как видишь.
Не вижу.
>Контактов всего три, как видишь
Тоже не вижу.
Обведи на фотках, я тупой. Я вижу только 7 контактов.
Аноним 19/04/16 Втр 12:32:13  225972
14610583336580.jpg (2169Кб, 3456x2592)
14610583337011.jpg (2581Кб, 3456x2592)
14610583337532.jpg (2050Кб, 3456x2592)
>>225971
Горелое и основные контакты
Теперь понятно?
Аноним 19/04/16 Втр 12:39:15  225973
>>225972
Да, теперь понятно.
Ну с левым резистором и правда всё понятно, если уж меди на отверстиях не осталось, то припаять напрямую кусок ноги\проводок к резистору.
А вот правые два вообще похоже, что ни к чему не присоединены (если это двусторонняя плата), так что можно положить на них хуй.
Аноним 19/04/16 Втр 12:42:34  225974
Ты не прав. Посмотри на обратную сторону. может дорожки внутри просто?
Аноним 19/04/16 Втр 12:42:58  225975
>>225972
>>225973
Второй пик глянь
Аноним 19/04/16 Втр 12:45:22  225977
>>225975
Так я и посмотрел. Там два отверстия в контактной площадке, которые на обратной стороне замкнуты. Хуета какая-то.
Аноним 19/04/16 Втр 12:46:18  225978
>>225977
Тогда странноЮ рили. Выходит, всего один контакт?
Аноним 19/04/16 Втр 12:48:09  225979
>>225978
Да, а не отмеченные 4 идут на землю. Почему крайние правые так не идут - не ясно.
Может, очередной дедушка Лао посчитал, что для хорошего соединения двух плат 5 контактов не достаточно и сделал еще два "пустых".
Аноним 19/04/16 Втр 12:57:13  225983
>>225979
задача в том, чтобы припаятсяь к этому контакту. А у мня паяльник с медным жалом за сто рублей
Аноним 19/04/16 Втр 12:58:30  225984
>>225983
И кусок канифоли в качестве флюса, конечно же?
Аноним 19/04/16 Втр 12:59:45  225986
>>225984
кислдота паяльная
Аноним 19/04/16 Втр 13:04:40  225987
>>225986
Я бы не рекомендовал использовать кислоты в пайке читалки.
Но раз уж используешь активный флюс и паяльник за 100р, то старайся ненадолго прикладываться к контактным площадкам (на секунду-две), чтобы уж не пожечь всё.
Аноним 19/04/16 Втр 13:09:03  225988
14610605439470.jpg (2417Кб, 3456x2592)
>>225987
я проводком соединю
Аноним 19/04/16 Втр 13:10:57  225989
>>225988
Так я про места соединения говорю.
Ну и конечно же ты помнишь, что активные флюсы нужно смывать (и не водой) после пайки, чтобы металл\текстолит не исчез мистически через какое-то время.
Аноним 19/04/16 Втр 13:12:12  225990
>>225989
спиртом
Аноним 19/04/16 Втр 13:43:52  225993
14610626330020.jpg (15Кб, 290x245)
Сап, помогач! Нашёл вот такую схему и решил немного попугать радиодетальки паяльником и кривыми руками. Но прежде чем идти в магазин закупаться, решил проверить, а будет ли эта хуйня вообще работать. Перерисовал схему в circuit simulator и понял, что где-то проебался. Не могу понять, зачем С3 идёт на землю. Так же хотелось бы на выходе впаять два джека, на 6.3 и 3.5 мм, но как это правильно сделать? И, если уж раскатывать губу дальше, то приделать какой-нибудь индикатор питания при включении.
Аноним 19/04/16 Втр 13:47:33  225994
>>225993
>Не могу понять, зачем С3 идёт на землю
Найс, толстячок.
Аноним 19/04/16 Втр 13:50:07  225996
>>225993
> Не могу понять, зачем С3 идёт на землю.
Странно, что это единственное, что тебя смутило. С3 - обычный фильтр по питанию.
>Так же хотелось бы на выходе впаять два джека, на 6.3 и 3.5 мм, но как это правильно сделать?
Для начала - параллельно. Для "правильного" слишком много примудростей.
>какой-нибудь индикатор питания при включении.
Тебе с процентиками? Или обычной лампочки "всё работает" хватит?
Аноним 19/04/16 Втр 13:55:38  225997
>>225996
>Странно, что это единственное, что тебя смутило.
Смутило, потому что я этим почти никогда не занимался.
>Для "правильного" слишком много примудростей.
А что из себя представляет "правильный"?
>Или обычной лампочки "всё работает" хватит?
простой светодиод, чтобы горел, когда этот недопреамп включён.
Аноним 19/04/16 Втр 14:00:29  225998
>>225997
>Смутило, потому что я этим почти никогда не занимался.
Так вот я и говорю, там С3 - самое безобидное, как мне кажется.
>А что из себя представляет "правильный"?
Правильный включает в себя расчет, чтобы при работе обоих джеков не было просадки в каком-либо из них и правильную разводку дорожек, чтобы ток шёл "как надо". Но для такого преампа не стоит об этом думать.
>простой светодиод, чтобы горел, когда этот недопреамп включён.
Ну вот и надо подсоединить этот светодиод с токоограничивающим резистором куда-нибудь, после того же ключа, например.
Аноним 19/04/16 Втр 14:01:03  225999
>>225989
Анон, ты еще тут? Ты не прав, похоже. Я не знаю, как быть блять. Тот контакт подпаял, заработал джойстик. Не работают теперь только две конопки из 9. Ох... Похоже надо паяться к резюкам тем.
Аноним 19/04/16 Втр 14:02:55  226000
>>225998
Спасибо, буду ковырять.
Алсо. Мне два джека нужны не для одновременной работы, что бы попеременно включать в них либо комбик, либо колонки.
Аноним 19/04/16 Втр 14:05:07  226001
>>226000
Ну тогда и правда, просто параллельно два джека пихаешь.
>>225999
Хорошо если не прав. Но на основании того, что я увидел, я не могу дать добро на такие операции. Это уж ты на свой риск подпаивай.
Аноним 19/04/16 Втр 14:06:03  226002
>>226001
А к ним намного сложнее подпаяться
Аноним 19/04/16 Втр 14:24:08  226003
>>225993
>>225998
Забыл спросить ещё один момент. На схеме питание организовано двумя батарейками АА. Я хочу заменить из на зарядкник от старого телефона. Если выходное напряжение будет 5в вместо 3в, случиться что-нибудь НЕПРИЯТНОЕ?
Аноним 19/04/16 Втр 14:30:00  226004
>>226003
Прям СОВСЕМ НЕПРИЯТНОЕ уровня взрыва конденсаторов и прочего волшебного электрического дыма не будет.
Но работать если и будет, то не как нужно.
Вариант для начинающих - сделать на входе на всеми любимой кренке преобразователь из 5 в 3.
Для продвинутых - оставить 5В и пересчитать резисторы.
Аноним 19/04/16 Втр 14:31:17  226005
>>226004
>на всеми любимой кренке преобразователь из 5 в 3.
Анон, я долбоёб. Объясни как для долбоёба, пожалуйста.
Аноним 19/04/16 Втр 14:33:40  226006
>>226005
Так это и вариант для долбаебов, прям гуглишь "кренка" и всё будет.
Вот, например http://www.radioman.ru/sprav/1/kren.php
Аноним 19/04/16 Втр 14:45:20  226007
>>226006
Всё, понял, спасибо тебе ещё раз за терпение, анон.
Аноним 19/04/16 Втр 14:47:28  226008
>>226007
Главное - возвращаться с отчетом: что спаялось, что сгорело и взорвалось. Может я чего не сказал, может ты где-то ошибся.
Аноним 19/04/16 Втр 14:56:35  226010
Анон, а как найти схему этой читалки? Что-то никак не восстановлю две кнопки,блин.
Аноним 19/04/16 Втр 14:56:51  226011
Что нужно, чтобы найти схему?
Аноним 19/04/16 Втр 14:58:42  226012
>>226010
Производители сильно не любят делиться принципиалками.
Аноним 19/04/16 Втр 15:01:01  226013
>>226012
Блять, тогда куда подпаивать эти два контакта?
>>225972
Аноним 19/04/16 Втр 16:00:14  226014
14610708149190.jpg (2547Кб, 3456x2592)
14610708149721.jpg (2584Кб, 3456x2592)
14610708150242.jpg (2754Кб, 3456x2592)
14610708150803.jpg (2498Кб, 3456x2592)
Посоны, может в других контактах проблема? Можете просмотреть пайку?
Аноним 19/04/16 Втр 16:06:09  226015
Не знаю где спросить, так как в этом нихуя не понимаю, умею только паяльник в руках держать.
Дело такое , есть лампа ИФК 120 есть аккум на 12 вольт, есть кондеры 250, 300, 350, 400. вольт, разной емкости.
Хочу сделать вспышку. Но нихуя не смог разобраться не в одной схеме, так как не умею нихуя, да еще схема есть, а номиналов никаких нет.

Собсвтенно, чего хотел попросить, если готовые устройства для этих ламп в продаже.
Или схема с описью всех элементов, что бы я пришел купил и сделал.

Аноним 19/04/16 Втр 16:10:32  226016
>>226015
Вроде тут и схема и описание и всё на свете.
http://ur4qtp.ddns.ukrtel.net/02/%D0%A0%D0%B0%D0%B4%D0%B8%D0%BE/%D0%94%D0%BE%D0%BA%D1%83%D0%BC%D0%B5%D0%BD%D1%82%D0%B0%D1%86%D0%B8%D1%8F/%D0%AD%D0%A0%D0%AD/%D0%9B%D0%B0%D0%BC%D0%BF%D1%8B/%D0%A1%D0%BF%D1%80%D0%B0%D0%B2%D0%BE%D1%87%D0%BD%D0%B8%D0%BA/%D0%98%D0%A4%D0%9A/%D0%98%D0%A4%D0%9A-120/%D0%98%D0%A4%D0%9A-120.shtml
Аноним 19/04/16 Втр 16:22:59  226017
14610721792520.jpg (2537Кб, 3456x2592)
14610721793031.jpg (2493Кб, 3456x2592)
Аноним 19/04/16 Втр 16:25:37  226018
>>226017
Так. Как же восстановить эти два контакта?
Аноним 19/04/16 Втр 16:29:16  226019
>>226016
Спасибо такой вот именно не
находил.

Т – трансформатор импульсный 30/2000 витков (без железа).
Что это значит ?
Аноним 19/04/16 Втр 16:30:56  226020
>>226018
Даже на оторванных пятачках должны остаться мелкие кусочки проводника, который можно прозвонить. Я бы так поступил.
Аноним 19/04/16 Втр 16:31:38  226021
>>226016
нихуя не понял, а как мне понять, что кондей зарядился. и можно жать снова ?
Аноним 19/04/16 Втр 16:32:17  226022
>>226020
И как туда подпаиваться?
Аноним 19/04/16 Втр 16:40:33  226025
>>226016
как мне найти описаный транс ?
Аноним 19/04/16 Втр 16:49:54  226027
>>226022
Прозвони и найди, куда от этих пятачков идут проводники. Че ты тупишь?
Аноним 19/04/16 Втр 16:51:20  226028
>>226027
Забей вообще, он тут на дорогенашел читалку и засрал этими фотками весь тред.
Аноним 19/04/16 Втр 16:52:55  226030
>>226027
Не могу провзонить. Похоже, в медь не попадаю. А если дорога прям к МК идет минуя всех и вся?
Аноним 19/04/16 Втр 17:07:42  226033
>>225909
>>225914
Спасибо. Сходил - прям на улице палатка с таким говном.
Аноним 19/04/16 Втр 18:25:03  226037
Анон, посоветуй импульсный бустер для падения напряжения с 3.6-5 вольт в 3.3.
лдошку мне жалко ставить =с
Аноним 19/04/16 Втр 18:25:22  226038
>>226037
токи до 30ма
Аноним 19/04/16 Втр 19:43:59  226046
Не знаю где спросить, так как в этом нихуя не понимаю, умею только паяльник в руках держать.
Дело такое , есть лампа ИФК 120 есть аккум на 12 вольт, есть кондеры 250, 300, 350, 400. вольт, разной емкости.
Хочу сделать вспышку. Но нихуя не смог разобраться не в одной схеме, так как не умею нихуя, да еще схема есть, а номиналов никаких нет.

Собсвтенно, чего хотел попросить, если готовые устройства для этих ламп в продаже.
Или схема с описью всех элементов, что бы я пришел купил и сделал.

Блять ссылка, что мне дал анон оказалось бесполезной, так как ебо трансформатор придется мотать в ручную, а я хуй знает как это делать.
Аноним 19/04/16 Втр 20:27:48  226050
>>225953
Так это же заклепки. Их заклепывать надо
Аноним 19/04/16 Втр 20:55:50  226051
Ничего не знаю и не умею, но хочу создавать всякие крутые штуки на платах. С чего начать?
‮‮​‍‍‍‍‍‍ Аноним 19/04/16 Втр 21:59:15  226060
>>226014
Ты не с того начал. Сколько слоёв в основной плате читалки? А на дорожках идущих с кнопок стоят резисторы?
Аноним 19/04/16 Втр 22:52:09  226086
14610955292120.png (4Кб, 560x420)
Вопрос: должен ли быть СУПЕРдобротным колебательный контур, если на нем надо просто индуцировать ЭДС на частоте 1 МГц?
Или так пойдет? Номиналы 25 мкГн и 1нФ норм? и вообще если катушка выполняется как спираль на плате... как понять какое у нее активное сопротивление? Как влияет простой диод на этот КК? заранее спасибо...
Аноним 19/04/16 Втр 23:04:15  226089
>>222635 (OP)
Приветствую всех. Есть li-ion 18650, подразумевается, что к нему будет постоянно подключена нагрузка, и одновременно 2/3 времени он будет заряжаться(солнечная панель).
Не могли бы вы доставить схемку (можно принципиальную) как это все лучше реализовать.
Аноним 19/04/16 Втр 23:05:52  226090
>>225987
Активными вообще паять не надо, если говен нет/мало
Аноним 19/04/16 Втр 23:42:09  226092
>>226090
Согласен, но человек побирается по помойкам. Чего мне, запрещать пользоваться флюсом, который есть, и требовать покупки rma-223?
‮‮​‍‍‍‍‍‍ Аноним 20/04/16 Срд 01:01:57  226101
>>226092
Пусть аспирин в аптеке купит. А не убивает халявную находку кислотой для пайки кастрюль.
Аноним 20/04/16 Срд 06:24:27  226113
>>225963
Возьми где-нибудь второй прибор и померь что этот потребляет и в каких режимах.
Аноним 20/04/16 Срд 06:32:08  226114
>>226046
Ну и иди в пизду, если ничему учиться не хочешь.
Нажми X to win, блять.
Аноним 20/04/16 Срд 10:50:13  226119
14611386134780.jpg (198Кб, 796x480)
14611386134821.png (68Кб, 1432x2084)
Сап, радиач! Есть два источника. Один говорит, что кс168А с голубой полоской, другой, что с белой. Какой выбрать?
Аноним 20/04/16 Срд 11:23:41  226122
>>226119
Какого цвета у тебя глаза?
Аноним 20/04/16 Срд 11:59:03  226127
>>226119
Дай в него 5-30 мА через резистор да померь.
Все эти цветовые маркировки только запутывают.
Аноним 20/04/16 Срд 12:01:47  226130
>>226127
>>226119
Впрочем, нашел сейчас у себя пакетик с КС156А - белая и оранжевая.
Аноним 20/04/16 Срд 12:48:12  226143
14611456922310.gif (20Кб, 247x138)
>>226122
Красные.

>>226130
Все верно, с белой полоской, но это уже не столь важно. По ходу его пробитый предшественник унес за собой микросхему.
Аноним 20/04/16 Срд 15:09:40  226153
14611541809830.jpg (5Кб, 334x34)
....................
Аноним 20/04/16 Срд 16:05:15  226160
>>226158
Хуле там делать, там вся схема меньше чем из 10 деталей.
Аноним 20/04/16 Срд 16:07:38  226162
Решил собрать однотактный блокинг генератор. Взял кт838а, взял твс90пц8. Прозвонил обмотку нашел 3 вывода с малым сопротивлением, на них кинул базу с резистором на ~470ом 2.5вт, на средний вывод обмотки плюс с источника, на еще один крайний коллектор, на эмиттер минус. Включаю - не заводится хотя транзистор вроде работает в режиме. С кт840б из комплекта та же телега. Как быть?
Аноним 20/04/16 Срд 16:10:07  226163
>>226162
Сделать блокинг-генератор, а не непойми-что.
Аноним 20/04/16 Срд 16:11:47  226164
>>226163
Ахуительный ответ. иди нахуй.
Аноним 20/04/16 Срд 16:18:55  226165
>>226160
Транс мотать из воздуха и без знаний и без номиналов остальных элементов.
Аноним 20/04/16 Срд 16:55:53  226166
>>226165
Что тебе тут непонятно - >>226016
Все номиналы. Трансформатор можешь готовый купить. Так и называется - поджигающий трансформатор для фотовспышки (или стробоскопа).
Аноним 20/04/16 Срд 18:24:27  226173
14611658675680.jpg (96Кб, 960x640)
Возник такой вопрос: в проектной работы необходимо указать наземную радиостанцию с выходной мощностью => 100 Вт. Можете посоветовать справочник по этому делу или сайт? Весь Интернет перерыл, но так ничего и не нашел.
Аноним 20/04/16 Срд 19:19:26  226182
Кто видел rg-45 разъемы smd? Кароч, не для пайки в отверстия.
Аноним 20/04/16 Срд 21:44:24  226194
Посоны, я лимонной кислотой обжёгся.
Раньше думал, что эт ваще безопасно, но в этот раз, наверное не рассчитал концентрацию, сунул палец - теперь белые ожоги на них.

Будьте осторожны111
Аноним 20/04/16 Срд 22:39:44  226198
14611811845100.jpg (42Кб, 457x478)
>>226194

какая концентрация была?
Аноним 20/04/16 Срд 22:57:06  226199
Насколько нужно постараться, чтобы при температуре жала в 350 градусов перегреть микросхему при пайке?
Аноним 20/04/16 Срд 23:13:24  226201
>>226199
Сильно постараться. Но микруха микрузе рознь, да и убить мог статикой.
Аноним 20/04/16 Срд 23:19:06  226202
>>226201
Схема просто из двух с половиной элементов по даташиту, КЗ нет, полярности в порядке, но не работает. Вот и грешу уже на погоду на марсе, перегрев, статику и брак.
Система кондиционирования воздуха elPao 20/04/16 Срд 23:57:11  226204
Ребзя, есть у кого-то электрическая принципиальная схема кондиционера (или системы вентиляции или системы управления кондиционером) с перечнем используемой элементной базы. Просил у гугла. Просил у яндекса. Просил у книжки. Теперь у вас прошу :(((
Аноним 21/04/16 Чтв 00:04:20  226205
>>226198
Ложки три на 100мл, лол
Аноним 21/04/16 Чтв 00:17:44  226206
>>222635 (OP)
Сап, вкатываюсь не в тот тред, но выбирать особо не из чего.

Нужен сосуд дьюара объёмом около литра или меньше, типа стакана. Где можно в спб найти? Гуглится какое-то говно. Может, на юноне что-то такое есть?
Аноним 21/04/16 Чтв 01:54:35  226208
14611928751650.jpg (197Кб, 1275x718)
>>226206
Дюрара?
‮‮​‍‍‍‍‍‍ Аноним 21/04/16 Чтв 03:23:53  226209

>>226164
> Как быть?
В треде ныть.
‮‮​‍‍‍‍‍‍ Аноним 21/04/16 Чтв 03:33:15  226210
>>226202
Ну что за блядство!
Тебе тут телепаты?
Пиши чё и как доломал. И можно с фотками.
Аноним 21/04/16 Чтв 03:37:12  226211
>>226206
Купи термос со стеклянной колбой, разбери, возьми от него колбу.
Аноним 21/04/16 Чтв 08:03:30  226217
>>226204
Научрука спроси
Аноним 21/04/16 Чтв 09:36:04  226222
может и ошибся тредом, но все таки: какие сейчас цены на разработку РЭА? допустим сколько может стоить gsm сигнализация(плата для серийного выпуска,прошивка с исходниками,программа управления).
Аноним 21/04/16 Чтв 10:02:00  226225
>>226222
Порядок - сотни тысяч рублей.
Хотя зачем делать то, чего и так хватает?
Аноним 21/04/16 Чтв 10:19:00  226227
Короче хочу заебашить камеру с мошн сенсором, какие будут идеи, как наиболее по нищему это сделать?
Аноним 21/04/16 Чтв 10:21:26  226228
>>226227
> как наиболее по нищему это сделать
Покупай RED частями, по мере собирания денех.
Аноним 21/04/16 Чтв 10:26:44  226229
14612236040690.jpg (93Кб, 1407x800)
>>226228
Кортинку забыл прилепить.
Аноним 21/04/16 Чтв 10:31:47  226230
>>226228
а в качестве моушн сенсора детектор нейтрино юзать?
Аноним 21/04/16 Чтв 10:33:10  226231
>>226230
Это же борда успешных людей или как?
Аноним 21/04/16 Чтв 10:34:07  226232
>>226230
Я понял, что с мошным сенсором, а не с моушен сенсором.
Аноним 21/04/16 Чтв 11:35:06  226235
14612277062610.png (572Кб, 598x462)
14612277062731.png (592Кб, 603x502)
14612277062852.png (467Кб, 507x422)
14612277062953.jpg (27Кб, 480x234)
Посоветуйте дешевый осцилограф на али. Лучше взять поделку на арме с собственным дисплеем и посредственными характеристиками, или лучше USB осцилографф вроде как с неплохими характеристиками? Но к последнему есть еще вопрос относительно наличия адекватного софта.
Аноним 21/04/16 Чтв 11:45:40  226236
14612283402050.png (21Кб, 356x320)
>>226210
Ну раз хотите разбираться - разбирайтесь.
Схема из даташита, дц-дц степ ап. В фотках смысле не вижу: электролиты не вздуты, ничего горелого нет.
На входе 1.5В на выходе тоже 1.5 (хотя должно быть 5).
Электролиты только заменил из-за недоступности на 2 по 220мкФ.
Ну и напомню, что паял 350 градусами.
Аноним 21/04/16 Чтв 12:38:01  226242
Спаял осциллограф как на первом пике >>226235 теперь надо отмыть плату.
На ней 2 подстроечных конденсатора и 5 кнопок. Ничего с ними не случится если они дня 2-3 поплавают в спирте?
Аноним 21/04/16 Чтв 12:40:10  226243
>>226242
Дисплей тоже занури, неча ему непроспиртованным оставаться.
Аноним 21/04/16 Чтв 12:40:15  226244
>>226242
>если они дня 2-3 поплавают в спирте?
В смысле, 10 минут в ацетоне? Нет, после сушки все будет хорошо. (Паяльная маска есть?)
Аноним 21/04/16 Чтв 12:43:33  226245
>>226244
Нет в спирте. Канифоль же в спирте растворяется, я в спирте замачиваю на пару дней, потом щёткой тру.
>Паяльная маска
http://i.imgur.com/eM3eUzZ.jpg
Аноним 21/04/16 Чтв 12:45:47  226246
>>226245
Канифоль изопропанолом без замачивания нормально смывается.
Аноним 21/04/16 Чтв 12:46:27  226248
>>226245
У меня спирт плохо идёт с канифолью, приходится в колоше полоскать.
Я бы не рекомендовал. Хотя если опыт до этого был - вперёд. Но 2-3 дня перебор.
Аноним 21/04/16 Чтв 13:03:14  226251
Есть одна материнская плата со вщдуиыми кондерами. Примой на ней нихуя не плавится. Как их выпаять? Какая должна быть температура у паяльника? Может есть ещё какие идеи?
Аноним 21/04/16 Чтв 13:04:17  226252
>>226251
Какой флюс используешь?
Аноним 21/04/16 Чтв 13:06:19  226253
>>226251
>Известно, что оптимальной температурой при пайке свинец-содержащими припоями считается температура 180 – 2300C. Температура плавления большинства бессвинцовых припоев лежит в интервале 200 – 2500C.
Аноним 21/04/16 Чтв 13:06:49  226254
>>226253
Символ градуса в нули превратился. Там 230 и 250
Аноним 21/04/16 Чтв 13:06:51  226255
>>226252
Какое то говно которое потом в ультра звуке с отмывкой отмывать надо.
Я военные платы паяю. Сказали этим паять, я даж не задумывался что это.
Аноним 21/04/16 Чтв 13:07:07  226256
>>226251
> Может есть ещё какие идеи?
ЭПСН ватт на 60 с огромным медным жалом. Мелкая хуета моментом остывает и не плавит припой из-за огромных слоев земли.
Аноним 21/04/16 Чтв 13:10:14  226257
>>226255
Хм. Я диод отпаивал с жесткого диска при температуре 350 и флюсом ЛТИ - отлипал с малым желанием.
Ну совет обычный - флюса мало не бывает.
Аноним 21/04/16 Чтв 13:21:14  226258
Кароче, не снять их. Припой у выводов плавится, но кондеры не вынимаются.
Видно там проводников в три слоя нахуячили и оно насквозь не прогревается.
Аноним 21/04/16 Чтв 13:22:26  226259
>>226258
Классические металлизированные отверстия - кошмар для выпаивания.
Аноним 21/04/16 Чтв 13:36:52  226262
Сап радач, нужно собрать устройство которое будет максимально жрать энергию, но при этом не сожжет всё к хуям и чтобы эту ебалу можно было как то компактно спрятать в доме. Подкиньте идей.
Аноним 21/04/16 Чтв 13:39:04  226264
>>226262
Maxwell ultracaps?
https://www.youtube.com/watch?v=EoWMF3VkI6U
Аноним 21/04/16 Чтв 13:56:14  226266
>>226264
Это же просто большой конденсатор?

Как узнать заряд кондесатора не разряжая его? И вообще работоспособность. Нашел на помойки два здоровых кондера. Вечером пруфану.
Аноним 21/04/16 Чтв 14:09:19  226269
>>226266
>заряд кондесатора
q = C×U
C - емкость U - разность потенциалов.
Аноним 21/04/16 Чтв 14:11:23  226270
>>226269
Не. Как узнать что он полностью заряжен?
Аноним 21/04/16 Чтв 14:21:24  226275
>>226270
Пальцами за контакты схватиться. Трахнет - значит был заряд.
Аноним 21/04/16 Чтв 14:28:21  226277
>>226275
- Бабушка, подай провод.
- Ну вот! А ты говорил фаза-фаза.
Аноним 21/04/16 Чтв 15:25:38  226283
14612415380310.jpg (123Кб, 640x873)
>>222635 (OP)
Мне кажется здесь есть аноны, которые могут рассказать про работу по специальности инфокумуникационные технологии/системы связи, на которой я и учусь сейчас на 2 курсе.
Что нужно, чтобы устроится шестёркой у интернет провайдера и ездить по городу и подключать интернеты/ перезагружать роутеры и проч. Кто может работал, поясните за подводные камни и порог вхождения.
Не гоните в воркач, там одни фрилансеры 300к
Аноним 21/04/16 Чтв 15:27:17  226284
Посоны, вот такая проблема. Есть две читалки с чипами памяти по 4ГБ. На одной он с косяками. Если переставить чипы и залить прошивку в новый чип, будут ли проблемы? По сути это ж просто хранилище памяти. Чипы по марке разные. Один hynix другой хз что. А проблемы следующие, когда подключаю к компу в режиме прошивки, он определяетс я на 10 секунд и пропадает. Через энное кол-во секунд снова определяется и через 3 секунды пропадает. Иногда определяется аж на 40 секунд, и я пытаюсь шить, но все идет к ебени матери, когда она снова отваливается.
Подобное у меня было когда -то с флешкой. Можете помочь?
Аноним 21/04/16 Чтв 15:29:24  226285
>>226283
>там одни фрилансеры 300к
А здесь embedded-прогреры с 500к или усачи, собирающие кондеры на помойках.

Слабо помню, но ощутимым плюсом в резюме была корочка о том, что можешь с веревкой скакать по зданиям.
Аноним 21/04/16 Чтв 15:30:05  226286
>>226235
Таки купил как втором пике, но еще не собрал. По сути - говно без задач, как и любой усб осцил. Если ты конечно хочешь ИЗМЕРЯТЬ. Как "стрелка осцилографа" пойдет.
Аноним 21/04/16 Чтв 15:33:55  226290
>>226285
>с веревкой скакать по зданиям
Это еще зачем? Насколько я знаю всё что нужно находится на лестничной площадке/в квартире.
Аноним 21/04/16 Чтв 15:34:34  226291
>>226284
Так что можете сказать?
Аноним 21/04/16 Чтв 15:35:00  226292
>>226290
Без понятия. Может это я вспомнил про допуск на крышу, давно дело было.
Аноним 21/04/16 Чтв 15:55:10  226296
Бля, пацаны, кто тут грамотно может пояснить за эффект Холла? И знак коэффициента холла в полупроводнике.

Ситуация: исследуется полупроводниковый образец с неизвестным типом проводимости, задача: объяснить, как зависит знак коэффициента Холла от типа проводимости. То есть по знаку, согласно легенде, нельзя определить тип проводимости однозначно (типа ЕСЛИ ЭТО МИНУС - ПРОВОДИМОСТЬ ДЫРОЧНАЯ), лишь отличить один тип от другого (имея, скажем, два образца разных типов проводимости).

Пацаны, я чота заебался, однозначно нигде нихуя не говорится, котелка раздуплиться, что к чему не хватает
Аноним 21/04/16 Чтв 16:22:31  226302
>>226296
Что есть из измерительного оборудования?
Аноним 21/04/16 Чтв 16:25:41  226303
>>226296
А, я еблан. Тебе нужно объяснить, как по показааниям датчика холла определить, где дырки\электроны?
Аноним 21/04/16 Чтв 16:33:58  226306
>>226302
Да вопрос теоретического плана, какое оборудование? Ну вообще напряжение на гранях образца вроде как снимается, руководитель работы как-то не сильно загрузился объяснениями.
>>226303
Ну примерно. Такая ситуация, что измеренный коэффициент Холла может быть, кажем -0,7 или 0,7. Но этот минус не говорит ведь однозначно, дырочный или электронный тип проводимости. Господин из института хочет, видимо, чтобы я ему по красоте рассказал физическую суть процесса и что ИМЕННО обуславливает этот знак.
Чем больше читаю материал, тем меньше понимаю. Ну вот имеем мы образец, какая хуй разница, какой у него тип проводимости, если электроны один хуй начнут стремиться к одной грани образца, а дырки к другой. Тут разве что по величине этого коэффициента можно чота сказать.
Аноним 21/04/16 Чтв 16:50:00  226313
14612466007840.png (35Кб, 921x537)
>>226306
Почитав здесь (http://foez.narod.ru/42.htm), я делают вывод, что при электронной проводимости будут отрицательные значения напряжения.
Но сам я с датчиком холла работал один раз и сто лет назад.
Аноним 21/04/16 Чтв 17:30:17  226316
>>226284
Может быть проверка по ИД микрухи, у нас так на девайсе было.
Аноним 21/04/16 Чтв 17:36:23  226319
14612493831630.png (297Кб, 3206x2249)
14612493831691.png (27Кб, 1186x468)
Приветствую Анон! Есть вопрос, мне нужно сделать генератор низкой частоты, возникла проблема с отображением информации (частота и напряжение) о выходном сигнале. Решено сделать все на 1ом дисплее (это важно) двухстрочном.
Как я правильно понял мне нужен микроконтроллер с дисплеем типа (http://kit-e.ru/articles/elcomp/2002_01_78.php) который будет тупо отображать инфу, и еще один МК перед который будет считать кол-во сигналов и напряжение.
Но вот вопрос какая схема подключения? какой МК ставить первым?
Диапазон частот 7.. 110 Гц; 90.. 1200 Гц; 0.8.. 11 кГц; 8.. 114 кГц.
Вольтаж: 10 мВ; 0.1 В; 1 В; 10 В.
Или подскажи в какой тред мне обратиться?
Аноним 21/04/16 Чтв 17:38:11  226320
>>226319
Не могу помочь, но восхищен принципиалкой, хорошо нарисована.
Аноним 21/04/16 Чтв 17:42:57  226321
>>226319
Хватит любой АВР и дисплей hd44780. Есть варианты таких дисплеев с i2c преобразователем, ими проще управлять.
Аноним 21/04/16 Чтв 17:43:31  226322
>>226321
Ну либо stm8/stm32, если следовать моде. Но на авр будет проще.
Аноним 21/04/16 Чтв 17:43:49  226323
>>226321
ПО не интересует, важна реплизация.
Аноним 21/04/16 Чтв 17:49:04  226324
>>226323
Реализация чего? Хочешь готовый модуль чтоли с частотомером и вольтметром?
Объясняй нормально
Аноним 21/04/16 Чтв 17:52:19  226325
>>226324
Я имел в виду что Программу для МК писать мне не нужно.
>готовый модуль чтоли с частотомером и вольтметром?
Да
Аноним 21/04/16 Чтв 17:53:00  226326
>>226324
Повылезали, блядь, со своими курсачами и дипломами. Сами нихуя не знают, че делают - не понимают, объяснить не могут.
Нахуй вы живете?
Аноним 21/04/16 Чтв 17:54:26  226327
>>226326
... и толку от них больше, чем от местных советчиков.
Аноним 21/04/16 Чтв 17:55:01  226328
>>226325
> не нужно.
>Да
Это не "не нужно", а "не хочу/не могу".
Зачем пишешь тогда про МК?
Гугли " модуль частотомера" "модуль вольтметр". В чипдипе есть, к защите успеешь.
Аноним 21/04/16 Чтв 17:55:22  226329
>>226327
В чем же толк?
Аноним 21/04/16 Чтв 17:57:39  226330
>>226328

Не нужно, так как программа обучения сокращена до предела.
Аноним 21/04/16 Чтв 17:58:53  226331
>>226329
Ни в чем. И это всё еще больше.
Аноним 21/04/16 Чтв 17:59:31  226332
Посоветуйте уже нормальный недорогой паяльник и жала к нему для новичка. Готов выложить до 2000 рублей. ДО 4 если с феном, дабы перепаивать всякие микроюсб разъебанные.
Аноним 21/04/16 Чтв 18:05:29  226333
14612511292480.jpg (3530Кб, 3264x2448)
>>226332
Жала от хакко подходят. Дихальт одобряе.
Аноним 21/04/16 Чтв 18:06:02  226334
>>226330
Отверточная сборка. Этому и учиться не надо. Кстати модуль ты хер найдешь.
Аноним 21/04/16 Чтв 18:07:34  226335
>>226333
Бля, не проще ли скриншот было сделать? А регулировка температуры? А На изи электроникс говорят что шлак идет под этой маркой. Прочитал трактат о паяльниках, так и не понял что брять. Еще фен же нужен.
И это, а где хакко заказывать?
Аноним 21/04/16 Чтв 18:12:50  226336
>>226335
Купил себе ст-2072 вроде, работает норм, только жала на него не стандартные. Теперь лежит в запасе после покупки lukey-702 станции. Но там и ценние уже сильно выше твоих 2к.
За твои деньги советую забить на фен, купи норм паяльник и пару жал. Заработаешь - купить бюджетную станцию.
Аноним 21/04/16 Чтв 18:14:40  226337
>>226336
А что за флюс ЛТИ-120?
Аноним 21/04/16 Чтв 18:15:18  226338
>>226334
Готовый модуль не интересует. Скажите какой МК может и частоту посчитать и вольтаж? или как его искать? справочник или сайт, хоть что-то?
Аноним 21/04/16 Чтв 18:17:35  226339
>>226338
> какой МК может и частоту посчитать и вольтаж?
Atmega
PIC
STM

Можно на ПЛИСине заморочиться сделать.
Аноним 21/04/16 Чтв 18:17:38  226340
>>226337
Хороший флюс.
Аноним 21/04/16 Чтв 18:20:22  226341
>>226337
Классика.
Сам паяю водным раствором канифоли - зависимость есть.
Аноним 21/04/16 Чтв 18:21:01  226342
>>226340
Где взять? Прям в магазине? Я в ставрополе, тут профи есть магазин.
Аноним 21/04/16 Чтв 18:22:03  226344
>>226342
Да, в любом магазине, где есть паяльник на полке.

Аноним 21/04/16 Чтв 18:26:49  226345
А что это за гель которым он вначале проводит?
http://www.youtube.com/watch?v=ogd3KFfE0Cg
Аноним 21/04/16 Чтв 18:27:32  226346
>>226345
Флюс-гель.
Аноним 21/04/16 Чтв 18:28:53  226347
>>226344
То есть подытожим. Флюс ЛТИ 120, припой пос-40 0.8, паяльник CT-96. А какие жала порекомендуете и где их заказывать? Я понимаю что хакко, но какие? Конусы, иголки, тысячи ведь их.
И потом как, паять первую схему мультивибратор? Алсо, моя первая цель это заменить таки микроюсби разъебанный, дабы телефон заряжать. Это можно сделать только паяльником этим?
>>226346
Какой флюс гель? Он мне нужен будет?
Аноним 21/04/16 Чтв 18:31:31  226348
>>226347
>Какой флюс гель? Он мне нужен будет?
У тебя уже будет клёвый флюс ЛТИ-120.

>припой пос-40 0.8
Лучше 0.5. И, возможно, пос-61.
Аноним 21/04/16 Чтв 18:36:57  226351
>>226348
Двачую тонкий припой, реально удобно.
Аноним 21/04/16 Чтв 18:53:23  226354
>>226351
jон дорогой
Аноним 21/04/16 Чтв 18:54:17  226355
>>226354
Катуху купил один раз и забыл.
Аноним 21/04/16 Чтв 19:06:39  226357
>>226354
Вот потому и надо его брать. Я купил себе толстый и теперь душно купить нормальный - есть же целая катуха, которая хер кончится!
Аноним 21/04/16 Чтв 19:11:20  226359
А чо с сцайтом Атмела случилось? Хочу начать изучениее их чюдных контроллеров и скачать Атмел Студио, а мне показывает логотип богомерзского Микрочипа, Атмела и ошибку 404
Аноним 21/04/16 Чтв 19:13:26  226360
>>226359
Божественный майкрочип купил нищенский атмел, вот и весь сказ.
Аноним 21/04/16 Чтв 19:18:34  226362
14612555149140.gif (424Кб, 350x271)
>>226360
Йобанный ты нахуй!! Никогда не нравились ебучие PIC-и. И как мне скачать АтмельСтудию7? На торрентах тока 6.2.
Аноним 21/04/16 Чтв 19:19:58  226363
>>226362
>Никогда не нравились ебучие PIC-и
Почитаешь один даташит на пику - получишь среднее специальное образование. В атмежках будто обезьяны для обезьян пишут, хуй проссышь.
Аноним 21/04/16 Чтв 19:20:28  226364
>>226362
Возми 6.2. В чем проблема?
Аноним 21/04/16 Чтв 19:22:34  226365
>>226364
Надо на новейшем учиться. Так шо, теперь пердуины на пиках будут? Чо творится, Интел купило Альтеру, Микрочип - Атмель. Скоро АМД всех скупит нахрен и начнется Радеон.
‮‮​‍‍‍‍‍‍ Аноним 21/04/16 Чтв 19:33:33  226370

>>226236
А напряжения на выводах ИС по даташиту?
Аноним 21/04/16 Чтв 19:34:30  226371
>>226370
Там же написано: 5 или 3.3.
Аноним 21/04/16 Чтв 19:37:14  226372
>>226211
Этот вариант тоже рассматривался, но если есть возможность взять сразу то, что нужно - лучше было бы так и сделать. Вот я и думал, может, местный радиоанон знает.
‮‮​‍‍‍‍‍‍ Аноним 21/04/16 Чтв 19:55:44  226376
>>226371
Это ты намерял и написал? Или тупо скопипастил с даташита?
Что у тебя на твоей махарайке на выводах.
Фотку тоже.
Понравится фотка — помогу. Иначе ебись с ней сам.
Аноним 21/04/16 Чтв 19:56:51  226377
>>226376
>На входе 1.5В на выходе тоже 1.5
Ну ты это, совесть имей, да.
Аноним 21/04/16 Чтв 19:57:31  226378
Посоны, пилите перекот.
‮‮​‍‍‍‍‍‍ Аноним 21/04/16 Чтв 19:57:53  226379
>>226377
У меня нет совести.
Аноним 21/04/16 Чтв 19:58:21  226380
>>226379
Это я уже заметил.
‮‮​‍‍‍‍‍‍ Аноним 21/04/16 Чтв 20:10:42  226383
14612586421520.jpg (9Кб, 215x170)
Ты школьник?
‮‮​‍‍‍‍‍‍ Аноним 21/04/16 Чтв 20:11:15  226384
>>226380
>>226383
Аноним 21/04/16 Чтв 20:11:52  226385
>>226383
Дошкольник.
‮‮​‍‍‍‍‍‍ Аноним 21/04/16 Чтв 20:13:46  226386
>>226385
Видно по тому что учиться не хочешь.
Аноним 21/04/16 Чтв 20:14:43  226387
>>226386
По делу лучше сказал бы что, о хранитель тайного знания.
‮‮​‍‍‍‍‍‍ Аноним 21/04/16 Чтв 20:31:01  226392
>>226387
Я тебе дал подсказку. Это картинка. Но ты даташит не читал ведь?
Аноним 21/04/16 Чтв 20:32:03  226393
есть схемы простого осциллографа на мк? максимальная частота измеряемого сигнала 114 кГц, максимальный вольтаж 10В
Аноним 21/04/16 Чтв 20:32:55  226394
>>222635 (OP)
Суп, радиач. Есть коаксиальный кабель, RG-174/u, используется в высокочувствительной йоба-технике. Используется в поле. Но у него есть один недостаток - он тонкий и часто портится. На какой кабель, аналогичный по характеристикам но более толстый, прочный и качественный, его можно поменять?
‮‮​‍‍‍‍‍‍ Аноним 21/04/16 Чтв 20:38:23  226399
http://cxem.net/izmer/izmer77.php
‮‮​‍‍‍‍‍‍ Аноним 21/04/16 Чтв 20:43:00  226401
>>226393
http://yvеslеbrас.blogsроt.соm.bу/2008/10/cheapest-dual-trace-scope-in-galaxy.html
Аноним 21/04/16 Чтв 20:43:50  226402
USB не вариант, нужно что-то вроде http://mirshem.com/scheme/3721_lcd_tft_oscillograf_na_mikrokontrollere_.html
‮‮​‍‍‍‍‍‍ Аноним 21/04/16 Чтв 20:44:28  226404
>>226393
>>226399
В этой >>226401 ссылке буквы поменяй на латинские.
‮‮​‍‍‍‍‍‍ Аноним 21/04/16 Чтв 20:46:31  226406
>>226402
Вот этот http://mirshem.com/scheme/3259_Oscillograf_na_atmega8_i_nokia3310_lcd.html самый простой. Остальные будут сложнее.
Аноним 21/04/16 Чтв 20:51:59  226407
>>226394
Ну или пошлите в тред, где знают ответ на мой вопрос.
‮‮​‍‍‍‍‍‍ Аноним 21/04/16 Чтв 20:57:27  226410
>>226407
В укв-тред.
‮‮​‍‍‍‍‍‍ Аноним 21/04/16 Чтв 21:09:11  226414
>>226402
http://meandr.org/archives/28724
Вот тебе на специальном ТВ АЦП.
Аноним 21/04/16 Чтв 22:43:00  226428
В какой книжке подробно разобраны самосинхронизирующиеcя сигналы? Например, на уровне элементарных логических схем.
Аноним 21/04/16 Чтв 23:59:38  226436
14612723785650.png (11Кб, 510x331)
Радач, объясни ньюфагу. Есть динамическая оперативная память, на всех структурных схемах нарисован ДЕШИФРАТОР АДРЕСА СТОЛБЦА. Но. К отдельной ячейке обратиться невозможно, обращаются к слову. Читают слово. Записывают слово.
Так вот, сколько бит являются словом для конкретной организации ДОЗУ и как выглядит этот адрес столбца?

Вот, например, при записи данных в дешифратор столбцов отправляют собственно те биты, которые составляют слово, а при чтении - нужны ли вообще эти столбцы, если мы их целиком читаем по 8, 16 там?
Аноним 22/04/16 Птн 00:01:04  226437
>>226436
> быстрофикс
Да, там ещё банки есть, их-то как выбирать?
‮‮​‍‍‍‍‍‍ Аноним 22/04/16 Птн 00:07:01  226438
>>226436
> сколько бит являются словом
Обычно 16
> как выглядит этот адрес столбца?
водится по CAS
аддресс строки вводится по RAS
> нужны ли вообще эти столбцы
Нужны для битовых операций.
> банки есть, их-то как выбирать?
Контроллером ПДП
Аноним 22/04/16 Птн 00:12:11  226439
>>226438
> водится по CAS
При записи - понятно, пихаем СЛОВО вместо адреса или я ошибаюсь?. А при чтении он что значит? Не нужен ведь?
‮‮​‍‍‍‍‍‍ Аноним 22/04/16 Птн 00:13:51  226440
>>226439
> А при чтении он что значит?
Конкретный бит. Флаг. Виртуальный стек.
Аноним 22/04/16 Птн 00:16:51  226442
>>226262
Собери ПК помощней и нагрузи чем-нибудь.

>>226365
>Интел купило Альтеру, Микрочип - Атмель,
ранее купленную Диалогом, Broadcom ушёл к Avago, Fairchild — к ОNSemi, Silicon Image — к Lattice, Micrel — к Microchip, NXP и Freescale объединились, TI присматривается к Maxim, да и, по слухам, Xilinx тоже может перейти в чьи-то руки.
Аноним 22/04/16 Птн 00:21:36  226443
>>226440
Вообще я простую модельку делаю, без учёта доступа к отдельным битам. Смущает этот адрес.
То есть я могу обратиться только к строке и прочесть собственно её без CAS-a?
Аноним 22/04/16 Птн 00:35:31  226445
Антистатика дома:
перчатки или коврик+браслет?
заземлять на что, кроме батареи?
‮‮​‍‍‍‍‍‍ Аноним 22/04/16 Птн 00:39:19  226446
>>226443
Куришь даташит к конкретной микрухе памяти, и будит тибе щясте.
Только не забудь что динамическую нужно ввести в регенерацию.
‮‮​‍‍‍‍‍‍ Аноним 22/04/16 Птн 00:40:52  226447
>>226445
> заземлять на что, кроме батареи?
На цветочный горшок.
‮‮​‍‍‍‍‍‍ Аноним 22/04/16 Птн 00:41:47  226449
>>226443
Или как вариант используй статическую память.
Аноним 22/04/16 Птн 00:43:30  226450
>>226447
Наконец-то бонсай пригодился! А то всё смеялись, мол, глупый гайдзин.
Аноним 22/04/16 Птн 00:57:40  226452
>>226449
Не, у меня тема - динамическая память. Регенерацию криво пока запилил, докуриваю.
Ещё можешь хотя бы намекнуть, где физически располагают избыточный код в микрухах? Например Хэмминга
‮‮​‍‍‍‍‍‍ Аноним 22/04/16 Птн 01:01:13  226453
>>226452
> избыточный код в микрухах?
Чё?
Да у нас на раёне за такие вопросы убивают нахуй!
Ты про что? Про программы или про данные?
Или фон-неймановскую пилишь?
Аноним 22/04/16 Птн 01:06:08  226454
>>226453
Может ах да, точно я неверно выразился, но в какое место запихнуть эти дополнительные биты? Рядом со словом или в отдельном пространстве? Я пока плохо представляю, куда их девать и куда их девают на самом деле. Я про данные
нет, пока просто модель микросхемы ОЗУ
Аноним 22/04/16 Птн 01:56:50  226460
анон, у меня вот такой вопрос есть. собираюсь запилить на кухню вытяжку из одного-двух компуктерных кулеров и не знаю как их лучше и экономнее запитать из расчёта что они всё время будут включены. купить самый дешёвый и маломощный компьютерный блок питания или приспособить зарядку от какого нибудь устройства? и если второе то на какие параметры там смотреть и что меняется от того один кулер подключён или два?
‮‮​‍‍‍‍‍‍ Аноним 22/04/16 Птн 05:02:45  226466
14612905653490.jpg (48Кб, 400x400)
>>226454
> Я пока плохо представляю, куда их девать и куда их девают на самом деле.
Скажи мне что ты курил - и я скажу кто ты.
‮‮​‍‍‍‍‍‍ Аноним 22/04/16 Птн 05:06:27  226467
>>226460
Задача настолько по идиотски проста что мне лень объяснять. Что поделать если тебя в гугле забанили.
Аноним 22/04/16 Птн 08:16:29  226469
Вопрос не совсем по тематике раздела, видимо, но это ближайший раздел на харкаче. Есть ли лампочки, помимо обычных, которые не начинают мигать при снижении напряжения? Висит ночник на стене, регулируется чем-то вращательным, что либо напряжение снижает, либо ток, либо еще как-то. Ставил энергосберегающую (которая спираль), при кручении это поеботы она начинает мигать, обычная нормально яркость снижает, но она желтый свет дает (хочу белый), и ощутимо греет голову. Еще есть варианты?
Аноним 22/04/16 Птн 08:20:16  226470
>>226469
Энергосберегайки не диммируются, в светодиодной свой драйвер тоже не даст регулировать яркость, накаливания будет желтеть. Страдай, хуле.
Аноним 22/04/16 Птн 09:28:59  226475
>>226466
Вот пишут
> Так, например, 22-разрядный полный адрес ячейки может разделяться на два 11-разрядных адреса (строки и столбца), которые последовательно подаются на адресные линии микросхемы памяти.
Имплуинг у нас есть информационный массив 2048 на 2048, так при чём тут организация по 8 или 16 бит?
Аноним 22/04/16 Птн 10:53:25  226481
Антоши, в чём принципиальная разница в приёме ЧМ и АМ сигнала?
Аноним 22/04/16 Птн 10:54:28  226482
>>226481
В демодуляции.
Аноним 22/04/16 Птн 12:57:49  226495
>>226467

>Помощи ньюфагу тред
Аноним 22/04/16 Птн 13:03:55  226496
>>226460
Подозреваю, что кулеру охереют от жира.
Аноним 22/04/16 Птн 13:10:15  226497
>>226496

она будет не над плитой а сбоку в окно, скорее для проветривания. может попробую что бы наоборот с улицы воздух забирала
Аноним 22/04/16 Птн 13:12:40  226498
>>226227
Короче аттини, батарейку, pir сенсор я раскопал. После этого разобрал сломанный цифровик, там сенсор и ситема с линзами. Что с ними делать? Даташиты найти не выходит.
Аноним 22/04/16 Птн 14:06:48  226501
>>226482
Пападробнее, пожалки.
Аноним 22/04/16 Птн 14:14:21  226504
>>226497
> попробую что бы наоборот с улицы воздух забирала
Думаешь, пыль с улицы эффективно осадит жир? В чем сложность установки нормальной вытяжки?
Аноним 22/04/16 Птн 14:14:56  226505
>>226498
Ты серьёзно?
Аноним 22/04/16 Птн 14:29:51  226508
>>226504

я высоко живу. в том что кулер стоит 100р а вытяжка 2к. вы мне ответить на вопрос который я задал можете?
Аноним 22/04/16 Птн 14:39:02  226510
>>226235
Юзаю хуиту с 3-го пика.
Как осциллограф говно, как логический анализатор норм. Мне нравица. Зависимость есть.
Аноним 22/04/16 Птн 14:39:04  226511
Онанимусы, а можно ли дисплей перепрошить на русский лад? А то тока ингришь и чайнес.
Аноним 22/04/16 Птн 14:39:39  226512
14613251798910.jpg (167Кб, 2000x1339)
пикчу забыл
Аноним 22/04/16 Птн 14:59:38  226517
>>226508
У кулеров есть х-ки, под них и БП бери.
Аноним 22/04/16 Птн 15:00:07  226518
>>226511
Если коротко, то нет.
Аноним 22/04/16 Птн 15:19:40  226523
>>226517

кулеры расчитаны на подключение к БП компа, а БП компа расчитан на высокую нагрузку. разве он не будет дохуя потреблять сам по себе если к нему подключить только пару кулеров?
Аноним 22/04/16 Птн 15:21:52  226524
>>226523
Ты дебил? Я написал, у кулеров есть характеристики. Если на твоих кулерах написано "запитывать от ATX БП", то сходи к врачу проверься.
Аноним 22/04/16 Птн 15:44:53  226526
>>223334

>Можно ли как то изменить схему для установки термометра в 1000 Ом, теоретически это должно поднять точность в 10 раз. Или я не прав?

R5 увеличивай в 10 раз и используй ПТ1000.
Аноним 22/04/16 Птн 15:56:21  226527
Зуммер\динамик в чайнике пищит слишком слабо. Как увеличить громкость: подать на него бОльшее напряжение\ток или только замена динамика?
Аноним 22/04/16 Птн 16:00:08  226528
>>226527
замена динамика и того, что им управляет, если он без генератора.
Аноним 22/04/16 Птн 16:40:42  226531
14613324425320.jpg (108Кб, 1920x800)
>>226527
>Зуммер\динамик в чайнике
Я слишком стар для этого дерьма.
Аноним 22/04/16 Птн 16:46:21  226532
>>226501
Гугли амплитудный и частотный детекторы.
Аноним 22/04/16 Птн 17:19:21  226539
>>226505
Ну вообще это же тред вопросов для ньюфагов, так что да серьезно. Что мне нужно, чтобы получить сигнал с ccd сенсора и записать его куда-то?
Аноним 22/04/16 Птн 17:37:08  226541
>>226539
Если бы ты обладал компетенцией реализовать такой проект, то не задавал этот вопрос.
Вот настолько это реально.
Аноним 22/04/16 Птн 18:00:48  226544
>>222635 (OP)
>Пропущено 1750 постов
>>219880 (OP)
>Навигация по доске. Читай тред и описание доски сверху, прежде чем создавать тред. Дубли будут удаляться

Как же я проиграл. Тормозной заброшеный тред и лужа мочи на макушке.
Ну мочебляди тупые, ну идите вы на нормальные форумы и удоляйте там дубли, делайте особо ценные прикрепленые треды и прочее говно.
Нахуй вы тут-то нужны.

мимопроходил, попал не по той ссылке.
Аноним 22/04/16 Птн 18:16:11  226547
>>226498
>Даташиты найти не выходи
И не выйдет
Аноним 22/04/16 Птн 19:27:30  226554
>>222635 (OP)
Анон, хочу замутить беспроводной кабель - есть один источник скажем гитара, и приемник в виде теплого лампового усилителя. Думаю что линия должна выглядеть как-то так ВХОДНОЙ СИГНАЛ->АЦАП->БЛЮТУС_раздатчик->БЛЮТУС_приемник->ЦАП->ВЫХОД
Так вот насколько сложно сделать такой девайс в современных условиях, если скажем блютус интерфейсы взять готовые?
Аноним 22/04/16 Птн 19:57:08  226558
>>222635 (OP)
Сильно ли пидорасит данные от аналогового темп. датчика который находится на расстоянии(10-50 м) в сравнении с цифровым? Точность самого датчика - 0.2%
Аноним 22/04/16 Птн 20:50:10  226566
>>226541
И че теперь брать готовую i2c камеру с али? это уже не нищевариант выйдет.
Аноним 22/04/16 Птн 20:58:21  226568
>>226558 Прикрути токовую петлю к датчику и гоняй аналог на свои десятки метров.
Аноним 22/04/16 Птн 21:19:13  226571
>>226363
Плюсану этого. У пиков в каждом даташите разжевано ВСЁ.
У Атмела: "ну а остальное вы и так поди знаете".
‮‮​‍‍‍‍‍‍ Аноним 22/04/16 Птн 21:51:37  226572
>>226475
> при чём тут организация по 8 или 16 бит?
Вот так исторически сложилось байт и слово. Хотя были попытки назвать словом 32 бит.
‮‮​‍‍‍‍‍‍ Аноним 22/04/16 Птн 21:52:41  226573
>>226495
Ньюфагу а не школотрону. Школьники должны идти нахуй в школу!
‮‮​‍‍‍‍‍‍ Аноним 22/04/16 Птн 21:57:07  226574
>>226524
Я сразу школьника послал нахуй с его крутелкаме.
Нехуй школьников прикармливать. Тут место для ньюфагов а не для школоты.
Аноним 22/04/16 Птн 21:59:51  226575
>>226574
>>226573
Эка недоусачу печёт. Школьник в детстве выебал?
‮‮​‍‍‍‍‍‍ Аноним 22/04/16 Птн 22:09:02  226576
>>226575
Не плач. Может я тянка. А ты быдлодевственник.
Аноним 22/04/16 Птн 22:10:09  226577
>>226576
>не плач
Вот и поговорили.
‮‮​‍‍‍‍‍‍ Аноним 22/04/16 Птн 22:12:53  226578
>>226577
А ты хотел подрочить тут?
Схади падрачи на сваю мамку-шлюху.
Аноним 22/04/16 Птн 22:46:17  226581
>>226576
> Может я тянка
Как Светлана с радиокота?
‮‮​‍‍‍‍‍‍ Аноним 22/04/16 Птн 22:50:17  226582
>>226581
Угумс.
Аноним 23/04/16 Суб 00:31:01  226589
>>226571
Ну правильно. Каждую модель пика надо изучать заново ибо все по-разному.
АВРки стандартизированы и в даташите только описание регистров и каких-то особенностей (если есть). Можно сперва делать - потом читать почему не работает.
Аноним 23/04/16 Суб 00:32:39  226590
>>226581
Нюфгэ нипанимаэ. Хто эта Светлана с радиокота?
‮‮​‍‍‍‍‍‍ Аноним 23/04/16 Суб 00:37:27  226591
>>226590
На радиокота зайди.
Аноним 23/04/16 Суб 02:06:35  226596
>>226554
БТ по пропускной способности не очень. Звук будет говно на выходе.
Аноним 23/04/16 Суб 03:18:09  226602
>>222635 (OP)
Используется ли порт !ss для ISP прошивки? И если используется, то каким образом?
Аноним 23/04/16 Суб 03:19:58  226603
>>226602
Вот я даун. Речь идёт об ATmega'х всяких.
Аноним 23/04/16 Суб 03:29:54  226604
>>226602
>>226603
И что с ним нужно сделать если использование вообще не используется?
Аноним 23/04/16 Суб 08:00:35  226609
14613876351630.jpg (103Кб, 1544x721)
Сап радач. Есть светодиодная лента из подсветки OLED LG 42"". На ней несколько секций по 5 светодиодов в каждой, подключенных последовательно. У меня есть +12 и -12 из блока питания ПК. При подключении к 3 светодиодам они светятся, при подключении к 4 - нет, при подключении к 2м - сгорают. Я перелопатил ленту перемычками и теперь там несколько секций по 3 светодиода в каждой. (см схему). При подаче на неё +12 и -12 всё работает, но ток потребления 1.5А, и лента сильно греется (лента расположена на родном алюминиевом радиаторе). Скажи почему я не могу впаять на место красного креста переменный резистор и регулировать им силу тока?
Аноним 23/04/16 Суб 08:31:38  226614
14613894986650.jpg (174Кб, 1024x768)
>>226590
Та тян, что разговаривает как трап. В соседних тредах видео было.
Аноним 23/04/16 Суб 08:35:26  226615
>>226469
Ищи лампочки, на которых написано DIMMABLE. Зверь редкий, в сельпо скорей всего не найдешь - ищи в интернетах.
Аноним 23/04/16 Суб 08:39:49  226616
>>226589
>сперва делать - потом читать почему не работает.
Стратегия работы современных мудопрограммеров.
Аноним 23/04/16 Суб 08:41:32  226619
>>226609
Хуй знает почему ты не можешь.
- Руки кривые
- резистора нет
- мозгов нет
- читать не умеешь
Аноним 23/04/16 Суб 10:35:39  226639
Запилил перекот.
https://2ch.hk/ra/res/226634.html
https://2ch.hk/ra/res/226634.html
https://2ch.hk/ra/res/226634.html

[Назад][Обновить тред][Вверх][Каталог] [Реквест разбана] [Подписаться на тред] [ ] 1781 | 239 | 362
Назад Вверх Каталог Обновить

Топ тредов